Лекц №1Бодит тоо, функц
Бодит тоо нь эрэмбэлэгдсэн олонлог юм. Хэрэв a,bгэсэн дурын хоёр бодит тоо авахад  a=b, a>b, a<b гэсэн гурван харьцааны зөвхөн нэг нь биелэнэ. Хэрэв a<b бол тоон тэнхлэг дээр A цэг B-ийн зүүн талд оршино.				               A        B           1                a                 b(Зураг 1)
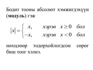
Бодит тооны абсолют хэмжигдэхүүн (модуль) гэж	нөхцлөөр тодорхойлогдсон сөрөг биш тоог хэлнэ.
	 Бодит тооны абсолют хэмжигдэхүүн дараахи чанаруудтай байдаг. Үүнд:....
Хувьсах хэмжигдэхүүн ба функц
Бидний өдөр тутмын амьдралд урт, өндөр, хугацаа, масс, хурд, хурдатгал гэх мэт янз бүрийн хэмжигдэхүүнүүд тохиолддог. Тэдгээрийг ажиглахад зарим нь үргэлж хувьсан өөрчлөгдөж байхад, зарим нь өөрчлөгддөггүй. Тоон утга нь өөрчлөгдөхгүй хэмжигдэхүүнийг тогтмол хэмжигдэхүүн гэх бөгөөд a,b,c,d, …жижиг үсгээр тэмдэглэнэ.
Янз бүрийн тоон утга хүлээн авдаг хэмжигдэхүүнийг хувьсах хэмжигдэхүүн гэх ба x, y, z, v, u, w, …гэх мэт үсгүүдээр тэмдэглэнэ. Хувьсах хэмжигдэхүүний хүлээн авч болох бүх боломжит утгуудын олонлогийг түүний хувирах муж гэнэ. Авч үзэж буй бодлогын онцлогоос хамаарч хувирах муж янз бүр байдаг. Хувирах мужийг тоон тэнхлэг дээр дүрслэж болдог.
Тодорхойлолт: Хэрэв хувьсах хэмжигдэхүүн          -ийн тодорхой утга бүхэнд ямар нэг хууль, дүрмээр хувьсах хэмжигдэхүүн     -ийн тодорхой нэг утгыг харгалзуулж байвал y-ийг x-ээс хамаарсан функц гээд          гэж тэмдэглэнэ. Энэ үед x-ийг үл хамаарах хувьсагч буюу аргумент гэнэ.
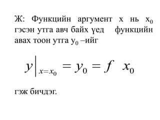
	Ж: Функцийн аргумент x нь x0гэсэн утга авч байх үед    функцийн авах тоон утга y0–ийггэж бичдэг.
	Функцийг өгөх гурван арга байдаг.Аналитик арга. Хэрэв функц ямар нэг томъёогоор өгөгдсөн бол түүнийг аналитик аргаар өгөгдсөн функц гэдэг.Ж: ..
Тодоройлолт: Функцийг тодорхой, бодит утгатай байлгах аргументын утгуудын олонлогийг функцийн тодорхойлогдох муж гэнэ.Ж:          функцийн               			 функцийн
Хэрэв функц   хэлбэрээр өгөгдсөн байвал түүнийг ил функцгэдэг.	Харин томъёо нь у-ийн хувьд бодогдоогүй,Ө.х:      	    хэлбэртэй өгөгдсөн бол түүнийг далд функц гэнэ. Далд хэлбэрээр өгөгдсөн функцээс у- ийг олох замаар ил хэлбэрт шилжүүлдэг.
	2.Хүснэгтийн арга.   Функц ба аргументийн хоорондын хамаарал шууд томъёогоор илэрхийлэгдээгүй харин аргументын тодорхой холбогдлууд дахь функцийн утгууд мэдэгдэж байвал түүнийг хүснэгтийн аргаар өгөгдсөн функц гэнэ. Логарифм ба тригонометрийн функцүүдийн таблиц нь хүснэгтийн аргын жишээ юм.
3.  Графикийн арга. Функц ба аргументын хоорондын хамааралыг  үзүүлсэн муруй зурагдсан байвал түүнийг графикийн аргаар өгөгдсөн функц гэнэ.
Функцийг ангилах
	Аналитик аргаар өгөгдсөн функцийг алгебрын ба трансцендент функц гэж ангилдаг.	Аргумент ба тогтмол тоон дээр төгсгөлөг тооны алгебрын үйлдлүүд хийх замаар функцийн утгыг олж байвал түүнийг алгебрын функц гэнэ.
Алгебрын функцийг дотор нь рациональ ба иррациональ функц гэж хуваана. Бүхэл рационал функц нь ерөнхий дүрсээр	гэсэн олон гишүүнт байна. Энд a0, a1, …, anнь тогтмол тоонууд.Хоёр олон гишүүнтийн харьцаа хэлбэрээр өгөгдсөн функцийг бутархай рационал функц гэдэг.
	Алгебрын биш функцүүдийг трансцендент функц гэнэ. Транс-цендент функцэд логарифм, илтгэгч, тригонометрийн функцүүд ба түүний урвуу функцүүд ордог. Хэрэв аргумент х ба функц у нь гурав дахь хэмжигдэхүүн t -ийн ил функц маягаар илэрхийлэгдэж байвал, Ө.х: 	бол функцийг параметрт хэлбэрээр өгөгдсөн гэнэ.
	Параметрийг зайлуулах замаар параметрт функцийг далд хэлбэрийн функцэд шилжүүлж болдог.Бид нартz=F(у)функц Ү муж дээр өгөгдсөн. Мөн у=f(х) функц X дээр тодорхойлогдсон байг. Энэ үед z=F(f(x))функцийг X муж дээр тодорхойлогдсон давхар функц гэнэ.
Хэрэв аргументын дурын х1<х2 утгын хувьдтэнцэтгэл биш биелж байвал f(х) функцийг өсөх (буурах) функц гэнэ. Өсөх, буурах функцүүдийг хамтад нь монотон функц гэдэг.
Функцийн аргументын тэмдгийг эсрэгээр өөрчлөгдөхөд функцийн утга хэвээр байвал:түүнийг тэгш функц гэнэ. Харинбайвал уг функцийг сондгой функц гэнэ.
	Тэгш функцийн график ординат тэнхлэгийн хувьд тэгш хэмтэй, сондгой функцийн график координатын эхийн хувьд тэгш хэмтэй байрлана.	Функцийн аргументын дурын холбогдол дээр нэмэхэд функцийн утга өөрчлөгдөхгүй байх тэгээс ялгаатай тогтмол тоо С олдож байвал түүнийг үет функц гэнэ.
	Ийм чанартай хамгийн бага тоог үе гэдэг. Үет функцийн график үетэйгээ тэнцүү урттай хэрчим бүхэн дээр дахин давтагдана. Тригонометрийн бүх функц үетэй функцүүд юм.
Функц нь эдийн засгийн онол болон практик өргөн хэрэглээтэй байдаг. Хамгийн өргөн ашиглагддаг нь дараахи функцүүд юм.Ашгийн функц(Аливаа нөлөөллийн түвшнээс үүдсэн үр ашгийн үр дүн)Үйлдвэрлэлийн функц(Үйлдвэрлэлийн үйл ажиллагааны үр дүн, түүнийг нөхцөлдүүлэгч хүчин зүйлсээс хамаарсан хэлбэр)Гаргалтын функц(Үйлдвэрлэлийн хэмжээ нь бэлэн буюу хэрэглээний нөөцөөс хамаарсан хамаарал )
4.	Зардлын функц(үйлдвэрлэлийн зардал нь бүтээгдэхүүний хэмжээнээс хамаарах хамаарал)5.Эрэлт ба нийлүүлэлтийн функц(Тухайн бараа ба үйлчилгээний эрэлт ба нийлүүлэлтийн хэмжээ нь янз бүрийн хүчин зүйлүүдээс хамаарсан хамаарал (ж: үнэ, орлого гэх мэт))Функцийн аргумент нь нарийвчлал сайн биш өгөгдсөн тохиолдолд функцийн үл мэдэгдэх утгуудыг мэдэгдэж байгаа цэгүүд дээрхи утгуудаар нь ойролцоогоор бодох (интерполяцичлах) аргыг хэрэглэдэг.
	Хамгийн энгийн арга нь шугаман интерполяц бөгөөд энэ үед функцийн өөрчлөлт нь аргументийн өөрчлөлттэй пропорциональ байна.	Хэрэв х-ийн өгөгдсөн утга нь хүснэгт дэх х0ба x1=x0+h-ын хооронд орших бөгөөд y0==f(x0) ба y1=f(x1)=f0+∆f бол уг функцийн х цэг дээрхи утга нь 	байна.			         -ийг интерполяцийн загвар гэнэ.
	Энэ хэмжигдэхүүнийг хүснэгтийн тусламжтайгаар буюу хүснэгтийн нэмэлтийг ашиглан боддог. Хэрэв функцийн өгөгдсөн утгаар аргументын ойролцоо утгыг олох шаардлагатай бол урвуу интерполяц үйлдэл хийдэг.
	Жишээ: y=f(x) функц хүснэгтээр өгөгдөв.	Шугаман интерполяц ашиглан f(2.008)-ыг олъё.
Жишээ: y=f(x)функц хүснэгтээр өгөгдөв.	Шугаман интерполяц ашиглан f(x)=3.1 бол х-ийг олъё.
Анхаарал тавьсанд баярлалаа

математик анализ лекц №1

  • 1.
  • 2.
    Бодит тоо ньэрэмбэлэгдсэн олонлог юм. Хэрэв a,bгэсэн дурын хоёр бодит тоо авахад a=b, a>b, a<b гэсэн гурван харьцааны зөвхөн нэг нь биелэнэ. Хэрэв a<b бол тоон тэнхлэг дээр A цэг B-ийн зүүн талд оршино. A B 1 a b(Зураг 1)
  • 3.
    Бодит тооны абсолютхэмжигдэхүүн (модуль) гэж нөхцлөөр тодорхойлогдсон сөрөг биш тоог хэлнэ.
  • 4.
    Бодит тооныабсолют хэмжигдэхүүн дараахи чанаруудтай байдаг. Үүнд:....
  • 5.
  • 6.
    Бидний өдөр тутмынамьдралд урт, өндөр, хугацаа, масс, хурд, хурдатгал гэх мэт янз бүрийн хэмжигдэхүүнүүд тохиолддог. Тэдгээрийг ажиглахад зарим нь үргэлж хувьсан өөрчлөгдөж байхад, зарим нь өөрчлөгддөггүй. Тоон утга нь өөрчлөгдөхгүй хэмжигдэхүүнийг тогтмол хэмжигдэхүүн гэх бөгөөд a,b,c,d, …жижиг үсгээр тэмдэглэнэ.
  • 7.
    Янз бүрийн тоонутга хүлээн авдаг хэмжигдэхүүнийг хувьсах хэмжигдэхүүн гэх ба x, y, z, v, u, w, …гэх мэт үсгүүдээр тэмдэглэнэ. Хувьсах хэмжигдэхүүний хүлээн авч болох бүх боломжит утгуудын олонлогийг түүний хувирах муж гэнэ. Авч үзэж буй бодлогын онцлогоос хамаарч хувирах муж янз бүр байдаг. Хувирах мужийг тоон тэнхлэг дээр дүрслэж болдог.
  • 8.
    Тодорхойлолт: Хэрэв хувьсаххэмжигдэхүүн -ийн тодорхой утга бүхэнд ямар нэг хууль, дүрмээр хувьсах хэмжигдэхүүн -ийн тодорхой нэг утгыг харгалзуулж байвал y-ийг x-ээс хамаарсан функц гээд гэж тэмдэглэнэ. Энэ үед x-ийг үл хамаарах хувьсагч буюу аргумент гэнэ.
  • 9.
    Ж: Функцийн аргументx нь x0гэсэн утга авч байх үед функцийн авах тоон утга y0–ийггэж бичдэг.
  • 10.
    Функцийг өгөх гурванарга байдаг.Аналитик арга. Хэрэв функц ямар нэг томъёогоор өгөгдсөн бол түүнийг аналитик аргаар өгөгдсөн функц гэдэг.Ж: ..
  • 11.
    Тодоройлолт: Функцийг тодорхой,бодит утгатай байлгах аргументын утгуудын олонлогийг функцийн тодорхойлогдох муж гэнэ.Ж: функцийн функцийн
  • 12.
    Хэрэв функц хэлбэрээр өгөгдсөн байвал түүнийг ил функцгэдэг. Харин томъёо нь у-ийн хувьд бодогдоогүй,Ө.х: хэлбэртэй өгөгдсөн бол түүнийг далд функц гэнэ. Далд хэлбэрээр өгөгдсөн функцээс у- ийг олох замаар ил хэлбэрт шилжүүлдэг.
  • 13.
    2.Хүснэгтийн арга. Функц ба аргументийн хоорондын хамаарал шууд томъёогоор илэрхийлэгдээгүй харин аргументын тодорхой холбогдлууд дахь функцийн утгууд мэдэгдэж байвал түүнийг хүснэгтийн аргаар өгөгдсөн функц гэнэ. Логарифм ба тригонометрийн функцүүдийн таблиц нь хүснэгтийн аргын жишээ юм.
  • 14.
    3. Графикийнарга. Функц ба аргументын хоорондын хамааралыг үзүүлсэн муруй зурагдсан байвал түүнийг графикийн аргаар өгөгдсөн функц гэнэ.
  • 15.
  • 16.
    Аналитик аргаар өгөгдсөнфункцийг алгебрын ба трансцендент функц гэж ангилдаг. Аргумент ба тогтмол тоон дээр төгсгөлөг тооны алгебрын үйлдлүүд хийх замаар функцийн утгыг олж байвал түүнийг алгебрын функц гэнэ.
  • 17.
    Алгебрын функцийг доторнь рациональ ба иррациональ функц гэж хуваана. Бүхэл рационал функц нь ерөнхий дүрсээр гэсэн олон гишүүнт байна. Энд a0, a1, …, anнь тогтмол тоонууд.Хоёр олон гишүүнтийн харьцаа хэлбэрээр өгөгдсөн функцийг бутархай рационал функц гэдэг.
  • 18.
    Алгебрын биш функцүүдийгтрансцендент функц гэнэ. Транс-цендент функцэд логарифм, илтгэгч, тригонометрийн функцүүд ба түүний урвуу функцүүд ордог. Хэрэв аргумент х ба функц у нь гурав дахь хэмжигдэхүүн t -ийн ил функц маягаар илэрхийлэгдэж байвал, Ө.х: бол функцийг параметрт хэлбэрээр өгөгдсөн гэнэ.
  • 19.
    Параметрийг зайлуулах замаарпараметрт функцийг далд хэлбэрийн функцэд шилжүүлж болдог.Бид нартz=F(у)функц Ү муж дээр өгөгдсөн. Мөн у=f(х) функц X дээр тодорхойлогдсон байг. Энэ үед z=F(f(x))функцийг X муж дээр тодорхойлогдсон давхар функц гэнэ.
  • 20.
    Хэрэв аргументын дурынх1<х2 утгын хувьдтэнцэтгэл биш биелж байвал f(х) функцийг өсөх (буурах) функц гэнэ. Өсөх, буурах функцүүдийг хамтад нь монотон функц гэдэг.
  • 21.
    Функцийн аргументын тэмдгийгэсрэгээр өөрчлөгдөхөд функцийн утга хэвээр байвал:түүнийг тэгш функц гэнэ. Харинбайвал уг функцийг сондгой функц гэнэ.
  • 22.
    Тэгш функцийн графикординат тэнхлэгийн хувьд тэгш хэмтэй, сондгой функцийн график координатын эхийн хувьд тэгш хэмтэй байрлана. Функцийн аргументын дурын холбогдол дээр нэмэхэд функцийн утга өөрчлөгдөхгүй байх тэгээс ялгаатай тогтмол тоо С олдож байвал түүнийг үет функц гэнэ.
  • 23.
    Ийм чанартай хамгийнбага тоог үе гэдэг. Үет функцийн график үетэйгээ тэнцүү урттай хэрчим бүхэн дээр дахин давтагдана. Тригонометрийн бүх функц үетэй функцүүд юм.
  • 24.
    Функц нь эдийнзасгийн онол болон практик өргөн хэрэглээтэй байдаг. Хамгийн өргөн ашиглагддаг нь дараахи функцүүд юм.Ашгийн функц(Аливаа нөлөөллийн түвшнээс үүдсэн үр ашгийн үр дүн)Үйлдвэрлэлийн функц(Үйлдвэрлэлийн үйл ажиллагааны үр дүн, түүнийг нөхцөлдүүлэгч хүчин зүйлсээс хамаарсан хэлбэр)Гаргалтын функц(Үйлдвэрлэлийн хэмжээ нь бэлэн буюу хэрэглээний нөөцөөс хамаарсан хамаарал )
  • 25.
    4. Зардлын функц(үйлдвэрлэлийн зардалнь бүтээгдэхүүний хэмжээнээс хамаарах хамаарал)5.Эрэлт ба нийлүүлэлтийн функц(Тухайн бараа ба үйлчилгээний эрэлт ба нийлүүлэлтийн хэмжээ нь янз бүрийн хүчин зүйлүүдээс хамаарсан хамаарал (ж: үнэ, орлого гэх мэт))Функцийн аргумент нь нарийвчлал сайн биш өгөгдсөн тохиолдолд функцийн үл мэдэгдэх утгуудыг мэдэгдэж байгаа цэгүүд дээрхи утгуудаар нь ойролцоогоор бодох (интерполяцичлах) аргыг хэрэглэдэг.
  • 26.
    Хамгийн энгийн аргань шугаман интерполяц бөгөөд энэ үед функцийн өөрчлөлт нь аргументийн өөрчлөлттэй пропорциональ байна. Хэрэв х-ийн өгөгдсөн утга нь хүснэгт дэх х0ба x1=x0+h-ын хооронд орших бөгөөд y0==f(x0) ба y1=f(x1)=f0+∆f бол уг функцийн х цэг дээрхи утга нь байна. -ийг интерполяцийн загвар гэнэ.
  • 27.
    Энэ хэмжигдэхүүнийг хүснэгтийнтусламжтайгаар буюу хүснэгтийн нэмэлтийг ашиглан боддог. Хэрэв функцийн өгөгдсөн утгаар аргументын ойролцоо утгыг олох шаардлагатай бол урвуу интерполяц үйлдэл хийдэг.
  • 28.
    Жишээ: y=f(x) функцхүснэгтээр өгөгдөв. Шугаман интерполяц ашиглан f(2.008)-ыг олъё.
  • 29.
    Жишээ: y=f(x)функц хүснэгтээрөгөгдөв. Шугаман интерполяц ашиглан f(x)=3.1 бол х-ийг олъё.
  • 30.