Autonomic nervous system
 Sympathetic nervous system




                                         Dr
                              Swati Patil
                                       1
• Autonomic nervous system
   -History
   -Introduction
   -Types :- Sympathetic –Development
                         -Introduction
                         -Course
                         -Types
                         -Applied

                                         2
Autonomic Nervous System
• Self regulating
• History:
   – 1898 - J.N.Langley assigned the term Autonomic
     Nervous System

   – 1921 – subdivided ANS into
      • Sympathetic
      • Parasympathetic
      • Enteric



                                                      3
4
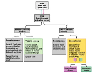
Autonomic Nervous System
• Introduction
  – Visceral component of
    nervous system ,
    function closely related
    to somatic nervous
    system
  – Visceral afferent
    pathways resemble
    somatic afferent
  – Peripheral processes –
    auotonomic ganglia –
    somatic nerves

                                       5
Visceral Afferents
-Cell bodies –unipolar –
   present in cranial sensory or
   dorsal root ganglia
-Central processes –with
   somatic afferents into CNS
   –establish connections




                                         6
Visceral Efferent
• Visceral efferent
  pathways in ANS differ
  from their somatic
  equivalents
• pre-ganglionic neurons:
   – Somata are located in
      • visceral efferent nuclei &
      • in lateral grey columns
   – axons are
      • myelinated ,
      • pass to peripheral ganglia
      • synapse with
        postganglionic neurons
                                         7
Visceral Efferents



Pre-ganglionic              Post-ganglionic




                 ganglion




                                              8
• Post-ganglionic neurons –axons are unmyelinated ,
  more numerous




                                                      9
Subdivisions of ANS

• Sympathetic
• Parasympathetic
• Enteric




                                 10
• Sympathetic –mass
  response
- Constriction of cutaneous
  arteries
- Cardiac acceleration
- Rise in blood pressure
- Contraction of sphincters
- Depression of peristalsis

• Sympathetic:
  mobilization & increased
  metabolism
  “fight, flight or fright” or
  “fight, flight or freeze”

                                 11
Neurotransmitters:
• pre-ganglionic neurons of
  both are cholinergic
• post-ganglionic
   – parasympathetic –cholinergic
   – sympathetic –nor-adrenergic
• principal co-transmitters
   – ATP , Neuropeptide Y




                                    12
Sympathetic Nervous System
• Development :-
-During 5th week, neural crest
  cells migrate along sides of
  spinal cord ganglia -
  dorsolateral to aorta

-Some neural crest cells
   migrate ventral to aorta
   pre-aortic ganglia – celiac
   & mesenteric ganglia



                                     13
• Other neural crest cells
  migrate to heart, lungs, GIT

    terminal ganglia
• Axons of sympathetic
  neurones in
  intermediolateral cell
  column of thoracolumbar
  seg of spinal cord

  pass through ventral root of
  spinal nerve & white ramus
  communicans to reach
  paravertebral ganglia
                                 14
• Synapse with neurons –
  ascend / descend in
  sympathetic trunk
• Other presynaptic fibers –
  pass through paravertebral
  ganglia without synapsing –
  splanchnic nerves to viscera
• Post synaptic fibres –grey
  rami from sympathetic
  ganglion into spinal nerve
• Sympathetic trunk –
  ascending & descending
  fibres

                                 15
Sympathetic Trunk
• Two ganglionated nerve
  cords –either side of
  vertebral column
• White & grey rami
  communicantes
• Location –neck ,thorax,
  abdomen, pelvis




                                  16
Preganglionic neurones:
• Cell bodies of preganglionic
  sympathetic neurons –in
  lateral horn
• Axons –myelinated ,diam
  -1.5 - 4 microm
• Leave cord in ventral nerve
  roots – pass into spinal
  nerves, soon leave in white
  rami communicants


                                 17
Behaviour of Preganglionic Fibres
• Synapse with neurons in
  nearest ganglion or may
  ascend or descend
• Fibres terminate in single
  ganglion or through
  collateral branches –
  synapse
• Fibres may ascend or
  descend without synapsing
  –emerge in branches of
  sympathetic trunk –synapse
  in ganglia of autonomic
  plexus
                                         18
Postganglionic Neurones of Sympathetic
              Nervous System
• Somata of postganglionic
  neurons –in ganglia of
  sympathetic trunk
• Axons –unmyelinated,
  return to spinal nerve
  through grey ramus just
  proximal to white ramus &
  then form dorsal & ventral
  ramus



                                            19
Cervical Sympathetic Trunk

• B/w Carotid sheath and
  prevertebral muscles
• Internal carotid nerve
• Three cervical ganglia
   – Superior
   – Middle
   – Inferior




                                     20
Superior Cervical Ganglion

• Largest ganglion
• Lies in front of transverse
  processes of C2 and C3
  vertebrae
• Branches
   – Medial
   – Lateral




                                         21
Middle Cervical Ganglion

• Smallest of the Cervical
  ganglion
• Lies on the C6
  vertebra in front or behind
  Inf. thyroid artery
• Branches
   – grey rami communicantes
   – Cardiac branch
   – Vascular Branch




                                     22
Stellate Ganglion
• Formed by the fusion of
  C7,C8 andT1 ganglia
• Lies b/w neck of 1st Rib and
  transverse process of C7
  vertebra
• Branches
   – Grey rami communicans
   – Vascular branches




                                       23
Sympathetic supply – Head and Neck
• Preganglionic fibres – T1-T5
  segments of Spinal Cord

• Ascend in Sympathetic Trunk

• Synapse in cervical ganglia




                                        24
Thoracic Sympathetic Trunk
• Comprises of 11 ganglia
• Ganglia lie against the
  heads of ribs
• Branches
   – Grey rami
     communicans
   – Pul. And cardiac
     Plexus
   – Splanchnic Nerves


                                    25
Coeliac Plexus
• Situated around the origin
  of coeliac artery
• Formed by greater
  Splanchnic Nerves and Ist
  lumbar sympathetic nerves
• Nerves from the plexus
  supply abdominal viscera
  via blood vessels




                                  26
Lumbar Sympathetic Trunk

• Lies retroperitoneally on
  the anterolat. surface of
  lumbar vertebrae
• Rt side – overlapped by IVC
• Lt side – overlapped by
  Aorta
• Branches
   – Splanchnic nerves
   – Grey rami communicantes




                                    27
Hypogastric Plexuses
• Superior hypogastric plexus:-
  -location
  -formation
  -branches



• Inferior hypogastric plexus :-
  -location
  -formation
  -branches

                                        28
Adrenal Medulla

• Neural crest cells –
  secretary cells of medulla
• Sympathetic supply –
  preganglionic sympathetic
  neurons
• Secretary cells –
  postganglionic sympathetic
  neurons –lack axons or
  dendrites
• Larger secretory cells –
  secrete adrenaline & NA

                                   29
Summary




          30
Sympathetic Ganglion
Histology :
• Connective tissue,
  ganglion, capsule cells
• Nerve cells –multipolar,
  smaller
• Nucleolus –prominent
  eccentric



                                 31
Sympathetic Ganglion




                       32
Enteric Nervous System

• Myenteric (Auerbach’s)
  plexus & submucosal
  (Meissner) plexus
• Plexus –small enteric
  ganglia –joined by thin
  nerves –unmyelinated
• Avascular –nutrition by
  diffusion
• Neurones –excitatory &
  inhibitory
• Afferents to ENS -2 types –
  cholinergic & NA

                                        33
Pain Afferents
• Sensory neurones –pain
  in thoracic & abdominal
  organs

• Cell bodies –dorsal root
  ganglia

• Peripheral processes –
  white communicating
  rami –sympathetic trunk
  –viscera



                             34
• Referred pain –diffuse
  localization & radiation

• Zone of reference of pain
  from int organ coincides
  with part of body served
  by somatic sensory
  neurons assoc with same
  segment of spinal cord




                              35
Referred Pain
• Heart –middle &
  inferior cervical cardiac
  nerves, thoracic cardiac
  branches of left
  sympathetic chain

• Gall bladder –greater
  splanchnic nerve ,
  diaphragm –phrenic
  nerve


                                    36
• Stomach –epigastrium –
  Rt & Lt greater splanchnic
  nerves
• Duodenal ulcer –AAW –
  T9 T10
• Appendix –lesser
  splanchnic nerves –T10
• Pelvis & ureter –least
  splanchnic nerves –loin &
  groin

                               37
Surgical Sympathectomy
• Indications
   – Peripheral vascular disease –sympathectomy –temporary
     vasodilatation –development of collaterals

   – Hyperhidrosis –sympathectomy –permanent relief

   – Relief of Pain –a) visceral pain –excision / destruction –
     coeliac ganglia –Ca pancreas, chronic pancreatits
   – b) causlgia –intense pain



                                                                  38
Upper Thoracic and Cervical
                   Sympathectomy

• Upper limb -2 & 3 thoracic
  ganglia with rami &
  intervening part

•   1st thoracic –not removed,
    preganglionic fibres not
    arise above T2 (removal –
    Horner’s syndrome)



                                            39
Kuntz Nerve
• Communicating branch B/w
  T1and T2 nerves
• Receives Grey rami from
  Stellate and T2 ganglia
• Clinical relevance –failure
  to identify during thoracic
  sympathectomy




                                   40
Lumbar Sympathectomy
• Gangliectomy -3 & 4
  lumbar ganglia &
  intervening trunk




• Removal of LI is harmful
  – interferes with
  ejaculation

                                 41
Horner’s Syndrome

• Preganglionic –white ramus
  of T1 –sympathetic trunk –
  superior cervical ganglion –
  postganglionic fibres (ICA) –
  ophthalmic –nasociliary –
  long ciliary branches
• Damage –vascular lesions of
  cortex / brainstem, cervical
  rib, Ca lung, thyroid,
  oesophagus



                                    42
Clinical features of
   Horner’s syndrome:
• Miosis –failure dilation –
  unopposed
  parasympathetic activity
• Partial ptosis –paralysis of
  LPS
• Anhydrosis –lesion of
  superior cervical ganglion




                                 43
Central Control of Sympathetic
             Nervous System
• Hypothalamus –controlling
  &integrating center
• Hypothalamus –autonomic
  nuclei –spinal cord –
  reticular formation
• Posterior & lateral nuclei –
  noradrenergic response




                                       44
THANK YOU…   45

2. sympathetic nervous system

  • 1.
    Autonomic nervous system Sympathetic nervous system Dr Swati Patil 1
  • 2.
    • Autonomic nervoussystem -History -Introduction -Types :- Sympathetic –Development -Introduction -Course -Types -Applied 2
  • 3.
    Autonomic Nervous System •Self regulating • History: – 1898 - J.N.Langley assigned the term Autonomic Nervous System – 1921 – subdivided ANS into • Sympathetic • Parasympathetic • Enteric 3
  • 4.
  • 5.
    Autonomic Nervous System •Introduction – Visceral component of nervous system , function closely related to somatic nervous system – Visceral afferent pathways resemble somatic afferent – Peripheral processes – auotonomic ganglia – somatic nerves 5
  • 6.
    Visceral Afferents -Cell bodies–unipolar – present in cranial sensory or dorsal root ganglia -Central processes –with somatic afferents into CNS –establish connections 6
  • 7.
    Visceral Efferent • Visceralefferent pathways in ANS differ from their somatic equivalents • pre-ganglionic neurons: – Somata are located in • visceral efferent nuclei & • in lateral grey columns – axons are • myelinated , • pass to peripheral ganglia • synapse with postganglionic neurons 7
  • 8.
    Visceral Efferents Pre-ganglionic Post-ganglionic ganglion 8
  • 9.
    • Post-ganglionic neurons–axons are unmyelinated , more numerous 9
  • 10.
    Subdivisions of ANS •Sympathetic • Parasympathetic • Enteric 10
  • 11.
    • Sympathetic –mass response - Constriction of cutaneous arteries - Cardiac acceleration - Rise in blood pressure - Contraction of sphincters - Depression of peristalsis • Sympathetic: mobilization & increased metabolism “fight, flight or fright” or “fight, flight or freeze” 11
  • 12.
    Neurotransmitters: • pre-ganglionic neuronsof both are cholinergic • post-ganglionic – parasympathetic –cholinergic – sympathetic –nor-adrenergic • principal co-transmitters – ATP , Neuropeptide Y 12
  • 13.
    Sympathetic Nervous System •Development :- -During 5th week, neural crest cells migrate along sides of spinal cord ganglia - dorsolateral to aorta -Some neural crest cells migrate ventral to aorta pre-aortic ganglia – celiac & mesenteric ganglia 13
  • 14.
    • Other neuralcrest cells migrate to heart, lungs, GIT terminal ganglia • Axons of sympathetic neurones in intermediolateral cell column of thoracolumbar seg of spinal cord pass through ventral root of spinal nerve & white ramus communicans to reach paravertebral ganglia 14
  • 15.
    • Synapse withneurons – ascend / descend in sympathetic trunk • Other presynaptic fibers – pass through paravertebral ganglia without synapsing – splanchnic nerves to viscera • Post synaptic fibres –grey rami from sympathetic ganglion into spinal nerve • Sympathetic trunk – ascending & descending fibres 15
  • 16.
    Sympathetic Trunk • Twoganglionated nerve cords –either side of vertebral column • White & grey rami communicantes • Location –neck ,thorax, abdomen, pelvis 16
  • 17.
    Preganglionic neurones: • Cellbodies of preganglionic sympathetic neurons –in lateral horn • Axons –myelinated ,diam -1.5 - 4 microm • Leave cord in ventral nerve roots – pass into spinal nerves, soon leave in white rami communicants 17
  • 18.
    Behaviour of PreganglionicFibres • Synapse with neurons in nearest ganglion or may ascend or descend • Fibres terminate in single ganglion or through collateral branches – synapse • Fibres may ascend or descend without synapsing –emerge in branches of sympathetic trunk –synapse in ganglia of autonomic plexus 18
  • 19.
    Postganglionic Neurones ofSympathetic Nervous System • Somata of postganglionic neurons –in ganglia of sympathetic trunk • Axons –unmyelinated, return to spinal nerve through grey ramus just proximal to white ramus & then form dorsal & ventral ramus 19
  • 20.
    Cervical Sympathetic Trunk •B/w Carotid sheath and prevertebral muscles • Internal carotid nerve • Three cervical ganglia – Superior – Middle – Inferior 20
  • 21.
    Superior Cervical Ganglion •Largest ganglion • Lies in front of transverse processes of C2 and C3 vertebrae • Branches – Medial – Lateral 21
  • 22.
    Middle Cervical Ganglion •Smallest of the Cervical ganglion • Lies on the C6 vertebra in front or behind Inf. thyroid artery • Branches – grey rami communicantes – Cardiac branch – Vascular Branch 22
  • 23.
    Stellate Ganglion • Formedby the fusion of C7,C8 andT1 ganglia • Lies b/w neck of 1st Rib and transverse process of C7 vertebra • Branches – Grey rami communicans – Vascular branches 23
  • 24.
    Sympathetic supply –Head and Neck • Preganglionic fibres – T1-T5 segments of Spinal Cord • Ascend in Sympathetic Trunk • Synapse in cervical ganglia 24
  • 25.
    Thoracic Sympathetic Trunk •Comprises of 11 ganglia • Ganglia lie against the heads of ribs • Branches – Grey rami communicans – Pul. And cardiac Plexus – Splanchnic Nerves 25
  • 26.
    Coeliac Plexus • Situatedaround the origin of coeliac artery • Formed by greater Splanchnic Nerves and Ist lumbar sympathetic nerves • Nerves from the plexus supply abdominal viscera via blood vessels 26
  • 27.
    Lumbar Sympathetic Trunk •Lies retroperitoneally on the anterolat. surface of lumbar vertebrae • Rt side – overlapped by IVC • Lt side – overlapped by Aorta • Branches – Splanchnic nerves – Grey rami communicantes 27
  • 28.
    Hypogastric Plexuses • Superiorhypogastric plexus:- -location -formation -branches • Inferior hypogastric plexus :- -location -formation -branches 28
  • 29.
    Adrenal Medulla • Neuralcrest cells – secretary cells of medulla • Sympathetic supply – preganglionic sympathetic neurons • Secretary cells – postganglionic sympathetic neurons –lack axons or dendrites • Larger secretory cells – secrete adrenaline & NA 29
  • 30.
  • 31.
    Sympathetic Ganglion Histology : •Connective tissue, ganglion, capsule cells • Nerve cells –multipolar, smaller • Nucleolus –prominent eccentric 31
  • 32.
  • 33.
    Enteric Nervous System •Myenteric (Auerbach’s) plexus & submucosal (Meissner) plexus • Plexus –small enteric ganglia –joined by thin nerves –unmyelinated • Avascular –nutrition by diffusion • Neurones –excitatory & inhibitory • Afferents to ENS -2 types – cholinergic & NA 33
  • 34.
    Pain Afferents • Sensoryneurones –pain in thoracic & abdominal organs • Cell bodies –dorsal root ganglia • Peripheral processes – white communicating rami –sympathetic trunk –viscera 34
  • 35.
    • Referred pain–diffuse localization & radiation • Zone of reference of pain from int organ coincides with part of body served by somatic sensory neurons assoc with same segment of spinal cord 35
  • 36.
    Referred Pain • Heart–middle & inferior cervical cardiac nerves, thoracic cardiac branches of left sympathetic chain • Gall bladder –greater splanchnic nerve , diaphragm –phrenic nerve 36
  • 37.
    • Stomach –epigastrium– Rt & Lt greater splanchnic nerves • Duodenal ulcer –AAW – T9 T10 • Appendix –lesser splanchnic nerves –T10 • Pelvis & ureter –least splanchnic nerves –loin & groin 37
  • 38.
    Surgical Sympathectomy • Indications – Peripheral vascular disease –sympathectomy –temporary vasodilatation –development of collaterals – Hyperhidrosis –sympathectomy –permanent relief – Relief of Pain –a) visceral pain –excision / destruction – coeliac ganglia –Ca pancreas, chronic pancreatits – b) causlgia –intense pain 38
  • 39.
    Upper Thoracic andCervical Sympathectomy • Upper limb -2 & 3 thoracic ganglia with rami & intervening part • 1st thoracic –not removed, preganglionic fibres not arise above T2 (removal – Horner’s syndrome) 39
  • 40.
    Kuntz Nerve • Communicatingbranch B/w T1and T2 nerves • Receives Grey rami from Stellate and T2 ganglia • Clinical relevance –failure to identify during thoracic sympathectomy 40
  • 41.
    Lumbar Sympathectomy • Gangliectomy-3 & 4 lumbar ganglia & intervening trunk • Removal of LI is harmful – interferes with ejaculation 41
  • 42.
    Horner’s Syndrome • Preganglionic–white ramus of T1 –sympathetic trunk – superior cervical ganglion – postganglionic fibres (ICA) – ophthalmic –nasociliary – long ciliary branches • Damage –vascular lesions of cortex / brainstem, cervical rib, Ca lung, thyroid, oesophagus 42
  • 43.
    Clinical features of Horner’s syndrome: • Miosis –failure dilation – unopposed parasympathetic activity • Partial ptosis –paralysis of LPS • Anhydrosis –lesion of superior cervical ganglion 43
  • 44.
    Central Control ofSympathetic Nervous System • Hypothalamus –controlling &integrating center • Hypothalamus –autonomic nuclei –spinal cord – reticular formation • Posterior & lateral nuclei – noradrenergic response 44
  • 45.