UGC NET Paper I - Research Aptitude 1
Research
Aptitude
Paper 1: Unit - II
UNIVERSITY GRANTS COMMISSION
GENERAL PAPER ON TEACHING & RESEARCH APTITUDE
K.THIYAGU, Assistant Professor, Department of Education, Central University of Kerala, Kasaragod
Research Aptitude
UNIVERSITY GRANTS COMMISSION
GENERAL PAPER ON TEACHING & RESEARCH APTITUDE
Paper 1: Unit - II
K.THIYAGU, Assistant Professor, Department of Education,
Central University of Kerala, Kasaragod
Unit – ii: Research Aptitude
Research: Meaning, Types, and Characteristics,
Positivism and Post-positivistic approach to research.
Methods of Research: Experimental, Descriptive,
Historical, Qualitative and Quantitative methods.
Steps of Research.
Thesis and Article writing: Format and styles of
referencing.
Application of ICT in research.
Research Ethics.
UGC NET Paper I - Research Aptitude 3
UGC NET
Question Types
• Simple MCQ
• Double Statement (Statement I & II)
• Multiple Statements Questions
• Match the Following
• Order Questions
• Assertion & Reason
UGC NET Paper I - Research Aptitude 4
Model Question Format:
https://testmoz.com/13692742
Meaning of Research
The term research includes two words, specifically 're' and
'search’.
By and large, 're' signifies again and 'search' signifies to
discover.
As indicated by Creswell, 'research is a procedure of steps
used to gather and analyse information to increase our
understanding of a particular topic or issue’.
UGC NET Paper I - Research Aptitude 5
Research
UGC NET Paper I - Research Aptitude 6
Research is a detailed and careful study of something to find out more
information about it.
Research is a systematic inquiry to describe, explain, predict, and control
the observed phenomenon.
Research is a systematic and methodical process of inquiry aimed at
discovering, interpreting, and revising facts, events, behaviors, or theories.
It involves the collection, analysis, and interpretation of data to answer
specific questions or solve problems, ultimately contributing to the body of
knowledge in a particular field.
Research - Acronym
• Rational way of thinking
R =
• Expert and exhaustive treatment
E =
• Search and solution
S =
• Exactness
E =
• Analysis
A =
• Relationship of facts
R =
• Critical observation, careful planning, constructive attitude.
C =
• Honesty and hardworking
H = UGC NET Paper I - Research Aptitude 7
Research Objectives
Investigate some existing situation or problem.
Build or make another method or framework.
Generate new knowledge.
Explore and analyse more general issues.
Offer a solution to a problem.
Review and synthesize the existing knowledge.
UGC NET Paper I - Research Aptitude 8
Research Characteristics
Objectivity Reliability Validity Accuracy Credibility Generalizability
Empirical
Research
Systematics Controlled
Factors
Cyclical Logical Replicable
UGC NET Paper I - Research Aptitude 9
Research Characteristics
• It means research with no inclination. (Avoid
Bias).
a. Objectivity
• Reliability with regards to research is
consistency. (verifiability).
b. Reliability
• Validity in research mainly stands for accuracy
of procedures, research instruments, tests, etc
c. Validity
• It is firmly identified with legitimacy.
(Precision)
d. Accuracy
UGC NET Paper I - Research Aptitude 10
• It is the utilization of best wellspring of data and
the best techniques in the exploration. (Trade-off
between primary data and secondary data).
e. Credibility
• The sample considered is the representative of the
whole population so the findings should also be
applicable to the whole population.
f. Generalizability
• It is based on real-life experiences, direct
experiences or observation by the researcher.
g. Empirical research
• Each research should follow a definite procedure.
h. Systematic
Research Characteristics
UGC NET Paper I - Research Aptitude 11
•In research, various factors may affect the outcome
and some are taken as controlled factors, whereas
the others are tested for the possible outcome.
i. Controlled factors
•Research is a repetitive procedure since it begins
with an issue and finishes with an issue.
j. Cyclical
•The statement, great research is coherent, infers that
examination is guided by the standards of sensible
thinking.
k. Logical
•This characteristic allows the results of the research
to be confirmed by repeating the study and after that
building a sound basis for making decisions.
l. Replicable
Research Characteristics
UGC NET Paper I - Research Aptitude 12
Characteristics of Scientific Method
13
UGC NET Paper I - Research Aptitude
Aims of research as a scientific activity
UGC NET Paper I - Research Aptitude 14
Types of Validity
i. Internal validity: With higher internal validity, a researcher is able to
establish a better casual relationship between two or more variables.
ii. External validity: It means external factors that can affect the study
must be controlled.
iii. Face validity: By valid, we mean that the survey and questionnaire
accurately measure what they are supposed to measure.
iv. Content validity: The indicator measures all aspects of the construct
and not just a part of it.
v. Criterion validity: The indicator corresponds with and is predictive of
measurements using related indicators.
vi. Construct validity: The indicator measures the construct in a manner
that is convergent with other measures in terms of direction.
UGC NET Paper I - Research Aptitude 15
Types of Research
UGC NET Paper I - Research Aptitude 16
Types of research
(Fundamental,
Applied and Action)
Criteria
(On the basis)
Types
Objectives Fundamental Research Applied Research Action Research
Nature of Data Qualitative Research Quantitative Research
Nature of Findings Explanatory Research Exploratory Research Descriptive Research
Experimental Manipulations Experimental Non-Experimental
Approach involved Longitudinal Research Cross sectional research
17
UGC NET Paper I - Research Aptitude
Types of Scientific Method (Exploratory, Explanatory and Descriptive)
18
UGC NET Paper I - Research Aptitude
Descriptive vs Analytical
Descriptive Research Analytical Research
It answers questions such as ‘what is’ or
‘what was’ i.e describes the problem.
In this researcher use facts to explain
‘why it has occurred’ or ‘how it
occurred’
It includes survey and fact-finding
enquiries with adequate interpretation.
It attempts to make critical evaluation of
the material.
Example: Analysing the trend of rising
coronavirus cases.
Example: analysing the reason behind
the rise in coronavirus cases.
Classification of Research based on Objectives
UGC NET Paper I - Research Aptitude 19
Fundamental Research Applied Research
It makes addition to existing knowledge
It is used to find out solutions to existing
problems.
It is used to discover new things or any
invention.
It is used in application.
It is extensive in nature. It is intensive in nature.
Fundamental vs Applied
Classification of Research on Basis of Application
UGC NET Paper I - Research Aptitude 20
Deductive Research Inductive Research
It is also termed as top-down or general-
to-specific.
It is termed as bottom-up approach.
In this, theory is tested with the help of
available information.
in this, theories are formulated, news
ideas are explored.
It begins with hypothesis It begins with research questions.
Deductive vs Inductive
Classification of Research on Basis of Logic
UGC NET Paper I - Research Aptitude 21
Structured Research Unstructured Research
Everything that is part of research is
predetermined such as objective, design,
sample, and questions.
In this, flexibility is allowed because it is
not predetermined for formulating
research.
It is more appropriate to determine the
extent of problem.
It is more appropriate to explore the
nature of problem.
It is used in quantitative research. It is used in qualitative research.
Structured vs Unstructured
UGC NET Paper I - Research Aptitude 22
Qualitative Research Quantitative Research
It is inductive in nature and deals with
phenomena’s quality.
It is deductive in nature and deals with
phenomena’s quantity.
In this, sample size is small. In this, sample size is larger.
It tells about why. It tells about how much or how many.
Qualitative vs Quantitative
Classification of Research on the Basis of Process
UGC NET Paper I - Research Aptitude 23
Conceptual Research Empirical Research
It is used by philosophers and thinkers to
develop new concepts or for
reinterpretation.
It relies on experience or observation
alone.
It is related to some abstract idea or
theory.
In this, the researcher must formulate a
working hypothesis.
It is based on theoretical approach. It is based on Experimental approach.
Conceptual vs Empirical
UGC NET Paper I - Research Aptitude 24
Innovative Research Incremental Research
It deals with the innovation of new ideas,
new technology, or a new technique to
solve a problem.
In this, improvement or extension of
something occurs on exiting thing.
Example: Research for Coronavirus vaccine
Example: Research conducted by a
company to improve the product.
Innovative vs Incremental
UGC NET Paper I - Research Aptitude 25
Ex Post Facto Research
Ex post facto study or after-the-fact research
is a category of research design in which the
investigation starts after the fact has
occurred without interference from the
researcher.
Historical Research
It is similar to Ex Post Facto Research
and usually focusses on the historical
aspect of an issue.
UGC NET Paper I - Research Aptitude 26
UGC NET Paper I - Research Aptitude 27
UGC NET Paper I - Research Aptitude 28
UGC NET Paper I - Research Aptitude 29
UGC NET Paper I - Research Aptitude 30
UGC NET Paper I - Research Aptitude 31
Positivism and
Post Positivism Approach to
Research
UGC NET Paper I - Research Aptitude 32
Positivist Paradigm
The term positivism was coined by the French philosopher Auguste Comte in the
19th century & reflected through by Francis Bacon, John Locke, Isaac Newton.
The term positivist has no negative connotation.
In philosophy, positivism mainly adheres to the idea that ‘factual’ knowledge gained
through observation is trustworthy.
Positivism relies upon quantifiable perceptions that prompted measurable
examinations.
Here, the role of the researcher is limited to collect data collection and interpretation in
an objective way.
Positivists usually adopt the deductive approach, the concentration is on facts.
The researcher is independent that means maintaining minimal interaction with
participants and research is purely objective & the world is external.
There is one reality, knowable within probability.
UGC NET Paper I - Research Aptitude 33
Post – Positivism
What we should carry out research in social sciences in ways that are similar to the methods
within the natural sciences.
Two people observe the same event but understand it differently, based upon their own
experiences and beliefs.
Objectivity can be achieved by using multiple measurements, observations and triangulating
the data to gain a more clear comprehension of what’s going on as a general rule.
Since the inception of the 21st century, the focus of research shifted from ‘reality’ to ‘critical
reality’.
Physicists like Werner Heisenberg and Niels Bohr focused on this reality.
This approach was called up as post-positivism, which it describes as a less strict form of
positivism.
Post positivists support the idea that social scientists and natural scientists share the same goals
for research and employ similar methods of investigation.
It tends to be distinguished from positivism as indicated by whether the attention is on
hypothesis verification(positivism) or on theory misrepresentation(post-positivism).
UGC NET Paper I - Research Aptitude 34
Research Process / Steps
UGC NET Paper I - Research Aptitude 35
1. Selecting the research area.
2. Formulating research aim, objectives and research questions or
developing hypotheses.
3. Conducting the literature review
4. Selecting methods of data collection
5. Collecting the primary data
6. Data analysis
Research
Process
7. Reaching conclusions
UGC NET Paper I - Research Aptitude 36
Research
Steps
UGC NET Paper I - Research Aptitude 37
Steps of Scientific Method
UGC NET Paper I - Research Aptitude 38
Formats and styles of
Referencing of a Research Report
UGC NET Paper I - Research Aptitude 39
Referencing
Style
UGC NET Paper I - Research Aptitude 40
Referencing
Style
UGC NET Paper I - Research Aptitude 41
Referencing
Style
UGC NET Paper I - Research Aptitude 42
UGC NET Paper I - Research Aptitude 43
UGC NET Paper I - Research Aptitude 44
Referencing
Style
UGC NET Paper I - Research Aptitude 45
UGC NET Paper I - Research Aptitude 46
UGC NET Paper I - Research Aptitude 47
UGC NET Paper I - Research Aptitude 48
Scales of
Measurement
UGC NET Paper I - Research Aptitude 49
UGC NET Paper I - Research Aptitude 50
UGC NET Paper I - Research Aptitude 51
UGC NET Paper I - Research Aptitude 52
Quantifiable
Nominal
Ordinal
Interval
Ratio
-
Equal Intervals Absolute Zero
X
X X
X
X
Scale
of
Measurement Characteristics
X
- -
- -
-
Variables,
Samples and Tools
UGC NET Paper I - Research Aptitude 54
Variables
The quantity or condition
that can change
(anything that has a quantity or quality
that varies)
55
Types of Variables
Dependent Variables
A variable that relies on and can be
changed by other factors that are
measured
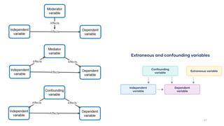
Confounding Variables
Extra variables that the researcher
did not account for that can
disguise another variable's effects
and show false correlation
Qualitative Variables
Non-numerical values or groupings
Moderating Variables
A variable that changes the
relationship between dependent
and independent variables by
strengthening or weakening the
intervening variable's effect.
02
04
06
08
Independent Variables
A variable that stands alone
Extraneous Variables
Factors that affect the dependent
variable but that the researcher did
not originally consider when
designing the experiment
Quantitative Variables
Data sets that involve numbers or
amounts.
Intervening Variables
A theoretical variable used to
explain a cause or connection
between other study variables
01
03
05
07
07
Control Variables
Characteristics that are constant and
do not change during a study
09
Composite Variables
Two or more variables combined
to make a more complex variable
08
Nominal Variables
A nominal variable is one that
describes a name, label or
category without natural
order.
Eg: Gender, Locality.
Ordinal Variables
An ordinal variable is a variable whose
values are defined by an order relation
between the different categories.
Eg: Excellent,Very Good, Good, Bad
Continuous Variables
It can assume an infinite number
of real values within a given
interval.
Eg: Height,Weight
Discrete Variables
It can assume only a finite number of
real values within a given interval.
Eg: the range is 0 to 10, and the score is
always given to one decimal
Eg, Siblings a person, number of
students in the classroom, number of
times exercised in a week
CategorialVariables Quantitative /
NumericVariable
58
Some other Variables
Dummy Variable
This is a variable that takes on
only two values, typically 0 and
1, and is used to represent
categorical variables in
statistical analyses.
Eg:
0 = Female, 1 = Male
1 = Rural, 2 = Urban
Latent Variable
This is a variable that cannot
be directly observed or
measured but is inferred from
other variables.
Latent variables are often used
in psychological or social
research to represent
constructs such as personality
traits, attitudes, or beliefs.
Moderator – Mediator
Variable
This is a variable that acts both as
a moderator and a mediator.
It can moderate the relationship
between the independent and
dependent variables and also
mediate the relationship between
the independent and dependent
variables.
Moderator-mediator variables
are often used in complex
statistical analyses.
Extraneous Variable
This is a variable that has no
relationship with the
independent or dependent
variable but can affect the
outcome of the study.
It can be controlled through
random assignment or statistical
techniques.
Independent
(A variable that we can control)
Cause
X Y
Independent Variable (IV)
also called
exposure,
explanatory,
manipulated variables 60
This is the variable that is manipulated by the researcher. It is
also known as the predictor variable, as it is used to predict
changes in the dependent variable.
Dependent
(A variable that we can observe or measure)
Effects
X Y
Dependent Variable (IV)
also called
outcome,
explained,
response variable 61
This is the variable that is measured or observed to determine the effects
of the independent variable. It is also known as the outcome variable, as it
is the variable that is affected by the independent variable.
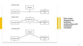
Z: Confounding, Mediating and Moderating Variables
X Y
Z ?
62
Confounding Variables
X Y
Z
Confounder Both X and Y are affected by Z
Subject
Interest
Hours
of Study
Exam
Score
63
This is a variable that can affect the relationship between the independent
variable and the dependent variable. It is a variable that is not being studied
but could impact the results of the study.
Eg: In a study on the effects of a new drug
on a disease, a confounding variable could
be the patient’s age, as older patients may
have more severe symptoms.
Mediating Variable
X Y
Z
Mediator A part of the association between X and Y goes through Z
Practice
Problems
Hours
of Study
Exam
Score
64
This is a variable that explains the relationship between the independent variable and the dependent variable.
It is a variable that comes in between the independent and dependent variables and is affected by the
independent variable, which then affects the dependent variable.
Eg. In a study on the relationship between exercise and
weight loss, the mediating variable could be metabolism, as
exercise can increase metabolism, leading to weight loss.
Moderating Variable
X Y
Z
Moderator Z affects the association between X and Y
Tiredness
Hours
of Study
Exam
Score
65
This is a variable that affects the strength or direction of the relationship between the independent variable
and the dependent variable. It is a variable that influences the effect of the independent variable on the
dependent variable.
Eg: In a study on the effects of caffeine on cognitive performance, the moderator variable could be age, as older adults may be
more sensitive to the effects of caffeine than younger adults.
Path model
diagrams for
mediator,
confounding, and
moderator
variables.
66
67
Dichotomous
Variable
Gender: Male and female
Locality: Rural and Urban
Pregnant and non pregnant
Alive and dead
Literate and illiterate
Trichotomous
Variable
Residence:
Urban, semi urban and
rural
Religion:
Hindu, Muslim, and
Christianity
Multiple
Variables
Blood groups: A,B,AB and O
68
Population and Sample
69
Concept of Universe and Sample
70
Techniques of Sampling
(Probability and Non-probability Sampling)
71
Probability
Sampling
72
Non-Probability
Sampling
73
Tools & Techniques of
Research
74
Tool Constructions - Steps
Final Draft
Reliability & Validity
Reliability: Test retest, Split Half, Cronbach Validity: Face, Content, etc.
Pilot Study
Item Analysis Accept / Reject Statements
Preliminary Draft
Overlapping items – modified (Guide & investigator) Number of statement, scales, (Preliminary Draft)
Item Writing
Positive & Negative Statements Cover the content / dimensions
Planning
Study of books, articles & Experts Discussion List out the Statement
75
Tools of Research in Education
Inquiry
Forms
Questionnaire
Checklist
Score-card
Schedule
Rating scale
Opinionnaire
Attitude scale
Observation Interview Sociometry
Psychological
Test
Achievement
Aptitude
Intelligence
Interest
inventory
Personality
Measures
76
Types of Reliability
77
Test-Retest
Reliability
Same Test
Same Sample
Different Times
78
Test-Retest Reliability:
Used to assess the consistency of a measure from one time to another.
(or) The consistency of a measure evaluated over time.
Parallel Forms Reliability
One major problem
with this approach is
that you have to be
able to generate lots of
items that reflect the
same construct.
Furthermore, this
approach makes the
assumption that the
randomly divided
halves are parallel or
equivalent. Even by
chance this will
sometimes not be the
case.
79
Parallel-Forms Reliability:
• Used to assess the consistency of the results of two tests constructed in the same way from the same
content domain.
• The reliability of two tests constructed the same way, from the same content.
Two Tests
Same Sample
At a same Times
Split-Half Reliability
• The parallel forms approach is
very similar to the split-half
reliability described below.
• The major difference is that
parallel forms are constructed
so that the two forms can be
used independent of each
other and considered
equivalent measures.
• With split-half reliability we
have an instrument that we
wish to use as a single
measurement instrument and
only develop randomly split
halves for purposes of
estimating reliability.
80
Internal Consistency Reliability:
• Used to assess the consistency of results across items within a test. (or)
• The consistency of results across items, often measured with Cronbach’s Alpha.
Single Test
Split halves
Average Inter-item Correlation
We first compute the
correlation between each
pair of items, as
illustrated in the figure.
In the example, we find an
average inter-item
correlation of .90 with the
individual correlations
ranging from .84 to .95.
81
Internal Consistency Reliability:
• Used to assess the consistency of results across items within a test. (or)
• The consistency of results across items, often measured with Cronbach’s Alpha.
This approach also uses the inter-
item correlations. In addition, we
compute a total score for the six
items and use that as a seventh
variable in the analysis.
The figure shows the six item-to-
total correlations at the bottom of
the correlation matrix. They range
from .82 to .88 in this sample
analysis, with the average of these
at .85.
Average Item total Correlation
82
Cronbach's Alpha (a)
83
Internal Consistency Reliability:
• Used to assess the consistency of results across items within a test. (or)
• The consistency of results across items, often measured with Cronbach’s Alpha.
Inter-Rater/Observer Reliability
84
Inter-Rater or Inter-Observer Reliability:
• Used to assess the degree to which different raters/observers give consistent estimates of the same
phenomenon. (or)
• The degree to which different raters/observers give consistent answers or estimates
Types of Validity
85
Logical Statistical
Face Content Predictive
Construct
Concurrent
Validity
Consistency
Reliability Objectivity
86
Face Validity
(Logical Validity)
It refers to the transparency or relevance of a test as it
appears to test participants.
In other words, a test can be said to have face validity if it
"looks like" it is going to measure what it is supposed to
measure.
Eg: if a test is prepared to measure whether students can
perform multiplication, and the people to whom it is shown
all agree that it looks like a good test of multiplication
ability, this demonstrates face validity of the test.
E.g. A test of Mathematics should have numerical questions,
and
87
Content validity (also known as logical validity) refers to the extent to which a measure
represents all facets of a given construct.
For example, a depression scale may lack content validity if it only assesses
the affective dimension of depression but fails to take into account
the behavioral dimension.
Content validity is important primarily for measures of achievement
The test maker first determines the widely accepted goals of instruction in the subject
and then prepares a blueprint for the test. Test content is drawn from the course
content and weighted according to the weightage of the objectives of the course and the
course content.
Content Validity
(Logical Validity)
88
Infers that the test produces similar results
to a previously validated test
e.g.
VO2
max
Incremental
Treadmill Protocol
with expired gas
analysis
Multi-Stage Fitness
(Beep) Test
Concurrent Validity
(Statistical Validity)
89
Concurrent validity is evaluated by showing how
well the test scores correspond to already
accepted measure of performance or status made
at the same time.
Example
• Scores of a test of knowledge of basic
concepts in Geography can be validated
against the teachers' ratings of the students
on this aspect.
• Intelligence test were first validated against
school grades, teacher’s rating etc.
• A newly constructed test of intelligence may
be validated by finding its correlation with
another already existing well accepted test in
this area.
• In this cases, a correlation coefficient
between the two sets of measures is
calculated as an index of validity.
Infers that the test provides a valid
reflection of future performance using
a similar test
Can performance during
test A be used to predict
future performance in
test B?
A B
Predictive Validity
(Statistical Validity)
90
We may be interested in using a test
to predict some future outcome.
Example:
• A test of aptitude for teaching may
be used to admit students to
teacher’s training college and be
expected to predict success at the
job as teachers
• A clerical aptitude test may be used
to predict success on the job as
clerks.
Infers not only that the test is
measuring what it is supposed to, but
also that it is capable of detecting
what should exist, theoretically
Therefore relates to hypothetical or
intangible constructs
e.g.
Team Rivalry
Sportsmanship.
Construct Validity
(Logical / Statistical Validity)
91
Sometimes questions like the following
are asked
§ What does this test mean or signify?
§ What does the score tell us about the
individual?
§ These questions are related with
construct validity of the test.
The terms ‘construct’ is used in
psychology to refer to something that is
not observable but is literally
‘constructed’ by the investigator to
summarize or account for the regularities
or relationships that he observes in
behaviour.
Factorial Validity
Factorial validity is, in a way, extension of the construct
validity.
The intercorrelations of a large number of tests are
examined and if possible accounted for in terms of a much
smaller number of more general ‘factors’ or trait categories.
Sometimes 3 or 4 factors may account for the
intercorrelations among 15 to 20 test.
The factorial validity of a test is defined by its correlation
with a factor, called factor loading.
92
Validity
93
Statistical
Analysis
UGC NET Paper I - Research Aptitude 94
UGC NET Paper I - Research Aptitude 95
UGC NET Paper I - Research Aptitude 96
Graph
UGC NET Paper I - Research Aptitude 97
UGC NET Paper I - Research Aptitude 98
UGC NET Paper I - Research Aptitude 99
Parametric & Non-Parametric Test
UGC NET Paper I - Research Aptitude 100
UGC NET Paper I - Research Aptitude 101
UGC NET Paper I - Research Aptitude 102
Application of ICT Tools in
Research
(ICT Applications in Research)
K.THIYAGU,
Assistant Professor, Department of Education,
Central University of Kerala, Kasaragod
UGC NET Paper I - Research Aptitude 104
ICT tools are mainly used by researchers
for its ability
to ease knowledge –gathering process
and
to enhance resource development.
UGC NET Paper I - Research Aptitude 105
Digital tools helps the researcher in the following way:
Identify research articles and appropriate information
sources through searching various online tools
Literature survey & Critically analyses known information
for further reading
Data collection process (Manage and collect the data)
Data analysis tools for both quantitative and qualitative
analysis
Referencing
Report preparation
CC-BY-NC-SA 105
ICT
Tools
Search Engine
Connect &
Communicate
with experts
and researchers
Free Digital
Library
Data Analysis
Referencing
Write & Publish
Research
Papers
UGC NET Paper I - Research Aptitude 106
Application
of ICT
Pre-data Analysis
Data Analysis
Post-data analysis
UGC NET Paper I - Research Aptitude 107
Application of ICT in
Pre-Data Analysis
UGC NET Paper I - Research Aptitude 108
Pre-Data
Analysis
Literature
Search
Literature
Tracking
Data
Collection
UGC NET Paper I - Research Aptitude 109
Literature Search
• https://scholar.google.com/
Google Scholar
• https://www.researchgate.net/
Research Gate
• https://www.academia.edu/
Academia
• https://www.semanticscholar.org/
Semantic Scholar
• https://scinapse.io/
Scinapse
• https://eric.ed.gov/
Eric
• https://pubmed.ncbi.nlm.nih.gov/
PubMed
• https://doaj.org/
DOAJ
• https://www.lens.org/
Lens
• https://login.webofknowledge.com/
Web of Knowledge
UGC NET Paper I - Research Aptitude 110
Famous Database for Research articles
AMS
Annual Revices
EBSCO
Elsevier
Indian Citation Index
Indian Journals
JSTOR
PsycINFO
SpringerLink
ProQuest
Academic Search Premier
Teacher Reference Center
PubPsych
Research Gate
Scopus
ERIC
PubMed
IEEE Xplore
Science Direct
DOAJ
Google Scholar
J-Gate
ORCID
Paperity
Publons
SpringerLink
Web of Science
UGC NET Paper I - Research Aptitude 111
Theses & Dissertations Database
PQDT Open: https://pqdtopen.proquest.com/search.html
MIT Theses: http://dspace.mit.edu/handle/1721.1/7582
Stanford University Libraries: https://library.stanford.edu/
UColorado Libraries: https://www.colorado.edu/libraries/
FAS Theses & Dissertations: https://dash.harvard.edu/handle/1/4927603
EBSCO Open Dissertations: https://biblioboard.com/opendissertations/
EThOS e-theses: https://ethos.bl.uk/Home.do
UNSW Library: https://www.library.unsw.edu.au/
Open Access Theses: https://oatd.org/
Shodhganga (Reservoir of Indian Theses): https://shodhganga.inflibnet.ac.in/
UGC NET Paper I - Research Aptitude 112
Literature
Tracking
Mendely
Zotero
EndNote
Literature Tracking: Sort, classify and store
EasyBib
UGC NET Paper I - Research Aptitude 113
Data Collections Tools
• https://www.google.com/forms/about/
Google Forms
• https://www.office.com/launch/forms
Microsoft Forms
• https://www.surveymonkey.com/
Survey Monkey
• https://www.zoho.com/forms/
Zoho Forms
• https://www.typeform.com/
Type form
• https://www.cognitoforms.com/
Cognito Forms
UGC NET Paper I - Research Aptitude 114
Application of ICT in
Data Analysis
UGC NET Paper I - Research Aptitude 115
UGC NET Paper I - Research Aptitude 116
Quantitative
Qualitative
Application of
ICT in data
analysis
UGC NET Paper I - Research Aptitude 117
Quantitative Data Analysis
SPSS
R
MATLAB
SAS
GraphPad
Microsoft Excel
UGC NET Paper I - Research Aptitude 118
Free Statistical Software
JASP: https://jasp-stats.org/
Jamovi: https://www.jamovi.org/
OpenStat: https://openstat.info/OpenStatMain.htm
SalStat-2: https://www.salstat.com/
SOFA (Statistics Open For All): https://www.sofastatistics.com/home.php
PSPP: https://www.gnu.org/software/pspp/
Statext: https://www.statext.com/
MicrOsiris: https://www.microsiris.com/
Gnumeric: http://www.gnumeric.org/
Tanagra (Data Mining): https://eric.univ-lyon2.fr/~ricco/tanagra/en/tanagra.html
AM Statistical Software: https://am.air.org/
UGC NET Paper I - Research Aptitude 119
Qualitative Data Analysis
Nvivo
ATLAS.ti
MAXQDA
Transana
• CAT (Coding Analysis Toolkit): https://cat-help.texifter.com/
• Weft QDA: https://weft-qda.en.uptodown.com/
UGC NET Paper I - Research Aptitude 120
Application of ICT in
Post Data Analysis
UGC NET Paper I - Research Aptitude 121
References and Bibliography Compilation
•Endnote
•Zotero
•Mendeley
UGC NET Paper I - Research Aptitude 122
Article and Thesis Discussion
• Academia.edu
• ResearchGate
UGC NET Paper I - Research Aptitude 123
Plagiarism Detection
• Grammarly
• Article Checker
• Turnitin
• Duplichecker
UGC NET Paper I - Research Aptitude 124
Ethical Considerations
in
Quantitative &
Qualitative Research
K.THIYAGU, Assistant Professor, Department of Education, Central University of Kerala, Kasaragod
Research
Ethics
Quantitative Research
• Data that are analyzed are in the form of
numbers.
• Eg: Behaviors are counted, correct answers or
errors are counted, and other types of measures
are recorded in terms of quantity.
• Quantitative research involves both experimental
and nonexperimental research.
UGC NET Paper I - Research Aptitude 126
Qualitative Research
• Data that are recorded in narrative
descriptions, not numbers.
• Methods to observe and describe
conditions rather than control them.
Basic Ethical Principle for Qualitative Researchers is
this:
Do not tamper with the natural setting under study.
UGC NET Paper I - Research Aptitude 127
Research
Ethics
Accuracy
Credibility
Confidential
Transparency
Honesty
Protecting
Authenticity
Originality
Plagiarism
UGC NET Paper I - Research Aptitude 128
Accuracy
UGC NET Paper I - Research Aptitude 129
Accuracy / Carefulness
Avoid careless errors
and negligence;
Carefully and critically
examine your own work
Keep good records of
research activities,
such as data collection,
research design, and
correspondence with
agencies or journals.
UGC NET Paper I - Research Aptitude 130
Credibility
UGC NET Paper I - Research Aptitude 131
Credibility
• Proper Citations
• Acknowledgement
UGC NET Paper I - Research Aptitude 132
Confidential
UGC NET Paper I - Research Aptitude 133
Confidential
Protect confidential
communications,
such as papers or
grants submitted for
publication,
personnel records,
trade or military secrets,
and patient records.
UGC NET Paper I - Research Aptitude 134
Protecting
UGC NET Paper I - Research Aptitude 135
Protection
• When conducting research on
human subjects, minimize harms
and risks and maximize benefits;
• Take special precautions with
vulnerable populations;
• Respect human dignity, privacy,
and autonomy;
UGC NET Paper I - Research Aptitude 136
Transparency
UGC NET Paper I - Research Aptitude 137
Transparency/
Openness
Share data,
results, ideas,
tools,
resources.
Be open to
criticism and
new ideas.
UGC NET Paper I - Research Aptitude 138
Honesty
UGC NET Paper I - Research Aptitude 139
Honestly report data,
results, methods and
procedures, and
publication status.
Do not deceive
colleagues,
research sponsors,
or
the public.
Do not fabricate,
falsify,
or
misrepresent data.
UGC NET Paper I - Research Aptitude 140
Authenticity
UGC NET Paper I - Research Aptitude 141
Authenticity
Data should authentic
Information should be authentic
Proper references
UGC NET Paper I - Research Aptitude 142
Originality
UGC NET Paper I - Research Aptitude 143
Originality
Ideas should be fresh
Innovative work
Novel work
UGC NET Paper I - Research Aptitude 144
Plagiarism
UGC NET Paper I - Research Aptitude 145
Plagiarism
Plagiarism is the act of passing
off somebody else’s ideas,
thoughts, pictures, theories,
words, or stories as your own.
UGC NET Paper I - Research Aptitude 146
UGC NET Paper I - Research Aptitude 147
Research Aptitude
UNIVERSITY GRANTS COMMISSION
NET BUREAU
GENERAL PAPER ON TEACHING & RESEARCH APTITUDE
Unit - II
K.THIYAGU, Assistant Professor, Department of Education,
Central University of Kerala, Kasaragod

Unit 2- Research Aptitude (UGC NET Paper I).pdf

  • 1.
    UGC NET PaperI - Research Aptitude 1 Research Aptitude Paper 1: Unit - II UNIVERSITY GRANTS COMMISSION GENERAL PAPER ON TEACHING & RESEARCH APTITUDE K.THIYAGU, Assistant Professor, Department of Education, Central University of Kerala, Kasaragod
  • 2.
    Research Aptitude UNIVERSITY GRANTSCOMMISSION GENERAL PAPER ON TEACHING & RESEARCH APTITUDE Paper 1: Unit - II K.THIYAGU, Assistant Professor, Department of Education, Central University of Kerala, Kasaragod
  • 3.
    Unit – ii:Research Aptitude Research: Meaning, Types, and Characteristics, Positivism and Post-positivistic approach to research. Methods of Research: Experimental, Descriptive, Historical, Qualitative and Quantitative methods. Steps of Research. Thesis and Article writing: Format and styles of referencing. Application of ICT in research. Research Ethics. UGC NET Paper I - Research Aptitude 3
  • 4.
    UGC NET Question Types •Simple MCQ • Double Statement (Statement I & II) • Multiple Statements Questions • Match the Following • Order Questions • Assertion & Reason UGC NET Paper I - Research Aptitude 4 Model Question Format: https://testmoz.com/13692742
  • 5.
    Meaning of Research Theterm research includes two words, specifically 're' and 'search’. By and large, 're' signifies again and 'search' signifies to discover. As indicated by Creswell, 'research is a procedure of steps used to gather and analyse information to increase our understanding of a particular topic or issue’. UGC NET Paper I - Research Aptitude 5
  • 6.
    Research UGC NET PaperI - Research Aptitude 6 Research is a detailed and careful study of something to find out more information about it. Research is a systematic inquiry to describe, explain, predict, and control the observed phenomenon. Research is a systematic and methodical process of inquiry aimed at discovering, interpreting, and revising facts, events, behaviors, or theories. It involves the collection, analysis, and interpretation of data to answer specific questions or solve problems, ultimately contributing to the body of knowledge in a particular field.
  • 7.
    Research - Acronym •Rational way of thinking R = • Expert and exhaustive treatment E = • Search and solution S = • Exactness E = • Analysis A = • Relationship of facts R = • Critical observation, careful planning, constructive attitude. C = • Honesty and hardworking H = UGC NET Paper I - Research Aptitude 7
  • 8.
    Research Objectives Investigate someexisting situation or problem. Build or make another method or framework. Generate new knowledge. Explore and analyse more general issues. Offer a solution to a problem. Review and synthesize the existing knowledge. UGC NET Paper I - Research Aptitude 8
  • 9.
    Research Characteristics Objectivity ReliabilityValidity Accuracy Credibility Generalizability Empirical Research Systematics Controlled Factors Cyclical Logical Replicable UGC NET Paper I - Research Aptitude 9
  • 10.
    Research Characteristics • Itmeans research with no inclination. (Avoid Bias). a. Objectivity • Reliability with regards to research is consistency. (verifiability). b. Reliability • Validity in research mainly stands for accuracy of procedures, research instruments, tests, etc c. Validity • It is firmly identified with legitimacy. (Precision) d. Accuracy UGC NET Paper I - Research Aptitude 10
  • 11.
    • It isthe utilization of best wellspring of data and the best techniques in the exploration. (Trade-off between primary data and secondary data). e. Credibility • The sample considered is the representative of the whole population so the findings should also be applicable to the whole population. f. Generalizability • It is based on real-life experiences, direct experiences or observation by the researcher. g. Empirical research • Each research should follow a definite procedure. h. Systematic Research Characteristics UGC NET Paper I - Research Aptitude 11
  • 12.
    •In research, variousfactors may affect the outcome and some are taken as controlled factors, whereas the others are tested for the possible outcome. i. Controlled factors •Research is a repetitive procedure since it begins with an issue and finishes with an issue. j. Cyclical •The statement, great research is coherent, infers that examination is guided by the standards of sensible thinking. k. Logical •This characteristic allows the results of the research to be confirmed by repeating the study and after that building a sound basis for making decisions. l. Replicable Research Characteristics UGC NET Paper I - Research Aptitude 12
  • 13.
    Characteristics of ScientificMethod 13 UGC NET Paper I - Research Aptitude
  • 14.
    Aims of researchas a scientific activity UGC NET Paper I - Research Aptitude 14
  • 15.
    Types of Validity i.Internal validity: With higher internal validity, a researcher is able to establish a better casual relationship between two or more variables. ii. External validity: It means external factors that can affect the study must be controlled. iii. Face validity: By valid, we mean that the survey and questionnaire accurately measure what they are supposed to measure. iv. Content validity: The indicator measures all aspects of the construct and not just a part of it. v. Criterion validity: The indicator corresponds with and is predictive of measurements using related indicators. vi. Construct validity: The indicator measures the construct in a manner that is convergent with other measures in terms of direction. UGC NET Paper I - Research Aptitude 15
  • 16.
    Types of Research UGCNET Paper I - Research Aptitude 16
  • 17.
    Types of research (Fundamental, Appliedand Action) Criteria (On the basis) Types Objectives Fundamental Research Applied Research Action Research Nature of Data Qualitative Research Quantitative Research Nature of Findings Explanatory Research Exploratory Research Descriptive Research Experimental Manipulations Experimental Non-Experimental Approach involved Longitudinal Research Cross sectional research 17 UGC NET Paper I - Research Aptitude
  • 18.
    Types of ScientificMethod (Exploratory, Explanatory and Descriptive) 18 UGC NET Paper I - Research Aptitude
  • 19.
    Descriptive vs Analytical DescriptiveResearch Analytical Research It answers questions such as ‘what is’ or ‘what was’ i.e describes the problem. In this researcher use facts to explain ‘why it has occurred’ or ‘how it occurred’ It includes survey and fact-finding enquiries with adequate interpretation. It attempts to make critical evaluation of the material. Example: Analysing the trend of rising coronavirus cases. Example: analysing the reason behind the rise in coronavirus cases. Classification of Research based on Objectives UGC NET Paper I - Research Aptitude 19
  • 20.
    Fundamental Research AppliedResearch It makes addition to existing knowledge It is used to find out solutions to existing problems. It is used to discover new things or any invention. It is used in application. It is extensive in nature. It is intensive in nature. Fundamental vs Applied Classification of Research on Basis of Application UGC NET Paper I - Research Aptitude 20
  • 21.
    Deductive Research InductiveResearch It is also termed as top-down or general- to-specific. It is termed as bottom-up approach. In this, theory is tested with the help of available information. in this, theories are formulated, news ideas are explored. It begins with hypothesis It begins with research questions. Deductive vs Inductive Classification of Research on Basis of Logic UGC NET Paper I - Research Aptitude 21
  • 22.
    Structured Research UnstructuredResearch Everything that is part of research is predetermined such as objective, design, sample, and questions. In this, flexibility is allowed because it is not predetermined for formulating research. It is more appropriate to determine the extent of problem. It is more appropriate to explore the nature of problem. It is used in quantitative research. It is used in qualitative research. Structured vs Unstructured UGC NET Paper I - Research Aptitude 22
  • 23.
    Qualitative Research QuantitativeResearch It is inductive in nature and deals with phenomena’s quality. It is deductive in nature and deals with phenomena’s quantity. In this, sample size is small. In this, sample size is larger. It tells about why. It tells about how much or how many. Qualitative vs Quantitative Classification of Research on the Basis of Process UGC NET Paper I - Research Aptitude 23
  • 24.
    Conceptual Research EmpiricalResearch It is used by philosophers and thinkers to develop new concepts or for reinterpretation. It relies on experience or observation alone. It is related to some abstract idea or theory. In this, the researcher must formulate a working hypothesis. It is based on theoretical approach. It is based on Experimental approach. Conceptual vs Empirical UGC NET Paper I - Research Aptitude 24
  • 25.
    Innovative Research IncrementalResearch It deals with the innovation of new ideas, new technology, or a new technique to solve a problem. In this, improvement or extension of something occurs on exiting thing. Example: Research for Coronavirus vaccine Example: Research conducted by a company to improve the product. Innovative vs Incremental UGC NET Paper I - Research Aptitude 25
  • 26.
    Ex Post FactoResearch Ex post facto study or after-the-fact research is a category of research design in which the investigation starts after the fact has occurred without interference from the researcher. Historical Research It is similar to Ex Post Facto Research and usually focusses on the historical aspect of an issue. UGC NET Paper I - Research Aptitude 26
  • 27.
    UGC NET PaperI - Research Aptitude 27
  • 28.
    UGC NET PaperI - Research Aptitude 28
  • 29.
    UGC NET PaperI - Research Aptitude 29
  • 30.
    UGC NET PaperI - Research Aptitude 30
  • 31.
    UGC NET PaperI - Research Aptitude 31
  • 32.
    Positivism and Post PositivismApproach to Research UGC NET Paper I - Research Aptitude 32
  • 33.
    Positivist Paradigm The termpositivism was coined by the French philosopher Auguste Comte in the 19th century & reflected through by Francis Bacon, John Locke, Isaac Newton. The term positivist has no negative connotation. In philosophy, positivism mainly adheres to the idea that ‘factual’ knowledge gained through observation is trustworthy. Positivism relies upon quantifiable perceptions that prompted measurable examinations. Here, the role of the researcher is limited to collect data collection and interpretation in an objective way. Positivists usually adopt the deductive approach, the concentration is on facts. The researcher is independent that means maintaining minimal interaction with participants and research is purely objective & the world is external. There is one reality, knowable within probability. UGC NET Paper I - Research Aptitude 33
  • 34.
    Post – Positivism Whatwe should carry out research in social sciences in ways that are similar to the methods within the natural sciences. Two people observe the same event but understand it differently, based upon their own experiences and beliefs. Objectivity can be achieved by using multiple measurements, observations and triangulating the data to gain a more clear comprehension of what’s going on as a general rule. Since the inception of the 21st century, the focus of research shifted from ‘reality’ to ‘critical reality’. Physicists like Werner Heisenberg and Niels Bohr focused on this reality. This approach was called up as post-positivism, which it describes as a less strict form of positivism. Post positivists support the idea that social scientists and natural scientists share the same goals for research and employ similar methods of investigation. It tends to be distinguished from positivism as indicated by whether the attention is on hypothesis verification(positivism) or on theory misrepresentation(post-positivism). UGC NET Paper I - Research Aptitude 34
  • 35.
    Research Process /Steps UGC NET Paper I - Research Aptitude 35
  • 36.
    1. Selecting theresearch area. 2. Formulating research aim, objectives and research questions or developing hypotheses. 3. Conducting the literature review 4. Selecting methods of data collection 5. Collecting the primary data 6. Data analysis Research Process 7. Reaching conclusions UGC NET Paper I - Research Aptitude 36
  • 37.
    Research Steps UGC NET PaperI - Research Aptitude 37
  • 38.
    Steps of ScientificMethod UGC NET Paper I - Research Aptitude 38
  • 39.
    Formats and stylesof Referencing of a Research Report UGC NET Paper I - Research Aptitude 39
  • 40.
    Referencing Style UGC NET PaperI - Research Aptitude 40
  • 41.
    Referencing Style UGC NET PaperI - Research Aptitude 41
  • 42.
    Referencing Style UGC NET PaperI - Research Aptitude 42
  • 43.
    UGC NET PaperI - Research Aptitude 43
  • 44.
    UGC NET PaperI - Research Aptitude 44
  • 45.
    Referencing Style UGC NET PaperI - Research Aptitude 45
  • 46.
    UGC NET PaperI - Research Aptitude 46
  • 47.
    UGC NET PaperI - Research Aptitude 47
  • 48.
    UGC NET PaperI - Research Aptitude 48
  • 49.
    Scales of Measurement UGC NETPaper I - Research Aptitude 49
  • 50.
    UGC NET PaperI - Research Aptitude 50
  • 51.
    UGC NET PaperI - Research Aptitude 51
  • 52.
    UGC NET PaperI - Research Aptitude 52
  • 53.
    Quantifiable Nominal Ordinal Interval Ratio - Equal Intervals AbsoluteZero X X X X X Scale of Measurement Characteristics X - - - - -
  • 54.
    Variables, Samples and Tools UGCNET Paper I - Research Aptitude 54
  • 55.
    Variables The quantity orcondition that can change (anything that has a quantity or quality that varies) 55
  • 56.
    Types of Variables DependentVariables A variable that relies on and can be changed by other factors that are measured Confounding Variables Extra variables that the researcher did not account for that can disguise another variable's effects and show false correlation Qualitative Variables Non-numerical values or groupings Moderating Variables A variable that changes the relationship between dependent and independent variables by strengthening or weakening the intervening variable's effect. 02 04 06 08 Independent Variables A variable that stands alone Extraneous Variables Factors that affect the dependent variable but that the researcher did not originally consider when designing the experiment Quantitative Variables Data sets that involve numbers or amounts. Intervening Variables A theoretical variable used to explain a cause or connection between other study variables 01 03 05 07 07 Control Variables Characteristics that are constant and do not change during a study 09 Composite Variables Two or more variables combined to make a more complex variable 08
  • 57.
    Nominal Variables A nominalvariable is one that describes a name, label or category without natural order. Eg: Gender, Locality. Ordinal Variables An ordinal variable is a variable whose values are defined by an order relation between the different categories. Eg: Excellent,Very Good, Good, Bad Continuous Variables It can assume an infinite number of real values within a given interval. Eg: Height,Weight Discrete Variables It can assume only a finite number of real values within a given interval. Eg: the range is 0 to 10, and the score is always given to one decimal Eg, Siblings a person, number of students in the classroom, number of times exercised in a week CategorialVariables Quantitative / NumericVariable
  • 58.
  • 59.
    Some other Variables DummyVariable This is a variable that takes on only two values, typically 0 and 1, and is used to represent categorical variables in statistical analyses. Eg: 0 = Female, 1 = Male 1 = Rural, 2 = Urban Latent Variable This is a variable that cannot be directly observed or measured but is inferred from other variables. Latent variables are often used in psychological or social research to represent constructs such as personality traits, attitudes, or beliefs. Moderator – Mediator Variable This is a variable that acts both as a moderator and a mediator. It can moderate the relationship between the independent and dependent variables and also mediate the relationship between the independent and dependent variables. Moderator-mediator variables are often used in complex statistical analyses. Extraneous Variable This is a variable that has no relationship with the independent or dependent variable but can affect the outcome of the study. It can be controlled through random assignment or statistical techniques.
  • 60.
    Independent (A variable thatwe can control) Cause X Y Independent Variable (IV) also called exposure, explanatory, manipulated variables 60 This is the variable that is manipulated by the researcher. It is also known as the predictor variable, as it is used to predict changes in the dependent variable.
  • 61.
    Dependent (A variable thatwe can observe or measure) Effects X Y Dependent Variable (IV) also called outcome, explained, response variable 61 This is the variable that is measured or observed to determine the effects of the independent variable. It is also known as the outcome variable, as it is the variable that is affected by the independent variable.
  • 62.
    Z: Confounding, Mediatingand Moderating Variables X Y Z ? 62
  • 63.
    Confounding Variables X Y Z ConfounderBoth X and Y are affected by Z Subject Interest Hours of Study Exam Score 63 This is a variable that can affect the relationship between the independent variable and the dependent variable. It is a variable that is not being studied but could impact the results of the study. Eg: In a study on the effects of a new drug on a disease, a confounding variable could be the patient’s age, as older patients may have more severe symptoms.
  • 64.
    Mediating Variable X Y Z MediatorA part of the association between X and Y goes through Z Practice Problems Hours of Study Exam Score 64 This is a variable that explains the relationship between the independent variable and the dependent variable. It is a variable that comes in between the independent and dependent variables and is affected by the independent variable, which then affects the dependent variable. Eg. In a study on the relationship between exercise and weight loss, the mediating variable could be metabolism, as exercise can increase metabolism, leading to weight loss.
  • 65.
    Moderating Variable X Y Z ModeratorZ affects the association between X and Y Tiredness Hours of Study Exam Score 65 This is a variable that affects the strength or direction of the relationship between the independent variable and the dependent variable. It is a variable that influences the effect of the independent variable on the dependent variable. Eg: In a study on the effects of caffeine on cognitive performance, the moderator variable could be age, as older adults may be more sensitive to the effects of caffeine than younger adults.
  • 66.
  • 67.
  • 68.
    Dichotomous Variable Gender: Male andfemale Locality: Rural and Urban Pregnant and non pregnant Alive and dead Literate and illiterate Trichotomous Variable Residence: Urban, semi urban and rural Religion: Hindu, Muslim, and Christianity Multiple Variables Blood groups: A,B,AB and O 68
  • 69.
  • 70.
    Concept of Universeand Sample 70
  • 71.
    Techniques of Sampling (Probabilityand Non-probability Sampling) 71
  • 72.
  • 73.
  • 74.
    Tools & Techniquesof Research 74
  • 75.
    Tool Constructions -Steps Final Draft Reliability & Validity Reliability: Test retest, Split Half, Cronbach Validity: Face, Content, etc. Pilot Study Item Analysis Accept / Reject Statements Preliminary Draft Overlapping items – modified (Guide & investigator) Number of statement, scales, (Preliminary Draft) Item Writing Positive & Negative Statements Cover the content / dimensions Planning Study of books, articles & Experts Discussion List out the Statement 75
  • 76.
    Tools of Researchin Education Inquiry Forms Questionnaire Checklist Score-card Schedule Rating scale Opinionnaire Attitude scale Observation Interview Sociometry Psychological Test Achievement Aptitude Intelligence Interest inventory Personality Measures 76
  • 77.
  • 78.
    Test-Retest Reliability Same Test Same Sample DifferentTimes 78 Test-Retest Reliability: Used to assess the consistency of a measure from one time to another. (or) The consistency of a measure evaluated over time.
  • 79.
    Parallel Forms Reliability Onemajor problem with this approach is that you have to be able to generate lots of items that reflect the same construct. Furthermore, this approach makes the assumption that the randomly divided halves are parallel or equivalent. Even by chance this will sometimes not be the case. 79 Parallel-Forms Reliability: • Used to assess the consistency of the results of two tests constructed in the same way from the same content domain. • The reliability of two tests constructed the same way, from the same content. Two Tests Same Sample At a same Times
  • 80.
    Split-Half Reliability • Theparallel forms approach is very similar to the split-half reliability described below. • The major difference is that parallel forms are constructed so that the two forms can be used independent of each other and considered equivalent measures. • With split-half reliability we have an instrument that we wish to use as a single measurement instrument and only develop randomly split halves for purposes of estimating reliability. 80 Internal Consistency Reliability: • Used to assess the consistency of results across items within a test. (or) • The consistency of results across items, often measured with Cronbach’s Alpha. Single Test Split halves
  • 81.
    Average Inter-item Correlation Wefirst compute the correlation between each pair of items, as illustrated in the figure. In the example, we find an average inter-item correlation of .90 with the individual correlations ranging from .84 to .95. 81 Internal Consistency Reliability: • Used to assess the consistency of results across items within a test. (or) • The consistency of results across items, often measured with Cronbach’s Alpha.
  • 82.
    This approach alsouses the inter- item correlations. In addition, we compute a total score for the six items and use that as a seventh variable in the analysis. The figure shows the six item-to- total correlations at the bottom of the correlation matrix. They range from .82 to .88 in this sample analysis, with the average of these at .85. Average Item total Correlation 82
  • 83.
    Cronbach's Alpha (a) 83 InternalConsistency Reliability: • Used to assess the consistency of results across items within a test. (or) • The consistency of results across items, often measured with Cronbach’s Alpha.
  • 84.
    Inter-Rater/Observer Reliability 84 Inter-Rater orInter-Observer Reliability: • Used to assess the degree to which different raters/observers give consistent estimates of the same phenomenon. (or) • The degree to which different raters/observers give consistent answers or estimates
  • 85.
  • 86.
    Logical Statistical Face ContentPredictive Construct Concurrent Validity Consistency Reliability Objectivity 86
  • 87.
    Face Validity (Logical Validity) Itrefers to the transparency or relevance of a test as it appears to test participants. In other words, a test can be said to have face validity if it "looks like" it is going to measure what it is supposed to measure. Eg: if a test is prepared to measure whether students can perform multiplication, and the people to whom it is shown all agree that it looks like a good test of multiplication ability, this demonstrates face validity of the test. E.g. A test of Mathematics should have numerical questions, and 87
  • 88.
    Content validity (alsoknown as logical validity) refers to the extent to which a measure represents all facets of a given construct. For example, a depression scale may lack content validity if it only assesses the affective dimension of depression but fails to take into account the behavioral dimension. Content validity is important primarily for measures of achievement The test maker first determines the widely accepted goals of instruction in the subject and then prepares a blueprint for the test. Test content is drawn from the course content and weighted according to the weightage of the objectives of the course and the course content. Content Validity (Logical Validity) 88
  • 89.
    Infers that thetest produces similar results to a previously validated test e.g. VO2 max Incremental Treadmill Protocol with expired gas analysis Multi-Stage Fitness (Beep) Test Concurrent Validity (Statistical Validity) 89 Concurrent validity is evaluated by showing how well the test scores correspond to already accepted measure of performance or status made at the same time. Example • Scores of a test of knowledge of basic concepts in Geography can be validated against the teachers' ratings of the students on this aspect. • Intelligence test were first validated against school grades, teacher’s rating etc. • A newly constructed test of intelligence may be validated by finding its correlation with another already existing well accepted test in this area. • In this cases, a correlation coefficient between the two sets of measures is calculated as an index of validity.
  • 90.
    Infers that thetest provides a valid reflection of future performance using a similar test Can performance during test A be used to predict future performance in test B? A B Predictive Validity (Statistical Validity) 90 We may be interested in using a test to predict some future outcome. Example: • A test of aptitude for teaching may be used to admit students to teacher’s training college and be expected to predict success at the job as teachers • A clerical aptitude test may be used to predict success on the job as clerks.
  • 91.
    Infers not onlythat the test is measuring what it is supposed to, but also that it is capable of detecting what should exist, theoretically Therefore relates to hypothetical or intangible constructs e.g. Team Rivalry Sportsmanship. Construct Validity (Logical / Statistical Validity) 91 Sometimes questions like the following are asked § What does this test mean or signify? § What does the score tell us about the individual? § These questions are related with construct validity of the test. The terms ‘construct’ is used in psychology to refer to something that is not observable but is literally ‘constructed’ by the investigator to summarize or account for the regularities or relationships that he observes in behaviour.
  • 92.
    Factorial Validity Factorial validityis, in a way, extension of the construct validity. The intercorrelations of a large number of tests are examined and if possible accounted for in terms of a much smaller number of more general ‘factors’ or trait categories. Sometimes 3 or 4 factors may account for the intercorrelations among 15 to 20 test. The factorial validity of a test is defined by its correlation with a factor, called factor loading. 92
  • 93.
  • 94.
    Statistical Analysis UGC NET PaperI - Research Aptitude 94
  • 95.
    UGC NET PaperI - Research Aptitude 95
  • 96.
    UGC NET PaperI - Research Aptitude 96
  • 97.
    Graph UGC NET PaperI - Research Aptitude 97
  • 98.
    UGC NET PaperI - Research Aptitude 98
  • 99.
    UGC NET PaperI - Research Aptitude 99 Parametric & Non-Parametric Test
  • 100.
    UGC NET PaperI - Research Aptitude 100
  • 101.
    UGC NET PaperI - Research Aptitude 101
  • 102.
    UGC NET PaperI - Research Aptitude 102
  • 103.
    Application of ICTTools in Research (ICT Applications in Research) K.THIYAGU, Assistant Professor, Department of Education, Central University of Kerala, Kasaragod
  • 104.
    UGC NET PaperI - Research Aptitude 104 ICT tools are mainly used by researchers for its ability to ease knowledge –gathering process and to enhance resource development.
  • 105.
    UGC NET PaperI - Research Aptitude 105 Digital tools helps the researcher in the following way: Identify research articles and appropriate information sources through searching various online tools Literature survey & Critically analyses known information for further reading Data collection process (Manage and collect the data) Data analysis tools for both quantitative and qualitative analysis Referencing Report preparation CC-BY-NC-SA 105
  • 106.
    ICT Tools Search Engine Connect & Communicate withexperts and researchers Free Digital Library Data Analysis Referencing Write & Publish Research Papers UGC NET Paper I - Research Aptitude 106
  • 107.
    Application of ICT Pre-data Analysis DataAnalysis Post-data analysis UGC NET Paper I - Research Aptitude 107
  • 108.
    Application of ICTin Pre-Data Analysis UGC NET Paper I - Research Aptitude 108
  • 109.
  • 110.
    Literature Search • https://scholar.google.com/ GoogleScholar • https://www.researchgate.net/ Research Gate • https://www.academia.edu/ Academia • https://www.semanticscholar.org/ Semantic Scholar • https://scinapse.io/ Scinapse • https://eric.ed.gov/ Eric • https://pubmed.ncbi.nlm.nih.gov/ PubMed • https://doaj.org/ DOAJ • https://www.lens.org/ Lens • https://login.webofknowledge.com/ Web of Knowledge UGC NET Paper I - Research Aptitude 110
  • 111.
    Famous Database forResearch articles AMS Annual Revices EBSCO Elsevier Indian Citation Index Indian Journals JSTOR PsycINFO SpringerLink ProQuest Academic Search Premier Teacher Reference Center PubPsych Research Gate Scopus ERIC PubMed IEEE Xplore Science Direct DOAJ Google Scholar J-Gate ORCID Paperity Publons SpringerLink Web of Science UGC NET Paper I - Research Aptitude 111
  • 112.
    Theses & DissertationsDatabase PQDT Open: https://pqdtopen.proquest.com/search.html MIT Theses: http://dspace.mit.edu/handle/1721.1/7582 Stanford University Libraries: https://library.stanford.edu/ UColorado Libraries: https://www.colorado.edu/libraries/ FAS Theses & Dissertations: https://dash.harvard.edu/handle/1/4927603 EBSCO Open Dissertations: https://biblioboard.com/opendissertations/ EThOS e-theses: https://ethos.bl.uk/Home.do UNSW Library: https://www.library.unsw.edu.au/ Open Access Theses: https://oatd.org/ Shodhganga (Reservoir of Indian Theses): https://shodhganga.inflibnet.ac.in/ UGC NET Paper I - Research Aptitude 112
  • 113.
    Literature Tracking Mendely Zotero EndNote Literature Tracking: Sort,classify and store EasyBib UGC NET Paper I - Research Aptitude 113
  • 114.
    Data Collections Tools •https://www.google.com/forms/about/ Google Forms • https://www.office.com/launch/forms Microsoft Forms • https://www.surveymonkey.com/ Survey Monkey • https://www.zoho.com/forms/ Zoho Forms • https://www.typeform.com/ Type form • https://www.cognitoforms.com/ Cognito Forms UGC NET Paper I - Research Aptitude 114
  • 115.
    Application of ICTin Data Analysis UGC NET Paper I - Research Aptitude 115
  • 116.
    UGC NET PaperI - Research Aptitude 116
  • 117.
    Quantitative Qualitative Application of ICT indata analysis UGC NET Paper I - Research Aptitude 117
  • 118.
    Quantitative Data Analysis SPSS R MATLAB SAS GraphPad MicrosoftExcel UGC NET Paper I - Research Aptitude 118
  • 119.
    Free Statistical Software JASP:https://jasp-stats.org/ Jamovi: https://www.jamovi.org/ OpenStat: https://openstat.info/OpenStatMain.htm SalStat-2: https://www.salstat.com/ SOFA (Statistics Open For All): https://www.sofastatistics.com/home.php PSPP: https://www.gnu.org/software/pspp/ Statext: https://www.statext.com/ MicrOsiris: https://www.microsiris.com/ Gnumeric: http://www.gnumeric.org/ Tanagra (Data Mining): https://eric.univ-lyon2.fr/~ricco/tanagra/en/tanagra.html AM Statistical Software: https://am.air.org/ UGC NET Paper I - Research Aptitude 119
  • 120.
    Qualitative Data Analysis Nvivo ATLAS.ti MAXQDA Transana •CAT (Coding Analysis Toolkit): https://cat-help.texifter.com/ • Weft QDA: https://weft-qda.en.uptodown.com/ UGC NET Paper I - Research Aptitude 120
  • 121.
    Application of ICTin Post Data Analysis UGC NET Paper I - Research Aptitude 121
  • 122.
    References and BibliographyCompilation •Endnote •Zotero •Mendeley UGC NET Paper I - Research Aptitude 122
  • 123.
    Article and ThesisDiscussion • Academia.edu • ResearchGate UGC NET Paper I - Research Aptitude 123
  • 124.
    Plagiarism Detection • Grammarly •Article Checker • Turnitin • Duplichecker UGC NET Paper I - Research Aptitude 124
  • 125.
    Ethical Considerations in Quantitative & QualitativeResearch K.THIYAGU, Assistant Professor, Department of Education, Central University of Kerala, Kasaragod Research Ethics
  • 126.
    Quantitative Research • Datathat are analyzed are in the form of numbers. • Eg: Behaviors are counted, correct answers or errors are counted, and other types of measures are recorded in terms of quantity. • Quantitative research involves both experimental and nonexperimental research. UGC NET Paper I - Research Aptitude 126
  • 127.
    Qualitative Research • Datathat are recorded in narrative descriptions, not numbers. • Methods to observe and describe conditions rather than control them. Basic Ethical Principle for Qualitative Researchers is this: Do not tamper with the natural setting under study. UGC NET Paper I - Research Aptitude 127
  • 128.
  • 129.
    Accuracy UGC NET PaperI - Research Aptitude 129
  • 130.
    Accuracy / Carefulness Avoidcareless errors and negligence; Carefully and critically examine your own work Keep good records of research activities, such as data collection, research design, and correspondence with agencies or journals. UGC NET Paper I - Research Aptitude 130
  • 131.
    Credibility UGC NET PaperI - Research Aptitude 131
  • 132.
    Credibility • Proper Citations •Acknowledgement UGC NET Paper I - Research Aptitude 132
  • 133.
    Confidential UGC NET PaperI - Research Aptitude 133
  • 134.
    Confidential Protect confidential communications, such aspapers or grants submitted for publication, personnel records, trade or military secrets, and patient records. UGC NET Paper I - Research Aptitude 134
  • 135.
    Protecting UGC NET PaperI - Research Aptitude 135
  • 136.
    Protection • When conductingresearch on human subjects, minimize harms and risks and maximize benefits; • Take special precautions with vulnerable populations; • Respect human dignity, privacy, and autonomy; UGC NET Paper I - Research Aptitude 136
  • 137.
    Transparency UGC NET PaperI - Research Aptitude 137
  • 138.
    Transparency/ Openness Share data, results, ideas, tools, resources. Beopen to criticism and new ideas. UGC NET Paper I - Research Aptitude 138
  • 139.
    Honesty UGC NET PaperI - Research Aptitude 139
  • 140.
    Honestly report data, results,methods and procedures, and publication status. Do not deceive colleagues, research sponsors, or the public. Do not fabricate, falsify, or misrepresent data. UGC NET Paper I - Research Aptitude 140
  • 141.
    Authenticity UGC NET PaperI - Research Aptitude 141
  • 142.
    Authenticity Data should authentic Informationshould be authentic Proper references UGC NET Paper I - Research Aptitude 142
  • 143.
    Originality UGC NET PaperI - Research Aptitude 143
  • 144.
    Originality Ideas should befresh Innovative work Novel work UGC NET Paper I - Research Aptitude 144
  • 145.
    Plagiarism UGC NET PaperI - Research Aptitude 145
  • 146.
    Plagiarism Plagiarism is theact of passing off somebody else’s ideas, thoughts, pictures, theories, words, or stories as your own. UGC NET Paper I - Research Aptitude 146
  • 147.
    UGC NET PaperI - Research Aptitude 147 Research Aptitude UNIVERSITY GRANTS COMMISSION NET BUREAU GENERAL PAPER ON TEACHING & RESEARCH APTITUDE Unit - II K.THIYAGU, Assistant Professor, Department of Education, Central University of Kerala, Kasaragod