Topic Review
Septic Shock Management
    Piti Niyomsirivanich, MD.




                                10 Jan 2013
Take home message
• Adequate preload
• Appropriate Antibiotic within 1 hr
• Proper dose of vasopressors

• Consult
Outline
•   Definition
•   Pathophysiology
•   Early Goal Directed Therapy
•   Fluid Resuscitation
•   Vasopressors
•   Steroids
•   Antibiotics

•   Glucose control
•   Blood product administration
•   Bicarbonate therapy
•   Stress ulcer prophylaxis
Definition
• Bacteremia : Bacteria in blood
• Septicemia : Bacteria + toxin in blood
• SIRS : 2/4 of following conditions
   –   1)Temp > 38 C or < 36 C
   –   2) Pulse rate > 90 /min
   –   3) RR > 20 /min or PaCO2 < 32 mmHg
   –   4) WBC > 12,000/ul or < 4000 /ul and/or Band form > 10%
• Sepsis = SIRS from infection
• Severe sepsis = Sepsis+ end organ damage
   – CVS , Renal , pulmonary , Hematologic ,Metabolic acidosis
• Septic Shock = Sepsis + hypotension
Pathophysiology
Guideline




    Surviving Sepsis Campaign: International guidelines for
    management of severe sepsis and septic shock:2008
Since 2001 10+ years ago!!!
Result of EGDT




           N Engl J Med 2001; 345:1368-
           1377 November 8, 2001
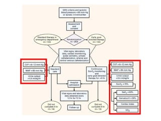
Early goal directed therapy
                                          SIRS
                                             +
                            SBP < 90 mmHg or MAP < 65 mmHg                                                      ONE
                                           -Or-
                                    Lactate > 4 mmol/L                                                          Hour
                             After 20-30 ml/kg crystalloid IVF

                                         Culture
  Supplement oxygen              Antibiotic within 1 hour           Critical care consultation
or ET tube (if necessary)         Volume accessment
                                                  < 8-12 mmHg
                                          CVP ?                       IVF
                              8-12 mmHg
                                                  < 65 mmHg                                                     Five
                                          MAP ?               Vasopressor (NE/dopamine)                        Hours
                             >/= 65 mmHg
                                                    < 70% Blood transfusion to Hct > 30%
                                      ScvO2 ?
                                  > 70%                          Inotropic agent

                                   Goals achieved
 Sedatives & muscle relaxants


                             Resuscitation complete                  N Engl J Med 2001; 345:1368-1377November 8, 2001
Fluid Resusitation
• Fluid therapy

   – crystalloids or colloids (1B)

   – Target a CVP of 8-12 mmHg (1C)

   – Give fluid challenges of 1000 mL of crystalloids
      • or 300–500 mL of colloids over 30 mins.



                              Surviving Sepsis Campaign: International guidelines for
                              management of severe sepsis and septic shock:2008
Frank-Starling Law
Shock
• BP = CO X TVR
• CO = HR X SV
• SV = EDV – ESV

• BP = ( EDV- ESV ) X HR X TVR   X EDV

              EDV

• BP = EF X HR X TVR X EDV
Volume




         N Engl J Med 2001; 345:1368-
         1377November 8, 2001
Fluid
• Crystalloids
  – NSS
  – Ringer Lactate Solution
• Colloids
  – albumin
  – Dextrans
  – Gelatins e.g. Haemaccel
  – Hydroxyethylstarch e.g. Voluven
Fluid
• Crystalloids
  – NSS
                                            Low cost
  – Ringer Lactate Solution
                                            edema
• Colloids                               Hemodilution
                                Hyperchloremic metabolic acidosis

  – albumin
  – Dextrans
  – Gelatins e.g. Haemaccel
  – Hydroxyethylstarch e.g. Voluven
Fluid
• Crystalloids
  – NSS                                   Low cost

  – Ringer Lactate Solution            Lactate  liver
                                 Acetate  peripheral tissue
• Colloids                               Potassium
  – albumin                                edema
  – Dextrans
  – Gelatins e.g. Haemaccel
  – Hydroxyethylstarch e.g. Voluven
Fluid
• Crystalloids
  – NSS
                                                          SAFE Study *
  – Ringer Lactate Solution                            not differrent VS NSS

• Colloids
                                                              hypocalcemia
  – albumin                                                     expensive

  – Dextrans
  – Gelatins e.g. Haemaccel
  – Hydroxyethylstarch e.g. Voluven

                       *A Comparison of Albumin and Saline for Fluid Resuscitation in the Intensive Care Unit
                                               N ENGL J MED 2004; 350:2247-2256 May 27, 2004
Fluid
• Crystalloids
                                Coagulopathy (inh. F VIII/ vWF)
  – NSS
                                        Renal damage
  – Ringer Lactate Solution
                                 Cross matching problem
• Colloids
                                       Osmotic diuresis
  – albumin
                                      Anaphylaxis 0.27%
  – Dextrans
  – Gelatins e.g. Haemaccel
  – Hydroxyethylstarch e.g. Voluven
Fluid
• Crystalloids                           Gelofundol
                                         Haemaccel
  – NSS
  – Ringer Lactate Solution           30,000-35,000 kDa

• Colloids                             Renal Excretion

  – albumin                             Short half life

  – Dextrans                          Anaphylaxis 0.34%
  – Gelatins e.g. Haemaccel
  – Hydroxyethylstarch e.g. Voluven
Fluid
• Crystalloids                    • MW 450-480 kDa
                                     Hetastarch Hespan
  – NSS
                                       •MW 200 kDa
  – Ringer Lactate Solution           •HAES-Steril 6%,10%

• Colloids                             •MW 70 kDa
                                         •HES 70/0.5
  – albumin
                                           •Voluven
  – Dextrans                           Anaphylaxis 0.058%

  – Gelatins e.g. Haemaccel
  – Hydroxyethylstarch e.g. Voluven
Cochrane Database Syst. Rev. CD 001319,2003
Volume Assessment
• Static VS dynamic

• Non-invasive
   – U/S IVC
   – Passive leg raising test
   – Pulse oximetry plethysmographic waveform amplitude variation


• Invasive
   –   CVP
   –   Fluid challenge test
   –   CVP variation
   –   Pulse pressure variation
Volume Assessment
•            Require Endotracheal tube

•            No Endotracheal tube



• W/WO Endotracheal tube
CVP measurement




         a= Atrial contraction
         c= Ventricular Contraction
         x= Atrial relaXation
         v= Venous filling
         y = Tr”Y”cuspids opening
CVP




• CVP : poor predictor of fluid volume

                               CHEST. July 2008;134(1):172-178.
Fluid Challenge Test for CVP
              Load IV fluid 200-250 ml in 10 min



       CVP +                       CVP +                  CVP +
       </=2                         2-5                   >/=5


Continue fluid therapy                                     Wait
                         Decrease rate of fluid therapy
Ultrasound IVC




Caval Index = 100 x (diam expiration - diam inspiration)/diam expiration

Caval Index > 50%  suggest low CVP


                                              Ann Emerg Med 2010; 55:290-295.
Passive leg raising test




Esophageal doppler :   in cardiac output >   8% predict fluid responsiveness

                                                             Critical Care 2006, 10:170
Pulse oximetry plethysmographic waveform amplitude variation
CASE A          CASE B
CVP =15 cmH2O   CVP =5 cmH2O
Pulse oximetry plethysmographic waveform amplitude variation




%POP variation          POP max – POP min X 100
                                                                    > 13%
                             POP mean
Arterial Line
Pulse Pressure Variation
Vasopressor therapy
• Dopamine VS Norepinephrine




                                        Kaplan–Meier Curves for
                                        28-Day Survival in the
                                        Intention-to-Treat
                                        Population.




                               N Engl J Med 2010; 362:779-789
Vasopressure therapy
Dopamine
    Low dose
    Moderate dose (beta adrenergic receptor )
         5-10 ug/kg/min
    High dose (alpha adrenergic receptor)
         >10 ug/kg/min

      Maximum dose 50 ug/kg/min

Norepinephrine
     start 0.5 mcg/min
                                   Harrison Int. Med edition 18 th
Vasopressor therapy
Example

ผู้หญิง 64 ปี หนัก 70 kg มาด้วย ไข้ หนาวสั่น ปัสสาวะแสบขัด
CBC : WBC 25000/ul N% 85 Band 2% Hb 12 g/dl Plt 200,000/ul
UA WBC 50-100

BP 80/40 mmHg PR 95/min Temp 37.8 C RR 18/min

จงคำานวณ dose ของ Dopamine ให้ start 5 ug/kg/min
Vasopressor therapy
Example

ผู้หญิง 64 ปี หนัก 70 kg มาด้วย ไข้ หนาวสัน ปัสสาวะแสบขัด
                                          ่
CBC : WBC 25000/ul N% 85 Band 2% Hb 12 g/dl Plt 200,000/ul
UA WBC 50-100

BP 80/40 mmHg PR 65/min Temp 37.8 C RR 18/min

จงคำานวณ dose ของ Dopamine ให้ start 5 ug/kg/min


                                          60 X W (kg) X D (ug/kg/min)
          Rate (ml/min)
                                                              C

                                     Solute
                    C=                                       1,000
                                   Volume
Vasopressor therapy
Example

ผู้หญิง 64 ปี หนัก 70 kg มาด้วย ไข้ หนาวสัน ปัสสาวะแสบขัด
                                          ่
CBC : WBC 25000/ul N% 85 Band 2% Hb 12 g/dl Plt 200,000/ul
UA WBC 50-100

BP 80/40 mmHg PR 65/min Temp 37.8 C RR 18/min

จงคำานวณ dose ของ Dopamine ให้ start 5 ug/kg/min


                                 60           X     70         X   5
  Rate (ml/min)                                                        = 10.5 ml/hr
                                                   2000

                                      1000
                    C=                                       1,000 = 2000
                                       500
               (Dopamine 1000 mg ผสม 5%D/W 500 ml)
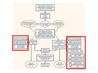
Early goal directed therapy
                                          SIRS
                                             +
                            SBP < 90 mmHg or MAP < 65 mmHg                                                      ONE
                                           -Or-
                                    Lactate > 4 mmol/L                                                          Hour
                             After 20-30 ml/kg crystalloid IVF

                                         Culture
  Supplement oxygen              Antibiotic within 1 hour           Critical care consultation
or ET tube (if necessary)         Volume accessment
                                                  < 8-12 mmHg
                                          CVP ?                       IVF
                              8-12 mmHg
                                                  < 65 mmHg                                                     Five
                                          MAP                 Vasopressor (NE/dopamine)                        Hours
                             >/= 65 mmHg
                                                    < 70% Blood transfusion to Hct > 30%
                                        ScvO2
                                  > 70%                          Inotropic agent

                                   Goals achieved
 Sedatives & muscle relaxants


                             Resuscitation complete                  N Engl J Med 2001; 345:1368-1377November 8, 2001
ScvO2
ให้เงินไป
โรงเรียน




        ขากลับ
       เหลือ 50
         บาท



            แปลว่าให้เงินไปโรงเรียนพอใช้
ScvO2
O2 content




     O2 content
     เหลือ 70%




         แปลว่าให้ออกซิเจนไปเนือเยือพอใช้
                               ้ ่
ScvO2
O2 delivery
• DO2 = [1.39 x Hb x SaO2 + (0.003 x PaO2)] x CO


• Depend on                                    < 70%
                                                       Blood transfusion to Hct > 30
                                    ScvO2
   – Hemoglobin                 > 70%                       Inotropic agent
   – O2 saturation               Goals achieved
   – Cardiac output

   – ScvO2 < 70%
       • target Hct > 30
       • Inotropic drug  increase cardiac output


                                         Contin Educ Anaesth Crit Care Pain (2004) 4 (4) 123-126
Alternative for ScvO2
• Lactate clearance
  – lactate clearance >10% or higher
     • 6% lower in-hospital mortality than those resuscitated
       to an ScvO2 of at least 70%
        – (95% CI, −3% to 15%)
        – noninferiority trial.




                                        JAMA. 2010 Feb 24;303(8):739-46.
Antimicrobial Therapy
• administration of broad-spectrum antibiotic therapy within 1
  hr of diagnosis of septic shock (1B) and severe sepsis without
  septic shock (1D);

• reassessment of antibiotic therapy with microbiology and
  clinical data to narrow coverage, when appropriate (1C);

• a usual 7–10 days of antibiotic therapy guided by clinical
  response (1D);

• source control with attention to the balance of risks and
  benefits of the chosen method (1C);

                                   Survival Sepsis Guideline .Crit Care Med 2008
Empirical Antibiotic
• Host
  –   Immunocompetent
  –   Neutropenia
  –   IVDU
  –   Post Splenectomy
  –   AIDS
• Risk factors & exposures
• Site of infection

• Antibiotics of choice ??

                         Antibiotic therapy in patients with septic shock
                         European Journal of Anaesthesiology (EJA). 28(5):318-324, May 2011
Tips
• every 10 min, survival is decreased by 1%.*


• First dose  Full dose
   – Then renal adjustment




                        * Antibiotic therapy in patients with septic shock
                        European Journal of Anaesthesiology (EJA). 28(5):318-324, May 2011
De-escalate Therapy
• De-escalate  Empirical antimicrobial therapy
  in life-threatening situations
  – Start with Broad Spectrum
     • ‘Broad-spectrum antibiotics’ refers to antibiotics with
       activity against Pseudomonas aeruginosa, including
       imipenem-cilastatin, piperacillin-tazobactam,
       ceftazidime or ciprofloxacin.
     • Limited-spectrum antibiotics will only refer to β-lactam
       antibiotics without activity against P. aeruginosa
       (essentially, ceftriaxone and amoxicillin-clavulanate).

                          Antibiotic therapy in patients with septic shock
                          European Journal of Anaesthesiology (EJA). 28(5):318-324, May 2011
De-escalate Therapy : Life Threatening

• "สันๆ แต่ aggressive" แล้วปรับลงมา
     ้
   – Recurrent infections were more common in Group No
     De-escalate (19% versus 5%, P = 0.01)
   – An inadequate empiric antibiotic therapy was more
     frequent in Group No De-escalate (27.5% versus 7.7% P =
     0.02)
   – Mortality between the two groups 18.3% (D) vs 24.6%
     (ND)




                                                Critical Care 2010, 14:R225
Antibiotic therapy in patients with septic shock
European Journal of Anaesthesiology (EJA). 28(5):318-324, May 2011
Steroids in CIRCI
(critical illness related corticosteroid insufficiency)

          •stress-dose steroid therapy given only
          in septic shock after blood pressure is
          identified to be poorly responsive to
          fluid and vasopressor therapy (2C)

          •Survival Sepsis Guideline 2008

                          Serum cortisol
            •< 15 ug/dl  definite adrenal insufficiency
            •13-35 ug/dl  Suspected
            •>35 ug/dl  no benefit


            •สมาคมเวชบำาบัดวิกฤติแห่งประเทศไทย
Steroids in CIRCI

Surge in cortisol (> 9 ug/dl) response to ACTH
250 ug stimulation

Benefit from steroids


  JAMA. 2002 Aug 21;288(7):862-71
CIRCI



Baseline cortisol level < or = 35 microg/dl is a useful diagnostic threshold for
diagnosis of steroid responsiveness in Thai patients with septic shock

ACTH stimulation test should not be used

sensitivity was 85%, the specificity was 62%




                                               J Med Assoc Thai 2010 Jan;93 Suppl 1:S187-95
CIRCI
• Hydrocortisone 100 mg bolus then 200 mg V
  drip in 24 hr

• OR

• Hydrocortisone bolus q 4-6 hr NOT q 8 hr
  – e.g. Hydrocortisone 50 mg V q 6 hr
       • Then taper off
Blood Sugar control
Blood Sugar control
• NICE-SUGAR study
  – 3050 patients
  – Medicine & Surgery Ward
  – Multicenter randomized open label study
  – ICU & non ICU

  – Intensive control 81-108 mg%
  – Conventional control 144-180 mg%

                         The NICE-SUGAR Study Investigators
                         N Engl J Med 2009; 360:1283-1297March 26, 2009
NICE-SUGAR Study




        The NICE-SUGAR Study Investigators
        N Engl J Med 2009; 360:1283-1297March 26, 2009
Sliding Scale Insulin
Basal Insulin with Scheduled Insulin (prandial insulin) with
                     Correctional dose
• CBG (ก่อนอาหาร) เช้า   กลางวัน   เย็น
    ก่อนนอน
Somchai Pathanaangkul ,Royal Thai Army Medica
Vol 57 No.4 Oct.-Dec. 2004
Blood Transfusion
● Give red blood cells when hemoglobin decreases to 7.0 g/dL (70 g/L) to
   target a hemoglobin of 7.0–9.0 g/dL in adults (1B). A higher hemoglobin lev
   el may be required in special circumstances (e.g., myocardial ischaemia, se
   vere hypoxemia, acute hemorrhage, cyanotic heart disease, or lactic acidosi
   s)

● Do not use erythropoietin to treat sepsis-related anemia. Erythropoietin may
   be used for other accepted reasons (1B) Do not use fresh frozen plasma to
   correct laboratory clotting abnormalities unless there is bleeding or planned i
   nvasive procedures (2D)

● Do not use antithrombin therapy (1B)
   Administer platelets when (2D) Counts are 5000/mm3 (5 109/L) regardless
   of bleeding
   Counts are 5000–30,000/mm3 (5–30 109/L) and there is significant
   bleeding risk
   Higher platelet counts (50,000/mm3 [50 109/L]) are required for surgery or
   invasive procedures
Blood Transfusion
• TRICC Study
  – Study design: Multicenter RCT
  – Setting: 25 ICUs across Canada
  – Hb
     • 7-9 g/dl (Restrictive Strategy)
     • 10-12 g/dl (Liberal Strategy)
  – Primary Outcome : mortality rate 30 days
  – Results
     • Hb 7-9 g/dl group mortality rate 22.2%
     • Hb 10-12 g/dl mortality rate 28.1%
     • (P=0.05)
TRICC Study


                 Hb 7-9 g/dl



              Hb 10-12 g/dl
Bicarbonate Therapy
• We recommend against the use of sodium
  bicarbonate therapy for the purpost of
  improving hemodynamics or reducing
  vasopressure requirement with
  hypoperfusion-induced lactic acidemia with
  pH > 7.15 (1B)




                       Surviving Sepsis Campaign: International guidelines for
                       management of severe sepsis and septic shock:2008
Hb O2 Dissociation curve
Stress Ulcer Prophylaxis
• We recommend that stress ulcer prophylaxis
  using H2 blocker (1A)

• Or PPI (1B) be given to patients with severe
  sepsis to prevent upper GI bleed.

• Weighted aginst the potential effect of an
  increased stomach pH on development of VAP
                        Surviving Sepsis Campaign: International guidelines for
                        management of severe sepsis and septic shock:2008
Other
• Sucralfate*
  – Not associated with an increase in stress
    ulceration.
  – Less impact gastric colonization  Less VAP
  – Increase aspiration


• Enteral Feeding


                          *EAST Practice Management Guidelines Committee
Take home message
• Adequate preload
• Antibiotic within 1 hr
• Proper dose of vasopressors.

• Consult
Thank you

Septic shock

  • 1.
    Topic Review Septic ShockManagement Piti Niyomsirivanich, MD. 10 Jan 2013
  • 2.
    Take home message •Adequate preload • Appropriate Antibiotic within 1 hr • Proper dose of vasopressors • Consult
  • 3.
    Outline • Definition • Pathophysiology • Early Goal Directed Therapy • Fluid Resuscitation • Vasopressors • Steroids • Antibiotics • Glucose control • Blood product administration • Bicarbonate therapy • Stress ulcer prophylaxis
  • 4.
    Definition • Bacteremia :Bacteria in blood • Septicemia : Bacteria + toxin in blood • SIRS : 2/4 of following conditions – 1)Temp > 38 C or < 36 C – 2) Pulse rate > 90 /min – 3) RR > 20 /min or PaCO2 < 32 mmHg – 4) WBC > 12,000/ul or < 4000 /ul and/or Band form > 10% • Sepsis = SIRS from infection • Severe sepsis = Sepsis+ end organ damage – CVS , Renal , pulmonary , Hematologic ,Metabolic acidosis • Septic Shock = Sepsis + hypotension
  • 5.
  • 6.
    Guideline Surviving Sepsis Campaign: International guidelines for management of severe sepsis and septic shock:2008
  • 7.
    Since 2001 10+years ago!!!
  • 9.
    Result of EGDT N Engl J Med 2001; 345:1368- 1377 November 8, 2001
  • 10.
    Early goal directedtherapy SIRS + SBP < 90 mmHg or MAP < 65 mmHg ONE -Or- Lactate > 4 mmol/L Hour After 20-30 ml/kg crystalloid IVF Culture Supplement oxygen Antibiotic within 1 hour Critical care consultation or ET tube (if necessary) Volume accessment < 8-12 mmHg CVP ? IVF 8-12 mmHg < 65 mmHg Five MAP ? Vasopressor (NE/dopamine) Hours >/= 65 mmHg < 70% Blood transfusion to Hct > 30% ScvO2 ? > 70% Inotropic agent Goals achieved Sedatives & muscle relaxants Resuscitation complete N Engl J Med 2001; 345:1368-1377November 8, 2001
  • 12.
    Fluid Resusitation • Fluidtherapy – crystalloids or colloids (1B) – Target a CVP of 8-12 mmHg (1C) – Give fluid challenges of 1000 mL of crystalloids • or 300–500 mL of colloids over 30 mins. Surviving Sepsis Campaign: International guidelines for management of severe sepsis and septic shock:2008
  • 13.
  • 14.
    Shock • BP =CO X TVR • CO = HR X SV • SV = EDV – ESV • BP = ( EDV- ESV ) X HR X TVR X EDV EDV • BP = EF X HR X TVR X EDV
  • 15.
    Volume N Engl J Med 2001; 345:1368- 1377November 8, 2001
  • 17.
    Fluid • Crystalloids – NSS – Ringer Lactate Solution • Colloids – albumin – Dextrans – Gelatins e.g. Haemaccel – Hydroxyethylstarch e.g. Voluven
  • 18.
    Fluid • Crystalloids – NSS Low cost – Ringer Lactate Solution edema • Colloids Hemodilution Hyperchloremic metabolic acidosis – albumin – Dextrans – Gelatins e.g. Haemaccel – Hydroxyethylstarch e.g. Voluven
  • 19.
    Fluid • Crystalloids – NSS Low cost – Ringer Lactate Solution Lactate  liver Acetate  peripheral tissue • Colloids Potassium – albumin edema – Dextrans – Gelatins e.g. Haemaccel – Hydroxyethylstarch e.g. Voluven
  • 20.
    Fluid • Crystalloids – NSS SAFE Study * – Ringer Lactate Solution not differrent VS NSS • Colloids hypocalcemia – albumin expensive – Dextrans – Gelatins e.g. Haemaccel – Hydroxyethylstarch e.g. Voluven *A Comparison of Albumin and Saline for Fluid Resuscitation in the Intensive Care Unit N ENGL J MED 2004; 350:2247-2256 May 27, 2004
  • 21.
    Fluid • Crystalloids Coagulopathy (inh. F VIII/ vWF) – NSS Renal damage – Ringer Lactate Solution Cross matching problem • Colloids Osmotic diuresis – albumin Anaphylaxis 0.27% – Dextrans – Gelatins e.g. Haemaccel – Hydroxyethylstarch e.g. Voluven
  • 22.
    Fluid • Crystalloids Gelofundol Haemaccel – NSS – Ringer Lactate Solution 30,000-35,000 kDa • Colloids Renal Excretion – albumin Short half life – Dextrans Anaphylaxis 0.34% – Gelatins e.g. Haemaccel – Hydroxyethylstarch e.g. Voluven
  • 23.
    Fluid • Crystalloids • MW 450-480 kDa Hetastarch Hespan – NSS •MW 200 kDa – Ringer Lactate Solution •HAES-Steril 6%,10% • Colloids •MW 70 kDa •HES 70/0.5 – albumin •Voluven – Dextrans Anaphylaxis 0.058% – Gelatins e.g. Haemaccel – Hydroxyethylstarch e.g. Voluven
  • 24.
    Cochrane Database Syst.Rev. CD 001319,2003
  • 25.
    Volume Assessment • StaticVS dynamic • Non-invasive – U/S IVC – Passive leg raising test – Pulse oximetry plethysmographic waveform amplitude variation • Invasive – CVP – Fluid challenge test – CVP variation – Pulse pressure variation
  • 26.
    Volume Assessment • Require Endotracheal tube • No Endotracheal tube • W/WO Endotracheal tube
  • 27.
    CVP measurement a= Atrial contraction c= Ventricular Contraction x= Atrial relaXation v= Venous filling y = Tr”Y”cuspids opening
  • 28.
    CVP • CVP :poor predictor of fluid volume CHEST. July 2008;134(1):172-178.
  • 29.
    Fluid Challenge Testfor CVP Load IV fluid 200-250 ml in 10 min CVP + CVP + CVP + </=2 2-5 >/=5 Continue fluid therapy Wait Decrease rate of fluid therapy
  • 30.
    Ultrasound IVC Caval Index= 100 x (diam expiration - diam inspiration)/diam expiration Caval Index > 50%  suggest low CVP Ann Emerg Med 2010; 55:290-295.
  • 31.
    Passive leg raisingtest Esophageal doppler : in cardiac output > 8% predict fluid responsiveness Critical Care 2006, 10:170
  • 32.
    Pulse oximetry plethysmographicwaveform amplitude variation
  • 33.
    CASE A CASE B CVP =15 cmH2O CVP =5 cmH2O
  • 34.
    Pulse oximetry plethysmographicwaveform amplitude variation %POP variation POP max – POP min X 100 > 13% POP mean
  • 35.
  • 36.
  • 37.
    Vasopressor therapy • DopamineVS Norepinephrine Kaplan–Meier Curves for 28-Day Survival in the Intention-to-Treat Population. N Engl J Med 2010; 362:779-789
  • 38.
    Vasopressure therapy Dopamine Low dose Moderate dose (beta adrenergic receptor ) 5-10 ug/kg/min High dose (alpha adrenergic receptor) >10 ug/kg/min Maximum dose 50 ug/kg/min Norepinephrine start 0.5 mcg/min Harrison Int. Med edition 18 th
  • 39.
    Vasopressor therapy Example ผู้หญิง 64ปี หนัก 70 kg มาด้วย ไข้ หนาวสั่น ปัสสาวะแสบขัด CBC : WBC 25000/ul N% 85 Band 2% Hb 12 g/dl Plt 200,000/ul UA WBC 50-100 BP 80/40 mmHg PR 95/min Temp 37.8 C RR 18/min จงคำานวณ dose ของ Dopamine ให้ start 5 ug/kg/min
  • 40.
    Vasopressor therapy Example ผู้หญิง 64ปี หนัก 70 kg มาด้วย ไข้ หนาวสัน ปัสสาวะแสบขัด ่ CBC : WBC 25000/ul N% 85 Band 2% Hb 12 g/dl Plt 200,000/ul UA WBC 50-100 BP 80/40 mmHg PR 65/min Temp 37.8 C RR 18/min จงคำานวณ dose ของ Dopamine ให้ start 5 ug/kg/min 60 X W (kg) X D (ug/kg/min) Rate (ml/min) C Solute C= 1,000 Volume
  • 41.
    Vasopressor therapy Example ผู้หญิง 64ปี หนัก 70 kg มาด้วย ไข้ หนาวสัน ปัสสาวะแสบขัด ่ CBC : WBC 25000/ul N% 85 Band 2% Hb 12 g/dl Plt 200,000/ul UA WBC 50-100 BP 80/40 mmHg PR 65/min Temp 37.8 C RR 18/min จงคำานวณ dose ของ Dopamine ให้ start 5 ug/kg/min 60 X 70 X 5 Rate (ml/min) = 10.5 ml/hr 2000 1000 C= 1,000 = 2000 500 (Dopamine 1000 mg ผสม 5%D/W 500 ml)
  • 42.
    Early goal directedtherapy SIRS + SBP < 90 mmHg or MAP < 65 mmHg ONE -Or- Lactate > 4 mmol/L Hour After 20-30 ml/kg crystalloid IVF Culture Supplement oxygen Antibiotic within 1 hour Critical care consultation or ET tube (if necessary) Volume accessment < 8-12 mmHg CVP ? IVF 8-12 mmHg < 65 mmHg Five MAP Vasopressor (NE/dopamine) Hours >/= 65 mmHg < 70% Blood transfusion to Hct > 30% ScvO2 > 70% Inotropic agent Goals achieved Sedatives & muscle relaxants Resuscitation complete N Engl J Med 2001; 345:1368-1377November 8, 2001
  • 43.
    ScvO2 ให้เงินไป โรงเรียน ขากลับ เหลือ 50 บาท แปลว่าให้เงินไปโรงเรียนพอใช้
  • 44.
    ScvO2 O2 content O2 content เหลือ 70% แปลว่าให้ออกซิเจนไปเนือเยือพอใช้ ้ ่
  • 45.
  • 46.
    O2 delivery • DO2= [1.39 x Hb x SaO2 + (0.003 x PaO2)] x CO • Depend on < 70% Blood transfusion to Hct > 30 ScvO2 – Hemoglobin > 70% Inotropic agent – O2 saturation Goals achieved – Cardiac output – ScvO2 < 70% • target Hct > 30 • Inotropic drug  increase cardiac output Contin Educ Anaesth Crit Care Pain (2004) 4 (4) 123-126
  • 47.
    Alternative for ScvO2 •Lactate clearance – lactate clearance >10% or higher • 6% lower in-hospital mortality than those resuscitated to an ScvO2 of at least 70% – (95% CI, −3% to 15%) – noninferiority trial. JAMA. 2010 Feb 24;303(8):739-46.
  • 48.
    Antimicrobial Therapy • administrationof broad-spectrum antibiotic therapy within 1 hr of diagnosis of septic shock (1B) and severe sepsis without septic shock (1D); • reassessment of antibiotic therapy with microbiology and clinical data to narrow coverage, when appropriate (1C); • a usual 7–10 days of antibiotic therapy guided by clinical response (1D); • source control with attention to the balance of risks and benefits of the chosen method (1C); Survival Sepsis Guideline .Crit Care Med 2008
  • 49.
    Empirical Antibiotic • Host – Immunocompetent – Neutropenia – IVDU – Post Splenectomy – AIDS • Risk factors & exposures • Site of infection • Antibiotics of choice ?? Antibiotic therapy in patients with septic shock European Journal of Anaesthesiology (EJA). 28(5):318-324, May 2011
  • 50.
    Tips • every 10min, survival is decreased by 1%.* • First dose  Full dose – Then renal adjustment * Antibiotic therapy in patients with septic shock European Journal of Anaesthesiology (EJA). 28(5):318-324, May 2011
  • 51.
    De-escalate Therapy • De-escalate Empirical antimicrobial therapy in life-threatening situations – Start with Broad Spectrum • ‘Broad-spectrum antibiotics’ refers to antibiotics with activity against Pseudomonas aeruginosa, including imipenem-cilastatin, piperacillin-tazobactam, ceftazidime or ciprofloxacin. • Limited-spectrum antibiotics will only refer to β-lactam antibiotics without activity against P. aeruginosa (essentially, ceftriaxone and amoxicillin-clavulanate). Antibiotic therapy in patients with septic shock European Journal of Anaesthesiology (EJA). 28(5):318-324, May 2011
  • 52.
    De-escalate Therapy :Life Threatening • "สันๆ แต่ aggressive" แล้วปรับลงมา ้ – Recurrent infections were more common in Group No De-escalate (19% versus 5%, P = 0.01) – An inadequate empiric antibiotic therapy was more frequent in Group No De-escalate (27.5% versus 7.7% P = 0.02) – Mortality between the two groups 18.3% (D) vs 24.6% (ND) Critical Care 2010, 14:R225
  • 53.
    Antibiotic therapy inpatients with septic shock European Journal of Anaesthesiology (EJA). 28(5):318-324, May 2011
  • 55.
    Steroids in CIRCI (criticalillness related corticosteroid insufficiency) •stress-dose steroid therapy given only in septic shock after blood pressure is identified to be poorly responsive to fluid and vasopressor therapy (2C) •Survival Sepsis Guideline 2008 Serum cortisol •< 15 ug/dl  definite adrenal insufficiency •13-35 ug/dl  Suspected •>35 ug/dl  no benefit •สมาคมเวชบำาบัดวิกฤติแห่งประเทศไทย
  • 56.
    Steroids in CIRCI Surgein cortisol (> 9 ug/dl) response to ACTH 250 ug stimulation Benefit from steroids JAMA. 2002 Aug 21;288(7):862-71
  • 57.
    CIRCI Baseline cortisol level< or = 35 microg/dl is a useful diagnostic threshold for diagnosis of steroid responsiveness in Thai patients with septic shock ACTH stimulation test should not be used sensitivity was 85%, the specificity was 62% J Med Assoc Thai 2010 Jan;93 Suppl 1:S187-95
  • 58.
    CIRCI • Hydrocortisone 100mg bolus then 200 mg V drip in 24 hr • OR • Hydrocortisone bolus q 4-6 hr NOT q 8 hr – e.g. Hydrocortisone 50 mg V q 6 hr • Then taper off
  • 59.
  • 60.
    Blood Sugar control •NICE-SUGAR study – 3050 patients – Medicine & Surgery Ward – Multicenter randomized open label study – ICU & non ICU – Intensive control 81-108 mg% – Conventional control 144-180 mg% The NICE-SUGAR Study Investigators N Engl J Med 2009; 360:1283-1297March 26, 2009
  • 61.
    NICE-SUGAR Study The NICE-SUGAR Study Investigators N Engl J Med 2009; 360:1283-1297March 26, 2009
  • 64.
  • 65.
    Basal Insulin withScheduled Insulin (prandial insulin) with Correctional dose
  • 67.
    • CBG (ก่อนอาหาร)เช้า กลางวัน เย็น ก่อนนอน
  • 68.
    Somchai Pathanaangkul ,RoyalThai Army Medica Vol 57 No.4 Oct.-Dec. 2004
  • 69.
    Blood Transfusion ● Givered blood cells when hemoglobin decreases to 7.0 g/dL (70 g/L) to target a hemoglobin of 7.0–9.0 g/dL in adults (1B). A higher hemoglobin lev el may be required in special circumstances (e.g., myocardial ischaemia, se vere hypoxemia, acute hemorrhage, cyanotic heart disease, or lactic acidosi s) ● Do not use erythropoietin to treat sepsis-related anemia. Erythropoietin may be used for other accepted reasons (1B) Do not use fresh frozen plasma to correct laboratory clotting abnormalities unless there is bleeding or planned i nvasive procedures (2D) ● Do not use antithrombin therapy (1B) Administer platelets when (2D) Counts are 5000/mm3 (5 109/L) regardless of bleeding Counts are 5000–30,000/mm3 (5–30 109/L) and there is significant bleeding risk Higher platelet counts (50,000/mm3 [50 109/L]) are required for surgery or invasive procedures
  • 70.
    Blood Transfusion • TRICCStudy – Study design: Multicenter RCT – Setting: 25 ICUs across Canada – Hb • 7-9 g/dl (Restrictive Strategy) • 10-12 g/dl (Liberal Strategy) – Primary Outcome : mortality rate 30 days – Results • Hb 7-9 g/dl group mortality rate 22.2% • Hb 10-12 g/dl mortality rate 28.1% • (P=0.05)
  • 71.
    TRICC Study Hb 7-9 g/dl Hb 10-12 g/dl
  • 72.
    Bicarbonate Therapy • Werecommend against the use of sodium bicarbonate therapy for the purpost of improving hemodynamics or reducing vasopressure requirement with hypoperfusion-induced lactic acidemia with pH > 7.15 (1B) Surviving Sepsis Campaign: International guidelines for management of severe sepsis and septic shock:2008
  • 73.
  • 74.
    Stress Ulcer Prophylaxis •We recommend that stress ulcer prophylaxis using H2 blocker (1A) • Or PPI (1B) be given to patients with severe sepsis to prevent upper GI bleed. • Weighted aginst the potential effect of an increased stomach pH on development of VAP Surviving Sepsis Campaign: International guidelines for management of severe sepsis and septic shock:2008
  • 75.
    Other • Sucralfate* – Not associated with an increase in stress ulceration. – Less impact gastric colonization  Less VAP – Increase aspiration • Enteral Feeding *EAST Practice Management Guidelines Committee
  • 76.
    Take home message •Adequate preload • Antibiotic within 1 hr • Proper dose of vasopressors. • Consult
  • 77.