BAHRUR ROSYIDI ( DESAIN PEMBELAJARAN ) 1
RANCANGAN PEMBELAJARAN YANG SISTEMATIS
DICK CAREY, AND CAREY
BAHRUR ROSYIDI DURAISY
A. PENDAHULUAN
1. Ada beberapa hal yang menjadi pertimbangan untuk menggunakan model
pendekatan sistem, dan apa saja komponen dasar dari desain pembelajaran yang
sistematis?
Ketika menggunakan model pendekatan sistem, maka ada beberapa jenis materi
pembelajaran yang digunakan. Yang awalnya berupa pembelajaran terprogram
(programmed instruction) kemudian menjadi LAPs dan modul. Modul biasanya berupa
materi cetak yang berisi informasi-informasi yang dibutuhkan tentang pengetahuan dan
keterampilan yang harus dikuasai oleh pebelajar. Sementara desainer dan pebelajar
lainnya memilih menggunakan komputer dan internet sebagai modul pembelajaran.
Desain pembelajaran yang sistematis menuntut pebelajar untuk berinteraksi aktif
dengan materi pembelajaran, bukan pasif. Pebelajar diminta untuk mengerjakan berbagai
jenis tugas dan menerima umpan balik dari apa yang mereka kerjakan tersebut. Beberapa
jenis tugas mengarahkan pebelajar pada tahap mastery (ketuntasan) dan memberikan
info apa yang harus dilakukan jika tidak mencapai batas ketuntasan. Bentuk paling
sederhana dari modul biasanya memuat petunjuk -petunjuk yang akan dipelajari dan
bentuk tesnya.
2. Pembelajaran apa yang penyampaiannya lebih cocok menggunakan pendekatan
system?
Pendekatan system dalam desain pembelajaran mencakup perencanaan,
pengembangan, implementasi dan evaluasi pembelajaran. Sebagai bagian dari proses ini,
metode penyampaian pembelajaran mestinya menjadi hal yang dipikirkan. Di beberapa
kasus, yang menggunakan instruktur sebagai penyampai pembelajaran adalah yang
paling cocok, sementara di kasus lain penyampaian pembelajaran yang menggunakan
media, adalah computer.
Prosedur pengembangan strategi pembelajaran yang dijelaskan dalam teks ini
dapat berlaku secara umum. Prosedur ini dapat pula diaplikasikan pada pengembangan
pembelajaran cetak yang masih banyak digunakan. Prosedur tersebut mudah digunakan
untuk memenuhi kebutuhan berb agai media pembelajaran. Contohnya pengembangan
media dalam bentuk video atau multimedia, dapat menggunakan the instructional strategy
statements untuk membuat storyboard, screen displays, atau flowchart agar setiap urutan
pembelajaran terhubung secara interaktif. Kebanyakan hasil penelitian menyarankan
bahwa analisa proses dan strategi pembelajaran lebih berperan menentukan kesuksesan
pembelajaran dibandingkan dengan model penyampaian. Pendekatan system adalah
proses perencanaan yang memastikan bahwa produk pembelajaran dikembangkan untuk
setiap system penyampaian pembelajaran yang responsive pada kebutuhan pebelajaran
dan efektif dalam mencapai tujuan pembelajaran yang diinginkan.
3. Apakah pendekatan system berarti bahwa setiap pembelajaran akan bersifat
individual?
TIDAK, Pendekatan system dapat digunakan dalam pembelajaran individu,
contohnya dalam menggunakan modul cetak atau pembelajaran berbasis komputer.
Namun pendekatan sistem juga dapat digunakan dalam pembelajaran yang berbasis
kelompok. Dalam mengembangkan semua jenis pembelajaran dan aktifitas kelompok
BAHRUR ROSYIDI ( DESAIN PEMBELAJARAN ) 2
interaktif dapat menggunakan pendekatan sistem. Pada dasarnya pendekatan sistem
adalah desain proses, dimana instruktur, modul, komputer dan televisi adalah media
penyampai. Media-media penyampai ini dapat digunakan oleh satu atau lebih pebelajar
secara bersamaan. Bagian terpenting dari desain proses adalah menentukan cara paling
efektif dalam menyampaikan pembelajaran.
Yang mendapatkan manfaat dari pendekatan sistem dalam mendesain
pembelajaran adalah pebelajar sendiri, karena dalam memulai pembelajaran masih perlu
diperhatikan apa yang harus dipelajari dan prior knowledge pebelajar. Pembelajaran
terfokus pada kemampuan yang dipelajari dan dipresentasikan dalam situasi
pembelajaran yang paling kondusif. Evaluasi pembelajaran diberikan sesuai dengan
deskripsi kemampuan dan pengetahuan yang harus dikuasai yang menjadi tujuan
pembelajaran di awal, dan hasil evaluasi tersebut kemudian menjadi bahan revisi
pembelajaran agar kemudian pembelajaran menjadi lebih efektif. Dengan tahapan ini
dapat disimpulkan bahwa desainer fokus pada kebutuhan dan kemampuan pebelajar, dan
menghasilkan pembelajaran yang efektif.
4. Mengapa menggunakan pendekatan sistem?
Ada beberapa alasan mengapa menggunakan pendekatan sistem dalam
mendesain pembelajaran efektif, antara lain :
1. Fokus terletak pada pengetahuan atau kemampuan apa yang dimiliki pebelajar
setelah pembelajaran usai. Tanpa hal ini, perencanaan dan langkah-langkah
implementasi menjadi tidak jelas dan tidak efektif.
2. Terdapat keterkaitan antar tiap komponen, khususnya antara strategi pembelajaran
dan hasil pembelajaran yang diinginkan. Target pembelajaran secara spesifik adalah
kemampuan dan pengetahuan yang harus dikuasai dan aplikasinya pada kondisi
pembelajaran yang tepat untuk mendapatkan hasil pembelajaran.
3. Yang paling penting, pendekatan sistem adalah sebuah proses yang empirik dan
dapat ditiru/repricable. Pembelajaran didesain bukan hanya untuk satu
strategi/delivery, namun dapat digunakan sesering mungkin dan sebanyak mungkin
pebelajar. Karena bersifat reusable, maka waktu dan upaya yang digunakan untuk
mengevaluasi dan merevisinya menjadi berharga. Dalam sistem pembelajaran
sistematis, data dikumpulkan untuk mengetahui bagian pembelajaran yang mana
yang tidak berjalan, dan kemudian direvisi.
5. Siapa yang menggunakan pendekatan sistem?
Pendekatan sistem biasanya digunakan oleh dua jenis grup, yakni instruktur dan
desainer pembelajaran. Namun secara umum pendekatan sistem dapat digunakan oleh
semua kalangan, mulai dari anak-anak hingga orang dewasa, dan bukan hanya dalam
soal pembelajaran formal, namun dapat juga di perusahaan, kemiliteran dan
perindustrian.
B. KOMPONEN DESAIN INSTRUKSIONAL MODEL DICK and CAREY.
Model Dick – Carey adalah model desain Instruksional yang dikembangkan oleh
Walter Dick, Lou Carey dan James O Carey. Model ini adalah salah satu dari model
prosedural, yaitu model yang menyarankan agar penerapan prinsip desain Instruksional
disesuaikan dengan langkah-langkah yang harus di tempuh secara berurutan.
Model Dick – Carey tertuang dalam Bukunya The Systematic Design of
Instruction edisi 6 tahun 2005. Perancangan Instruksional menurut sistem pendekatan
model Dick & Carey terdapat beberapa komponen yang akan dilewati di dalam proses
pengembangan dan perencanaan tersebut. Langkahnya ditunjukkan pada gambar
berikut ini :
BAHRUR ROSYIDI ( DESAIN PEMBELAJARAN ) 3
Berikut adalah langkah pengembangan desain Instruksional menurut dick dan carey :
1. Identifikasi Tujuan (Identity Instructional Goal(s)).
Tahap awal model ini adalah menentukan apa yang diinginkan agar pebelajar dapat
melakukannya ketika mereka telah menyelesaikan program Instruksional. Tujuan
Instruksional mungkin dapat diturunkan dari daftar tujuan, dari analisis kinerja
(performance analysis), dari penilaian kebutuhan (needs assessment), dari pengalaman
praktis dengan kesulitan belajar pebelajar, dari analisis orang-orang yang melakukan
pekerjaan (Job Analysis), atau dari persyaratan lain untuk instruksi baru.
2. Melakukan Analisis Instruksional (Conduct Instructional Analysis).
Langkah ini, pertama mengklasifikasi tujuan ke dalam ranah belajar Gagne, menentukan
langkah-demi-langkah apa yang dilakukan orang ketika mereka melakukan tujuan
tersebut (mengenali keterampilan bawahan / subordinat). Langkah terakhir dalam
proses analisis Instruksional adalah untuk menentukan keterampilan, pengetahuan, dan
sikap, yang dikenal sebagai perilaku masukan (entry behaviors), yang diperlukan
peserta didik untuk dapat memulai Instruksional. Peta konsep akan menggambarkan
hubungan di antara semua keterampilan yang telah diidentifikasi.
3. Analisis Pembelajar dan Lingkungan (Analyze Learners and Contexts).
Langkah ini melakukan analisis pembelajar, analisis konteks di mana mereka akan
belajar, dan analisis konteks di mana mereka akan menggunakannya. Keterampilan
pembelajar, pilihan, dan sikap yang telah dimiliki pembelajar akan digunakan untuk
merancang strategi Instruksional.
4. Merumuskan Tujuan Performansi (Write Performance Objectives).
Pernyataan-pernyataan tersebut berasal dari keterampilan yang diidentifikasi dalam
analisis Instruksional, akan mengidentifikasi keterampilan yang harus dipelajari, kondisi
di mana keterampilan yang harus dilakukan, dan kriteria untuk kinerja yang sukses.
5. Pengembangan Tes Acuan Patokan (Develop Assessment Instruments).
Berdasarkan tujuan performansi yang telah ditulis, langkah ini adalah mengembangkan
butir-butir penilaian yang sejajar (tes acuan patokan) untuk mengukur kemampuan siswa
seperti yang diperkirakan dari tujuan. Penekanan utama berkaitan diletakkan pada jenis
keterampilan yang digambarkan dalam tujuan dan penilaian yang diminta.
BAHRUR ROSYIDI ( DESAIN PEMBELAJARAN ) 4
6. Pengembangan Siasat Instruksional (Develop Instructional Strategy).
Bagian-bagian siasat Instruksional menekankan komponen untuk mengembangkan
belajar pebelajar termasuk kegiatan praInstruksional, presentasi isi, partisipasi peserta
didik, penilaian, dan tindak lanjut kegiatan.
7. Pengembangan atau Memilih Material Instruksional (Develop and Select
Instructional Materials).
Ketika kita menggunakan istilah bahan Instruksional kita sudah termasuk segala bentuk
Instruksional seperti panduan guru, modul, overhead transparansi, kaset video,
komputer berbasis multimedia, dan halaman web untuk Instruksional jarak jauh.
maksudnya bahan memiliki konotasi.
8. Merancang dan Melaksanakan Penilaian Formatif (Design and Conduct Formative
Evaluation of Instruction).
Ada tiga jenis evaluasi formatif yaitu penilaian satu-satu, penilaian kelompok kecil, dan
penilaian uji lapangan. Setiap jenis penilaian memberikan informasi yang berbeda bagi
perancang untuk digunakan dalam meningkatkan Instruksional. Teknik serupa dapat
diterapkan pada penilaian formatif terhadap bahan atau Instruksional di kelas.
9. Revisi Instruksional (Revise Instruction).
Strategi Instruksional ditinjau kembali dan akhirnya semua pertimbangan ini dimasukkan
ke dalam revisi Instruksional untuk membuatnya menjadi alat Instruksional lebih efektif.
10. Merancang dan Melaksanakan Evaluasi Sumatif (Design And Conduct Summative
Evaluation).
Hasil-hasil pada tahap di atas dijadikan dasar untuk menulis perangkat yang dibutuhkan.
Hasil perangkat selanjutnya divalidasi dan diujicobakan di kelas/ diimplementasikan di
kelas dengan evaluasi sumatif.
BAHRUR ROSYIDI ( DESAIN PEMBELAJARAN ) 5
BAB II
MENGIDENTIFIKASI SEBUAH TUJUAN PEMBELAJARAN
(Identify Instructional Goal(s))
A. Latar Belakang
Mungkin hal yang paling kritis dalam proses desain Instruksional adalah mengidentifikasi
tujuan Instruksional. Pada perancangan desain Instruksional yang sistematika
merekomendasikan untuk menggunakan pendekatan teknologi kinerja, di mana tujuan
Instruksional didasarkan pada analisis kinerja, penilaian kebutuhan dari permasalahan
yang ada. Tidak ada solusi yang mudah dan tunggal perlu ada proses yang sistematis
untuk memecahkan masalah secara efektif.
B. Konsep Pengembangan
Secara garis besar proses untuk mendapatkan informasi tentang tujuan yang diharapkan
maka dilakukan Analisa awal dan akhir (Front-End Analysis) atau secara spesifik terdiri
dari: Performance Analysis, Need Assessment, Job Analysis, Practical experience with
learning difficulties of student dan Some other requirement for new instruction.
1. Analisis Kinerja (Performance Analysis)
Performance Analysis (Analisa Unjuk Kerja) adalah sebuah analisa tentang
kemampuan unjuk yang bertujuan untuk memperoleh informasi dalam rangka untuk
mengidentifikasi masalah dan solusinya.
2. Penilaian Kebutuhan (Need Assessment)
Penilaian kebutuhan adalah sebuah pengamatan yang dilakukan untuk melihat atau
mengkaji antara harapan dan kenyataan. Ada tiga komponen dalam logika penilaian
kebutuhan, Komponen pertama menetapkan suatu standar atau tujuan yang disebut
sebagai status yang diinginkan.
3. Analisis Pekerjaan (Job Analysis)
Job Analysis (Analisa pekerjaan) adalah sebuah proses pengumpulan, menganalisis,
dan mensintesis deskripsi tentang apa yang dilakukan orang dalam pekerjaan
mereka. Proses analisis pekerjaan dimulai menginventarisir pekerjaan yang biasa
dilakukan oleh pekerjaan, kemudian digolongkan dalam kategori tugas-tugas yang
memerlukan solusi dengan menggunakan Instruksional.
4. Memperjelas Tujuan Instruksional (Clarifying Instructional Goals)
Pada proses mengumpulkan informasi tujuan terkadang terdapat beberapa
pernyataan tujuan yang samar atau tidak jelas tujuan. Sering muncul tujuan yang sulit
diukur seperti mengandung kata “menghargai”, “memiliki kesadaran dan seterusnya.
Pada kontek ini perancang harus melakukan beberapa prosedur untuk memperjelas
tujuan yang samar tadi.
5. Pembelajar, Lingkungan dan Alat (Learner, Context and Tools)
Sedangkan aspek yang paling penting dari sebuah tujuan Instruksional adalah
deskripsi dari apa yang pelajar akan dapat melakukannya, deskripsi yang tidak
lengkap tanpa indikasi (l) siapa pelajar, (2) di mana mereka akan menggunakan
keterampilan , dan (3) alat-alat yang akan tersedia.
6. Kriteria dalam Menetapkan Tujuan Instruksional (Criteria for Establishing Instructional
Goals)
Kadang-kadang proses penetapan tujuan yang tidak sepenuhnya rasional, yaitu tidak
mengikuti proses penilaian kebutuhan sistematis. Faktor lain misalnya pertimbangan
politik dan ekonomi serta teknis atau yang akademis.
BAHRUR ROSYIDI ( DESAIN PEMBELAJARAN ) 6
C. Hasil Pengembangan Mengenali Tujuan Instruksional (Identify Instructional Goals)
Untuk mengenali tujuan Instruksional pendidikan seni budaya yang akan diberlakukan di
sekolah menengah pertama kelas VI dilakukan beberapa analisis, antara lain :
1. Daftar Tujuan hasil analisis tujuan.
Hasil Analisis dari Kepala Sekolah :
1. Anak mampu menyanyikan lagu wajib nasional
2. Anak mampu menyanyikan lagu daerah lampung
3. Anak mampu menyanyikan lagu bebas
4. Anak mampu memainkan salah satu alat musik
5. Anak mampu menggambar
6. Anak mampu menari lampung
7. Anak mampu membuat seni kriya
8. Anak mengenal lagu-lagu daerah
9. Anak mengenal hasil karya seni lampung
10. Anak mencintai seni lampung
11. Pemerintah perlu membantu pengadaan sarana dan prasarana kesenian, antara lain
: Pakaian adat lampung, alat musik tradisional lampung, dan CD musik lagu-lagu
lampung
Guru Kesenian :
1. Anak mampu menyanyikan lagu wajib nasional
2. Anak mampu menyanyikan lagu daerah lampung
3. Anak mampu menyanyikan lagu bebas
4. Anak mampu memainkan salah satu alat musik
5. Anak mampu menggambar
6. Anak mampu menari lampung
7. Anak mampu membuat seni kriya
8. Anak mengenal lagu-lagu daerah
9. Anak mengenal hasil karya seni lampung
10. Anak mencintai seni lampung
11. Sekolah perlu menyediakan sarana-prasarana kesenian
Pembelajar :
1. Anak menghendaki bisa menggambar
2. Anak menghendaki bisa menyanyi terutama lagu-lagu pop
3. Anak menghendaki bisa mengenal menari
4. Anak menghendaki bisa menggambar
5. Anak menghendaki bisa menggambar
2. Need Assessment
Langkah kedua adalah mengadakan penilaian kebutuhan untuk kegiatan pembelajaran
Pendidikan Seni dan Budaya di SMP Negeri 13 Bandarlampung dengan hasil sebagai
berikut :
1. Pendidikan Seni merupakan mata pelajaran untuk menyalurkan bakat dan minat,
mengembangkan kreatifitas dalam karya seni peserta didik SMP 13 Bandar
Lampung.
2. Pendidikan Seni dan Budaya memberikan bekal pada seluruh peserta didik dalam
hal ketrampilan dalam berkarya yang akan berguna bagi dirinya sendiri setelah
peserta didik lulus dari lembaga.
Berkaitan dengan hal tersebut diatas , SMP Negeri 13 Bandarlampung sebagai
lembaga pendidikan perlu memasukkan pendidikan seni dalam kurikulum.
BAHRUR ROSYIDI ( DESAIN PEMBELAJARAN ) 7
3. Job Analysis
Secara umum lulusan dari Lembaga pendidikan menengah pertama belum memiliki
ketrampilan yang cukup terutama ketrampilan kriya yang akan menjadi salah satu
bekal ketrampilan dalam hidupnya di masyarakat. Dari fakta tersebut di atas perlu
peningkatan kemampuan peserta didik, yaitu dengan menerapkan ketrampilan seni kriya
pada mata pelajaran pendidikan seni budaya.
4. Memperjelas Tujuan Instruksional
Tujuan instruksional harus (1) jelas, pernyataan umum hasil pelajar (2) berkaitan dengan
Identifikasi masalah dan penilaian kebutuhan, dan (3) dapat dicapai dengan
pembelajaran daripada beberapa cara yang lebih efisien seperti meningkatkan motivasi
karyawan.
a) Apa tujuan instruksional?
Tujuan pembelajaran yang dikehendaki adalah untuk
memberikan ketrampilan seni kriya agar bermanfaat ketika
diterapkan di masyarakat.
b) Apa hubungan antara tujuan dan penilaian kebutuhan
belajar?
Tujuan pembelajaran secara langsung terkait dengan
penilaian kebutuhan ketrampilan sni kriya. Hal ini juga
berhubungan langsung dengan bukti bahwa ketrampilan
seni kriya sangat berkorelasi dengan mutu lulusan,
c) Apakah instruksi cara yang paling efektif untuk mencapai
tujuan?
Mengembangkan keterampilan seni kriya dengan
pembelajaran dan praktek praktik secara langsung.
d) Siapa pembelajarnya?
Pembelajar adalah siswa kelas VII Sekolah Menengah
Pertama yang telah setuju untuk menerima pembelajaran
ketrampilan seni kriya.
e) Dalam konteks apa keahlian akan dia gunakan?
Pebelajar akan menggunakan keterampilan seni kriya
mereka dalam masyarakat, untuk diaplikasikan sesuai
dengan fungsinya.
5. Kriteria untuk menetapkan tujuan instruksional
Tujuan instruksional ketrampilan seni kriya dirancang dengan menggunakan kriteria ini.
Apakah tujuan instruksional yang dapat diterima oleh administrator?
Dalam hal ini, tim desain mewawancarai lembaga pendidikan, dan personel yang
ada untuk menentukan persepsi mereka akan pentingnya dan kelayakan untuk
penerapan ketrampilan. Desainer juga mewawancarai beberapa personil siswa untuk
berpartisipasi dalam penerapan ketrampilan seni kriya. Tanggapan positif tentang
kemungkinan instruksi diterima dari semua diwawancarai.
a) Apakah ada sumber daya yang memadai (waktu, uang, dan personil) untuk
mengembangkan instruksi?
Sekolah menyediakan dana yang cukup untuk pengembangan
Instruksional dan untuk mengembangkan bahan-bahan yang diperlukan.
b) Apakah isi stabil?
Isi dan keterampilan yang mendasari kerja praktik kelompok sangat stabil.
c) Apakah pelajar tersedia?
Pembelajar tersedia, yaitu siswa kelas VII sekolah menengah pertama untuk
berpartisipasi dalam pelaksanaan pembelajaran baik secara teori maupun
praktik.
BAHRUR ROSYIDI ( DESAIN PEMBELAJARAN ) 8
BAB III
ANALISIS TUJUAN ( GOAL ANALYSIS)
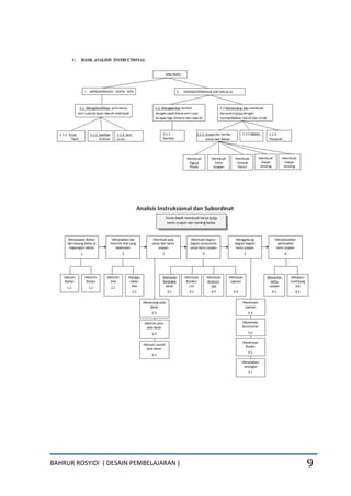
Proses tujuan analisis dimulai hanya setelah Anda memiliki pernyataan yang jelas dari tujuan
Instruksional. Langkah-langkah dalam proses analisis tujuan adalah :
1. Mengklasifikasikan tujuan menjadi salah satu dari empat wilayah belajar, yaitu sikap,
keterampilan intelektual, informasi verbal dan keterampilan psikomotorik.
2. Mengidentifikasi langkah-langkah utama yang harus dilakukan peserta didik untuk
mencapai tujuan. Produk awal Anda harus dipandang sebagai draft dan harus tunduk
pada evaluasi dan perbaikan.
3. Mengidentifikasi keterampilan bawahan dari semua langkah-langkah utama dalam
pencapaian tujuan. Langkah ini harus sampai kepada keterampilan yang paling dasar
dan murni.
4. Melakukan analisis keterampilan bawahan terhadap langkah-langkah utama.
 Analisis klaster dilakukan pada langkah informasi verbal.
 Analisis hirarkis dilakukan pada keterampilan intelektual dan psikomotorik.
 Analisis prosedural dilakukan pada keterampilan intelektual dan psikomotorik.
 Proses analisis kadang perlu diulang – proses step-down digunakan sampai Anda
percaya bahwa tidak ada keterampilan bawahan lebih lanjut masih harus diidentifikasi.
 Mengidentifikasi perilaku masukan yang akan dituntut dari peserta didik dengan
menggambar sebuah garis titik-titik di bawah ini keterampilan-keterampilan yang akan
diajarkan dan di atas orang-orang yang tidak diajarkan. Keterampilan yang diidentifikasi
dalam analisis yang tidak akan diajarkan yang disebut sebagai perilaku masukan.
 Akhir dari analisis ini sampai dihasilkan sebuah peta analisis atau peta konsep seperti
pada gambar
BAHRUR ROSYIDI ( DESAIN PEMBELAJARAN ) 9
BAHRUR ROSYIDI ( DESAIN PEMBELAJARAN ) 10
BAB IV
MENGIDENTIFIKASI KETRAMPILAN SUBORDINAT
DAN TINGKAH LAKU MASUKAN
KETRAMPILAN SUBORDINAT : Keterampilan Yang Harus Dikuasai Siswa Agar Dapat
Belajar Berbuat Secara Efisien Sesuai Dengan Tujuan Pembelajaran
Analisa untuk mengenali keterampilan subordinat :
• Analisa hirarki : keterampilan dalam tujuan intelektual
• Analisa prosedural : keterampilan dalam tujuan psokomotorik
• Analisa Rumpun : keterampilan dalam tujuan verbal
• Menggabungkan dengan teknik analisa lain : keterampilan dalam tujuan sikap
BAHRUR ROSYIDI ( DESAIN PEMBELAJARAN ) 11
BAHRUR ROSYIDI ( DESAIN PEMBELAJARAN ) 12
BAHRUR ROSYIDI ( DESAIN PEMBELAJARAN ) 13
BAHRUR ROSYIDI ( DESAIN PEMBELAJARAN ) 14
BAB V
ANALYZING LEARNER AND CONTEXT
(Analyze Learner and Context)
A. Latar Belakang
Kenyataan di lapangan banyak ditemui adanya ketidakcocokan antara
Instruksional dengan kemampuan pebelajar, dengan lingkungan tempat belajar dan
dengan lingkungan setelah pembelajar menggunakan keterampilan. Oleh karena itu
perancang tidak hanya menganalisis dan menentukan apa yang akan diajarkan, tetapi
juga menganalisis karakteristik dari peserta didik, konteks di mana belajar akan dilakukan,
dan konteks di mana keterampilan pada akhirnya akan digunakan. Untuk keperluan ini
kita melakukan analisis pembelajar dan analisis konteks.
Alasan lain bagi perancang untuk menganalisis pembelajar dan konteks adalah
bahwa analisis ini tidak dapat dilakukan dalam satu kantor. Desainer harus berbicara
dengan pembelajar, instruktur, dan manajer; mereka harus mengunjungi ruang kelas,
fasilitas pelatihan, dan peserta didik tempat kerja untuk menentukan keadaan di mana
peserta didik akan mendapatkan dan menggunakan keterampilan baru mereka. Seperti
pada langkah 2 analisa Instruksional dan analisa pebelajar dan konteks sering digunakan
secara simultan sebagai satu kesatuan, sehingga informasi dikumpulkan dari setiap
komponen
B. Konsep Pengembangan
Untuk melakukan analisis pembelajar dan konteks ada tiga analisis yang
dilakukan, yaitu analisis pembelajar, analisis konteks performansi dan analisis konteks
learning.
1. Menganalisis Pembelajar (Analyze Learner)
Sebelum kita membahas analisis pembelajar, baik kita tahu dulu siapa pembelajar
dalam desain yang akan dibuat. Pembelajar disini kadang disebut sebagai populasi
target atau kelompok sasaran. Mari kita mulai dengan mempertimbangkan bahwa
pebelajar mendapatkan seperangkat Instruksional. Kita akan mengacu pada
pebelajar ini sebagai target population yaitu mereka adalah orang-orang yang akan
dikenai Instruksional secara tepat.
Informasi yang berguna yang akan didapat meliputi (1). Entry behaviour (Perilaku
awal), (2). Pengetahuan awal tentang topik tertentu, (3). Sikap terhadap isi dan
sistem penyampaian, (4). Motivasi belajar, (5). Tingkat pendidikan dan kemampuan,
(6). Pembelajaran yang disukai, (7). Sikap terhadap pengelolana pemberian
Instruksional, dan (8). Karakteristik kelompok. Paragraf berikut akan membahas
secara lengkap informasi tersebut.
1) Perilaku Masukan.
Perilaku masukan maksudnya anggota populasi sasaran harus telah menguasai
keterampilan tertentu sebelum proses Instruksional dimulai. Pada peta konsep
perilaku masukan berada di bawah garis entry behaviors.
2) Pengetahuan Sebelumnya Tentang Topik.
Menekankan pentingnya menentukan apa yang peserta didik sudah tahu tentang
topik yang akan diajarkan secara parsial. Mereka membangun pengetahuan baru
dengan membangun pemahaman mereka sebelumnya, sehingga hal ini sangat
penting bagi desainer untuk menentukan jangkauan dan sifat pengetahuan
sebelumnya
3) Sikap Terhadap Isi dan Sistem Penyampaian.
Sikap atau kesan pebelajar terhadap isi materi dan bagaimana akan disajikan akan
mempengaruhi keberhasilan pembelajaran. Harapan populasi tentang cara
penyampaian materi akan menimbulkan motivasi.
BAHRUR ROSYIDI ( DESAIN PEMBELAJARAN ) 15
4) Motivasi Akademik.
Tingkat motivasi pebelajar merupakan faktor yang sangat penting dalam mencapai
pembelajaran yang sukses. Ketika pebelajar mempunyai tingkat motivasi atau
interest yang rendah terhadap topik tertentu, pembelajaran hampir tidak terjadi.
Keller (1987) mengembangkan sebuah model motivasi ARCS (perhatian, relevansi,
kepercayaan dan kepuasan) yang diperlukan dalam kesuksesan belajar tersebut.
5) Pendidikan Dan Tingkat Kemampuan.
Menentukan tingkat prestasi dan kemampuan umum pebelajar. Informasi ini akan
membantu mendapatkan gambaran jenis pengalaman pembelajaran yang mereka
alami dan mungkin kemampuan mereka dalam mengatasi masalah terhadap
pendekatan baru dan berbeda dalam pembelajaran.
6) Pembelajaran yang disukai.
Temukan keterampilan belajar dan kesukaan serta minat pebelajar untuk
mendapatkan model pembelajaran yang sesuai. Dengan kata lain, apakah pebelajar
menyukai pendekatan ceramah atau diskusi dalam belajar atau apakah mereka
mengalami pendekatan belajar yang lain seperti studi kasus, pembelajaran berbasis
masalah, kelas seminar atau pembelajaran mandiri melalui web site.
7) Sikap Terhadap Organisasi Pelatihan / Pendidikan
Populasi sasaran yang mempunyai sikap positif dan konstruktif terhadap organisasi
yang menyediakan belajar. Beberapa penelitian telah mengindikasikan bahwa
sikap-sikap yang menunjang terhadap kesuksesan pembelajaran adalah berkaitan
dengan keterampilan baru yang dapat diterapkan di tempat kerja.
8) Karakteristik Kelompok.
Analisa pebelajar secara benar akan menghasilkan dua jenis informasi tambahan
yang dapat mempengaruhi dalam merancang pembelajaran. Pertama, tingkat
keragaman populasi pebelajar. Kedua, interaksi langsung yang terjadi pada
populasi pebelajar. Hal ini untuk mendapatkan dan mengembangkan kesan
terhadap apa yang mereka ketahui dan bagaimana perasaan mereka.
Semua Variabel pembelajar ini akan digunakan untuk memilih dan mengembangkan
tujuan Instruksional, dan mereka akan sangat mempengaruhi berbagai komponen
dari siasat Instruksional. Mereka akan membantu para desainer mengembangkan
strategi motivasi untuk Instruksional dan akan menyarankan berbagai jenis contoh
yang dapat digunakan untuk mengilustrasikan poin, cara-cara di mana belajar dapat
(atau tidak) akan disajikan, dan cara untuk membuat praktek keterampilan yang
relevan bagi pembelajar.
Mengumpulkan Data untuk Analisis Learner
Pengumpulan data tentang pembelajar dilakukan dengan melakukan wawancara
terstruktur dengan manajer, instruktur, dan peserta didik dengan pola survei dan
kuesioner. Bisa juga dengan mengelola pretest untuk mengetahun perilaku
masukan pembelajar.
Keluaran Hasil dari analisis pebelajar termasuk deskripsi tentang peserta didik (1)
entry sebelumnya perilaku dan pengetahuan tentang topik, (2) sikap terhadap
konten dan potensi sistem pengiriman, (3) motivasi akademik, (4) sebelum
pencapaian dan tingkat kemampuan, (5) belajar preferensi, (6) umum sikap
terhadap organisasi memberikan pelatihan, dan (7) karakteristik kelompok.
2. Analisis Konteks Performansi (Analysis of Performance Context)
Analisis Kontek Performasi adalah analisa untuk mengetahui lingkungan pebelajar
dimana akan menerapkan keterampilan tersebut. Berdasarkan perspektif
konstruktif, analisa konteks yang dilakukan secara benar dapat membantu para
perancang dalam menciptakan elemen-elemen yang tepat dalam lingkungan
belajar dan membantu pebelajar dalam mengembangkan konsep yang optimal
untuk belajar dan mengingat.
BAHRUR ROSYIDI ( DESAIN PEMBELAJARAN ) 16
1). Pengelolaan atau Dukungan Supervisor
Kita harus belajar tentang pengorganisasian yang mendukung terhadap
pengharapan pebelajar untuk menerima keterampilan-ketrampilan tersebut.
Penelitian menegaskan bahwa satu indikator kuat dalam penggunaan
keterampilan baru tersebut adalah pengaturan (disebut Transfer of training)
yang harus diterima oleh pebelajar.
2). Aspek Fisik
Aspek fisik dimana keterampilan tersebut akan diterapkan adalah apakah
mereka menggunakannya berdasarkan perlengkapan, fasilitas, peralatan,
waktu, atau sumber-sumber yang lain ? Data-data ini dapat digunakan untuk
merancang sebuah pembelajaran sehingga keterampilan tersebut dapat
diterapkan pada lingkungan atau situasi yang mirip dengan tempat kerja.
3). Aspek Sosial
Pemahaman terhadap konteks sosial seperti bekerja sendiri atau merupakan
anggota tim? Apakah pebelajar bekerja secara mandiri atau apakah mereka
bekerja mempresentasikan konsep atau idenya dalam pertemuan staf atau
supervisor ?
4). Keterampilan Yang Relevan Dengan Tempat Kerja.
Untuk memastikan bahwa keterampilan baru yang akan diterima oleh
pebelajar sesuai dengan kebutuhan yang sudah diidentifikasi, kita
seharusnya memprediksikan keterampilan-ketrampilan yang relevan yang
akan dipelajari oleh pebelajar tersebut dengan situasi tempat mereka
bekerja.
Pengumpulan Data untuk Pelaksanaan Analisis Konteks
Pengumpulan data dilakukan dengan kunjungan langsung ke lokasi yang
tujuannya mengumpulkan data dari para pebelajar dan pengelola yang
potensial dan mengamati lingkungan kerja, dimana keahlian-keahlian baru
akan digunakan. Rangkaian prosedur pengumpulan data dasar ini mencakup
wawancara dan observasi.
Hasil utama penelitian pada tahap ini adalah (1) suatu deskripsi lingkungan
fisik dan organisasi, dimana keahlian tersebut digunakan, dan (2) rangkaian
faktor khusus yang memudahkan atau bercampur dengan pemanfaatan
keahlian baru oleh para pebelajar..
3. Analisis Konteks Pembelajaran (Analysis of Learning Environment)
Terdapat dua aspek untuk analisis konteks pembelajaran, yaitu menentukan apa
dan bagaimana seharusnya. Apa di sini adalah suatu tinjauan kondisi yang mana
instruksi tersebut terjadi. Hal ini mungkin hanya terjadi di satu lokasi, seperti suatu
pusat pelatihan bersama, atau salah satu dari banyaknya lokasi yang dihadiri oleh
seorang klien. Bagaimana seharusnya di sini dapat berupa fasilitas, perlengkapan,
dan sumber yang cukup mendukung instruksi yang diinginkan
.
Dalam analisis konteks pembelajaran, fokusnya meliputi unsur-unsur berikut ini:
1). Penyesuaian lokasi dengan Kebutuhan Instruksional
Dalam pernyataan sasaran instruksional yang dirancang pada tahap awal model
ini, peralatan dan item pendukung lainnya juga diperlukan untuk menunjukkan
sasaran yang disusun. Apakah lingkungan pembelajaran yang Anda kunjungi
mencakup sasaran-sasaran ini? Dapatkah lingkungan tersebut sesuai dengan
sasaran yang ada?
2. Penyesuaian Lokasi untuk Mendorong Lokasi Kerja.
Persoalan lain adalah penyesuaian lingkungan pelatihan dengan lingkungan kerja.
Dalam lingkungan pelatihan, suatu upaya yang harus dilakukan untuk mendorong
faktor-faktor dari lingkungan kerja yang secara kritis memang untuk ditampilkan.
Apakah hal tersebut memungkinkan untuk dilakukan dalam konteks pelatihan yang
telah dirancang? Apakah yang harus diubah atau ditambahkan?
BAHRUR ROSYIDI ( DESAIN PEMBELAJARAN ) 17
3). Penyesuaian untuk Pendekatan Penyampaian
Susunan kebutuhan peralatan dari pernyataan sasaran menunjukkan bagaimana
seharusnya berkaitan dengan konteks pembelajaran, dan juga, konteks
pelaksanaan.
4). Batasan-batasan Lokasi Pembelajaran yang Mempengaruhi Rancangan
dan Penyampaian.
Seorang instruktur mengajar dua puluh hingga dua puluh empat pebelajar dalam
suatu ruang kelas yang masih menggunakan metode pelatihan bersama.
Pendidikan umum sendiri dipimpin oleh guru dengan dua puluh hingga dua puluh
empat pebelajar.
Meskipun demikian, sejumlah pendekatan instruksional-mandiri dan fasilitas telah
tersedia, dan lebih banyak instruksi akan disampaikan pada suatu komputer kerja
yang mencakup sistem pendukung pelaksanaan elektronik. Ketika sistem-sistem
ini menjadi lebih mampu dan tersedia untuk penggunaan pelatihan, maka prinsip-
prinsip rancangan sistematis akan menjadi lebih diterapkan, bahkan untuk
pengembangan instruksi yang efisien dan efektif.
Pengumpulan Data untuk Analisis Konteks Pembelajaran
Dalam banyak cara, analisis konteks pembelajaran bersifat sama terhadap lokasi
kerja. Tujuan utama analisis ini adalah untuk mengenali fasilitas dan batasan yang
ada dari lokasi tersebut.
Prosedur yang diikuti dalam menganalisa konteks pembelajaran adalah untuk
merencanakan wawancara dengan instruktur, pengelola lokasi, dan pebelajar, jika
memungkinkan. Begitu juga dengan analisis konteks pelaksanaan, maka
rangkaian pertanyaan wawancara juga harus disiapkan.
Hasil-hasil pokok dari analisis konteks pembelajaran ini adalah sebagai berikut: (1)
sebuah deskripsi tentang sejauh mana tingkat lokasi yang digunakan untuk
menyampaikan pelatihan dengan keahlian yang diperlukan untuk beralih ke lokasi
kerja, dan (2) sebuah susunan batasan yang akan menjadi implikasi-implikasi
penting untuk proyek.
BAHRUR ROSYIDI ( DESAIN PEMBELAJARAN ) 18
BAB VI
MENGEMBANGKAN SIASAT PEMBELAJARAN
( Develop Instructional Strategy )
A. Latar Belakang
Kegiatan instruksional yang dilakukan para pengajar beraneka ragam. Ada pengajar yang
memulai kegiatannya dengan menunggu pertanyaan dari siswa, ada yang aktif memulai
dengan mengajukan pertanyaan kepada siswa, ada pula yang mulai dengan memberikan
penjelasan tentang materi yang akan diuraikan, dan ada yang memulai mengulangi
penjelasan tentang materi yang lalu. Selanjutnya ada yang melanjutkan dengan kegiatan
menjawab pertanyaan siswa, membentuk kelompok diskusi atau menggunakan program
lain. Istilah startegi pembelajaran menyatakan berbagai jenis aktivitas belajar mengajar,
seperti diskusi kelompok, membaca, studi kasus, perkuliahan, simulasi computer, lembar
kerja, proyek kelompok kerjasama, dll.
B. Konsep Pengembangan
1. Menyeleksi Sistem Penyampaian
Sistem penyampaian merupakan bagian dari strategi pembelajaran, sistem penyampaian
juga merupakan asumsi bahwa desainer terlibat dalam pengembangan strategi
pembelajaran. Dalam kasus lain memilih system pembelajaran dapat juga berupa level, level
bidang studi, ataupun level kurikulum. Berikut ini beberapa contoh system penyampaian
yang umum dalam melaksanakan pembelajaran.
 Model tradisional
 Korespondensi
 Kuliah kelompok besar yang diikuti dengan Tanya jawab.
 Belajar jarak jauh dengan video tape atau siaran.
 Video conference interaktif dua arah
 Pembelajaran berbasis computer
 Pembelajaran berbasis web menggunakan internet atau intranet
 Program belajar mandiri dengan bantuan modul atau paket pembelajaran.
 Kombinasi system kebiasaan, kombinasi dan unik.
Dalam proses desain pembelajaran yang ideal, hal pertama yang dipertimbangkan adalah
tujuan, karakteristik pembelajar, konteks dan performa pembelajaran, tujuan khusus,
assessment (penilaian), dan memilih system penyampaian yang terbaik. Dan untuk
mencapai memilih sistem penyampaian yang terbaik, semua komponen di atas harus
dipertimbangkan:
1) Review analisis pembelajaran dan mengidentifikasi tujuan khusus
2) Merencanakan dan mempelajari komponen pembelajaran
3) Memilih kelompok siswa yang paling efektif
4) Menspesifikasi bahan dan media efektif
5) Menentukan tujuan dari materi pelajaran dan menggabungkan pemilihan media.
6) Menyeleksi atau mengembangkan system penyampaian terbaik.
2. Menyusun Isi Materi dan Mengelompokkan Pembelajaran
a. Merangkai Isi
Langkah pertama dalam mengembangkan siasat pembelajaran adalah mengidentifikasi
rangkaian pembelajaran dan pengaturan isi. Hal ini bisa mulai dari level skill yang paling
bawah yaitu skill yang tepat di atas garis entri behavior kemudian naik terus mengikuti
hierarki sampai ke yang paling tinggi. Rangkaian pembelajaran cenderung merupakan
kombinasi dari bawah ke atas atau dari kiri ke kanan. yaitu, subordinat skill langkah 1
diajarkan pertama kali, kemudian langkah 1, lalu yang berikutnya sub ordinat skill langkah
2,kemudian langkah ke 2 itu sendiri. Rangkaian ini berlangsung terus sampai semua langkah
di ajarkan.
b. Pengelompokkan Pembelajaran
Satu rangkaian yang besar adalah pendekatan program pembelajaran linear yang
cenderung merubah semua informasi ke dalam unit-unit kecil dan meminta respon terus
BAHRUR ROSYIDI ( DESAIN PEMBELAJARAN ) 19
menerus dari pembelajar, aktivitas dasar, atau anda ingin menampilkan informasi tersebut ke
dalam bentuk beberapa tujuan terlebih dahulu pada berbagai aktivitas pebelajar. Anda harus
mempertimbangkan 5 faktor dalam menentukan jumlah informasi yang akan ditampilkan
(atau ukuran „kelompok‟), yaitu :
 Level usia pebelajar
 Kompleksitas materi
 Jenis-jenis pembelajaran
 Variasi aktivitas.
 Jumlah waktu tersedia.
3. Komponen Belajar dalam Siasat Pembelajaran
Konsep dasar dalam strategi pembelajaran adalah peristiwa pembelajaran yang
dideskripsikan dalam condition of learning Gagne (1970). Dalam pandangan psikologi
kognitif ada 9 event yang menghadirkan efektivitas mengajar eksternal yang mendukung
mental proses pembelajaran internal, yaitu : Memperoleh perhatian, Menginformasikan
tujuan pembelajaran, Menstimulasi ingatan dan prasyarat pembelajaran, Menampilkan
materi-materi, Menyediakan bimbingan pembelajaran, Menimbulkan performa, Memberikan
feed back, Menilai kinerja, Memperkaya ingatan dan mentransfer.
Dalam siasat pengajaran ada lima komponen utama:
1. Kegiatan pra instruksional ( pendahuluan )
1. Perhatian dan Motivasi Pebelajar
2. Menjelaskan Tujuan
3. Menjelaskan dan Memastikan Pengetahuan PraSyarat
1. Isi presentasi / Penyajian Informasi
1. Uraian Materi
2. Contoh
3. Partisipasi pembelajar
1. Praktek
2. Umpan Balikan
3. Penilaian
1. Tes Perilaku Masukan
2. PreTest
3. PosTest
4. Kegiatan Tindak lanjut
1. Remediasi (review)
2. Pengayaan
Adapun uraian dari kelima komponen tersebut sebagai berikut :
1. Kegiatan pra instruksional (pendahuluan) ; sebelum memulai pembelajaran formal
anda harus mempertimbangkan 3 faktor yaitu: motivasi pembelajar,
menginformasikan apa yang akan harus mereka pelajari, memastikan bahwa mereka
sudah mempunyai pengetahuan prasyarat sebelum memulai pembelajaran
2. Isi presentasi/ penyajian materi; disini anda harus menentukan dengan tepat
informasi konsep aturan dan prinsip-prinsip apa yang perlu diberikan pada
pembelajar. Ini merupakan penjelasan dasar dari unit-unit yang ada di dalamnya.
Kesalahan utama yang sering terjadi dalam langkah ini adalah menyampaikan terlalu
banyak informasi, khsususnya informasi yang tidak ada hubungannya dengan tujuan.
Tidak hanya penting untuk mendefenisikan konsep-konsep baru, tetapi juga
menjelaskan hubungan antar konsep-konsep tersebut. Anda juga perlu menentukan
tipe dan jumlah contoh yang akan diberikan pada setiap konsep.
3. Partisipasi pebelajar; merupakan pemberian aktivitas yang berhubungan langsung
dengan tujuan. Pebelajar harus diberi kesempatan untuk mempraktekkan apa yang
diinginkan, dan mampu dilakukan oleh mereka. Pembelajar seharusnya tidak hanya
mampu mempraktekkan tetapi mereka juga harus memberi feed back.
4. Penilaian (assessment); empat kriteria dasar di dalam penilaian sudah digambarkan
BAHRUR ROSYIDI ( DESAIN PEMBELAJARAN ) 20
didalam chapter 7, tes entry behavior, pre test, tes praktek, dan post test. Fungsi
utama dari tes tersebut sudah digambarkan, tetapi disini sebagai seorang desainer
anda harus memutuskan dengan tepat apa strategi anda. Pertama anda harus tahu
bagaimana menggunakan tes praktek, lalu anda harus bisa memutuskan hal-hal
berikut ini.
5. Kegiatan Tindak lanjut adalah kegiatan review keseluruhan dari strategi untuk
menentukan apakah memori/materi pembelajaran dan transfer perlu untuk diberikan.
Pertanyaan ini bisa dijawab dengan mengulang kembali analisis konteks kinerja.
4. Komponen Belajar Untuk Pebelajar Dengan Level Kemampuan Dengan Kedewasaan
yang Berbeda.
Aspek pertama yang perlu diperhatikan adalah mengingat bahwa komponen belajar itu
ditujukan untuk memandu proses intelektual pembelajar melalui aktivitas dan mental yang
membantu pembelajaran. Idealnya adalah semua pembelajar harus mampu mengatur
proses intelektual mereka seperti menjadi pebelajar yang mandiri.
1) Komponen Belajar Untuk Berbagai macam Outcome (Hasil).
Komponen dasar belajar untuk berbagai hasil pembelajaran dalam strategi pembelajaran
adalah intelektual skill, informasi verbal, skill motorik dan perilaku.
 Intelektual skill;
Seorang desainer harus menyadari dua hal yaitu cara pebelajar mengorganisir
pengetahuan yang diterima dalam memori dan keterbatasan kemampuan mereka
untuk mengingat materi baru. Strategi yang digunakan harus mencakup cara-cara
bagaimana pebelajar dapat menghubungkan materi baru yang didapatkan dengan
pengetahuan yang sudah ada dalam memori.
 Informasi verbal;
Prosedur yang direkomendasikan oleh Gagne untuk membantu siswa mengatur
informasi baru adalah dengan memberikan outline atau tabel yang merangkum
informasi ini.
 Skill motorik;
Apa implikasi dari deskripsi pembelajaran skill motorik yang menampilkan isi, contoh,
praktek dan umpan balik (feed back) ? Implikasi yang sangat nyata adalah
persyaratan dari beberapa presentasi visual dari skill, sudah pasti video atau film bisa
digunakan untuk melihat gerak tetapi sering foto dan gambar juga bisa digunakan,
Kategori isi dan contoh dalam strategi biasanya dalam bentuk deskripsi verbal yang
diikuti dengan ilustrasi.
 Perilaku
Perilaku terdiri dari tiga komponen: perasaan, sikap, dan pemahaman kognitif.
Perasaan bisa dideskripsikan sebagai hal yang menyenagkan atau tidak
menyenangkan yang diekspresikan melalui kecenderungan kita untuk mendekati atau
menghindari sebuah situasi. Sikap, harus mendemonstrasikan kondisi yang
menggambarkan tujuan performa.
2) Komponen Belajar untuk Strategi Pembelajaran Konstruktivisme
Pendekatan belajar dalam presepektif konstrutivisme lebih menekankan pada, pendekatan
pembelajaran yang berorientasi pada pebelajar (siswa). Dalam strategi konstruktivisme
pembelajaran didesain dan dikelola sedemikian rupa, sehingga pembelajaran dapat
menggali secara optimal potensi yang dimiliki oleh pebelajar (siswa). Komponen belajar
untuk strategi pembelajaran konstruktivesme sama dengan komponen terdahulu, tapi pada
pendahuluan atau dalam deskripsi lebih menekankan keterlibatan siswa dalam memberikan
gambaran yang objektif yang disesuaikan dengan kehidupan sehari-hari. Demikian juga
dalam partisipasi siswa mempunyai porsi yang lebih besar dan umpan balik dapat dilakukan
pada proses tersebut.. Berikut bagan komponen belajar konstruktivisme.
BAHRUR ROSYIDI ( DESAIN PEMBELAJARAN ) 21
BAB VII
DEVELOPING ASSESSMENT INSTRUMENTS
A. Latar Belakang
Konsep baru dalam pengukuran proses pembelajaran yang berpusat pada
pembelajar (learned-centered) adalah penilaian yang berpusat pada pembelajar (learner-
centered assessment ). Definisi learner-centered assessment sejajar dengan definisi
tradisional test acuan patokan, sebagai element inti dari pembelajaran yang didesain
secara sistematis. Tipe test ini penting untuk mengevaluasi perkembangan pebelajar dan
kualitas pembelajaran. Hasil dari tes acuan patokan memberikan indikasi instuktur
seberapa baik pebelajar mampu mencapai setiap tujuan pembelajaran, dan
mengindikasikan komponen mana dari pembelajaran yang bisa berjalan dengan baik, dan
komponen mana yang perlu direvisi. Selain itu juga, tes acuan patokan memungkinkan
pebelajar untuk merefleksikan diri dengan mengaplikasikan kriteria untuk menilai hasil
kerja mereka sendiri.
Berhubungan dengan hal tersebut di atas perlu dibahas bagaimana menyusun
dan membangun aspek penilaian dalam pembelajaran yang mencakup semua jenis
kegiatan yang digunakan untuk mengukur kemampuan peserta didik
setelah menyelesaikan unit pembelajaran.
B. Konsep Pengembangan
Pengembangan tes muncul di point ini dan bukannya di setelah pembelajaran
karena tes harus sesuai dengan tujuan performance. Performance yang ingin dicapai
dalam tujuan harus sesuai dengan performance yang ingin dicapai dalam tes atau
penugasan. Penilaian acuan patokan terbentuk dari item-item atau tugas-tugas
performance yang langsung mengukur ketrampilan yang dideskripsikan dalam satu atau
lebih tujuan performance.
1. Empat Tipe Tes yang dapat digunakan.
a. Entry behaviors test
Tes ini diberikan kepada pebelajar sebelum memulai pembelajaran. Tes ini berguna
untuk mengukur ketrampilan syarat atau ketrampilan yang harus sudah dikuasai
sebelum pembelajaran dimulai. Keterampilan syarat akan muncul di bawah garis
entry behavior.
b. Pretest
Tes ini dilakukan pada awal pembelajaran untuk mengetahui apakah pebelajar sudah
menguasai beberapa atau semua ketrampilan yang akan diajarkan. Tujuannya
adalah untuk efisiensi. Jika semua ketrampilan sudah dikuasai maka tidak perlu ada
pembelajaran. Namun jika hanya sebagian materi yang sudah dikuasai maka data tes
ini memungkinkan desainer untuk lebih efisien. Mungkin hanya review atau pengingat
yang dibutuhkan.
Biasanya pretest dan entry behavior test dijadikan satu. Hasil dari tes entry behavior
dapat digunakan desainer untuk mengetahui apakah pebelajar siap memulai
pembelajaran, sedangkan dari hasil pretest desainer dapat memutuskan apakah
pembelajaran akan menjadi terlalu mudah untuk pebelajar.
c. Practice test
Tujuan tes ini adalah untuk membuat pebelajar lebih aktif berpartisipasi selama
pembelajaran. Tes ini memungkinkan pebelajar untuk menampilkan pengetahuan
dan ketrampilan baru dan untuk refleksi diri sampai level berapa ketrampilan dan
pengetahuan mereka. Tes ini berisi ketrampilan yang lebih sedikit dan lebih fokus
pada materi per pertemuan daripada per unit. Hasil tes ini digunakan instruktur untuk
memberikan feedback dan untuk memonitor pembelajaran.
d. Posttest
Tes ini paralel dengan pretes. Sama dengan pretes, posttest mengukur tujuan
BAHRUR ROSYIDI ( DESAIN PEMBELAJARAN ) 22
pembelajaran. Postest harus menilai semua objektif dan terutama fokus pada objektif
terakhir. Namun jika waktu tidak memungkinkan, maka hanya tujuan akhir dan
ketrampilan penting saja yang diujikan.
Postest mungkin digunakan untuk menilai performance pebelajar dan untuk
memberi kredit karena telah menyelesaikan program. Tujuan yang terutama dari tes
ini adalah agar desainer dapat mengidentifikasi area pembelajaran yang tidak bisa
dilakukan dengan baik. Jika pebelajar gagal dalam tes, desainer harus dapat
mengidentifikasi dalam proses pembelajaran yang mana tidak dimengerti oleh siswa.
TEST TYPE DESIGNERS DECICION
OBJECTIVES TYPICALLY
TESTED
Tes entry
behavior
 Apakah siswa siap mengikuti
pembelajaran?
 Apakah siswa telah memiliki
ketrampilan prasarat?
 Ketrampilan prasarat atau
keterampilan yang ditandai dalam
analisis pembelajaran
Pretest  Apakah pembelajar menguasai
materi sebelumnya ?
 Ketrampilan manakah yang
sebelumnya dikuasai ?
 Bagaimana dapat efesian
mengembangkan pembelajaran ?
 Objek akhir
 Langkah utama dari analisis tujuan
Practice test  Apakah siswa
memiliki pengetahuan dan
ketrampilan?
 Apakah kesalahan dan
miskonsepsi mereka bentuk?
 Apakah pembelajaran cukup
kluster?
 Apakah langkah pembelajaran
cukup bagi pembelajar?
 Pengetahuan dan ketrampilan sub
objek tanpa tujuan
 Tipe skop pada pelajaran
Posttest  Apakah pembelajar telah mencapai
tujuan?
 Apaka pembelajaran lebih
efektif pada setisp
lsngkah ketrampilan subordinate?
 Apakah pembelajaran perlu
direvisi?
 Apakah pembelajar menguasai
ketrampilan dan sikap ?
 Tujuan akhir
 Langkah utama dan ketrampilan
subordinate
BAHRUR ROSYIDI ( DESAIN PEMBELAJARAN ) 23
2. Mendesain Tes
Pertimbangan pertama adalah menyesuaikan bidang pelajaran dengan item atau
tipe tugas penilaian. Verbal information biasanya di tes dengan objectif tes. Tes bentuk
objektif meliputi format seperti jawaban singkat, jawaban alternatif, mencocokkan, dan
pilihan ganda.
Objektif untuk intelektual skill lebih kompleks dan biasanya menggunakan model
objektif, kreasi produk atau pertunjukan langsung.
Penilaian untuk ranah afektif juga kompleks. Biasanya tidak ada cara langsung
untuk mengukur tingkah laku seseorang. Penilaian di ranah ini biadanya dilakukan
dengan observasi.
Penilaian ranah psikomotor biasanya dilakukan dengan mendemonstrasikan
tugas. Untuk melihat apakah setiap langkah telah dilakukan dengan baik oleh pebelajar,
guru membuat check-list atau rating-scale.
3. Menentukan Level Penguasaan
Peneliti yang meneliti sistem penguasaan pelajaran menyarankan bahwa penguasaan
equivalent dengan level keberhasilan yang diharapkan dari pebelajar yang terbaik.
Metode untuk menentukan level penguasaan menggunakan acuan norma.
Pendekatan yang kedua, bisa digunakan cara statistik. Jika desainer ingin memastikan
bahwa pebelajar benar-benar mengerti ketrampilan sebelum mereka melanjutkan tahap
pembelajaran selanjutnya, maka kemungkinan-kemungkinan harus disediakan untuk
menampilkan ketrampilan sehingga hampir tidak mungkin keberhasilan menjadi hasil
utama. Jika menggunakan soal pilihan ganda sangat mudah untuk menghitung
probabilitas kesempatan keberhasilan. Dengan tipe soal yang lain, lebih sulit dilakukan
penghitungan tapi lebih mudah untuk meyakinkan orang lain bahwa keberhasilan bukan
sekedar kesempatan saja
4. Menulis Item Tes
Ada empat kategori tes yang berkualitas, yaitu:
a. Berpusat pada Tujuan (Goal-Centered Criteria)
Soal tes dan penugasan harus sesuai dengan tujuan utama pembelajaran. Soal dan
penugasan harus sesuai dengan perilaku termasuk konsep dan action. Untuk
menyesuaikan jawaban soal tes dengan perilaku yang diharapkan dalam tujuan,
desainer harus mempertimbangkan tugas belajar atau kata kerja yang ditunjukkan
dalam tujuan. Butir soal harus mengukur perilaku yang sesungguhnya yang
dideskripsikan dalam tujuan.
b. Berpusat pada Pebelajar (Learner-Centered Criteria)
Tes item dan penilaian tugas harus disesuaikan dengan kharakteristik dan kebutuhan
siswa, meliputi kosa kata, bahasa, tingkat kompleksitas tugas, motivasi siswa, dan
tingkat ketertarikan siswa, pengalaman siswa, dan latar belakang siswa serta
kebutuhan khusus siswa.
c. Berpusat pada Kontek (Context-Centered Criteria)
Dalam membuat tes item dan penilaian tugas, desainer harus mempertimbangkan
seting kinerja dan juga lingkungan belajar atau lingkungan kelas. Tes item dan tugas
harus realistis atau relevan dengan seting kinerja. Kriteria ini membantu untuk
memastikan transfer pengetahuan dan skill dari belajar ke dalam lingkungan kinerja.
d. Berpusat pada Penilaian (Assessment-Centered Criteria)
Siswa akan merasa cemas selama assessment, penyusunan tes item dan penilaian
tugas yang baik dapat menghilangkan rasa cemas siswa. Cetakan tes yang berkualitas
meliputi kebahasaan baik, pengucapan dan tanda baca tepat dan tulisan jelas,
petunjuk jelas, sumber materi dan pertanyaan jelas. Kriteria ini membantu siswa untuk
melakukan dengan tenang.
BAHRUR ROSYIDI ( DESAIN PEMBELAJARAN ) 24
Seting Penguasaan Kriteria
Terdapat beberapa saran yang dapat membantu anda dalam menentukan berapa banyak
tes item pilihan yang diperlukan. Jika tes item memerlukan sebuah format respon yang
memungkinkan siswa dapat menebak jawaban dengan benar anda dapat memasukkan
beberapa tes item paralel untuk tujuan yang sama jika kemungkinan menebak jawaban yang
benar kecil kemungkinan, anda dapat memutuskan satu atau dua item untuk menentukan
kemampuan siswa
Jenis-jenis Item
Pertanyaan penting lainnya adalah jenis tes item atau penilaian tugas apa yang paling baik
dalam menilai kinerja siswa? Perilaku tertentu dalam objektif memberikan point-point penting
terhadap jenis item atau tugas yang dapat digunakan untuk menguji perilaku.
Contoh, jika point penting yang ditanyakan kepada siswa adalah mengingat fakta, maka
tanyakan kepada siswa tersebut dengan jawaban siswa yang menyatakan fakta-fakta
daripada memberikan pertanyaan yang meminta reaksi siswa seperti pada pertanyaan
pilihan ganda. gunakan objektif sebagai guide, dalam menyeleksi jenis tes item yang
memberi kesempatan kepada siswa untuk mendemonstrasikan kinerja tertentu yang
terdapat dalam objektif. Setiap jenis test items mempunyai kelebihan dan kekurangannya
masing-masing. Untuk meyeleksi jenis tes items yang baik dari beberapa format test item
yang ada, pertimbangkan beberapa faktor seperti faktor waktu yang diperlukan oleh siswa
dalam memberikan respon, waktu penilaian yang diperlukan untuk menganalisis dan
memutuskan jawaban, suasana ujian, dan kemungkinan dalam menebak jawaban yang
benar.
Menulis Petunjuk
Test harus terdapat petunjuk yang jelas, singkat. Permulaan tes biasanya menyebabkan
kecemasan pada siswa yang akan dinilai. Oleh karena itu tes seharusnya mengurangi
keraguan pada pikiran siswa mengenai apa yang akan mereka kerjakan dalam
menyelesaikan test.
Dibawah ini informasi petunjuk test yang biasanya ditemukan dalam test :
a. Judul test seharusnya memberikan kesan kepada siswa mengenai content atau isi
daripada kata-kata sederhana seperti Pretest atau Test I
b. Pernyataan singkat yang menerangkan objective atau performance yang diujikan.
c. Siswa diberitahu untuk menebak jawaban jika mereka tidak yakin dengan jawaban yang
benar.
d. Petunjuk khusus seharusnya diucapkan dengan benar.
e. Siswa diberitahu agar menulis nama mereka atau identitas mereka.
f. Siswa seharusnya diberitahu mengenai penggunaan perlengkapan khusus dalam
menyelesaikan test seperti penggunan pensil, lembar jawaban mesin, teks-teks tertentu atau
perlengkapan khusus lainnya.
Mengevaluasi Test dan Item Test.
Arah dan uji test item untuk tes objektif harus diujicobakan terlebih dulu sebelum digunakan
untuk evaluasi formatif. Agar tidak terjadi kesalahan pada instrumen tes , perancang harus
memastikan hal hal berikut:
1. arah tes jelas, sederhana, dan mudah diikuti;
2. masing-masing item tes jelas dan menyampaikan kepada peserta didik yang dimaksud
dipembentukan atau stimulus;
3. kondisi-kondisi dimana dibuat tanggapan yang realistis;
4. metode respon jelas bagi peserta didik; dan
5. ruang yang tepat, waktu, dan peralatan yang tersedia .
BAHRUR ROSYIDI ( DESAIN PEMBELAJARAN ) 25
Test item yang tidak terjawab oleh sebagian besar pelajar harus dianalisis, direvisi, atau
bahkan diganti sebelum tes diberikan lagi. Ketika membangun item tes, dan tes pada
umumnya, perancang harus diingat bahwa tes mengukur kecukupan
(l) pengujian itu sendiri,
(2) bentuk tanggapan,
(3) bahan-bahan pengajaran,
(4) lingkungan pengajaran dan situasi, dan
(5) pencapaian pelajar.
BAHRUR ROSYIDI ( DESAIN PEMBELAJARAN ) 26
BAB IX
PENGEMBANGAN BAHAN PEMBELAJARAN
A. Latar Belakang
Dalam menyusun desain pengembangan materi pembelajaran sangat penting, karena
pencapaian tujuan yang di tetapkan terinci pada materi pembelajaran. Meskipun begitu
tidak berarti mengesampingkan unsur-unsur lainnya termasuk siswa, metode, maupun
penilaian. Oleh karena itu pengembangan bahan pembelajaran sebaiknya melibatkan
pusat sumber belajar baik yang didesain maupun yang tidak didesain. Sehingga sebagai
desainer bahan pembelajaran jangan tergantung pada buku teks saja tetapi
memanfaatkan sumber bahan pembelajaran. Disadari atau tidak kondisi sekarang kurang
memperhatikan pengembangan bahan pembelajaran secara baik, kadang seorang guru
mengajar didepan kelas berbicara sesuai apa yang diingat saat itu tanpa ada
perencanaan dalam pembelajaran. Pengembangan materi pembelajaran perlu dilakukan
mulai penyusunan perencanaan pembelajaran sehingga diharapkan dapat mencapai hasil
belajar yang optimal.
B. Konsep Pengembangan
Sistem Penyampaian dan Pemilihan Material
Pada titik ini dalam proses desain instruksional, sebuah sistem pengiriman ditentukan dan
strategi pengajaran telah dikembangkan, termasuk pengelompokan dan pengurutan,
komponen pembelajaran, pengelompokan siswa, dan tentatif pilihan media. ada 3 faktor
cara pemilihan media yaitu: (1) ketersediaan bahan pembelajaran yang ada, (2) dapat di
implementasikan dan diproduksi, (3) memberi kemudahan pada instruktur
Komponen Paket Pembelajaran
Dengan strategi instruksional selesai di tangan, Anda, pada akhirnya, siap untuk mulai
memilih bahan pengajaran yang ada, mengembangkan bahan sendiri, atau menulis
spesifikasi untuk orang lain yang akan mengembangkan bahan-bahan. Sebelum Anda mulai
Anda harus sadar akan beberapa komponen yang biasanya membentuk suatu paket
instruksional, dan perhatikan bahwa dalam istilah paket kami menyertakan semua bentuk
cetak dan bahan-bahan ditengahi.
Memilih Material Yang Ada
Langkah selanjutnya mengikuti perkembangan strategi pengajaran adalah untuk
menentukan apakah ada bahan yang ada yang sesuai dengan tujuan Anda. Di beberapa
daerah konten anda akan menemukan materi yang berlimpah yang tersedia, baik dangkal
atau sangat rinci, yang tidak benar-benar diarahkan untuk target populasi di mana Anda
tertarik. Di sisi lain, kadang-kadang adalah mungkin untuk mengidentifikasi bahan yang akan
melayani setidaknya sebagian dari kebutuhan Anda. Ketika Anda mempertimbangkan biaya
pengembangan video atau presentasi multimedia, itu jelas sepadan dengan upaya untuk
menghabiskan beberapa jam meneliti bahan-bahan yang ada untuk menentukan apakah
mereka memenuhi kebutuhan anda.
1. Bahan yang berpusat pada tujuan
2. Bahan yang berpusat pada pembelajar
3. Bahan yang berpusat pada konteks
Mengembangkan Material untuk Evaluasi Formatif
Draft kasar Bahan Kita semua tahu apa istilah konsep kasar berarti, karena kita semua
menulis draf kasar kertas yang kemudian telah direvisi menjadi bentuk akhir. Konsep kasar
berarti tentang hal yang sama ketika diterapkan pada bahan pengajaran, tetapi membawa
makna tambahan bahwa produk tersebut dikembangkan di alternatif, sederhana, lebih murah
format media.
BAHRUR ROSYIDI ( DESAIN PEMBELAJARAN ) 27
Tujuan untuk melakukan konsep kasar bahan baku untuk membuat cepat, biaya rendah
versi desain Anda, sehingga Anda akan memiliki sesuatu untuk membimbing produksi akhir
dan sesuatu untuk memperhitungkan evaluasi formatif dan mencoba dengan subjek-materi
ahli, beberapa pelajar, atau sekelompok pelajar.
Langkah-langkah Pengembangan Pembelajaran
1. Meninjau strategi pengajaran untuk setiap tujuan dalam setiap pelajaran.
2. Survei literatur dan bertanya kepada ahli bidang study untuk menentukan
bahan pengajaran apa yang sudah tersedia.
3. Pertimbangkan bagaimana Anda dapat mengadopsi atau mengadaptasi
bahan-bahan yang tersedia.
4. Menentukan apakah bahan-bahan baru harus dirancang. Jika demikian,
lanjutkan ke langkah Jika tidak, mulai mengatur dan menyesuaikan bahan-
bahan yang tersedia, dengan menggunakan strategi pengajaran sebagai
panduan.
5. Periksa analisis peserta didik dan untuk setiap pelajaran, mempertimbangkan
peran instruktur dalam memfasilitasi instruksi dan menentukan sejauh mana
Anda ingin instruksi untuk diri sendiri atau kelompok-berjalan mondar-mandir.
6. Periksa analisis konteks pembelajaran dan asumsi-asumsi Anda tentang
sumber daya yang tersedia untuk mengembangkan bahan.
Mempertimbangkan kembali sistem penyampaian dan media yang dipilih
untuk mempresentasikan bahan-bahan, untuk memantau praktik dan umpan
balik, untuk mengevaluasi, dan untuk meningkatkan memori pelajar dan
transfer.
7. Rencana dan menulis bahan-bahan pengajaran berdasarkan strategi
pengajaran dalam bentuk draf. Anda akan takjub melihat betapa tongkat
ilustrasi angka-angka dan kasar dapat membawa ide-ide Anda untuk hidup
untuk sidang pertama. Cetak, visual, atau materi auditori dalam bentuk kasar
ini akan memungkinkan Anda untuk memeriksa urutan, aliran ide, ketepatan
ilustrasi ide, kelengkapan, kecepatan, dan seterusnya. Buatlah seperangkat
bahan kasar selengkap mungkin cukup untuk setiap aktivitas instruksional.
8. Periksa setiap selesai pelajaran atau sesi belajar untuk kejelasan dan aliran
ide.
9. Menggunakan satu unit instruksional yang lengkap, tulis instruksi yang
menyertainya untuk membimbing para siswa melalui kegiatan jika diperlukan.
10. Menggunakan bahan-bahan yang dikembangkan di pertama ini tidak mahal,
konsep kasar, mulai kegiatan evaluasi. Bab 10 memperkenalkan dan
membahas prosedur dan kegiatan untuk mengevaluasi dan merevisi bahan
pengajaran.
11. Anda mungkin juga mengembangkan bahan-bahan untuk instruktur manual
saat Anda pergi bersama-sama atau Anda dapat membuat catatan ketika
Anda mengembangkan dan merevisi presentasi dan kegiatan instruksional.
Menggunakan catatan, Anda dapat menulis panduan instruktur kemudian
BAHRUR ROSYIDI ( DESAIN PEMBELAJARAN ) 28
BAB X
DESIGNING and CONDUCTING FORMATIVE EVALUATION
A. Latar Belakang
Evaluasi formatif adalah pengumpulan data dan informasi selama pengembangan instruksi
yang dapat digunakan untuk meningkatkan efektivitas instruksi. Evaluasi formatif awalnya
digunakan sebagai proses untuk meningkatkan instruksi setelah draft pertama pengajaran
dikembangkan. Desainer berpengalaman, bagaimanapun, menemukan bahwa lebih baik
untuk mencoba komponen awal dari proses desain, sehingga menghindari banyak masalah
yang akan tidak dapat ditemukan sampai setelah rancangan instruksi itu selesai.
B. Konsep Pengembangan
Evaluasi formatif adalah proses perancangan untuk memperoleh data yang dapat digunakan
untuk meninjau kembali instruksi agar lebih efisien dan efektif. Penekanan dalam evaluasi
formatif adalah pada pengumpulan dan analisis dan revisi dari instruksi.
Ada tiga fase dasar evaluasi formatif. Yang pertama adalah evaluasi perorangan, evaluasi
kelompok kecil dan uji lapangan. Sebelum ini dilaksanakan didahului oleh tinjauan ulang dari
ahli yang tidak terlibat tidak langsung tetapi mempunyai keahlian yang relevan.
1. Merancang Evaluasi Formatif
Kerangka acuan apa yang dapat Anda gunakan untuk merancang evaluasi formatif? Dengan
mengingat bahwa tujuan evaluasi formatif adalah untuk menunjukkan kesalahan-kesalahan
tertentu dalam bahan-bahan untuk mengoreksi mereka, termasuk desain evaluasi instrumen,
prosedur, dan kebutuhan personil untuk menghasilkan informasi tentang lokasi dan alasan
untuk setiap masalah.
Ada lima bidang pertanyaan yang digunakan untuk mengevaluasi bahan.
1) Apakah bahan sudah sesuai untuk jenis hasil belajar yang diharapkan ?
2) Apakah bahan sudah memadai termasuk instruksi pada bawahan keterampilan?
3) Apakah bahan sudah jelas dan mudah dipahami ?
4) Berapakah nilai motivasi material untuk peserta didik ?
5) Bahan-bahan yang dapat dikelola secara efisien dengan cara mereka dimediasi?
2. Peranan Tenaga Ahli dalam Evaluasi Formatif
Selain adanya data evaluasi dari pembelajar perlu juga melihat analisi dari seorang
ahli. Ketika draf desain selesai terkadang desain tidak bisa melihat permasalahan yang ada.
Resensi atau pendapat dari tenaga ahli perlu dipertimbangkan untuk perbaikan dan
perubahan pada draf pertama desain. Terutama dalam strategi belajar, tipe belajar dan
ketetapatan bahan yang akan digunakan dalam desain pembelajaran.
BAHRUR ROSYIDI ( DESAIN PEMBELAJARAN ) 29
3. Evaluasi Perorangan
Tujuan evaluasi formatif perorangan adalah untuk mengidentifikasi dan menghapus
kesalahan yang mencolok dalam pengajaran. Evaluasi ini melibatkan 3 atau lebih peserta
didik yang berinteraksi langsung dengan desainer. Ada tiga kriteria utama dan dalam
evaluasi perorangan ini yaitu : Kejelasan, Dampak dan Kelayakan .
Ada beberapa pertimbangan dalam melakukan evaluasi perorangan yaitu :
1) Memilih Pelajar
Penentuan pelajar yang dilibatkan dalam evaluasi perorangan harus mewakili populasi
target, baik segi kemampuan maupun karakteristik lainnya. Misal dari segi kemampuan,
dipilih yang diatas rata-rata, rata-rata dan di bawah rata-rata. Dilihat dari motivasi, dipilih
yang motivasi positif, netral dan negatif, Atau kalau itu bukan pelajar bisa dipilih berdasarkan
pengalaman, diatas sepuluh tahun, dua sampai lima tahun dan yang baru setahun.
2) Pendataan
Data pendataan atau pengambilan informasi dati evaluasi perorangan seperti diatas, yaitu :
kejelasan, dampak dan kelayakan.
a. Kejelasan
Untuk kejelasan instruksi, ada tiga kategori utama dari informasi yaitu pesan, link, dan
prosedur. Kategori pertama, pesan, meliputi: kosakata, kalimat kompleksitas, dan struktur
pesan.. Kategori kedua, link, bagaimana pesan dasar dirancang mencakup konteks, contoh,
analogi, ilustrasi, demonstrasi, dan sebagainya. Katagori ketiga, prosedur, mengacu pada
instruksi karakteristik seperti urutan, ukuran segmen yang disajikan, transisi antara segmen,
kecepatan, dan variasi yang dibangun ke dalam presentasi. Ini akan berpengaruh kepada
motivasi dan kecepatan dalam pembelajaran
b. Dampak
Berkaitan dengan sikap pelajar tentang instruksi pada pencapaian tujuan-tujuan tertentu.
Terkait dengan sikap, (1) secara pribadi relevan dengan dia atau dia, (2) accomplishable
dengan usaha yang wajar, dan (3) menarik dan memuaskan untuk pengalaman.
c. Kelayakan
Berkaitan dengan pertimbangan orientasi manajemen yang dapat diperiksa selama evaluasi
sidang. Pertimbangan kelayakan termasuk kemampuan belajar, media pengajaran, dan
pengajaran lingkungan.
3) Prosedur
Prosedur yang khas dalam evaluasi perorangan adalah untuk menjelaskan kepada para
pelajar tentang bahan pembelajaran. Reaksi pembelajar terhadap materi, mengetahui
kekurangan materi, mengerjakan soal-soal, mencatat waktu yang diperlukan untuk
menyelesaikan materi. Pebelaajar akan menemukan kesalahan ketik, kelalaian konten,
halaman yang hilang, grafik yang berlabel tidak tepat, tidak sesuai link di halaman web
mereka, dan jenis lainnya. Kesulitan memahami urutan belajar, konsep belajar, dan soal-soal
BAHRUR ROSYIDI ( DESAIN PEMBELAJARAN ) 30
yang diberikan.
4) Penilaian dan Kuesioner
Setelah siswa telah menyelesaikan instruksi dalam evaluasi perorangan, mereka
mengerjakan posttest dan kuesioner sikap dengan cara yang sama. Desainer akan
menemukan tidak hanya kesalahan, tetapi juga kenapa terjadi kesalahan. Informasi ini dapat
sangat membantu selama proses revisi. Proses untuk mengevaluasi kinerja, produk, dan
sikap dan pada akhirnya untuk merevisi pembelajaran termasuk butir-butir soal yang ada.
5) Belajar Sisa
Salah satu kepentingan desainer selama evaluasi perorangan adalah untuk menentukan
jumlah waktu yang diperlukan bagi pelajar untuk menyelesaikan instruksi.
6) Interpretasi Data
Informasi tentang kejelasan instruksi, dampak pada pelajar, dan kelayakan instruksi perlu
diringkas dan terfokus. Aspek-aspek tertentu dari instruksi yang ditemukan untuk menjadi
lemah kemudian dapat dipertimbangkan dalam rangka rencana revisi yang mungkin untuk
meningkatkan instruksi untuk pelajar serupa.
7) Hasil
Hasil dari evaluasi satu-ke-satu adalah instruksi bahwa :
(l) berisi kosa kata yang sesuai, kompleksitas bahasa, contoh, dan ilustrasi untuk peserta
didik;
(2) baik menghasilkan sikap dan prestasi pelajar, atau direvisi dengan tujuan meningkatkan
pelajar sikap atau kinerja selama percobaan berikutnya, dan
(3) layak digunakan dengan pembelajar, sumber daya, dan pengaturan yang ada. Instruksi
lebih lanjut dapat disempurnakan dengan menggunakan kelompok kecil cobaan.
4. Evaluasi Kelompok Kecil
Ada dua tujuan dalam evaluasi kelompok kecil. Pertama effektivitas perubahan dan
Identifikasi masalah yang masih tersisa setelah evaluasi perorangan. Kedua untuk
menentukan apakah pelajar dapat menggunakan instruksi tanpa berinteraksi dengan
instruktur. (Pada titik ini dalam diskusi kita, kita terus menganggap bahwa perancang
merancang beberapa bentuk bahan pengajaran diri.)
1) Kriteria dan Data
Langkah efektif untuk mengevaluasi pembelajaran dan kinerjanya dengan melihat skor
pretest dan posttest. Informasi yang dikumpulkan mengenai kelayakan dari instruksi
biasanya meliputi:
(l) waktu yang dibutuhkan bagi pelajar untuk menyelesaikan baik instruksi dan tolok ukur
kinerja yang dibutuhkan,
BAHRUR ROSYIDI ( DESAIN PEMBELAJARAN ) 31
(2) biaya dan kelangsungan hidup menyampaikan instruksi dalam format dimaksudkan dan
lingkungan, dan
(3) sikap mereka yang melaksanakan atau mengelola instruksi.
2) Memilih Pebelajar
Evaluasi kelompok kecil terdiri dari 8 – 20 orang pembelajar. Dimungkin untuk memilih
secara acak dai populasi target. Atau mngkin desainer perlu mengikutkan pembelajar yang
telah ditetapkan untuk mewakili kelompok, misalnya pebelajar yang prestasinya rendah, rata-
rata, tinggi atau yang terbasa dengan prosedur tertentu misalnya berbasis komputer, web
dan yang tidak, atau yang muda, berpengalaman.
3) Prosedur
Prosedurnya guru memulai dengan menjelaskan kemudian pembelajar diberikan pretest.
Pada pelaksanaan peran guru sesedikit mungkin. Setiap pelajar yang kesulitan dalam
proses dan bagian dan solusi harus jelas dicatat sebagai bagian dari revisi data.
4) Penilaian dan Kuesioner
Langkah tambahan dari evaluasi adalah kuesioner sikap untuk mendapatkan tanggapan
pembelajar, kelemahan dan kelebihan dalam strategi pembelajaran. Oleh karena itu
pertanyaan dalam kuesioner minimal mencakup :
• Apakah instruksi menarik?
• Apakah Anda mengerti apa yang Anda harus dipelajari?
• Apakah bahan-bahan yang berkaitan langsung dengan tujuan?
• Apakah latihan-latihan praktek memadai?
• Apakah latihan-latihan praktek relevan?
• Apakah benar-benar tes mengukur pengetahuan tentang tujuan?
• Apakah anda menerima umpan balik yang memadai pada latihan-latihan praktis?
• Apakah Anda merasa percaya diri ketika menjawab pertanyaan di tes?
5) Ringkasan Data dan Analisa
Data kuantitatif dan informasi yang dikumpulkan selama evaluasi dirangkum dan dianalisis.
Data kuantitatif terdiri dari skor tes serta persyaratan waktu dan biaya proyeksi. Informasi
deskriptif terdiri dari komentar yang dikumpulkan dari sikap kuesioner, wawancara, atau
evaluator catatan tertulis selama proses evaluasi.
6) Hasil
Hasil dari evaluasi kelompok kecil mungkin perbaikan instruksi yang sederhana, seperti
mengubah contoh dan kosa kata dalam tes item atau meningkatkan jumlah waktu yang
BAHRUR ROSYIDI ( DESAIN PEMBELAJARAN ) 32
dialokasikan untuk studi. Atau mungkin memerlukan perubahan besar dalam strategi
pengajaran (misalnya, strategi motivasi, urutan tujuan, pengiriman instruksional format), atau
dalam sifat informasi yang disajikan kepada peserta didik.
5. Evaluasi Uji Lapangan
Evaluasi uji lapangan menggunakan konteks belajar yang mirip dengan sasaran yang akan
digunakan. Tujuan uji lapangan untuk efektivitas perubahan pada evaluasi kelompok kecil
dan instruksi dapa digunakan pada kontek belajar yang sebenarnya.
1) Lokasi Evaluasi dan pemilihan pelajar
Uji lapangan dapat dicobakan pada kelompok besar yang terdiri dari 30 orang yang dipilih
secara acak yang berbeda. Atau pada kelas perorangan tetapi akan menemui kesulitan
karena pebelajar akan tersebar.
2) Kriteria dan Data
informasi yang dikumpulkan adalah prestasi pelajar dan sikap; instruktur prosedur dan sikap;
dan sumber daya seperti waktu, biaya, ruang, dan peralatan.
3) Prosedur Pelaksanaan Ujian Lapangan
Prosedur uji lapangan hampir sama dengan kelompok kecil. Perbedaan pada peran desain
yang harus dikurangi atau dihilangkan diganti dengan peran guru, oleh karenanya guru
harus dilatih dulu. Mungkin setelah evaluasi kelompok kecil pretest dan posttest diubah atau
dikurangi hanya menilai entry paling penting. Kuesioner difokuskan pada faktor-faktor
lingkungan yang mungkin mengganggu pembelajaran.
4) Ringkasan Data dan Interpretasi
Data prestasi dan informasi sikap pelajar dan guru diringkas untuk membantu menemukan
bagian-bagian pada instrusi yang tidak efektif. Hal ini akan digunakan sebagai revisi akhir.
BAHRUR ROSYIDI ( DESAIN PEMBELAJARAN ) 33
BAB XI
REVISING INSTRUCTIONAL MATERIALS
A. Latar Belakang
Pada hampir semua model desain instruksional, akan ditemukan penekanan utama pada
konsep evaluasi formatif, yaitu pada pengumpulan data untuk mengidentifikasi masalah dan
merevisi bahan pengajaran. Model desainpembelajaran sering menunjukkan bahwa setelah
data yang telah dikumpulkan dan diringkas, harus direvisi material pembelajarannya agar
lebih “tepat.”
Ada dua jenis dasar revisi yang dapat digunakan untuk mempertimbangkan material
pembelajaran. Yang pertama adalah perubahan yang dibuat dengan isi atau substansi
bahan untuk membuat mereka lebih akurat atau lebih efektif sebagai sarana belajar. Tipe
kedua perubahan berkaitan dengan prosedur yang digunakan dalam menggunakan bahan
B. Konsep Pengembangan
Ada banyak cara yang berbeda di mana data yang dikumpulkan dalam suatu evaluasi
formatif dapat dirangkum untuk menunjukkan daerah kesulitan belajar dan kemungkinan
revisi. Metode-metode yang kita gambarkan di sini adalah hanya saran. Ketika Anda mulai
bekerja dengan data Anda sendiri, Anda mungkin menemukan teknik lain yang akan
membantu Anda memperoleh lebih banyak wawasan dari mereka. Kita akan melihat dulu
apa yang dapat Anda lakukan dengan data dan informasi dari evaluasi formatif satu-ke-satu,
dan kemudian mempertimbangkan kelompok kecil dan fase uji-lapangan.
Menganalisis Data Dari Uji Coba Satu-satu
Dari uji satu-satu masih dirasakan sangat sedikit data yang diperoleh, karena informasi yang
biasanya tersedia hanya dari tiga sampai lima pelajar. Karena pelajar ini dipilih berdasarkan
keragaman, informasi yang mereka berikan akan, dalam dalam bentuk berbagai
kemungkinan, akan sangat berbeda, bukan menyatu dengan beberapa jenis kelompok rata-
rata. Dengan kata lain, perancang harus melihat persamaan dan perbedaan antara
tanggapan para peserta didik, dan menentukan perubahan yang terbaik.
Perancang memiliki lima jenis informasi dasar yang tersedia: Perancang memiliki lima jenis
informasi dasar yang tersedia:
1. Perilaku masukan dan karakteristik pebelajar,
2. tanggapan langsung terhadap instruksi,
3. waktu belajar,
4. posttest kinerja, dan
5. tanggapan terhadap sikap kuesioner.
Langkah pertama adalah untuk menggambarkan para pembelajar yang berpartisipasi dalam
uji satu-satu dan untuk menunjukkan kinerja mereka pada setiap entri-perilaku tindakan.
Selanjutnya, perancang harus membawa bersama semua komentar dan saran tentang
pembelajaran. Hal ini juga memungkinkan untuk menyertakan komentar dari ahli materi, dan
setiap alternatif pendekatan pembelajaran yang digunakan dengan pelajar selama uji satu-
satu.
Selanjutnya data yang akan diringkas adalah yang terkait dengan posttest. Dimulai dengan
BAHRUR ROSYIDI ( DESAIN PEMBELAJARAN ) 34
mendapatkan item kinerja individu dan kemudian menggabungkan nilai item untuk masing-
masing tujuan sampai pada total skor. Dengan mengembangkan sebuah tabel yang
menunjukkan setiap siswa skor pretest, posttest skor, dan total waktu belajar.
Dengan semua informasi ini di tangan, perancang siap untuk merevisi Pembelajaran. Tentu
saja, jelas revisi tertentu mungkin telah dibuat sebelum menyelesaikan uji satu-satu.
Revisi dimulai dengan melihat kinerja pembelajar dalam melaksanakan evaluasi satu-satu.
Yaitu dengan melihat item tes apakah berfungsi baik atau tidak, Jika tidak maka item tes kita
revisi. Jika berfungsi baik maka kita revisi struktur pembelajarannya.
Menganalisis Data dari Kelompok Kecil dan Uji Lapangan
Kelompok kecil evaluasi formatif menyediakan perancang dengan ringkasan data yang agak
berbeda situasi. Data dari 8 – 20 siswa memungkinkan adanya data yang lebih lengkap.
Data yang tersedia biasanya adalah sebagai berikut:
1. item performa di pretest,
2. posttest, dan
3. tanggapan terhadap kuesioner sikap;
4. pembelajaran dan
5. pengujian waktu, dan
6. komentar yang dibuat secara langsung dalam bahan.
Unit dasar analisis untuk semua penilaian adalah penilaian masing-masing item. Kinerja
pada setiap item harus dinilai sebagai benar atau salah. Jika salah satu item memiliki
beberapa bagian, maka setiap bagian harus dinilai dan dilaporkan secara terpisah sehingga
informasi tidak hilang. Informasi item individu ini diperlukan untuk tiga alasan:
1. Berguna dalam memutuskan apakah ada masalah tertentu dengan item atau apakah
itu secara efektif mengukur kinerja sesuai yang dijelaskan dalam objektif.
2. Digunakan untuk mengidentifikasi sifat pembelajar mengalami kesulitan dengan
instruksi.
3. Dapat digabungkan untuk menunjukkan kinerja pelajar yang objektif, dan akhirnya,
pada seluruh tes.
Proses Revisi
Kami menyarankan bahwa ketika Anda memulai proses revisi, Anda meringkas data Anda
seperti yang disarankan dalam bab ini. Kami menyadari bahwa kebutuhan desainer
instruksional akan berbeda menurut jenis bahan yang mereka bekerja, namun strategi yang
disarankan di sini harus diterapkan pada hampir semua usaha desain instruksional. Sebagai
contoh, jika Anda telah mengajarkan keterampilan psikomotorik, maka kinerja posttest Anda
akan dicatat pada rubrik dari beberapa macam, dan diringkas pada bagan analisis
instruksional. Mungkin juga ada kertas dan pensil bawahan ujian keterampilan dan
pengetahuan. Skor ini harus diperiksa sehubungan dengan keterampilan motorik yang
terkait. Penggunaan sikap tanggapan dan waktu belajar akan sama untuk semua jenis
instruksi.
Mengingat semua data dari evaluasi kelompok kecil atau uji lapangan, perancang harus
membuat keputusan tentang bagaimana membuat revisi. Hal ini hampir selalu terlihat di
mana masalahnya, tetapi tidak selalu jelas apa yang sebaiknya dilakukan perubahan. Jika
perbandingan beberapa pendekatan telah tertanam dalam evaluasi formatif, maka hasilnya
BAHRUR ROSYIDI ( DESAIN PEMBELAJARAN ) 35
harus menunjukkan jenis perubahan yang akan dibuat. Jika tidak, mengusulkan untuk
merevisi strategi mengikuti instruksi satu-ke-satu evaluasi juga berlaku pada saat ini, yaitu
menggunakan data, pengalaman Anda, dan suara prinsip-prinsip pembelajaran sebagai
dasar untuk revisi Anda.
Satu peringatan: Hindari menanggapi terlalu cepat untuk setiap satu bagian dari data,
apakah itu adalah peserta didik kinerja pada tujuan tertentu, komentar dari seorang individu
pembelajar, atau pengamatan oleh ahli-materi subjek. Mereka semua informasi berharga,
namun Anda harus berusaha untuk menguatkan data ini dengan data lainnya. Lihat kinerja
serta data pengamatan yang akan membantu Anda berfokus pada kekurangan tertentu
dalam bahan pengajaran.
Saran tambahan: Ketika meringkas data dari evaluasi lapangan, Anda harus berhati-hati
untuk meringkas dalam yang akurat dan jelas mode. Anda akan menemukan bahwa data-
data ini menarik tidak hanya untuk Anda sebagai perancang instruksional, tetapi juga akan
berfungsi sebagai kendaraan yang efektif untuk menunjukkan kepada orang lain bagaimana
peserta didik dilakukan dengan instruksi Anda. Tabel dan grafik dapat menyediakan baik
umum dan penjelasan rinci tentang kinerja keseluruhan dari peserta didik.
BAHRUR ROSYIDI ( DESAIN PEMBELAJARAN ) 36
BAB XII
MERANCANG & MELAKUKAN EVALUASI SUMATIF
(DESIGN AND CONDUCT SUMMATIVE EVALUATIONS)
A. Latar Belakang
Evaluasi formatif merupakan proses pengumpulan data dan informasi dalam rangka untuk
meningkatkan efektivitas pengajaran. Sedangkan Evaluasi Sumatif adalah proses
pengumpulan data dan informasi dalam rangka untuk membuat keputusan tentang
perolehan tujuan pembelajar yang telah dirancang .
Penilaian formatif dilaksanakan sebagai suatu proses yang bersifat membangun tanpa
mengandung keputusan. Namun, pada suatu titik tertentu, perlu diketahui apakah
pengajaran kita sudah efektif. Agar kita dapat mencapai keputusan itu, penilaian sumatif
perlu dilaksanakan.
Ada dua tahap evaluasi sumatif. Yang pertama berfokus pada hubungan antara instruksi,
minat, dan kebutuhan organisasi. Tahap kedua adalah uji coba lapangan dari instruksi yang
mirip dengan fase ketiga evaluasi formatif, kecuali sekarang dilakukan untuk tujuan yang
berbeda yaitu, untuk menentukan apakah menghasilkan hasil yang diinginkan untuk
pengambil keputusan
B. KAJIAN PUSTAKA
Model Dick and Carey terdiri dari 10 langkah. Setiap langkah sangat jelas maksud
dan tujuannya sehingga bagi perancang pemula sangat cocok sebagai dasar untuk
mempelajari model desain yang lain. Kesepuluh langkah pada model Dick and Carey
menunjukan hubungan yang sangat jelas, dan tidak terputus antara langkah yang satu
dengan yang lainya. Dengan kata lain, sistem yang terdapat pada Dick and Carey sangat
ringkas, namun isinya padat dan jelas dari satu urutan ke urutan berikutnya.
Model ini termasuk ke dalam model prosedural. Langkah–langkah Desain
Pembelajaran menurut Dick and Carey adalah:
a. Mengidentifikasikan tujuan umum pembelajaran.
b. Melaksanakan analisi pembelajaran
c. Mengidentifikasi tingkah laku masukan dan karakteristik siswa
d. Merumuskan tujuan performansi
e. Mengembangkan butir–butir tes acuan patokan
f. Mengembangkan strategi pembelajaran
g. Mengembangkan dan memilih materi pembelajaran
h. Mendesain dan melaksanakan evaluasi formatif
i. Merevisi bahan pembelajaran
j. Mendesain dan melaksanakan evaluasi sumatif.
Hasil-hasil pada tahap di atas dijadikan dasar untuk menulis perangkat yang
dibutuhkan. Hasil perangkat selanjutnya divalidasi dan diujicobakan di kelas/
diimplementasikan di kelas dengan evaluasi sumatif.
Penggunaan model Dick and Carey dalam pengembangan suatu mata pelajaran
dimaksudkan agar (1) pada awal proses pembelajaran anak didik atau siswa dapat
mengetahui dan mampu melakukan hal–hal yang berkaitan dengan materi pada akhir
pembelajaran, (2) adanya pertautan antara tiap komponen khususnya strategi pembelajaran
dan hasil pembelajaran yang dikehendaki, (3) menerangkan langkah–langkah yang perlu
dilakukan dalam melakukan perencanaan desain pembelajaran.
C. KONSEP PENGEMBANGAN
Evaluasi sumatif didefinisikan sebagai desain studi evaluasi dan pengumpulan data
untuk memverifikasi efektivitas bahan pengajaran dengan target pelajar. Tujuan utamanya
adalah untuk menentukan digunakan atau tidak bahan pengajaran di lingkungan sekitar dan
mengadopsi bahan yang berpotensi untuk kebutuhan instruksional
BAHRUR ROSYIDI ( DESAIN PEMBELAJARAN ) 37
Evaluasi sumatif memiliki dua fase utama: penilaian ahli dan uji coba lapangan.
Tujuan dari tahap penilaian ahli untuk menentukan apakah digunakan instruksi atau instruksi
lainnya yang memiliki potensi untuk kebutuhan instruksional. Tujuan dari tahap uji coba
lapangan untuk mendokumentasikan efektivitas pengajaran yang menjanjikan dengan
anggota kelompok sasaran dalam pengaturan dimaksud. Analisis dan keputusan yang harus
dibuat selama setiap tahap.
Kegiatan yang dilakukan dalam tahap penilaian ahli adalah (l) mengevaluasi
kesesuaian antara kebutuhan instruksional pengajaran, (2) mengevaluasi kelengkapan dan
ketepatan pengajaran, (3) mengevaluasi strategi instruksional yang terkandung dalam
pengajaran, (4) mengevaluasi utilitas dari instruksi, dan (5) menentukan kepuasaan
pembelajaran.
Tahap uji coba lapangan memiliki dua komponen. Pertama adalah hasil analisis,
yang melibatkan dan menentukan efek instruksi pada peserta didik. Kedua, analisis
manajemen, meliputi penilaian sikap instruktur dan supervisor yang terkait dengan kinerja
pelajar, pelaksanaan kelayakan, dan biaya. Tujuan utama dari percobaan lapangan adalah
untuk menemukan baik kekuatan dan kelemahan dari instruksi, untuk menentukan
penyebabnya, dan untuk mendokumentasikan kekuatan dan masalah.
Pada sumatif soalnya bisa berbeda dengan formatif tergantung dengan hasil
analisis dan revisi. Tes sumatif dilakukan diluar perancang yakni seorang evaluator dengan
Target uji lapangan di Formatif dan Sumatif bisa berbeda yang penting satu level dengan
hasil Data tes dan non tes.
Kebutuhan organisasi
Seorang penilai harus menentukan kesesuaian antara kebutuhan organisasi,
karakteristik pembelajar sasaran mereka, dan kebutuhan dan karakteristik bahan kandidat
yang dirancang. Untuk melakukan analisis kesesuaian, perancang harus terlebih dahulu
memperoleh gambaran yang jelas dari kebutuhan organisasi, yang mencakup gambaran
yang akurat catatan perilaku dan karakteristik sasaran peserta didik.
Sumber daya
Perancang harus menganalisis kesesuaian antara sumber daya organisasi dengan
pembelian dan pelaksanaan bahan pengajaran dan biaya untuk memperoleh dan
menggunakanl bahan pembelajaran. Setelah diperoleh deskripsi yang memadai,
perancang harus membandingkan:
1) kebutuhan organisasi kebutuhan versus dibahas dalam materi,
2) organisasi kelompok-kelompok sasaran versus kelompok sasaran untuk bahan-bahan
3) sumber daya organisasi versus persyaratan untuk mendapatkan dan melaksanakan
instruksi.
Analisis konten
Salah satu strategi dalam menyediakan para ahli dengan menyiapkan salinan
semua bahan dan meminta mereka untuk menilai keakuratan dan kelengkapan bahan-bahan
untuk tujuan yang dinyatakan. Yang lebih baik, lebih hemat biaya-strategi yang efektif akan
bekerja dengan para ahli untuk menghasilkan sebuah analisis instruksional dinyatakan. Hasil
analisis ahli harus mencakup tujuan analisis dan analisis keterampilan bawahan.
Analisis Desain
Dalam menganalisis desain diperlukan daftar periksa yang dapat digunakan untuk
meninjau dan membandingkan bahan-bahan yang akan menjadi kandidat yang paling
menyeluruh dan menghemat waktu pendekatan.
BAHRUR ROSYIDI ( DESAIN PEMBELAJARAN ) 38
Analisis Kelayakan kegunaan
Untuk setiap set evaluasi , harus dipertimbangkan faktor-faktor seperti ketersediaan
panduan atau silabus pelajar dan instruktur manual. Faktor-faktor yang terkait dengan
ketahanan bahan pertimbangan lain. Bahan pertimbangan lain adalah sumber daya khusus,
seperti kemampuan instruktur, peralatan, atau lingkungan yang diperlukan. Untuk
desain bagian evaluasi sumatif, diperlukan wawancara terhadap orang-orang dalam
organisasi yang meminta evaluasi. Melalui diskusi dengan mereka dapat dipastikan bahwa
telah ditentukan kebutuhan mereka, sumber daya, dan kendala.
Current User Analisis / Pemakai Analisa
Ada analisis lain yang perlu di sertakan dalam desain. Gunanya untuk mencari
informasi tambahan tentang bahan calon dari organisasi yang berpengalaman dalam
menggunakan mereka. Jenis informasi apa yang harus dicari:
1. Apa perilaku dan motivasi untuk mempelajari bahan?
2. Apa yang mereka pretest dan posttest tingkat kinerja menggunakan instruksi?
Fase Uji lapangan dari Evaluasi sumatif
Uji lapangan mencakup bagian-bagian berikut: perencanaan untuk evaluasi,
mempersiapkan untuk pelaksanaan, pelaksanaan pengajaran dan pengumpulan data,
meringkas dan menganalisis data, dan pelaporan hasil.
Perbandingan Evaluasi Formatifdengan Sumatif
Aspek Evaluasi formatif Evaliuasi Sumatif
Tujuan
Mencari kelemahan
dalam instruksi untuk
merevisinya
Mencari kekuatan serta
kelemahan dokumen dalam
pengajaran supaya dapat
memutuskan apakah akan
mempertahankan atau
mengadopsi itu
Fase
 Uji satu satu
 Kelompok Terbatas
 Uji lapangan
 Keputusan Ahli
 Uji lapangan
Sejarah
pengemban
gan
pembelajara
n
Bahan pengajaran
sistematis dirancang di
rumah dan disesuaikan
dengan kebutuhan
organisasi
Satu set bahan diproduksi di
rumah atau di tempat lain tidak
perlu mengikuti pendekatan
system uraian
Bahan Satu set bahan
Satu set bahan atau beberapa
set bersaing
Posisi
evaluator
Anggota hasil desain
dan tim pengembangan
Tipe penilai dari luar
Hasil
Suatu resep untuk
merevisi instruksi
Biasanya evaluator
eksternal
Sebuah laporan
mendokumentasikan desain,
prosedur, hasil, rekomendasi,
dan dasar pemikiran

Rancangan pembelajaran

  • 1.
    BAHRUR ROSYIDI (DESAIN PEMBELAJARAN ) 1 RANCANGAN PEMBELAJARAN YANG SISTEMATIS DICK CAREY, AND CAREY BAHRUR ROSYIDI DURAISY A. PENDAHULUAN 1. Ada beberapa hal yang menjadi pertimbangan untuk menggunakan model pendekatan sistem, dan apa saja komponen dasar dari desain pembelajaran yang sistematis? Ketika menggunakan model pendekatan sistem, maka ada beberapa jenis materi pembelajaran yang digunakan. Yang awalnya berupa pembelajaran terprogram (programmed instruction) kemudian menjadi LAPs dan modul. Modul biasanya berupa materi cetak yang berisi informasi-informasi yang dibutuhkan tentang pengetahuan dan keterampilan yang harus dikuasai oleh pebelajar. Sementara desainer dan pebelajar lainnya memilih menggunakan komputer dan internet sebagai modul pembelajaran. Desain pembelajaran yang sistematis menuntut pebelajar untuk berinteraksi aktif dengan materi pembelajaran, bukan pasif. Pebelajar diminta untuk mengerjakan berbagai jenis tugas dan menerima umpan balik dari apa yang mereka kerjakan tersebut. Beberapa jenis tugas mengarahkan pebelajar pada tahap mastery (ketuntasan) dan memberikan info apa yang harus dilakukan jika tidak mencapai batas ketuntasan. Bentuk paling sederhana dari modul biasanya memuat petunjuk -petunjuk yang akan dipelajari dan bentuk tesnya. 2. Pembelajaran apa yang penyampaiannya lebih cocok menggunakan pendekatan system? Pendekatan system dalam desain pembelajaran mencakup perencanaan, pengembangan, implementasi dan evaluasi pembelajaran. Sebagai bagian dari proses ini, metode penyampaian pembelajaran mestinya menjadi hal yang dipikirkan. Di beberapa kasus, yang menggunakan instruktur sebagai penyampai pembelajaran adalah yang paling cocok, sementara di kasus lain penyampaian pembelajaran yang menggunakan media, adalah computer. Prosedur pengembangan strategi pembelajaran yang dijelaskan dalam teks ini dapat berlaku secara umum. Prosedur ini dapat pula diaplikasikan pada pengembangan pembelajaran cetak yang masih banyak digunakan. Prosedur tersebut mudah digunakan untuk memenuhi kebutuhan berb agai media pembelajaran. Contohnya pengembangan media dalam bentuk video atau multimedia, dapat menggunakan the instructional strategy statements untuk membuat storyboard, screen displays, atau flowchart agar setiap urutan pembelajaran terhubung secara interaktif. Kebanyakan hasil penelitian menyarankan bahwa analisa proses dan strategi pembelajaran lebih berperan menentukan kesuksesan pembelajaran dibandingkan dengan model penyampaian. Pendekatan system adalah proses perencanaan yang memastikan bahwa produk pembelajaran dikembangkan untuk setiap system penyampaian pembelajaran yang responsive pada kebutuhan pebelajaran dan efektif dalam mencapai tujuan pembelajaran yang diinginkan. 3. Apakah pendekatan system berarti bahwa setiap pembelajaran akan bersifat individual? TIDAK, Pendekatan system dapat digunakan dalam pembelajaran individu, contohnya dalam menggunakan modul cetak atau pembelajaran berbasis komputer. Namun pendekatan sistem juga dapat digunakan dalam pembelajaran yang berbasis kelompok. Dalam mengembangkan semua jenis pembelajaran dan aktifitas kelompok
  • 2.
    BAHRUR ROSYIDI (DESAIN PEMBELAJARAN ) 2 interaktif dapat menggunakan pendekatan sistem. Pada dasarnya pendekatan sistem adalah desain proses, dimana instruktur, modul, komputer dan televisi adalah media penyampai. Media-media penyampai ini dapat digunakan oleh satu atau lebih pebelajar secara bersamaan. Bagian terpenting dari desain proses adalah menentukan cara paling efektif dalam menyampaikan pembelajaran. Yang mendapatkan manfaat dari pendekatan sistem dalam mendesain pembelajaran adalah pebelajar sendiri, karena dalam memulai pembelajaran masih perlu diperhatikan apa yang harus dipelajari dan prior knowledge pebelajar. Pembelajaran terfokus pada kemampuan yang dipelajari dan dipresentasikan dalam situasi pembelajaran yang paling kondusif. Evaluasi pembelajaran diberikan sesuai dengan deskripsi kemampuan dan pengetahuan yang harus dikuasai yang menjadi tujuan pembelajaran di awal, dan hasil evaluasi tersebut kemudian menjadi bahan revisi pembelajaran agar kemudian pembelajaran menjadi lebih efektif. Dengan tahapan ini dapat disimpulkan bahwa desainer fokus pada kebutuhan dan kemampuan pebelajar, dan menghasilkan pembelajaran yang efektif. 4. Mengapa menggunakan pendekatan sistem? Ada beberapa alasan mengapa menggunakan pendekatan sistem dalam mendesain pembelajaran efektif, antara lain : 1. Fokus terletak pada pengetahuan atau kemampuan apa yang dimiliki pebelajar setelah pembelajaran usai. Tanpa hal ini, perencanaan dan langkah-langkah implementasi menjadi tidak jelas dan tidak efektif. 2. Terdapat keterkaitan antar tiap komponen, khususnya antara strategi pembelajaran dan hasil pembelajaran yang diinginkan. Target pembelajaran secara spesifik adalah kemampuan dan pengetahuan yang harus dikuasai dan aplikasinya pada kondisi pembelajaran yang tepat untuk mendapatkan hasil pembelajaran. 3. Yang paling penting, pendekatan sistem adalah sebuah proses yang empirik dan dapat ditiru/repricable. Pembelajaran didesain bukan hanya untuk satu strategi/delivery, namun dapat digunakan sesering mungkin dan sebanyak mungkin pebelajar. Karena bersifat reusable, maka waktu dan upaya yang digunakan untuk mengevaluasi dan merevisinya menjadi berharga. Dalam sistem pembelajaran sistematis, data dikumpulkan untuk mengetahui bagian pembelajaran yang mana yang tidak berjalan, dan kemudian direvisi. 5. Siapa yang menggunakan pendekatan sistem? Pendekatan sistem biasanya digunakan oleh dua jenis grup, yakni instruktur dan desainer pembelajaran. Namun secara umum pendekatan sistem dapat digunakan oleh semua kalangan, mulai dari anak-anak hingga orang dewasa, dan bukan hanya dalam soal pembelajaran formal, namun dapat juga di perusahaan, kemiliteran dan perindustrian. B. KOMPONEN DESAIN INSTRUKSIONAL MODEL DICK and CAREY. Model Dick – Carey adalah model desain Instruksional yang dikembangkan oleh Walter Dick, Lou Carey dan James O Carey. Model ini adalah salah satu dari model prosedural, yaitu model yang menyarankan agar penerapan prinsip desain Instruksional disesuaikan dengan langkah-langkah yang harus di tempuh secara berurutan. Model Dick – Carey tertuang dalam Bukunya The Systematic Design of Instruction edisi 6 tahun 2005. Perancangan Instruksional menurut sistem pendekatan model Dick & Carey terdapat beberapa komponen yang akan dilewati di dalam proses pengembangan dan perencanaan tersebut. Langkahnya ditunjukkan pada gambar berikut ini :
  • 3.
    BAHRUR ROSYIDI (DESAIN PEMBELAJARAN ) 3 Berikut adalah langkah pengembangan desain Instruksional menurut dick dan carey : 1. Identifikasi Tujuan (Identity Instructional Goal(s)). Tahap awal model ini adalah menentukan apa yang diinginkan agar pebelajar dapat melakukannya ketika mereka telah menyelesaikan program Instruksional. Tujuan Instruksional mungkin dapat diturunkan dari daftar tujuan, dari analisis kinerja (performance analysis), dari penilaian kebutuhan (needs assessment), dari pengalaman praktis dengan kesulitan belajar pebelajar, dari analisis orang-orang yang melakukan pekerjaan (Job Analysis), atau dari persyaratan lain untuk instruksi baru. 2. Melakukan Analisis Instruksional (Conduct Instructional Analysis). Langkah ini, pertama mengklasifikasi tujuan ke dalam ranah belajar Gagne, menentukan langkah-demi-langkah apa yang dilakukan orang ketika mereka melakukan tujuan tersebut (mengenali keterampilan bawahan / subordinat). Langkah terakhir dalam proses analisis Instruksional adalah untuk menentukan keterampilan, pengetahuan, dan sikap, yang dikenal sebagai perilaku masukan (entry behaviors), yang diperlukan peserta didik untuk dapat memulai Instruksional. Peta konsep akan menggambarkan hubungan di antara semua keterampilan yang telah diidentifikasi. 3. Analisis Pembelajar dan Lingkungan (Analyze Learners and Contexts). Langkah ini melakukan analisis pembelajar, analisis konteks di mana mereka akan belajar, dan analisis konteks di mana mereka akan menggunakannya. Keterampilan pembelajar, pilihan, dan sikap yang telah dimiliki pembelajar akan digunakan untuk merancang strategi Instruksional. 4. Merumuskan Tujuan Performansi (Write Performance Objectives). Pernyataan-pernyataan tersebut berasal dari keterampilan yang diidentifikasi dalam analisis Instruksional, akan mengidentifikasi keterampilan yang harus dipelajari, kondisi di mana keterampilan yang harus dilakukan, dan kriteria untuk kinerja yang sukses. 5. Pengembangan Tes Acuan Patokan (Develop Assessment Instruments). Berdasarkan tujuan performansi yang telah ditulis, langkah ini adalah mengembangkan butir-butir penilaian yang sejajar (tes acuan patokan) untuk mengukur kemampuan siswa seperti yang diperkirakan dari tujuan. Penekanan utama berkaitan diletakkan pada jenis keterampilan yang digambarkan dalam tujuan dan penilaian yang diminta.
  • 4.
    BAHRUR ROSYIDI (DESAIN PEMBELAJARAN ) 4 6. Pengembangan Siasat Instruksional (Develop Instructional Strategy). Bagian-bagian siasat Instruksional menekankan komponen untuk mengembangkan belajar pebelajar termasuk kegiatan praInstruksional, presentasi isi, partisipasi peserta didik, penilaian, dan tindak lanjut kegiatan. 7. Pengembangan atau Memilih Material Instruksional (Develop and Select Instructional Materials). Ketika kita menggunakan istilah bahan Instruksional kita sudah termasuk segala bentuk Instruksional seperti panduan guru, modul, overhead transparansi, kaset video, komputer berbasis multimedia, dan halaman web untuk Instruksional jarak jauh. maksudnya bahan memiliki konotasi. 8. Merancang dan Melaksanakan Penilaian Formatif (Design and Conduct Formative Evaluation of Instruction). Ada tiga jenis evaluasi formatif yaitu penilaian satu-satu, penilaian kelompok kecil, dan penilaian uji lapangan. Setiap jenis penilaian memberikan informasi yang berbeda bagi perancang untuk digunakan dalam meningkatkan Instruksional. Teknik serupa dapat diterapkan pada penilaian formatif terhadap bahan atau Instruksional di kelas. 9. Revisi Instruksional (Revise Instruction). Strategi Instruksional ditinjau kembali dan akhirnya semua pertimbangan ini dimasukkan ke dalam revisi Instruksional untuk membuatnya menjadi alat Instruksional lebih efektif. 10. Merancang dan Melaksanakan Evaluasi Sumatif (Design And Conduct Summative Evaluation). Hasil-hasil pada tahap di atas dijadikan dasar untuk menulis perangkat yang dibutuhkan. Hasil perangkat selanjutnya divalidasi dan diujicobakan di kelas/ diimplementasikan di kelas dengan evaluasi sumatif.
  • 5.
    BAHRUR ROSYIDI (DESAIN PEMBELAJARAN ) 5 BAB II MENGIDENTIFIKASI SEBUAH TUJUAN PEMBELAJARAN (Identify Instructional Goal(s)) A. Latar Belakang Mungkin hal yang paling kritis dalam proses desain Instruksional adalah mengidentifikasi tujuan Instruksional. Pada perancangan desain Instruksional yang sistematika merekomendasikan untuk menggunakan pendekatan teknologi kinerja, di mana tujuan Instruksional didasarkan pada analisis kinerja, penilaian kebutuhan dari permasalahan yang ada. Tidak ada solusi yang mudah dan tunggal perlu ada proses yang sistematis untuk memecahkan masalah secara efektif. B. Konsep Pengembangan Secara garis besar proses untuk mendapatkan informasi tentang tujuan yang diharapkan maka dilakukan Analisa awal dan akhir (Front-End Analysis) atau secara spesifik terdiri dari: Performance Analysis, Need Assessment, Job Analysis, Practical experience with learning difficulties of student dan Some other requirement for new instruction. 1. Analisis Kinerja (Performance Analysis) Performance Analysis (Analisa Unjuk Kerja) adalah sebuah analisa tentang kemampuan unjuk yang bertujuan untuk memperoleh informasi dalam rangka untuk mengidentifikasi masalah dan solusinya. 2. Penilaian Kebutuhan (Need Assessment) Penilaian kebutuhan adalah sebuah pengamatan yang dilakukan untuk melihat atau mengkaji antara harapan dan kenyataan. Ada tiga komponen dalam logika penilaian kebutuhan, Komponen pertama menetapkan suatu standar atau tujuan yang disebut sebagai status yang diinginkan. 3. Analisis Pekerjaan (Job Analysis) Job Analysis (Analisa pekerjaan) adalah sebuah proses pengumpulan, menganalisis, dan mensintesis deskripsi tentang apa yang dilakukan orang dalam pekerjaan mereka. Proses analisis pekerjaan dimulai menginventarisir pekerjaan yang biasa dilakukan oleh pekerjaan, kemudian digolongkan dalam kategori tugas-tugas yang memerlukan solusi dengan menggunakan Instruksional. 4. Memperjelas Tujuan Instruksional (Clarifying Instructional Goals) Pada proses mengumpulkan informasi tujuan terkadang terdapat beberapa pernyataan tujuan yang samar atau tidak jelas tujuan. Sering muncul tujuan yang sulit diukur seperti mengandung kata “menghargai”, “memiliki kesadaran dan seterusnya. Pada kontek ini perancang harus melakukan beberapa prosedur untuk memperjelas tujuan yang samar tadi. 5. Pembelajar, Lingkungan dan Alat (Learner, Context and Tools) Sedangkan aspek yang paling penting dari sebuah tujuan Instruksional adalah deskripsi dari apa yang pelajar akan dapat melakukannya, deskripsi yang tidak lengkap tanpa indikasi (l) siapa pelajar, (2) di mana mereka akan menggunakan keterampilan , dan (3) alat-alat yang akan tersedia. 6. Kriteria dalam Menetapkan Tujuan Instruksional (Criteria for Establishing Instructional Goals) Kadang-kadang proses penetapan tujuan yang tidak sepenuhnya rasional, yaitu tidak mengikuti proses penilaian kebutuhan sistematis. Faktor lain misalnya pertimbangan politik dan ekonomi serta teknis atau yang akademis.
  • 6.
    BAHRUR ROSYIDI (DESAIN PEMBELAJARAN ) 6 C. Hasil Pengembangan Mengenali Tujuan Instruksional (Identify Instructional Goals) Untuk mengenali tujuan Instruksional pendidikan seni budaya yang akan diberlakukan di sekolah menengah pertama kelas VI dilakukan beberapa analisis, antara lain : 1. Daftar Tujuan hasil analisis tujuan. Hasil Analisis dari Kepala Sekolah : 1. Anak mampu menyanyikan lagu wajib nasional 2. Anak mampu menyanyikan lagu daerah lampung 3. Anak mampu menyanyikan lagu bebas 4. Anak mampu memainkan salah satu alat musik 5. Anak mampu menggambar 6. Anak mampu menari lampung 7. Anak mampu membuat seni kriya 8. Anak mengenal lagu-lagu daerah 9. Anak mengenal hasil karya seni lampung 10. Anak mencintai seni lampung 11. Pemerintah perlu membantu pengadaan sarana dan prasarana kesenian, antara lain : Pakaian adat lampung, alat musik tradisional lampung, dan CD musik lagu-lagu lampung Guru Kesenian : 1. Anak mampu menyanyikan lagu wajib nasional 2. Anak mampu menyanyikan lagu daerah lampung 3. Anak mampu menyanyikan lagu bebas 4. Anak mampu memainkan salah satu alat musik 5. Anak mampu menggambar 6. Anak mampu menari lampung 7. Anak mampu membuat seni kriya 8. Anak mengenal lagu-lagu daerah 9. Anak mengenal hasil karya seni lampung 10. Anak mencintai seni lampung 11. Sekolah perlu menyediakan sarana-prasarana kesenian Pembelajar : 1. Anak menghendaki bisa menggambar 2. Anak menghendaki bisa menyanyi terutama lagu-lagu pop 3. Anak menghendaki bisa mengenal menari 4. Anak menghendaki bisa menggambar 5. Anak menghendaki bisa menggambar 2. Need Assessment Langkah kedua adalah mengadakan penilaian kebutuhan untuk kegiatan pembelajaran Pendidikan Seni dan Budaya di SMP Negeri 13 Bandarlampung dengan hasil sebagai berikut : 1. Pendidikan Seni merupakan mata pelajaran untuk menyalurkan bakat dan minat, mengembangkan kreatifitas dalam karya seni peserta didik SMP 13 Bandar Lampung. 2. Pendidikan Seni dan Budaya memberikan bekal pada seluruh peserta didik dalam hal ketrampilan dalam berkarya yang akan berguna bagi dirinya sendiri setelah peserta didik lulus dari lembaga. Berkaitan dengan hal tersebut diatas , SMP Negeri 13 Bandarlampung sebagai lembaga pendidikan perlu memasukkan pendidikan seni dalam kurikulum.
  • 7.
    BAHRUR ROSYIDI (DESAIN PEMBELAJARAN ) 7 3. Job Analysis Secara umum lulusan dari Lembaga pendidikan menengah pertama belum memiliki ketrampilan yang cukup terutama ketrampilan kriya yang akan menjadi salah satu bekal ketrampilan dalam hidupnya di masyarakat. Dari fakta tersebut di atas perlu peningkatan kemampuan peserta didik, yaitu dengan menerapkan ketrampilan seni kriya pada mata pelajaran pendidikan seni budaya. 4. Memperjelas Tujuan Instruksional Tujuan instruksional harus (1) jelas, pernyataan umum hasil pelajar (2) berkaitan dengan Identifikasi masalah dan penilaian kebutuhan, dan (3) dapat dicapai dengan pembelajaran daripada beberapa cara yang lebih efisien seperti meningkatkan motivasi karyawan. a) Apa tujuan instruksional? Tujuan pembelajaran yang dikehendaki adalah untuk memberikan ketrampilan seni kriya agar bermanfaat ketika diterapkan di masyarakat. b) Apa hubungan antara tujuan dan penilaian kebutuhan belajar? Tujuan pembelajaran secara langsung terkait dengan penilaian kebutuhan ketrampilan sni kriya. Hal ini juga berhubungan langsung dengan bukti bahwa ketrampilan seni kriya sangat berkorelasi dengan mutu lulusan, c) Apakah instruksi cara yang paling efektif untuk mencapai tujuan? Mengembangkan keterampilan seni kriya dengan pembelajaran dan praktek praktik secara langsung. d) Siapa pembelajarnya? Pembelajar adalah siswa kelas VII Sekolah Menengah Pertama yang telah setuju untuk menerima pembelajaran ketrampilan seni kriya. e) Dalam konteks apa keahlian akan dia gunakan? Pebelajar akan menggunakan keterampilan seni kriya mereka dalam masyarakat, untuk diaplikasikan sesuai dengan fungsinya. 5. Kriteria untuk menetapkan tujuan instruksional Tujuan instruksional ketrampilan seni kriya dirancang dengan menggunakan kriteria ini. Apakah tujuan instruksional yang dapat diterima oleh administrator? Dalam hal ini, tim desain mewawancarai lembaga pendidikan, dan personel yang ada untuk menentukan persepsi mereka akan pentingnya dan kelayakan untuk penerapan ketrampilan. Desainer juga mewawancarai beberapa personil siswa untuk berpartisipasi dalam penerapan ketrampilan seni kriya. Tanggapan positif tentang kemungkinan instruksi diterima dari semua diwawancarai. a) Apakah ada sumber daya yang memadai (waktu, uang, dan personil) untuk mengembangkan instruksi? Sekolah menyediakan dana yang cukup untuk pengembangan Instruksional dan untuk mengembangkan bahan-bahan yang diperlukan. b) Apakah isi stabil? Isi dan keterampilan yang mendasari kerja praktik kelompok sangat stabil. c) Apakah pelajar tersedia? Pembelajar tersedia, yaitu siswa kelas VII sekolah menengah pertama untuk berpartisipasi dalam pelaksanaan pembelajaran baik secara teori maupun praktik.
  • 8.
    BAHRUR ROSYIDI (DESAIN PEMBELAJARAN ) 8 BAB III ANALISIS TUJUAN ( GOAL ANALYSIS) Proses tujuan analisis dimulai hanya setelah Anda memiliki pernyataan yang jelas dari tujuan Instruksional. Langkah-langkah dalam proses analisis tujuan adalah : 1. Mengklasifikasikan tujuan menjadi salah satu dari empat wilayah belajar, yaitu sikap, keterampilan intelektual, informasi verbal dan keterampilan psikomotorik. 2. Mengidentifikasi langkah-langkah utama yang harus dilakukan peserta didik untuk mencapai tujuan. Produk awal Anda harus dipandang sebagai draft dan harus tunduk pada evaluasi dan perbaikan. 3. Mengidentifikasi keterampilan bawahan dari semua langkah-langkah utama dalam pencapaian tujuan. Langkah ini harus sampai kepada keterampilan yang paling dasar dan murni. 4. Melakukan analisis keterampilan bawahan terhadap langkah-langkah utama.  Analisis klaster dilakukan pada langkah informasi verbal.  Analisis hirarkis dilakukan pada keterampilan intelektual dan psikomotorik.  Analisis prosedural dilakukan pada keterampilan intelektual dan psikomotorik.  Proses analisis kadang perlu diulang – proses step-down digunakan sampai Anda percaya bahwa tidak ada keterampilan bawahan lebih lanjut masih harus diidentifikasi.  Mengidentifikasi perilaku masukan yang akan dituntut dari peserta didik dengan menggambar sebuah garis titik-titik di bawah ini keterampilan-keterampilan yang akan diajarkan dan di atas orang-orang yang tidak diajarkan. Keterampilan yang diidentifikasi dalam analisis yang tidak akan diajarkan yang disebut sebagai perilaku masukan.  Akhir dari analisis ini sampai dihasilkan sebuah peta analisis atau peta konsep seperti pada gambar
  • 9.
    BAHRUR ROSYIDI (DESAIN PEMBELAJARAN ) 9
  • 10.
    BAHRUR ROSYIDI (DESAIN PEMBELAJARAN ) 10 BAB IV MENGIDENTIFIKASI KETRAMPILAN SUBORDINAT DAN TINGKAH LAKU MASUKAN KETRAMPILAN SUBORDINAT : Keterampilan Yang Harus Dikuasai Siswa Agar Dapat Belajar Berbuat Secara Efisien Sesuai Dengan Tujuan Pembelajaran Analisa untuk mengenali keterampilan subordinat : • Analisa hirarki : keterampilan dalam tujuan intelektual • Analisa prosedural : keterampilan dalam tujuan psokomotorik • Analisa Rumpun : keterampilan dalam tujuan verbal • Menggabungkan dengan teknik analisa lain : keterampilan dalam tujuan sikap
  • 11.
    BAHRUR ROSYIDI (DESAIN PEMBELAJARAN ) 11
  • 12.
    BAHRUR ROSYIDI (DESAIN PEMBELAJARAN ) 12
  • 13.
    BAHRUR ROSYIDI (DESAIN PEMBELAJARAN ) 13
  • 14.
    BAHRUR ROSYIDI (DESAIN PEMBELAJARAN ) 14 BAB V ANALYZING LEARNER AND CONTEXT (Analyze Learner and Context) A. Latar Belakang Kenyataan di lapangan banyak ditemui adanya ketidakcocokan antara Instruksional dengan kemampuan pebelajar, dengan lingkungan tempat belajar dan dengan lingkungan setelah pembelajar menggunakan keterampilan. Oleh karena itu perancang tidak hanya menganalisis dan menentukan apa yang akan diajarkan, tetapi juga menganalisis karakteristik dari peserta didik, konteks di mana belajar akan dilakukan, dan konteks di mana keterampilan pada akhirnya akan digunakan. Untuk keperluan ini kita melakukan analisis pembelajar dan analisis konteks. Alasan lain bagi perancang untuk menganalisis pembelajar dan konteks adalah bahwa analisis ini tidak dapat dilakukan dalam satu kantor. Desainer harus berbicara dengan pembelajar, instruktur, dan manajer; mereka harus mengunjungi ruang kelas, fasilitas pelatihan, dan peserta didik tempat kerja untuk menentukan keadaan di mana peserta didik akan mendapatkan dan menggunakan keterampilan baru mereka. Seperti pada langkah 2 analisa Instruksional dan analisa pebelajar dan konteks sering digunakan secara simultan sebagai satu kesatuan, sehingga informasi dikumpulkan dari setiap komponen B. Konsep Pengembangan Untuk melakukan analisis pembelajar dan konteks ada tiga analisis yang dilakukan, yaitu analisis pembelajar, analisis konteks performansi dan analisis konteks learning. 1. Menganalisis Pembelajar (Analyze Learner) Sebelum kita membahas analisis pembelajar, baik kita tahu dulu siapa pembelajar dalam desain yang akan dibuat. Pembelajar disini kadang disebut sebagai populasi target atau kelompok sasaran. Mari kita mulai dengan mempertimbangkan bahwa pebelajar mendapatkan seperangkat Instruksional. Kita akan mengacu pada pebelajar ini sebagai target population yaitu mereka adalah orang-orang yang akan dikenai Instruksional secara tepat. Informasi yang berguna yang akan didapat meliputi (1). Entry behaviour (Perilaku awal), (2). Pengetahuan awal tentang topik tertentu, (3). Sikap terhadap isi dan sistem penyampaian, (4). Motivasi belajar, (5). Tingkat pendidikan dan kemampuan, (6). Pembelajaran yang disukai, (7). Sikap terhadap pengelolana pemberian Instruksional, dan (8). Karakteristik kelompok. Paragraf berikut akan membahas secara lengkap informasi tersebut. 1) Perilaku Masukan. Perilaku masukan maksudnya anggota populasi sasaran harus telah menguasai keterampilan tertentu sebelum proses Instruksional dimulai. Pada peta konsep perilaku masukan berada di bawah garis entry behaviors. 2) Pengetahuan Sebelumnya Tentang Topik. Menekankan pentingnya menentukan apa yang peserta didik sudah tahu tentang topik yang akan diajarkan secara parsial. Mereka membangun pengetahuan baru dengan membangun pemahaman mereka sebelumnya, sehingga hal ini sangat penting bagi desainer untuk menentukan jangkauan dan sifat pengetahuan sebelumnya 3) Sikap Terhadap Isi dan Sistem Penyampaian. Sikap atau kesan pebelajar terhadap isi materi dan bagaimana akan disajikan akan mempengaruhi keberhasilan pembelajaran. Harapan populasi tentang cara penyampaian materi akan menimbulkan motivasi.
  • 15.
    BAHRUR ROSYIDI (DESAIN PEMBELAJARAN ) 15 4) Motivasi Akademik. Tingkat motivasi pebelajar merupakan faktor yang sangat penting dalam mencapai pembelajaran yang sukses. Ketika pebelajar mempunyai tingkat motivasi atau interest yang rendah terhadap topik tertentu, pembelajaran hampir tidak terjadi. Keller (1987) mengembangkan sebuah model motivasi ARCS (perhatian, relevansi, kepercayaan dan kepuasan) yang diperlukan dalam kesuksesan belajar tersebut. 5) Pendidikan Dan Tingkat Kemampuan. Menentukan tingkat prestasi dan kemampuan umum pebelajar. Informasi ini akan membantu mendapatkan gambaran jenis pengalaman pembelajaran yang mereka alami dan mungkin kemampuan mereka dalam mengatasi masalah terhadap pendekatan baru dan berbeda dalam pembelajaran. 6) Pembelajaran yang disukai. Temukan keterampilan belajar dan kesukaan serta minat pebelajar untuk mendapatkan model pembelajaran yang sesuai. Dengan kata lain, apakah pebelajar menyukai pendekatan ceramah atau diskusi dalam belajar atau apakah mereka mengalami pendekatan belajar yang lain seperti studi kasus, pembelajaran berbasis masalah, kelas seminar atau pembelajaran mandiri melalui web site. 7) Sikap Terhadap Organisasi Pelatihan / Pendidikan Populasi sasaran yang mempunyai sikap positif dan konstruktif terhadap organisasi yang menyediakan belajar. Beberapa penelitian telah mengindikasikan bahwa sikap-sikap yang menunjang terhadap kesuksesan pembelajaran adalah berkaitan dengan keterampilan baru yang dapat diterapkan di tempat kerja. 8) Karakteristik Kelompok. Analisa pebelajar secara benar akan menghasilkan dua jenis informasi tambahan yang dapat mempengaruhi dalam merancang pembelajaran. Pertama, tingkat keragaman populasi pebelajar. Kedua, interaksi langsung yang terjadi pada populasi pebelajar. Hal ini untuk mendapatkan dan mengembangkan kesan terhadap apa yang mereka ketahui dan bagaimana perasaan mereka. Semua Variabel pembelajar ini akan digunakan untuk memilih dan mengembangkan tujuan Instruksional, dan mereka akan sangat mempengaruhi berbagai komponen dari siasat Instruksional. Mereka akan membantu para desainer mengembangkan strategi motivasi untuk Instruksional dan akan menyarankan berbagai jenis contoh yang dapat digunakan untuk mengilustrasikan poin, cara-cara di mana belajar dapat (atau tidak) akan disajikan, dan cara untuk membuat praktek keterampilan yang relevan bagi pembelajar. Mengumpulkan Data untuk Analisis Learner Pengumpulan data tentang pembelajar dilakukan dengan melakukan wawancara terstruktur dengan manajer, instruktur, dan peserta didik dengan pola survei dan kuesioner. Bisa juga dengan mengelola pretest untuk mengetahun perilaku masukan pembelajar. Keluaran Hasil dari analisis pebelajar termasuk deskripsi tentang peserta didik (1) entry sebelumnya perilaku dan pengetahuan tentang topik, (2) sikap terhadap konten dan potensi sistem pengiriman, (3) motivasi akademik, (4) sebelum pencapaian dan tingkat kemampuan, (5) belajar preferensi, (6) umum sikap terhadap organisasi memberikan pelatihan, dan (7) karakteristik kelompok. 2. Analisis Konteks Performansi (Analysis of Performance Context) Analisis Kontek Performasi adalah analisa untuk mengetahui lingkungan pebelajar dimana akan menerapkan keterampilan tersebut. Berdasarkan perspektif konstruktif, analisa konteks yang dilakukan secara benar dapat membantu para perancang dalam menciptakan elemen-elemen yang tepat dalam lingkungan belajar dan membantu pebelajar dalam mengembangkan konsep yang optimal untuk belajar dan mengingat.
  • 16.
    BAHRUR ROSYIDI (DESAIN PEMBELAJARAN ) 16 1). Pengelolaan atau Dukungan Supervisor Kita harus belajar tentang pengorganisasian yang mendukung terhadap pengharapan pebelajar untuk menerima keterampilan-ketrampilan tersebut. Penelitian menegaskan bahwa satu indikator kuat dalam penggunaan keterampilan baru tersebut adalah pengaturan (disebut Transfer of training) yang harus diterima oleh pebelajar. 2). Aspek Fisik Aspek fisik dimana keterampilan tersebut akan diterapkan adalah apakah mereka menggunakannya berdasarkan perlengkapan, fasilitas, peralatan, waktu, atau sumber-sumber yang lain ? Data-data ini dapat digunakan untuk merancang sebuah pembelajaran sehingga keterampilan tersebut dapat diterapkan pada lingkungan atau situasi yang mirip dengan tempat kerja. 3). Aspek Sosial Pemahaman terhadap konteks sosial seperti bekerja sendiri atau merupakan anggota tim? Apakah pebelajar bekerja secara mandiri atau apakah mereka bekerja mempresentasikan konsep atau idenya dalam pertemuan staf atau supervisor ? 4). Keterampilan Yang Relevan Dengan Tempat Kerja. Untuk memastikan bahwa keterampilan baru yang akan diterima oleh pebelajar sesuai dengan kebutuhan yang sudah diidentifikasi, kita seharusnya memprediksikan keterampilan-ketrampilan yang relevan yang akan dipelajari oleh pebelajar tersebut dengan situasi tempat mereka bekerja. Pengumpulan Data untuk Pelaksanaan Analisis Konteks Pengumpulan data dilakukan dengan kunjungan langsung ke lokasi yang tujuannya mengumpulkan data dari para pebelajar dan pengelola yang potensial dan mengamati lingkungan kerja, dimana keahlian-keahlian baru akan digunakan. Rangkaian prosedur pengumpulan data dasar ini mencakup wawancara dan observasi. Hasil utama penelitian pada tahap ini adalah (1) suatu deskripsi lingkungan fisik dan organisasi, dimana keahlian tersebut digunakan, dan (2) rangkaian faktor khusus yang memudahkan atau bercampur dengan pemanfaatan keahlian baru oleh para pebelajar.. 3. Analisis Konteks Pembelajaran (Analysis of Learning Environment) Terdapat dua aspek untuk analisis konteks pembelajaran, yaitu menentukan apa dan bagaimana seharusnya. Apa di sini adalah suatu tinjauan kondisi yang mana instruksi tersebut terjadi. Hal ini mungkin hanya terjadi di satu lokasi, seperti suatu pusat pelatihan bersama, atau salah satu dari banyaknya lokasi yang dihadiri oleh seorang klien. Bagaimana seharusnya di sini dapat berupa fasilitas, perlengkapan, dan sumber yang cukup mendukung instruksi yang diinginkan . Dalam analisis konteks pembelajaran, fokusnya meliputi unsur-unsur berikut ini: 1). Penyesuaian lokasi dengan Kebutuhan Instruksional Dalam pernyataan sasaran instruksional yang dirancang pada tahap awal model ini, peralatan dan item pendukung lainnya juga diperlukan untuk menunjukkan sasaran yang disusun. Apakah lingkungan pembelajaran yang Anda kunjungi mencakup sasaran-sasaran ini? Dapatkah lingkungan tersebut sesuai dengan sasaran yang ada? 2. Penyesuaian Lokasi untuk Mendorong Lokasi Kerja. Persoalan lain adalah penyesuaian lingkungan pelatihan dengan lingkungan kerja. Dalam lingkungan pelatihan, suatu upaya yang harus dilakukan untuk mendorong faktor-faktor dari lingkungan kerja yang secara kritis memang untuk ditampilkan. Apakah hal tersebut memungkinkan untuk dilakukan dalam konteks pelatihan yang telah dirancang? Apakah yang harus diubah atau ditambahkan?
  • 17.
    BAHRUR ROSYIDI (DESAIN PEMBELAJARAN ) 17 3). Penyesuaian untuk Pendekatan Penyampaian Susunan kebutuhan peralatan dari pernyataan sasaran menunjukkan bagaimana seharusnya berkaitan dengan konteks pembelajaran, dan juga, konteks pelaksanaan. 4). Batasan-batasan Lokasi Pembelajaran yang Mempengaruhi Rancangan dan Penyampaian. Seorang instruktur mengajar dua puluh hingga dua puluh empat pebelajar dalam suatu ruang kelas yang masih menggunakan metode pelatihan bersama. Pendidikan umum sendiri dipimpin oleh guru dengan dua puluh hingga dua puluh empat pebelajar. Meskipun demikian, sejumlah pendekatan instruksional-mandiri dan fasilitas telah tersedia, dan lebih banyak instruksi akan disampaikan pada suatu komputer kerja yang mencakup sistem pendukung pelaksanaan elektronik. Ketika sistem-sistem ini menjadi lebih mampu dan tersedia untuk penggunaan pelatihan, maka prinsip- prinsip rancangan sistematis akan menjadi lebih diterapkan, bahkan untuk pengembangan instruksi yang efisien dan efektif. Pengumpulan Data untuk Analisis Konteks Pembelajaran Dalam banyak cara, analisis konteks pembelajaran bersifat sama terhadap lokasi kerja. Tujuan utama analisis ini adalah untuk mengenali fasilitas dan batasan yang ada dari lokasi tersebut. Prosedur yang diikuti dalam menganalisa konteks pembelajaran adalah untuk merencanakan wawancara dengan instruktur, pengelola lokasi, dan pebelajar, jika memungkinkan. Begitu juga dengan analisis konteks pelaksanaan, maka rangkaian pertanyaan wawancara juga harus disiapkan. Hasil-hasil pokok dari analisis konteks pembelajaran ini adalah sebagai berikut: (1) sebuah deskripsi tentang sejauh mana tingkat lokasi yang digunakan untuk menyampaikan pelatihan dengan keahlian yang diperlukan untuk beralih ke lokasi kerja, dan (2) sebuah susunan batasan yang akan menjadi implikasi-implikasi penting untuk proyek.
  • 18.
    BAHRUR ROSYIDI (DESAIN PEMBELAJARAN ) 18 BAB VI MENGEMBANGKAN SIASAT PEMBELAJARAN ( Develop Instructional Strategy ) A. Latar Belakang Kegiatan instruksional yang dilakukan para pengajar beraneka ragam. Ada pengajar yang memulai kegiatannya dengan menunggu pertanyaan dari siswa, ada yang aktif memulai dengan mengajukan pertanyaan kepada siswa, ada pula yang mulai dengan memberikan penjelasan tentang materi yang akan diuraikan, dan ada yang memulai mengulangi penjelasan tentang materi yang lalu. Selanjutnya ada yang melanjutkan dengan kegiatan menjawab pertanyaan siswa, membentuk kelompok diskusi atau menggunakan program lain. Istilah startegi pembelajaran menyatakan berbagai jenis aktivitas belajar mengajar, seperti diskusi kelompok, membaca, studi kasus, perkuliahan, simulasi computer, lembar kerja, proyek kelompok kerjasama, dll. B. Konsep Pengembangan 1. Menyeleksi Sistem Penyampaian Sistem penyampaian merupakan bagian dari strategi pembelajaran, sistem penyampaian juga merupakan asumsi bahwa desainer terlibat dalam pengembangan strategi pembelajaran. Dalam kasus lain memilih system pembelajaran dapat juga berupa level, level bidang studi, ataupun level kurikulum. Berikut ini beberapa contoh system penyampaian yang umum dalam melaksanakan pembelajaran.  Model tradisional  Korespondensi  Kuliah kelompok besar yang diikuti dengan Tanya jawab.  Belajar jarak jauh dengan video tape atau siaran.  Video conference interaktif dua arah  Pembelajaran berbasis computer  Pembelajaran berbasis web menggunakan internet atau intranet  Program belajar mandiri dengan bantuan modul atau paket pembelajaran.  Kombinasi system kebiasaan, kombinasi dan unik. Dalam proses desain pembelajaran yang ideal, hal pertama yang dipertimbangkan adalah tujuan, karakteristik pembelajar, konteks dan performa pembelajaran, tujuan khusus, assessment (penilaian), dan memilih system penyampaian yang terbaik. Dan untuk mencapai memilih sistem penyampaian yang terbaik, semua komponen di atas harus dipertimbangkan: 1) Review analisis pembelajaran dan mengidentifikasi tujuan khusus 2) Merencanakan dan mempelajari komponen pembelajaran 3) Memilih kelompok siswa yang paling efektif 4) Menspesifikasi bahan dan media efektif 5) Menentukan tujuan dari materi pelajaran dan menggabungkan pemilihan media. 6) Menyeleksi atau mengembangkan system penyampaian terbaik. 2. Menyusun Isi Materi dan Mengelompokkan Pembelajaran a. Merangkai Isi Langkah pertama dalam mengembangkan siasat pembelajaran adalah mengidentifikasi rangkaian pembelajaran dan pengaturan isi. Hal ini bisa mulai dari level skill yang paling bawah yaitu skill yang tepat di atas garis entri behavior kemudian naik terus mengikuti hierarki sampai ke yang paling tinggi. Rangkaian pembelajaran cenderung merupakan kombinasi dari bawah ke atas atau dari kiri ke kanan. yaitu, subordinat skill langkah 1 diajarkan pertama kali, kemudian langkah 1, lalu yang berikutnya sub ordinat skill langkah 2,kemudian langkah ke 2 itu sendiri. Rangkaian ini berlangsung terus sampai semua langkah di ajarkan. b. Pengelompokkan Pembelajaran Satu rangkaian yang besar adalah pendekatan program pembelajaran linear yang cenderung merubah semua informasi ke dalam unit-unit kecil dan meminta respon terus
  • 19.
    BAHRUR ROSYIDI (DESAIN PEMBELAJARAN ) 19 menerus dari pembelajar, aktivitas dasar, atau anda ingin menampilkan informasi tersebut ke dalam bentuk beberapa tujuan terlebih dahulu pada berbagai aktivitas pebelajar. Anda harus mempertimbangkan 5 faktor dalam menentukan jumlah informasi yang akan ditampilkan (atau ukuran „kelompok‟), yaitu :  Level usia pebelajar  Kompleksitas materi  Jenis-jenis pembelajaran  Variasi aktivitas.  Jumlah waktu tersedia. 3. Komponen Belajar dalam Siasat Pembelajaran Konsep dasar dalam strategi pembelajaran adalah peristiwa pembelajaran yang dideskripsikan dalam condition of learning Gagne (1970). Dalam pandangan psikologi kognitif ada 9 event yang menghadirkan efektivitas mengajar eksternal yang mendukung mental proses pembelajaran internal, yaitu : Memperoleh perhatian, Menginformasikan tujuan pembelajaran, Menstimulasi ingatan dan prasyarat pembelajaran, Menampilkan materi-materi, Menyediakan bimbingan pembelajaran, Menimbulkan performa, Memberikan feed back, Menilai kinerja, Memperkaya ingatan dan mentransfer. Dalam siasat pengajaran ada lima komponen utama: 1. Kegiatan pra instruksional ( pendahuluan ) 1. Perhatian dan Motivasi Pebelajar 2. Menjelaskan Tujuan 3. Menjelaskan dan Memastikan Pengetahuan PraSyarat 1. Isi presentasi / Penyajian Informasi 1. Uraian Materi 2. Contoh 3. Partisipasi pembelajar 1. Praktek 2. Umpan Balikan 3. Penilaian 1. Tes Perilaku Masukan 2. PreTest 3. PosTest 4. Kegiatan Tindak lanjut 1. Remediasi (review) 2. Pengayaan Adapun uraian dari kelima komponen tersebut sebagai berikut : 1. Kegiatan pra instruksional (pendahuluan) ; sebelum memulai pembelajaran formal anda harus mempertimbangkan 3 faktor yaitu: motivasi pembelajar, menginformasikan apa yang akan harus mereka pelajari, memastikan bahwa mereka sudah mempunyai pengetahuan prasyarat sebelum memulai pembelajaran 2. Isi presentasi/ penyajian materi; disini anda harus menentukan dengan tepat informasi konsep aturan dan prinsip-prinsip apa yang perlu diberikan pada pembelajar. Ini merupakan penjelasan dasar dari unit-unit yang ada di dalamnya. Kesalahan utama yang sering terjadi dalam langkah ini adalah menyampaikan terlalu banyak informasi, khsususnya informasi yang tidak ada hubungannya dengan tujuan. Tidak hanya penting untuk mendefenisikan konsep-konsep baru, tetapi juga menjelaskan hubungan antar konsep-konsep tersebut. Anda juga perlu menentukan tipe dan jumlah contoh yang akan diberikan pada setiap konsep. 3. Partisipasi pebelajar; merupakan pemberian aktivitas yang berhubungan langsung dengan tujuan. Pebelajar harus diberi kesempatan untuk mempraktekkan apa yang diinginkan, dan mampu dilakukan oleh mereka. Pembelajar seharusnya tidak hanya mampu mempraktekkan tetapi mereka juga harus memberi feed back. 4. Penilaian (assessment); empat kriteria dasar di dalam penilaian sudah digambarkan
  • 20.
    BAHRUR ROSYIDI (DESAIN PEMBELAJARAN ) 20 didalam chapter 7, tes entry behavior, pre test, tes praktek, dan post test. Fungsi utama dari tes tersebut sudah digambarkan, tetapi disini sebagai seorang desainer anda harus memutuskan dengan tepat apa strategi anda. Pertama anda harus tahu bagaimana menggunakan tes praktek, lalu anda harus bisa memutuskan hal-hal berikut ini. 5. Kegiatan Tindak lanjut adalah kegiatan review keseluruhan dari strategi untuk menentukan apakah memori/materi pembelajaran dan transfer perlu untuk diberikan. Pertanyaan ini bisa dijawab dengan mengulang kembali analisis konteks kinerja. 4. Komponen Belajar Untuk Pebelajar Dengan Level Kemampuan Dengan Kedewasaan yang Berbeda. Aspek pertama yang perlu diperhatikan adalah mengingat bahwa komponen belajar itu ditujukan untuk memandu proses intelektual pembelajar melalui aktivitas dan mental yang membantu pembelajaran. Idealnya adalah semua pembelajar harus mampu mengatur proses intelektual mereka seperti menjadi pebelajar yang mandiri. 1) Komponen Belajar Untuk Berbagai macam Outcome (Hasil). Komponen dasar belajar untuk berbagai hasil pembelajaran dalam strategi pembelajaran adalah intelektual skill, informasi verbal, skill motorik dan perilaku.  Intelektual skill; Seorang desainer harus menyadari dua hal yaitu cara pebelajar mengorganisir pengetahuan yang diterima dalam memori dan keterbatasan kemampuan mereka untuk mengingat materi baru. Strategi yang digunakan harus mencakup cara-cara bagaimana pebelajar dapat menghubungkan materi baru yang didapatkan dengan pengetahuan yang sudah ada dalam memori.  Informasi verbal; Prosedur yang direkomendasikan oleh Gagne untuk membantu siswa mengatur informasi baru adalah dengan memberikan outline atau tabel yang merangkum informasi ini.  Skill motorik; Apa implikasi dari deskripsi pembelajaran skill motorik yang menampilkan isi, contoh, praktek dan umpan balik (feed back) ? Implikasi yang sangat nyata adalah persyaratan dari beberapa presentasi visual dari skill, sudah pasti video atau film bisa digunakan untuk melihat gerak tetapi sering foto dan gambar juga bisa digunakan, Kategori isi dan contoh dalam strategi biasanya dalam bentuk deskripsi verbal yang diikuti dengan ilustrasi.  Perilaku Perilaku terdiri dari tiga komponen: perasaan, sikap, dan pemahaman kognitif. Perasaan bisa dideskripsikan sebagai hal yang menyenagkan atau tidak menyenangkan yang diekspresikan melalui kecenderungan kita untuk mendekati atau menghindari sebuah situasi. Sikap, harus mendemonstrasikan kondisi yang menggambarkan tujuan performa. 2) Komponen Belajar untuk Strategi Pembelajaran Konstruktivisme Pendekatan belajar dalam presepektif konstrutivisme lebih menekankan pada, pendekatan pembelajaran yang berorientasi pada pebelajar (siswa). Dalam strategi konstruktivisme pembelajaran didesain dan dikelola sedemikian rupa, sehingga pembelajaran dapat menggali secara optimal potensi yang dimiliki oleh pebelajar (siswa). Komponen belajar untuk strategi pembelajaran konstruktivesme sama dengan komponen terdahulu, tapi pada pendahuluan atau dalam deskripsi lebih menekankan keterlibatan siswa dalam memberikan gambaran yang objektif yang disesuaikan dengan kehidupan sehari-hari. Demikian juga dalam partisipasi siswa mempunyai porsi yang lebih besar dan umpan balik dapat dilakukan pada proses tersebut.. Berikut bagan komponen belajar konstruktivisme.
  • 21.
    BAHRUR ROSYIDI (DESAIN PEMBELAJARAN ) 21 BAB VII DEVELOPING ASSESSMENT INSTRUMENTS A. Latar Belakang Konsep baru dalam pengukuran proses pembelajaran yang berpusat pada pembelajar (learned-centered) adalah penilaian yang berpusat pada pembelajar (learner- centered assessment ). Definisi learner-centered assessment sejajar dengan definisi tradisional test acuan patokan, sebagai element inti dari pembelajaran yang didesain secara sistematis. Tipe test ini penting untuk mengevaluasi perkembangan pebelajar dan kualitas pembelajaran. Hasil dari tes acuan patokan memberikan indikasi instuktur seberapa baik pebelajar mampu mencapai setiap tujuan pembelajaran, dan mengindikasikan komponen mana dari pembelajaran yang bisa berjalan dengan baik, dan komponen mana yang perlu direvisi. Selain itu juga, tes acuan patokan memungkinkan pebelajar untuk merefleksikan diri dengan mengaplikasikan kriteria untuk menilai hasil kerja mereka sendiri. Berhubungan dengan hal tersebut di atas perlu dibahas bagaimana menyusun dan membangun aspek penilaian dalam pembelajaran yang mencakup semua jenis kegiatan yang digunakan untuk mengukur kemampuan peserta didik setelah menyelesaikan unit pembelajaran. B. Konsep Pengembangan Pengembangan tes muncul di point ini dan bukannya di setelah pembelajaran karena tes harus sesuai dengan tujuan performance. Performance yang ingin dicapai dalam tujuan harus sesuai dengan performance yang ingin dicapai dalam tes atau penugasan. Penilaian acuan patokan terbentuk dari item-item atau tugas-tugas performance yang langsung mengukur ketrampilan yang dideskripsikan dalam satu atau lebih tujuan performance. 1. Empat Tipe Tes yang dapat digunakan. a. Entry behaviors test Tes ini diberikan kepada pebelajar sebelum memulai pembelajaran. Tes ini berguna untuk mengukur ketrampilan syarat atau ketrampilan yang harus sudah dikuasai sebelum pembelajaran dimulai. Keterampilan syarat akan muncul di bawah garis entry behavior. b. Pretest Tes ini dilakukan pada awal pembelajaran untuk mengetahui apakah pebelajar sudah menguasai beberapa atau semua ketrampilan yang akan diajarkan. Tujuannya adalah untuk efisiensi. Jika semua ketrampilan sudah dikuasai maka tidak perlu ada pembelajaran. Namun jika hanya sebagian materi yang sudah dikuasai maka data tes ini memungkinkan desainer untuk lebih efisien. Mungkin hanya review atau pengingat yang dibutuhkan. Biasanya pretest dan entry behavior test dijadikan satu. Hasil dari tes entry behavior dapat digunakan desainer untuk mengetahui apakah pebelajar siap memulai pembelajaran, sedangkan dari hasil pretest desainer dapat memutuskan apakah pembelajaran akan menjadi terlalu mudah untuk pebelajar. c. Practice test Tujuan tes ini adalah untuk membuat pebelajar lebih aktif berpartisipasi selama pembelajaran. Tes ini memungkinkan pebelajar untuk menampilkan pengetahuan dan ketrampilan baru dan untuk refleksi diri sampai level berapa ketrampilan dan pengetahuan mereka. Tes ini berisi ketrampilan yang lebih sedikit dan lebih fokus pada materi per pertemuan daripada per unit. Hasil tes ini digunakan instruktur untuk memberikan feedback dan untuk memonitor pembelajaran. d. Posttest Tes ini paralel dengan pretes. Sama dengan pretes, posttest mengukur tujuan
  • 22.
    BAHRUR ROSYIDI (DESAIN PEMBELAJARAN ) 22 pembelajaran. Postest harus menilai semua objektif dan terutama fokus pada objektif terakhir. Namun jika waktu tidak memungkinkan, maka hanya tujuan akhir dan ketrampilan penting saja yang diujikan. Postest mungkin digunakan untuk menilai performance pebelajar dan untuk memberi kredit karena telah menyelesaikan program. Tujuan yang terutama dari tes ini adalah agar desainer dapat mengidentifikasi area pembelajaran yang tidak bisa dilakukan dengan baik. Jika pebelajar gagal dalam tes, desainer harus dapat mengidentifikasi dalam proses pembelajaran yang mana tidak dimengerti oleh siswa. TEST TYPE DESIGNERS DECICION OBJECTIVES TYPICALLY TESTED Tes entry behavior  Apakah siswa siap mengikuti pembelajaran?  Apakah siswa telah memiliki ketrampilan prasarat?  Ketrampilan prasarat atau keterampilan yang ditandai dalam analisis pembelajaran Pretest  Apakah pembelajar menguasai materi sebelumnya ?  Ketrampilan manakah yang sebelumnya dikuasai ?  Bagaimana dapat efesian mengembangkan pembelajaran ?  Objek akhir  Langkah utama dari analisis tujuan Practice test  Apakah siswa memiliki pengetahuan dan ketrampilan?  Apakah kesalahan dan miskonsepsi mereka bentuk?  Apakah pembelajaran cukup kluster?  Apakah langkah pembelajaran cukup bagi pembelajar?  Pengetahuan dan ketrampilan sub objek tanpa tujuan  Tipe skop pada pelajaran Posttest  Apakah pembelajar telah mencapai tujuan?  Apaka pembelajaran lebih efektif pada setisp lsngkah ketrampilan subordinate?  Apakah pembelajaran perlu direvisi?  Apakah pembelajar menguasai ketrampilan dan sikap ?  Tujuan akhir  Langkah utama dan ketrampilan subordinate
  • 23.
    BAHRUR ROSYIDI (DESAIN PEMBELAJARAN ) 23 2. Mendesain Tes Pertimbangan pertama adalah menyesuaikan bidang pelajaran dengan item atau tipe tugas penilaian. Verbal information biasanya di tes dengan objectif tes. Tes bentuk objektif meliputi format seperti jawaban singkat, jawaban alternatif, mencocokkan, dan pilihan ganda. Objektif untuk intelektual skill lebih kompleks dan biasanya menggunakan model objektif, kreasi produk atau pertunjukan langsung. Penilaian untuk ranah afektif juga kompleks. Biasanya tidak ada cara langsung untuk mengukur tingkah laku seseorang. Penilaian di ranah ini biadanya dilakukan dengan observasi. Penilaian ranah psikomotor biasanya dilakukan dengan mendemonstrasikan tugas. Untuk melihat apakah setiap langkah telah dilakukan dengan baik oleh pebelajar, guru membuat check-list atau rating-scale. 3. Menentukan Level Penguasaan Peneliti yang meneliti sistem penguasaan pelajaran menyarankan bahwa penguasaan equivalent dengan level keberhasilan yang diharapkan dari pebelajar yang terbaik. Metode untuk menentukan level penguasaan menggunakan acuan norma. Pendekatan yang kedua, bisa digunakan cara statistik. Jika desainer ingin memastikan bahwa pebelajar benar-benar mengerti ketrampilan sebelum mereka melanjutkan tahap pembelajaran selanjutnya, maka kemungkinan-kemungkinan harus disediakan untuk menampilkan ketrampilan sehingga hampir tidak mungkin keberhasilan menjadi hasil utama. Jika menggunakan soal pilihan ganda sangat mudah untuk menghitung probabilitas kesempatan keberhasilan. Dengan tipe soal yang lain, lebih sulit dilakukan penghitungan tapi lebih mudah untuk meyakinkan orang lain bahwa keberhasilan bukan sekedar kesempatan saja 4. Menulis Item Tes Ada empat kategori tes yang berkualitas, yaitu: a. Berpusat pada Tujuan (Goal-Centered Criteria) Soal tes dan penugasan harus sesuai dengan tujuan utama pembelajaran. Soal dan penugasan harus sesuai dengan perilaku termasuk konsep dan action. Untuk menyesuaikan jawaban soal tes dengan perilaku yang diharapkan dalam tujuan, desainer harus mempertimbangkan tugas belajar atau kata kerja yang ditunjukkan dalam tujuan. Butir soal harus mengukur perilaku yang sesungguhnya yang dideskripsikan dalam tujuan. b. Berpusat pada Pebelajar (Learner-Centered Criteria) Tes item dan penilaian tugas harus disesuaikan dengan kharakteristik dan kebutuhan siswa, meliputi kosa kata, bahasa, tingkat kompleksitas tugas, motivasi siswa, dan tingkat ketertarikan siswa, pengalaman siswa, dan latar belakang siswa serta kebutuhan khusus siswa. c. Berpusat pada Kontek (Context-Centered Criteria) Dalam membuat tes item dan penilaian tugas, desainer harus mempertimbangkan seting kinerja dan juga lingkungan belajar atau lingkungan kelas. Tes item dan tugas harus realistis atau relevan dengan seting kinerja. Kriteria ini membantu untuk memastikan transfer pengetahuan dan skill dari belajar ke dalam lingkungan kinerja. d. Berpusat pada Penilaian (Assessment-Centered Criteria) Siswa akan merasa cemas selama assessment, penyusunan tes item dan penilaian tugas yang baik dapat menghilangkan rasa cemas siswa. Cetakan tes yang berkualitas meliputi kebahasaan baik, pengucapan dan tanda baca tepat dan tulisan jelas, petunjuk jelas, sumber materi dan pertanyaan jelas. Kriteria ini membantu siswa untuk melakukan dengan tenang.
  • 24.
    BAHRUR ROSYIDI (DESAIN PEMBELAJARAN ) 24 Seting Penguasaan Kriteria Terdapat beberapa saran yang dapat membantu anda dalam menentukan berapa banyak tes item pilihan yang diperlukan. Jika tes item memerlukan sebuah format respon yang memungkinkan siswa dapat menebak jawaban dengan benar anda dapat memasukkan beberapa tes item paralel untuk tujuan yang sama jika kemungkinan menebak jawaban yang benar kecil kemungkinan, anda dapat memutuskan satu atau dua item untuk menentukan kemampuan siswa Jenis-jenis Item Pertanyaan penting lainnya adalah jenis tes item atau penilaian tugas apa yang paling baik dalam menilai kinerja siswa? Perilaku tertentu dalam objektif memberikan point-point penting terhadap jenis item atau tugas yang dapat digunakan untuk menguji perilaku. Contoh, jika point penting yang ditanyakan kepada siswa adalah mengingat fakta, maka tanyakan kepada siswa tersebut dengan jawaban siswa yang menyatakan fakta-fakta daripada memberikan pertanyaan yang meminta reaksi siswa seperti pada pertanyaan pilihan ganda. gunakan objektif sebagai guide, dalam menyeleksi jenis tes item yang memberi kesempatan kepada siswa untuk mendemonstrasikan kinerja tertentu yang terdapat dalam objektif. Setiap jenis test items mempunyai kelebihan dan kekurangannya masing-masing. Untuk meyeleksi jenis tes items yang baik dari beberapa format test item yang ada, pertimbangkan beberapa faktor seperti faktor waktu yang diperlukan oleh siswa dalam memberikan respon, waktu penilaian yang diperlukan untuk menganalisis dan memutuskan jawaban, suasana ujian, dan kemungkinan dalam menebak jawaban yang benar. Menulis Petunjuk Test harus terdapat petunjuk yang jelas, singkat. Permulaan tes biasanya menyebabkan kecemasan pada siswa yang akan dinilai. Oleh karena itu tes seharusnya mengurangi keraguan pada pikiran siswa mengenai apa yang akan mereka kerjakan dalam menyelesaikan test. Dibawah ini informasi petunjuk test yang biasanya ditemukan dalam test : a. Judul test seharusnya memberikan kesan kepada siswa mengenai content atau isi daripada kata-kata sederhana seperti Pretest atau Test I b. Pernyataan singkat yang menerangkan objective atau performance yang diujikan. c. Siswa diberitahu untuk menebak jawaban jika mereka tidak yakin dengan jawaban yang benar. d. Petunjuk khusus seharusnya diucapkan dengan benar. e. Siswa diberitahu agar menulis nama mereka atau identitas mereka. f. Siswa seharusnya diberitahu mengenai penggunaan perlengkapan khusus dalam menyelesaikan test seperti penggunan pensil, lembar jawaban mesin, teks-teks tertentu atau perlengkapan khusus lainnya. Mengevaluasi Test dan Item Test. Arah dan uji test item untuk tes objektif harus diujicobakan terlebih dulu sebelum digunakan untuk evaluasi formatif. Agar tidak terjadi kesalahan pada instrumen tes , perancang harus memastikan hal hal berikut: 1. arah tes jelas, sederhana, dan mudah diikuti; 2. masing-masing item tes jelas dan menyampaikan kepada peserta didik yang dimaksud dipembentukan atau stimulus; 3. kondisi-kondisi dimana dibuat tanggapan yang realistis; 4. metode respon jelas bagi peserta didik; dan 5. ruang yang tepat, waktu, dan peralatan yang tersedia .
  • 25.
    BAHRUR ROSYIDI (DESAIN PEMBELAJARAN ) 25 Test item yang tidak terjawab oleh sebagian besar pelajar harus dianalisis, direvisi, atau bahkan diganti sebelum tes diberikan lagi. Ketika membangun item tes, dan tes pada umumnya, perancang harus diingat bahwa tes mengukur kecukupan (l) pengujian itu sendiri, (2) bentuk tanggapan, (3) bahan-bahan pengajaran, (4) lingkungan pengajaran dan situasi, dan (5) pencapaian pelajar.
  • 26.
    BAHRUR ROSYIDI (DESAIN PEMBELAJARAN ) 26 BAB IX PENGEMBANGAN BAHAN PEMBELAJARAN A. Latar Belakang Dalam menyusun desain pengembangan materi pembelajaran sangat penting, karena pencapaian tujuan yang di tetapkan terinci pada materi pembelajaran. Meskipun begitu tidak berarti mengesampingkan unsur-unsur lainnya termasuk siswa, metode, maupun penilaian. Oleh karena itu pengembangan bahan pembelajaran sebaiknya melibatkan pusat sumber belajar baik yang didesain maupun yang tidak didesain. Sehingga sebagai desainer bahan pembelajaran jangan tergantung pada buku teks saja tetapi memanfaatkan sumber bahan pembelajaran. Disadari atau tidak kondisi sekarang kurang memperhatikan pengembangan bahan pembelajaran secara baik, kadang seorang guru mengajar didepan kelas berbicara sesuai apa yang diingat saat itu tanpa ada perencanaan dalam pembelajaran. Pengembangan materi pembelajaran perlu dilakukan mulai penyusunan perencanaan pembelajaran sehingga diharapkan dapat mencapai hasil belajar yang optimal. B. Konsep Pengembangan Sistem Penyampaian dan Pemilihan Material Pada titik ini dalam proses desain instruksional, sebuah sistem pengiriman ditentukan dan strategi pengajaran telah dikembangkan, termasuk pengelompokan dan pengurutan, komponen pembelajaran, pengelompokan siswa, dan tentatif pilihan media. ada 3 faktor cara pemilihan media yaitu: (1) ketersediaan bahan pembelajaran yang ada, (2) dapat di implementasikan dan diproduksi, (3) memberi kemudahan pada instruktur Komponen Paket Pembelajaran Dengan strategi instruksional selesai di tangan, Anda, pada akhirnya, siap untuk mulai memilih bahan pengajaran yang ada, mengembangkan bahan sendiri, atau menulis spesifikasi untuk orang lain yang akan mengembangkan bahan-bahan. Sebelum Anda mulai Anda harus sadar akan beberapa komponen yang biasanya membentuk suatu paket instruksional, dan perhatikan bahwa dalam istilah paket kami menyertakan semua bentuk cetak dan bahan-bahan ditengahi. Memilih Material Yang Ada Langkah selanjutnya mengikuti perkembangan strategi pengajaran adalah untuk menentukan apakah ada bahan yang ada yang sesuai dengan tujuan Anda. Di beberapa daerah konten anda akan menemukan materi yang berlimpah yang tersedia, baik dangkal atau sangat rinci, yang tidak benar-benar diarahkan untuk target populasi di mana Anda tertarik. Di sisi lain, kadang-kadang adalah mungkin untuk mengidentifikasi bahan yang akan melayani setidaknya sebagian dari kebutuhan Anda. Ketika Anda mempertimbangkan biaya pengembangan video atau presentasi multimedia, itu jelas sepadan dengan upaya untuk menghabiskan beberapa jam meneliti bahan-bahan yang ada untuk menentukan apakah mereka memenuhi kebutuhan anda. 1. Bahan yang berpusat pada tujuan 2. Bahan yang berpusat pada pembelajar 3. Bahan yang berpusat pada konteks Mengembangkan Material untuk Evaluasi Formatif Draft kasar Bahan Kita semua tahu apa istilah konsep kasar berarti, karena kita semua menulis draf kasar kertas yang kemudian telah direvisi menjadi bentuk akhir. Konsep kasar berarti tentang hal yang sama ketika diterapkan pada bahan pengajaran, tetapi membawa makna tambahan bahwa produk tersebut dikembangkan di alternatif, sederhana, lebih murah format media.
  • 27.
    BAHRUR ROSYIDI (DESAIN PEMBELAJARAN ) 27 Tujuan untuk melakukan konsep kasar bahan baku untuk membuat cepat, biaya rendah versi desain Anda, sehingga Anda akan memiliki sesuatu untuk membimbing produksi akhir dan sesuatu untuk memperhitungkan evaluasi formatif dan mencoba dengan subjek-materi ahli, beberapa pelajar, atau sekelompok pelajar. Langkah-langkah Pengembangan Pembelajaran 1. Meninjau strategi pengajaran untuk setiap tujuan dalam setiap pelajaran. 2. Survei literatur dan bertanya kepada ahli bidang study untuk menentukan bahan pengajaran apa yang sudah tersedia. 3. Pertimbangkan bagaimana Anda dapat mengadopsi atau mengadaptasi bahan-bahan yang tersedia. 4. Menentukan apakah bahan-bahan baru harus dirancang. Jika demikian, lanjutkan ke langkah Jika tidak, mulai mengatur dan menyesuaikan bahan- bahan yang tersedia, dengan menggunakan strategi pengajaran sebagai panduan. 5. Periksa analisis peserta didik dan untuk setiap pelajaran, mempertimbangkan peran instruktur dalam memfasilitasi instruksi dan menentukan sejauh mana Anda ingin instruksi untuk diri sendiri atau kelompok-berjalan mondar-mandir. 6. Periksa analisis konteks pembelajaran dan asumsi-asumsi Anda tentang sumber daya yang tersedia untuk mengembangkan bahan. Mempertimbangkan kembali sistem penyampaian dan media yang dipilih untuk mempresentasikan bahan-bahan, untuk memantau praktik dan umpan balik, untuk mengevaluasi, dan untuk meningkatkan memori pelajar dan transfer. 7. Rencana dan menulis bahan-bahan pengajaran berdasarkan strategi pengajaran dalam bentuk draf. Anda akan takjub melihat betapa tongkat ilustrasi angka-angka dan kasar dapat membawa ide-ide Anda untuk hidup untuk sidang pertama. Cetak, visual, atau materi auditori dalam bentuk kasar ini akan memungkinkan Anda untuk memeriksa urutan, aliran ide, ketepatan ilustrasi ide, kelengkapan, kecepatan, dan seterusnya. Buatlah seperangkat bahan kasar selengkap mungkin cukup untuk setiap aktivitas instruksional. 8. Periksa setiap selesai pelajaran atau sesi belajar untuk kejelasan dan aliran ide. 9. Menggunakan satu unit instruksional yang lengkap, tulis instruksi yang menyertainya untuk membimbing para siswa melalui kegiatan jika diperlukan. 10. Menggunakan bahan-bahan yang dikembangkan di pertama ini tidak mahal, konsep kasar, mulai kegiatan evaluasi. Bab 10 memperkenalkan dan membahas prosedur dan kegiatan untuk mengevaluasi dan merevisi bahan pengajaran. 11. Anda mungkin juga mengembangkan bahan-bahan untuk instruktur manual saat Anda pergi bersama-sama atau Anda dapat membuat catatan ketika Anda mengembangkan dan merevisi presentasi dan kegiatan instruksional. Menggunakan catatan, Anda dapat menulis panduan instruktur kemudian
  • 28.
    BAHRUR ROSYIDI (DESAIN PEMBELAJARAN ) 28 BAB X DESIGNING and CONDUCTING FORMATIVE EVALUATION A. Latar Belakang Evaluasi formatif adalah pengumpulan data dan informasi selama pengembangan instruksi yang dapat digunakan untuk meningkatkan efektivitas instruksi. Evaluasi formatif awalnya digunakan sebagai proses untuk meningkatkan instruksi setelah draft pertama pengajaran dikembangkan. Desainer berpengalaman, bagaimanapun, menemukan bahwa lebih baik untuk mencoba komponen awal dari proses desain, sehingga menghindari banyak masalah yang akan tidak dapat ditemukan sampai setelah rancangan instruksi itu selesai. B. Konsep Pengembangan Evaluasi formatif adalah proses perancangan untuk memperoleh data yang dapat digunakan untuk meninjau kembali instruksi agar lebih efisien dan efektif. Penekanan dalam evaluasi formatif adalah pada pengumpulan dan analisis dan revisi dari instruksi. Ada tiga fase dasar evaluasi formatif. Yang pertama adalah evaluasi perorangan, evaluasi kelompok kecil dan uji lapangan. Sebelum ini dilaksanakan didahului oleh tinjauan ulang dari ahli yang tidak terlibat tidak langsung tetapi mempunyai keahlian yang relevan. 1. Merancang Evaluasi Formatif Kerangka acuan apa yang dapat Anda gunakan untuk merancang evaluasi formatif? Dengan mengingat bahwa tujuan evaluasi formatif adalah untuk menunjukkan kesalahan-kesalahan tertentu dalam bahan-bahan untuk mengoreksi mereka, termasuk desain evaluasi instrumen, prosedur, dan kebutuhan personil untuk menghasilkan informasi tentang lokasi dan alasan untuk setiap masalah. Ada lima bidang pertanyaan yang digunakan untuk mengevaluasi bahan. 1) Apakah bahan sudah sesuai untuk jenis hasil belajar yang diharapkan ? 2) Apakah bahan sudah memadai termasuk instruksi pada bawahan keterampilan? 3) Apakah bahan sudah jelas dan mudah dipahami ? 4) Berapakah nilai motivasi material untuk peserta didik ? 5) Bahan-bahan yang dapat dikelola secara efisien dengan cara mereka dimediasi? 2. Peranan Tenaga Ahli dalam Evaluasi Formatif Selain adanya data evaluasi dari pembelajar perlu juga melihat analisi dari seorang ahli. Ketika draf desain selesai terkadang desain tidak bisa melihat permasalahan yang ada. Resensi atau pendapat dari tenaga ahli perlu dipertimbangkan untuk perbaikan dan perubahan pada draf pertama desain. Terutama dalam strategi belajar, tipe belajar dan ketetapatan bahan yang akan digunakan dalam desain pembelajaran.
  • 29.
    BAHRUR ROSYIDI (DESAIN PEMBELAJARAN ) 29 3. Evaluasi Perorangan Tujuan evaluasi formatif perorangan adalah untuk mengidentifikasi dan menghapus kesalahan yang mencolok dalam pengajaran. Evaluasi ini melibatkan 3 atau lebih peserta didik yang berinteraksi langsung dengan desainer. Ada tiga kriteria utama dan dalam evaluasi perorangan ini yaitu : Kejelasan, Dampak dan Kelayakan . Ada beberapa pertimbangan dalam melakukan evaluasi perorangan yaitu : 1) Memilih Pelajar Penentuan pelajar yang dilibatkan dalam evaluasi perorangan harus mewakili populasi target, baik segi kemampuan maupun karakteristik lainnya. Misal dari segi kemampuan, dipilih yang diatas rata-rata, rata-rata dan di bawah rata-rata. Dilihat dari motivasi, dipilih yang motivasi positif, netral dan negatif, Atau kalau itu bukan pelajar bisa dipilih berdasarkan pengalaman, diatas sepuluh tahun, dua sampai lima tahun dan yang baru setahun. 2) Pendataan Data pendataan atau pengambilan informasi dati evaluasi perorangan seperti diatas, yaitu : kejelasan, dampak dan kelayakan. a. Kejelasan Untuk kejelasan instruksi, ada tiga kategori utama dari informasi yaitu pesan, link, dan prosedur. Kategori pertama, pesan, meliputi: kosakata, kalimat kompleksitas, dan struktur pesan.. Kategori kedua, link, bagaimana pesan dasar dirancang mencakup konteks, contoh, analogi, ilustrasi, demonstrasi, dan sebagainya. Katagori ketiga, prosedur, mengacu pada instruksi karakteristik seperti urutan, ukuran segmen yang disajikan, transisi antara segmen, kecepatan, dan variasi yang dibangun ke dalam presentasi. Ini akan berpengaruh kepada motivasi dan kecepatan dalam pembelajaran b. Dampak Berkaitan dengan sikap pelajar tentang instruksi pada pencapaian tujuan-tujuan tertentu. Terkait dengan sikap, (1) secara pribadi relevan dengan dia atau dia, (2) accomplishable dengan usaha yang wajar, dan (3) menarik dan memuaskan untuk pengalaman. c. Kelayakan Berkaitan dengan pertimbangan orientasi manajemen yang dapat diperiksa selama evaluasi sidang. Pertimbangan kelayakan termasuk kemampuan belajar, media pengajaran, dan pengajaran lingkungan. 3) Prosedur Prosedur yang khas dalam evaluasi perorangan adalah untuk menjelaskan kepada para pelajar tentang bahan pembelajaran. Reaksi pembelajar terhadap materi, mengetahui kekurangan materi, mengerjakan soal-soal, mencatat waktu yang diperlukan untuk menyelesaikan materi. Pebelaajar akan menemukan kesalahan ketik, kelalaian konten, halaman yang hilang, grafik yang berlabel tidak tepat, tidak sesuai link di halaman web mereka, dan jenis lainnya. Kesulitan memahami urutan belajar, konsep belajar, dan soal-soal
  • 30.
    BAHRUR ROSYIDI (DESAIN PEMBELAJARAN ) 30 yang diberikan. 4) Penilaian dan Kuesioner Setelah siswa telah menyelesaikan instruksi dalam evaluasi perorangan, mereka mengerjakan posttest dan kuesioner sikap dengan cara yang sama. Desainer akan menemukan tidak hanya kesalahan, tetapi juga kenapa terjadi kesalahan. Informasi ini dapat sangat membantu selama proses revisi. Proses untuk mengevaluasi kinerja, produk, dan sikap dan pada akhirnya untuk merevisi pembelajaran termasuk butir-butir soal yang ada. 5) Belajar Sisa Salah satu kepentingan desainer selama evaluasi perorangan adalah untuk menentukan jumlah waktu yang diperlukan bagi pelajar untuk menyelesaikan instruksi. 6) Interpretasi Data Informasi tentang kejelasan instruksi, dampak pada pelajar, dan kelayakan instruksi perlu diringkas dan terfokus. Aspek-aspek tertentu dari instruksi yang ditemukan untuk menjadi lemah kemudian dapat dipertimbangkan dalam rangka rencana revisi yang mungkin untuk meningkatkan instruksi untuk pelajar serupa. 7) Hasil Hasil dari evaluasi satu-ke-satu adalah instruksi bahwa : (l) berisi kosa kata yang sesuai, kompleksitas bahasa, contoh, dan ilustrasi untuk peserta didik; (2) baik menghasilkan sikap dan prestasi pelajar, atau direvisi dengan tujuan meningkatkan pelajar sikap atau kinerja selama percobaan berikutnya, dan (3) layak digunakan dengan pembelajar, sumber daya, dan pengaturan yang ada. Instruksi lebih lanjut dapat disempurnakan dengan menggunakan kelompok kecil cobaan. 4. Evaluasi Kelompok Kecil Ada dua tujuan dalam evaluasi kelompok kecil. Pertama effektivitas perubahan dan Identifikasi masalah yang masih tersisa setelah evaluasi perorangan. Kedua untuk menentukan apakah pelajar dapat menggunakan instruksi tanpa berinteraksi dengan instruktur. (Pada titik ini dalam diskusi kita, kita terus menganggap bahwa perancang merancang beberapa bentuk bahan pengajaran diri.) 1) Kriteria dan Data Langkah efektif untuk mengevaluasi pembelajaran dan kinerjanya dengan melihat skor pretest dan posttest. Informasi yang dikumpulkan mengenai kelayakan dari instruksi biasanya meliputi: (l) waktu yang dibutuhkan bagi pelajar untuk menyelesaikan baik instruksi dan tolok ukur kinerja yang dibutuhkan,
  • 31.
    BAHRUR ROSYIDI (DESAIN PEMBELAJARAN ) 31 (2) biaya dan kelangsungan hidup menyampaikan instruksi dalam format dimaksudkan dan lingkungan, dan (3) sikap mereka yang melaksanakan atau mengelola instruksi. 2) Memilih Pebelajar Evaluasi kelompok kecil terdiri dari 8 – 20 orang pembelajar. Dimungkin untuk memilih secara acak dai populasi target. Atau mngkin desainer perlu mengikutkan pembelajar yang telah ditetapkan untuk mewakili kelompok, misalnya pebelajar yang prestasinya rendah, rata- rata, tinggi atau yang terbasa dengan prosedur tertentu misalnya berbasis komputer, web dan yang tidak, atau yang muda, berpengalaman. 3) Prosedur Prosedurnya guru memulai dengan menjelaskan kemudian pembelajar diberikan pretest. Pada pelaksanaan peran guru sesedikit mungkin. Setiap pelajar yang kesulitan dalam proses dan bagian dan solusi harus jelas dicatat sebagai bagian dari revisi data. 4) Penilaian dan Kuesioner Langkah tambahan dari evaluasi adalah kuesioner sikap untuk mendapatkan tanggapan pembelajar, kelemahan dan kelebihan dalam strategi pembelajaran. Oleh karena itu pertanyaan dalam kuesioner minimal mencakup : • Apakah instruksi menarik? • Apakah Anda mengerti apa yang Anda harus dipelajari? • Apakah bahan-bahan yang berkaitan langsung dengan tujuan? • Apakah latihan-latihan praktek memadai? • Apakah latihan-latihan praktek relevan? • Apakah benar-benar tes mengukur pengetahuan tentang tujuan? • Apakah anda menerima umpan balik yang memadai pada latihan-latihan praktis? • Apakah Anda merasa percaya diri ketika menjawab pertanyaan di tes? 5) Ringkasan Data dan Analisa Data kuantitatif dan informasi yang dikumpulkan selama evaluasi dirangkum dan dianalisis. Data kuantitatif terdiri dari skor tes serta persyaratan waktu dan biaya proyeksi. Informasi deskriptif terdiri dari komentar yang dikumpulkan dari sikap kuesioner, wawancara, atau evaluator catatan tertulis selama proses evaluasi. 6) Hasil Hasil dari evaluasi kelompok kecil mungkin perbaikan instruksi yang sederhana, seperti mengubah contoh dan kosa kata dalam tes item atau meningkatkan jumlah waktu yang
  • 32.
    BAHRUR ROSYIDI (DESAIN PEMBELAJARAN ) 32 dialokasikan untuk studi. Atau mungkin memerlukan perubahan besar dalam strategi pengajaran (misalnya, strategi motivasi, urutan tujuan, pengiriman instruksional format), atau dalam sifat informasi yang disajikan kepada peserta didik. 5. Evaluasi Uji Lapangan Evaluasi uji lapangan menggunakan konteks belajar yang mirip dengan sasaran yang akan digunakan. Tujuan uji lapangan untuk efektivitas perubahan pada evaluasi kelompok kecil dan instruksi dapa digunakan pada kontek belajar yang sebenarnya. 1) Lokasi Evaluasi dan pemilihan pelajar Uji lapangan dapat dicobakan pada kelompok besar yang terdiri dari 30 orang yang dipilih secara acak yang berbeda. Atau pada kelas perorangan tetapi akan menemui kesulitan karena pebelajar akan tersebar. 2) Kriteria dan Data informasi yang dikumpulkan adalah prestasi pelajar dan sikap; instruktur prosedur dan sikap; dan sumber daya seperti waktu, biaya, ruang, dan peralatan. 3) Prosedur Pelaksanaan Ujian Lapangan Prosedur uji lapangan hampir sama dengan kelompok kecil. Perbedaan pada peran desain yang harus dikurangi atau dihilangkan diganti dengan peran guru, oleh karenanya guru harus dilatih dulu. Mungkin setelah evaluasi kelompok kecil pretest dan posttest diubah atau dikurangi hanya menilai entry paling penting. Kuesioner difokuskan pada faktor-faktor lingkungan yang mungkin mengganggu pembelajaran. 4) Ringkasan Data dan Interpretasi Data prestasi dan informasi sikap pelajar dan guru diringkas untuk membantu menemukan bagian-bagian pada instrusi yang tidak efektif. Hal ini akan digunakan sebagai revisi akhir.
  • 33.
    BAHRUR ROSYIDI (DESAIN PEMBELAJARAN ) 33 BAB XI REVISING INSTRUCTIONAL MATERIALS A. Latar Belakang Pada hampir semua model desain instruksional, akan ditemukan penekanan utama pada konsep evaluasi formatif, yaitu pada pengumpulan data untuk mengidentifikasi masalah dan merevisi bahan pengajaran. Model desainpembelajaran sering menunjukkan bahwa setelah data yang telah dikumpulkan dan diringkas, harus direvisi material pembelajarannya agar lebih “tepat.” Ada dua jenis dasar revisi yang dapat digunakan untuk mempertimbangkan material pembelajaran. Yang pertama adalah perubahan yang dibuat dengan isi atau substansi bahan untuk membuat mereka lebih akurat atau lebih efektif sebagai sarana belajar. Tipe kedua perubahan berkaitan dengan prosedur yang digunakan dalam menggunakan bahan B. Konsep Pengembangan Ada banyak cara yang berbeda di mana data yang dikumpulkan dalam suatu evaluasi formatif dapat dirangkum untuk menunjukkan daerah kesulitan belajar dan kemungkinan revisi. Metode-metode yang kita gambarkan di sini adalah hanya saran. Ketika Anda mulai bekerja dengan data Anda sendiri, Anda mungkin menemukan teknik lain yang akan membantu Anda memperoleh lebih banyak wawasan dari mereka. Kita akan melihat dulu apa yang dapat Anda lakukan dengan data dan informasi dari evaluasi formatif satu-ke-satu, dan kemudian mempertimbangkan kelompok kecil dan fase uji-lapangan. Menganalisis Data Dari Uji Coba Satu-satu Dari uji satu-satu masih dirasakan sangat sedikit data yang diperoleh, karena informasi yang biasanya tersedia hanya dari tiga sampai lima pelajar. Karena pelajar ini dipilih berdasarkan keragaman, informasi yang mereka berikan akan, dalam dalam bentuk berbagai kemungkinan, akan sangat berbeda, bukan menyatu dengan beberapa jenis kelompok rata- rata. Dengan kata lain, perancang harus melihat persamaan dan perbedaan antara tanggapan para peserta didik, dan menentukan perubahan yang terbaik. Perancang memiliki lima jenis informasi dasar yang tersedia: Perancang memiliki lima jenis informasi dasar yang tersedia: 1. Perilaku masukan dan karakteristik pebelajar, 2. tanggapan langsung terhadap instruksi, 3. waktu belajar, 4. posttest kinerja, dan 5. tanggapan terhadap sikap kuesioner. Langkah pertama adalah untuk menggambarkan para pembelajar yang berpartisipasi dalam uji satu-satu dan untuk menunjukkan kinerja mereka pada setiap entri-perilaku tindakan. Selanjutnya, perancang harus membawa bersama semua komentar dan saran tentang pembelajaran. Hal ini juga memungkinkan untuk menyertakan komentar dari ahli materi, dan setiap alternatif pendekatan pembelajaran yang digunakan dengan pelajar selama uji satu- satu. Selanjutnya data yang akan diringkas adalah yang terkait dengan posttest. Dimulai dengan
  • 34.
    BAHRUR ROSYIDI (DESAIN PEMBELAJARAN ) 34 mendapatkan item kinerja individu dan kemudian menggabungkan nilai item untuk masing- masing tujuan sampai pada total skor. Dengan mengembangkan sebuah tabel yang menunjukkan setiap siswa skor pretest, posttest skor, dan total waktu belajar. Dengan semua informasi ini di tangan, perancang siap untuk merevisi Pembelajaran. Tentu saja, jelas revisi tertentu mungkin telah dibuat sebelum menyelesaikan uji satu-satu. Revisi dimulai dengan melihat kinerja pembelajar dalam melaksanakan evaluasi satu-satu. Yaitu dengan melihat item tes apakah berfungsi baik atau tidak, Jika tidak maka item tes kita revisi. Jika berfungsi baik maka kita revisi struktur pembelajarannya. Menganalisis Data dari Kelompok Kecil dan Uji Lapangan Kelompok kecil evaluasi formatif menyediakan perancang dengan ringkasan data yang agak berbeda situasi. Data dari 8 – 20 siswa memungkinkan adanya data yang lebih lengkap. Data yang tersedia biasanya adalah sebagai berikut: 1. item performa di pretest, 2. posttest, dan 3. tanggapan terhadap kuesioner sikap; 4. pembelajaran dan 5. pengujian waktu, dan 6. komentar yang dibuat secara langsung dalam bahan. Unit dasar analisis untuk semua penilaian adalah penilaian masing-masing item. Kinerja pada setiap item harus dinilai sebagai benar atau salah. Jika salah satu item memiliki beberapa bagian, maka setiap bagian harus dinilai dan dilaporkan secara terpisah sehingga informasi tidak hilang. Informasi item individu ini diperlukan untuk tiga alasan: 1. Berguna dalam memutuskan apakah ada masalah tertentu dengan item atau apakah itu secara efektif mengukur kinerja sesuai yang dijelaskan dalam objektif. 2. Digunakan untuk mengidentifikasi sifat pembelajar mengalami kesulitan dengan instruksi. 3. Dapat digabungkan untuk menunjukkan kinerja pelajar yang objektif, dan akhirnya, pada seluruh tes. Proses Revisi Kami menyarankan bahwa ketika Anda memulai proses revisi, Anda meringkas data Anda seperti yang disarankan dalam bab ini. Kami menyadari bahwa kebutuhan desainer instruksional akan berbeda menurut jenis bahan yang mereka bekerja, namun strategi yang disarankan di sini harus diterapkan pada hampir semua usaha desain instruksional. Sebagai contoh, jika Anda telah mengajarkan keterampilan psikomotorik, maka kinerja posttest Anda akan dicatat pada rubrik dari beberapa macam, dan diringkas pada bagan analisis instruksional. Mungkin juga ada kertas dan pensil bawahan ujian keterampilan dan pengetahuan. Skor ini harus diperiksa sehubungan dengan keterampilan motorik yang terkait. Penggunaan sikap tanggapan dan waktu belajar akan sama untuk semua jenis instruksi. Mengingat semua data dari evaluasi kelompok kecil atau uji lapangan, perancang harus membuat keputusan tentang bagaimana membuat revisi. Hal ini hampir selalu terlihat di mana masalahnya, tetapi tidak selalu jelas apa yang sebaiknya dilakukan perubahan. Jika perbandingan beberapa pendekatan telah tertanam dalam evaluasi formatif, maka hasilnya
  • 35.
    BAHRUR ROSYIDI (DESAIN PEMBELAJARAN ) 35 harus menunjukkan jenis perubahan yang akan dibuat. Jika tidak, mengusulkan untuk merevisi strategi mengikuti instruksi satu-ke-satu evaluasi juga berlaku pada saat ini, yaitu menggunakan data, pengalaman Anda, dan suara prinsip-prinsip pembelajaran sebagai dasar untuk revisi Anda. Satu peringatan: Hindari menanggapi terlalu cepat untuk setiap satu bagian dari data, apakah itu adalah peserta didik kinerja pada tujuan tertentu, komentar dari seorang individu pembelajar, atau pengamatan oleh ahli-materi subjek. Mereka semua informasi berharga, namun Anda harus berusaha untuk menguatkan data ini dengan data lainnya. Lihat kinerja serta data pengamatan yang akan membantu Anda berfokus pada kekurangan tertentu dalam bahan pengajaran. Saran tambahan: Ketika meringkas data dari evaluasi lapangan, Anda harus berhati-hati untuk meringkas dalam yang akurat dan jelas mode. Anda akan menemukan bahwa data- data ini menarik tidak hanya untuk Anda sebagai perancang instruksional, tetapi juga akan berfungsi sebagai kendaraan yang efektif untuk menunjukkan kepada orang lain bagaimana peserta didik dilakukan dengan instruksi Anda. Tabel dan grafik dapat menyediakan baik umum dan penjelasan rinci tentang kinerja keseluruhan dari peserta didik.
  • 36.
    BAHRUR ROSYIDI (DESAIN PEMBELAJARAN ) 36 BAB XII MERANCANG & MELAKUKAN EVALUASI SUMATIF (DESIGN AND CONDUCT SUMMATIVE EVALUATIONS) A. Latar Belakang Evaluasi formatif merupakan proses pengumpulan data dan informasi dalam rangka untuk meningkatkan efektivitas pengajaran. Sedangkan Evaluasi Sumatif adalah proses pengumpulan data dan informasi dalam rangka untuk membuat keputusan tentang perolehan tujuan pembelajar yang telah dirancang . Penilaian formatif dilaksanakan sebagai suatu proses yang bersifat membangun tanpa mengandung keputusan. Namun, pada suatu titik tertentu, perlu diketahui apakah pengajaran kita sudah efektif. Agar kita dapat mencapai keputusan itu, penilaian sumatif perlu dilaksanakan. Ada dua tahap evaluasi sumatif. Yang pertama berfokus pada hubungan antara instruksi, minat, dan kebutuhan organisasi. Tahap kedua adalah uji coba lapangan dari instruksi yang mirip dengan fase ketiga evaluasi formatif, kecuali sekarang dilakukan untuk tujuan yang berbeda yaitu, untuk menentukan apakah menghasilkan hasil yang diinginkan untuk pengambil keputusan B. KAJIAN PUSTAKA Model Dick and Carey terdiri dari 10 langkah. Setiap langkah sangat jelas maksud dan tujuannya sehingga bagi perancang pemula sangat cocok sebagai dasar untuk mempelajari model desain yang lain. Kesepuluh langkah pada model Dick and Carey menunjukan hubungan yang sangat jelas, dan tidak terputus antara langkah yang satu dengan yang lainya. Dengan kata lain, sistem yang terdapat pada Dick and Carey sangat ringkas, namun isinya padat dan jelas dari satu urutan ke urutan berikutnya. Model ini termasuk ke dalam model prosedural. Langkah–langkah Desain Pembelajaran menurut Dick and Carey adalah: a. Mengidentifikasikan tujuan umum pembelajaran. b. Melaksanakan analisi pembelajaran c. Mengidentifikasi tingkah laku masukan dan karakteristik siswa d. Merumuskan tujuan performansi e. Mengembangkan butir–butir tes acuan patokan f. Mengembangkan strategi pembelajaran g. Mengembangkan dan memilih materi pembelajaran h. Mendesain dan melaksanakan evaluasi formatif i. Merevisi bahan pembelajaran j. Mendesain dan melaksanakan evaluasi sumatif. Hasil-hasil pada tahap di atas dijadikan dasar untuk menulis perangkat yang dibutuhkan. Hasil perangkat selanjutnya divalidasi dan diujicobakan di kelas/ diimplementasikan di kelas dengan evaluasi sumatif. Penggunaan model Dick and Carey dalam pengembangan suatu mata pelajaran dimaksudkan agar (1) pada awal proses pembelajaran anak didik atau siswa dapat mengetahui dan mampu melakukan hal–hal yang berkaitan dengan materi pada akhir pembelajaran, (2) adanya pertautan antara tiap komponen khususnya strategi pembelajaran dan hasil pembelajaran yang dikehendaki, (3) menerangkan langkah–langkah yang perlu dilakukan dalam melakukan perencanaan desain pembelajaran. C. KONSEP PENGEMBANGAN Evaluasi sumatif didefinisikan sebagai desain studi evaluasi dan pengumpulan data untuk memverifikasi efektivitas bahan pengajaran dengan target pelajar. Tujuan utamanya adalah untuk menentukan digunakan atau tidak bahan pengajaran di lingkungan sekitar dan mengadopsi bahan yang berpotensi untuk kebutuhan instruksional
  • 37.
    BAHRUR ROSYIDI (DESAIN PEMBELAJARAN ) 37 Evaluasi sumatif memiliki dua fase utama: penilaian ahli dan uji coba lapangan. Tujuan dari tahap penilaian ahli untuk menentukan apakah digunakan instruksi atau instruksi lainnya yang memiliki potensi untuk kebutuhan instruksional. Tujuan dari tahap uji coba lapangan untuk mendokumentasikan efektivitas pengajaran yang menjanjikan dengan anggota kelompok sasaran dalam pengaturan dimaksud. Analisis dan keputusan yang harus dibuat selama setiap tahap. Kegiatan yang dilakukan dalam tahap penilaian ahli adalah (l) mengevaluasi kesesuaian antara kebutuhan instruksional pengajaran, (2) mengevaluasi kelengkapan dan ketepatan pengajaran, (3) mengevaluasi strategi instruksional yang terkandung dalam pengajaran, (4) mengevaluasi utilitas dari instruksi, dan (5) menentukan kepuasaan pembelajaran. Tahap uji coba lapangan memiliki dua komponen. Pertama adalah hasil analisis, yang melibatkan dan menentukan efek instruksi pada peserta didik. Kedua, analisis manajemen, meliputi penilaian sikap instruktur dan supervisor yang terkait dengan kinerja pelajar, pelaksanaan kelayakan, dan biaya. Tujuan utama dari percobaan lapangan adalah untuk menemukan baik kekuatan dan kelemahan dari instruksi, untuk menentukan penyebabnya, dan untuk mendokumentasikan kekuatan dan masalah. Pada sumatif soalnya bisa berbeda dengan formatif tergantung dengan hasil analisis dan revisi. Tes sumatif dilakukan diluar perancang yakni seorang evaluator dengan Target uji lapangan di Formatif dan Sumatif bisa berbeda yang penting satu level dengan hasil Data tes dan non tes. Kebutuhan organisasi Seorang penilai harus menentukan kesesuaian antara kebutuhan organisasi, karakteristik pembelajar sasaran mereka, dan kebutuhan dan karakteristik bahan kandidat yang dirancang. Untuk melakukan analisis kesesuaian, perancang harus terlebih dahulu memperoleh gambaran yang jelas dari kebutuhan organisasi, yang mencakup gambaran yang akurat catatan perilaku dan karakteristik sasaran peserta didik. Sumber daya Perancang harus menganalisis kesesuaian antara sumber daya organisasi dengan pembelian dan pelaksanaan bahan pengajaran dan biaya untuk memperoleh dan menggunakanl bahan pembelajaran. Setelah diperoleh deskripsi yang memadai, perancang harus membandingkan: 1) kebutuhan organisasi kebutuhan versus dibahas dalam materi, 2) organisasi kelompok-kelompok sasaran versus kelompok sasaran untuk bahan-bahan 3) sumber daya organisasi versus persyaratan untuk mendapatkan dan melaksanakan instruksi. Analisis konten Salah satu strategi dalam menyediakan para ahli dengan menyiapkan salinan semua bahan dan meminta mereka untuk menilai keakuratan dan kelengkapan bahan-bahan untuk tujuan yang dinyatakan. Yang lebih baik, lebih hemat biaya-strategi yang efektif akan bekerja dengan para ahli untuk menghasilkan sebuah analisis instruksional dinyatakan. Hasil analisis ahli harus mencakup tujuan analisis dan analisis keterampilan bawahan. Analisis Desain Dalam menganalisis desain diperlukan daftar periksa yang dapat digunakan untuk meninjau dan membandingkan bahan-bahan yang akan menjadi kandidat yang paling menyeluruh dan menghemat waktu pendekatan.
  • 38.
    BAHRUR ROSYIDI (DESAIN PEMBELAJARAN ) 38 Analisis Kelayakan kegunaan Untuk setiap set evaluasi , harus dipertimbangkan faktor-faktor seperti ketersediaan panduan atau silabus pelajar dan instruktur manual. Faktor-faktor yang terkait dengan ketahanan bahan pertimbangan lain. Bahan pertimbangan lain adalah sumber daya khusus, seperti kemampuan instruktur, peralatan, atau lingkungan yang diperlukan. Untuk desain bagian evaluasi sumatif, diperlukan wawancara terhadap orang-orang dalam organisasi yang meminta evaluasi. Melalui diskusi dengan mereka dapat dipastikan bahwa telah ditentukan kebutuhan mereka, sumber daya, dan kendala. Current User Analisis / Pemakai Analisa Ada analisis lain yang perlu di sertakan dalam desain. Gunanya untuk mencari informasi tambahan tentang bahan calon dari organisasi yang berpengalaman dalam menggunakan mereka. Jenis informasi apa yang harus dicari: 1. Apa perilaku dan motivasi untuk mempelajari bahan? 2. Apa yang mereka pretest dan posttest tingkat kinerja menggunakan instruksi? Fase Uji lapangan dari Evaluasi sumatif Uji lapangan mencakup bagian-bagian berikut: perencanaan untuk evaluasi, mempersiapkan untuk pelaksanaan, pelaksanaan pengajaran dan pengumpulan data, meringkas dan menganalisis data, dan pelaporan hasil. Perbandingan Evaluasi Formatifdengan Sumatif Aspek Evaluasi formatif Evaliuasi Sumatif Tujuan Mencari kelemahan dalam instruksi untuk merevisinya Mencari kekuatan serta kelemahan dokumen dalam pengajaran supaya dapat memutuskan apakah akan mempertahankan atau mengadopsi itu Fase  Uji satu satu  Kelompok Terbatas  Uji lapangan  Keputusan Ahli  Uji lapangan Sejarah pengemban gan pembelajara n Bahan pengajaran sistematis dirancang di rumah dan disesuaikan dengan kebutuhan organisasi Satu set bahan diproduksi di rumah atau di tempat lain tidak perlu mengikuti pendekatan system uraian Bahan Satu set bahan Satu set bahan atau beberapa set bersaing Posisi evaluator Anggota hasil desain dan tim pengembangan Tipe penilai dari luar Hasil Suatu resep untuk merevisi instruksi Biasanya evaluator eksternal Sebuah laporan mendokumentasikan desain, prosedur, hasil, rekomendasi, dan dasar pemikiran