Nature-Inspired Metaheuristics
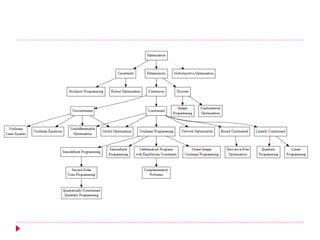
Deterministic vs Stochastic
 Deterministic
 Always give the same outcome given the same input
 Example: Hill-climbing and downhill simplex
 Stochastic
 Meaning: random, probabilistic
 Give different outcomes for the same input
 Example: Genetic algorithms and PSO
Gradient
 Any optimization method basically tries to find
the nearest/next best parameter(s) form the
initial parameter(s) that will optimize the given
function (done iteratively with the expectation to
get the best parameter(s) ).
Gradient-based vs Gradient-Free Algorithms
 Gradient-based Algorithms (Deterministic)
 The optimization method that uses gradient to get this
parameter(s)
 Example
 Newton-Raphson algorithm
 Gradient-free Algorithms (Non gradient-based)
 The optimization method that will not uses gradient to
get this parameter(s)
 Example
 Hooke-Jeeves pattern search
 Nelder-Mead downhill simplex
Stochastic Method
 Heuristics
 Heuristic means “to find” or “to discover by trial
and error”
 Metaheuristics
 Meta means “beyond” or “higher level”
Metaheuristic Algorithms:Component
 Component:
 Intensification (or exploitation )
 Diversification (or exploration)
Metaheuristic Algorithms:Component
 Diversification means to generate diverse solutions so as
to explore the search space on a global scale
 Algorithm searching for new solutions in new regions,
 Intensification means to focus on the search in a local
region by exploiting the information that a current good
solution is found in this region
 Use already exist solutions and make refinement to it so it's fitness
will improve
Metaheuristic algorithms
 Population-based
 An algorithm that maintains an entire set of candidate solutions,
each solution corresponding to a unique point in the search space
of the problem
 Use multiple agents and hence tend to perform better
 Example
 genetic algorithms
 particle swarm optimization
 firefly algorithm (FA)
 Cuckoo search
 Trajectory-based
 Rely on single-agent to search through solution space
 Example
 Simulated annealing
THANK
YOU

Nature inspired metaheuristics

  • 1.
  • 2.
    Deterministic vs Stochastic Deterministic  Always give the same outcome given the same input  Example: Hill-climbing and downhill simplex  Stochastic  Meaning: random, probabilistic  Give different outcomes for the same input  Example: Genetic algorithms and PSO
  • 3.
    Gradient  Any optimizationmethod basically tries to find the nearest/next best parameter(s) form the initial parameter(s) that will optimize the given function (done iteratively with the expectation to get the best parameter(s) ).
  • 4.
    Gradient-based vs Gradient-FreeAlgorithms  Gradient-based Algorithms (Deterministic)  The optimization method that uses gradient to get this parameter(s)  Example  Newton-Raphson algorithm  Gradient-free Algorithms (Non gradient-based)  The optimization method that will not uses gradient to get this parameter(s)  Example  Hooke-Jeeves pattern search  Nelder-Mead downhill simplex
  • 5.
    Stochastic Method  Heuristics Heuristic means “to find” or “to discover by trial and error”  Metaheuristics  Meta means “beyond” or “higher level”
  • 6.
    Metaheuristic Algorithms:Component  Component: Intensification (or exploitation )  Diversification (or exploration)
  • 7.
    Metaheuristic Algorithms:Component  Diversificationmeans to generate diverse solutions so as to explore the search space on a global scale  Algorithm searching for new solutions in new regions,  Intensification means to focus on the search in a local region by exploiting the information that a current good solution is found in this region  Use already exist solutions and make refinement to it so it's fitness will improve
  • 8.
    Metaheuristic algorithms  Population-based An algorithm that maintains an entire set of candidate solutions, each solution corresponding to a unique point in the search space of the problem  Use multiple agents and hence tend to perform better  Example  genetic algorithms  particle swarm optimization  firefly algorithm (FA)  Cuckoo search  Trajectory-based  Rely on single-agent to search through solution space  Example  Simulated annealing
  • 10.