Сэдэв 14.ХӨДӨЛМӨРИЙН ЗАХ ЗЭЭЛ
1. Хөдөлмөрийн зах зээл
2.Цалин,түүний төрөл хэлбэр
3. Хөдөлмөрийн эрэлт
4.Хөдөлмөрийн нийлүүлэлт
5.Хөдөлмөрийн зах зээлийн тэнцвэр
6. Цалингийн түвшний ялгаатай байдал
1. Хөдөлмөрийн зах зээл
Эдийн засагчдын хамгийн чухалд тооцож судалдаг
зах зээл бол хөдөлмөрийн зах зээл билээ.
Өрхүүд, аж ахуйн нэгж байгууллагууд, засгийн
газрын хувьд ихээхэн сонирхдог зах зээл ч гэж хэлж
болно.
Эдийн засгийн өсөлт, хүн амын амжиргааны
түвшин хөдөлмөрийн зах зээлийн өөрчлөлтөөс шууд
хамаардаг нь үүний тод илэрхийлэл юм.
Хөдөлмөрийн зах зээлийн үйл ажиллагаа гэдэг
бол ажилчид болон ажил олгогчдын хоорондох шууд
харилцаагаар илэрхийлэгдэнэ.
Мөн эдгээр харилцааг зохицуулдаг бусад
оролцогчид болох үйлдвэрчний эвлэл, ажил
олгогчдын холбоо зэргийн идэвхитэй үйл
ажиллагаагаар тодорхойлогддог.
Хөдөлмөрийн эдийн засгийн онол нь хөдөлмөрийг
нийлүүлэгчид буюу ажилчид, хөдөлмөрийн эрэлт
үүсгэгчид буюу ажил олгогчдоор дамжуулан цалин
хөлсний төрөл, ялгааны шалтгаан, нийт эдийн засаг
дахь ажил эрхлэлт болон орлогыг судалдаг.
Хөдөлмөрийн эдийн засгийн онолыг хоёр түвшинд
судална.
Микро эдийн засгийн онолын түвшинд өрх, хувь хүн,
пүүсүүдийн хөдөлмөрийн зах зээл дэх үйл хөдлөлийг
нарийвчлан авч үзнэ.
Макро эдийн засгийн онолд хөдөлмөрийн зах зээл,
мөнгөний зах зээл, нээлттэй зах зээл зэрэг макро
түвшний зах зээлийн уялдааг тайлбарлана.
Хөдөлмөрийн зах зээлийн загварын гол цөм нь
цалин болон бусад хөдөлмөр эрхлэлтийн нөхцөлөөр
тодорхойлогдсон хөдөлмөрийн эрэлт, хөдөлмөрийн
нийлүүлэлт байдаг.
Хөдөлмөрийн зах зээлийн тухай судлахын өмнө
цалин, цалингийн түвшин, түүний бүтцийн талаар
тодорхой ойлголт зайлшгүй шаардлагатай.
2.Цалин,түүний төрөл хэлбэр
Эдийн засгийн аливаа баялагийн үндсэн эх сурвалж
нь хөдөлмөр байдаг.
Энэ ч утгаараа нь алдартай эдийн засагчид
хөдөлмөрийн талаар гүн гүнзгий утга санааг агуулсан
олон ишлэлийг хэлсэн байдаг.
Хөдөлмөр гэдэг нь тодорхой зорилго чиглэлтэй биеийн
болон оюуны хүчний үйл ажиллагаа юм.
Хөдөлмөрийг ажилчдын тоо болон ажлын цагаар
хэмждэг.
Хөдөлмөрийн эцсийн үр дүнг хөдөлмөрийн эрчим
болон бүтээмжээр хэмждэг.
Хөдөлмөрийн эрчим гэдэг нь биеийн болон оюуны
хүчийг зарцуулахад гаргасан нэгж хугацаан дахь
энергээр тодорхойлогдоно.
Харин хөдөлмөрийн бүтээмж нь нэгж хугацаан дахь
тухайн хөдөлмөрөөр бүтээгдэж буй бүтээгдэхүүний
тоо хэмжээгээр тодорхойлогдоно.
Хөдөлмөрийн үнэ цэнэ буюу цалин нь хөдөлмөрийн
эрэлт, нийлүүлэлтийн тэнцвэрээр тодорхойлогддог.
Пүүсийн нийт зардлын ихэнх хувийг нь цалингийн
зардал эзэлдэг.
Цалин гэдэг нь пүүсийн зүгээс хүний хөдөлмөрийг
ашигласныхаа төлөө түүний тоо хэмжээ болон чанарт
нь нийцүүлэн төлбөл зохих мөнгөн төлбөрийн хэмжээ
юм
Цалинг нэрлэсэн ба бодит гэж хоёр ангилдаг.
Нэрлэсэн цалин гэдэг нь хүн хөдөлмөрлөснийхөө
төлөө авч буй нийт мөнгөний дүн юм.
Нэрлэсэн цалин хүн амын орлогын ерөнхий түвшинг
харуулах боловч амжиргааны түвшинг бодит утгаар нь
харуулдаггүй.
Бодит цалин нь нэрлэсэн цалингаар худалдаж авч
болох бүтээгдэхүүн, үйлчилгээний тоо хэмжээгээр
тодорхойлогддог.
Иймээс бодит цалин нь хүн амын амжиргааны
түвшинг бодитоор харуулдаг.
Нэрлэсэн цалингийн өсөлтийг дараах байдлаар
тооцдог.
Энд : - нэрлэсэн цалингийн өсөлтийн хувь
- t - р үеийн нэрлэсэн цалин
- (t-1) - р үеийн нэрлэсэн цалин
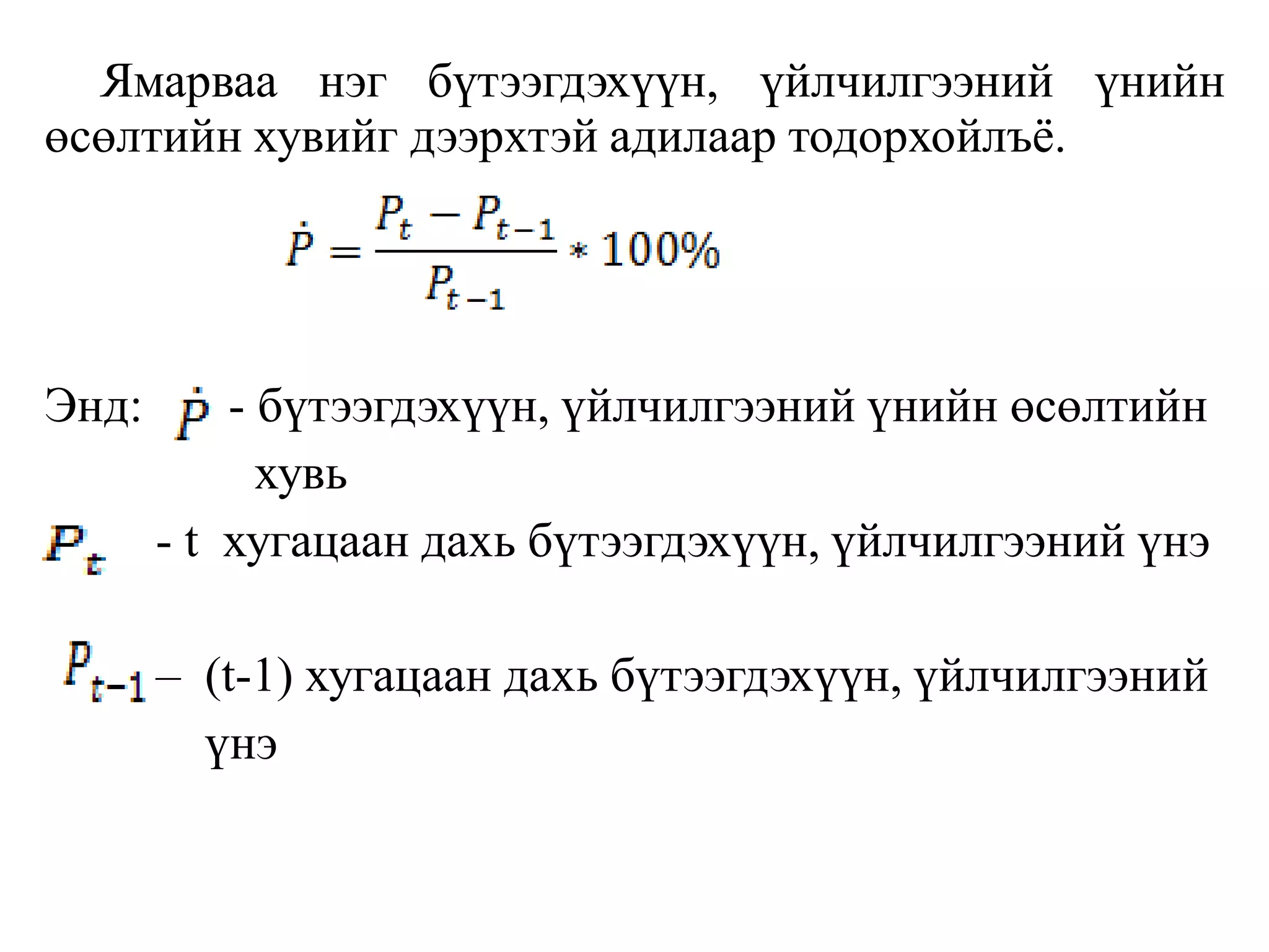
Ямарваа нэг бүтээгдэхүүн, үйлчилгээний үнийн
өсөлтийн хувийг дээрхтэй адилаар тодорхойлъё.
Энд: - бүтээгдэхүүн, үйлчилгээний үнийн өсөлтийн
хувь
- t хугацаан дахь бүтээгдэхүүн, үйлчилгээний үнэ
– (t-1) хугацаан дахь бүтээгдэхүүн, үйлчилгээний
үнэ
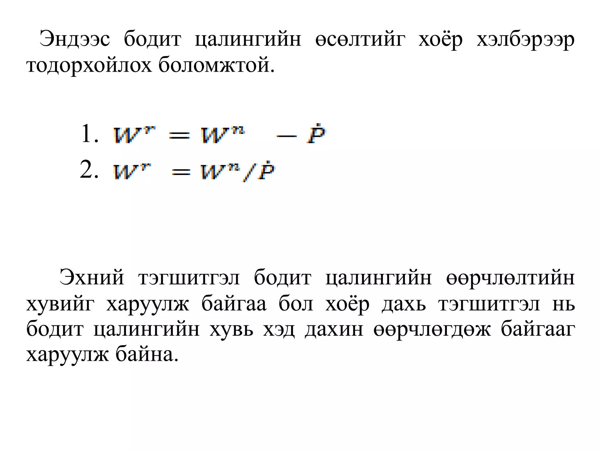
Эндээс бодит цалингийн өсөлтийг хоёр хэлбэрээр
тодорхойлох боломжтой.
1.
2.
Эхний тэгшитгэл бодит цалингийн өөрчлөлтийн
хувийг харуулж байгаа бол хоёр дахь тэгшитгэл нь
бодит цалингийн хувь хэд дахин өөрчлөгдөж байгааг
харуулж байна.
Дээрх тэгшитгэлүүдээс харвал бодит цалин нь
нэрлэсэн цалингийн өсөлттэй шууд, бүтээгдэхүүн,
үйлчилгээний үнэтэй урвуу хамааралтай болох нь
харагдаж байна.
Хөдөлмөрийн үнэ нь ихэнх тохиолдолд нэрлэсэн
цалингаар тодорхойлогддог.
Хөдөлмөрийн үнэ цэнэ буюу цалингийн хувьд
түүний ерөнхий түвшин болон үнэлгээ гэсэн хоёр
ялгаатай ойлголт байдаг.
Цалингийн ерөнхий түвшин нь тухайн хугацаанд авч
буй нийт цалин юм.
Харин цалингийн үнэлгээ нь цагаар олгох эсвэл
хийснээр олгох гэсэн хоёр хэлбэртэй.
Ажилчны ажилласан цагийн нэгжид ноогдуулж
цалинг тогтоож байгаа бол цагаар тооцож байгаа
цалингийн үнэлгээний хэлбэр болно.
Тэгвэл тухайн ажилчны хийж гүйцэтгэсэн ажлын
эцсийн үр дүнгээр цалинг тогтоож байгаа бол
хийснээр олгох цалингийн үнэлгээний хэлбэр болно.
Цалин нь тухайн улс орны эдийн засгийн нөхцөл
байдлаас шалтгаалан салбарууд болон бүс нутгуудын
хувьд харилцан адилгүй байдаг.
3. Хөдөлмөрийн эрэлт.
Хөдөлмөрийн зах зээл дээр хөдөлмөрийн эрэлтийг
үүсгэгч эдийн засгийн харилцаанд оролцогч нь пүүсүүд
байна.
Пүүсүүдийн тоо хэмжээ нь хөдөлмөрийн эрэлтэнд
нөлөөлөгч бас нэг үзүүлэлт юм.
Хөдөлмөрийн эрэлт бусад хүчин зүйлсийн адил
уламжлагдсан шинж чанартай.
Хөдөлмөрийн эрэлт нь ажил олгогч, үйлдвэрлэгчдийн
үйлдвэрлэлийн хүчин чадал, үйлдвэрлэлийн зардалтай
холбоотой байдаг.
Ажил олгогч пүүсүүд шинээр нэг ажилчин нэмж авч
ажиллуулах шийдвэр нь уг ажилчны бий болгох ахиу
бүтээгдэхүүний орлогоос хамаардаг.
Хөдөлмөрийн ахиу бүтээгдэхүүний орлого нь нэгж
бүтээгдэхүүний үнийг уг ажилчны бий болгосон
нэмэлт бүтээгдэхүүний хэмжээгээр үржүүлсэнтэй
тэнцүү.
- Хөдөлмөрийн ахиу бүтээгдэхүүний орлого
- Нэгж бүтээгдэхүүний үнэ
- Хөдөлмөрийн ахиу бүтээгдэхүүн
Пүүс шинээр авах ажилчдынхаа хэмжээг тэрхүү
нэмэлт ажилчны хөдөлмөрөөрөө бий болгох ахиу
бүтээгдэхүүний орлогыг цалингийн хэмжээтэй нь
харьцуулах замаар тогтооно. Үүнд:
1. MRPL > W L
2. MRPL < W L
3. MRPL = W
Хөдөлмөрийн ахиу бүтээгдэхүүн нь хөдөлмөрийн тоо
хэмжээтэй урвуу хамааралтай гэж үзвэл цалингийн
түвшин хөдөлмөрийн тоо хэмжээ мөн л адил урвуу
хамааралтай.
Энэ хамаарлыг хөдөлмөрийн эрэлт гэж нэрлэдэг.
Хөдөлмөрийн эрэлтийн муруй
DL = MRPLмуруй нь хөдөлмөрийн эрэлтийн муруйг
дүрсэлж байна.
Муруйн цэг бүрт хөдөлмөрийн ахиу
бүтээгдэхүүний орлого нэгж хөдөлмөрийн цалинтай
тэнцүү байхаар дүрслэгдэнэ.
А цэгт харгалзах хөдөлмөрийн ахиу бүтээгдэхүүн ба
цалин нь В цэгт харгалзах утгаас харьцангуй өндөр
боловч хөдөлмөрийн хэмжээ нь бага. В цэгт илүү
хөдөлмөр ашиглах нь өгөөж буурах хуультай
холбоотой.
Хөдөлмөрийн эрэлтийн өөрчлөлтөд нөлөөлдөг
дараах хүчин зүйлүүд байна.
Үүнд :
1.Бүтээгдэхүүн, үйлчилгээний эрэлтийн өөрчлөлт
2.Бусад хүчин зүйлийн үнийн өөрчлөлт
3.Хөдөлмөрийн ахиу бүтээгдэхүүн буюу хөдөлмөрийн
бүтээмжийн өөрчлөлт
Цалин өөрчлөгдөж байгаа тохиолдолд хөдөлмөрийн
тоо хэмжээ өөрчлөгдөж байгаа тул хөдөлмөрийн
эрэлтийн муруйн дагуу шилжилт явагдана.
Тухайн цалингийн түвшинд хөдөлмөрийн эрэлтэнд
нөлөөлөгч цалингаас бусад хүчин зүйл өөрчлөгдөхөд
хөдөлмөрийн эрэлт өөрчлөгдөж, хөдөлмөрийн
эрэлтийн муруй шилжилт хийдэг.
Хөдөлмөрийн эрэлтийн өөрчлөлт
Хөдөлмөрийн эрэлт нэмэгдсэн үед муруй баруун
гар тийш шилжинэ. Шинээр үүссэн муруй нь DL
2
муруй болно.
Харин хөдөлмөрийн эрэлт буурахад эрэлтийн муруй
зүүн тийш шилжинэ. Энэ эрэлтийн муруй нь DL
3
муруй.
W цалингийн түвшинд харгалзах эрэлтийн хэмжээ нь
тус бүр L3<L1<L2болно.
4.Хөдөлмөрийн нийлүүлэлт
Өрхүүд хөдөлмөрийн нийлүүлэлтийг хийдэг бөгөөд
бусад хүчин зүйл өөрчлөлтгүй тогтмол байхад цалин
нэмэгдвэл хөдөлмөрийн зах зээл рүү нийлүүлэх
хөдөлмөрийнхөө хэмжээг нэмэгдүүлэх хандлагатай
байдаг.
Эдийн засгийн практик амьдралд цалин ихэнх
тохиолдолд буурдаггүй.
Өрхүүдийн хөдөлмөрөө нийлүүлэх эсэх талаар
шийдвэр гаргахад өөр бусад олон хүчин зүйлс
нөлөөлж байдаг гэдгийг тэмдэглэх хэрэгтэй.
Тухайлбал, тухайн хүний боловсролын түвшин, нас,
хүйс, эрүүл мэндийн байдал, орлогын түвшин гэх мэт.
Хөдөлмөрийн нийлүүлэлтийг ажлын цаг болон
ажилчдын тоогоор хэмжиж байдаг.
Хувь хүн хөдөлмөрийн нийлүүлэлтийг хийхдээ
хоногийн 24 цагаас чөлөөт цаг болон ажлын хооронд
сонголтыг хийж байдаг.
Орлогын түвшин багатай хүмүүс ихэнх цагаа орлого
олоход зориулж байхад орлогын түвшин өндөртэй
хүмүүс ихэнх цагаа чөлөөт цагт зарцуулах хандлагатай
байдаг.
Цалингийн түвшин бага байхад чөлөөт цагийн
алдагдсан боломжийн өртөг бага.
Цалингийн түвшин нэмэгдэхэд чөлөөт цагийн
алдагдсан боломжийн өртөг нэмэгдэх тул хувь хүн
ажиллах цагаа нэмэгдүүлдэг.
Учир нь чөлөөт цагаа илүү их хөдөлмөрийн орлогоор
орлуулж байна. Ийм шинжийг орлуулалтын нөлөө гэнэ.
Ийнхүү ажиллах цаг нэмэгдэж, орлогын түвшин өсөх
тутам чөлөөт цагийн хэмжээ буурч ирнэ.
Орлогын тодорхой түвшинд хүрэхэд хувь хүний
хувьд эргээд чөлөөт цагаа нэмэгдүүлэн, хөдөлмөрлөх
цагаа бууруулах хандлагатай болдог.
Үүнийг орлогын нөлөө гэж нэрлэдэг. Энэ нь хувь
хүний орлогын түвшин өндөр болсон тул ажлын цагаа
чөлөөт цагаараа орлуулж, чөлөөт цагийг эрхэмлэж
байна. Энэ хамаарлыг дараах зурагт харууллаа.
Босоо тэнхлэгт цалингийн түвшин, хэвтээ тэнхлэгт
хөдөлмөрийн хэмжээг ажлын цагаар төлөөлүүлнэ.
Хөдөлмөрийн нийлүүлэлт
А цэгт (L1; W1) орлого бага байх боловч цалин
нэмэгдэх тутам чөлөөт цагийн алдагдсан боломжийн
өртөг нэмэгдэх тул ажлын цагаа нэмэгдүүлнэ.
Энэ нь В цэгт (L2; W2) хүртэл үргэлжилнэ. Энэ хэсгийг
орлуулалтын нөлөө гэжнэрлэдэг.
В цэгээс С (L3; W3) цэг хүртэлх цалингийн түвшинд
хувь хүний хөдөлмөрийн нийлүүлэлтийн хэмжээ буурч
байна. Энэ хэсгийг орлогын нөлөө гэж нэрлэдэг.
Хөдөлмөрийн нийлүүлэлтэнд нөлөөлөх зүйлс
Хөдөлмөрийн нийлүүлэлтэнд хөдөлмөрийн зах
зээлийн алдагдсан боломж болон шилжих хөдөлгөөн
нөлөөлнө.
Эдийн засгийн харилцаанд оролцогч талууд
шийдвэр гаргахдаа алдагдсан боломжийн өртгөө
тооцдог. Хөдөлмөрийн зах зээл дээр ийм төрлийн
боломжууд байнга өөрчлөгдөж байна.
Жишээ нь, энэ жил чацарганы ургац өссөн гэвэл энэ
салбар руу бусад төрлийн жимсний тариалагчид
нэмэгдэн орж ирнэ.
Улс орнуудын хооронд шилждэг нийтлэг хүчин зүйл
бол хөдөлмөр билээ.
Хөдөлмөрийн энэхүү шилжилт нь улс орнуудын
хувьд хөдөлмөрийн нийлүүлэлтийг өөрчилж байдаг.
Түүнчлэн нэг улсын доторх шилжих хөдөлгөөн нь
хөдөлмөрийн нийлүүлэлтэнд нөлөөлдөг.
5.Хөдөлмөрийн зах зээлийн тэнцвэр
Тухайн төрлийн хөдөлмөрийн зах зээл дээрх
тэнцвэрт цалин болон хөдөлмөрийн тоо хэмжээ нь
түүний эрэлт, нийлүүлэлтийн харилцан үйлчлэлийн үр
дүнд тодорхойлогддог.
Нэг талаас пүүс тухайн ажилчныг хөлсөлж авах
эсэхээ шийдэхдээ хөдөлмөрийн бүтээгдэхүүний ахиу
орлого болон зардлыг харьцуулдаг.
Харин нөгөө талаас хөдөлмөрийн нийлүүлэлтийг
хийж буй хувь хүмүүс цалингаа өндөр байлгахыг
сонирхдог нь эсрэг тэсрэг зах зээлийн сонирхлыг
илэрхийлж байдаг.
Тэгэхээр тэнцвэрт цалин болон хөдөлмөрийн тоо
хэмжээ нь пүүс болон ажилчдын эдийн засгийн ашиг
сонирхлыг бүрэн дүүрэн илэрхийлж байх ёстой.
Дараах зурагт хөдөлмөрийн зах зээл дээрх тэнцвэрийг
дүрсэлсэн байна.
Хөдөлмөрийн зах зээлийн тэнцвэр
Зурагт DL муруй нь хөдөлмөрийн эрэлтийг, SLмуруй
нь хөдөлмөрийн нийлүүлэлтийг тус тус дүрсэлж
байна.
Хөдөлмөрийн эрэлтийн муруйн цэг бүрт
хөдөлмөрийн ахиу бүтээгдэхүүний орлого нэгж
хөдөлмөрийн цалинтай тэнцүү байхаар дүрслэгдэнэ.
А цэгт харгалзах тэнцвэрийн утгууд нь тэнцвэрт
цалин, тэнцвэрт хөдөлмөрийн хэмжээг харуулж байна.
Хөдөлмөрийн зах зээлийн тэнцвэрийн утга нь
хөдөлмөрийн эрэлт ба нийлүүлэлтээс хамаарч
өөрчлөгдөнө.
Хөдөлмөрийн зах зээл дээр тогтож байгаа тэнцвэр
нь хөдөлмөрийн эрэлт, нийлүүлэлтийн өөрчлөлтийн үр
дүнд хөдөлмөрийн эрэлт, нийлүүлэлтийн муруй
баруун, зүүн тийшээ параллель шилжилт хийснээр өөр
тэнцвэр рүү шилжинэ.
.
6.Цалингийн түвшний ялгаатай байдал
Төгс өрсөлдөөнт хөдөлмөрийн зах зээл.
Хөдөлмөрийн зах зээлийн хувьд ажил олгогчид
болон хөдөлмөр эрхлэгчдийн хэмжээ их байна.
Өрсөлдөөний нөхцөлд цалингийн түвшин ба
хөдөлмөрийн хэмжээ мөн адил зах зээлийн
хөдөлмөрийн эрэлт, нийлүүлэлт хоёроос хамаардаг
тул ямар нэгэн байдлаар ажил олгогчид болон
ажилчид цалингийн түвшинд дангаараа нөлөөлөх
боломжгүй.
ТӨЗЗ үед цалингийн ялгаанд нөлөөлөх хүчин зүйл :
1. Ажлын байрны нөхцөл
Ажилчдын мэдлэг чадвар, хөдөлмөрийн чадавхийн
түвшин ижил байгаа үед харьцангуй илүү эрсдэлтэй
буюу хөдөлмөрийн хүнд нөхцөл бүхий орчинд
ажиллаж байгаа ажилчид нь илүү тааламжтай, аюулгүй
нөхцөлд ажиллагсдаас илүү өндөр цалин авдаг.
Жишээлбэл, өндөр барилгын орой дээр ажилладаг
мэргэжлийн барилгачид жирийн барилга дээр
ажилладаг бусад ажилчдаас илүү цалин авна.
Хөдөлмөрийн зах зээлийн тэнцвэр
W2
2.Онцгой чадвар
Онцгой чадвар бүхий харьцангуй өндөр орлоготой
хүмүүс байдаг.
Жишээлбэл, алдартай зураачид, сагсан бөмбөг
болон хөл бөмбөгийн тоглогчид, дуурийн дуучид, кино
од гэх мэтчилэн олны танил хүмүүс юм.
3. Хүмүүн капитал
Зарим төрлийн мэргэжлийн хүмүүн капиталыг
өөрийн болгоход их зардал шаардагдах боловч дараа нь
бий болгох өндөр үр ашиг, хүмүүсийг тухайн
мэргэжлээр суралцах сонирхлыг бий болгодог.
Хүмүүн капиталыг өөрийн болгон эзэмших үндсэн
хоёр арга бол албан ёсны боловсрол ба ажлын байран
дээр суралцах явдал юм.
Хүмүүн капитал хуримтлуулсан хэмжээнээс
хамаараад үүсдэг цалингийн ялгаа түр зуурын болон
байнгын тэнцвэрийг үүсгэж байдаг.
Зарим албан бус статистик эх үүсвэрүүд арьсны өнгө
болон хүйсээр ялгаварлах үзлээс болоод цалингийн
түвшин ялгаатай байгааг харуулж байдаг
Хөдөлмөрийн зах зээл
Төгс бус өрсөлдөөнт зах зээл дээрх цалингийн
ялгаа.
Энэ зах зээлд түгээмэл ажиглагддаг хоёр зүй тогтол
бий.
1. Хөдөлмөрийн холбоо буюу үйлдвэрчний эвлэл
үүссэнээр хөдөлмөрийн монополь шинжтэй
нийлүүлэлт үүснэ.
2. Ганц буюу цөөн тооны пүүс хөдөлмөрийн зах
зээлийн эрэлтийг төлөөлөх болсон үед бас
ажиглагддаг. Энэхүү ганц пүүсийг монопсони пүүс
хэмээн нэрлэдэг
Төгс өрсөлдөөнт хөдөлмөрийн зах зээл
дээрх үйлдвэрчний эвлэл
Зурагт SL
2 муруйгаар үйлдвэрчний эвлэлийн
монополь хүч бүхий нийлүүлэлтийн муруйг дүрсэлж
байгаа бол SL
1муруй нь үйлдвэрчний эвлэлийн
оролцоогүй байх үеийн хөдөлмөрийн нийлүүлэлтийн
муруйг дүрсэлж байна.
Анх үйлдвэрчний эвлэлийн оролцоо байхгүй үед
хөдөлмөрийн зах зээлийн тэнцвэр В цэгт тогтож
байгаа бол Үйлдвэрчний эвлэл монополь хүчийг
эзэмших болсноор нийлүүлэлтийн муруй зүүн тийш
шилжиж, тэнцвэр A цэгт тогтоно.
Хөдөлмөрийн зах зээл дээрх хоёр талт харилцаа
Ажил олгогчид монопсони цалингийн хэмжээ
болох W1-ийг сонгох хүсэлтэй байх боловч,
үйлдвэрчний эвлэл төгс өрсөлдөөнт үеийн
цалингийн хэмжээ W0-ээс бууруулахгүй байхыг
эрмэлздэг.
В цэгт монопсони пүүсийн сонголтыг төлөөлж
байгаа бол С цэгт өрсөлдөөнт үеийн тэнцвэр тогтож
байна.
Харин А цэг дээр үйлдвэрчний эвлэлийн санал
болгож байгаа цалингийн түвшинд харгалзах тэнцвэр
тогтоно.
Хэрэв энэ түвшингээс багаар цалингийн хэмжээг
тогтоовол хөдөлмөр эрхлэлт болон цалингийн
хэмжээ хоёулаа буурна.
АНХААРАЛ ТАВЬСАНД БАЯРЛАЛАА

Microl14.2019 2020

  • 1.
    Сэдэв 14.ХӨДӨЛМӨРИЙН ЗАХЗЭЭЛ 1. Хөдөлмөрийн зах зээл 2.Цалин,түүний төрөл хэлбэр 3. Хөдөлмөрийн эрэлт 4.Хөдөлмөрийн нийлүүлэлт 5.Хөдөлмөрийн зах зээлийн тэнцвэр 6. Цалингийн түвшний ялгаатай байдал
  • 2.
    1. Хөдөлмөрийн захзээл Эдийн засагчдын хамгийн чухалд тооцож судалдаг зах зээл бол хөдөлмөрийн зах зээл билээ. Өрхүүд, аж ахуйн нэгж байгууллагууд, засгийн газрын хувьд ихээхэн сонирхдог зах зээл ч гэж хэлж болно. Эдийн засгийн өсөлт, хүн амын амжиргааны түвшин хөдөлмөрийн зах зээлийн өөрчлөлтөөс шууд хамаардаг нь үүний тод илэрхийлэл юм.
  • 3.
    Хөдөлмөрийн зах зээлийнүйл ажиллагаа гэдэг бол ажилчид болон ажил олгогчдын хоорондох шууд харилцаагаар илэрхийлэгдэнэ. Мөн эдгээр харилцааг зохицуулдаг бусад оролцогчид болох үйлдвэрчний эвлэл, ажил олгогчдын холбоо зэргийн идэвхитэй үйл ажиллагаагаар тодорхойлогддог.
  • 4.
    Хөдөлмөрийн эдийн засгийнонол нь хөдөлмөрийг нийлүүлэгчид буюу ажилчид, хөдөлмөрийн эрэлт үүсгэгчид буюу ажил олгогчдоор дамжуулан цалин хөлсний төрөл, ялгааны шалтгаан, нийт эдийн засаг дахь ажил эрхлэлт болон орлогыг судалдаг.
  • 5.
    Хөдөлмөрийн эдийн засгийнонолыг хоёр түвшинд судална. Микро эдийн засгийн онолын түвшинд өрх, хувь хүн, пүүсүүдийн хөдөлмөрийн зах зээл дэх үйл хөдлөлийг нарийвчлан авч үзнэ. Макро эдийн засгийн онолд хөдөлмөрийн зах зээл, мөнгөний зах зээл, нээлттэй зах зээл зэрэг макро түвшний зах зээлийн уялдааг тайлбарлана.
  • 6.
    Хөдөлмөрийн зах зээлийнзагварын гол цөм нь цалин болон бусад хөдөлмөр эрхлэлтийн нөхцөлөөр тодорхойлогдсон хөдөлмөрийн эрэлт, хөдөлмөрийн нийлүүлэлт байдаг. Хөдөлмөрийн зах зээлийн тухай судлахын өмнө цалин, цалингийн түвшин, түүний бүтцийн талаар тодорхой ойлголт зайлшгүй шаардлагатай.
  • 7.
    2.Цалин,түүний төрөл хэлбэр Эдийнзасгийн аливаа баялагийн үндсэн эх сурвалж нь хөдөлмөр байдаг. Энэ ч утгаараа нь алдартай эдийн засагчид хөдөлмөрийн талаар гүн гүнзгий утга санааг агуулсан олон ишлэлийг хэлсэн байдаг. Хөдөлмөр гэдэг нь тодорхой зорилго чиглэлтэй биеийн болон оюуны хүчний үйл ажиллагаа юм. Хөдөлмөрийг ажилчдын тоо болон ажлын цагаар хэмждэг.
  • 8.
    Хөдөлмөрийн эцсийн үрдүнг хөдөлмөрийн эрчим болон бүтээмжээр хэмждэг. Хөдөлмөрийн эрчим гэдэг нь биеийн болон оюуны хүчийг зарцуулахад гаргасан нэгж хугацаан дахь энергээр тодорхойлогдоно. Харин хөдөлмөрийн бүтээмж нь нэгж хугацаан дахь тухайн хөдөлмөрөөр бүтээгдэж буй бүтээгдэхүүний тоо хэмжээгээр тодорхойлогдоно.
  • 9.
    Хөдөлмөрийн үнэ цэнэбуюу цалин нь хөдөлмөрийн эрэлт, нийлүүлэлтийн тэнцвэрээр тодорхойлогддог. Пүүсийн нийт зардлын ихэнх хувийг нь цалингийн зардал эзэлдэг. Цалин гэдэг нь пүүсийн зүгээс хүний хөдөлмөрийг ашигласныхаа төлөө түүний тоо хэмжээ болон чанарт нь нийцүүлэн төлбөл зохих мөнгөн төлбөрийн хэмжээ юм
  • 10.
    Цалинг нэрлэсэн бабодит гэж хоёр ангилдаг. Нэрлэсэн цалин гэдэг нь хүн хөдөлмөрлөснийхөө төлөө авч буй нийт мөнгөний дүн юм. Нэрлэсэн цалин хүн амын орлогын ерөнхий түвшинг харуулах боловч амжиргааны түвшинг бодит утгаар нь харуулдаггүй. Бодит цалин нь нэрлэсэн цалингаар худалдаж авч болох бүтээгдэхүүн, үйлчилгээний тоо хэмжээгээр тодорхойлогддог.
  • 11.
    Иймээс бодит цалиннь хүн амын амжиргааны түвшинг бодитоор харуулдаг. Нэрлэсэн цалингийн өсөлтийг дараах байдлаар тооцдог. Энд : - нэрлэсэн цалингийн өсөлтийн хувь - t - р үеийн нэрлэсэн цалин - (t-1) - р үеийн нэрлэсэн цалин
  • 12.
    Ямарваа нэг бүтээгдэхүүн,үйлчилгээний үнийн өсөлтийн хувийг дээрхтэй адилаар тодорхойлъё. Энд: - бүтээгдэхүүн, үйлчилгээний үнийн өсөлтийн хувь - t хугацаан дахь бүтээгдэхүүн, үйлчилгээний үнэ – (t-1) хугацаан дахь бүтээгдэхүүн, үйлчилгээний үнэ
  • 13.
    Эндээс бодит цалингийнөсөлтийг хоёр хэлбэрээр тодорхойлох боломжтой. 1. 2. Эхний тэгшитгэл бодит цалингийн өөрчлөлтийн хувийг харуулж байгаа бол хоёр дахь тэгшитгэл нь бодит цалингийн хувь хэд дахин өөрчлөгдөж байгааг харуулж байна.
  • 14.
    Дээрх тэгшитгэлүүдээс харвалбодит цалин нь нэрлэсэн цалингийн өсөлттэй шууд, бүтээгдэхүүн, үйлчилгээний үнэтэй урвуу хамааралтай болох нь харагдаж байна. Хөдөлмөрийн үнэ нь ихэнх тохиолдолд нэрлэсэн цалингаар тодорхойлогддог. Хөдөлмөрийн үнэ цэнэ буюу цалингийн хувьд түүний ерөнхий түвшин болон үнэлгээ гэсэн хоёр ялгаатай ойлголт байдаг.
  • 15.
    Цалингийн ерөнхий түвшиннь тухайн хугацаанд авч буй нийт цалин юм. Харин цалингийн үнэлгээ нь цагаар олгох эсвэл хийснээр олгох гэсэн хоёр хэлбэртэй. Ажилчны ажилласан цагийн нэгжид ноогдуулж цалинг тогтоож байгаа бол цагаар тооцож байгаа цалингийн үнэлгээний хэлбэр болно.
  • 16.
    Тэгвэл тухайн ажилчныхийж гүйцэтгэсэн ажлын эцсийн үр дүнгээр цалинг тогтоож байгаа бол хийснээр олгох цалингийн үнэлгээний хэлбэр болно. Цалин нь тухайн улс орны эдийн засгийн нөхцөл байдлаас шалтгаалан салбарууд болон бүс нутгуудын хувьд харилцан адилгүй байдаг.
  • 17.
    3. Хөдөлмөрийн эрэлт. Хөдөлмөрийнзах зээл дээр хөдөлмөрийн эрэлтийг үүсгэгч эдийн засгийн харилцаанд оролцогч нь пүүсүүд байна. Пүүсүүдийн тоо хэмжээ нь хөдөлмөрийн эрэлтэнд нөлөөлөгч бас нэг үзүүлэлт юм. Хөдөлмөрийн эрэлт бусад хүчин зүйлсийн адил уламжлагдсан шинж чанартай.
  • 18.
    Хөдөлмөрийн эрэлт ньажил олгогч, үйлдвэрлэгчдийн үйлдвэрлэлийн хүчин чадал, үйлдвэрлэлийн зардалтай холбоотой байдаг. Ажил олгогч пүүсүүд шинээр нэг ажилчин нэмж авч ажиллуулах шийдвэр нь уг ажилчны бий болгох ахиу бүтээгдэхүүний орлогоос хамаардаг. Хөдөлмөрийн ахиу бүтээгдэхүүний орлого нь нэгж бүтээгдэхүүний үнийг уг ажилчны бий болгосон нэмэлт бүтээгдэхүүний хэмжээгээр үржүүлсэнтэй тэнцүү.
  • 19.
    - Хөдөлмөрийн ахиубүтээгдэхүүний орлого - Нэгж бүтээгдэхүүний үнэ - Хөдөлмөрийн ахиу бүтээгдэхүүн Пүүс шинээр авах ажилчдынхаа хэмжээг тэрхүү нэмэлт ажилчны хөдөлмөрөөрөө бий болгох ахиу бүтээгдэхүүний орлогыг цалингийн хэмжээтэй нь харьцуулах замаар тогтооно. Үүнд:
  • 20.
    1. MRPL >W L 2. MRPL < W L 3. MRPL = W Хөдөлмөрийн ахиу бүтээгдэхүүн нь хөдөлмөрийн тоо хэмжээтэй урвуу хамааралтай гэж үзвэл цалингийн түвшин хөдөлмөрийн тоо хэмжээ мөн л адил урвуу хамааралтай. Энэ хамаарлыг хөдөлмөрийн эрэлт гэж нэрлэдэг.
  • 24.
  • 25.
    DL = MRPLмуруйнь хөдөлмөрийн эрэлтийн муруйг дүрсэлж байна. Муруйн цэг бүрт хөдөлмөрийн ахиу бүтээгдэхүүний орлого нэгж хөдөлмөрийн цалинтай тэнцүү байхаар дүрслэгдэнэ. А цэгт харгалзах хөдөлмөрийн ахиу бүтээгдэхүүн ба цалин нь В цэгт харгалзах утгаас харьцангуй өндөр боловч хөдөлмөрийн хэмжээ нь бага. В цэгт илүү хөдөлмөр ашиглах нь өгөөж буурах хуультай холбоотой.
  • 35.
    Хөдөлмөрийн эрэлтийн өөрчлөлтөднөлөөлдөг дараах хүчин зүйлүүд байна. Үүнд : 1.Бүтээгдэхүүн, үйлчилгээний эрэлтийн өөрчлөлт 2.Бусад хүчин зүйлийн үнийн өөрчлөлт 3.Хөдөлмөрийн ахиу бүтээгдэхүүн буюу хөдөлмөрийн бүтээмжийн өөрчлөлт
  • 36.
    Цалин өөрчлөгдөж байгаатохиолдолд хөдөлмөрийн тоо хэмжээ өөрчлөгдөж байгаа тул хөдөлмөрийн эрэлтийн муруйн дагуу шилжилт явагдана. Тухайн цалингийн түвшинд хөдөлмөрийн эрэлтэнд нөлөөлөгч цалингаас бусад хүчин зүйл өөрчлөгдөхөд хөдөлмөрийн эрэлт өөрчлөгдөж, хөдөлмөрийн эрэлтийн муруй шилжилт хийдэг.
  • 37.
  • 38.
    Хөдөлмөрийн эрэлт нэмэгдсэнүед муруй баруун гар тийш шилжинэ. Шинээр үүссэн муруй нь DL 2 муруй болно. Харин хөдөлмөрийн эрэлт буурахад эрэлтийн муруй зүүн тийш шилжинэ. Энэ эрэлтийн муруй нь DL 3 муруй. W цалингийн түвшинд харгалзах эрэлтийн хэмжээ нь тус бүр L3<L1<L2болно.
  • 41.
    4.Хөдөлмөрийн нийлүүлэлт Өрхүүд хөдөлмөрийннийлүүлэлтийг хийдэг бөгөөд бусад хүчин зүйл өөрчлөлтгүй тогтмол байхад цалин нэмэгдвэл хөдөлмөрийн зах зээл рүү нийлүүлэх хөдөлмөрийнхөө хэмжээг нэмэгдүүлэх хандлагатай байдаг. Эдийн засгийн практик амьдралд цалин ихэнх тохиолдолд буурдаггүй.
  • 43.
    Өрхүүдийн хөдөлмөрөө нийлүүлэхэсэх талаар шийдвэр гаргахад өөр бусад олон хүчин зүйлс нөлөөлж байдаг гэдгийг тэмдэглэх хэрэгтэй. Тухайлбал, тухайн хүний боловсролын түвшин, нас, хүйс, эрүүл мэндийн байдал, орлогын түвшин гэх мэт. Хөдөлмөрийн нийлүүлэлтийг ажлын цаг болон ажилчдын тоогоор хэмжиж байдаг.
  • 44.
    Хувь хүн хөдөлмөрийннийлүүлэлтийг хийхдээ хоногийн 24 цагаас чөлөөт цаг болон ажлын хооронд сонголтыг хийж байдаг. Орлогын түвшин багатай хүмүүс ихэнх цагаа орлого олоход зориулж байхад орлогын түвшин өндөртэй хүмүүс ихэнх цагаа чөлөөт цагт зарцуулах хандлагатай байдаг.
  • 45.
    Цалингийн түвшин багабайхад чөлөөт цагийн алдагдсан боломжийн өртөг бага. Цалингийн түвшин нэмэгдэхэд чөлөөт цагийн алдагдсан боломжийн өртөг нэмэгдэх тул хувь хүн ажиллах цагаа нэмэгдүүлдэг. Учир нь чөлөөт цагаа илүү их хөдөлмөрийн орлогоор орлуулж байна. Ийм шинжийг орлуулалтын нөлөө гэнэ. Ийнхүү ажиллах цаг нэмэгдэж, орлогын түвшин өсөх тутам чөлөөт цагийн хэмжээ буурч ирнэ.
  • 46.
    Орлогын тодорхой түвшиндхүрэхэд хувь хүний хувьд эргээд чөлөөт цагаа нэмэгдүүлэн, хөдөлмөрлөх цагаа бууруулах хандлагатай болдог. Үүнийг орлогын нөлөө гэж нэрлэдэг. Энэ нь хувь хүний орлогын түвшин өндөр болсон тул ажлын цагаа чөлөөт цагаараа орлуулж, чөлөөт цагийг эрхэмлэж байна. Энэ хамаарлыг дараах зурагт харууллаа. Босоо тэнхлэгт цалингийн түвшин, хэвтээ тэнхлэгт хөдөлмөрийн хэмжээг ажлын цагаар төлөөлүүлнэ.
  • 48.
  • 49.
    А цэгт (L1;W1) орлого бага байх боловч цалин нэмэгдэх тутам чөлөөт цагийн алдагдсан боломжийн өртөг нэмэгдэх тул ажлын цагаа нэмэгдүүлнэ. Энэ нь В цэгт (L2; W2) хүртэл үргэлжилнэ. Энэ хэсгийг орлуулалтын нөлөө гэжнэрлэдэг. В цэгээс С (L3; W3) цэг хүртэлх цалингийн түвшинд хувь хүний хөдөлмөрийн нийлүүлэлтийн хэмжээ буурч байна. Энэ хэсгийг орлогын нөлөө гэж нэрлэдэг.
  • 51.
    Хөдөлмөрийн нийлүүлэлтэнд нөлөөлөхзүйлс Хөдөлмөрийн нийлүүлэлтэнд хөдөлмөрийн зах зээлийн алдагдсан боломж болон шилжих хөдөлгөөн нөлөөлнө. Эдийн засгийн харилцаанд оролцогч талууд шийдвэр гаргахдаа алдагдсан боломжийн өртгөө тооцдог. Хөдөлмөрийн зах зээл дээр ийм төрлийн боломжууд байнга өөрчлөгдөж байна. Жишээ нь, энэ жил чацарганы ургац өссөн гэвэл энэ салбар руу бусад төрлийн жимсний тариалагчид нэмэгдэн орж ирнэ.
  • 52.
    Улс орнуудын хоорондшилждэг нийтлэг хүчин зүйл бол хөдөлмөр билээ. Хөдөлмөрийн энэхүү шилжилт нь улс орнуудын хувьд хөдөлмөрийн нийлүүлэлтийг өөрчилж байдаг. Түүнчлэн нэг улсын доторх шилжих хөдөлгөөн нь хөдөлмөрийн нийлүүлэлтэнд нөлөөлдөг.
  • 54.
    5.Хөдөлмөрийн зах зээлийнтэнцвэр Тухайн төрлийн хөдөлмөрийн зах зээл дээрх тэнцвэрт цалин болон хөдөлмөрийн тоо хэмжээ нь түүний эрэлт, нийлүүлэлтийн харилцан үйлчлэлийн үр дүнд тодорхойлогддог. Нэг талаас пүүс тухайн ажилчныг хөлсөлж авах эсэхээ шийдэхдээ хөдөлмөрийн бүтээгдэхүүний ахиу орлого болон зардлыг харьцуулдаг.
  • 55.
    Харин нөгөө талаасхөдөлмөрийн нийлүүлэлтийг хийж буй хувь хүмүүс цалингаа өндөр байлгахыг сонирхдог нь эсрэг тэсрэг зах зээлийн сонирхлыг илэрхийлж байдаг. Тэгэхээр тэнцвэрт цалин болон хөдөлмөрийн тоо хэмжээ нь пүүс болон ажилчдын эдийн засгийн ашиг сонирхлыг бүрэн дүүрэн илэрхийлж байх ёстой. Дараах зурагт хөдөлмөрийн зах зээл дээрх тэнцвэрийг дүрсэлсэн байна.
  • 56.
  • 58.
    Зурагт DL муруйнь хөдөлмөрийн эрэлтийг, SLмуруй нь хөдөлмөрийн нийлүүлэлтийг тус тус дүрсэлж байна. Хөдөлмөрийн эрэлтийн муруйн цэг бүрт хөдөлмөрийн ахиу бүтээгдэхүүний орлого нэгж хөдөлмөрийн цалинтай тэнцүү байхаар дүрслэгдэнэ. А цэгт харгалзах тэнцвэрийн утгууд нь тэнцвэрт цалин, тэнцвэрт хөдөлмөрийн хэмжээг харуулж байна.
  • 59.
    Хөдөлмөрийн зах зээлийнтэнцвэрийн утга нь хөдөлмөрийн эрэлт ба нийлүүлэлтээс хамаарч өөрчлөгдөнө. Хөдөлмөрийн зах зээл дээр тогтож байгаа тэнцвэр нь хөдөлмөрийн эрэлт, нийлүүлэлтийн өөрчлөлтийн үр дүнд хөдөлмөрийн эрэлт, нийлүүлэлтийн муруй баруун, зүүн тийшээ параллель шилжилт хийснээр өөр тэнцвэр рүү шилжинэ. .
  • 63.
    6.Цалингийн түвшний ялгаатайбайдал Төгс өрсөлдөөнт хөдөлмөрийн зах зээл. Хөдөлмөрийн зах зээлийн хувьд ажил олгогчид болон хөдөлмөр эрхлэгчдийн хэмжээ их байна. Өрсөлдөөний нөхцөлд цалингийн түвшин ба хөдөлмөрийн хэмжээ мөн адил зах зээлийн хөдөлмөрийн эрэлт, нийлүүлэлт хоёроос хамаардаг тул ямар нэгэн байдлаар ажил олгогчид болон ажилчид цалингийн түвшинд дангаараа нөлөөлөх боломжгүй.
  • 64.
    ТӨЗЗ үед цалингийнялгаанд нөлөөлөх хүчин зүйл : 1. Ажлын байрны нөхцөл Ажилчдын мэдлэг чадвар, хөдөлмөрийн чадавхийн түвшин ижил байгаа үед харьцангуй илүү эрсдэлтэй буюу хөдөлмөрийн хүнд нөхцөл бүхий орчинд ажиллаж байгаа ажилчид нь илүү тааламжтай, аюулгүй нөхцөлд ажиллагсдаас илүү өндөр цалин авдаг. Жишээлбэл, өндөр барилгын орой дээр ажилладаг мэргэжлийн барилгачид жирийн барилга дээр ажилладаг бусад ажилчдаас илүү цалин авна.
  • 65.
  • 66.
    2.Онцгой чадвар Онцгой чадварбүхий харьцангуй өндөр орлоготой хүмүүс байдаг. Жишээлбэл, алдартай зураачид, сагсан бөмбөг болон хөл бөмбөгийн тоглогчид, дуурийн дуучид, кино од гэх мэтчилэн олны танил хүмүүс юм. 3. Хүмүүн капитал Зарим төрлийн мэргэжлийн хүмүүн капиталыг өөрийн болгоход их зардал шаардагдах боловч дараа нь бий болгох өндөр үр ашиг, хүмүүсийг тухайн мэргэжлээр суралцах сонирхлыг бий болгодог.
  • 67.
    Хүмүүн капиталыг өөрийнболгон эзэмших үндсэн хоёр арга бол албан ёсны боловсрол ба ажлын байран дээр суралцах явдал юм. Хүмүүн капитал хуримтлуулсан хэмжээнээс хамаараад үүсдэг цалингийн ялгаа түр зуурын болон байнгын тэнцвэрийг үүсгэж байдаг. Зарим албан бус статистик эх үүсвэрүүд арьсны өнгө болон хүйсээр ялгаварлах үзлээс болоод цалингийн түвшин ялгаатай байгааг харуулж байдаг
  • 68.
  • 70.
    Төгс бус өрсөлдөөнтзах зээл дээрх цалингийн ялгаа. Энэ зах зээлд түгээмэл ажиглагддаг хоёр зүй тогтол бий. 1. Хөдөлмөрийн холбоо буюу үйлдвэрчний эвлэл үүссэнээр хөдөлмөрийн монополь шинжтэй нийлүүлэлт үүснэ. 2. Ганц буюу цөөн тооны пүүс хөдөлмөрийн зах зээлийн эрэлтийг төлөөлөх болсон үед бас ажиглагддаг. Энэхүү ганц пүүсийг монопсони пүүс хэмээн нэрлэдэг
  • 71.
    Төгс өрсөлдөөнт хөдөлмөрийнзах зээл дээрх үйлдвэрчний эвлэл
  • 72.
    Зурагт SL 2 муруйгаарүйлдвэрчний эвлэлийн монополь хүч бүхий нийлүүлэлтийн муруйг дүрсэлж байгаа бол SL 1муруй нь үйлдвэрчний эвлэлийн оролцоогүй байх үеийн хөдөлмөрийн нийлүүлэлтийн муруйг дүрсэлж байна. Анх үйлдвэрчний эвлэлийн оролцоо байхгүй үед хөдөлмөрийн зах зээлийн тэнцвэр В цэгт тогтож байгаа бол Үйлдвэрчний эвлэл монополь хүчийг эзэмших болсноор нийлүүлэлтийн муруй зүүн тийш шилжиж, тэнцвэр A цэгт тогтоно.
  • 73.
    Хөдөлмөрийн зах зээлдээрх хоёр талт харилцаа
  • 74.
    Ажил олгогчид монопсоницалингийн хэмжээ болох W1-ийг сонгох хүсэлтэй байх боловч, үйлдвэрчний эвлэл төгс өрсөлдөөнт үеийн цалингийн хэмжээ W0-ээс бууруулахгүй байхыг эрмэлздэг. В цэгт монопсони пүүсийн сонголтыг төлөөлж байгаа бол С цэгт өрсөлдөөнт үеийн тэнцвэр тогтож байна.
  • 75.
    Харин А цэгдээр үйлдвэрчний эвлэлийн санал болгож байгаа цалингийн түвшинд харгалзах тэнцвэр тогтоно. Хэрэв энэ түвшингээс багаар цалингийн хэмжээг тогтоовол хөдөлмөр эрхлэлт болон цалингийн хэмжээ хоёулаа буурна.
  • 80.