Сэдэв13. ХҮЧИН ЗҮЙЛИЙН ЗАХ ЗЭЭЛ
1.Хүчин зүйлийн зах зээлийн талаарх ойлголт
2. Хөдөлмөрийн зах зээл
3. Капиталын зах зээл
4. Газрын зах зээл
1. Хүчин зүйлийн зах зээлийн талаарх ойлголт
Эдийн засгийн шинжлэх ухааны тулгуур
ойлголтуудын нэг нь үйлдвэрлэлийн хүчин зүйл буюу
эдийн засгийи нөөц билээ.
Энэ ч утгаараа микро түвшний судалгааны нэгэн
томоохон талбар бол үйлдвэрлэлийн хүчин зүйлийн
зах зээл, түүний орлого, үнэ хэрхэн тогтох тухай
асуудал байдаг.
Пүүсүүд үйлдвэрлэл явуулахын тулд эдийн засгийн
нөөц буюу хүчин зүйлд зайлшгүй зардал гаргаж
байдаг.
Эдийн засгийн нөөцүүд нь хэмжээний хувьд
хязгаарлагдмал байдаг бөгөөд хүчин зүйлийн зах
зээлийг судалснаар эдийн засгийн үндсэн асуудлуудад
хариулт өгөхөд илүү дөхөм болдог.
Үйлдвэрлэлийн хүчин зүйл гэдэг нь үйлдвэрлэлд
хэрэглэгддэг төрөл бүрийн нөөцүүд юм.
Орчин үеийн эдийн засгийн онолд үйлдвэрлэлийи
хүчин зүйл гэдэгт дараах үндсэн 4 зүйлийг авч үзэж
байна.
Үүнд :
1.Хөдөлмөр
2.Газар
3.Капитал
4.Үйлдвэрлэл эрхлэх ур чадвар
Чөлөөт зах зээлийн эдийн засгийн системд
үйлдвэрлэл хүчин зүйлүүд өөр өөрийн гэсэн үнүүдтэй
байдаг бөгөөд эрэлт,нийлүүлэлтийн зарчмын дагуу
эдгээр үнүүд тодорхойлогддог билээ. /Хүснэгт 1/
Хүчин зүйлүүдийн үнэ бүрдэх тал дээр эдийн
засагчдын байр сууръ ерөнхийдөө нэгдмэл байдаг.
Гэхдээ зарим төрлийн зах зээл дээр маргаантай
асуудлууд байдаг, тухайлбал хөдөлмөрийн зах зээл
2. Хүчин зүйлийн зах зээлийн бүтэц
Хүчин зүйлийн зах зээл дээр эдийн засгийн
нөөцүүдийг зах зээлрүү нийлүүлэгч субьект нь
өрхүүд байдаг бол хэрэглэгч субъект нь пүүсүүд
байдаг.
Хүчин зүйлийн зах зээлийн бүтцийг ерөнхийд нь
дүрсэлбэл дараах байдалтай байна.
Хүчин зүйлийн ахиу орлого болон ахиу зардал
Пүүс өөрийн үйлдвэрлэлд ашиглаж байгаа хүчин
зүйлийн тоо хэмжээний өөрчлөлт нийт орлого болон
нийт зардалд нь ямар нөлөө үзүүлэх вэ гэдгийг
сонирхож байдаг.
Үүнийг хүчин зүйлийн зах зээл дээр хүчин зүйлийн
ахиу орлого болон ахиу зардал гэсэн ойлголтуудаар
илэрхийлдэг.
Хүчин зүйлийн эрэлт
Хүчин зүйлийн ахиу орлого нь түүний эрэлтийг
тодорхойлж байдаг бөгөөд өөрөөр хэлбэл, хүчин
зүйлийн ахиу орлогын муруй нь эрэлтийн муруйг
төлөөлнө.
Үүнийг дараах графикаас харж болно.
Хүчин зүйлийн эрэлтэнд нөлөөлөгч хүчин зүйлсийн
нөлөөгөөр хүчин зүйлийн эрэлтийн муруй баруун ба
зүүн тийш шилжиж байдаг.
Хүчин зүйлийн нийлүүлэлт
Хүчин зүйлсийн нийлүүлэлтийн хэмжээ нь хүчин
зүйлийн үнээс хамаарна. Үнэ өсөх тутам
нийлүүлэлтийн тоо хэмжээ нэмэгддэг.
Хүчин зүйлийн нийлүүлэлтийн муруй эерэг налалттай
байна.
Нийлүүлэлтийн муруйн дагуу хүчин зүйлийн үнэ ба
хэмжээ шууд хамааралтай.
Хүчин зүйлсийн нийлүүлэлт дараах 3 гурван
түвшинд ялгаатай байдаг тул тус тусад нь авч үзье :
1.Эдийн засгийн нийт хүрээнд нийлүүлэгдэх хэмжээ
2.Нэг салбарт нийлүүлэгдэх хэмжээ
3.Нэг пүүст нийлүүлэгдэх хэмжээ
Эдийн засгийн нийт хүрээнд нийлүүлэгдэх хэмжээ
Эдийн засгийн ухаанд бүх төрлийн хүчин зүйлсийн
нийлүүлэлтийн хэмжээ ямар ч цаг хугацаанд тодорхой
байна гэж үздэг
Хэдий тийм боловч эдгээр нийлүүлэлтийн хэмжээ цаг
хугацааны туршид өөрчлөгдөн хувирч байдаг.
Зарим хүчин зүйлийн хувьд энэ өөрчлөлт маш
аажим удаан хугацаанд явагддаг бол зарим хүчин
зүйлийнх тодорхой шалтгааны улмаас богино
хугацаанд хувьсч өөрчлөгдөх нь бий.
Үүнд:
1. Биет капитал
2.Газар
3. Хөдөлмөр
Нэг салбарт нийлүүлэгдэх хэмжээ.
Хүчин зүйлс маш олон үйлдвэрт ашиглагддаг.
Хүчин зүйлсийн нийлүүлэлтийн талаар тайлбарлах
бас нэг чухал ойлголт бол хүчин зүйлсийн шилжих
чанар юм.
Нэг салбараас нөгөө салбарт хүчин зүйлсийн
шилжилт:
1.Капиталын шилжих чанар
2. Газрын шилжих чанар
3. Хөдөлмөрийн шилжих чанар
Нэг пүүст нийлүүлэгдэх хэмжээ.
Ихэнх пүүсүүд нийт эдийн засаг дахь хүчин
зүйлсийн нийлүүлэлтийн маш бага хувийг ашигладаг
учраас зах зээл дээр байгаа тухайн хүчин зүйлийн
үнэд нөлөөлөх боломжгүйгээр худалдан авдаг.
Тиймээс нэг пүүсийн хувьд хүчин зүйлсийн
нийлүүлэлтийн муруй төгс мэдрэмжтэй байна.
Хүчин зүйлийн зах зээл
Эдийн засгийн харилцаанд оролцогч талуудын
эзэмшиж байгаа ямар ч нөөцийн үнэ цэнэ, олж буй
орлого харилцан адилгүй байдаг нь үндсэндээ хоёр
зүйлээс шалтгаалдаг .
Үүнд:
1. Нөөцийн эрэлт
2. Нөөцийн нийлүүлэлт.
Хүчин зүйлсийн зах зээл дээр нөөцийг эзэмшигч
үндсэн эдийн засгийн харилцаанд оролцогч нь өрхүүд,
эсвэл хувь хүмүүс бөгөөд худалдан авагч нь пүүсүүд
болон бусад эдийн засгийн харилцаанд оролцогчид
байдаг.
Энэ онцлог нь хүчин зүйлийн зах зээл, бүтээгдэхүүн
үйлчилгээний зах зээлээс ялгагдах шинж чанарыг
тусгадаг.
Хүчин зүйлийн эрэлтийи муруй D нь сөрөг
налалттай, нийлүүлэлтийн муруй S нь эерэг
налалттай дүрслэгдэж байна.
Зураг дээр хүчин зүйлийн тэнцвэрт үнэ нь эрэлт
ба нийлүүлэлтийн хоёуланд нь агуулагдах Pf
*цэг дээр
оршиж байна. Уг үнэд харгалзах тэнцвэрт тоо хэмжээ
нь Qf
*болно.
Хүчин зүйлийн эрэлт, нийлүүлэлтийн муруйнууд
огтлолцох цэгт тэнцвэрт үнэ, тоо хэмжээ харгалзан
OPf
*AQf
*тэгш өнцөгтийн талбайгаар хүчин зүйлийн
борлуулалтаас олох өрхүүдийн орлогын хэмжээг
дүрсэлж байна.
Хэрэв эрэлт ,нийлүүлэлт өөрчлөгдвөл эдгээр тэнцвэрт
үнэ, тоо хэмжээ, нийт орлого өөрчлөгддөг.
Хүчин зүйлийн эрэлт D1-ээс D2 болж өсөхөд хүчин
зүйлийн зах зээлийн тэнцвэр А цэгаэс В цэг рүү
шилжиж байна.
Тэнцвэр шилжсэнээр хүчин зүйлийн тэнцвэрт үнэ Pf1
*-
ээс Pf2
*хүчин зүйлийн тэнцвэрийн хэмжээQf1
*-ээс
Qf2
*болж тус тус нэмэгдлээ.
Хүчин зүйлийн зах зээлийн эрэлтийн өөрчлөлт
Хүчин зүйлийн нийлүүлэлт S1-ээс S2болж
нэмэгдэхэд хүчин зүйлийн зах зээлийн тэнцвэр F
цэгээс Е цэг рүү шилжиж байна.
Тэнцвэр шилжсэнээр хүчин зүйлийн тэнцвэрт үнэ
Рf1
*-ээс Рf2
* болж буурсан ба хүчин зүйлийн
тэнцвэрийн хэмжээ Qfl
*-ээс Qf2
*болж нэмэгдсэн.
Хүчин зүйлийн зах зээлийн нийлүүлэлтийн
өөрчлөлт
2. Хөдөлмөрийн зах зээл
Эдийн засагчдын хамгийн чухалд тооцож судалдаг
зах зээл бол хөдөлмөрийн зах зээл билээ.
Өрхүүд, аж ахуйн нэгж байгууллагууд, засгийн
газрын хувьд ихээхэн сонирхдог зах зээл ч гэж хэлж
болно.
Эдийн засгийн өсөлт, хүн амын амжиргааны
түвшин хөдөлмөрийн зах зээлийн өөрчлөлтөөс шууд
хамаардаг нь үүний тод илэрхийлэл юм.
Хөдөлмөрийн зах зээлийн үйл ажиллагаа гэдэг бол
ажилчид болон ажил олгогчдын хоорондох шууд
харилцаагаар илэрхийлэгдэнэ.
Мөн эдгээр харилцааг зохицуулдаг бусад оролцогчид
болох үйлдвэрчний эвлэл, ажил олгогчдын холбоо
зэргийн идэвхитэй үйл ажиллагаагаар
тодорхойлогддог.
Хөдөлмөрийн зах зээлийн загварын гол цөм нь цалин
болон бусад хөдөлмөр эрхлэлтийн нөхцөлөөр
тодорхойлогдсон хөдөлмөрийн эрэлт, хөдөлмөрийн
нийлүүлэлт байдаг.
Хөдөлмөрийн зах зээлийн тухай судлахын өмнө
цалин, цалингийн түвшин, түүний бүтцийн талаар
тодорхой ойлголт зайлшгүй шаардлагатай.
Хөдөлмөрийн үнэ цэнэ буюу цалин нь хөдөлмөрийн
эрэлт, нийлүүлэлтийн тэнцвэрээр тодорхойлогддог.
Пүүсийн нийт зардлын ихэнх хувийг нь цалингийн
зардал эзэлдэг.
Цалин гэдэг нь пүүсийн зүгээс хүний хөдөлмөрийг
ашигласныхаа төлөө түүний тоо хэмжээ болон чанарт
нь нийцүүлэн төлбөл зохих мөнгөн төлбөрийн хэмжээ
юм
Цалинг нэрлэсэн ба бодит гэж хоёр ангилдаг.
Нэрлэсэн цалин гэдэг нь хүн хөдөлмөрлөснийхөө
төлөө авч буй нийт мөнгөний дүн юм.
Нэрлэсэн цалин хүн амын орлогын ерөнхий түвшинг
харуулах боловч амжиргааны түвшинг бодит утгаар
нь харуулдаггүй.
Бодит цалин нь нэрлэсэн цалингаар худалдаж
авч болох бүтээгдэхүүн, үйлчилгээний тоо
хэмжээгээр тодорхойлогддог.
Иймээс бодит цалин нь хүн амын амжиргааны
түвшинг бодитоор харуулдаг.
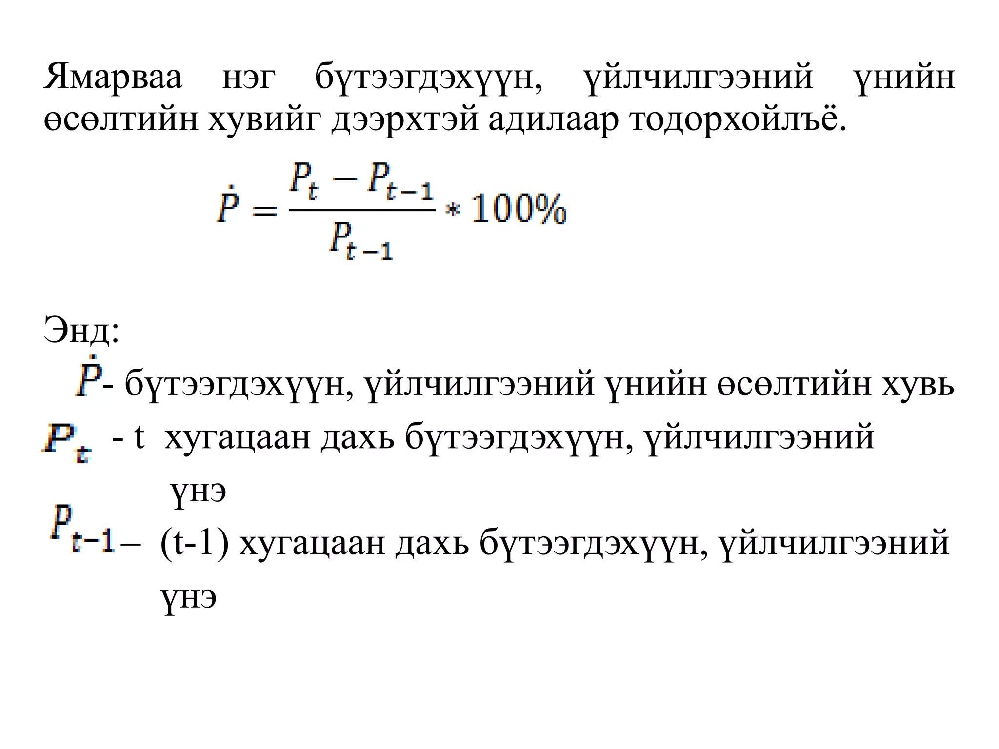
Нэрлэсэн цалингийн өсөлтийг дараах байдлаар
тооцдог.
Энд : - нэрлэсэн цалингийн өсөлтийн хувь
- t - р үеийн нэрлэсэн цалин
- (t-1) - р үеийн нэрлэсэн цалин
Ямарваа нэг бүтээгдэхүүн, үйлчилгээний үнийн
өсөлтийн хувийг дээрхтэй адилаар тодорхойлъё.
Энд:
- бүтээгдэхүүн, үйлчилгээний үнийн өсөлтийн хувь
- t хугацаан дахь бүтээгдэхүүн, үйлчилгээний
үнэ
– (t-1) хугацаан дахь бүтээгдэхүүн, үйлчилгээний
үнэ
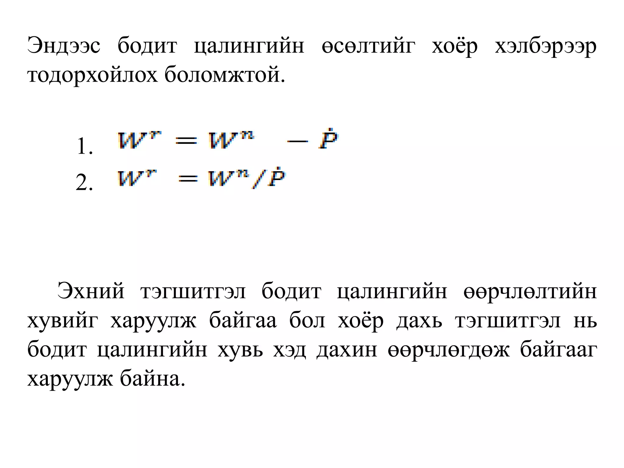
Эндээс бодит цалингийн өсөлтийг хоёр хэлбэрээр
тодорхойлох боломжтой.
1.
2.
Эхний тэгшитгэл бодит цалингийн өөрчлөлтийн
хувийг харуулж байгаа бол хоёр дахь тэгшитгэл нь
бодит цалингийн хувь хэд дахин өөрчлөгдөж байгааг
харуулж байна.
Дээрх тэгшитгэлүүдээс харвал бодит цалин нь
нэрлэсэн цалингийн өсөлттэй шууд, бүтээгдэхүүн,
үйлчилгээний үнэтэй урвуу хамааралтай болох нь
харагдаж байна.
Хөдөлмөрийн үнэ нь ихэнх тохиолдолд нэрлэсэн
цалингаар тодорхойлогддог.
Хөдөлмөрийн үнэ цэнэ буюу цалингийн хувьд
түүний ерөнхий түвшин болон үнэлгээ гэсэн хоёр
ялгаатай ойлголт байдаг.
Цалингийн ерөнхий түвшин нь тухайн хугацаанд авч
буй нийт цалин юм.
Харин цалингийн үнэлгээ нь цагаар олгох эсвэл
хийснээр олгох гэсэн хоёр хэлбэртэй.
Ажилчны ажилласан цагийн нэгжид ноогдуулж
цалинг тогтоож байгаа бол цагаар тооцож байгаа
цалингийн үнэлгээний хэлбэр болно.
Тэгвэл тухайн ажилчны хийж гүйцэтгэсэн ажлын
эцсийн үр дүнгээр цалинг тогтоож байгаа бол
хийснээр олгох цалингийн үнэлгээний хэлбэр болно.
Цалин нь тухайн улс орны эдийн засгийн нөхцөл
байдлаас шалтгаалан салбарууд болон бүс нутгуудын
хувьд харилцан адилгүй байдаг.
Хөдөлмөрийн эрэлт
Хөдөлмөрийн зах зээл дээр хөдөлмөрийн эрэлтийг
үүсгэгч эдийн засгийн харилцаанд оролцогч нь
пүүсүүд байна.
Пүүсүүдийн тоо хэмжээ нь хөдөлмөрийн эрэлтэнд
нөлөөлөгч бас нэг үзүүлэлт юм.
Хөдөлмөрийн эрэлт бусад хүчин зүйлсийн адил
уламжлагдсан шинж чанартай.
Хөдөлмөрийн эрэлт нь ажил олгогч, үйлдвэрлэгчдийн
үйлдвэрлэлийн хүчин чадал, үйлдвэрлэлийн зардалтай
холбоотой байдаг.
Ажил олгогч пүүсүүд шинээр нэг ажилчин нэмж авч
ажиллуулах шийдвэр нь уг ажилчны бий болгох ахиу
бүтээгдэхүүний орлогоос хамаардаг.
Хөдөлмөрийн ахиу бүтээгдэхүүний орлого нь нэгж
бүтээгдэхүүний үнийг уг ажилчны бий болгосон
нэмэлт бүтээгдэхүүний хэмжээгээр үржүүлсэнтэй
тэнцүү.
- Хөдөлмөрийн ахиу бүтээгдэхүүний орлого
- Нэгж бүтээгдэхүүний үнэ
- Хөдөлмөрийн ахиу бүтээгдэхүүн
Пүүс шинээр авах ажилчдынхаа хэмжээг тэрхүү
нэмэлт ажилчны хөдөлмөрөөрөө бий болгох ахиу
бүтээгдэхүүний орлогыг цалингийн хэмжээтэй нь
харьцуулах замаар тогтооно. Үүнд:
1. MRPL > W L
2. MRPL < W L
3. MRPL = W
Хөдөлмөрийн ахиу бүтээгдэхүүн нь хөдөлмөрийн
тоо хэмжээтэй урвуу хамааралтай гэж үзвэл
цалингийн түвшин хөдөлмөрийн тоо хэмжээ мөн
л адил урвуу хамааралтай.
Энэ хамаарлыг хөдөлмөрийн эрэлт гэж нэрлэдэг.
Хөдөлмөрийн эрэлтийн муруй
Хөдөлмөрийн эрэлтийн өөрчлөлтөд нөлөөлдөг
дараах хүчин зүйлүүд байна.
Үүнд :
1.Бүтээгдэхүүн, үйлчилгээний эрэлтийн өөрчлөлт
2.Бусад хүчин зүйлийн үнийн өөрчлөлт
3.Хөдөлмөрийн ахиу бүтээгдэхүүн буюу
хөдөлмөрийн бүтээмжийн өөрчлөлт
Хөдөлмөрийн эрэлтийн өөрчлөлт
Хөдөлмөрийн нийлүүлэлт
Өрхүүд хөдөлмөрийн нийлүүлэлтийг хийдэг
бөгөөд бусад хүчин зүйл өөрчлөлтгүй тогтмол байхад
цалин нэмэгдвэл хөдөлмөрийн зах зээл рүү
нийлүүлэх хөдөлмөрийнхөө хэмжээг нэмэгдүүлэх
хандлагатай байдаг.
Эдийн засгийн практик амьдралд цалин ихэнх
тохиолдолд буурдаггүй.
Өрхүүдийн хөдөлмөрөө нийлүүлэх эсэх талаар
шийдвэр гаргахад өөр бусад олон хүчин зүйлс
нөлөөлж байдаг гэдгийг тэмдэглэх хэрэгтэй.
Тухайлбал, тухайн хүний боловсролын түвшин, нас,
хүйс, эрүүл мэндийн байдал, орлогын түвшин гэх мэт.
Хөдөлмөрийн нийлүүлэлтийг ажлын цаг болон
ажилчдын тоогоор хэмжиж байдаг.
Хувь хүн хөдөлмөрийн нийлүүлэлтийг хийхдээ
хоногийн 24 цагаас чөлөөт цаг болон ажлын хооронд
сонголтыг хийж байдаг.
Орлогын түвшин багатай хүмүүс ихэнх цагаа орлого
олоход зориулж байхад орлогын түвшин өндөртэй
хүмүүс ихэнх цагаа чөлөөт цагт зарцуулах
хандлагатай байдаг.
Цалингийн түвшин бага байхад чөлөөт цагийн
алдагдсан боломжийн өртөг бага.
Цалингийн түвшин нэмэгдэхэд чөлөөт цагийн
алдагдсан боломжийн өртөг нэмэгдэх тул хувь хүн
ажиллах цагаа нэмэгдүүлдэг.
Учир нь чөлөөт цагаа илүү их хөдөлмөрийн
орлогоор орлуулж байна. Ийм шинжийг орлуулалтын
нөлөө гэнэ. Ийнхүү ажиллах цаг нэмэгдэж, орлогын
түвшин өсөх тутам чөлөөт цагийн хэмжээ буурч ирнэ
Орлогын тодорхой түвшинд хүрэхэд хувь хүний хувьд
эргээд чөлөөт цагаа нэмэгдүүлэн, хөдөлмөрлөх цагаа
бууруулах хандлагатай болдог.
Үүнийг орлогын нөлөө гэж нэрлэдэг. Энэ нь хувь
хүний орлогын түвшин өндөр болсон тул ажлын цагаа
чөлөөт цагаараа орлуулж, чөлөөт цагийг эрхэмлэж
байна. Энэ хамаарлыг дараах зурагт харууллаа.
Босоо тэнхлэгт цалингийн түвшин, хэвтээ тэнхлэгт
хөдөлмөрийн хэмжээг ажлын цагаар төлөөлүүлнэ.
Хөдөлмөрийн нийлүүлэлт
А цэгт (L1; W1) орлого бага байх боловч цалин
нэмэгдэх тутам чөлөөт цагийн алдагдсан боломжийн
өртөг нэмэгдэх тул ажлын цагаа нэмэгдүүлнэ.
Энэ нь В цэгт (L2; W2) хүртэл үргэлжилнэ. Энэ
хэсгийг орлуулалтын нөлөө гэж нэрлэдэг.
В цэгээс С (L3; W3) цэг хүртэлх цалингийн түвшинд
хувь хүний хөдөлмөрийн нийлүүлэлтийн хэмжээ
буурч байна. Энэ хэсгийг орлогын нөлөө гэж нэрлэдэг
Хөдөлмөрийн нийлүүлэлтэнд нөлөөлөх зүйлс
Хөдөлмөрийн нийлүүлэлтэнд хөдөлмөрийн зах
зээлийн алдагдсан боломж болон шилжих хөдөлгөөн
нөлөөлнө.
Эдийн засгийн харилцаанд оролцогч талууд
шийдвэр гаргахдаа алдагдсан боломжийн өртгөө
тооцдог. Хөдөлмөрийн зах зээл дээр ийм төрлийн
боломжууд байнга өөрчлөгдөж байна.
Жишээ нь, энэ жил чацарганы ургац өссөн гэвэл энэ
салбар руу бусад төрлийн жимсний тариалагчид
нэмэгдэн орж ирнэ.
Улс орнуудын хооронд шилждэг нийтлэг хүчин зүйл
бол хөдөлмөр билээ.
Хөдөлмөрийн энэхүү шилжилт нь улс орнуудын
хувьд хөдөлмөрийн нийлүүлэлтийг өөрчилж байдаг.
Түүнчлэн нэг улсын доторх шилжих хөдөлгөөн нь
хөдөлмөрийн нийлүүлэлтэнд нөлөөлдөг.
Хөдөлмөрийн зах зээлийн тэнцвэр
Тухайн төрлийн хөдөлмөрийн зах зээл дээрх
тэнцвэрт цалин болон хөдөлмөрийн тоо хэмжээ нь
түүний эрэлт, нийлүүлэлтийн харилцан үйлчлэлийн
үр дүнд тодорхойлогддог.
Нэг талаас пүүс тухайн ажилчныг хөлсөлж авах
эсэхээ шийдэхдээ хөдөлмөрийн бүтээгдэхүүний ахиу
орлого болон зардлыг харьцуулдаг.
Харин нөгөө талаас хөдөлмөрийн нийлүүлэлтийг
хийж буй хувь хүмүүс цалингаа өндөр байлгахыг
сонирхдог нь эсрэг тэсрэг зах зээлийн сонирхлыг
илэрхийлж байдаг.
Тэгэхээр тэнцвэрт цалин болон хөдөлмөрийн тоо
хэмжээ нь пүүс болон ажилчдын эдийн засгийн ашиг
сонирхлыг бүрэн дүүрэн илэрхийлж байх ёстой.
Дараах зурагт хөдөлмөрийн зах зээл дээрх
тэнцвэрийг дүрсэлсэн байна.
Хөдөлмөрийн зах зээлийн тэнцвэр
Зурагт DL муруй нь хөдөлмөрийн эрэлтийг, SLмуруй
нь хөдөлмөрийн нийлүүлэлтийг тус тус дүрсэлж
байна.
Хөдөлмөрийн эрэлтийн муруйн цэг бүрт
хөдөлмөрийн ахиу бүтээгдэхүүний орлого нэгж
хөдөлмөрийн цалинтай тэнцүү байхаар дүрслэгдэнэ.
А цэгт харгалзах тэнцвэрийн утгууд нь тэнцвэрт
цалин, тэнцвэрт хөдөлмөрийн хэмжээг харуулж
байна.
Хөдөлмөрийн зах зээлийн тэнцвэрийн утга нь
хөдөлмөрийн эрэлт ба нийлүүлэлтээс хамаарч
өөрчлөгдөнө.
Хөдөлмөрийн зах зээл дээр тогтож байгаа тэнцвэр
нь хөдөлмөрийн эрэлт, нийлүүлэлтийн өөрчлөлтийн
үр дүнд хөдөлмөрийн эрэлт, нийлүүлэлтийн муруй
баруун, зүүн тийшээ параллель шилжилт хийснээр
өөр тэнцвэр рүү шилжинэ.
Хөдөлмөрийн зах зээл
3. Капитал зах зээл
Капитал гэсэн нэр томъёонд хүмүүн капитал, биет
капитал (машин тоног төхөөрөмж, үйлдвэрийн суурь
машин, зам барилга гүүр, хашаа гэх мэт), санхүүгийн
капитал (хувьцаа, бонд болон бусад үнэт цаас) - ыг
багтаан авч үзнэ.
Капиталын зах зээлийг тайлбарлахдаа санхүүгийн
болон биет капитал, зээлийн хүүгийн тухай авч үзэх
болно.
Санхүүгийн зах зээл
Пүүсүүд бүтээгдэхүүн үйлчилгээг бий болгохдоо
биет капиталыг ашигладаг.
Шинээр биет капитал, тоног төхөөрөмж худалдан
авахыг биет капиталын хөрөнгө оруулалт гэж үзнэ.
Пүүс хөрөнгө оруулалтыг санхүүжүүлэхдээ үндсэн
дөрвөн аргыг ашигладаг.
Үүнд:
1.Пүүс хувь эзэмшигчдэд шилжүүлээгүй үлдэгдэл
ашгийн тодорхой хэсгийг ашиглах
2.Банк болон хадгаламж зээлийн хоршоо гэх мэт
бусад санхүүгийн зуучлагчаас зээлэх
3. Бонд гаргаж худалдаад хөрөнгө оруулагчдаас шууд
зээлэх
4. Хувьцаа гаргаж худалдаад санхүүжилтийн эх
үүсвэр бий болгох аргыг ашигладаг.
Хэдий тийм боловч пүүс хөрөнгө оруулалтыг
санхүүжүүлэх эх үүсвэр, аргыг сонгож байгаа сонголт
нь биет капиталын эрэлтээс улбаалсан санхүүгийн
капиталын эрэлт юм.
Өөрөөр хэлбэл, пүүсийн санхүүгийн капиталын эрэлт
нь биет капиталын эрэлтээс уламжлагдсан шинж
чанартай юм.
Санхүүгийн капиталын нийлүүлэлт нь өрхүүдийн
хадгаламж эзэмших шийдвэрээс хамаарна.
Үүнд:
1. Өрхүүд Арилжааны банкуудад мөнгөн хөрөнгүүд
хадгалагдаг
2.Өрхүүдийн хадгаламж бонд худалдан авахад
зарцуулдаг.
3. Өрхүүд мөнгөөрөө хувьцаа худалдан авч пүүсийн
хөрөнгийн тодорхой хувийг эзэмшдэг
Ямар хэлбэрээр хөрөнгөө хадгалах талаарх өрхүүдийн
шийдвэр нь санхүүгийн капиталын нийлүүлэлтэнд
нөлөөлж байдаг.
Өрхүүдийн санхүүгийн капиталын нийлүүлэлт нь
хадгаламжийн нийлүүлэлтээс уламжлагдсан шинж
чанартай.
Санхүүгийн зах зээл нь өрхүүдийн хадгаламжийн
шийдвэрийг пүүсүүдийн зээлэх шийдвэртэй холбодог.
Пүүс ба өрхүүдийн санхүүгийн зах зээл дээрх үйл
хөдлөлийн харилцан хамаарал
1.Mэргэшсэн санхүүгийн зуучлагч байгуулагууд нь
зээлдэгчдийн боломжит эрсдэлийг үнэлэх, улмаар
өрхүүдийн хөрөнгийг пүүсүүдэд шууд зээлдүүлснээс
илүү сайн санхүүгийн иж бүрдлийг бий болгож өгдөг
2.Cанхүүгийн байгууллагууд олон өрхүүдийн
хангалттай хэмжээний хөрөнгийг хадгаламж
хэлбэрээр татан төвлөрүүлж, пүүсүүдэд зээл олгох
боломжийг бүрдүүлж өгнө.
Санхүүгийн капиталын эрэлтийг тодорхойлохын тулд
пүүсийн биет капиталын эрэлтийг авч үзнэ.
Тодотговол, пүүсийн хувьд капиталын эрэлтийн
хэмжээний талаарх шийдвэр нь зээлийн хүүгээс
голчлон хамаарна.
Өрхүүдийн хадгаламжийн нийлүүлэлтийн
хэмжээний талаарх шийдвэр ч мөн адил зээлийн
хүүгээс голчлон хамаардаг.
Капиталын эрэлт
Хэдий хэмжээний биет капитал худалдан авах тухай
пүүсийн шийдвэр нь ашгийг хамгийн их байлгахаар
хийж буй сонголтоор тодорхойлогдоно.
Капиталыг тодорхой хэмжээний хүү төлөөд
түрээслэх, эсвэл тодорхой хэмжээний үнэ төлөөд
худалдан авах гэсэн хоёр сонголттой бодит байдал
дээр пүүсүүд тулгарч байдаг.
Хүүгийн түвшин ба капиталын хамаарал
Капиталын нийлүүлэлт
Санхүүгийн капиталын нийлүүлэлт нь өрхүүдийн
хадгалах шийдвэрээс шалтгаална.
Эдийн засаг дахь нийт хадгаламжийн хэмжээнд нөлөөлөх
дараах гурван гол хүчин зүйл байдаг.
Үүнд:
1.Өнөөдрийн орлого
2. Ирээдүйд хүлээгдэж буй орлого
3.Хүүгийн түвшин зэрэг болно
Хүүгийн түвшин ба капиталын нийлүүлэлт
Капиталын зах зээлийн тэнцвэр
Капиталын эрэлт, нийлүүлэлтийн харилцан
үйлчлэлээр хүүгийн түвшин тодорхойлогдоно.
Энэ хүртэл хүүгийн түвшинг нэг л үзүүлэлт мэтээр
тайлбарласан боловч бодит байдал дээр нэрлэсэн
болон бодит хүүгийн түвшин гэсэн хоёр үзүүлэлт
болгон салгаж авч үздэг.
Нэрлэсэн хүүгийн түвшинд инфляцийн нөлөөг
тооцдог бол бодит хүүгийн түвшин нь зээлийн бодит
өртгийг илүү сайн төлөөлдөг үзүүлэлт юм.
Иймээс нэрлэсэн хүүгийн түвшингээс инфляцийн
хувийг хасч бодит хүүгийн түвшинг тооцдог.
Капиталын зах зээл дээр зээлийн хүүгийн түвшин
хэрхэн тогтохыг авч үзье.
Зурагт капиталын нийлүүлэлтийн муруй SKэерэг
налалттай, эрэлтийн муруй DK сөрөг налалттай
дүрслэгдэж байна. Е цэг дээр капиталын зах зээлийн
тэнцвэр тодорхойлогдоно.
Зээлийн хүүгийн түвшин капиталын зах зээл дээр тогтох нь
Капиталын зах зээлийн тэнцвэрийн өөрчлөлт
Капиталын зах зээл дээр гарч буй өөрчлөлт нь
капиталын зах зээлийн тэнцвэрт нөлөөлнө.
Капиталын эрэлт, эсвэл нийлүүлэлт
өөрчлөгдсөнөөр тэнцвэрт хүүгийн түвшин ба
капиталын хэмжээг өөрчилнө.
Капиталын нийлүүлэлт нэмэгдэхэд :
1.Орлогын өсөлт
2. Хүн амын өсөлт
3.Хадгаламжийг урамшуулах бодлого нөлөөлнө.
Капиталын эрэлт нэмэгдэхэд :
1. Хүн ам ба орлогын өсөлт
2. Технологийн дэвшил
3. Хөрөнгө оруулалтыг дэмжих бодлого
нөлөөлнө.
Капиталын зах зээлийн эрэлт нийлүүлэлтийн
өөрчлөлт нь капиталын зах зээлийн тэнцвэрийг
хэрхэн өөрчилж байгааг дараахь зургаас харж болно.
Капиталын зах зээлийн эрэлт, нийлүүлэлтийн өөрчлөлт
4. Газрын зах зээл
 Газар арилжаалж буй зах зээлийг газрын зах зээл
гэнэ.
 Газар гэдэгт үйлдвэрлэлийн явцад ашиглагддаг
байгалийн гаралтай бүхий л зүйлсийг багтаадаг.
 Газрын дээрх болон доорх баялгийг газар гэсэн
нөөцөд хамруулдаг.
 Үйлдвэрлэлийн салбар бүрийн хувьд газар гэдэг
нөөц нь харилцан адилгүй байдлаар ашиглагддаг
Газрын нийлүүлэлт огт мэдрэмжгүй. Тиймээс
газрын үнийг эрэлт нь тодорхойлж байдаг.
Газрын эрэлт ба нийлүүлэлтийн харилцан
үйлчлэлийн дүнд газрын зах зээлийн үнэ тогтдог.
Дараах зурагт газрын нийлүүлэлтийн муруй
SLбосоо тэнхлэгтэй параллель, эрэлтийн муруйнууд
DL, D'L сөрөг налалттай дүрслэгдэж байна.
Газрын зах зээлийн тэнцвэр
Е1 цэг дээр газрын зах зээлийн анхны тэнцвэр
тодорхойлогдоно.
Энэ цэгт r1-ийн, L*-газрын хэмжээ харгалзаж
байна.
Газрын эрэлт өсч DL-ээс D'L-д шилжихэд газрын рент
r1-ээс г2 болж өсч байна.
Энэ үед газрын хэмжээ өөрчлөгдөхгүй тул газрын
рент эрэлтийн өсөлттэй шууд хамааралтай
өөрчлөгдөнө.
АНХААРАЛ ТАВЬСАНД БАЯРЛАЛАА

EconL8.2020-2021on

  • 1.
    Сэдэв13. ХҮЧИН ЗҮЙЛИЙНЗАХ ЗЭЭЛ 1.Хүчин зүйлийн зах зээлийн талаарх ойлголт 2. Хөдөлмөрийн зах зээл 3. Капиталын зах зээл 4. Газрын зах зээл
  • 2.
    1. Хүчин зүйлийнзах зээлийн талаарх ойлголт Эдийн засгийн шинжлэх ухааны тулгуур ойлголтуудын нэг нь үйлдвэрлэлийн хүчин зүйл буюу эдийн засгийи нөөц билээ. Энэ ч утгаараа микро түвшний судалгааны нэгэн томоохон талбар бол үйлдвэрлэлийн хүчин зүйлийн зах зээл, түүний орлого, үнэ хэрхэн тогтох тухай асуудал байдаг.
  • 3.
    Пүүсүүд үйлдвэрлэл явуулахынтулд эдийн засгийн нөөц буюу хүчин зүйлд зайлшгүй зардал гаргаж байдаг. Эдийн засгийн нөөцүүд нь хэмжээний хувьд хязгаарлагдмал байдаг бөгөөд хүчин зүйлийн зах зээлийг судалснаар эдийн засгийн үндсэн асуудлуудад хариулт өгөхөд илүү дөхөм болдог.
  • 4.
    Үйлдвэрлэлийн хүчин зүйлгэдэг нь үйлдвэрлэлд хэрэглэгддэг төрөл бүрийн нөөцүүд юм. Орчин үеийн эдийн засгийн онолд үйлдвэрлэлийи хүчин зүйл гэдэгт дараах үндсэн 4 зүйлийг авч үзэж байна. Үүнд : 1.Хөдөлмөр 2.Газар 3.Капитал 4.Үйлдвэрлэл эрхлэх ур чадвар
  • 7.
    Чөлөөт зах зээлийнэдийн засгийн системд үйлдвэрлэл хүчин зүйлүүд өөр өөрийн гэсэн үнүүдтэй байдаг бөгөөд эрэлт,нийлүүлэлтийн зарчмын дагуу эдгээр үнүүд тодорхойлогддог билээ. /Хүснэгт 1/ Хүчин зүйлүүдийн үнэ бүрдэх тал дээр эдийн засагчдын байр сууръ ерөнхийдөө нэгдмэл байдаг. Гэхдээ зарим төрлийн зах зээл дээр маргаантай асуудлууд байдаг, тухайлбал хөдөлмөрийн зах зээл
  • 13.
    2. Хүчин зүйлийнзах зээлийн бүтэц Хүчин зүйлийн зах зээл дээр эдийн засгийн нөөцүүдийг зах зээлрүү нийлүүлэгч субьект нь өрхүүд байдаг бол хэрэглэгч субъект нь пүүсүүд байдаг. Хүчин зүйлийн зах зээлийн бүтцийг ерөнхийд нь дүрсэлбэл дараах байдалтай байна.
  • 15.
    Хүчин зүйлийн ахиуорлого болон ахиу зардал Пүүс өөрийн үйлдвэрлэлд ашиглаж байгаа хүчин зүйлийн тоо хэмжээний өөрчлөлт нийт орлого болон нийт зардалд нь ямар нөлөө үзүүлэх вэ гэдгийг сонирхож байдаг. Үүнийг хүчин зүйлийн зах зээл дээр хүчин зүйлийн ахиу орлого болон ахиу зардал гэсэн ойлголтуудаар илэрхийлдэг.
  • 20.
    Хүчин зүйлийн эрэлт Хүчинзүйлийн ахиу орлого нь түүний эрэлтийг тодорхойлж байдаг бөгөөд өөрөөр хэлбэл, хүчин зүйлийн ахиу орлогын муруй нь эрэлтийн муруйг төлөөлнө. Үүнийг дараах графикаас харж болно.
  • 25.
    Хүчин зүйлийн эрэлтэнднөлөөлөгч хүчин зүйлсийн нөлөөгөөр хүчин зүйлийн эрэлтийн муруй баруун ба зүүн тийш шилжиж байдаг.
  • 28.
    Хүчин зүйлийн нийлүүлэлт Хүчинзүйлсийн нийлүүлэлтийн хэмжээ нь хүчин зүйлийн үнээс хамаарна. Үнэ өсөх тутам нийлүүлэлтийн тоо хэмжээ нэмэгддэг. Хүчин зүйлийн нийлүүлэлтийн муруй эерэг налалттай байна. Нийлүүлэлтийн муруйн дагуу хүчин зүйлийн үнэ ба хэмжээ шууд хамааралтай.
  • 30.
    Хүчин зүйлсийн нийлүүлэлтдараах 3 гурван түвшинд ялгаатай байдаг тул тус тусад нь авч үзье : 1.Эдийн засгийн нийт хүрээнд нийлүүлэгдэх хэмжээ 2.Нэг салбарт нийлүүлэгдэх хэмжээ 3.Нэг пүүст нийлүүлэгдэх хэмжээ
  • 31.
    Эдийн засгийн нийтхүрээнд нийлүүлэгдэх хэмжээ Эдийн засгийн ухаанд бүх төрлийн хүчин зүйлсийн нийлүүлэлтийн хэмжээ ямар ч цаг хугацаанд тодорхой байна гэж үздэг Хэдий тийм боловч эдгээр нийлүүлэлтийн хэмжээ цаг хугацааны туршид өөрчлөгдөн хувирч байдаг.
  • 32.
    Зарим хүчин зүйлийнхувьд энэ өөрчлөлт маш аажим удаан хугацаанд явагддаг бол зарим хүчин зүйлийнх тодорхой шалтгааны улмаас богино хугацаанд хувьсч өөрчлөгдөх нь бий. Үүнд: 1. Биет капитал 2.Газар 3. Хөдөлмөр
  • 33.
    Нэг салбарт нийлүүлэгдэххэмжээ. Хүчин зүйлс маш олон үйлдвэрт ашиглагддаг. Хүчин зүйлсийн нийлүүлэлтийн талаар тайлбарлах бас нэг чухал ойлголт бол хүчин зүйлсийн шилжих чанар юм. Нэг салбараас нөгөө салбарт хүчин зүйлсийн шилжилт: 1.Капиталын шилжих чанар 2. Газрын шилжих чанар 3. Хөдөлмөрийн шилжих чанар
  • 34.
    Нэг пүүст нийлүүлэгдэххэмжээ. Ихэнх пүүсүүд нийт эдийн засаг дахь хүчин зүйлсийн нийлүүлэлтийн маш бага хувийг ашигладаг учраас зах зээл дээр байгаа тухайн хүчин зүйлийн үнэд нөлөөлөх боломжгүйгээр худалдан авдаг. Тиймээс нэг пүүсийн хувьд хүчин зүйлсийн нийлүүлэлтийн муруй төгс мэдрэмжтэй байна.
  • 35.
    Хүчин зүйлийн захзээл Эдийн засгийн харилцаанд оролцогч талуудын эзэмшиж байгаа ямар ч нөөцийн үнэ цэнэ, олж буй орлого харилцан адилгүй байдаг нь үндсэндээ хоёр зүйлээс шалтгаалдаг . Үүнд: 1. Нөөцийн эрэлт 2. Нөөцийн нийлүүлэлт.
  • 36.
    Хүчин зүйлсийн захзээл дээр нөөцийг эзэмшигч үндсэн эдийн засгийн харилцаанд оролцогч нь өрхүүд, эсвэл хувь хүмүүс бөгөөд худалдан авагч нь пүүсүүд болон бусад эдийн засгийн харилцаанд оролцогчид байдаг. Энэ онцлог нь хүчин зүйлийн зах зээл, бүтээгдэхүүн үйлчилгээний зах зээлээс ялгагдах шинж чанарыг тусгадаг.
  • 37.
    Хүчин зүйлийн эрэлтийимуруй D нь сөрөг налалттай, нийлүүлэлтийн муруй S нь эерэг налалттай дүрслэгдэж байна.
  • 38.
    Зураг дээр хүчинзүйлийн тэнцвэрт үнэ нь эрэлт ба нийлүүлэлтийн хоёуланд нь агуулагдах Pf *цэг дээр оршиж байна. Уг үнэд харгалзах тэнцвэрт тоо хэмжээ нь Qf *болно. Хүчин зүйлийн эрэлт, нийлүүлэлтийн муруйнууд огтлолцох цэгт тэнцвэрт үнэ, тоо хэмжээ харгалзан OPf *AQf *тэгш өнцөгтийн талбайгаар хүчин зүйлийн борлуулалтаас олох өрхүүдийн орлогын хэмжээг дүрсэлж байна.
  • 39.
    Хэрэв эрэлт ,нийлүүлэлтөөрчлөгдвөл эдгээр тэнцвэрт үнэ, тоо хэмжээ, нийт орлого өөрчлөгддөг. Хүчин зүйлийн эрэлт D1-ээс D2 болж өсөхөд хүчин зүйлийн зах зээлийн тэнцвэр А цэгаэс В цэг рүү шилжиж байна. Тэнцвэр шилжсэнээр хүчин зүйлийн тэнцвэрт үнэ Pf1 *- ээс Pf2 *хүчин зүйлийн тэнцвэрийн хэмжээQf1 *-ээс Qf2 *болж тус тус нэмэгдлээ.
  • 40.
    Хүчин зүйлийн захзээлийн эрэлтийн өөрчлөлт
  • 41.
    Хүчин зүйлийн нийлүүлэлтS1-ээс S2болж нэмэгдэхэд хүчин зүйлийн зах зээлийн тэнцвэр F цэгээс Е цэг рүү шилжиж байна. Тэнцвэр шилжсэнээр хүчин зүйлийн тэнцвэрт үнэ Рf1 *-ээс Рf2 * болж буурсан ба хүчин зүйлийн тэнцвэрийн хэмжээ Qfl *-ээс Qf2 *болж нэмэгдсэн.
  • 42.
    Хүчин зүйлийн захзээлийн нийлүүлэлтийн өөрчлөлт
  • 43.
    2. Хөдөлмөрийн захзээл Эдийн засагчдын хамгийн чухалд тооцож судалдаг зах зээл бол хөдөлмөрийн зах зээл билээ. Өрхүүд, аж ахуйн нэгж байгууллагууд, засгийн газрын хувьд ихээхэн сонирхдог зах зээл ч гэж хэлж болно. Эдийн засгийн өсөлт, хүн амын амжиргааны түвшин хөдөлмөрийн зах зээлийн өөрчлөлтөөс шууд хамаардаг нь үүний тод илэрхийлэл юм.
  • 44.
    Хөдөлмөрийн зах зээлийнүйл ажиллагаа гэдэг бол ажилчид болон ажил олгогчдын хоорондох шууд харилцаагаар илэрхийлэгдэнэ. Мөн эдгээр харилцааг зохицуулдаг бусад оролцогчид болох үйлдвэрчний эвлэл, ажил олгогчдын холбоо зэргийн идэвхитэй үйл ажиллагаагаар тодорхойлогддог.
  • 45.
    Хөдөлмөрийн зах зээлийнзагварын гол цөм нь цалин болон бусад хөдөлмөр эрхлэлтийн нөхцөлөөр тодорхойлогдсон хөдөлмөрийн эрэлт, хөдөлмөрийн нийлүүлэлт байдаг. Хөдөлмөрийн зах зээлийн тухай судлахын өмнө цалин, цалингийн түвшин, түүний бүтцийн талаар тодорхой ойлголт зайлшгүй шаардлагатай.
  • 46.
    Хөдөлмөрийн үнэ цэнэбуюу цалин нь хөдөлмөрийн эрэлт, нийлүүлэлтийн тэнцвэрээр тодорхойлогддог. Пүүсийн нийт зардлын ихэнх хувийг нь цалингийн зардал эзэлдэг. Цалин гэдэг нь пүүсийн зүгээс хүний хөдөлмөрийг ашигласныхаа төлөө түүний тоо хэмжээ болон чанарт нь нийцүүлэн төлбөл зохих мөнгөн төлбөрийн хэмжээ юм
  • 47.
    Цалинг нэрлэсэн бабодит гэж хоёр ангилдаг. Нэрлэсэн цалин гэдэг нь хүн хөдөлмөрлөснийхөө төлөө авч буй нийт мөнгөний дүн юм. Нэрлэсэн цалин хүн амын орлогын ерөнхий түвшинг харуулах боловч амжиргааны түвшинг бодит утгаар нь харуулдаггүй. Бодит цалин нь нэрлэсэн цалингаар худалдаж авч болох бүтээгдэхүүн, үйлчилгээний тоо хэмжээгээр тодорхойлогддог.
  • 48.
    Иймээс бодит цалиннь хүн амын амжиргааны түвшинг бодитоор харуулдаг. Нэрлэсэн цалингийн өсөлтийг дараах байдлаар тооцдог. Энд : - нэрлэсэн цалингийн өсөлтийн хувь - t - р үеийн нэрлэсэн цалин - (t-1) - р үеийн нэрлэсэн цалин
  • 49.
    Ямарваа нэг бүтээгдэхүүн,үйлчилгээний үнийн өсөлтийн хувийг дээрхтэй адилаар тодорхойлъё. Энд: - бүтээгдэхүүн, үйлчилгээний үнийн өсөлтийн хувь - t хугацаан дахь бүтээгдэхүүн, үйлчилгээний үнэ – (t-1) хугацаан дахь бүтээгдэхүүн, үйлчилгээний үнэ
  • 50.
    Эндээс бодит цалингийнөсөлтийг хоёр хэлбэрээр тодорхойлох боломжтой. 1. 2. Эхний тэгшитгэл бодит цалингийн өөрчлөлтийн хувийг харуулж байгаа бол хоёр дахь тэгшитгэл нь бодит цалингийн хувь хэд дахин өөрчлөгдөж байгааг харуулж байна.
  • 51.
    Дээрх тэгшитгэлүүдээс харвалбодит цалин нь нэрлэсэн цалингийн өсөлттэй шууд, бүтээгдэхүүн, үйлчилгээний үнэтэй урвуу хамааралтай болох нь харагдаж байна. Хөдөлмөрийн үнэ нь ихэнх тохиолдолд нэрлэсэн цалингаар тодорхойлогддог. Хөдөлмөрийн үнэ цэнэ буюу цалингийн хувьд түүний ерөнхий түвшин болон үнэлгээ гэсэн хоёр ялгаатай ойлголт байдаг.
  • 52.
    Цалингийн ерөнхий түвшиннь тухайн хугацаанд авч буй нийт цалин юм. Харин цалингийн үнэлгээ нь цагаар олгох эсвэл хийснээр олгох гэсэн хоёр хэлбэртэй. Ажилчны ажилласан цагийн нэгжид ноогдуулж цалинг тогтоож байгаа бол цагаар тооцож байгаа цалингийн үнэлгээний хэлбэр болно.
  • 53.
    Тэгвэл тухайн ажилчныхийж гүйцэтгэсэн ажлын эцсийн үр дүнгээр цалинг тогтоож байгаа бол хийснээр олгох цалингийн үнэлгээний хэлбэр болно. Цалин нь тухайн улс орны эдийн засгийн нөхцөл байдлаас шалтгаалан салбарууд болон бүс нутгуудын хувьд харилцан адилгүй байдаг.
  • 54.
    Хөдөлмөрийн эрэлт Хөдөлмөрийн захзээл дээр хөдөлмөрийн эрэлтийг үүсгэгч эдийн засгийн харилцаанд оролцогч нь пүүсүүд байна. Пүүсүүдийн тоо хэмжээ нь хөдөлмөрийн эрэлтэнд нөлөөлөгч бас нэг үзүүлэлт юм. Хөдөлмөрийн эрэлт бусад хүчин зүйлсийн адил уламжлагдсан шинж чанартай.
  • 55.
    Хөдөлмөрийн эрэлт ньажил олгогч, үйлдвэрлэгчдийн үйлдвэрлэлийн хүчин чадал, үйлдвэрлэлийн зардалтай холбоотой байдаг. Ажил олгогч пүүсүүд шинээр нэг ажилчин нэмж авч ажиллуулах шийдвэр нь уг ажилчны бий болгох ахиу бүтээгдэхүүний орлогоос хамаардаг. Хөдөлмөрийн ахиу бүтээгдэхүүний орлого нь нэгж бүтээгдэхүүний үнийг уг ажилчны бий болгосон нэмэлт бүтээгдэхүүний хэмжээгээр үржүүлсэнтэй тэнцүү.
  • 56.
    - Хөдөлмөрийн ахиубүтээгдэхүүний орлого - Нэгж бүтээгдэхүүний үнэ - Хөдөлмөрийн ахиу бүтээгдэхүүн Пүүс шинээр авах ажилчдынхаа хэмжээг тэрхүү нэмэлт ажилчны хөдөлмөрөөрөө бий болгох ахиу бүтээгдэхүүний орлогыг цалингийн хэмжээтэй нь харьцуулах замаар тогтооно. Үүнд:
  • 57.
    1. MRPL >W L 2. MRPL < W L 3. MRPL = W Хөдөлмөрийн ахиу бүтээгдэхүүн нь хөдөлмөрийн тоо хэмжээтэй урвуу хамааралтай гэж үзвэл цалингийн түвшин хөдөлмөрийн тоо хэмжээ мөн л адил урвуу хамааралтай. Энэ хамаарлыг хөдөлмөрийн эрэлт гэж нэрлэдэг.
  • 62.
  • 64.
    Хөдөлмөрийн эрэлтийн өөрчлөлтөднөлөөлдөг дараах хүчин зүйлүүд байна. Үүнд : 1.Бүтээгдэхүүн, үйлчилгээний эрэлтийн өөрчлөлт 2.Бусад хүчин зүйлийн үнийн өөрчлөлт 3.Хөдөлмөрийн ахиу бүтээгдэхүүн буюу хөдөлмөрийн бүтээмжийн өөрчлөлт
  • 65.
  • 67.
    Хөдөлмөрийн нийлүүлэлт Өрхүүд хөдөлмөрийннийлүүлэлтийг хийдэг бөгөөд бусад хүчин зүйл өөрчлөлтгүй тогтмол байхад цалин нэмэгдвэл хөдөлмөрийн зах зээл рүү нийлүүлэх хөдөлмөрийнхөө хэмжээг нэмэгдүүлэх хандлагатай байдаг. Эдийн засгийн практик амьдралд цалин ихэнх тохиолдолд буурдаггүй.
  • 69.
    Өрхүүдийн хөдөлмөрөө нийлүүлэхэсэх талаар шийдвэр гаргахад өөр бусад олон хүчин зүйлс нөлөөлж байдаг гэдгийг тэмдэглэх хэрэгтэй. Тухайлбал, тухайн хүний боловсролын түвшин, нас, хүйс, эрүүл мэндийн байдал, орлогын түвшин гэх мэт. Хөдөлмөрийн нийлүүлэлтийг ажлын цаг болон ажилчдын тоогоор хэмжиж байдаг.
  • 70.
    Хувь хүн хөдөлмөрийннийлүүлэлтийг хийхдээ хоногийн 24 цагаас чөлөөт цаг болон ажлын хооронд сонголтыг хийж байдаг. Орлогын түвшин багатай хүмүүс ихэнх цагаа орлого олоход зориулж байхад орлогын түвшин өндөртэй хүмүүс ихэнх цагаа чөлөөт цагт зарцуулах хандлагатай байдаг.
  • 71.
    Цалингийн түвшин багабайхад чөлөөт цагийн алдагдсан боломжийн өртөг бага. Цалингийн түвшин нэмэгдэхэд чөлөөт цагийн алдагдсан боломжийн өртөг нэмэгдэх тул хувь хүн ажиллах цагаа нэмэгдүүлдэг. Учир нь чөлөөт цагаа илүү их хөдөлмөрийн орлогоор орлуулж байна. Ийм шинжийг орлуулалтын нөлөө гэнэ. Ийнхүү ажиллах цаг нэмэгдэж, орлогын түвшин өсөх тутам чөлөөт цагийн хэмжээ буурч ирнэ
  • 72.
    Орлогын тодорхой түвшиндхүрэхэд хувь хүний хувьд эргээд чөлөөт цагаа нэмэгдүүлэн, хөдөлмөрлөх цагаа бууруулах хандлагатай болдог. Үүнийг орлогын нөлөө гэж нэрлэдэг. Энэ нь хувь хүний орлогын түвшин өндөр болсон тул ажлын цагаа чөлөөт цагаараа орлуулж, чөлөөт цагийг эрхэмлэж байна. Энэ хамаарлыг дараах зурагт харууллаа. Босоо тэнхлэгт цалингийн түвшин, хэвтээ тэнхлэгт хөдөлмөрийн хэмжээг ажлын цагаар төлөөлүүлнэ.
  • 74.
  • 75.
    А цэгт (L1;W1) орлого бага байх боловч цалин нэмэгдэх тутам чөлөөт цагийн алдагдсан боломжийн өртөг нэмэгдэх тул ажлын цагаа нэмэгдүүлнэ. Энэ нь В цэгт (L2; W2) хүртэл үргэлжилнэ. Энэ хэсгийг орлуулалтын нөлөө гэж нэрлэдэг. В цэгээс С (L3; W3) цэг хүртэлх цалингийн түвшинд хувь хүний хөдөлмөрийн нийлүүлэлтийн хэмжээ буурч байна. Энэ хэсгийг орлогын нөлөө гэж нэрлэдэг
  • 76.
    Хөдөлмөрийн нийлүүлэлтэнд нөлөөлөхзүйлс Хөдөлмөрийн нийлүүлэлтэнд хөдөлмөрийн зах зээлийн алдагдсан боломж болон шилжих хөдөлгөөн нөлөөлнө. Эдийн засгийн харилцаанд оролцогч талууд шийдвэр гаргахдаа алдагдсан боломжийн өртгөө тооцдог. Хөдөлмөрийн зах зээл дээр ийм төрлийн боломжууд байнга өөрчлөгдөж байна. Жишээ нь, энэ жил чацарганы ургац өссөн гэвэл энэ салбар руу бусад төрлийн жимсний тариалагчид нэмэгдэн орж ирнэ.
  • 77.
    Улс орнуудын хоорондшилждэг нийтлэг хүчин зүйл бол хөдөлмөр билээ. Хөдөлмөрийн энэхүү шилжилт нь улс орнуудын хувьд хөдөлмөрийн нийлүүлэлтийг өөрчилж байдаг. Түүнчлэн нэг улсын доторх шилжих хөдөлгөөн нь хөдөлмөрийн нийлүүлэлтэнд нөлөөлдөг.
  • 79.
    Хөдөлмөрийн зах зээлийнтэнцвэр Тухайн төрлийн хөдөлмөрийн зах зээл дээрх тэнцвэрт цалин болон хөдөлмөрийн тоо хэмжээ нь түүний эрэлт, нийлүүлэлтийн харилцан үйлчлэлийн үр дүнд тодорхойлогддог. Нэг талаас пүүс тухайн ажилчныг хөлсөлж авах эсэхээ шийдэхдээ хөдөлмөрийн бүтээгдэхүүний ахиу орлого болон зардлыг харьцуулдаг.
  • 80.
    Харин нөгөө талаасхөдөлмөрийн нийлүүлэлтийг хийж буй хувь хүмүүс цалингаа өндөр байлгахыг сонирхдог нь эсрэг тэсрэг зах зээлийн сонирхлыг илэрхийлж байдаг. Тэгэхээр тэнцвэрт цалин болон хөдөлмөрийн тоо хэмжээ нь пүүс болон ажилчдын эдийн засгийн ашиг сонирхлыг бүрэн дүүрэн илэрхийлж байх ёстой. Дараах зурагт хөдөлмөрийн зах зээл дээрх тэнцвэрийг дүрсэлсэн байна.
  • 81.
  • 82.
    Зурагт DL муруйнь хөдөлмөрийн эрэлтийг, SLмуруй нь хөдөлмөрийн нийлүүлэлтийг тус тус дүрсэлж байна. Хөдөлмөрийн эрэлтийн муруйн цэг бүрт хөдөлмөрийн ахиу бүтээгдэхүүний орлого нэгж хөдөлмөрийн цалинтай тэнцүү байхаар дүрслэгдэнэ. А цэгт харгалзах тэнцвэрийн утгууд нь тэнцвэрт цалин, тэнцвэрт хөдөлмөрийн хэмжээг харуулж байна.
  • 84.
    Хөдөлмөрийн зах зээлийнтэнцвэрийн утга нь хөдөлмөрийн эрэлт ба нийлүүлэлтээс хамаарч өөрчлөгдөнө. Хөдөлмөрийн зах зээл дээр тогтож байгаа тэнцвэр нь хөдөлмөрийн эрэлт, нийлүүлэлтийн өөрчлөлтийн үр дүнд хөдөлмөрийн эрэлт, нийлүүлэлтийн муруй баруун, зүүн тийшээ параллель шилжилт хийснээр өөр тэнцвэр рүү шилжинэ.
  • 87.
  • 89.
    3. Капитал захзээл Капитал гэсэн нэр томъёонд хүмүүн капитал, биет капитал (машин тоног төхөөрөмж, үйлдвэрийн суурь машин, зам барилга гүүр, хашаа гэх мэт), санхүүгийн капитал (хувьцаа, бонд болон бусад үнэт цаас) - ыг багтаан авч үзнэ. Капиталын зах зээлийг тайлбарлахдаа санхүүгийн болон биет капитал, зээлийн хүүгийн тухай авч үзэх болно.
  • 90.
    Санхүүгийн зах зээл Пүүсүүдбүтээгдэхүүн үйлчилгээг бий болгохдоо биет капиталыг ашигладаг. Шинээр биет капитал, тоног төхөөрөмж худалдан авахыг биет капиталын хөрөнгө оруулалт гэж үзнэ. Пүүс хөрөнгө оруулалтыг санхүүжүүлэхдээ үндсэн дөрвөн аргыг ашигладаг. Үүнд:
  • 91.
    1.Пүүс хувь эзэмшигчдэдшилжүүлээгүй үлдэгдэл ашгийн тодорхой хэсгийг ашиглах 2.Банк болон хадгаламж зээлийн хоршоо гэх мэт бусад санхүүгийн зуучлагчаас зээлэх 3. Бонд гаргаж худалдаад хөрөнгө оруулагчдаас шууд зээлэх 4. Хувьцаа гаргаж худалдаад санхүүжилтийн эх үүсвэр бий болгох аргыг ашигладаг.
  • 92.
    Хэдий тийм боловчпүүс хөрөнгө оруулалтыг санхүүжүүлэх эх үүсвэр, аргыг сонгож байгаа сонголт нь биет капиталын эрэлтээс улбаалсан санхүүгийн капиталын эрэлт юм. Өөрөөр хэлбэл, пүүсийн санхүүгийн капиталын эрэлт нь биет капиталын эрэлтээс уламжлагдсан шинж чанартай юм.
  • 93.
    Санхүүгийн капиталын нийлүүлэлтнь өрхүүдийн хадгаламж эзэмших шийдвэрээс хамаарна. Үүнд: 1. Өрхүүд Арилжааны банкуудад мөнгөн хөрөнгүүд хадгалагдаг 2.Өрхүүдийн хадгаламж бонд худалдан авахад зарцуулдаг. 3. Өрхүүд мөнгөөрөө хувьцаа худалдан авч пүүсийн хөрөнгийн тодорхой хувийг эзэмшдэг
  • 94.
    Ямар хэлбэрээр хөрөнгөөхадгалах талаарх өрхүүдийн шийдвэр нь санхүүгийн капиталын нийлүүлэлтэнд нөлөөлж байдаг. Өрхүүдийн санхүүгийн капиталын нийлүүлэлт нь хадгаламжийн нийлүүлэлтээс уламжлагдсан шинж чанартай. Санхүүгийн зах зээл нь өрхүүдийн хадгаламжийн шийдвэрийг пүүсүүдийн зээлэх шийдвэртэй холбодог.
  • 95.
    Пүүс ба өрхүүдийнсанхүүгийн зах зээл дээрх үйл хөдлөлийн харилцан хамаарал
  • 96.
    1.Mэргэшсэн санхүүгийн зуучлагчбайгуулагууд нь зээлдэгчдийн боломжит эрсдэлийг үнэлэх, улмаар өрхүүдийн хөрөнгийг пүүсүүдэд шууд зээлдүүлснээс илүү сайн санхүүгийн иж бүрдлийг бий болгож өгдөг 2.Cанхүүгийн байгууллагууд олон өрхүүдийн хангалттай хэмжээний хөрөнгийг хадгаламж хэлбэрээр татан төвлөрүүлж, пүүсүүдэд зээл олгох боломжийг бүрдүүлж өгнө.
  • 100.
    Санхүүгийн капиталын эрэлтийгтодорхойлохын тулд пүүсийн биет капиталын эрэлтийг авч үзнэ. Тодотговол, пүүсийн хувьд капиталын эрэлтийн хэмжээний талаарх шийдвэр нь зээлийн хүүгээс голчлон хамаарна. Өрхүүдийн хадгаламжийн нийлүүлэлтийн хэмжээний талаарх шийдвэр ч мөн адил зээлийн хүүгээс голчлон хамаардаг.
  • 101.
    Капиталын эрэлт Хэдий хэмжээнийбиет капитал худалдан авах тухай пүүсийн шийдвэр нь ашгийг хамгийн их байлгахаар хийж буй сонголтоор тодорхойлогдоно. Капиталыг тодорхой хэмжээний хүү төлөөд түрээслэх, эсвэл тодорхой хэмжээний үнэ төлөөд худалдан авах гэсэн хоёр сонголттой бодит байдал дээр пүүсүүд тулгарч байдаг.
  • 102.
    Хүүгийн түвшин бакапиталын хамаарал
  • 103.
    Капиталын нийлүүлэлт Санхүүгийн капиталыннийлүүлэлт нь өрхүүдийн хадгалах шийдвэрээс шалтгаална. Эдийн засаг дахь нийт хадгаламжийн хэмжээнд нөлөөлөх дараах гурван гол хүчин зүйл байдаг. Үүнд: 1.Өнөөдрийн орлого 2. Ирээдүйд хүлээгдэж буй орлого 3.Хүүгийн түвшин зэрэг болно
  • 104.
    Хүүгийн түвшин бакапиталын нийлүүлэлт
  • 105.
    Капиталын зах зээлийнтэнцвэр Капиталын эрэлт, нийлүүлэлтийн харилцан үйлчлэлээр хүүгийн түвшин тодорхойлогдоно. Энэ хүртэл хүүгийн түвшинг нэг л үзүүлэлт мэтээр тайлбарласан боловч бодит байдал дээр нэрлэсэн болон бодит хүүгийн түвшин гэсэн хоёр үзүүлэлт болгон салгаж авч үздэг. Нэрлэсэн хүүгийн түвшинд инфляцийн нөлөөг тооцдог бол бодит хүүгийн түвшин нь зээлийн бодит өртгийг илүү сайн төлөөлдөг үзүүлэлт юм.
  • 106.
    Иймээс нэрлэсэн хүүгийнтүвшингээс инфляцийн хувийг хасч бодит хүүгийн түвшинг тооцдог. Капиталын зах зээл дээр зээлийн хүүгийн түвшин хэрхэн тогтохыг авч үзье. Зурагт капиталын нийлүүлэлтийн муруй SKэерэг налалттай, эрэлтийн муруй DK сөрөг налалттай дүрслэгдэж байна. Е цэг дээр капиталын зах зээлийн тэнцвэр тодорхойлогдоно.
  • 107.
    Зээлийн хүүгийн түвшинкапиталын зах зээл дээр тогтох нь
  • 108.
    Капиталын зах зээлийнтэнцвэрийн өөрчлөлт Капиталын зах зээл дээр гарч буй өөрчлөлт нь капиталын зах зээлийн тэнцвэрт нөлөөлнө. Капиталын эрэлт, эсвэл нийлүүлэлт өөрчлөгдсөнөөр тэнцвэрт хүүгийн түвшин ба капиталын хэмжээг өөрчилнө. Капиталын нийлүүлэлт нэмэгдэхэд : 1.Орлогын өсөлт 2. Хүн амын өсөлт 3.Хадгаламжийг урамшуулах бодлого нөлөөлнө.
  • 110.
    Капиталын эрэлт нэмэгдэхэд: 1. Хүн ам ба орлогын өсөлт 2. Технологийн дэвшил 3. Хөрөнгө оруулалтыг дэмжих бодлого нөлөөлнө. Капиталын зах зээлийн эрэлт нийлүүлэлтийн өөрчлөлт нь капиталын зах зээлийн тэнцвэрийг хэрхэн өөрчилж байгааг дараахь зургаас харж болно.
  • 112.
    Капиталын зах зээлийнэрэлт, нийлүүлэлтийн өөрчлөлт
  • 114.
    4. Газрын захзээл  Газар арилжаалж буй зах зээлийг газрын зах зээл гэнэ.  Газар гэдэгт үйлдвэрлэлийн явцад ашиглагддаг байгалийн гаралтай бүхий л зүйлсийг багтаадаг.  Газрын дээрх болон доорх баялгийг газар гэсэн нөөцөд хамруулдаг.  Үйлдвэрлэлийн салбар бүрийн хувьд газар гэдэг нөөц нь харилцан адилгүй байдлаар ашиглагддаг
  • 119.
    Газрын нийлүүлэлт огтмэдрэмжгүй. Тиймээс газрын үнийг эрэлт нь тодорхойлж байдаг. Газрын эрэлт ба нийлүүлэлтийн харилцан үйлчлэлийн дүнд газрын зах зээлийн үнэ тогтдог. Дараах зурагт газрын нийлүүлэлтийн муруй SLбосоо тэнхлэгтэй параллель, эрэлтийн муруйнууд DL, D'L сөрөг налалттай дүрслэгдэж байна.
  • 121.
  • 122.
    Е1 цэг дээргазрын зах зээлийн анхны тэнцвэр тодорхойлогдоно. Энэ цэгт r1-ийн, L*-газрын хэмжээ харгалзаж байна. Газрын эрэлт өсч DL-ээс D'L-д шилжихэд газрын рент r1-ээс г2 болж өсч байна. Энэ үед газрын хэмжээ өөрчлөгдөхгүй тул газрын рент эрэлтийн өсөлттэй шууд хамааралтай өөрчлөгдөнө.
  • 123.