Хугацааны цуваа ба
хэтийн төлөв
Хугацааны цуваа нь цагцааны тодорхой агшинд
бүртгэсэн өгөгдлийн цуглуулга юм.
7 хоног, сар, улирал, урт хугацааны прогнозод үндэслэн
одоогийн шийдвэр гаргах, төлөвлөгөө гаргахад удирдлага
ашиглаж болох түүхэн дүн шинжилгээ хийх.
Хугацааны цуваа ба бүрэлдэхүүн хэсэг
16-2
Хугацаан цувааны төрөл
1. Чиг хандлагат (Тренд) – Цаг хугацааны хувьд жигд
урт хугацааны чиглэл
2. Цикл хандлагат – Урт хугацааны хувьд
давтагддаг
3. Улиралын хэлбэлзэлтэй – Хугацааны хувьд
улирал бүр давтагддаг
4. Жигд бус хэлбэлзэлтэй – Шокын буюу гэнэтийн
өөрчлөлттэй
Тренд хандлагатай хугацаан цуваа
16-4
Цикл хэлбэлзэлтэй
1991 1996 2001 2006 2011
16-5
Улиралын хэлбэлзэл
16-6
Жигд бус хэлбэлзэлтэй
• Цикл болон улирлын хэлбэлзэлээс бусад
• Ангилал:
• Гэнэтийн өөрчлөлттэй
• Алдаатай
• Таамаглахад хэцүү
16-7
Шокын нөлөөлөлтэй хугацаан цуваа
0
0.5
1
1.5
2
2.5
3
1 2 3 4 5 6 7 8 9 10 11 12 13 14 15 16 17 18 19 20 21 22 23 24 25 26 27 28 29 30
Òîî ìýäýýíèé àíãèëàë (á¿ðòãýãäñýí öàã
õóãàöààíààñ íü õàìààòóóëñàí)
9
 Õºíäëºí îãòëîëä áóþó íýã öàã õóãàöààíä á¿ðòãýãäñýí òîî ìýäýý
(cross sectional)
(Хугацааны тодорхой агшинд бүртгэгдсэн мэдээлэл. Жишээ нь Аналитик
судалгааны агшингийн загвараар хийгдсэн мэдээлэл)
 Pooled cross section òîî ìýäýý
(Çàðèì òîî ìýäýý öàã õóãàöààíû öóâàà áîëîí íýã öàã õóãàöààíä á¿ðòãýãäñýí
òîî ìýäýýíèé àëü àëèíûõ íü øèíæèéã äàâõàð àãóóëæ áàéäàã. Æèøýý íü
1999, 2004 îíä ºðõèéí ñóäàëãààã ñàíàìñàðã¿é ò¿¿âðèéí àðãààð èæèë
àñóóëãûí õóóäàñ àøèãëàí ÿâóóëñàí ãýæ ¿çüå. Ýíý òîõèîëäîëä ò¿¿âðèéí
õýìæýýã ºñãºõèéí òóëä õî¸ð îíû ºðõèéí ìýäýýëëèéã íýãòãýæ áîëäîã.)
 Panel áóþó longitudinal òîî ìýäýý
(Æèøýý íü 1980, 1985, 1990 îíû áàéäëààð 5 àéìãèéí õ¿í àìûí òîî, ýð¿¿ë
ìýíäèéí çàðäëûí îðîí íóòãèéí òºñºâò ýçëýõ õýìæýýíèé òàëààð òîî ìýäýý
Хүн амын дундах нийт сүрьеэгийн
өвчлөл (10000 хүн тутамд), 1962-2010 он
0.0
5.0
10.0
15.0
20.0
25.0
30.0 1962
1964
1966
1968
1970
1972
1974
1976
1978
1980
1982
1984
1986
1988
1990
1992
1994
1996
1998
2000
2002
2004
2006
2008
2010
2002-2015 он хүртэлх уушигны сүрьеэгийн
өвчлөлийн хандлага (сараар)
Анхаарах зүйлс
•Ажиглалтын утгууд жигд хамрагдсан байх
•Хугацааны цувааны мэдээлэл нь
аргачлалын хувьд жигд байх
•Бодит тоо байхаас татгалзах
Прогноз гэж юу вэ?
Шийдвэр гаргахад прогноз чухал үүрэгтэй.
Жишээлбэл, өвчлөлийн тухай тогтоол шийдвэр
гаргахад прогноз чухал үүрэгтэй.
X1 X2 X3…. Xn цувааны түвшингүүд мэдэгдэж байхад
Xn+1, Xn+2 гэх мэт утгуудыг тооцож олохыг хэтийн
төлөв тооцох гэнэ.
Прогноз хийх үе шатууд
1. Хугацааны одоогийн түвшинг үнэлэх. Үнэлэхдээ
энгийн экспоненциал тэгшитгэл ашигладаг
2. Үнэлсэн утгуудаа ашиглаж хугацааны цувааны
ирээдүйн утгуудыг прогнозлоно
1-р шат
X1 X2 X3…. Xn утгуудыг эргэн харж одоогийн түвшинг
үнэлэх хэрэгтэй болно. Үүнд утгыг ашиглаж болно.
Яагаад гэвэл прогноз маань энэ утгаас эхлэн
явагддаг.
1. Хугацааны цувааны одоогийн түвшинг үнэлэхдээ
бүх утгуудын дундажийг (Экстраполяци) ашиглаж
болдог.
2. Тэгвэл дээрх хоёр аргын дундаас гарч ирсэн энгийн
экспоненциалиар тэгшитгэх арга байдаг.
Экстраполяци хийх
энгийн арга
Судлагдаж байгаа юмс үзэгдлийн
ирээдүйн чиг хандлагыг экстраполяцийн
тусламжтайгаар хугацааны тодорхой үед
прогнозчлоход дараахь энгийн аргуудыг
ашиглана.
Өсөлтийн дундаж хурдыг ашиглан чиг
хандлагыг тооцохдоо дараахь 3 аргыг
хэрэглэнэ.
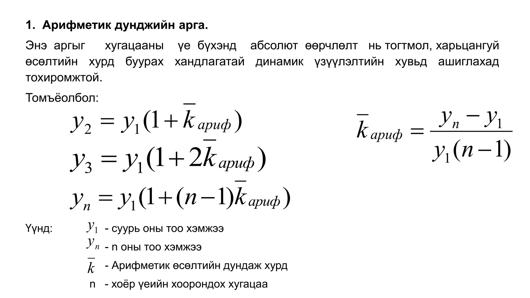
1. Арифметик дунджийн арга.
Энэ аргыг хугацааны үе бүхэнд абсолют өөрчлөлт нь тогтмол, харьцангуй
өсөлтийн хурд буурах хандлагатай динамик үзүүлэлтийн хувьд ашиглахад
тохиромжтой.
Томъёолбол:
Үүнд: - суурь оны тоо хэмжээ
- n оны тоо хэмжээ
- Арифметик өсөлтийн дундаж хурд
n - хоёр үеийн хоорондох хугацаа
)
1
(
1
2 ариф
k
y
y 

)
2
1
(
1
3 ариф
k
y
y 

)
)
1
(
1
(
1 ариф
n k
n
y
y 


1
y
n
y
k
)
1
(
1
1



n
y
y
y
k n
ариф
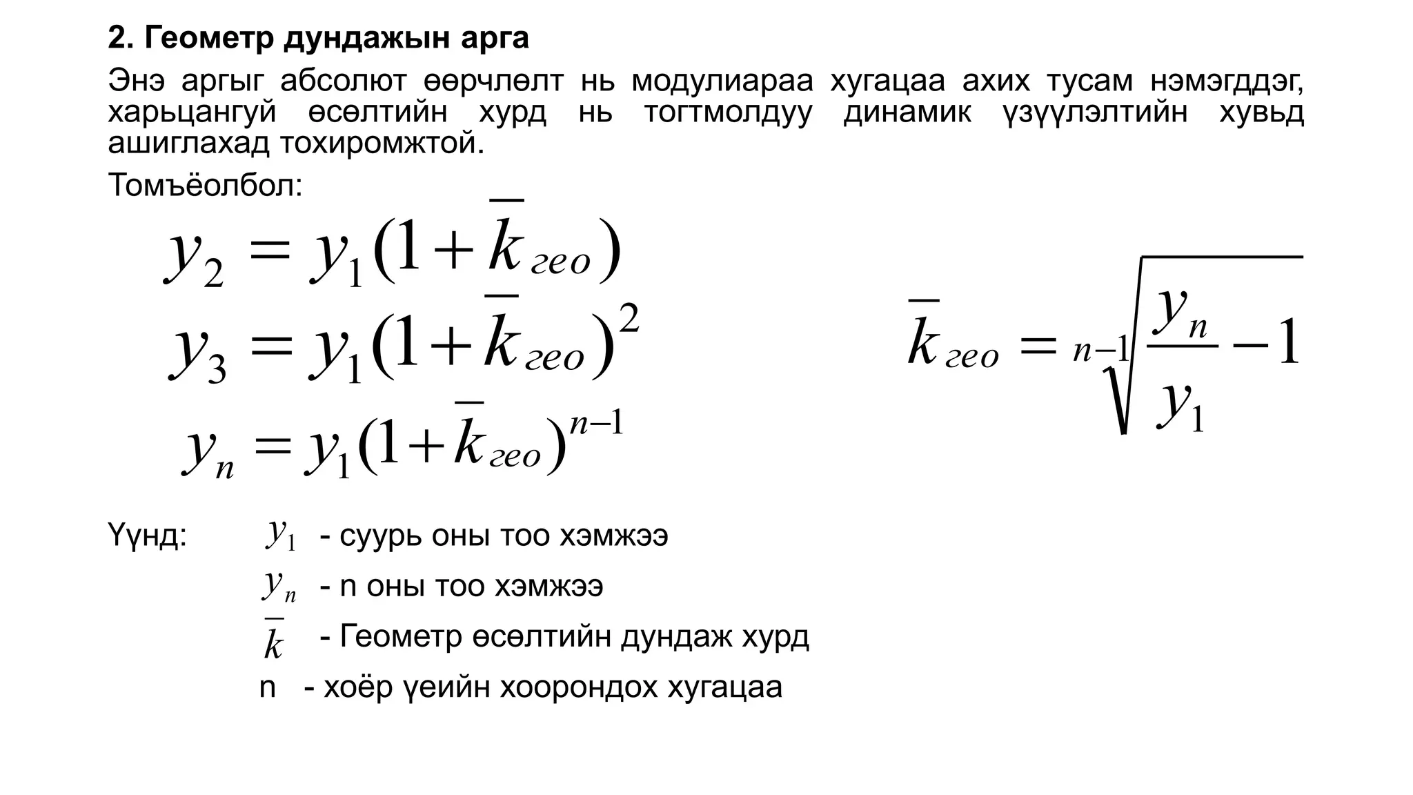
2. Геометр дундажын арга
Энэ аргыг абсолют өөрчлөлт нь модулиараа хугацаа ахих тусам нэмэгддэг,
харьцангуй өсөлтийн хурд нь тогтмолдуу динамик үзүүлэлтийн хувьд
ашиглахад тохиромжтой.
Томъёолбол:
Үүнд: - суурь оны тоо хэмжээ
- n оны тоо хэмжээ
- Геометр өсөлтийн дундаж хурд
n - хоёр үеийн хоорондох хугацаа
)
1
(
1
2 гео
k
y
y 

2
1
3 )
1
( гео
k
y
y 

1
1 )
1
( 

 n
гео
n k
y
y
1
y
n
y
k
1
1
1
 
 n
n
гео
y
y
k
Жишээ: Хүн амын тооны сүүлийн 5 жилийн талаарх мэдээллийг
ашиглан 2008 оны өсөлтийн дундаж хурдыг тооцвол:
(мянгаар)
Хүн амын өсөлтийн чиг хандлагаас харахад 2003-2007 оны хооронд
абсолют утга жил бүр өсөх хандлагатай байгаа учир өсөлтийн дундаж
хурдыг геометр дундажаар тооцъё.
Хүн амын 2008 оны тоо: мянгад
хүрэхээр байна
Он 2003 2004 2005 2006 2007
Хүн амын тоо 2504 2533.1 2562.3 2594.8 2635.2
Өсөлт,
хэлхээ
аргаар
Үнэмлэхүй - 29.1 29.2 32.5 40.4
Хувь - 101.16 101.15 101.27 101.56
0128
.
0
1
0
.
2504
2
.
2635
4 


k
4
.
2668
)
0128
.
0
1
(
0
.
2504 5
2008 


y
1
1
1

 
n
n
гео
y
y
k
Экспоненциал жигдрүүлэлтийн арга
Дурын t хугацааны тэгшитгэл:
n
2,
t
1,
A
0
,
A)x
(1
x
A
x t
1
t
t 




 
• Энд нь Xtанхны утга
• А- тэгшитгэх коэффициент
• -г үнэлсэн утга гэж тус тус нэрлэдэг.
t
x
Жишээ.
Хүүхдийн эндэгдэлийн ирээдүйн утгуудыг прогнозльё.
Үүний тулд энгийн экспоненциал тэгшитгэлээр хамгийн
сүүлийн үнэлсэн утгыг тооцож олно. А-г 0.4 байхаар
сонгосон. Tнгийн экспоненциал тэгшитгэлд оруулан
тооцвол:
Бодолт:
t Xt t Xt
1 1.806 1.806 16 2.177 2.3365
2 1.644 1.7088 17 1.92 2.0866
3 1.814 1.7719 18 1.91 1.9806
4 1.77 1.7708 19 1.984 1.9826
5 1.518 1.6191 20 1.787 1.8652
6 1.103 1.3094 21 1.689 1.7595
7 1.266 1.2834 22 1.866 1.8234
8 1.473 1.3972 23 1.896 1.867
9 1.423 1.4127 24 1.696 1.7572
10 1.767 1.6253 25 1.633 1.6827
11 2.161 1.9467 26 1.657 1.6673
12 2.336 2.1803 27 1.569 1.6083
13 2.602 2.4333 28 1.39 1.4773
14 2.518 2.4841 29 1.387 1.4231
15 2.637 2.5758 30 1.289 1.3426
t
x t
x
Хүснэгт Хүүхдийн эндэгдэл (1000 хүн амд)
806
.
1
1
1 
 x
x
7088
.
1
644
.
1
*
6
.
0
806
.
1
*
4
.
0
*
6
.
0
*
4
.
0 2
1
2





 x
x
x
n
2,
t
1,
A
0
,
A)x
(1
x
A
x t
1
t
t 




 
Зураг1. хүүхдийн эндэгдэл, 1000 хүн амд, бодит болон
үнэлсэн утгууд
0
0.5
1
1.5
2
2.5
3
1 2 3 4 5 6 7 8 9 10 11 12 13 14 15 16 17 18 19 20 21 22 23 24 25 26 27 28 29 30
Xt
Xt үнэлсэн
Динамик эгнээний интерполяци
Экстраполяцийн аргыг ашиглах үед динамик
эгнээний тодорхой хугацааны түвшин мэдэгдэхгүй
байх тохиолдол гарна. Энэ үед уг түвшинг тооцож
олоход интерполяцийн аргыг хэрэглэнэ
Хүн амын 1999-2001 оны динамикаас 2000 оны тоо нь
мэдэгдэхгүй байвал
1. Төвийн аргаар тодорхойлох нь:
2. Цэвэр өсөлтийг ашиглан тооцох нь:
2408
2
5
.
2442
5
.
2373
2
2000
1999





y
y
y
5
.
34
2
5
.
2373
5
.
2442
2
1999
2001






y
y
y
2408
5
.
34
5
.
2373
1999
2000 




 y
y
y
Абсолют өсөлт
Абсолют өсөлт нь өмнөх хугацааны түвшнөөс ямар
хэмжээгээр өссөн эсвэл буурсан болохыг харууладг
үзүүлэлт юм. Энэ үзүүлэлт нь зэрэгцээ хоёр түвшингийн
ялгаврын модулиар илэрхийлэгдэнэ.
1
t
t
t x
x
Δ 


Дундаж абсолют өсөлт
Дундаж абсолют өсөлт нь тухайн хугацааны цуваа жил
болгон дундажаар ямар хэмжээгээр өсөх, дундажаар ямар
хэмжээгээр буурахыг илэрхийлдэг.
1
n
x
x
Δ
1
n



Хэлхээ өсөлтийн хурд
Цувааны түвшинг өмнөх түвшинд харьцуулбал хэлхээ
өсөлтийн хурд гарч ирнэ. Энэ үзүүлэлт нь өмнөх
түвшингөөсөө хэд дахин их эсвэл бага болохыг харуулна.
Нэгээс их гарвал хэд дахин өссөнийг, нэгээс бага гарвал хэд
дахин буурсныг харуулдаг.
Мөн хэлхээ өсөлтийн хурдыг хувиар илэрхийлж болдог.
1
t
t
t
x
x
K


%
100
%
100
* 
 t
t K
K
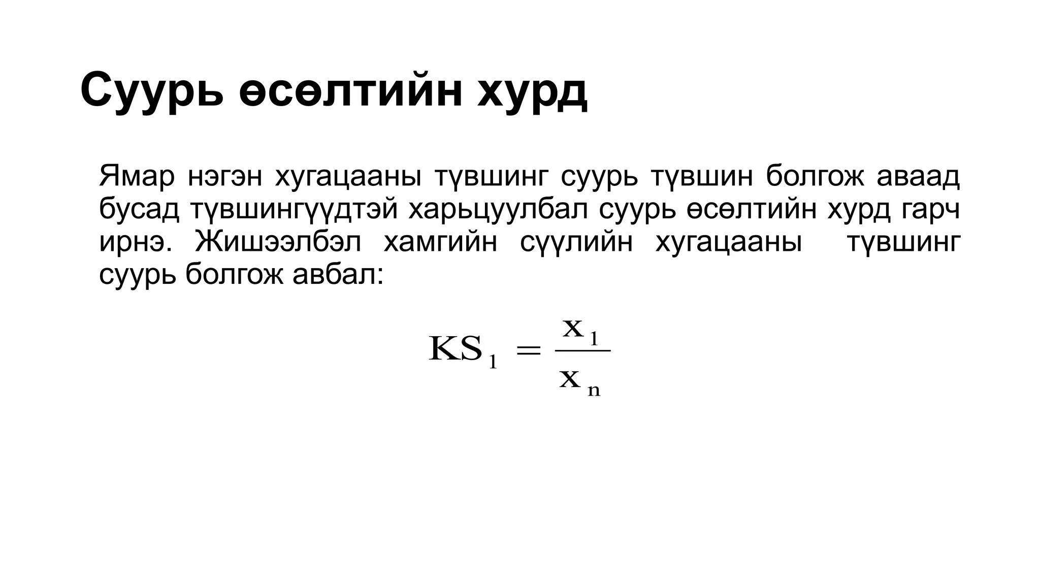
Суурь өсөлтийн хурд
Ямар нэгэн хугацааны түвшинг суурь түвшин болгож аваад
бусад түвшингүүдтэй харьцуулбал суурь өсөлтийн хурд гарч
ирнэ. Жишээлбэл хамгийн сүүлийн хугацааны түвшинг
суурь болгож авбал:
n
1
1
x
x
KS 
Өсөлтийн дундаж хурд
Өсөлтийн дундаж хурд нь тухайн хугацааны цуваа жил
болгон дундажаар хэд дахин өсч буурахыг харуулдаг.
1
3
2 ...
 


 n
n
K
K
K
K
Шаталсан дундажын арга
Жишээ: Дараах хүснэгтээр 0-5
настай хүүхдүүдийн осол
гэмтлийн тохиолдлын тоо
харуулав. Энэ хугацааны
цувааг төвлөрсөн таван
цэгийн шаталсан дундажийн
арга хэрэглье.
t
1986 4960 -
1987 4800 -
1988 2080 4376
1989 4880 4280
1990 5160 4728
1991 4480 4962
1992 7040 5138
1993 3250 5388
1994 5760 5760
1995 6410 5736.2
1996 6340 -
1997 6921 -
t
X *
t
X
5 жилийн шаталсан дундажын арга
0
1000
2000
3000
4000
5000
6000
7000
8000
1986 1987 1988 1989 1990 1991 1992 1993 1994 1995 1996 1997
Xt
X*t
Шугаман хандалага
16-35
Y=bx+a шугаман тэгшитгэл
B- Налалтын коэффициент
А- Регрессийн тогтмол
Шугаман хандлага
16-36
Жишээ нь:
t
y 153357
0
053805
2 .
.
:
is
Equation
Linear
The



16-37
Log Trend Equation – Gulf Shores Importers Example
809
92
10
10
967588
4
19
153357
0
053805
2
153357
0
053805
2
967588
4
,
of
antilog
the
find
Then
.
)
(
.
.
2014
for
(19)
code
the
above
equation
linear
the
into
Substitute
.
.
trend
linear
the
using
2014
year
the
for
Import
the
Estimate
.
^












Y
y
y
y
t
y
16-38
Seasonal Variation
• One of the components of a time series
• Seasonal variations are fluctuations that
coincide with certain seasons and are
repeated year after year
• Understanding seasonal fluctuations help
plan for sufficient goods and materials on
hand to meet varying seasonal demand
• Analysis of seasonal fluctuations over a
period of years help in evaluating current
sales
16-39
Seasonal Index
• A number, usually expressed in percent, that expresses the
relative value of a season with respect to the average for the year
(100%)
• Ratio-to-moving-average method
• The method most commonly used to compute the typical seasonal pattern
• It eliminates the trend (T), cyclical (C), and irregular (I) components from
the time series
16-40
The table below shows the quarterly sales for Toys International for the years 2001 through
2006. The sales are reported in millions of dollars. Determine a quarterly seasonal index
using the ratio-to-moving-average method.
Seasonal Index – An Example
16-41
Step (1) – Organize time series data in
column form
Step (2) Compute the 4-quarter moving
totals
Step (3) Compute the 4-quarter moving
averages
Step (4) Compute the centered moving
averages by getting the average of two 4-
quarter moving averages
Step (5) Compute ratio by dividing actual
sales by the centered moving averages
16-42
Seasonal Index – An Example
16-43
Adjusted Seasonal Indexes
16-44
Actual versus Deseasonalized Sales for Toys International
Deseasonalized Sales = Sales / Seasonal Index
16-45
Actual versus Deseasonalized Sales for Toys International – Time Series
Plot using Minitab
LO7
16-46
Seasonally Adjusted Forecast
Given the deseasonalized linear equation for Toys International sales as Ŷ=8.109 + 0.0899t, generate
the seasonally adjusted forecast for each of the quarters of 2010
Ŷ = 8.10 + 0.0899(28)
Ŷ X SI = 10.62648 X 1.519
LO8 Calculate seasonally adjusted
forecasts.
16-47
Durbin-Watson Statistic
• Tests the autocorrelation among the residuals
• The Durbin-Watson statistic, d, is computed by first determining
the residuals for each observation: et = (Yt – Ŷt)
• Then compute d using the following equation:
LO9 Test for autocorrelation.
16-48
Durbin-Watson Test for Autocorrelation – Interpretation of the
Statistic
• Range of d is 0 to 4
d = 2 No autocorrelation
d close to 0 Positive autocorrelation
d beyond 2 Negative autocorrelation
• Hypothesis Test:
H0: No residual correlation (ρ = 0)
H1: Positive residual correlation (ρ > 0)
• Critical values for d are found in Appendix B.10 using
• α - significance level
• n – sample size
• K – the number of predictor variables
LO9
16-49
Durbin-Watson Critical Values (=.05)
LO9
16-50
Durbin-Watson Test for Autocorrelation: An Example
The Banner Rock Company manufactures and
markets its own rocking chair. The company
developed special rocker for senior citizens which it
advertises extensively on TV. Banner’s market for
the special chair is the Carolinas, Florida and
Arizona, areas where there are many senior
citizens and retired people The president of Banner
Rocker is studying the association between his
advertising expense (X) and the number of rockers
sold over the last 20 months (Y). He collected the
following data. He would like to use the model to
forecast sales, based on the amount spent on
advertising, but is concerned that because he
gathered these data over consecutive months that
there might be problems of autocorrelation.
Month Sales (000) Ad ($millions)
1 153 5.5
2 156 5.5
3 153 5.3
4 147 5.5
5 159 5.4
6 160 5.3
7 147 5.5
8 147 5.7
9 152 5.9
10 160 6.2
11 169 6.3
12 176 5.9
13 176 6.1
14 179 6.2
15 184 6.2
16 181 6.5
17 192 6.7
18 205 6.9
19 215 6.5
20 209 6.4
LO9
16-51
Durbin-Watson Test for Autocorrelation: An Example
• Step 1: Generate the regression equation
LO9
16-52
Durbin-Watson Test for Autocorrelation: An Example
• The resulting equation is: Ŷ = - 43.802 + 35.95X
• The coefficient (r) is 0.828
• The coefficient of determination (r2) is 68.5%
(note: Excel reports r2 as a ratio. Multiply by 100 to convert into percent)
• There is a strong, positive association between sales and
advertising
• Is there potential problem with autocorrelation?
LO9
16-53
Durbin-Watson Test for Autocorrelation: An Example
∑(ei -ei-1)2 ∑(ei)2
=E4^2
=(E4-F4)^2
=-43.802+35.95*C3
=B3-D3
=E3
LO9
16-54
Durbin-Watson Test for Autocorrelation: An Example
• Hypothesis Test:
H0: No residual correlation (ρ = 0)
H1: Positive residual correlation (ρ > 0)
• Critical values for d given α=0.05, n=20, k=1 found in Appendix B.10
dl=1.20 du=1.41
8522
.
0
2685
.
2744
5829
.
2338
)
(
)
(
1
2
2
2
1









n
t
t
n
t
t
t
e
e
e
d
dl=1.20 du=1.41
Reject H0
Positive Autocorrelation Inconclusive
Fail to reject H0
No Autocorrelation
LO9
16-55
Анхаарал хандуулсанд баярлалаа.

Хугацааны цуваан шинжилгээ

  • 1.
  • 2.
    Хугацааны цуваа ньцагцааны тодорхой агшинд бүртгэсэн өгөгдлийн цуглуулга юм. 7 хоног, сар, улирал, урт хугацааны прогнозод үндэслэн одоогийн шийдвэр гаргах, төлөвлөгөө гаргахад удирдлага ашиглаж болох түүхэн дүн шинжилгээ хийх. Хугацааны цуваа ба бүрэлдэхүүн хэсэг 16-2
  • 3.
    Хугацаан цувааны төрөл 1.Чиг хандлагат (Тренд) – Цаг хугацааны хувьд жигд урт хугацааны чиглэл 2. Цикл хандлагат – Урт хугацааны хувьд давтагддаг 3. Улиралын хэлбэлзэлтэй – Хугацааны хувьд улирал бүр давтагддаг 4. Жигд бус хэлбэлзэлтэй – Шокын буюу гэнэтийн өөрчлөлттэй
  • 4.
  • 5.
  • 6.
  • 7.
    Жигд бус хэлбэлзэлтэй •Цикл болон улирлын хэлбэлзэлээс бусад • Ангилал: • Гэнэтийн өөрчлөлттэй • Алдаатай • Таамаглахад хэцүү 16-7
  • 8.
    Шокын нөлөөлөлтэй хугацаанцуваа 0 0.5 1 1.5 2 2.5 3 1 2 3 4 5 6 7 8 9 10 11 12 13 14 15 16 17 18 19 20 21 22 23 24 25 26 27 28 29 30
  • 9.
    Òîî ìýäýýíèé àíãèëàë(á¿ðòãýãäñýí öàã õóãàöààíààñ íü õàìààòóóëñàí) 9  Õºíäëºí îãòëîëä áóþó íýã öàã õóãàöààíä á¿ðòãýãäñýí òîî ìýäýý (cross sectional) (Хугацааны тодорхой агшинд бүртгэгдсэн мэдээлэл. Жишээ нь Аналитик судалгааны агшингийн загвараар хийгдсэн мэдээлэл)  Pooled cross section òîî ìýäýý (Çàðèì òîî ìýäýý öàã õóãàöààíû öóâàà áîëîí íýã öàã õóãàöààíä á¿ðòãýãäñýí òîî ìýäýýíèé àëü àëèíûõ íü øèíæèéã äàâõàð àãóóëæ áàéäàã. Æèøýý íü 1999, 2004 îíä ºðõèéí ñóäàëãààã ñàíàìñàðã¿é ò¿¿âðèéí àðãààð èæèë àñóóëãûí õóóäàñ àøèãëàí ÿâóóëñàí ãýæ ¿çüå. Ýíý òîõèîëäîëä ò¿¿âðèéí õýìæýýã ºñãºõèéí òóëä õî¸ð îíû ºðõèéí ìýäýýëëèéã íýãòãýæ áîëäîã.)  Panel áóþó longitudinal òîî ìýäýý (Æèøýý íü 1980, 1985, 1990 îíû áàéäëààð 5 àéìãèéí õ¿í àìûí òîî, ýð¿¿ë ìýíäèéí çàðäëûí îðîí íóòãèéí òºñºâò ýçëýõ õýìæýýíèé òàëààð òîî ìýäýý
  • 10.
    Хүн амын дундахнийт сүрьеэгийн өвчлөл (10000 хүн тутамд), 1962-2010 он 0.0 5.0 10.0 15.0 20.0 25.0 30.0 1962 1964 1966 1968 1970 1972 1974 1976 1978 1980 1982 1984 1986 1988 1990 1992 1994 1996 1998 2000 2002 2004 2006 2008 2010
  • 11.
    2002-2015 он хүртэлхуушигны сүрьеэгийн өвчлөлийн хандлага (сараар)
  • 12.
    Анхаарах зүйлс •Ажиглалтын утгууджигд хамрагдсан байх •Хугацааны цувааны мэдээлэл нь аргачлалын хувьд жигд байх •Бодит тоо байхаас татгалзах
  • 13.
    Прогноз гэж юувэ? Шийдвэр гаргахад прогноз чухал үүрэгтэй. Жишээлбэл, өвчлөлийн тухай тогтоол шийдвэр гаргахад прогноз чухал үүрэгтэй. X1 X2 X3…. Xn цувааны түвшингүүд мэдэгдэж байхад Xn+1, Xn+2 гэх мэт утгуудыг тооцож олохыг хэтийн төлөв тооцох гэнэ.
  • 14.
    Прогноз хийх үешатууд 1. Хугацааны одоогийн түвшинг үнэлэх. Үнэлэхдээ энгийн экспоненциал тэгшитгэл ашигладаг 2. Үнэлсэн утгуудаа ашиглаж хугацааны цувааны ирээдүйн утгуудыг прогнозлоно
  • 15.
    1-р шат X1 X2X3…. Xn утгуудыг эргэн харж одоогийн түвшинг үнэлэх хэрэгтэй болно. Үүнд утгыг ашиглаж болно. Яагаад гэвэл прогноз маань энэ утгаас эхлэн явагддаг. 1. Хугацааны цувааны одоогийн түвшинг үнэлэхдээ бүх утгуудын дундажийг (Экстраполяци) ашиглаж болдог. 2. Тэгвэл дээрх хоёр аргын дундаас гарч ирсэн энгийн экспоненциалиар тэгшитгэх арга байдаг.
  • 16.
  • 17.
    Судлагдаж байгаа юмсүзэгдлийн ирээдүйн чиг хандлагыг экстраполяцийн тусламжтайгаар хугацааны тодорхой үед прогнозчлоход дараахь энгийн аргуудыг ашиглана. Өсөлтийн дундаж хурдыг ашиглан чиг хандлагыг тооцохдоо дараахь 3 аргыг хэрэглэнэ.
  • 18.
    1. Арифметик дунджийнарга. Энэ аргыг хугацааны үе бүхэнд абсолют өөрчлөлт нь тогтмол, харьцангуй өсөлтийн хурд буурах хандлагатай динамик үзүүлэлтийн хувьд ашиглахад тохиромжтой. Томъёолбол: Үүнд: - суурь оны тоо хэмжээ - n оны тоо хэмжээ - Арифметик өсөлтийн дундаж хурд n - хоёр үеийн хоорондох хугацаа ) 1 ( 1 2 ариф k y y   ) 2 1 ( 1 3 ариф k y y   ) ) 1 ( 1 ( 1 ариф n k n y y    1 y n y k ) 1 ( 1 1    n y y y k n ариф
  • 19.
    2. Геометр дундажынарга Энэ аргыг абсолют өөрчлөлт нь модулиараа хугацаа ахих тусам нэмэгддэг, харьцангуй өсөлтийн хурд нь тогтмолдуу динамик үзүүлэлтийн хувьд ашиглахад тохиромжтой. Томъёолбол: Үүнд: - суурь оны тоо хэмжээ - n оны тоо хэмжээ - Геометр өсөлтийн дундаж хурд n - хоёр үеийн хоорондох хугацаа ) 1 ( 1 2 гео k y y   2 1 3 ) 1 ( гео k y y   1 1 ) 1 (    n гео n k y y 1 y n y k 1 1 1    n n гео y y k
  • 20.
    Жишээ: Хүн амынтооны сүүлийн 5 жилийн талаарх мэдээллийг ашиглан 2008 оны өсөлтийн дундаж хурдыг тооцвол: (мянгаар) Хүн амын өсөлтийн чиг хандлагаас харахад 2003-2007 оны хооронд абсолют утга жил бүр өсөх хандлагатай байгаа учир өсөлтийн дундаж хурдыг геометр дундажаар тооцъё. Хүн амын 2008 оны тоо: мянгад хүрэхээр байна Он 2003 2004 2005 2006 2007 Хүн амын тоо 2504 2533.1 2562.3 2594.8 2635.2 Өсөлт, хэлхээ аргаар Үнэмлэхүй - 29.1 29.2 32.5 40.4 Хувь - 101.16 101.15 101.27 101.56 0128 . 0 1 0 . 2504 2 . 2635 4    k 4 . 2668 ) 0128 . 0 1 ( 0 . 2504 5 2008    y 1 1 1    n n гео y y k
  • 21.
  • 22.
    Дурын t хугацаанытэгшитгэл: n 2, t 1, A 0 , A)x (1 x A x t 1 t t        • Энд нь Xtанхны утга • А- тэгшитгэх коэффициент • -г үнэлсэн утга гэж тус тус нэрлэдэг. t x
  • 23.
    Жишээ. Хүүхдийн эндэгдэлийн ирээдүйнутгуудыг прогнозльё. Үүний тулд энгийн экспоненциал тэгшитгэлээр хамгийн сүүлийн үнэлсэн утгыг тооцож олно. А-г 0.4 байхаар сонгосон. Tнгийн экспоненциал тэгшитгэлд оруулан тооцвол:
  • 24.
    Бодолт: t Xt tXt 1 1.806 1.806 16 2.177 2.3365 2 1.644 1.7088 17 1.92 2.0866 3 1.814 1.7719 18 1.91 1.9806 4 1.77 1.7708 19 1.984 1.9826 5 1.518 1.6191 20 1.787 1.8652 6 1.103 1.3094 21 1.689 1.7595 7 1.266 1.2834 22 1.866 1.8234 8 1.473 1.3972 23 1.896 1.867 9 1.423 1.4127 24 1.696 1.7572 10 1.767 1.6253 25 1.633 1.6827 11 2.161 1.9467 26 1.657 1.6673 12 2.336 2.1803 27 1.569 1.6083 13 2.602 2.4333 28 1.39 1.4773 14 2.518 2.4841 29 1.387 1.4231 15 2.637 2.5758 30 1.289 1.3426 t x t x Хүснэгт Хүүхдийн эндэгдэл (1000 хүн амд) 806 . 1 1 1   x x 7088 . 1 644 . 1 * 6 . 0 806 . 1 * 4 . 0 * 6 . 0 * 4 . 0 2 1 2       x x x n 2, t 1, A 0 , A)x (1 x A x t 1 t t       
  • 25.
    Зураг1. хүүхдийн эндэгдэл,1000 хүн амд, бодит болон үнэлсэн утгууд 0 0.5 1 1.5 2 2.5 3 1 2 3 4 5 6 7 8 9 10 11 12 13 14 15 16 17 18 19 20 21 22 23 24 25 26 27 28 29 30 Xt Xt үнэлсэн
  • 26.
    Динамик эгнээний интерполяци Экстраполяцийнаргыг ашиглах үед динамик эгнээний тодорхой хугацааны түвшин мэдэгдэхгүй байх тохиолдол гарна. Энэ үед уг түвшинг тооцож олоход интерполяцийн аргыг хэрэглэнэ
  • 27.
    Хүн амын 1999-2001оны динамикаас 2000 оны тоо нь мэдэгдэхгүй байвал 1. Төвийн аргаар тодорхойлох нь: 2. Цэвэр өсөлтийг ашиглан тооцох нь: 2408 2 5 . 2442 5 . 2373 2 2000 1999      y y y 5 . 34 2 5 . 2373 5 . 2442 2 1999 2001       y y y 2408 5 . 34 5 . 2373 1999 2000       y y y
  • 28.
    Абсолют өсөлт Абсолют өсөлтнь өмнөх хугацааны түвшнөөс ямар хэмжээгээр өссөн эсвэл буурсан болохыг харууладг үзүүлэлт юм. Энэ үзүүлэлт нь зэрэгцээ хоёр түвшингийн ялгаврын модулиар илэрхийлэгдэнэ. 1 t t t x x Δ   
  • 29.
    Дундаж абсолют өсөлт Дундажабсолют өсөлт нь тухайн хугацааны цуваа жил болгон дундажаар ямар хэмжээгээр өсөх, дундажаар ямар хэмжээгээр буурахыг илэрхийлдэг. 1 n x x Δ 1 n   
  • 30.
    Хэлхээ өсөлтийн хурд Цуваанытүвшинг өмнөх түвшинд харьцуулбал хэлхээ өсөлтийн хурд гарч ирнэ. Энэ үзүүлэлт нь өмнөх түвшингөөсөө хэд дахин их эсвэл бага болохыг харуулна. Нэгээс их гарвал хэд дахин өссөнийг, нэгээс бага гарвал хэд дахин буурсныг харуулдаг. Мөн хэлхээ өсөлтийн хурдыг хувиар илэрхийлж болдог. 1 t t t x x K   % 100 % 100 *   t t K K
  • 31.
    Суурь өсөлтийн хурд Ямарнэгэн хугацааны түвшинг суурь түвшин болгож аваад бусад түвшингүүдтэй харьцуулбал суурь өсөлтийн хурд гарч ирнэ. Жишээлбэл хамгийн сүүлийн хугацааны түвшинг суурь болгож авбал: n 1 1 x x KS 
  • 32.
    Өсөлтийн дундаж хурд Өсөлтийндундаж хурд нь тухайн хугацааны цуваа жил болгон дундажаар хэд дахин өсч буурахыг харуулдаг. 1 3 2 ...      n n K K K K
  • 33.
    Шаталсан дундажын арга Жишээ:Дараах хүснэгтээр 0-5 настай хүүхдүүдийн осол гэмтлийн тохиолдлын тоо харуулав. Энэ хугацааны цувааг төвлөрсөн таван цэгийн шаталсан дундажийн арга хэрэглье. t 1986 4960 - 1987 4800 - 1988 2080 4376 1989 4880 4280 1990 5160 4728 1991 4480 4962 1992 7040 5138 1993 3250 5388 1994 5760 5760 1995 6410 5736.2 1996 6340 - 1997 6921 - t X * t X
  • 34.
    5 жилийн шаталсандундажын арга 0 1000 2000 3000 4000 5000 6000 7000 8000 1986 1987 1988 1989 1990 1991 1992 1993 1994 1995 1996 1997 Xt X*t
  • 35.
    Шугаман хандалага 16-35 Y=bx+a шугамантэгшитгэл B- Налалтын коэффициент А- Регрессийн тогтмол
  • 36.
  • 37.
    Жишээ нь: t y 153357 0 053805 2. . : is Equation Linear The    16-37
  • 38.
    Log Trend Equation– Gulf Shores Importers Example 809 92 10 10 967588 4 19 153357 0 053805 2 153357 0 053805 2 967588 4 , of antilog the find Then . ) ( . . 2014 for (19) code the above equation linear the into Substitute . . trend linear the using 2014 year the for Import the Estimate . ^             Y y y y t y 16-38
  • 39.
    Seasonal Variation • Oneof the components of a time series • Seasonal variations are fluctuations that coincide with certain seasons and are repeated year after year • Understanding seasonal fluctuations help plan for sufficient goods and materials on hand to meet varying seasonal demand • Analysis of seasonal fluctuations over a period of years help in evaluating current sales 16-39
  • 40.
    Seasonal Index • Anumber, usually expressed in percent, that expresses the relative value of a season with respect to the average for the year (100%) • Ratio-to-moving-average method • The method most commonly used to compute the typical seasonal pattern • It eliminates the trend (T), cyclical (C), and irregular (I) components from the time series 16-40
  • 41.
    The table belowshows the quarterly sales for Toys International for the years 2001 through 2006. The sales are reported in millions of dollars. Determine a quarterly seasonal index using the ratio-to-moving-average method. Seasonal Index – An Example 16-41
  • 42.
    Step (1) –Organize time series data in column form Step (2) Compute the 4-quarter moving totals Step (3) Compute the 4-quarter moving averages Step (4) Compute the centered moving averages by getting the average of two 4- quarter moving averages Step (5) Compute ratio by dividing actual sales by the centered moving averages 16-42
  • 43.
    Seasonal Index –An Example 16-43
  • 44.
  • 45.
    Actual versus DeseasonalizedSales for Toys International Deseasonalized Sales = Sales / Seasonal Index 16-45
  • 46.
    Actual versus DeseasonalizedSales for Toys International – Time Series Plot using Minitab LO7 16-46
  • 47.
    Seasonally Adjusted Forecast Giventhe deseasonalized linear equation for Toys International sales as Ŷ=8.109 + 0.0899t, generate the seasonally adjusted forecast for each of the quarters of 2010 Ŷ = 8.10 + 0.0899(28) Ŷ X SI = 10.62648 X 1.519 LO8 Calculate seasonally adjusted forecasts. 16-47
  • 48.
    Durbin-Watson Statistic • Teststhe autocorrelation among the residuals • The Durbin-Watson statistic, d, is computed by first determining the residuals for each observation: et = (Yt – Ŷt) • Then compute d using the following equation: LO9 Test for autocorrelation. 16-48
  • 49.
    Durbin-Watson Test forAutocorrelation – Interpretation of the Statistic • Range of d is 0 to 4 d = 2 No autocorrelation d close to 0 Positive autocorrelation d beyond 2 Negative autocorrelation • Hypothesis Test: H0: No residual correlation (ρ = 0) H1: Positive residual correlation (ρ > 0) • Critical values for d are found in Appendix B.10 using • α - significance level • n – sample size • K – the number of predictor variables LO9 16-49
  • 50.
    Durbin-Watson Critical Values(=.05) LO9 16-50
  • 51.
    Durbin-Watson Test forAutocorrelation: An Example The Banner Rock Company manufactures and markets its own rocking chair. The company developed special rocker for senior citizens which it advertises extensively on TV. Banner’s market for the special chair is the Carolinas, Florida and Arizona, areas where there are many senior citizens and retired people The president of Banner Rocker is studying the association between his advertising expense (X) and the number of rockers sold over the last 20 months (Y). He collected the following data. He would like to use the model to forecast sales, based on the amount spent on advertising, but is concerned that because he gathered these data over consecutive months that there might be problems of autocorrelation. Month Sales (000) Ad ($millions) 1 153 5.5 2 156 5.5 3 153 5.3 4 147 5.5 5 159 5.4 6 160 5.3 7 147 5.5 8 147 5.7 9 152 5.9 10 160 6.2 11 169 6.3 12 176 5.9 13 176 6.1 14 179 6.2 15 184 6.2 16 181 6.5 17 192 6.7 18 205 6.9 19 215 6.5 20 209 6.4 LO9 16-51
  • 52.
    Durbin-Watson Test forAutocorrelation: An Example • Step 1: Generate the regression equation LO9 16-52
  • 53.
    Durbin-Watson Test forAutocorrelation: An Example • The resulting equation is: Ŷ = - 43.802 + 35.95X • The coefficient (r) is 0.828 • The coefficient of determination (r2) is 68.5% (note: Excel reports r2 as a ratio. Multiply by 100 to convert into percent) • There is a strong, positive association between sales and advertising • Is there potential problem with autocorrelation? LO9 16-53
  • 54.
    Durbin-Watson Test forAutocorrelation: An Example ∑(ei -ei-1)2 ∑(ei)2 =E4^2 =(E4-F4)^2 =-43.802+35.95*C3 =B3-D3 =E3 LO9 16-54
  • 55.
    Durbin-Watson Test forAutocorrelation: An Example • Hypothesis Test: H0: No residual correlation (ρ = 0) H1: Positive residual correlation (ρ > 0) • Critical values for d given α=0.05, n=20, k=1 found in Appendix B.10 dl=1.20 du=1.41 8522 . 0 2685 . 2744 5829 . 2338 ) ( ) ( 1 2 2 2 1          n t t n t t t e e e d dl=1.20 du=1.41 Reject H0 Positive Autocorrelation Inconclusive Fail to reject H0 No Autocorrelation LO9 16-55
  • 56.