09/14/13 1
VOLTAGE DROOP CONTROL INVOLTAGE DROOP CONTROL IN
MICRO GRID BY DISTRIBUTEDMICRO GRID BY DISTRIBUTED
GENERATORSGENERATORS
Guided by
IET.Trichy
56-A, PERIYAR NAGAR,
TRICHY-5
CONTACT:9952297180, 9600339946
IET.Trichy
09/14/13 2
ABSTRACTABSTRACT
 Autonomous microgrids, an important task is
to share the load demand using multiple
distributed generation (DG) units.
 However, a low-voltage microgrid, real and
reactive compensation is the main thought.
 In microgrid configuration, reactive power
sharing is more challenging.
IET.Trichy
09/14/13 3
DROOP CONTROL STRATEGY:
 A droop control scheme uses only local
power to detect changes in the system and
adjust the operating points of the generators
accordingly (e.g. load sharing).
 The droop control uses the real power out of
a generator to calculate the ideal operating
frequency.
IET.Trichy
09/14/13 4
FREQUENCY & VOLTAGEFREQUENCY & VOLTAGE
DROOP CONTROL:DROOP CONTROL:
IET.Trichy
09/14/13 5
MICRO GRID:
 A microgrid is a localized grouping of
electricity generation, energy storage, and
loads that normally operates connected to a
traditional centralized grid (macrogrid).
 Generation and loads in a microgrid are
usually interconnected at low voltage.
 Small power stations of 5–10 MW to serve
the micro-grids
IET.Trichy
09/14/13 6
MICROGRID SCHEMATIC:
IET.Trichy
09/14/13 7
EXISTING SYSTEM
 The distributed generation focus on the idea
that inverters will tie the energy source into
the electrical system.
 Studies on control schemes for power
balance, fault tolerance and system stability
have been conducted but focus on the control
of the power electronics topology and
switching schemes to obtain results.
IET.Trichy
09/14/13 8
 The widespread use of inverters providing
power to a microgrid system can create
higher-order harmonics due to internal
switching.
IET.Trichy
09/14/13 9
PROPOSED SYSTEM
 The paper studies a distributed system with two
distributed generation subsystems. In each
subsystem there are two voltage source inverters
and two loads.
 The controller uses an inner loop that regulates the
current and an outer loop that controls voltage. A
droop control calculates a reference voltage and
compares that operating point with the current
operating conditions creating an error signal. The
error signals are then used by the controller to
adjust the PWM signal for driving a full-bridge
inverter.
IET.Trichy
09/14/13 10
 A droop control calculates a reference
voltage and compares that operating point
with the current operating conditions creating
an error signal. The error signals are then
used by the controller to adjust the PWM
signal for driving a full-bridge inverter.
IET.Trichy
09/14/13 11
INJECTION OF REAL POWER DISTURBANCES
& INTEGRAL CONTROL STRATEGY
 Low- Bandwidth synchronization signals from
the central controller
 Real power disturbance will then cause the
integral control term to regulate the DG
output voltage and maintain the reactive
power sharing.
IET.Trichy
09/14/13 12
 The paper proposes to modify the droop
characteristic such that generation is
increased at nodes with a large local load so
that power exchanges through the distribution
system are reduced from those that would
occur in conventional droop schemes.
 This configuration can improve waveform
quality by reducing the total harmonic
distortion
IET.Trichy
09/14/13 13
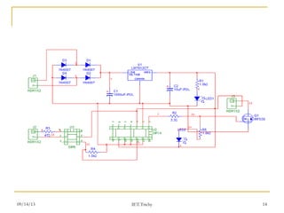
CIRCUIT DIAGRAM:
IET.Trichy
09/14/13 14IET.Trichy

Microgrid.iet

  • 1.
    09/14/13 1 VOLTAGE DROOPCONTROL INVOLTAGE DROOP CONTROL IN MICRO GRID BY DISTRIBUTEDMICRO GRID BY DISTRIBUTED GENERATORSGENERATORS Guided by IET.Trichy 56-A, PERIYAR NAGAR, TRICHY-5 CONTACT:9952297180, 9600339946 IET.Trichy
  • 2.
    09/14/13 2 ABSTRACTABSTRACT  Autonomousmicrogrids, an important task is to share the load demand using multiple distributed generation (DG) units.  However, a low-voltage microgrid, real and reactive compensation is the main thought.  In microgrid configuration, reactive power sharing is more challenging. IET.Trichy
  • 3.
    09/14/13 3 DROOP CONTROLSTRATEGY:  A droop control scheme uses only local power to detect changes in the system and adjust the operating points of the generators accordingly (e.g. load sharing).  The droop control uses the real power out of a generator to calculate the ideal operating frequency. IET.Trichy
  • 4.
    09/14/13 4 FREQUENCY &VOLTAGEFREQUENCY & VOLTAGE DROOP CONTROL:DROOP CONTROL: IET.Trichy
  • 5.
    09/14/13 5 MICRO GRID: A microgrid is a localized grouping of electricity generation, energy storage, and loads that normally operates connected to a traditional centralized grid (macrogrid).  Generation and loads in a microgrid are usually interconnected at low voltage.  Small power stations of 5–10 MW to serve the micro-grids IET.Trichy
  • 6.
  • 7.
    09/14/13 7 EXISTING SYSTEM The distributed generation focus on the idea that inverters will tie the energy source into the electrical system.  Studies on control schemes for power balance, fault tolerance and system stability have been conducted but focus on the control of the power electronics topology and switching schemes to obtain results. IET.Trichy
  • 8.
    09/14/13 8  Thewidespread use of inverters providing power to a microgrid system can create higher-order harmonics due to internal switching. IET.Trichy
  • 9.
    09/14/13 9 PROPOSED SYSTEM The paper studies a distributed system with two distributed generation subsystems. In each subsystem there are two voltage source inverters and two loads.  The controller uses an inner loop that regulates the current and an outer loop that controls voltage. A droop control calculates a reference voltage and compares that operating point with the current operating conditions creating an error signal. The error signals are then used by the controller to adjust the PWM signal for driving a full-bridge inverter. IET.Trichy
  • 10.
    09/14/13 10  Adroop control calculates a reference voltage and compares that operating point with the current operating conditions creating an error signal. The error signals are then used by the controller to adjust the PWM signal for driving a full-bridge inverter. IET.Trichy
  • 11.
    09/14/13 11 INJECTION OFREAL POWER DISTURBANCES & INTEGRAL CONTROL STRATEGY  Low- Bandwidth synchronization signals from the central controller  Real power disturbance will then cause the integral control term to regulate the DG output voltage and maintain the reactive power sharing. IET.Trichy
  • 12.
    09/14/13 12  Thepaper proposes to modify the droop characteristic such that generation is increased at nodes with a large local load so that power exchanges through the distribution system are reduced from those that would occur in conventional droop schemes.  This configuration can improve waveform quality by reducing the total harmonic distortion IET.Trichy
  • 13.
  • 14.