MANAGEMENT OF DROUGHT




                                         19th December 2012
         Dr. N. Sai Bhaskar Reddy,
        CEO, GEO http://e-geo.org

    Dr. MCR HRD Institute of AP, India
Meteorologically, ± 19% deviation of rainfall
   from the long-term mean is considered
‘normal’ in India. Deficiency in the range 20–
  59% represents ‘moderate’ drought, and
     more than 60% is ‘severe’ drought.


      Rainfall, temperature, evaporation,
vegetation health, soil moisture, stream flow,
 etc. are some of the critical parameters that
        are used in drought risk analysis
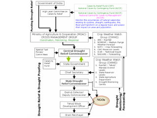
Drought Management System in India
Drought Management Strategy
Drought 2009 cause and what can be
               done?!
The drought is rare of this magnitude and for many
    people it is a one generation memory.
    Meteorological and information factors are
    responsible for this situation. Other cumulative
    factors are:
· Global recession
· Increase in commodity prices
· Occurrence of diseases
· Increase and decrease in real estate prices
· Up and down of stock market
· Availability of credit is low
· National Rural Employment Guarantee Programme
    – Deviation of labor for indirect natural resources
    enhancement activities rather contributing to the
    direct production activities. This has lead to Non
    availability of labor or uneconomical to hire them.
The drought-prone areas are confined mainly to the
peninsular and western parts of the country.


These regions suffer drought mostly due to the
cumulative effects of changing precipitation pattern,
excessive water utilization and ecologically
unsuitable agriculture practices


About 107 mha of the country spread over
administrative districts in several states is affected by
drought
Drought classification systems
Meteorological :-
• Normal precipitation below 25%.

Hydrological :-
• Prolonged meteorological drought and drying of
  reservoirs, lakes, streams and rivers, cessation of spring
  flows and fall in groundwater levels.

Agricultural :-
• Depletion of soil moisture during the growing season. A
  dry situation with 20% probability and rainfall deficiency
  of more than 25% in drought-prone states of India.
                             Indian National Commission on Agriculture (1978)
Climate Change / Variability
    in Semi-arid regions


Precipitation is less than
potential
evapotranspiration.


Low annual rainfall of 25
to 60 centimeters and
having scrubby vegetation
with short, coarse grasses;
not completely arid.
Andhra Pradesh - Administrative
districts frequently affected by drought

  Ananthapur          Chittoor              Cuddapah




   Hyderabad          Kurnool         Mahaboobnagar




           Nalgonda              Prakasam
Reported drought events in India over
         the past 200 years
• a. Water in the tanks
1. Conserving    • b. Conserving the trees
the resources    • c. Conserving fodder rather selling
                 • d. Food grains storage rather selling




                 • a. Prioritizing the sale in distress
                 • b. Continue to do any work which provides food or wage
                 • c. Stop risking through going for borewells / wells
  2. Coping
                 • d. Reduce input costs
                 • e. Ensure drinking water for people and animals
                 • f. Food and fodder security



                 • a. Don’t sell your land
                 • b. Try avoiding getting credit – the interest rates would swallow you
                 • c. Stop unnecessary spending on the cultural / social events – festivals, marriages, etc.
3. Not to do
                 • d. Be united rather being in nuclear / dis-jointed families.
                 • e. Don’t cut / sell trees
                 • f. Take care of the health, so as to reduce the expenses on health




4. Prepare for   • a. Micro-irrigation practices
      the        • b. Go for Sustainable and subsistence crops rather just commercial crops
 adaptation      • c. Social networks are useful be in the groups existing at various levels
Crop Insurance
• A2.1. The National Agriculture Insurance Scheme has been implemented
  in Andhra Pradesh since 1999-2000. The schemes are a mix of voluntary
  and compulsory participation. They are voluntary at the state level in
  terms of specific areas and crops. Once the specific area-crop
  combinations have been notified, participation is compulsory for farmers
  in those areas cultivating the specific crops and taking agricultural loans.
  In the case of loanee farmers the sum insured may be at least equal to the
  crop loan advanced. All farmers can insure to the value of the threshold
  yield of the insured crop.
• A2.2. Eighteen crops are currently insurable under NAIS during Kharif
  season (e.g., rice, maize, sunflower, groundnut, sugarcane, and cotton)
  and ten crops during Rabi season (e.g., rice, maize, sunflower, and
  groundnut). The standard area yield insurance scheme has recently been
  extended to farm income insurance and rainfall insurance.
• A2.3. The XI Finance Commission noted the need to strengthen the crop
  insurance scheme as a supplementary measure to what is done by the
  government for providing relief at the time of natural calamity.
Calamity Relief Fund (CRF)
• A2.4. This fund was established separately for
  each state on the basis of recommendations of
  the IX Finance Commission and has since been
  approved for continuation by the X and XI
  Finance Commissions. This fund should be used
  for meeting the expenditure for providing
  immediate relief to the victims of cyclone,
  drought, earthquake, fire, flood and hailstorm.
  The table below describes the financial status of
  this fund over the last 5 years.
Drought Proofing Programs
Drought Prone Areas Program (DPAP)
• A2.6. DPAP, a centrally sponsored scheme, in operation since 1973, aims at
   restoring ecological balance in the drought prone areas and mitigation of the
   adverse effects of drought on crops and livestock through integrated development
   of natural resources by adoption of appropriate technologies. However, the
   program fell short of its initial objectives despite large expenditure.
• A2.7. DPAP is aimed at developing the drought prone area with an objective of
   drought proofing by taking up of soil land moisture conservation, water harvesting
   structures, afforestation and horticulture programs on a comprehensive micro
   watershed basis. During 1994-95 the program was implemented in 69 blocks of 8
   districts. From 1995-96 the program is extended further: 11 districts with 94 blocks
   under the scheme and Anantapur with 16 blocks under Desert Development
   Programs (DDP). So far, 3518 watersheds were taken up covering 110 blocks in 12
   districts covering an area of 17.6 lakh hectares. Almost 30 percent of the total
   watersheds in country are located in Andhra Pradesh. Total Rs.507.57 crores are
   spent towards implementation of the program from 1995-96 to 2002-03. The
   expenditure for this program is shared by center and state governments in the
   ratio of 75:25.
Joint Forest Management /
     Community Forest Management
• A2.8. The Government of Andhra Pradesh adopted in 1992
  the Joint Forest Management program which envisages a
  strategy for production, improvement and development of
  forest with the involvement of local communities by
  forming them into Vana Samrakshana Samithies (VSS).
• A2.9. There are 7090 VSS actively involved in protection
  and development of forests. 8.71 lakh hectares has been
  treated so far out of 17.40 lakh hectares of forest area
  under VSS. T he Joint Forest Management program is being
  supported by the World Bank funded A.P. Community
  Forest Management Project, NABARD assistant for RIDF
  schemes and Government of India funded Forest
  Development agencies.
• Water Harvesting Structures
• Micro Irrigation Project
• Andhra Pradesh Rural Livelihood Project (APRLP)
• Watershed Development
• Integrated Wastelands Development Program
  (IWDP)
• Rural Infrastructure Development
• Employment Programs - MGNREGA
TEMPERATURE                                  PRECIPITATIONS




5 degrees = What separates us from the last glacial era (-15 000 BC)

     Models’ forecasts : +1,4 to +5,8 degrees by 2100.
              Source : IPCC/SRESA2
Indian poverty
• Poverty is widespread in India, with the nation
  estimated to have a third of the world's poor.
  According to a 2005 World Bank estimate, 41.6%
  of the total Indian population falls below
  the international poverty line of US$ 1.25 a day
  (PPP, in nominal terms 21.6 a day in urban areas
  and 14.3 in rural areas).[1] A recent report by the
  Oxford Poverty and Human Development
  Initiative states that 8 Indian states have more
  poor than 26 poorest African nations combined
  which totals to more than 410 million poor in the
  poorest African countries.[2]
Capitals
Watershed activities focus on vulnerability
               reduction

   Livelihood              enforcing
    support                  rights

Productivity of
                        Enhancement
   natural
                        of knowledge
  resources
Every drop counts
The Barefoot College, Tilonia
Freshwater management in India


Water Conservation

Watershed management

Water quality conservation

Inter basin water transfer

GW management

Recycle and reuse of water

Public involvement and capacity building

                                           Anupma Sharma
Condensation


               Let’s take a look at
       Precipitation    The Water                                   Cycle
                             Evapotranspiration


                                                                    Evaporation


Infiltration
                  Surface Runoff



                          Consumption                 Surface Water



  .ppt (40)
                                              Sea water intrusion
WATERSHED DEVELOPMENT
        PROGRAMME (WDP)
Improve and sustain productivity and production
  potentials of the dry/semi-arid regions of India
  through adoption of appropriate production and
  conservation technologies.
Meet the needs of local rural communities for
  food, fuel, fodder and timber. Improve all types
  of lands, i.e., Government, Forest, Community
  and Private Lands falling within a watershed.
WATERSHED DEVELOPMENT
          PROGRAMME (WDP)
WDPs, in short: A holistic approach to improve and
 develop the economic and natural resource base
 of dry/semi-arid/fragile regions. In a watershed
 development program the watershed is the unit
 for development rather than political or
 administrative boundaries
WDP Activities
• i)Land Development: Levelling and terracing,
  improving soil quality and productivity; and
  watershed reclamation.
• ii)Water Development: Promote in situ water
  harvesting and conservation, establish
  percolation ponds and open wells, tanks,
  small reservoirs, and improving water quality.
WDP Activities
• iii)Enterprises/Activities: Evolve appropriate
  farming systems, encourage a crop mix of
  high value/high yield crops, social/agro-
  forestry, other income-generating activities
  like dairying, poultry-keeping, etc.
Some Illustrations of Benefits of
                 WDPs
• -Replacing seasonal/annual crops with agro-silvi,
  agrohorti, silvi-horti; systems on hill
  slopes/degraded lands. Benefits: reduce soil
  erosion; arrest surface run-offs.
• -Training water to store excess water run-offs in
  farm ponds/percolation tanks. Benefits: improve
  groundwater recharge.
• -Construction of earthen or vegetative bunds or
  barriers to surface run-offs in a watershed.
  Benefits: help in moisture conservation.
In the life of a
   farmer climate
   Variability and
 Extreme events are
  more important
than climate change
Government departments (AP)
  •   Agriculture and Co-Operation                 •   Labour, Employment Training and Factories
  •   Animal Husbandry and Fisheries               •   Law
  •   Backward Classes Welfare                     •   Minorities Welfare
  •   Consumer Affairs Food & Civil Supplies       •   Municipal Administration and Urban
  •   Energy                                           Development
  •   Environment, Forests, Science and            •   Panchayat Raj and Rural Development
      Technology                                   •   Planning
  •   FinanceFinance (PMU)Finance (Project Wing)   •   Public Enterprises
  •   General Administration                       •   Rain Shadow Areas Development
  •   Health, Medical and Family Welfare           •   Revenue
  •   Higher Education                             •   School Education (SE Wing)
  •   Home                                         •   School Education (SSA Wing)
  •   Housing                                      •   Social Welfare
  •   Industries and Commerce                      •   Transport, Roads and Buildings
  •   Information Technology and Communications    •   Women Development, Child Welfare and
  •   Infrastructure and Investment                    Disabled Welfare
  •   Irrigation                                   •   Youth Advancement, Tourism and Culture

http://www.aponline.gov.in/apportal/departments/portallistoforgsbydepts.aspx?i=3
MGNREGA
• 'National Rural Employment Guarantee Act'2005 (NREGA)
• Act guarantees 100 days of employment in a financial year to
  every household
• a social safety net for the vulnerable groups and an
  opportunity to combine growth with equity
• Structured towards harnessing the rural work-force, not as
  recipients of doles, but as productive partners in our
  economic process
• assets created result in sustained employment for the area for
  future growth employment and self-sufficiency
• Operationalised from 2nd February, 2006 in 200 selected
  districts, extended to 130 more districts in 2007-08.
• The remaining districts (around 275) of the country under the
  ambit of NREGA from 1st of April, 2008
Agriculture
• India ‘s population is 1.21 billion in 2011. 67% are rural.
  Majority are in agriculture.
• Importance of agriculture in Indian economy. Although it
  contributes only 15% of GDP, the share of workers is about
  55%.
• Marginal and small farmers dominate
• Major crops are rice, wheat, maize, coarse cereals,
  groundnut, cotton, sugarcane, fruits and vegetables
• 60% of cultivated area is rainfed as only 40% of area is
  under irrigation.
• Rural poverty is 41%in 2004-05.
• Agriculture is a ‘State Subject’. In other words, the policies
  of provinces are also important
Climate Change / Variability in Semi-arid regions


Climate Variability and extremes are
an expected characteristic of semi-arid
lands.

The people vulnerable to droughts,
which trigger frequent subsistence
crises

Increasing crop failures, dislocation,
famine, poverty, increases
stratification and the social inequities.
Major challenges of Agriculture



 Climate change -        Soil fertility      Water
    variability -                          management
     extremes




      Impact of         Burning of crop   Alkalinity of soils
     hazardous             residue
   pesticides and
 nitrogen fertilizers
Vulnerability of poor in rural areas
Two-thirds of households derive income directly
  from natural sources
Natural resources are threatened by stresses
  Biotic & Abiotic
Agriculture & natural resource based livelihoods
  at immediate risk
Rural poor do not have resources to cope
Nature of Works
Water based                     Land based
• » Water conservation
                                • » Land development
• » Water harvesting
• » Micro and minor             Forest/ Agro--Forestry
  irrigation works
• » Provision of irrigation     • » Afforestation
  facilities                    • » Horticulture
• » Desilting of tanks          Infrastructure
• » Renovation of traditional
  water bodies                  • » Rural roads
• » Flood control and
  protection works
Conservation technologies
Stress-tolerant, climate-resilient varieties of
  seeds, drip irrigation, zero-tillage, raised-bed
  planting, laser-levelling, Systems of Rice
  Intensification (SRI), can build adaptive
  capacities to cope with increasing water
  stress, providing “more crop per drop”.
“VULNERABILITY ASSESSMENT AND ENHANSING ADAPTIVE CAPACITY TO CLIMATE
                           CHANGE IN SEMI-ARID AREAS OF INDIA”

  Policies/Structures               Vulnerability                                    Adaptability

    Rural Poverty                                                             Livelihoods Diversification


Community Empowerment


                                                                  Energy

               Bio Diversity    Agriculture Production                            Water Resources

                                                             Climate Change




                                  Appropriate Skills                             Water Management




  SCENARIO 1


          Human / Social              Natural / Environmental / Physical                 Economic / Political
                                                AFPRO                                                 60
GSBC PROJECT
INTEGRATED APPROACH
Major challenges of Agriculture



 Climate change -        Soil fertility      Water
    variability -                          management
     extremes




      Impact of         Burning of crop   Alkalinity of soils
     hazardous             residue
   pesticides and
 nitrogen fertilizers
100
                                                        200
                                                              300
                                                                    400
                                                                          500
                                                                                600
                                                                                      700
                                                                                            800
                                                                                                  900
                                                                                                                1000
                                                                                                                                1100
                                                                                                                                       1200
                                                                                                                                              1300




                                              0
                                         195152
                                         195253
                                         195354
                                         195455
                                         195556
                                         195657
                                         195758
                                         195859
                                         195960
                                         196061
                                         196162
                                         196263
                                         196364
                                         196465
                                         196566
                                         196667
                                         196768
                                         196869
                                         196970
                                         197071
                                         197172
                                         197273
                                         197374
                                         197475
                                         197576
                                         197677
                                         197778
                                         197879
                                         197980
                                         198081
                                         198182
                                         198283
                                         198384
                                         198485
                                         198586
                                         198687
                                         198788
                                         198889
                                         198990
                                         199091
                                         199192
                                         199293
                                         199394
                                         199495
                                         199596
                                         199697
                                         199798
                                         199899
                                         199900
                                         200001
                                         200102
                                         200203
Mahabubnagar District Rainfall Pattern
                                         200304
                                         200405
                                         200506
                                         200607
                                                                                                              R2 = 0.1374




                                         200708
                                         200809
                                         200910
                                                                                                        y = -4.6207x + 851.14




                                         201011
                                         201112
                                         201213
                                         201314
Field level interventions
                              ACTIVITY




                              CAPACITY
                            DEVELOPMENT




            FACILITATION                  RESEARCH
INCREASED
                                                                                                                         PRODUCTI      SOIL
                     SPIRITUAL                                                                             CARBON           ON       TEMPERAT
                                                                                                          SEQUESTR                     URE
                                                                                                            ATION                    REGULATE
                                                                                                                                        D
    CREMATIO
                                     BELIEFS
       N
                                                                                             TERMITES /
                                                                                                                                                   MOISTURE
                                                                                               ANTS
                                                                                                                                                   RETENTION
                     CULTURAL                                                                REPULSION



     ALTARS                          RITUALS                        ENERG
                                                                      Y
                                                                                         EARTHWO                                                        WATER
                                                                                                                           SOIL
                                                                                           RMS                                                         CONSERVA
                     FESTIVALS                                                                                          AMENDMENT
                                                                                         INCREASE                                                        TION
                                                         BIOCH
                                                           AR
                                                                                                                                                   NITROGEN
                                                                         BIOMASS              BIOCHAR
                                                                                                                                                       /
                                                                                                                                                   PHOSPHOR
                                                                                              COMPOST
                                                                                                                                                      OUS
                    INSECT         FOOD        PRESERV                                                                                             RETENTION
                    REPELLE                      ING
                      NT                        FOOD                                                        SOIL
                                                                                                          MICROBES
                                                                                                                                     NURSERIES
         FILTERIN                                         CLEANIN                                          DENSITY
                                                                                                          INCREASE      PESTICIDES
         G MEDIA                                             G                                                          ADBSORBTI
                                                                                                                           ON
                                                                                             GOOD
                                                                                             STOVES
 SOAK                                                          MEDICIN                       •TLUDs
  PITS                                                           E                           •Other
                                                                                              stoves                                   POULTRY -
                                 PRACTICES                                                                                               CH4
                                                                                                                                      REDUCTION

BIOCHAR                                                         MATTRE        WASTE
URINALS                                                           SS          MANAGEM         SOURCES          CROP
                                                                              ENT            (BIOMASS)        RESIDUE
                                                                              •Sludge

         BIOCHAR                                          TOOTH                                                                        ANIMALS
          BRICKS                                         POWDER

                    AQUARI                     AIR
                                                                                              POULTRY
                                               QUALITY                                                                                                  LIVESTOCK -
                     UM /                                                                      LITTER                       FYM /
                                 WATER                                                                                                                  URINE AND
                    TERRARI                    • CO2 /                                                                    COMPOST
                                 TREATM                                                                                                                    DUNG
                      UMS                        CH4
                                   ENT                   Dr. N. Sai Bhaskar Reddy, GEO
                                                         http://e-geo.org | http://biocharculture.com
RITUAL /
                                                                                                                          SPIRITUAL /
 SOIL     AGRICUTURE      ANIMALS           ENERGY          HABITAT       SANITATION       HEALTH          WATER
                                                                                                                          RELIGIOUS /
                                                                                                                           PRACTICES



              PADDY       APPLICATION IN
                          ANIMAL PLACES                                      BIOCHAR                                       FIRE / ALTAR /
             METHANE                                         BIOCHAR         URINALS
                          TO TAP URINE,    SOURCE FROM                                                                       YAGNAS /
            EMISSIONS                                         BRICKS                        CLEANING
                           SANITATION      EFFICIENT TLUD                                                                   AGNIHOTRA
            REDUCTION                                                                         TEETH
                               AND          COOK STOVES
                            EMISSIONS
BIOCHAR
                           REDUCTION
                                                                             BIOCHAR
            PESTICIDE &                                                      TOILETS
             COMPLEX
                                                            BIOCHAR IN                                                     FIRE DURING
            CHEMICALS
                                                            AQUARIUMS                                                       FESTIVALS
              AFFECTS
                            RUMINANT                                                                         WATER
            MITIGATION
                             ANIMALS       AS BY PRODUCT                                                 PURIFICATION –
                            METHANE        FROM GASIFIER                    BIOCHAR IN      BIOCHAR       COLOR, ODOR,
                            EMISSIONS          STOVES,                     CATTLE SHEDS     TABLETS        REMOVAL OF
            EMMISIONS     REDUCTION AS      BOILERS ETC                                                     HARMFUL
            REDUCTION     FEED ADDITIVE                                                                  ELEMENTS, ETC.
                                                            BIOCHAR IN
            FROM FARM
                                                             POULTRY                                                       CREMATIONS
               YARD
                                                              FARMS         CLEANING
           MANURES AND
             COMPOSTS                                                        PLATES /
BIOCHAR                                                                     UTENSILS
                           SOAKING IN
COMPOST                                      CHARCOAL
                          WITH ANIMALS                                                     BIOCHAR IN
                                            PRODUCTION                                                                      NATURAL /
                           URINE AND                        BIOCHAR IN                    FOOD AS PART
                                           FROM BIOMASS                                                                      ARTIFICIAL
           CROP RESIDUE     EXCRETA -                        FRIDGES,                       OF FOOD
                                              / WASTE                                                                         FIRES IN
           MANAGEMENT        VALUE                          MATTRESSES,      BATHING      PREPARATIONS
                                           MANAGEMENT                                                                        FORESTS /
                            ADDITION                           ETC.
                                                                                                                            FIELDS, ETC.
Biocharculture
    Biocharculture is the process of using Biochar,
               including cultivation of crops
• Biochar is the charcoal produced from carbonaceous source
  material. Sink for atmospheric carbon dioxide in terrestrial
  ecosystems
• Biocharculture is one of the means to integrate for sustainable
  cultivation and carbon sequestration.
• Biochar is usually produced at around temperatures 300 to 600
  degrees centigrade for example as found in the common biomass
  cook stoves.
• Because of its macromolecular structure dominated by aromatic C,
  Biochar is more recalcitrant to microbial decomposition than
  uncharred organic matter
Biocharculture Adaptation benefits
                                                                      Lessen the impact
                                                                         of hazardous
 Securing the crop
                          Reclaim the                                   pesticides and
 from drought and                             water conservation,
                         degraded soils,                              complex chemicals
 climate variabiiity
                                                                       & to reduce plant
                                                                            uptake.

                        Conversion of crop
reducing emissions
                       residue into Biochar                            increases in C, N,
and increasing the                              Increase in crop
                          an option and                               pH, and available P
  sequestration of                                   yield
                         address carbon                                  to the plants
 greenhouse gases
                          sequestration


                                                  Reduction in        Increase in the soil
 Impacts of Biochar       Temperature
                                              leaching of the bio /   microbes / worms
last more than 1000     regulation in the
                                                 chem fertilizers     at the biochar and
       years.                 soil
                                                    applied              soil interface
CONTROL AND BIOCHAR - OKRA
                 Farmers focus
                 80% ON CROP
                 20% ON SOIL
BIOCHAR COMPOST
APPLICATION IN THE FIELDS
OKRA - CONTROL AND BIOCHAR PLOTS

CONTROL              BIOCHAR COMPOST
             4 KGS            8 KGS    12 KGS
BIOCHAR




           CONTROL




1.5 FEET                       6 FEET
BIOCHAR
         RESULTS




GSBC PROJECT, 2009 (DORUGHT
PREVAILED DURING THE GROWING
SEASON)
Methane Emissions from paddy fields
Biochar – livestock urine
Ref: http://...

Management of drought

  • 1.
    MANAGEMENT OF DROUGHT 19th December 2012 Dr. N. Sai Bhaskar Reddy, CEO, GEO http://e-geo.org Dr. MCR HRD Institute of AP, India
  • 2.
    Meteorologically, ± 19%deviation of rainfall from the long-term mean is considered ‘normal’ in India. Deficiency in the range 20– 59% represents ‘moderate’ drought, and more than 60% is ‘severe’ drought. Rainfall, temperature, evaporation, vegetation health, soil moisture, stream flow, etc. are some of the critical parameters that are used in drought risk analysis
  • 5.
  • 7.
  • 11.
    Drought 2009 causeand what can be done?! The drought is rare of this magnitude and for many people it is a one generation memory. Meteorological and information factors are responsible for this situation. Other cumulative factors are: · Global recession · Increase in commodity prices · Occurrence of diseases · Increase and decrease in real estate prices · Up and down of stock market · Availability of credit is low · National Rural Employment Guarantee Programme – Deviation of labor for indirect natural resources enhancement activities rather contributing to the direct production activities. This has lead to Non availability of labor or uneconomical to hire them.
  • 13.
    The drought-prone areasare confined mainly to the peninsular and western parts of the country. These regions suffer drought mostly due to the cumulative effects of changing precipitation pattern, excessive water utilization and ecologically unsuitable agriculture practices About 107 mha of the country spread over administrative districts in several states is affected by drought
  • 14.
    Drought classification systems Meteorological:- • Normal precipitation below 25%. Hydrological :- • Prolonged meteorological drought and drying of reservoirs, lakes, streams and rivers, cessation of spring flows and fall in groundwater levels. Agricultural :- • Depletion of soil moisture during the growing season. A dry situation with 20% probability and rainfall deficiency of more than 25% in drought-prone states of India. Indian National Commission on Agriculture (1978)
  • 15.
    Climate Change /Variability in Semi-arid regions Precipitation is less than potential evapotranspiration. Low annual rainfall of 25 to 60 centimeters and having scrubby vegetation with short, coarse grasses; not completely arid.
  • 16.
    Andhra Pradesh -Administrative districts frequently affected by drought Ananthapur Chittoor Cuddapah Hyderabad Kurnool Mahaboobnagar Nalgonda Prakasam
  • 18.
    Reported drought eventsin India over the past 200 years
  • 22.
    • a. Waterin the tanks 1. Conserving • b. Conserving the trees the resources • c. Conserving fodder rather selling • d. Food grains storage rather selling • a. Prioritizing the sale in distress • b. Continue to do any work which provides food or wage • c. Stop risking through going for borewells / wells 2. Coping • d. Reduce input costs • e. Ensure drinking water for people and animals • f. Food and fodder security • a. Don’t sell your land • b. Try avoiding getting credit – the interest rates would swallow you • c. Stop unnecessary spending on the cultural / social events – festivals, marriages, etc. 3. Not to do • d. Be united rather being in nuclear / dis-jointed families. • e. Don’t cut / sell trees • f. Take care of the health, so as to reduce the expenses on health 4. Prepare for • a. Micro-irrigation practices the • b. Go for Sustainable and subsistence crops rather just commercial crops adaptation • c. Social networks are useful be in the groups existing at various levels
  • 25.
    Crop Insurance • A2.1.The National Agriculture Insurance Scheme has been implemented in Andhra Pradesh since 1999-2000. The schemes are a mix of voluntary and compulsory participation. They are voluntary at the state level in terms of specific areas and crops. Once the specific area-crop combinations have been notified, participation is compulsory for farmers in those areas cultivating the specific crops and taking agricultural loans. In the case of loanee farmers the sum insured may be at least equal to the crop loan advanced. All farmers can insure to the value of the threshold yield of the insured crop. • A2.2. Eighteen crops are currently insurable under NAIS during Kharif season (e.g., rice, maize, sunflower, groundnut, sugarcane, and cotton) and ten crops during Rabi season (e.g., rice, maize, sunflower, and groundnut). The standard area yield insurance scheme has recently been extended to farm income insurance and rainfall insurance. • A2.3. The XI Finance Commission noted the need to strengthen the crop insurance scheme as a supplementary measure to what is done by the government for providing relief at the time of natural calamity.
  • 26.
    Calamity Relief Fund(CRF) • A2.4. This fund was established separately for each state on the basis of recommendations of the IX Finance Commission and has since been approved for continuation by the X and XI Finance Commissions. This fund should be used for meeting the expenditure for providing immediate relief to the victims of cyclone, drought, earthquake, fire, flood and hailstorm. The table below describes the financial status of this fund over the last 5 years.
  • 27.
    Drought Proofing Programs DroughtProne Areas Program (DPAP) • A2.6. DPAP, a centrally sponsored scheme, in operation since 1973, aims at restoring ecological balance in the drought prone areas and mitigation of the adverse effects of drought on crops and livestock through integrated development of natural resources by adoption of appropriate technologies. However, the program fell short of its initial objectives despite large expenditure. • A2.7. DPAP is aimed at developing the drought prone area with an objective of drought proofing by taking up of soil land moisture conservation, water harvesting structures, afforestation and horticulture programs on a comprehensive micro watershed basis. During 1994-95 the program was implemented in 69 blocks of 8 districts. From 1995-96 the program is extended further: 11 districts with 94 blocks under the scheme and Anantapur with 16 blocks under Desert Development Programs (DDP). So far, 3518 watersheds were taken up covering 110 blocks in 12 districts covering an area of 17.6 lakh hectares. Almost 30 percent of the total watersheds in country are located in Andhra Pradesh. Total Rs.507.57 crores are spent towards implementation of the program from 1995-96 to 2002-03. The expenditure for this program is shared by center and state governments in the ratio of 75:25.
  • 28.
    Joint Forest Management/ Community Forest Management • A2.8. The Government of Andhra Pradesh adopted in 1992 the Joint Forest Management program which envisages a strategy for production, improvement and development of forest with the involvement of local communities by forming them into Vana Samrakshana Samithies (VSS). • A2.9. There are 7090 VSS actively involved in protection and development of forests. 8.71 lakh hectares has been treated so far out of 17.40 lakh hectares of forest area under VSS. T he Joint Forest Management program is being supported by the World Bank funded A.P. Community Forest Management Project, NABARD assistant for RIDF schemes and Government of India funded Forest Development agencies.
  • 29.
    • Water HarvestingStructures • Micro Irrigation Project • Andhra Pradesh Rural Livelihood Project (APRLP) • Watershed Development • Integrated Wastelands Development Program (IWDP) • Rural Infrastructure Development • Employment Programs - MGNREGA
  • 30.
    TEMPERATURE PRECIPITATIONS 5 degrees = What separates us from the last glacial era (-15 000 BC) Models’ forecasts : +1,4 to +5,8 degrees by 2100. Source : IPCC/SRESA2
  • 31.
    Indian poverty • Povertyis widespread in India, with the nation estimated to have a third of the world's poor. According to a 2005 World Bank estimate, 41.6% of the total Indian population falls below the international poverty line of US$ 1.25 a day (PPP, in nominal terms 21.6 a day in urban areas and 14.3 in rural areas).[1] A recent report by the Oxford Poverty and Human Development Initiative states that 8 Indian states have more poor than 26 poorest African nations combined which totals to more than 410 million poor in the poorest African countries.[2]
  • 32.
  • 34.
    Watershed activities focuson vulnerability reduction Livelihood enforcing support rights Productivity of Enhancement natural of knowledge resources
  • 37.
  • 38.
  • 39.
    Freshwater management inIndia Water Conservation Watershed management Water quality conservation Inter basin water transfer GW management Recycle and reuse of water Public involvement and capacity building Anupma Sharma
  • 40.
    Condensation Let’s take a look at Precipitation The Water Cycle Evapotranspiration Evaporation Infiltration Surface Runoff Consumption Surface Water .ppt (40) Sea water intrusion
  • 41.
    WATERSHED DEVELOPMENT PROGRAMME (WDP) Improve and sustain productivity and production potentials of the dry/semi-arid regions of India through adoption of appropriate production and conservation technologies. Meet the needs of local rural communities for food, fuel, fodder and timber. Improve all types of lands, i.e., Government, Forest, Community and Private Lands falling within a watershed.
  • 42.
    WATERSHED DEVELOPMENT PROGRAMME (WDP) WDPs, in short: A holistic approach to improve and develop the economic and natural resource base of dry/semi-arid/fragile regions. In a watershed development program the watershed is the unit for development rather than political or administrative boundaries
  • 43.
    WDP Activities • i)LandDevelopment: Levelling and terracing, improving soil quality and productivity; and watershed reclamation. • ii)Water Development: Promote in situ water harvesting and conservation, establish percolation ponds and open wells, tanks, small reservoirs, and improving water quality.
  • 44.
    WDP Activities • iii)Enterprises/Activities:Evolve appropriate farming systems, encourage a crop mix of high value/high yield crops, social/agro- forestry, other income-generating activities like dairying, poultry-keeping, etc.
  • 45.
    Some Illustrations ofBenefits of WDPs • -Replacing seasonal/annual crops with agro-silvi, agrohorti, silvi-horti; systems on hill slopes/degraded lands. Benefits: reduce soil erosion; arrest surface run-offs. • -Training water to store excess water run-offs in farm ponds/percolation tanks. Benefits: improve groundwater recharge. • -Construction of earthen or vegetative bunds or barriers to surface run-offs in a watershed. Benefits: help in moisture conservation.
  • 47.
    In the lifeof a farmer climate Variability and Extreme events are more important than climate change
  • 48.
    Government departments (AP) • Agriculture and Co-Operation • Labour, Employment Training and Factories • Animal Husbandry and Fisheries • Law • Backward Classes Welfare • Minorities Welfare • Consumer Affairs Food & Civil Supplies • Municipal Administration and Urban • Energy Development • Environment, Forests, Science and • Panchayat Raj and Rural Development Technology • Planning • FinanceFinance (PMU)Finance (Project Wing) • Public Enterprises • General Administration • Rain Shadow Areas Development • Health, Medical and Family Welfare • Revenue • Higher Education • School Education (SE Wing) • Home • School Education (SSA Wing) • Housing • Social Welfare • Industries and Commerce • Transport, Roads and Buildings • Information Technology and Communications • Women Development, Child Welfare and • Infrastructure and Investment Disabled Welfare • Irrigation • Youth Advancement, Tourism and Culture http://www.aponline.gov.in/apportal/departments/portallistoforgsbydepts.aspx?i=3
  • 49.
    MGNREGA • 'National RuralEmployment Guarantee Act'2005 (NREGA) • Act guarantees 100 days of employment in a financial year to every household • a social safety net for the vulnerable groups and an opportunity to combine growth with equity • Structured towards harnessing the rural work-force, not as recipients of doles, but as productive partners in our economic process • assets created result in sustained employment for the area for future growth employment and self-sufficiency • Operationalised from 2nd February, 2006 in 200 selected districts, extended to 130 more districts in 2007-08. • The remaining districts (around 275) of the country under the ambit of NREGA from 1st of April, 2008
  • 50.
    Agriculture • India ‘spopulation is 1.21 billion in 2011. 67% are rural. Majority are in agriculture. • Importance of agriculture in Indian economy. Although it contributes only 15% of GDP, the share of workers is about 55%. • Marginal and small farmers dominate • Major crops are rice, wheat, maize, coarse cereals, groundnut, cotton, sugarcane, fruits and vegetables • 60% of cultivated area is rainfed as only 40% of area is under irrigation. • Rural poverty is 41%in 2004-05. • Agriculture is a ‘State Subject’. In other words, the policies of provinces are also important
  • 51.
    Climate Change /Variability in Semi-arid regions Climate Variability and extremes are an expected characteristic of semi-arid lands. The people vulnerable to droughts, which trigger frequent subsistence crises Increasing crop failures, dislocation, famine, poverty, increases stratification and the social inequities.
  • 52.
    Major challenges ofAgriculture Climate change - Soil fertility Water variability - management extremes Impact of Burning of crop Alkalinity of soils hazardous residue pesticides and nitrogen fertilizers
  • 53.
    Vulnerability of poorin rural areas Two-thirds of households derive income directly from natural sources Natural resources are threatened by stresses Biotic & Abiotic Agriculture & natural resource based livelihoods at immediate risk Rural poor do not have resources to cope
  • 54.
    Nature of Works Waterbased Land based • » Water conservation • » Land development • » Water harvesting • » Micro and minor Forest/ Agro--Forestry irrigation works • » Provision of irrigation • » Afforestation facilities • » Horticulture • » Desilting of tanks Infrastructure • » Renovation of traditional water bodies • » Rural roads • » Flood control and protection works
  • 59.
    Conservation technologies Stress-tolerant, climate-resilientvarieties of seeds, drip irrigation, zero-tillage, raised-bed planting, laser-levelling, Systems of Rice Intensification (SRI), can build adaptive capacities to cope with increasing water stress, providing “more crop per drop”.
  • 60.
    “VULNERABILITY ASSESSMENT ANDENHANSING ADAPTIVE CAPACITY TO CLIMATE CHANGE IN SEMI-ARID AREAS OF INDIA” Policies/Structures Vulnerability Adaptability Rural Poverty Livelihoods Diversification Community Empowerment Energy Bio Diversity Agriculture Production Water Resources Climate Change Appropriate Skills Water Management SCENARIO 1 Human / Social Natural / Environmental / Physical Economic / Political AFPRO 60
  • 61.
  • 62.
    Major challenges ofAgriculture Climate change - Soil fertility Water variability - management extremes Impact of Burning of crop Alkalinity of soils hazardous residue pesticides and nitrogen fertilizers
  • 63.
    100 200 300 400 500 600 700 800 900 1000 1100 1200 1300 0 195152 195253 195354 195455 195556 195657 195758 195859 195960 196061 196162 196263 196364 196465 196566 196667 196768 196869 196970 197071 197172 197273 197374 197475 197576 197677 197778 197879 197980 198081 198182 198283 198384 198485 198586 198687 198788 198889 198990 199091 199192 199293 199394 199495 199596 199697 199798 199899 199900 200001 200102 200203 Mahabubnagar District Rainfall Pattern 200304 200405 200506 200607 R2 = 0.1374 200708 200809 200910 y = -4.6207x + 851.14 201011 201112 201213 201314
  • 64.
    Field level interventions ACTIVITY CAPACITY DEVELOPMENT FACILITATION RESEARCH
  • 65.
    INCREASED PRODUCTI SOIL SPIRITUAL CARBON ON TEMPERAT SEQUESTR URE ATION REGULATE D CREMATIO BELIEFS N TERMITES / MOISTURE ANTS RETENTION CULTURAL REPULSION ALTARS RITUALS ENERG Y EARTHWO WATER SOIL RMS CONSERVA FESTIVALS AMENDMENT INCREASE TION BIOCH AR NITROGEN BIOMASS BIOCHAR / PHOSPHOR COMPOST OUS INSECT FOOD PRESERV RETENTION REPELLE ING NT FOOD SOIL MICROBES NURSERIES FILTERIN CLEANIN DENSITY INCREASE PESTICIDES G MEDIA G ADBSORBTI ON GOOD STOVES SOAK MEDICIN •TLUDs PITS E •Other stoves POULTRY - PRACTICES CH4 REDUCTION BIOCHAR MATTRE WASTE URINALS SS MANAGEM SOURCES CROP ENT (BIOMASS) RESIDUE •Sludge BIOCHAR TOOTH ANIMALS BRICKS POWDER AQUARI AIR POULTRY QUALITY LIVESTOCK - UM / LITTER FYM / WATER URINE AND TERRARI • CO2 / COMPOST TREATM DUNG UMS CH4 ENT Dr. N. Sai Bhaskar Reddy, GEO http://e-geo.org | http://biocharculture.com
  • 66.
    RITUAL / SPIRITUAL / SOIL AGRICUTURE ANIMALS ENERGY HABITAT SANITATION HEALTH WATER RELIGIOUS / PRACTICES PADDY APPLICATION IN ANIMAL PLACES BIOCHAR FIRE / ALTAR / METHANE BIOCHAR URINALS TO TAP URINE, SOURCE FROM YAGNAS / EMISSIONS BRICKS CLEANING SANITATION EFFICIENT TLUD AGNIHOTRA REDUCTION TEETH AND COOK STOVES EMISSIONS BIOCHAR REDUCTION BIOCHAR PESTICIDE & TOILETS COMPLEX BIOCHAR IN FIRE DURING CHEMICALS AQUARIUMS FESTIVALS AFFECTS RUMINANT WATER MITIGATION ANIMALS AS BY PRODUCT PURIFICATION – METHANE FROM GASIFIER BIOCHAR IN BIOCHAR COLOR, ODOR, EMISSIONS STOVES, CATTLE SHEDS TABLETS REMOVAL OF EMMISIONS REDUCTION AS BOILERS ETC HARMFUL REDUCTION FEED ADDITIVE ELEMENTS, ETC. BIOCHAR IN FROM FARM POULTRY CREMATIONS YARD FARMS CLEANING MANURES AND COMPOSTS PLATES / BIOCHAR UTENSILS SOAKING IN COMPOST CHARCOAL WITH ANIMALS BIOCHAR IN PRODUCTION NATURAL / URINE AND BIOCHAR IN FOOD AS PART FROM BIOMASS ARTIFICIAL CROP RESIDUE EXCRETA - FRIDGES, OF FOOD / WASTE FIRES IN MANAGEMENT VALUE MATTRESSES, BATHING PREPARATIONS MANAGEMENT FORESTS / ADDITION ETC. FIELDS, ETC.
  • 67.
    Biocharculture Biocharculture is the process of using Biochar, including cultivation of crops • Biochar is the charcoal produced from carbonaceous source material. Sink for atmospheric carbon dioxide in terrestrial ecosystems • Biocharculture is one of the means to integrate for sustainable cultivation and carbon sequestration. • Biochar is usually produced at around temperatures 300 to 600 degrees centigrade for example as found in the common biomass cook stoves. • Because of its macromolecular structure dominated by aromatic C, Biochar is more recalcitrant to microbial decomposition than uncharred organic matter
  • 68.
    Biocharculture Adaptation benefits Lessen the impact of hazardous Securing the crop Reclaim the pesticides and from drought and water conservation, degraded soils, complex chemicals climate variabiiity & to reduce plant uptake. Conversion of crop reducing emissions residue into Biochar increases in C, N, and increasing the Increase in crop an option and pH, and available P sequestration of yield address carbon to the plants greenhouse gases sequestration Reduction in Increase in the soil Impacts of Biochar Temperature leaching of the bio / microbes / worms last more than 1000 regulation in the chem fertilizers at the biochar and years. soil applied soil interface
  • 69.
    CONTROL AND BIOCHAR- OKRA Farmers focus 80% ON CROP 20% ON SOIL
  • 70.
  • 71.
  • 72.
    OKRA - CONTROLAND BIOCHAR PLOTS CONTROL BIOCHAR COMPOST 4 KGS 8 KGS 12 KGS
  • 73.
    BIOCHAR CONTROL 1.5 FEET 6 FEET
  • 74.
    BIOCHAR RESULTS GSBC PROJECT, 2009 (DORUGHT PREVAILED DURING THE GROWING SEASON)
  • 75.
  • 76.
  • 77.

Editor's Notes

  • #68 Biochar is a part of the solution for cotton crop sustainable cultivation, there is a need to create large scale awareness among the farmers to continue traditional best practices of Biochar application and also adopt appropriate best technologies for improving the fertility of the soils and their sustainability.