Introduction
to
Linked
Art
@azaroth42
robert.
sanderson
@yale.edu
Linked Art:
Sustainable Cultural Knowledge
through Linked Open Usable Data
https://linked.art/
Robert Sanderson
Director for Cultural Heritage
Metadata
robert.sanderson@yale.edu
@azaroth42
Introduction
to
Linked
Art
@azaroth42
robert.
sanderson
@yale.edu
Why do we need Linked Art?
https://en.wikipedia.org/wiki/usability
Cultural Heritage data needs to be FAIR:
• Findable – Persistent identifier and metadata
• Accessible – (Persistently) retrievable
• Interoperable – Uses shared standards, links out
• Reusable – Accurate, open license and standards
Linked Art provides a Standards based metadata profile
Linked Art is designed for Usabilty and ease of
implementation, which are prerequisites for Sustainability
Introduction
to
Linked
Art
@azaroth42
robert.
sanderson
@yale.edu
What is Data Usability?
… usability is the degree to which [a thing]
can be used by specified consumers to
achieve [their] quantified objectives with
effectiveness, efficiency, and satisfaction
in a quantified context of use.
who
what
how
where
Usability is dependent on the Audience
https://en.wikipedia.org/wiki/usability
“ ”
Introduction
to
Linked
Art
@azaroth42
robert.
sanderson
@yale.edu
With thanks to Patrick Hochstenbach, @hochstenbach
Who is the Audience for LOD?
Introduction
to
Linked
Art
@azaroth42
robert.
sanderson
@yale.edu
LOUD: Easy to Use … by Developers!
Introduction
to
Linked
Art
@azaroth42
robert.
sanderson
@yale.edu
The API is the Developers’ User Interface
When it comes to APIs, developers are
your users. The same principles of user-
centred-design apply to the development
and publication of APIs (simplicity,
obviousness, fit-for-purpose etc)
http://apiguide.readthedocs.io/en/latest/principles/empathy.html
“ ”
Introduction
to
Linked
Art
@azaroth42
robert.
sanderson
@yale.edu
W3C Priority of Constituencies
In case of conflict, consider …
https://www.w3.org/TR/html-design-principles/
“
”
users …
over authors …
over implementers …
over theoretical purity.
Developers
Data Editors
Tool Builders
Ontology
Introduction
to
Linked
Art
@azaroth42
robert.
sanderson
@yale.edu
Trade Off: Usable vs Complete
Introduction
to
Linked
Art
@azaroth42
robert.
sanderson
@yale.edu
Target Zone
Introduction
to
Linked
Art
@azaroth42
robert.
sanderson
@yale.edu
Sustainability: Progressive Enhancement
Introduction
to
Linked
Art
@azaroth42
robert.
sanderson
@yale.edu
Progressive Enhancement
• Data for: Humans - Strings
• Separate entities, with searchable textual descriptions
• Data for: Machines - Structured
• Entities with machine-processable, comparable values
• Data for: The Graph - d’Stributed
• Entities are connected (within and across systems)
• Data for: Research - Stringent
• Sufficient accuracy and comprehensiveness to answer
research questions from aggregated data
Human
Machine
Graph
Research
Introduction
to
Linked
Art
@azaroth42
robert.
sanderson
@yale.edu
• Conceptual Model
• Abstract way to think about the world,
holistically, consistently and coherently
• Ontology
• Shared set of terms to encode that thinking
in a logical, machine-actionable way
• Vocabulary
• Curated set of sub-domain specific terms,
to make the ontology more concrete
encodes
refines
Model
Ontology
Vocabulary
Abstraction Standards
Introduction
to
Linked
Art
@azaroth42
robert.
sanderson
@yale.edu
encodes
refines
specialized by available by
Model
Ontology
Vocabulary
Profile
API
Implementation Standards
A Profile is a selection of
appropriate abstractions,
to encode the scope of
what can be described.
An API is a selection of
appropriate technologies,
to give access to the data
managed using the profile.
Introduction
to
Linked
Art
@azaroth42
robert.
sanderson
@yale.edu
Linked Art Profile
• Domain: Cultural Heritage, especially Artworks
• Model: CIDOC Conceptual Reference Model
• Ontology: RDF encoding of CRM 7.1, plus extensions
• Vocabulary: Getty AAT, plus minimal extensions
• Format: JSON-LD with 10 primary document boundaries
• Target: 90% of the use cases with 10% of the effort
https://linked.art/
Introduction
to
Linked
Art
@azaroth42
robert.
sanderson
@yale.edu
Conceptual Model From 50,000 Feet
what
when
who
where
/
how
Introduction
to
Linked
Art
@azaroth42
robert.
sanderson
@yale.edu
5 “Main” Entity Types
• Human Made Object:
A distinct physical thing that could be touched
• Linguistic Object:
Content in a human language that could be read/heard
• Visual Item:
Content with an identified appearance that can be seen
• Digital Object:
A digital thing that exists on a computer
• Set:
An identifiable grouping of zero or more entities
Introduction
to
Linked
Art
@azaroth42
robert.
sanderson
@yale.edu
5 “Connected” Entity Types
• Person:
A human, alive or dead
• Group:
One or more Persons, or other Groups, that act collectively
• Place:
A geospatial extent, describable with coordinates
• Concept:
A conceptual thing, often used to characterize or classify
• Events, Provenance, Exhibitions:
An event or activity that occurred at some point in time
Introduction
to
Linked
Art
@azaroth42
robert.
sanderson
@yale.edu
Model by Example
Introduction
to
Linked
Art
@azaroth42
robert.
sanderson
@yale.edu
Introduction
to
Linked
Art
@azaroth42
robert.
sanderson
@yale.edu
Object Type
Introduction
to
Linked
Art
@azaroth42
robert.
sanderson
@yale.edu
Introduction
to
Linked
Art
@azaroth42
robert.
sanderson
@yale.edu
Title
Introduction
to
Linked
Art
@azaroth42
robert.
sanderson
@yale.edu
Introduction
to
Linked
Art
@azaroth42
robert.
sanderson
@yale.edu
Identifier / Accession Number
Introduction
to
Linked
Art
@azaroth42
robert.
sanderson
@yale.edu
Introduction
to
Linked
Art
@azaroth42
robert.
sanderson
@yale.edu
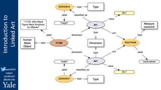
Dimension Statement
Introduction
to
Linked
Art
@azaroth42
robert.
sanderson
@yale.edu
Introduction
to
Linked
Art
@azaroth42
robert.
sanderson
@yale.edu
Data for Machines: Comparable Values
Introduction
to
Linked
Art
@azaroth42
robert.
sanderson
@yale.edu
Introduction
to
Linked
Art
@azaroth42
robert.
sanderson
@yale.edu
Introduction
to
Linked
Art
@azaroth42
robert.
sanderson
@yale.edu
Introduction
to
Linked
Art
@azaroth42
robert.
sanderson
@yale.edu
Introduction
to
Linked
Art
@azaroth42
robert.
sanderson
@yale.edu
Data for the Graph: Linking Entities
Introduction
to
Linked
Art
@azaroth42
robert.
sanderson
@yale.edu
Introduction
to
Linked
Art
@azaroth42
robert.
sanderson
@yale.edu
Introduction
to
Linked
Art
@azaroth42
robert.
sanderson
@yale.edu
Introduction
to
Linked
Art
@azaroth42
robert.
sanderson
@yale.edu
Why?
How did European Artists paint the
American West during the 1800s?
Yosemite
Valley,
Glacier
Point
Trail,
Albert
Bierstadt,
1873
https://artgallery.yale.edu/collections/objects/4964
Introduction
to
Linked
Art
@azaroth42
robert.
sanderson
@yale.edu
Model
Introduction
to
Linked
Art
@azaroth42
robert.
sanderson
@yale.edu
Values from Data
Introduction
to
Linked
Art
@azaroth42
robert.
sanderson
@yale.edu
Reconciled Entities
Introduction
to
Linked
Art
@azaroth42
robert.
sanderson
@yale.edu
Enriched from External Authorities
Introduction
to
Linked
Art
@azaroth42
robert.
sanderson
@yale.edu
Thank You!
Discussion?

Linked Art: Sustainable Cultural Knowledge through Linked Open Usable Data