La immunitat
La Immunitat
Continguts
1. Introducció : què és la immunitat ? ( diapos 4 i 5)
2. Classes d’immunitat (diapos 6 a 11)
3. Una mica d’història (diapos 12 a 20)
4. Òrgans del Sistema Immunitari (diapos 21 a 35)
5. Els antigens i els anticossos (diapos 36 a 50)
6. Reacció antigen-anticós (diapos 51 a 57)
7. Respostes del sistema immunitari (diapos 21 a 35)
7.1 Resposta inespecífica (procés inflamatori) (diapos 60 a 76)
7.2 Resposta específica (diapos 77 a 85)
7.2.1 Resposta humoral
7.2.2 Resposta cel·lular
8. Altres cèl·lules i substàncies que intervenen (diapos 86 a 94)
9. Memòria immunològica : Resposta primària i secundària (diapos 95 a
104)
10. Resum cèl·lules S.I. (diapos 105 a 111)
11. Mapes conceptuals i esquemas (diapos 113 a 122)
1. Introducció
1. Introducció : immunologia i
immunitat
•Què és la immunologia ?
La immunologia és la ciència que s’encarrega d’estudiar
tot el que es relaciona amb la immunitat i el sistema
immunitari.
•Què és la immunitat ?
Definim immunitat com un estat de resistència que
presenten els organismes en front a les malalties
infeccioses.
Ser immune a una malaltia és sinònim de NO PODER
PATIR LA MALALTIA.
1. Introducció : sistema
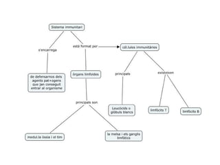
immunitari
• Què és el sistema immunitari ?
Conjunt d’òrgans, teixits, cèl·lules, i molècules
implicades en els processos immunitaris.
• Quina és la seva funció ?
És capaç de reconèixer partícules estranyes (
antígens) i desencadenar una sèrie de
processos per tal de neutralitzar o destruir les
partícules estranyes ( antígens ).
2. Classes d’immunitat
2. Classes d’immunitat
ADQUIRIDA
Segons el moment en que apareix
la immunitat pot ser :
Innata: es la què és té des del naixement no requereix
el contacte amb un agent extern. No és específica i no
té memòria.
Adquirida: s'assoleix en un moment donat de la vida,
per diversos processos. ( per haver passat una
malaltia, per vacunació, a través de la llet materna…).
És específica i té memòria
Segons el mecanismes
d'adquisició, pot ser:
• Activa, si és el propi organisme el que
desencadena la resposta immunitària
front a l'antigen, sintetitzant
anticossos.
(entra un antigen i el cos sintetitza
anticossos, queden cèl·lules de
memòria).
• Passiva, si l'organisme rep, d‘un
altre ésser viu, els anticossos
contra l'antigen ( no ha sintetitzat els
anticossos )
Per altra banda pot ser:
• Natural, s’adquireix a través
d’un procés natural, produït a l’
atzar ( per malaltia) o a través
de la mare (embaràs o
alletament)
• Artificial, si és induïda per
l'home a través de pràctiques
mèdiques ( vacunes).
RESUM classes d’immunitat
3. Una mica d’història
(l’origen de les vacunes )
3. Una mica d’història
A quin científic debem el
descubriment de les
vacunes ?
Us ho vaig dir
ahir !!!!
Una mica d’història…
Edward Jenner, a finals del segle XVIII,
va aconseguir que persones sanes
fossin immunes a la verola.
El mètode que va utilitzar era injectar a
persones sanes extractes de
pústules de vaques malaltes de la
verola bovina, malaltia semblant a la
dels humans.
Les persones injectades no van patir la
verola.
Jenner acabava d’inventar la vacuna.
Ara veurem si heu estat
atentes.
Haureu de dir el tipus d’
immnutitat que es produiex
en els exemples que
segueixen.
Digues quin tipus d’immunitat
correspon a :
1. Un nen al qual li posen la vacuna del xarrampió.
2. Quan a un malalt de la SIDA li donen anticossos
per a combatre la malaltia.
3. Una persona després d’haver superat la
tuberculosi.
4. Un nadó que pren llet materna.
5. Una persona quan no agafa la pesta porcina.
Digues quin tipus d’immunitat
correspon a :
1. Un nen al qual li posen la vacuna del xarrapió.
ARTIFICIAL ACTIVA
2. Quan a un malalt de la SIDA li donen anticossos per a
combatre la malaltia.
ARTIFICIAL PASIVA
3. Després d’haver superat la tuberculosi.
NATURAL ACTIVA
4. Un nadó que pren llet materna.
NATURAL PASSIVA
5. Una persona quan es fa una ferida i li surt pus.
INNATA
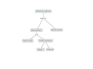
Però, què és realment el sistema
immunitari ?
Té òrgans propis com el sistema
digestiu o respiratori ?
Quins òrgans formen el sistema
immunitari ?
4. Òrgans del sistema immunitari
Aquest són els òrgans
del nostre sistema
immunitari.
Són els òrgans
relacionats amb
la formació,
maduració i
acumulació dels
LIMFÒCITS.
Òrgans del sistema immunitari
N’hi ha de 2 tipus :
- Són òrgans primaris
aquells en els quals
es produiex la
maduració dels
limfòcits.
- En els òrgans
secundaris és on els
limfòcits exerceixen
la seva funció.
Òrgans limfoides primaris :
-Medul·la òssia
-Tim
Òrgans limfoides secundaris :
-Melsa
-Ganglis limfàtics
-Teixit limfoide difús o en
folicles
( amígdales, apendix i
plaques de Peyer)
Quins són i on estan ?
Òrgans limfoides: resum
Anem a veure en detall :
Medul·la óssia vermella
Tim
Ganglis limfàtics
Melsa
La medul·la
òssia vermella
Es troba a l’interior dels ossos plans
( crani, costelles, cap d’ossos
llargs…)
Conté les cèl·lules mare
precursores dels limfòcits.
( cèl·lules hematopoètiques = cèl·lules
mare sanguínies)
Aquestes cèl·lules mare poden
madurar a la pròpia medul·la i es
formen limfòcits B.
Aquestes cèl·lules mare poden
migrar cap al TIM on es
transformen en limfòcits T.
El tim
Organ en el qual es produeix la
maduració definitiva del limfòcits T.
Aquests limfòcits es formen a partir de
cèl·lules mare hematopoètiques.
Aquests limfòcits T són sotmesos a una
intensa selecció.
Només el 5% van als òrgans secundaris
a fer la seva funció.
La resta (95%) són eliminats per
defectuosos.
Els ganglis
limfàtics
La seva funció és filtrar la
limfa gràcies a l’acció de
cèl·lules macrofagocitàries
que hi ha a l’interior.
Aquí es produeix l’
activació dels limfòcits B
i T.
En els humans se solen trobar als
engonals, axiles, cervical…
Quan s’inflamen ens indica l’existència
d’una infecció microbiana.
La limfa entra pels
vasos aferents i surt pel
vas eferent
La melsa
S’encarrega de filtrar la sang.
Hi ha zones riques amb limfòcits B
i limfòcits T.
Es produiex l’activació dels
limfòcits, quan entren en contacte
amb antígens.
Funció similar als ganglis.
MELSA
Òrgans primaris
Els limfòcits són activats
per antígens ( específics) i
reaccionen contra ells.
És on els limfòcits fan la
seva funció.
Melsa
Ganglis limfàtics
Teixit limfoide difús o
en folicles
( amígdales, apendix i
plaques de Peyer)
Òrgans
secundaris
Formació i maduració de
limfòcits
Medul·la òssia
Tim
Òrgans
primaris
FuncióQuins són ?
Tim
Melsa
Ganglis
limfàtics
Medul·la
óssia
Funció que faPrimari o
secundari
Òrgan
Maduració del cel·lules mare sanguínies.
Formació i selecció de limfòcits T
primariTim
Filtrar la sang.
Elimina eritròcits i leucòcits defectuosos.
Hi ha limfòcits B i T que responen davant
la presència d’antígens.
secundariMelsa
Filtrar la limfa, gràcies a les cèl·lules
fagocitàries.
Resposta davant antígens
Igual funció que la melsa
secundariGanglis
limfàtics
Maduració del cel·lules mare sanguinies.
Formació i maduració limfòcits B
primariMedul·la
óssia
Funció que faPrimari o
secundari
Òrgan
Imatge resum dels
òrgans del sistema
immunitari.
S’observa molt bé la
disposició dels ganglis
i el sistema limfàtic.
5. Antígens i Anticossos
Els Antígens
Els antígens
Què són ?
Qualsevol substància que sigui
capaç de produir una resposta
immunitària quan entra en el cos
d’un organisme ( el cos el
reconeix com “estrany”).
Químicament poden ser proteïnes,
polisacàrids, lípids…
Els antígens s’uniran a : anticossos
o receptors de la membrana dels
limfòcits.
Tipus :
- Macromolècules de
microorganismes
(heteroantígens)
( proteïnes de la paret dels bacteris o
de la càpsula dels virus, toxines que
produeixen els microorganismes…
- Molècules d’una altre individu
de la mateixa espècie
(Isoantígens)
( grups sanguinis)
- Molècules del propi cos
( antiantígens )
( malalties d’antoimmunitat)
Com actuen :
Els antígens presenten una
petita zona (determinant
antigènic o epítop) per
on s’uneix als receptors
de membrana del
limfòcits o als
anticossos.
L’antigen pot tenir un sol
determinant antigènic
( univalent ) o diversos
( polivalent)
Els anticossos ( en verd)
reconeixen les zones
antigèniques d’un bacteri.
Un antígen ( en vermell) es reconegut pels receptors
de membrana dels limfòcits.
L’antígen té 3 determinants antigènics.
Anticós capaç de reconèixer 1 sol antígen.
Què observem a l’esquema ?
Quants determinants antigènics té cada antigen ?
Serà monovalent o polivalent ?
Actuen anticossos o receptors de membrana dels limfòcits ?
Activitat : Responeu
les preguntes
Quants tipus d’anticossos tenim ?
Quants receptors de membrana tenen
els limfòcits ?
Tenim un anticòs per a cada antigen ?
Teoria de la selecció clonal
Els limfòcits tenen anticossos de
superfície a les seves
membranes que poden actuar
contra antígens.
Quants receptors tenen ?
De quants tipus ?
Sembla ser que aquests
anticossos resten preformats i
que amb l’entrada de l’antigen
les cèl·lules són seleccionades
i se’ls estimula la seva
proliferació i maduració.
El limfòcit seleccionat per l’
antigen comença a dividir-se
i produeix nombrosos
limfòcits idèntics a l’inicial.
Són limfòcits clònics
(idèntics a l’inicial)
Els Anticossos
Són molècules proteiques del grup de
les globulines, concretament
immunoglobulines (Ig).
Formats per 4 cadenes polipeptídiques:
dues cadenes lleugeres (L) i dues cadenes
pesades (H).
Les cadenes H i L estan unides per ponts
disulfur.
Formen una molècules tridimensional en
forma de Y.
A la base de les cadenes H hi ha una zona
de frontisa, per la qual cosa els braços es
poden moure lliurement per tal de facilitar la
unió amb els antígens.
Els anticossos
Imatges d’anticossos
Tipus d’ Anticossos
( d’immunoglobulines)
Tipus d’immunoglobulines
Es troba a la membrana dels limfòcits B i
actuen com a receptor d'antigens.
IgD
Intervenen en els processos d’al·lèrgiesIgE
Es troben a secrecions glandulars : llàgrimes,
saliva…
IgA
S’utilitzen el les primeres etapes d’una
invasió.
IgM
Aquests anticosos són secretats per les
cèl·lules B i són molt importants perquè són
els més abundants. Atravessa la placenta i
aporten immunitat pasiva al fetus.
IgG
Principals característicaClasse
Hi ha 5 classes d’
immunoglobulies ( o siguid’
anticossos).
Aquestes són les seves
estructures
Reacció antígen- anticòs
Com és la reacció entre un antígen i
el seu corresponent anticòs ?
Quan els antígens reconeixen als anticossos s’hi uneixen per
mitjà d’enllaços Van de Waals i/o forces iòniques en una
reacció que rep el nom de antigen-anticós.
Ag ( antigen) + Ab (anticós) AgAb ( complex antigen-anticós)
És una reacció extraordinàriament específica : un anticós
pot reconèixer entre molts determinants antigènics unicament el seu
complementari.
Aquesta reacció pot ser de 4 tipus.
Esquema sobre els
tipus de reacció
antigen-anticòs.
1. Reacció de precipitació
2. Reacció d’aglutinació
3. Reacció de neutralització
4. Reacció d’opsonització
1.Reacció de precipitació
Antígens i anticossos
formen complexos
tridimensionals
insolubles i precipiten
2.Reacció d’aglutinació
Es forma un
aglutinat i els
microorganismes
ja no poden
infectar les
cèl·lules
3.Reacció de neutralització
S’efectua en virus.
Quan els anticossos
s’uneixen als virus,
aquests disminueixen
la seva capacitat d’
infecció
4.Reacció d’opsonització
Les cèl·lules fagocitàries
(macròfags, neutròfils…)
fagociten més fàcilment
aquells microorganismes
que estan recoberts d’
anticossos.
opson ( del grec) significa
= llest per a menjar
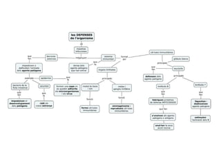
7. Mecanismes de resposta
immunitària
7.1 Resposta inespecífica
7.2 Resposta específica
7. Mecanismes de resposta
immunitària
7.1 Mecanismes de resposta immunitària
Inespecífica : Procés inflamatori
7.2 Mecanismes de resposta immunitària
específica:
7.2.1 resposta humoral ( Limfòcits B – Anticossos)
7.2.2 resposta cel·lular ( Limfòcits T)
7.1 Mecanismes de resposta
immunitària Inespecífica
- Les barreres primàries : pell i secrecions
- Resposta inflamatòria ( barrera secundària)
Barreres primàries
Pell i secrecions
Barreres primàries
La pell. Presenta una capa externa de cèl·lules mortes
superposades infranquejable per als microbis i que al desprendre's
provoca la seva eliminació.
A més, en les seves capes profundes presenta glàndules sebàcies que
segreguen una substància greixosa (sèu) que juntament amb la suor
forma el mantell àcid gras que manté la pell impermeable evitant així
l'entrada de microbis.
També la flora bacteriana de la pell impedeix que s’hi estableixin altres
microorganismes ( competència)
• Les glàndules lacrimals i
la saliva contenen lisozim (
un enzim capaç de destruir
la mureïna de les parets
bacterianes ), té pertant
acció actibacteriana
• Les cèl·lules productores de
mucus de l'interior del nas i de
les vies respiratòries. ( els
microbis queden el els mucus i
els eliminen en la tos o
esternuts)
• Les glàndules gàstriques
secretores d'àcid clorhídric.
Aquest àcid, necessari per a fer
la digestió, elimina molts dels
gèrmens que pot haver en els
aliments.
• Les secrecions àcides de la
vagina.
• La flora bacteriana pròpia del tub
digestiu.
I els nostres propis bacteris…
El cos humà esta format aproximadament por 100
bilions de cèl·lules.
D’aquestes aproximadament 90 bilions son cel.lules
bacterianas.
És a dir per cada cèl·lula humana existeixen 10
cèl·lulas bacterianes en el nostre cos, la majoria d’
ellas es localitzen a l’intestí.
Tots els bacteris del nostre cos fan un pes
aproximat d’entre 1 i 2 kg.
A la nostra mà habiten unes 150 espècies diferents
de bacteries.
Són també les nostres
defenses…
I si un
microorganisme
patogen és capaç
de passar les
nostres barreres ?
Barreres secundàries :
procés inflamatori
Quan els microorganismes aconsegueixen
passar les barreres defensives primàries i
entren a l’interior de l’organisme actua la
barrera secundària cel·lular o defensa
fagocítica o procés inflamatori.
Les cèl·lules que hi intervenen són :
- Monòcits ( que es transformen en
macròfags) i neutròfils.
Produiexen el que direm resposta
imflamatòria
Els monòcits
• Abundància : 2-8%
del total de leucòcits.
• Es troben al flux
sanguini, però poden
migrar a altres òrgans i
teixits ( ganglis,
pulmons, medul·la…) i
es transformen en
cèl·lules amb capacitat
fagocitària: macròfags.
MACRÒFAG atrapant bacteris
Macròfag = És un glòbul blanc o
leucòcit
Els neutròfils o
micròfags
• Abundància del 50-70 %.
• Es troben al flux sanguini i són
atrets per les substàncies
químiques que alliberen els
teixits infectats ( atracció
quimiotàctica).
• Tenen moviment ameboide i
són capaços de sortir del
vasos sanguinis( diapedesi).
Es produiex un procés de fagocitosi.
Per facilitar el procés hi ha :
- Dilatació dels vasos sanguinis ( arriba més sang i més
cèl·lules fagocitàries). Això produiex envermelliment
de la zona.
- Augment de la permeabilitat vascular
- Augment de la temperatura
- Aparició de dolor…
Es produeix la inflamació de la
zona.
Reacció consistent que els capil·lars
sanguinis de la zona es dilaten per
a aportar més sang (el que
produeix el seu envermelliment) i
es fan més permeables (el que
permet la sortida de plasma amb
la consegüent inflor).
A més, certes substàncies produïdes
pels microbis irriten les
terminacions nervioses i apareix
dolor, altres substàncies
provoquen una pujada de la
temperatura i els cadàvers de
macròfags i microbis donen lloc a
un líquid groguenc (pus).
Procés inflamatori : més informació
Procés inflamatori : més detallat
Recordatori de la Fagocitosi
Us ha picat alguna vegada un mosquit ?
Qui té la “culpa” de la vermellor que es forma ?
Quan ens pica un mosquit o
ens fem una ferida es
produeix un procés
inflamatori.
El nostre sistema immunitari
reconeix com un antigen
“estrany”, la saliva del mosquit
i reacciona amb les nostres
cèl·lules defensives.
El resultat és un procés
inflamatori.
Les 5 característiques d’una
inflamació aguda
7.2 Mecanismes de Resposta
immunitària específica
Pot ser de 2 tipus :
- Resposta immunitària cel·lular
- Resposta immunitària humoral
Les cèl·lules que intervenen en els dos tipus
de respostes són els LIMFÒCITS.
Incís : Els limfòcits
• Abundància : entre 20-40%, es troben
a la sang o la limfa.
• Provenen de cel·lules mare de la
medul·la òssia vermella.
• Hi ha 2 tipus : limfòcits T (madures al
tim i limfòcits B ( maduren als ossos).
• Funció : responsables de la resposta
immunitària específica.
• Limfòcits B (resposta humoral)
• Limfòcits T ( resposta cel·lular)
7.2.1 Resposta immunitària
humoral : acció de limfòcits B
• Els limfòcits B tenen proteïnes a la
membrana externa ( anticossos de
superfície).
• Aquests anticossos reaccionen
davant l’entrada d’un antigen
específic.
• Això provoca que els limfòcits B s’
activin.
• Els limfòcits B es converteixen en
cèl·lules plasmàtiques ( cèl·lules
amb gran quantitat de reticle
endoplasmàtic)
• Aquestes cèl·lules plasmàtiques
produiexen els anticossos.
7.2.2 Resposta immunitària
cel·lular: acció dels limfòcits T
• Els limfòcits T a la superfície de les membranes
tenen receptors capaços de reconèixer antígens.
• Quan un antígen ha estat reconegut per un limfòcit T
es posen en marxa tot un seguit de procesos amb la
intervenció de diferents limfòcits.
Quin són aquests limfòcits i què fan ?
Limfòcits que intervenen
Inhibeixen l’activitat dels helpers i d’
aquesta manera s’atura la producció
d’anticossos.
Limfòcits T supressors
Activen els limfòcits B.
Iniciar la proliferació de limfòcits T
citotòxics.
Activen els macròfags sanguinis.
Limfòcits T
col·laboradors o helpers
o T CD4
Destrueixen cèl·lules infectades per
virus i/o cèl·lules tumorals.
Ho fan gràcies a la lliberació de
citotòxines.
Limfòcits T citotòxics
o T CD8
Limfòcits que intervenen
COMPARACIÓ
RESPOSTA HUMORAL I
RESPOSTA CEL·LULAR
8. Altres cèl·lules i/o
substàncies que intervenen en
les respostes del sistema
immunitari
Altres cèl·lules i/o substàncies que
intervenen en les respostes del
sistema immunitari són :
- Cèl·lules NK ( natural killers)
- Cèl·lules presentadores d’antígens
- El sistema complement
- Els interferons
Cel·lules NK ( natural killer)
• Són un tipus de limfòcit s’encareguen de destruir
cèl·lues canceroses o cèl·lules infectades per virus.
• Actuen de manera poc específica, especialment en
processos inflamatoris.
• No tenen receptors a la membrana.
Cèl·lules presentadores d’antígens
Hi ha un tipus de cèl·lules com són macròfags, cèl·lules dendrítiques… que són
capaces d’activar els limfòcits T.
Com ho fan ?
1- capten molècules d’antígen per endocitosi.
2- transformen aquestes molècules en pèptids senzills
3- aquests pèptids els incorporen a la seva membrana (associats a molècules MHC)
4- aquests pèptids queden “exposats” i són “presentats” als limfòcits T.
El sistema del complement
• Completa i augment els mecanismes
de resposta immunitària.
• Són proteïnes del grups de les
globulines que es troben sempre
presents al plasma.
• Funcions :
- provocar la lisi de microorganismes
amb anticossos adherids.
- actua en l’alliberació d’histamina per
part dels mastòcits.
- provoquen efectes quimiotàctics
sobre els micròfags
- intervenen en el procés inflamatori.
L’interferó
• Són proteïnes produïdes pels limfòcits
T, per les cèl·lules NK, per leucòcits…
• Interfereixen en la replicació dels virus
a l’interior de les cèl·lules.
Imatge Resum
Una bonica història per a defensar-nos del “estranys”…
Vídeo resum:
sistema immune
Sistema
immunològico: un
sistema casi perfecto ( redes)
El sistema immunitari té memòria.
Què significa exactament això ?
Com ho fa ?
La resposta està en les anomenades
CÈL·LULES DE MEMÒRIA.
9. Memòria Immunològica:
resposta primària i
resposta secundaria
9. Resposta immunitària
primària i secundària
Resposta primària
• És la que es produiex en el 1r contacte
amb un antigen determinat.
• Al cap d’una dies del contacte comencen a aparèixer
anticossos a la sang de la persona infectada.
• La produció d’anticossos augmenta exponencialment
fins arribar a la fase estacionària en la qual comencen
a baixar.
• Els anticossos són del tipus IgG i IgM.
• Al cap d’un temps ( setmanas) els anticossos son
imperceptibles a la sang.
• La persona infectada ha vençut la malaltia.
Resposta secundària
• Es produiex quan hi ha un
2n contacte d’un antigen
amb un organisme.
• La resposta és diferent de
la primària en :
- té menys temps de retard
entre l’entrada de l’antigen i
la producció d’anticossos.
- els valors de concentració
dels anticossos (Ig) són més
elevats
- la persistència a la sang és
superior ( de mesos a anys)
RESPOSTA
MÉS RÀPIDA,
MÉS INTENSA I
DE MÉS DURADA
Quina és la causa d’això ?
• La causa és la MEMÒRIA
IMMUNOLÒGICA.
• Alguns limfòcits B després
del 1r contacte amb l’
antigen es transformen en
cèl·lules de memòria.
• Aquestes cèl·lules de
memòria es troben a la
sang i als ganglis limfàtics
i detecten ràpidament la
2a entrada i posen en
marxa la producció d’
anticossos.
( especialment IgG)
1r contacte amb
antigen :
-Producció d’anticossos
-Produció de cèl·lules
de memòria
2n contacte amb
antigen:
- Actuació de cèl·lules
de memòria.
Gràfics Resum
El que determina la 2a resposta és la
producció de IgG
Comparació resposta primària i
resposta secundària
I aquestes cèl·lules de memòria són la
causa de la immunitat per vacunació.
(IMMUNITAT ARTICIFIAL ACTIVA)
Una vacuna és un preparat que
conté els antígens d’un
determinat patògen.
Ela antígens no poden ser ni
tòxics ni patogènics, però sí han
de provocar la resposta
immunitària primària i produir
cèl·lules de memòria.
Si posteriorment es produiex l’
entrada d’un patògen, serà el 2n
contacte i per tant es donara una
resposta immunitària secundària.
Aquí teniu un resum de les cèl·lules que
intervenen en defensa
en l’organisme i que han sortir al llarg del tema.
Recordeu que totes són :
LEUCÒCITS O GLÒBULS BLANCS !
10. Resum cèl·lules del
sistema immunitari
Cèl·lules !
Granulòcits
Monòcits/Macròfags
Neutròfils
Mastòcits
Limfòcits B
Cèl·lules Plasmàtiques
Cèl·lules presentadores d’antígens
Cèl·lules dentrítiques
Limfòcits T
Limfòcits T citotòxics
Limfòcits T helpers
Limfòcits T supressors
Cèl·lules NK ( natural killers)
Cèl·lules de memòria
Orígen cèl·lules sanguínies
ERITRÒCITS O HEMATIES
LEUCÒCITS
( T i B )
Totes les cèl·lules que intervenen en la nostra defensa
proveven de cèl·lules situades a la medul·la òssia vermella.
Aquest grup són
les cèl·lules que
donen la
resposta
INESPECÍFICA
(resposta
inflamatòria)
Aquest grup
són les
cèl·lules que
donen la
resposta
ESPECÍFICA
(humoral i
cel·lular)
Tipus de cèl·lules
Idees pel Carnaval !!!!
Si heu arribat fins aquí i
encara teniu el cap
al lloc és que sou unes ….
…SUPERALUMNES. !
Les millors !!!!
A continuació teniu alguns esquemes, resums que m’han semblant
interessants, per si els voleu mirar…
11. Alguns esquemes
resum…
Més informació sobre les classes d’
anticossos ( no cal estudiar-les !!)
Ig G. Aquests anticosos són secretats per
les cèl·lules B i són molt importants
perquè són els més abundants. Atravessa
la placenta i aporten immunitat pasiva al
fetus.
* Neutralització de toxines i altres elements
patogens.
* Opsonització d'antígens: facilita la feina de
fagocitosi de bacteris per part dels macròfags
i neutròfils
* Activació del complement.
* Citotoxicitat cel·lular mitjançada per
anticossos, facilita la feina de les cèl·lules NK
(natural killer).
* Immunitat neonatal: transferència d’
anticossos materns a través de la placenta
i de l’intestí
* Regulació del sitema inmunitari. Inhibició de
l’activació dels limfòcits.
Tipus d’immunoglobulines : IgG, IgM, IgA, IgE, IgD
• Ig E. Es troba principalment als teixits superficials i es
important per la defensa contra helmints (cucs parasits).
També está relacionat amb les reacciones al·lérgiques.
Funcions.
* S'uneix als antigens i desencadena l'alliberament
d'histamina, per part dels mastòcits i els basòfils.
• Ig M. Aquest anticosos són pentamers i s'utilitzen en les
primeres etapes d'una invasió, es troben especialment
als teixits, pero també hi ha un percentatge en la sang..
* Neutralització de toxines y altres elements patogens.
* Activació de la vía clásica del complement.
* Opsonització de toxines y formació d'agregats. ens en
les primeres etapes
IgA. Es troba a les secreccions glandulars: saliva,
llàgrimes, secrecions intestinals, respiratories i
llet materna. També es troba a les mucoses
(intestins, pulmons, urogenitals) per previndre la
colonització per patògens.
Funcions:
* Neutralitzación de toxines y altres elements
patogens.
* Activació del complement.
IgD. Es troba a la membrana de les cèl·lules B.
Funció:
* Actúa com a receptor d'antigens.
The end !!!!

La immunitat

  • 1.
  • 2.
    Continguts 1. Introducció :què és la immunitat ? ( diapos 4 i 5) 2. Classes d’immunitat (diapos 6 a 11) 3. Una mica d’història (diapos 12 a 20) 4. Òrgans del Sistema Immunitari (diapos 21 a 35) 5. Els antigens i els anticossos (diapos 36 a 50) 6. Reacció antigen-anticós (diapos 51 a 57) 7. Respostes del sistema immunitari (diapos 21 a 35) 7.1 Resposta inespecífica (procés inflamatori) (diapos 60 a 76) 7.2 Resposta específica (diapos 77 a 85) 7.2.1 Resposta humoral 7.2.2 Resposta cel·lular 8. Altres cèl·lules i substàncies que intervenen (diapos 86 a 94) 9. Memòria immunològica : Resposta primària i secundària (diapos 95 a 104) 10. Resum cèl·lules S.I. (diapos 105 a 111) 11. Mapes conceptuals i esquemas (diapos 113 a 122)
  • 3.
  • 4.
    1. Introducció :immunologia i immunitat •Què és la immunologia ? La immunologia és la ciència que s’encarrega d’estudiar tot el que es relaciona amb la immunitat i el sistema immunitari. •Què és la immunitat ? Definim immunitat com un estat de resistència que presenten els organismes en front a les malalties infeccioses. Ser immune a una malaltia és sinònim de NO PODER PATIR LA MALALTIA.
  • 5.
    1. Introducció :sistema immunitari • Què és el sistema immunitari ? Conjunt d’òrgans, teixits, cèl·lules, i molècules implicades en els processos immunitaris. • Quina és la seva funció ? És capaç de reconèixer partícules estranyes ( antígens) i desencadenar una sèrie de processos per tal de neutralitzar o destruir les partícules estranyes ( antígens ).
  • 6.
  • 7.
  • 8.
    Segons el momenten que apareix la immunitat pot ser : Innata: es la què és té des del naixement no requereix el contacte amb un agent extern. No és específica i no té memòria. Adquirida: s'assoleix en un moment donat de la vida, per diversos processos. ( per haver passat una malaltia, per vacunació, a través de la llet materna…). És específica i té memòria
  • 9.
    Segons el mecanismes d'adquisició,pot ser: • Activa, si és el propi organisme el que desencadena la resposta immunitària front a l'antigen, sintetitzant anticossos. (entra un antigen i el cos sintetitza anticossos, queden cèl·lules de memòria). • Passiva, si l'organisme rep, d‘un altre ésser viu, els anticossos contra l'antigen ( no ha sintetitzat els anticossos )
  • 10.
    Per altra bandapot ser: • Natural, s’adquireix a través d’un procés natural, produït a l’ atzar ( per malaltia) o a través de la mare (embaràs o alletament) • Artificial, si és induïda per l'home a través de pràctiques mèdiques ( vacunes).
  • 11.
  • 12.
    3. Una micad’història (l’origen de les vacunes )
  • 13.
    3. Una micad’història A quin científic debem el descubriment de les vacunes ?
  • 14.
    Us ho vaigdir ahir !!!!
  • 15.
    Una mica d’història… EdwardJenner, a finals del segle XVIII, va aconseguir que persones sanes fossin immunes a la verola. El mètode que va utilitzar era injectar a persones sanes extractes de pústules de vaques malaltes de la verola bovina, malaltia semblant a la dels humans. Les persones injectades no van patir la verola. Jenner acabava d’inventar la vacuna.
  • 18.
    Ara veurem siheu estat atentes. Haureu de dir el tipus d’ immnutitat que es produiex en els exemples que segueixen.
  • 19.
    Digues quin tipusd’immunitat correspon a : 1. Un nen al qual li posen la vacuna del xarrampió. 2. Quan a un malalt de la SIDA li donen anticossos per a combatre la malaltia. 3. Una persona després d’haver superat la tuberculosi. 4. Un nadó que pren llet materna. 5. Una persona quan no agafa la pesta porcina.
  • 20.
    Digues quin tipusd’immunitat correspon a : 1. Un nen al qual li posen la vacuna del xarrapió. ARTIFICIAL ACTIVA 2. Quan a un malalt de la SIDA li donen anticossos per a combatre la malaltia. ARTIFICIAL PASIVA 3. Després d’haver superat la tuberculosi. NATURAL ACTIVA 4. Un nadó que pren llet materna. NATURAL PASSIVA 5. Una persona quan es fa una ferida i li surt pus. INNATA
  • 21.
    Però, què ésrealment el sistema immunitari ? Té òrgans propis com el sistema digestiu o respiratori ? Quins òrgans formen el sistema immunitari ?
  • 22.
    4. Òrgans delsistema immunitari Aquest són els òrgans del nostre sistema immunitari. Són els òrgans relacionats amb la formació, maduració i acumulació dels LIMFÒCITS.
  • 23.
    Òrgans del sistemaimmunitari N’hi ha de 2 tipus : - Són òrgans primaris aquells en els quals es produiex la maduració dels limfòcits. - En els òrgans secundaris és on els limfòcits exerceixen la seva funció.
  • 24.
    Òrgans limfoides primaris: -Medul·la òssia -Tim Òrgans limfoides secundaris : -Melsa -Ganglis limfàtics -Teixit limfoide difús o en folicles ( amígdales, apendix i plaques de Peyer) Quins són i on estan ?
  • 25.
  • 26.
    Anem a veureen detall : Medul·la óssia vermella Tim Ganglis limfàtics Melsa
  • 27.
    La medul·la òssia vermella Estroba a l’interior dels ossos plans ( crani, costelles, cap d’ossos llargs…) Conté les cèl·lules mare precursores dels limfòcits. ( cèl·lules hematopoètiques = cèl·lules mare sanguínies) Aquestes cèl·lules mare poden madurar a la pròpia medul·la i es formen limfòcits B. Aquestes cèl·lules mare poden migrar cap al TIM on es transformen en limfòcits T.
  • 28.
    El tim Organ enel qual es produeix la maduració definitiva del limfòcits T. Aquests limfòcits es formen a partir de cèl·lules mare hematopoètiques. Aquests limfòcits T són sotmesos a una intensa selecció. Només el 5% van als òrgans secundaris a fer la seva funció. La resta (95%) són eliminats per defectuosos.
  • 29.
    Els ganglis limfàtics La sevafunció és filtrar la limfa gràcies a l’acció de cèl·lules macrofagocitàries que hi ha a l’interior. Aquí es produeix l’ activació dels limfòcits B i T. En els humans se solen trobar als engonals, axiles, cervical… Quan s’inflamen ens indica l’existència d’una infecció microbiana. La limfa entra pels vasos aferents i surt pel vas eferent
  • 30.
    La melsa S’encarrega defiltrar la sang. Hi ha zones riques amb limfòcits B i limfòcits T. Es produiex l’activació dels limfòcits, quan entren en contacte amb antígens. Funció similar als ganglis. MELSA
  • 32.
    Òrgans primaris Els limfòcitssón activats per antígens ( específics) i reaccionen contra ells. És on els limfòcits fan la seva funció. Melsa Ganglis limfàtics Teixit limfoide difús o en folicles ( amígdales, apendix i plaques de Peyer) Òrgans secundaris Formació i maduració de limfòcits Medul·la òssia Tim Òrgans primaris FuncióQuins són ?
  • 33.
  • 34.
    Maduració del cel·lulesmare sanguínies. Formació i selecció de limfòcits T primariTim Filtrar la sang. Elimina eritròcits i leucòcits defectuosos. Hi ha limfòcits B i T que responen davant la presència d’antígens. secundariMelsa Filtrar la limfa, gràcies a les cèl·lules fagocitàries. Resposta davant antígens Igual funció que la melsa secundariGanglis limfàtics Maduració del cel·lules mare sanguinies. Formació i maduració limfòcits B primariMedul·la óssia Funció que faPrimari o secundari Òrgan
  • 35.
    Imatge resum dels òrgansdel sistema immunitari. S’observa molt bé la disposició dels ganglis i el sistema limfàtic.
  • 36.
    5. Antígens iAnticossos
  • 37.
  • 38.
    Els antígens Què són? Qualsevol substància que sigui capaç de produir una resposta immunitària quan entra en el cos d’un organisme ( el cos el reconeix com “estrany”). Químicament poden ser proteïnes, polisacàrids, lípids… Els antígens s’uniran a : anticossos o receptors de la membrana dels limfòcits.
  • 39.
    Tipus : - Macromolèculesde microorganismes (heteroantígens) ( proteïnes de la paret dels bacteris o de la càpsula dels virus, toxines que produeixen els microorganismes… - Molècules d’una altre individu de la mateixa espècie (Isoantígens) ( grups sanguinis) - Molècules del propi cos ( antiantígens ) ( malalties d’antoimmunitat)
  • 40.
    Com actuen : Elsantígens presenten una petita zona (determinant antigènic o epítop) per on s’uneix als receptors de membrana del limfòcits o als anticossos. L’antigen pot tenir un sol determinant antigènic ( univalent ) o diversos ( polivalent) Els anticossos ( en verd) reconeixen les zones antigèniques d’un bacteri.
  • 41.
    Un antígen (en vermell) es reconegut pels receptors de membrana dels limfòcits.
  • 42.
    L’antígen té 3determinants antigènics. Anticós capaç de reconèixer 1 sol antígen.
  • 43.
    Què observem al’esquema ? Quants determinants antigènics té cada antigen ? Serà monovalent o polivalent ? Actuen anticossos o receptors de membrana dels limfòcits ? Activitat : Responeu les preguntes
  • 44.
    Quants tipus d’anticossostenim ? Quants receptors de membrana tenen els limfòcits ? Tenim un anticòs per a cada antigen ?
  • 45.
    Teoria de laselecció clonal Els limfòcits tenen anticossos de superfície a les seves membranes que poden actuar contra antígens. Quants receptors tenen ? De quants tipus ? Sembla ser que aquests anticossos resten preformats i que amb l’entrada de l’antigen les cèl·lules són seleccionades i se’ls estimula la seva proliferació i maduració. El limfòcit seleccionat per l’ antigen comença a dividir-se i produeix nombrosos limfòcits idèntics a l’inicial. Són limfòcits clònics (idèntics a l’inicial)
  • 46.
  • 47.
    Són molècules proteiquesdel grup de les globulines, concretament immunoglobulines (Ig). Formats per 4 cadenes polipeptídiques: dues cadenes lleugeres (L) i dues cadenes pesades (H). Les cadenes H i L estan unides per ponts disulfur. Formen una molècules tridimensional en forma de Y. A la base de les cadenes H hi ha una zona de frontisa, per la qual cosa els braços es poden moure lliurement per tal de facilitar la unió amb els antígens. Els anticossos
  • 48.
  • 49.
    Tipus d’ Anticossos (d’immunoglobulines)
  • 50.
    Tipus d’immunoglobulines Es trobaa la membrana dels limfòcits B i actuen com a receptor d'antigens. IgD Intervenen en els processos d’al·lèrgiesIgE Es troben a secrecions glandulars : llàgrimes, saliva… IgA S’utilitzen el les primeres etapes d’una invasió. IgM Aquests anticosos són secretats per les cèl·lules B i són molt importants perquè són els més abundants. Atravessa la placenta i aporten immunitat pasiva al fetus. IgG Principals característicaClasse Hi ha 5 classes d’ immunoglobulies ( o siguid’ anticossos). Aquestes són les seves estructures
  • 52.
  • 53.
    Com és lareacció entre un antígen i el seu corresponent anticòs ? Quan els antígens reconeixen als anticossos s’hi uneixen per mitjà d’enllaços Van de Waals i/o forces iòniques en una reacció que rep el nom de antigen-anticós. Ag ( antigen) + Ab (anticós) AgAb ( complex antigen-anticós) És una reacció extraordinàriament específica : un anticós pot reconèixer entre molts determinants antigènics unicament el seu complementari. Aquesta reacció pot ser de 4 tipus.
  • 54.
    Esquema sobre els tipusde reacció antigen-anticòs. 1. Reacció de precipitació 2. Reacció d’aglutinació 3. Reacció de neutralització 4. Reacció d’opsonització
  • 55.
    1.Reacció de precipitació Antígensi anticossos formen complexos tridimensionals insolubles i precipiten
  • 56.
    2.Reacció d’aglutinació Es formaun aglutinat i els microorganismes ja no poden infectar les cèl·lules
  • 57.
    3.Reacció de neutralització S’efectuaen virus. Quan els anticossos s’uneixen als virus, aquests disminueixen la seva capacitat d’ infecció
  • 58.
    4.Reacció d’opsonització Les cèl·lulesfagocitàries (macròfags, neutròfils…) fagociten més fàcilment aquells microorganismes que estan recoberts d’ anticossos. opson ( del grec) significa = llest per a menjar
  • 59.
    7. Mecanismes deresposta immunitària 7.1 Resposta inespecífica 7.2 Resposta específica
  • 60.
    7. Mecanismes deresposta immunitària 7.1 Mecanismes de resposta immunitària Inespecífica : Procés inflamatori 7.2 Mecanismes de resposta immunitària específica: 7.2.1 resposta humoral ( Limfòcits B – Anticossos) 7.2.2 resposta cel·lular ( Limfòcits T)
  • 61.
    7.1 Mecanismes deresposta immunitària Inespecífica - Les barreres primàries : pell i secrecions - Resposta inflamatòria ( barrera secundària)
  • 62.
  • 63.
    Barreres primàries La pell.Presenta una capa externa de cèl·lules mortes superposades infranquejable per als microbis i que al desprendre's provoca la seva eliminació. A més, en les seves capes profundes presenta glàndules sebàcies que segreguen una substància greixosa (sèu) que juntament amb la suor forma el mantell àcid gras que manté la pell impermeable evitant així l'entrada de microbis. També la flora bacteriana de la pell impedeix que s’hi estableixin altres microorganismes ( competència)
  • 64.
    • Les glànduleslacrimals i la saliva contenen lisozim ( un enzim capaç de destruir la mureïna de les parets bacterianes ), té pertant acció actibacteriana
  • 65.
    • Les cèl·lulesproductores de mucus de l'interior del nas i de les vies respiratòries. ( els microbis queden el els mucus i els eliminen en la tos o esternuts) • Les glàndules gàstriques secretores d'àcid clorhídric. Aquest àcid, necessari per a fer la digestió, elimina molts dels gèrmens que pot haver en els aliments. • Les secrecions àcides de la vagina. • La flora bacteriana pròpia del tub digestiu.
  • 66.
    I els nostrespropis bacteris… El cos humà esta format aproximadament por 100 bilions de cèl·lules. D’aquestes aproximadament 90 bilions son cel.lules bacterianas. És a dir per cada cèl·lula humana existeixen 10 cèl·lulas bacterianes en el nostre cos, la majoria d’ ellas es localitzen a l’intestí. Tots els bacteris del nostre cos fan un pes aproximat d’entre 1 i 2 kg. A la nostra mà habiten unes 150 espècies diferents de bacteries. Són també les nostres defenses…
  • 67.
    I si un microorganisme patogenés capaç de passar les nostres barreres ?
  • 68.
    Barreres secundàries : procésinflamatori Quan els microorganismes aconsegueixen passar les barreres defensives primàries i entren a l’interior de l’organisme actua la barrera secundària cel·lular o defensa fagocítica o procés inflamatori. Les cèl·lules que hi intervenen són : - Monòcits ( que es transformen en macròfags) i neutròfils. Produiexen el que direm resposta imflamatòria
  • 69.
    Els monòcits • Abundància: 2-8% del total de leucòcits. • Es troben al flux sanguini, però poden migrar a altres òrgans i teixits ( ganglis, pulmons, medul·la…) i es transformen en cèl·lules amb capacitat fagocitària: macròfags. MACRÒFAG atrapant bacteris Macròfag = És un glòbul blanc o leucòcit
  • 70.
    Els neutròfils o micròfags •Abundància del 50-70 %. • Es troben al flux sanguini i són atrets per les substàncies químiques que alliberen els teixits infectats ( atracció quimiotàctica). • Tenen moviment ameboide i són capaços de sortir del vasos sanguinis( diapedesi).
  • 71.
    Es produiex unprocés de fagocitosi. Per facilitar el procés hi ha : - Dilatació dels vasos sanguinis ( arriba més sang i més cèl·lules fagocitàries). Això produiex envermelliment de la zona. - Augment de la permeabilitat vascular - Augment de la temperatura - Aparició de dolor…
  • 72.
    Es produeix lainflamació de la zona. Reacció consistent que els capil·lars sanguinis de la zona es dilaten per a aportar més sang (el que produeix el seu envermelliment) i es fan més permeables (el que permet la sortida de plasma amb la consegüent inflor). A més, certes substàncies produïdes pels microbis irriten les terminacions nervioses i apareix dolor, altres substàncies provoquen una pujada de la temperatura i els cadàvers de macròfags i microbis donen lloc a un líquid groguenc (pus). Procés inflamatori : més informació
  • 73.
    Procés inflamatori :més detallat
  • 74.
  • 75.
    Us ha picatalguna vegada un mosquit ? Qui té la “culpa” de la vermellor que es forma ?
  • 76.
    Quan ens picaun mosquit o ens fem una ferida es produeix un procés inflamatori. El nostre sistema immunitari reconeix com un antigen “estrany”, la saliva del mosquit i reacciona amb les nostres cèl·lules defensives. El resultat és un procés inflamatori.
  • 77.
    Les 5 característiquesd’una inflamació aguda
  • 78.
    7.2 Mecanismes deResposta immunitària específica Pot ser de 2 tipus : - Resposta immunitària cel·lular - Resposta immunitària humoral Les cèl·lules que intervenen en els dos tipus de respostes són els LIMFÒCITS.
  • 80.
    Incís : Elslimfòcits • Abundància : entre 20-40%, es troben a la sang o la limfa. • Provenen de cel·lules mare de la medul·la òssia vermella. • Hi ha 2 tipus : limfòcits T (madures al tim i limfòcits B ( maduren als ossos). • Funció : responsables de la resposta immunitària específica. • Limfòcits B (resposta humoral) • Limfòcits T ( resposta cel·lular)
  • 81.
    7.2.1 Resposta immunitària humoral: acció de limfòcits B • Els limfòcits B tenen proteïnes a la membrana externa ( anticossos de superfície). • Aquests anticossos reaccionen davant l’entrada d’un antigen específic. • Això provoca que els limfòcits B s’ activin. • Els limfòcits B es converteixen en cèl·lules plasmàtiques ( cèl·lules amb gran quantitat de reticle endoplasmàtic) • Aquestes cèl·lules plasmàtiques produiexen els anticossos.
  • 83.
    7.2.2 Resposta immunitària cel·lular:acció dels limfòcits T • Els limfòcits T a la superfície de les membranes tenen receptors capaços de reconèixer antígens. • Quan un antígen ha estat reconegut per un limfòcit T es posen en marxa tot un seguit de procesos amb la intervenció de diferents limfòcits. Quin són aquests limfòcits i què fan ?
  • 84.
    Limfòcits que intervenen Inhibeixenl’activitat dels helpers i d’ aquesta manera s’atura la producció d’anticossos. Limfòcits T supressors Activen els limfòcits B. Iniciar la proliferació de limfòcits T citotòxics. Activen els macròfags sanguinis. Limfòcits T col·laboradors o helpers o T CD4 Destrueixen cèl·lules infectades per virus i/o cèl·lules tumorals. Ho fan gràcies a la lliberació de citotòxines. Limfòcits T citotòxics o T CD8
  • 85.
  • 86.
  • 87.
    8. Altres cèl·lulesi/o substàncies que intervenen en les respostes del sistema immunitari
  • 88.
    Altres cèl·lules i/osubstàncies que intervenen en les respostes del sistema immunitari són : - Cèl·lules NK ( natural killers) - Cèl·lules presentadores d’antígens - El sistema complement - Els interferons
  • 89.
    Cel·lules NK (natural killer) • Són un tipus de limfòcit s’encareguen de destruir cèl·lues canceroses o cèl·lules infectades per virus. • Actuen de manera poc específica, especialment en processos inflamatoris. • No tenen receptors a la membrana.
  • 90.
    Cèl·lules presentadores d’antígens Hiha un tipus de cèl·lules com són macròfags, cèl·lules dendrítiques… que són capaces d’activar els limfòcits T. Com ho fan ? 1- capten molècules d’antígen per endocitosi. 2- transformen aquestes molècules en pèptids senzills 3- aquests pèptids els incorporen a la seva membrana (associats a molècules MHC) 4- aquests pèptids queden “exposats” i són “presentats” als limfòcits T.
  • 91.
    El sistema delcomplement • Completa i augment els mecanismes de resposta immunitària. • Són proteïnes del grups de les globulines que es troben sempre presents al plasma. • Funcions : - provocar la lisi de microorganismes amb anticossos adherids. - actua en l’alliberació d’histamina per part dels mastòcits. - provoquen efectes quimiotàctics sobre els micròfags - intervenen en el procés inflamatori.
  • 92.
    L’interferó • Són proteïnesproduïdes pels limfòcits T, per les cèl·lules NK, per leucòcits… • Interfereixen en la replicació dels virus a l’interior de les cèl·lules.
  • 93.
  • 94.
    Una bonica històriaper a defensar-nos del “estranys”…
  • 95.
    Vídeo resum: sistema immune Sistema immunològico:un sistema casi perfecto ( redes)
  • 96.
    El sistema immunitarité memòria. Què significa exactament això ? Com ho fa ? La resposta està en les anomenades CÈL·LULES DE MEMÒRIA.
  • 97.
    9. Memòria Immunològica: respostaprimària i resposta secundaria
  • 98.
  • 99.
    Resposta primària • Ésla que es produiex en el 1r contacte amb un antigen determinat. • Al cap d’una dies del contacte comencen a aparèixer anticossos a la sang de la persona infectada. • La produció d’anticossos augmenta exponencialment fins arribar a la fase estacionària en la qual comencen a baixar. • Els anticossos són del tipus IgG i IgM. • Al cap d’un temps ( setmanas) els anticossos son imperceptibles a la sang. • La persona infectada ha vençut la malaltia.
  • 100.
    Resposta secundària • Esproduiex quan hi ha un 2n contacte d’un antigen amb un organisme. • La resposta és diferent de la primària en : - té menys temps de retard entre l’entrada de l’antigen i la producció d’anticossos. - els valors de concentració dels anticossos (Ig) són més elevats - la persistència a la sang és superior ( de mesos a anys) RESPOSTA MÉS RÀPIDA, MÉS INTENSA I DE MÉS DURADA
  • 101.
    Quina és lacausa d’això ? • La causa és la MEMÒRIA IMMUNOLÒGICA. • Alguns limfòcits B després del 1r contacte amb l’ antigen es transformen en cèl·lules de memòria. • Aquestes cèl·lules de memòria es troben a la sang i als ganglis limfàtics i detecten ràpidament la 2a entrada i posen en marxa la producció d’ anticossos. ( especialment IgG)
  • 102.
    1r contacte amb antigen: -Producció d’anticossos -Produció de cèl·lules de memòria 2n contacte amb antigen: - Actuació de cèl·lules de memòria.
  • 103.
    Gràfics Resum El quedetermina la 2a resposta és la producció de IgG
  • 104.
    Comparació resposta primàriai resposta secundària
  • 105.
    I aquestes cèl·lulesde memòria són la causa de la immunitat per vacunació. (IMMUNITAT ARTICIFIAL ACTIVA) Una vacuna és un preparat que conté els antígens d’un determinat patògen. Ela antígens no poden ser ni tòxics ni patogènics, però sí han de provocar la resposta immunitària primària i produir cèl·lules de memòria. Si posteriorment es produiex l’ entrada d’un patògen, serà el 2n contacte i per tant es donara una resposta immunitària secundària.
  • 106.
    Aquí teniu unresum de les cèl·lules que intervenen en defensa en l’organisme i que han sortir al llarg del tema. Recordeu que totes són : LEUCÒCITS O GLÒBULS BLANCS ! 10. Resum cèl·lules del sistema immunitari
  • 107.
    Cèl·lules ! Granulòcits Monòcits/Macròfags Neutròfils Mastòcits Limfòcits B Cèl·lulesPlasmàtiques Cèl·lules presentadores d’antígens Cèl·lules dentrítiques Limfòcits T Limfòcits T citotòxics Limfòcits T helpers Limfòcits T supressors Cèl·lules NK ( natural killers) Cèl·lules de memòria
  • 108.
    Orígen cèl·lules sanguínies ERITRÒCITSO HEMATIES LEUCÒCITS ( T i B )
  • 109.
    Totes les cèl·lulesque intervenen en la nostra defensa proveven de cèl·lules situades a la medul·la òssia vermella. Aquest grup són les cèl·lules que donen la resposta INESPECÍFICA (resposta inflamatòria) Aquest grup són les cèl·lules que donen la resposta ESPECÍFICA (humoral i cel·lular)
  • 111.
  • 112.
  • 113.
    Si heu arribatfins aquí i encara teniu el cap al lloc és que sou unes …. …SUPERALUMNES. ! Les millors !!!! A continuació teniu alguns esquemes, resums que m’han semblant interessants, per si els voleu mirar…
  • 114.
  • 119.
    Més informació sobreles classes d’ anticossos ( no cal estudiar-les !!)
  • 120.
    Ig G. Aquestsanticosos són secretats per les cèl·lules B i són molt importants perquè són els més abundants. Atravessa la placenta i aporten immunitat pasiva al fetus. * Neutralització de toxines i altres elements patogens. * Opsonització d'antígens: facilita la feina de fagocitosi de bacteris per part dels macròfags i neutròfils * Activació del complement. * Citotoxicitat cel·lular mitjançada per anticossos, facilita la feina de les cèl·lules NK (natural killer). * Immunitat neonatal: transferència d’ anticossos materns a través de la placenta i de l’intestí * Regulació del sitema inmunitari. Inhibició de l’activació dels limfòcits. Tipus d’immunoglobulines : IgG, IgM, IgA, IgE, IgD
  • 121.
    • Ig E.Es troba principalment als teixits superficials i es important per la defensa contra helmints (cucs parasits). També está relacionat amb les reacciones al·lérgiques. Funcions. * S'uneix als antigens i desencadena l'alliberament d'histamina, per part dels mastòcits i els basòfils. • Ig M. Aquest anticosos són pentamers i s'utilitzen en les primeres etapes d'una invasió, es troben especialment als teixits, pero també hi ha un percentatge en la sang.. * Neutralització de toxines y altres elements patogens. * Activació de la vía clásica del complement. * Opsonització de toxines y formació d'agregats. ens en les primeres etapes
  • 122.
    IgA. Es trobaa les secreccions glandulars: saliva, llàgrimes, secrecions intestinals, respiratories i llet materna. També es troba a les mucoses (intestins, pulmons, urogenitals) per previndre la colonització per patògens. Funcions: * Neutralitzación de toxines y altres elements patogens. * Activació del complement. IgD. Es troba a la membrana de les cèl·lules B. Funció: * Actúa com a receptor d'antigens.
  • 123.