1
Topice
“Hospital Management System”
Project Report
Submitted for the
Bachelor in Computer Science
Department of Computer science
Rai Saheb Bhanwar Singh College
Nasrullaganj
Under the Supervision
Mr.Sourabh sir Submitted by
Mr.C.l Malviya
2
3
Declaration
I hereby that this is entitled ““Hospital Management
System “embodies my own work , which has been submitted for
partial fulfillment of B Sc of computer science . This work is
corned not under the supervision and guidance’s of Mr. Sourabh
, Mr C.L. Malviya Assistance professor of computer science R.
S. B. college. I further state that I have put more than 45 days of
attendance with . The supervision in the Department of computer
science R. S. B. college.
I further declare that to best of my knowledge the
project doesn’t contends my duplication of work
Date :……………………… Signature of the Student
Place :…………………….. Name:
Class: B.Sc. VI Sem
Roll Number:
Address: NASRULLAGANJ
4
ACKNOWLEDGEMENT
In the accomplishment of this Internship project successfully,
many people have best owned upon me their blessings and the heart
pledged support, this time I am utilizing to thank all the people who
have been concerned with Internship project.
Primarily I would thank god for being able to complete this
Internship project with success. Then I would like to thank my Director
Sir Mr. Surendra Singh Bhati And vice principal Mr.Y.S Chandel sir
Internship project guide Mr sourabh,& Mr C.L Malviya sir and my all
Department of Computer Science all teachers ,Mr.devendra Kushwah ,
Mr.Mahendra, Miss. sonal, Mr.sanjay,whose valuable guidance has
been the ones that helped me patch this and make it full proof success
his suggestion and his instruction has served as the major contributor
towards the completion of the project.
I thanks to all my project group member Kavita Panwar,Dolly
Rajput,Reena dixit,Jyoti Bagdi,Priya Rajput and all my classmate Then, I
would like to thank my parents and friends who helped me with their
valuable blessings, suggestion and guidance has been helpful in various
phases of the completion of the Internship project.
Last but not the least I would like to thank all my classmates who
helped me a lot in this Internship project.
Name –
Class – B.Sc. VIth Sem (C.S)
5
TABLE OF CONTENTS
1. Introduction
1.1 Introduction
1.2 Problem Introduction
1.3 Modules In The Project
2. Requirements Specification
2.1 Introduction
2.2 Hardware Requirements
2.3 Software Requirements
3. Sample Screenshots
4. System Design
4.1 Table Design
5. E-R Model
6. DFD Diagram
7.Conclusion
8 . References
6
ABSTRACT
The purpose of the project entitled as “HOSPITAL MANAGEMENT
SYSTEM “is to computerize the Front Office Management of Hospital to
develop software which is user friendly simple, fast, and cost –
effective. It deals with the collection of patient’s information, diagnosis
details, etc. Traditionally, it was done manually. The main function of the
system is register and store patient details and doctor details and retrieve
these details as and when required, and also to manipulate these details
meaningfully System input contains patient details, diagnosis details,
while system output is to get these details on to the screen. The Hospital
Management System can be entered using a username and password. It is
accessible either by an administrator or receptionist. Only they can add
data into the database. The data can be retrieved easily. The data are well
protected for personal use and makes the data processing very fast.
7
INTRODUCATION
The project Hospital Management system includes registration of
patients, storing their details into the system, and also computerized
billing in the pharmacy, and labs. The software has the facility to give a
unique id for every patient and stores the details of every patient and the
staff automatically. It includes a search facility to know the current status
of each room. User can search availability of a doctor and the details of a
patient using the id. The Hospital Management System can be entered
using a username and password. It is accessible either by an
administrator or receptionist. Only they can add data into the database.
The data can be retrieved easily. The interface is very user-friendly. The
data are well protected for personal use and makes the data processing
very fast. The purpose of the project entitled as “HOSPITAL
MANAGEMENT SYSTEM” is to computerize the Front Office
Management of Hospital to develop software which is user friendly,
simple, fast, and cost – effective. It deals with the collection of patient’s
information, diagnosis details, etc., and also to manipulate these details
meaningfully System input contains patient details, diagnosis details;
while system output is to get these details on to the CRT screen. A form
is a major part of Visual Basic application, which allows the user to enter
the data as well as view the result. A control is an object that we draw on
a form to enable or enhance user interaction with an application. Event
procedures are where we do the actual computer programming and are
saved with the form in the file with the firm extension. These procedures
are where we write BASIC language statements. You will learn a lot of
programming and BASIC language in this course. The BASIC you will
learn is very similar to the original BASIC used by Bill Gates and Paul
Allen when starting Microsoft.
8
PROBLEM INTRODUCTION
Lack Of Immediate Retrievals: -
The information is very difficult to retrieve and to find particular
information like- E.g. - To find out about the patient’s history, the user
has to go through various registers. This results in in convenience and
wastage of time.
Lack of immediate information storage: -
The information generated by various transactions takes time and efforts
to be stored at right place.
Lack of prompt updating: -
Various changes to information like patient details or immunization
details of child are difficult to make as paper work is involved.
Error prone manual calculation: -
Manual calculations are error prone and take a lot of time this may result
in incorrect information. For example calculation of patient’s bill based
on various treatments.
9
PREPARATION OF ACCURATE AND
PROMPT REPORTS
This becomes a difficult task as information is difficult to collect from
various register.
SCOPE OF THE PROJECT
1) Information about Patients is done by just writing the Patients
name, age and gender. Whenever the Patient comes up his
information is stored freshly.
2) Diagnosis information to patients is generally recorded on the
document, which contains Patient information. It is destroyed after
some time period to decrease the paper load in the office.
3) Information about various diseases is not kept as any document.
Doctors themselves do this job by remembering various medicines.
10
MODULES
The entire project mainly consists of 3 modules, which are
Admin module
User module (patient)
Doctor module
1.3.1 ADMIN MODULE:
 Manage Department Of Hospitals, User, Doctor Accounts.
 Watch Transaction Reports Of Patient Payment
 Bed,Ward, Cabin Status
 Watch Diagnosis Report
1.3.2 USER MODULE(PATIENT):
 View Appointment List And Status With Doctors
 View Medication From Doctor
 View Doctor List
 View Operation History
 View Admit History. Like Bed,Ward Icuetc
 Manage Own Profile
11
1.3.3 DOCTOR MODULE:
 Manage patient. account opening and updating
 Create, manage appointment with patient
 Create prescription for patient
REQUIREMENT SPECIFICATION
2.1 INTRODUCTION
To Be Used Efficiently, All Computer Software Needs Certain
Hardware Components Or The Other Software Resources To Be
Present On A Computer. These Pre-Requisites Are Known
As(Computer) System Requirements And Are Often Used As A
Guideline As Opposed To An Absolute Rule. Most Software
Defines Two Sets Of System Requirements: Minimum And
Recommended. With Increasing Demand For Higher Processing
Power And Resources In Newer Versions Of Software, System
Requirements Tend To Increase Over Time. Industry Analysts
Suggest That This Trend Plays A Bigger part In Driving
Upgrades To Existing Computer Systems Than Technological
Advancements.
12
2.2 HARDWARE REQUIREMENTS:
The Most Common Set Of Requirements Defined By Any
Operating System Or Software Application Is The Physical
Computer Resources, Also Known As Hardware. A Hardware
Requirements List Is Often Accompanied By A Hardware
Compatibility List (HCL), Especially In Case Of Operating
Systems. An HCL Lists Tested, Compatibility And Sometimes
Incompatible Hardware Devices For A Particular Operating
System Or Application. The Following Sub-Sections Discuss
The Various Aspects Of Hardware Requirements.
HARDWARE REQUIREMENTS FOR PRESENT
PROJECT:
Processor : Intel Dual Core ,I3
Ram : 512 Mb
Hard Disk : 100 Mb
13
2.3 SOFTWARE REQUIREMENTS:
Software Requirements Deal With Defining Software Resource
Requirements And Pre-Requisites That Need To Be Installed On
A Computer To Provide Optimal Functioning Of An
Application. These Requirements Or Pre-Requisites Are
Generally Not Included In The Software Installation Package
And Need To Be Installed Separately Before The Software Is
Installed.
SOFTWARE REQUIREMENTS FOR PRESENT
PROJECT:
Operating System : Windows 7/ Xp/8
Front End : Microsoft Visual Basic 6.0
Database : MS Access 2000
14
15
16
17
18
19
20
21
22
23
24
25
26
27
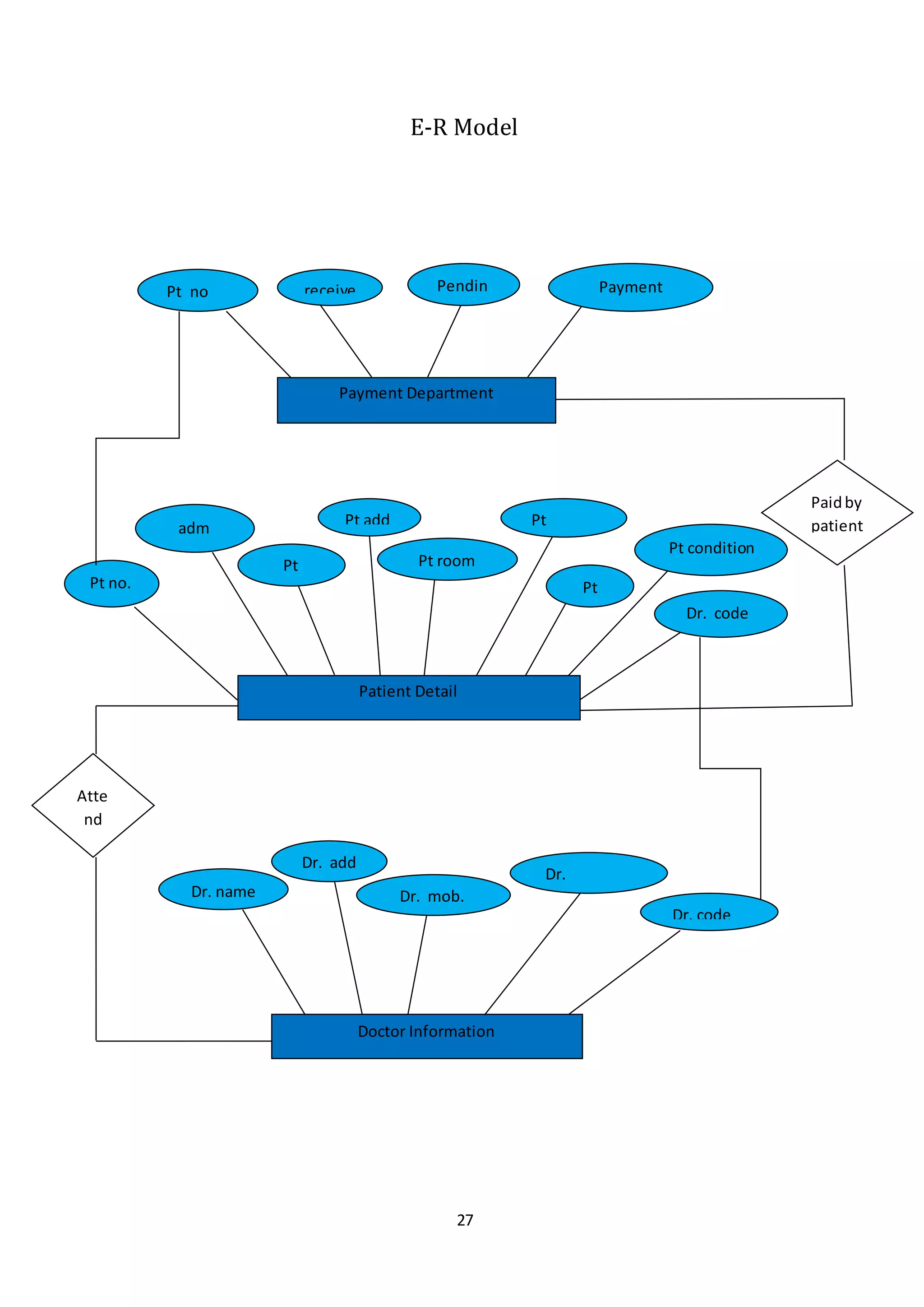
E-R Model
Payment Department
Pt_no receive Payment
Due
Pendin
g
Patient Detail
Pt no.
adm
date
Pt
name
Pt add
Pt room
no.
Pt
disease
Pt
dob
Pt condition
Dr. code
Paidby
patient
Doctor Information
Dr. name
Dr. add
Dr. mob.
no.
Dr.
specialist
Dr. code
Atte
nd
by
Dr.
28
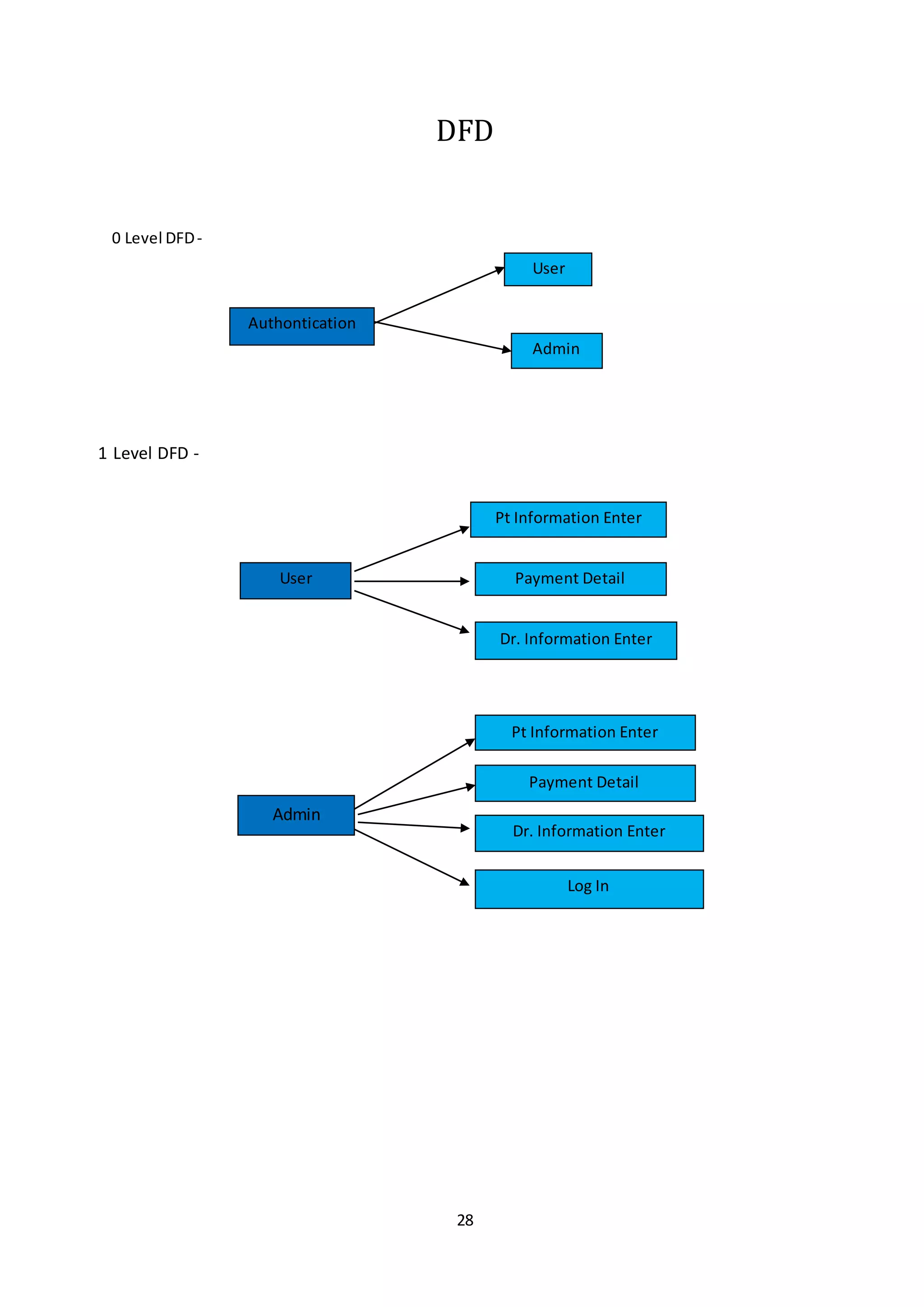
DFD
0 Level DFD-
1 Level DFD -
Authontication
User
Admin
User
Pt Information Enter
Payment Detail
Dr. Information Enter
Admin
Pt Information Enter
Payment Detail
Dr. Information Enter
Log In
29
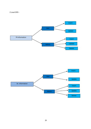
2 Level DFD -
Pt Information
User
Admin
Insert
Update
e
Update
Insert
Update
Delete
Dr. Information
User
Admin
Insert
Update
Insert
Update
Delete
30
payment Information
Admin
User
Insert
Update
Insert
Update
Delete
Log In Admin
Password Enter
Password Update
31
CONCLUSION:
Since we are entering details of the patients electronically in
the” Hospital Management System”, data will be secured. Using
this application we can retrieve patient’s history with a single
click. Thus processing information will be faster. It guarantees
accurate maintenance of Patient details. It easily reduces the
book keeping task and thus reduces the human effort and
increases accuracy speed.
32
REFERENCES
 Visual Basic 6 Programming (Black Book)
 Online Resources
 Website Referred
:- www.google.com
:- www.codeproject.com
:- www.freevbcode.com
:- www.vbsources.com

Hospital management system

  • 1.
    1 Topice “Hospital Management System” ProjectReport Submitted for the Bachelor in Computer Science Department of Computer science Rai Saheb Bhanwar Singh College Nasrullaganj Under the Supervision Mr.Sourabh sir Submitted by Mr.C.l Malviya
  • 2.
  • 3.
    3 Declaration I hereby thatthis is entitled ““Hospital Management System “embodies my own work , which has been submitted for partial fulfillment of B Sc of computer science . This work is corned not under the supervision and guidance’s of Mr. Sourabh , Mr C.L. Malviya Assistance professor of computer science R. S. B. college. I further state that I have put more than 45 days of attendance with . The supervision in the Department of computer science R. S. B. college. I further declare that to best of my knowledge the project doesn’t contends my duplication of work Date :……………………… Signature of the Student Place :…………………….. Name: Class: B.Sc. VI Sem Roll Number: Address: NASRULLAGANJ
  • 4.
    4 ACKNOWLEDGEMENT In the accomplishmentof this Internship project successfully, many people have best owned upon me their blessings and the heart pledged support, this time I am utilizing to thank all the people who have been concerned with Internship project. Primarily I would thank god for being able to complete this Internship project with success. Then I would like to thank my Director Sir Mr. Surendra Singh Bhati And vice principal Mr.Y.S Chandel sir Internship project guide Mr sourabh,& Mr C.L Malviya sir and my all Department of Computer Science all teachers ,Mr.devendra Kushwah , Mr.Mahendra, Miss. sonal, Mr.sanjay,whose valuable guidance has been the ones that helped me patch this and make it full proof success his suggestion and his instruction has served as the major contributor towards the completion of the project. I thanks to all my project group member Kavita Panwar,Dolly Rajput,Reena dixit,Jyoti Bagdi,Priya Rajput and all my classmate Then, I would like to thank my parents and friends who helped me with their valuable blessings, suggestion and guidance has been helpful in various phases of the completion of the Internship project. Last but not the least I would like to thank all my classmates who helped me a lot in this Internship project. Name – Class – B.Sc. VIth Sem (C.S)
  • 5.
    5 TABLE OF CONTENTS 1.Introduction 1.1 Introduction 1.2 Problem Introduction 1.3 Modules In The Project 2. Requirements Specification 2.1 Introduction 2.2 Hardware Requirements 2.3 Software Requirements 3. Sample Screenshots 4. System Design 4.1 Table Design 5. E-R Model 6. DFD Diagram 7.Conclusion 8 . References
  • 6.
    6 ABSTRACT The purpose ofthe project entitled as “HOSPITAL MANAGEMENT SYSTEM “is to computerize the Front Office Management of Hospital to develop software which is user friendly simple, fast, and cost – effective. It deals with the collection of patient’s information, diagnosis details, etc. Traditionally, it was done manually. The main function of the system is register and store patient details and doctor details and retrieve these details as and when required, and also to manipulate these details meaningfully System input contains patient details, diagnosis details, while system output is to get these details on to the screen. The Hospital Management System can be entered using a username and password. It is accessible either by an administrator or receptionist. Only they can add data into the database. The data can be retrieved easily. The data are well protected for personal use and makes the data processing very fast.
  • 7.
    7 INTRODUCATION The project HospitalManagement system includes registration of patients, storing their details into the system, and also computerized billing in the pharmacy, and labs. The software has the facility to give a unique id for every patient and stores the details of every patient and the staff automatically. It includes a search facility to know the current status of each room. User can search availability of a doctor and the details of a patient using the id. The Hospital Management System can be entered using a username and password. It is accessible either by an administrator or receptionist. Only they can add data into the database. The data can be retrieved easily. The interface is very user-friendly. The data are well protected for personal use and makes the data processing very fast. The purpose of the project entitled as “HOSPITAL MANAGEMENT SYSTEM” is to computerize the Front Office Management of Hospital to develop software which is user friendly, simple, fast, and cost – effective. It deals with the collection of patient’s information, diagnosis details, etc., and also to manipulate these details meaningfully System input contains patient details, diagnosis details; while system output is to get these details on to the CRT screen. A form is a major part of Visual Basic application, which allows the user to enter the data as well as view the result. A control is an object that we draw on a form to enable or enhance user interaction with an application. Event procedures are where we do the actual computer programming and are saved with the form in the file with the firm extension. These procedures are where we write BASIC language statements. You will learn a lot of programming and BASIC language in this course. The BASIC you will learn is very similar to the original BASIC used by Bill Gates and Paul Allen when starting Microsoft.
  • 8.
    8 PROBLEM INTRODUCTION Lack OfImmediate Retrievals: - The information is very difficult to retrieve and to find particular information like- E.g. - To find out about the patient’s history, the user has to go through various registers. This results in in convenience and wastage of time. Lack of immediate information storage: - The information generated by various transactions takes time and efforts to be stored at right place. Lack of prompt updating: - Various changes to information like patient details or immunization details of child are difficult to make as paper work is involved. Error prone manual calculation: - Manual calculations are error prone and take a lot of time this may result in incorrect information. For example calculation of patient’s bill based on various treatments.
  • 9.
    9 PREPARATION OF ACCURATEAND PROMPT REPORTS This becomes a difficult task as information is difficult to collect from various register. SCOPE OF THE PROJECT 1) Information about Patients is done by just writing the Patients name, age and gender. Whenever the Patient comes up his information is stored freshly. 2) Diagnosis information to patients is generally recorded on the document, which contains Patient information. It is destroyed after some time period to decrease the paper load in the office. 3) Information about various diseases is not kept as any document. Doctors themselves do this job by remembering various medicines.
  • 10.
    10 MODULES The entire projectmainly consists of 3 modules, which are Admin module User module (patient) Doctor module 1.3.1 ADMIN MODULE:  Manage Department Of Hospitals, User, Doctor Accounts.  Watch Transaction Reports Of Patient Payment  Bed,Ward, Cabin Status  Watch Diagnosis Report 1.3.2 USER MODULE(PATIENT):  View Appointment List And Status With Doctors  View Medication From Doctor  View Doctor List  View Operation History  View Admit History. Like Bed,Ward Icuetc  Manage Own Profile
  • 11.
    11 1.3.3 DOCTOR MODULE: Manage patient. account opening and updating  Create, manage appointment with patient  Create prescription for patient REQUIREMENT SPECIFICATION 2.1 INTRODUCTION To Be Used Efficiently, All Computer Software Needs Certain Hardware Components Or The Other Software Resources To Be Present On A Computer. These Pre-Requisites Are Known As(Computer) System Requirements And Are Often Used As A Guideline As Opposed To An Absolute Rule. Most Software Defines Two Sets Of System Requirements: Minimum And Recommended. With Increasing Demand For Higher Processing Power And Resources In Newer Versions Of Software, System Requirements Tend To Increase Over Time. Industry Analysts Suggest That This Trend Plays A Bigger part In Driving Upgrades To Existing Computer Systems Than Technological Advancements.
  • 12.
    12 2.2 HARDWARE REQUIREMENTS: TheMost Common Set Of Requirements Defined By Any Operating System Or Software Application Is The Physical Computer Resources, Also Known As Hardware. A Hardware Requirements List Is Often Accompanied By A Hardware Compatibility List (HCL), Especially In Case Of Operating Systems. An HCL Lists Tested, Compatibility And Sometimes Incompatible Hardware Devices For A Particular Operating System Or Application. The Following Sub-Sections Discuss The Various Aspects Of Hardware Requirements. HARDWARE REQUIREMENTS FOR PRESENT PROJECT: Processor : Intel Dual Core ,I3 Ram : 512 Mb Hard Disk : 100 Mb
  • 13.
    13 2.3 SOFTWARE REQUIREMENTS: SoftwareRequirements Deal With Defining Software Resource Requirements And Pre-Requisites That Need To Be Installed On A Computer To Provide Optimal Functioning Of An Application. These Requirements Or Pre-Requisites Are Generally Not Included In The Software Installation Package And Need To Be Installed Separately Before The Software Is Installed. SOFTWARE REQUIREMENTS FOR PRESENT PROJECT: Operating System : Windows 7/ Xp/8 Front End : Microsoft Visual Basic 6.0 Database : MS Access 2000
  • 14.
  • 15.
  • 16.
  • 17.
  • 18.
  • 19.
  • 20.
  • 21.
  • 22.
  • 23.
  • 24.
  • 25.
  • 26.
  • 27.
    27 E-R Model Payment Department Pt_noreceive Payment Due Pendin g Patient Detail Pt no. adm date Pt name Pt add Pt room no. Pt disease Pt dob Pt condition Dr. code Paidby patient Doctor Information Dr. name Dr. add Dr. mob. no. Dr. specialist Dr. code Atte nd by Dr.
  • 28.
    28 DFD 0 Level DFD- 1Level DFD - Authontication User Admin User Pt Information Enter Payment Detail Dr. Information Enter Admin Pt Information Enter Payment Detail Dr. Information Enter Log In
  • 29.
    29 2 Level DFD- Pt Information User Admin Insert Update e Update Insert Update Delete Dr. Information User Admin Insert Update Insert Update Delete
  • 30.
  • 31.
    31 CONCLUSION: Since we areentering details of the patients electronically in the” Hospital Management System”, data will be secured. Using this application we can retrieve patient’s history with a single click. Thus processing information will be faster. It guarantees accurate maintenance of Patient details. It easily reduces the book keeping task and thus reduces the human effort and increases accuracy speed.
  • 32.
    32 REFERENCES  Visual Basic6 Programming (Black Book)  Online Resources  Website Referred :- www.google.com :- www.codeproject.com :- www.freevbcode.com :- www.vbsources.com