Experiment: - 5
Hospital Management
1) Problem Definition
 Problems with conventional system.
 The information is very difficult to retrieve and to find particular
information like- E.g. - To find out about the patient’s history, the
user has to go through various registers.
 The information generated by various transactions takes time and
efforts to be stored at right place.
 Various changes to information like patient details or immunization
details of child are difficult to make as paper work is involved.
 Preparation of accurate and prompt reports: - This becomes a
difficult task as information is difficult to collect fromvarious
registers.
 Manual calculations are error proneand take a lot of time this may
result in incorrect information. For example calculation of patient’s
bill based on various treatments.
2) System Requirement Specification(SRS)
2.1Introduction
2.1.1 Purpose
 The Softwareis for the automation of HospitalManagement.
 Itmaintains two levels of users:-
 Administrator Level
 User Level
 The Softwareincludes:-
 Maintaining Patient details.
 Providing Prescription, Precautions and Diet advice.
 Providing and maintaining all kinds of tests for a patient.
 Billing and Report generation.
DATE: -
2.1.2 Scope
 Itcan be used in any Hospital, Clinic, Dispensary or Pathology labs
for maintaining patient details and their test results.
2.1.3 Reference
 www.google.co.in
2.1.4 Overview
 Projectis related to HospitalManagement System.
 The project maintains two levels of users:-
 Administrator Level-Doctor
 User Level-Data Entry Operator
 Main facilities available in this projectare:-
 Maintaining records of indoor/outdoor patients.
 Maintaining patients diagnosis details, advised tests to be done.
 Providing different test facilities to a doctor for diagnosis of
patients.
 X-Ray
 Urine Test
 Stool Test
 Colonoscopy Test
 Blood Test
 Biochemistry Test
2.2Overall Description
2.2.1 User Characteristic
 Every user should be:
Comfortable of working with computer.
He must have knowledge in medical field.
He must also have basic knowledge of English too.
2.2.2 Constraints
GUI is only in English.
Login and password is used for identification of user and there is no
facility for guest.
i.) Software Requirements –
Client on Internet Web Browser, OS (any)
HTML Interpreter Google Chrome 6.0, I.E., Mozilla Firefox Web Server
WASCE, OS (any)
Database Server Apache Tomcat OS (any)
Development End RAD (J2EE, JAVA, Servlets,
HTML, XML, AJAX), DB2,
OS (Windows), WebSphere
ii.) Hardware Requirements -
 RAM 256 MB
 Processor Pentium (R) Dual-Core CPU 1.30 GHz
iii.) Software Interface –
 Back-End Description : MS Access Database Administrator
 Front-End Description: The communication establish
between Admin and employee is
done by J2EE
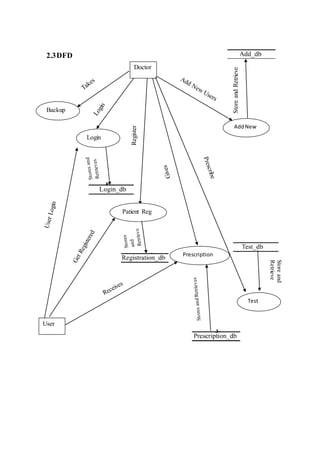
2.3DFD
Doctor
User
Backup
Login
Patient Reg
AddNew
Prescription
Test
Register
StoreandRetrieve
Storeand
Retrieve
3) Sample Form(Screenshots)
 Login Form
 Home Page
 Patient Entry Form
 PrescriptionEntry Form
 Patient Diagnosis HistoryForm
 Patient Injection Entry Form
 Patient ReceiptEntry Form
 Accumulated ReceiptForm
 Patient ReceiptQuery Form
 BloodTestForm
 X-Ray Form
 TestReports Form
 SearchBy Name Form
 SearchBy Date Form
4) Result :-
The project Hospital Management System (HMS) is for computerizing
the working in a hospital. The software takes care of all the requirements of an
average hospital and is capable to provide easy and effective storage of information
related to patients that come up to the hospital. It generates test reports; provide
prescription details including various tests, diet advice, and medicines prescribed to
patient and doctor. It also provides injection details and billing facility on the basis of
patient’s status whether it is an indoor or outdoor patient. The system also provides
the facility of backup as per the requirement.

hospital management system

  • 1.
    Experiment: - 5 HospitalManagement 1) Problem Definition  Problems with conventional system.  The information is very difficult to retrieve and to find particular information like- E.g. - To find out about the patient’s history, the user has to go through various registers.  The information generated by various transactions takes time and efforts to be stored at right place.  Various changes to information like patient details or immunization details of child are difficult to make as paper work is involved.  Preparation of accurate and prompt reports: - This becomes a difficult task as information is difficult to collect fromvarious registers.  Manual calculations are error proneand take a lot of time this may result in incorrect information. For example calculation of patient’s bill based on various treatments. 2) System Requirement Specification(SRS) 2.1Introduction 2.1.1 Purpose  The Softwareis for the automation of HospitalManagement.  Itmaintains two levels of users:-  Administrator Level  User Level  The Softwareincludes:-  Maintaining Patient details.  Providing Prescription, Precautions and Diet advice.  Providing and maintaining all kinds of tests for a patient.  Billing and Report generation. DATE: -
  • 2.
    2.1.2 Scope  Itcanbe used in any Hospital, Clinic, Dispensary or Pathology labs for maintaining patient details and their test results. 2.1.3 Reference  www.google.co.in 2.1.4 Overview  Projectis related to HospitalManagement System.  The project maintains two levels of users:-  Administrator Level-Doctor  User Level-Data Entry Operator  Main facilities available in this projectare:-  Maintaining records of indoor/outdoor patients.  Maintaining patients diagnosis details, advised tests to be done.  Providing different test facilities to a doctor for diagnosis of patients.  X-Ray  Urine Test  Stool Test  Colonoscopy Test  Blood Test  Biochemistry Test 2.2Overall Description 2.2.1 User Characteristic  Every user should be: Comfortable of working with computer. He must have knowledge in medical field. He must also have basic knowledge of English too.
  • 3.
    2.2.2 Constraints GUI isonly in English. Login and password is used for identification of user and there is no facility for guest. i.) Software Requirements – Client on Internet Web Browser, OS (any) HTML Interpreter Google Chrome 6.0, I.E., Mozilla Firefox Web Server WASCE, OS (any) Database Server Apache Tomcat OS (any) Development End RAD (J2EE, JAVA, Servlets, HTML, XML, AJAX), DB2, OS (Windows), WebSphere ii.) Hardware Requirements -  RAM 256 MB  Processor Pentium (R) Dual-Core CPU 1.30 GHz iii.) Software Interface –  Back-End Description : MS Access Database Administrator  Front-End Description: The communication establish between Admin and employee is done by J2EE
  • 4.
  • 5.
    3) Sample Form(Screenshots) Login Form  Home Page
  • 6.
     Patient EntryForm  PrescriptionEntry Form
  • 7.
     Patient DiagnosisHistoryForm  Patient Injection Entry Form
  • 8.
  • 9.
     Accumulated ReceiptForm Patient ReceiptQuery Form
  • 10.
  • 11.
     TestReports Form SearchBy Name Form  SearchBy Date Form
  • 13.
    4) Result :- Theproject Hospital Management System (HMS) is for computerizing the working in a hospital. The software takes care of all the requirements of an average hospital and is capable to provide easy and effective storage of information related to patients that come up to the hospital. It generates test reports; provide prescription details including various tests, diet advice, and medicines prescribed to patient and doctor. It also provides injection details and billing facility on the basis of patient’s status whether it is an indoor or outdoor patient. The system also provides the facility of backup as per the requirement.