BY
    ANAY NILESH KACHARIA
             &
GURUPRASAD VENKATAKRISHNA RAO
IMP NOTE
• IN SULPHONATION SO3 REACTS WITH
  ORGANIC MOLECULE TO PRODUCE SULPHUR
  AND CARBON BOND.

• SULFATION ON OTHER HAND IS FORMATION
  OF SULPHUR-OXYGEN-CARBON BOND.
SULPHONATION
• SO3 is an aggressive electrophilic reagent that
  rapidly reacts with any organic compound
  containing an electron donor group.
• Sulfonation is a difficult reaction to perform
  on an industrial scale because the reaction is
  rapid and highly exothermic, releasing
  approximately 380 kJ/kg SO3 (800 BTUs per
  pound of SO3) reacted.
SULPHONATION
• Most organic compounds form a black char on
  contact with pure SO3 due to the rapid
  reaction and heat evolution.
• Additionally, as shown in Figure, the reactants
  increase in viscosity between 15 and 300
  times as they are converted from the organic
  feedstock to the sulfonic acid.
SULPHONATION
 THIS LARGE INCREASE IN
VISCOSITY MAKES HEAT REMOVAL
DIFFICULT. THE HIGH VISCOSITY OF
THE FORMED PRODUCTS REDUCES
THE HEAT TRANSFER COEFFICIENT
FROM THE REACTION MASS.

 EFFECTIVE COOLING OF THE
REACTION MASS IS ESSENTIAL
BECAUSE HIGH TEMPERATURES
PROMOTE SIDE REACTIONS THAT
PRODUCE UNDESIRABLE BY-
PRODUCTS.

 ALSO, PRECISE CONTROL OF THE
MOLAR RATIO OF SO3 TO ORGANIC
IS ESSENTIAL BECAUSE ANY EXCESS
SO3, DUE TO ITS REACTIVE
NATURE, CONTRIBUTES TO SIDE
REACTIONS AND BY-PRODUCT
FORMATION.
Air supply system
• Process requires Dry and cool air .
• Air should be deficient in any kind of
  disturbance
• Control valves sort out disturbance problems
• Air chiller cools the filtered air
• Regenerated air can be recycled
Air
supply
system
Sulfur feed sysytem
• Control of sulfur to sulfur burning unit is
  important since that is going to effect mole
  ratio in main unit
• Sulfur feed system ensures that.
• Melting of sulfur takes place here
• Entire sulfur feed system is jacketed
  considering freezing point of sulphur is 112.60
  C.
Sulfur burning unit
• Consist of atomized sulfur burning.
• Sulfur dioxide leaving burner is cooled to 4200 C
  & is passed through vanadium pentoxide catalytic
  converter where SO2 is converted to SO3 with 99
  % efficiency.
• SO3 is initially cooled in a double pipe cooler by
  regenerated air.
• Finally cooled by heat exchanger to ambient
  temperature.
• Inlet mist eliminator eliminates any residual
  oleum.
Falling Film Reactor
Common Types
                         Annular Falling Film
Multitube Falling Film         Reactor
       Reactor
• It employs interchangeable
 organic metering flanges.

• The mole ratio control is
  maintained on a micro scale
  throughout the sulfonator.

• Cooling jackets on the reactor
  remove most of the heat of the
  reaction.

• The additional recycle system is
  a huge benefit.

• The cooling process reduces the
  amount of time of holding
  sulfonic acid at elevated
  temperatures.
• It consists of a number of vertical
  tubes as arranged in a shell and
  tube heat exchanger

• The tubes are generally 25mm
  internal diameter and about 6m in
  length.

• Generally a reactor with 70 tubes
  would have a capacity of about
  3 tonnes of surfactant per hour.

• The residence time from the top of
the reactor to the neutralizer is
between 2-3 minutes.
Features of a FFR

• Various configurations of Feedstock entry.


• Thin distribution of liquid olefin to prevent localized overheating.


• Short residence time owing to its instantaneous reaction completion.
Points to Remember
• Temperature gradient must be sufficent to control the extremely
  vigorous intial exotherm to avoid charring.

• Air temperature should be below olefin feed.

• Film thickness has to be maintained in the order of (0.001-0.01 inches)

• Mixture of air and S03 should contain 2%-4% of S03


• Here stoichometry plays a very significant role.
EFFECT OF MOLE RATIOS ON 1,4 DIOXANE CONTENT
SO3 absorber
• Is capable of treating the total output from
  the SO3 generation system to form 98%
  sulfuric acid.
• It is a convenience in plant startup , shutdown
  and product changeover. It is also
  recommended in situations where frequent
  power failures can interrupt production.
• Generally used when alcohol feedstock are
  available in plant.
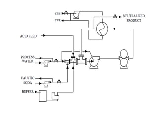
Neutralizer
• The neutralizer combines sulfonic acid or
  organo-sulfuric acid with a neutralizing agent,
  additives, and dilutent (water).
• A recycle loop circulates neutral slurry through
  a heat exchanger to remove heat of
  neutralization, mixing and pumping.
• Buffer is added to maintain pH.
Effluent Gas Treatment System
References
•   Kirk & othmer , 3rd edition
•   www.chemithon.com
•   www.ballestra.org
•   www.google.com ( Images )
•   Chemistry and technology of surfactants by
    Richard farn
falling film sulphonation

falling film sulphonation

  • 1.
    BY ANAY NILESH KACHARIA & GURUPRASAD VENKATAKRISHNA RAO
  • 3.
    IMP NOTE • INSULPHONATION SO3 REACTS WITH ORGANIC MOLECULE TO PRODUCE SULPHUR AND CARBON BOND. • SULFATION ON OTHER HAND IS FORMATION OF SULPHUR-OXYGEN-CARBON BOND.
  • 4.
    SULPHONATION • SO3 isan aggressive electrophilic reagent that rapidly reacts with any organic compound containing an electron donor group. • Sulfonation is a difficult reaction to perform on an industrial scale because the reaction is rapid and highly exothermic, releasing approximately 380 kJ/kg SO3 (800 BTUs per pound of SO3) reacted.
  • 5.
    SULPHONATION • Most organiccompounds form a black char on contact with pure SO3 due to the rapid reaction and heat evolution. • Additionally, as shown in Figure, the reactants increase in viscosity between 15 and 300 times as they are converted from the organic feedstock to the sulfonic acid.
  • 6.
    SULPHONATION  THIS LARGEINCREASE IN VISCOSITY MAKES HEAT REMOVAL DIFFICULT. THE HIGH VISCOSITY OF THE FORMED PRODUCTS REDUCES THE HEAT TRANSFER COEFFICIENT FROM THE REACTION MASS.  EFFECTIVE COOLING OF THE REACTION MASS IS ESSENTIAL BECAUSE HIGH TEMPERATURES PROMOTE SIDE REACTIONS THAT PRODUCE UNDESIRABLE BY- PRODUCTS.  ALSO, PRECISE CONTROL OF THE MOLAR RATIO OF SO3 TO ORGANIC IS ESSENTIAL BECAUSE ANY EXCESS SO3, DUE TO ITS REACTIVE NATURE, CONTRIBUTES TO SIDE REACTIONS AND BY-PRODUCT FORMATION.
  • 8.
    Air supply system •Process requires Dry and cool air . • Air should be deficient in any kind of disturbance • Control valves sort out disturbance problems • Air chiller cools the filtered air • Regenerated air can be recycled
  • 9.
  • 10.
    Sulfur feed sysytem •Control of sulfur to sulfur burning unit is important since that is going to effect mole ratio in main unit • Sulfur feed system ensures that. • Melting of sulfur takes place here • Entire sulfur feed system is jacketed considering freezing point of sulphur is 112.60 C.
  • 12.
    Sulfur burning unit •Consist of atomized sulfur burning. • Sulfur dioxide leaving burner is cooled to 4200 C & is passed through vanadium pentoxide catalytic converter where SO2 is converted to SO3 with 99 % efficiency. • SO3 is initially cooled in a double pipe cooler by regenerated air. • Finally cooled by heat exchanger to ambient temperature. • Inlet mist eliminator eliminates any residual oleum.
  • 16.
  • 17.
    Common Types Annular Falling Film Multitube Falling Film Reactor Reactor
  • 18.
    • It employsinterchangeable organic metering flanges. • The mole ratio control is maintained on a micro scale throughout the sulfonator. • Cooling jackets on the reactor remove most of the heat of the reaction. • The additional recycle system is a huge benefit. • The cooling process reduces the amount of time of holding sulfonic acid at elevated temperatures.
  • 19.
    • It consistsof a number of vertical tubes as arranged in a shell and tube heat exchanger • The tubes are generally 25mm internal diameter and about 6m in length. • Generally a reactor with 70 tubes would have a capacity of about 3 tonnes of surfactant per hour. • The residence time from the top of the reactor to the neutralizer is between 2-3 minutes.
  • 20.
    Features of aFFR • Various configurations of Feedstock entry. • Thin distribution of liquid olefin to prevent localized overheating. • Short residence time owing to its instantaneous reaction completion.
  • 21.
    Points to Remember •Temperature gradient must be sufficent to control the extremely vigorous intial exotherm to avoid charring. • Air temperature should be below olefin feed. • Film thickness has to be maintained in the order of (0.001-0.01 inches) • Mixture of air and S03 should contain 2%-4% of S03 • Here stoichometry plays a very significant role.
  • 22.
    EFFECT OF MOLERATIOS ON 1,4 DIOXANE CONTENT
  • 23.
    SO3 absorber • Iscapable of treating the total output from the SO3 generation system to form 98% sulfuric acid. • It is a convenience in plant startup , shutdown and product changeover. It is also recommended in situations where frequent power failures can interrupt production. • Generally used when alcohol feedstock are available in plant.
  • 25.
    Neutralizer • The neutralizercombines sulfonic acid or organo-sulfuric acid with a neutralizing agent, additives, and dilutent (water). • A recycle loop circulates neutral slurry through a heat exchanger to remove heat of neutralization, mixing and pumping. • Buffer is added to maintain pH.
  • 27.
  • 28.
    References • Kirk & othmer , 3rd edition • www.chemithon.com • www.ballestra.org • www.google.com ( Images ) • Chemistry and technology of surfactants by Richard farn