Eye movement examination
Ahmed Abdul Ghany
Types of Eye movements
Control of Eye movements
 No double vision
• Supranuclear
• Internuclear
• Nuclear
 Double vision
• Nerve lesion
• Neuromuscular junction
• muscle
Muscles involved in Eye Movements
WHAT TO DO ?
•
•
•
•

Look at the position of the head, why?
Look at the eyes for ptosis
Look at the position of the eyes in 1ry gaze.
Perform cover test: for Latent squint
Test Eye movement to pursuit
Hold a pen vertically about 50 cm away from
patient and ask him to follow it.
Test Saccadic Eye movement
Face the patient. Hold both your hands out in
front of you about 30 cm apart from side to side
and about 30 cm from the patient. Then ask the
patient to look from one hand to another.
Test Convergence
Ask the patient to look at the distance and then
look at your finger placed 50 cm from him.
Gradually bring the eyes in.
Doll’s eye maneuver
In conscious patients with limited eye
movements on command or pursuit, the test
can be done to demonstrate preserved eye
movements ( supranuclear lesions).
WHAT YOU FIND
WHAT IT MEANS
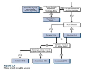
Skew deviation
• Eyes are aligned in different vertical planes
• Common with brainstem lesions: stroke or
demyelination
Single cranial nerve palsy
Medical: Diabetes,
atherosclerosis, vasculitis
and Miller-Fisher
syndrome.
Surgical: tumor, aneurysm
and trauma.
Nuclear lesions, lateral and vertical
gaze palsy
Arise from brainstem pathology as infarction
and multiple sclerosis.
Internuclear ophtalmoplegia
• A lesion to the medial longitudinal fasciculus
• Common cause: Multiple sclerosis
• Rare with vasculitis
Supranuclear palsy
• With preserved positional and vestibular
testing.
• Seen in degenerative conditions.
Eye movements examination

Eye movements examination

  • 1.
  • 2.
    Types of Eyemovements
  • 3.
    Control of Eyemovements  No double vision • Supranuclear • Internuclear • Nuclear  Double vision • Nerve lesion • Neuromuscular junction • muscle
  • 4.
    Muscles involved inEye Movements
  • 5.
  • 6.
    • • • • Look at theposition of the head, why? Look at the eyes for ptosis Look at the position of the eyes in 1ry gaze. Perform cover test: for Latent squint
  • 7.
    Test Eye movementto pursuit Hold a pen vertically about 50 cm away from patient and ask him to follow it.
  • 8.
    Test Saccadic Eyemovement Face the patient. Hold both your hands out in front of you about 30 cm apart from side to side and about 30 cm from the patient. Then ask the patient to look from one hand to another.
  • 9.
    Test Convergence Ask thepatient to look at the distance and then look at your finger placed 50 cm from him. Gradually bring the eyes in.
  • 10.
    Doll’s eye maneuver Inconscious patients with limited eye movements on command or pursuit, the test can be done to demonstrate preserved eye movements ( supranuclear lesions).
  • 11.
  • 14.
  • 15.
    Skew deviation • Eyesare aligned in different vertical planes • Common with brainstem lesions: stroke or demyelination
  • 16.
    Single cranial nervepalsy Medical: Diabetes, atherosclerosis, vasculitis and Miller-Fisher syndrome. Surgical: tumor, aneurysm and trauma.
  • 17.
    Nuclear lesions, lateraland vertical gaze palsy Arise from brainstem pathology as infarction and multiple sclerosis.
  • 18.
    Internuclear ophtalmoplegia • Alesion to the medial longitudinal fasciculus • Common cause: Multiple sclerosis • Rare with vasculitis
  • 19.
    Supranuclear palsy • Withpreserved positional and vestibular testing. • Seen in degenerative conditions.