APPROACH TO BLOOD GAS
ANALYSIS
Dr. MANDAR HAVAL
D.C.H D.N.B
How does the kidney do it?
• The kidney does it in three ways:
– Total reabsorption of filtered bicarbonate (proximal).
– Controlled secretion of H+ into filtrate (distal).
– Judicious use of urinary buffers.
TUBULAR CELL BLOODFILTRATE
TUBULAR CELL BLOODFILTRATE
H2O + CO2
H2CO3
H+ + HCO3
-
CA II
TUBULAR CELL BLOODFILTRATE
H2O + CO2
H2CO3
H+ + HCO3
-
CA II
TUBULAR CELL BLOODFILTRATE
H2O + CO2
H2CO3
H+ + HCO3
-
CA II
Na K
ATPase
Na
K
Na+
Na+
TUBULAR CELL BLOODFILTRATE
H2O + CO2
H2CO3
H+ + HCO3
-
CA II
Na K
ATPase
Na
K
Na+
Na+
H+
Na+ / H+
Antiporter
HCO3
-H+ATPase
TUBULAR CELL BLOODFILTRATE
H2O + CO2
H2CO3
CA II
Na K
ATPase
Na
K
Na+
Na+
H+
Na+ / H+
Antiporter
HCO3
-
Na / K
H+ATPase
TUBULAR CELL BLOODFILTRATE
H2O + CO2
H2CO3
CA II
Na K
ATPase
Na
K
Na+
Na+
H+
Na+ / H+
Antiporter
HCO3
-
Na / K
HCO3
-
H2CO3
H2O + CO2
CA IV
H+ATPase
TUBULAR CELL BLOODFILTRATE
H2O + CO2
CA II
H2O
CA IV
HCO3
-H+
COLLECTING
TUBULE CELL FILTRATEBLOOD
H2O + CO2
H2CO3
HCO3
-
CA II
H+
ATPase
Cl- / HCO3
-
Exchanger
Cl-
H+
COLLECTING
TUBULE CELL FILTRATEBLOOD
H2O + CO2
H2CO3
HCO3
-
CA II
H+
ATPase
Cl- / HCO3
-
Exchanger
Cl-
H+
COLLECTING
TUBULE CELL FILTRATE
BLOOD
H+
ATPase H+
HPO4
=
COLLECTING
TUBULE CELL FILTRATE
BLOOD
H+
ATPase H+ HPO4
=H2PO4
-
COLLECTING
TUBULE CELL FILTRATE
BLOOD
H+
ATPase H+
SO4
=
HSO4-
COLLECTING
TUBULE CELL FILTRATE
BLOOD
H+
ATPase H+
NH3 NH3
NH4
+
Evaluation of
Systemic Acid Base Disorders
1. Comprehensive history and physical examination.
2. Evaluate simultaneously performed ABG & serum
electrolytes.
3. Identification of the dominant disorder.
4. Calculation of compensation.
5. Calculate the anion gap and the Δ.
1. Anion Gap
2. Δ AG
3. Δ Bicarbonate
Step 3:
Identification of the dominant disorder
Primary
disorder
pH Initial
change
Compensatory
change
Metabolic
acidosis
↓ ↓ HCO3 ↓ PCO2
Step 3:
Identification of the dominant disorder
Primary
disorder
pH Initial
change
Compensatory
change
Metabolic
acidosis
↓ ↓ HCO3 ↓ PCO2
Metabolic
alkalosis
↑ ↑ HCO3 ↑ PCO2
Step 3:
Identification of the dominant disorder
Primary
disorder
pH Initial
change
Compensatory
change
Metabolic
acidosis
↓ ↓ HCO3 ↓ PCO2
Metabolic
alkalosis
↑ ↑ HCO3 ↑ PCO2
Respiratory
acidosis
↓ ↑ PCO2 ↑ HCO3
Respiratory
alkalosis
↑ ↓ PCO2 ↓ HCO3
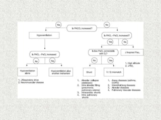
• WHERE THE PROBLEM START
Calculation of compensation
Mean "whole body" response equations for simple acid-base disturbances.
Note: The formula calculates the change in the compensatory parameter.
Disorder pH Primary
change
Compensatory
Response
Equation
Metabolic
Acidosis
  [HCO3
-]  PCO2 ΔPCO2  1.2  ΔHCO3
Metabolic
Alkalosis
  [HCO3
-]  PCO2 ΔPCO2  0.7  ΔHCO3
Respiratory
Acidosis
  PCO2  [HCO3
-] Acute:
ΔHCO3
-  0.1  ΔPCO2
Chronic:
ΔHCO3
-  0.3  ΔPCO2
Respiratory
Alkalosis
  PCO2  [HCO3
-] Acute:
ΔHCO3
-  0.2  ΔPCO2
Chronic:
ΔHCO3
-  0.5  ΔPCO2
Simple compensation
Disorder pH Primary problem Compensation
Metabolic acidosis ↓ ↓ in HCO3- PaCO2
=1.5xHCO3+8(+/-2)
Metabolic alkalosis ↑ 10↑ in HCO3- 7↑ in PaCO2
Respiratory acidosis ↓ ACUTE -10↑ in PaCO2
CHRONIC -10↑ in PaCO2
1↑ in [HCO3-]
3.5↑ in [HCO3-]
Respiratory alkalosis ↑ ACUTE-10↓ in PaCO2
CHRONIC-10↓ in PaCO2
2↓ in [HCO3-]
4↓ in [HCO3-]
Calculate the “gaps”
Anion gap = Na+ − [Cl− + HCO3
−]
Δ AG = Anion gap − 12
Δ HCO3 = 24 − HCO3
Δ AG = Δ HCO3
−, then Pure high AG Met. Acidosis
Δ AG > Δ HCO3
−, then High AG Met Acidosis + Met. Alkalosis
Δ AG < Δ HCO3
−, then High AG Met Acidosis + Normal AG Met A
Note:
Add Δ AG to measured HCO3
− to obtain bicarbonate level
that would have existed IF the high AG metabolic acidosis
were to be absent, i.e., “Pre-existing Bicarbonate.”
 Bicarbexistinge
BicarbCurrent
AGDelta
__Pr
_
_












SOME FORMULA
•THAT YOU SHOULD
KNOW
CALCULATION OF H+
20 – 7.70
30 – 7.50
40(H+) – 7.40 (PH)
50 – 7.30
65 – 7.20
  


3
2
24
HCO
PaCO
H
pH H+ pH H+
6.70 200 7.40 40
6.75 178 7.45 35
6.80 158 7.50 32
6.85 141 7.55 28
6.90 126 7.60 25
6.95 112 7.65 22
7.00 100 7.70 20
7.05 89 7.75 18
7.10 79 7.80 16
7.15 71 7.85 14
7.20 63 7.90 13
7.25 56 7.95 11
7.30 50 8.00 10
7.35 45
CAO2= directly reflects the total
number of oxygen molecules in
arterial blood, both bound and
unbound to hemoglobin
• CaO2 = (1.34 x HB x SPO2) +(0.003 x PaO2)
Normal CaO2 ranges from 16 to 22 ml O2/dl
Which patient is more hypoxemic, and why?
• Patient A:
pH 7.48
PaCO2 34 mm Hg
PaO2 85 mm Hg
SaO2 95%
Hemoglobin 7 gm%
• Patient B:
pH 7.32
PaCO2 74 mm Hg
PaO255 mm Hg
SaO2 85%
Hemoglobin 15 gm%
www.dnbpediatrics.com
ANS CONT…..
• Patient A: Arterial oxygen content = .95 x 7 x
1.34 = 8.9 ml O2/dl
• Patient B: Arterial oxygen content = .85 x 15 x
1.34 = 17.1 ml O2/dl
• Patient A, with the higher PaO2 but the lower
hemoglobin content, is more hypoxemic
www.dnbpediatrics.com
PaO2
• Factors affecting the PaO2 include alveolar
ventilation, FIO2, altitude, age, and the
oxyhemoglobin dissociation curve
• Relation between PaO2 and SaO2:
PaO2 corresponds to SaO2
60mm Hg 90%
50mm Hg 80%
40mm Hg 70%
30mm Hg 60%
True or False:
The pO2 in a cup of water open to the
atmosphere is always higher than the arterial
pO2 in a healthy person (breathing room air)
who is holding the cup
www.dnbpediatrics.com
ANS
• The PO2 in the cup of water is always higher. This is for several
reasons. First, there is no barrier to oxygen diffusing into the
water; thus the PO2 in the cup will be the same as the
atmosphere, at sea level approximately 160 mm Hg.
• Second, there is no CO2 coming from the cup to dilute the
oxygen, as there is in people.
• Third, there is no V-Q inequality or shunt; even healthy
people have a difference between alveolar PO2 and arterial
PO2 for this reason. Thus a healthy person and a cup of water
exposed to the atmosphere at sea level would have PO2
values of about 100 mm Hg and 160 mm Hg, respectively.
www.dnbpediatrics.com
A-a Gradient
• Determines the degree of lung function
impairment
• The A-a gradient is the partial pressure of
alveolar oxygen minus the partial pressure of
arterial oxygen (PAO2-PaO2)
• Normal is 2-10mm Hg or 10 plus one tenth the
person’s age
A-a Gradient
• [(713*FIO2)-(PaCO2/0.8)] – PaO2
INTERPRETATION
NORMAL – 10-20
(>30 is SINGNIFICANT)
Seen in – Shunt
Low V/Q
Hypoventilation
A-a Gradient
• PAO2-PaO2 of 20-30mm Hg on room air
indicates mild pulmonary dysfunction, and
greater than 50mm Hg on room air indicates
severe pulmonary dysfunction
• The causes of increased gradient include
intrapulmonary shunt, intracardiac shunt, and
diffusion abnormalities
a/A Ratio
• Pao2/PAo2 NAORMAL LEVEL IS >0.75
• <0.60 IS INCOMPATIBLE WITH SPONTANIOUS
BREATHING
PaO2/FIO2 Ratio
• To estimate the impairment of oxygenation, calculate
the PaO2/FIO2 ratio
• Normally, this ratio is 500-600
• Below 300 is acute lung injury*
• Below 200 is ARDS*
*Along with diffuse infiltrates, normal PCWP, and
appropriate mechanism
OXYGEN INDEX
• OI =MAP X FIO2 x 100
POST DUCTAL
PAO2
INTERPRETATION
• OI >40 that is unresponsive to iNO predict a
high mortality rate (>80%) and are indications
for ECMO.
VENTILATORY INDEX
• VI =PIP X PCO2 X RR
1000
VI > 65% INDICATE
PREDICTIVE DEATH
IN ARDS
RELATION OF ALBUMIN IN ABG
AG corrected = AG + 2.5[4 – albumin]
(AG= Anion gap)
DELTA GAP
 Delta gap = (actual AG – 12) + HCO3
 Adjusted HCO3 should be 24 (+_ 6) {18-30}
 If delta gap > 30 -> additional metabolic alkalosis
 If delta gap < 18 -> additional non-gap metabolic acidosis
 If delta gap 18 – 30 -> no additional metabolic disorders
SOME CASE DISCUSSION
Case 1
• A 15 yr old juvenile diabetic presents with abdominal
pain, vomiting, fever & tiredness for 1 day. He had
stopped taking insulin 3 days ago. Examination
revealed tachycardia, BP- 100/60, signs of
dehydration. Abdominal examination was normal.
• ABG:
pH 7.31
PaCO2 26 mmHg
HCO3 12 mEq/L
PaO2 92 mm Hg
• Evaluate the acid-base disturbance(s)?
Serum Electrolytes:
Na 140 mEq/L
K 5.0 mEq/L
Cl 100 mEq/L
Case 1: Solution
• Dominant disorder is Metabolic Acidosis
• Compensation formula:
Δ PaCO2 = 1.2 × Δ HCO3
= 1.2 × 12
= 14.4
PaCO2 = 40 – 14 = 26
Compensation is appropriate.
• Anion Gap = 140 – (100 + 12)
= 28
AG is high.
pH 7.31
PaCO2 26
HCO3 12
PaO2 92
Na 140
K 5.0
Cl 100
Case 1: Solution
• Δ AG = 28 – 12
= 16
• Δ HCO3 = 24 – 12
= 12
• Δ AG > Δ HCO3
-
• Final Diagnosis:
High AG Met. Acidosis + Met. Alkalosis
pH 7.31
PaCO2 26
HCO3 12
PaO2 92
Na 140
K 5.0
Cl 100
Case 2
• A 14 yr old boy presents with continuous vomiting of
3 days duration, mental confusion, giddiness, and
tiredness for 1 day.
• Examination revealed tachycardia, hypotension and
dehydration.
• ABG
pH 7.50
PaCO2 48
HCO3 32
PaO2 90
• Evaluate the acid-base disturbance(s)?
Serum Electrolytes:
Na 139
K 3.9
Cl 85
Case 2: Solution
• Dominant disorder is Metabolic Alkalosis
• Compensation formula:
Δ PaCO2 = 0.7 × Δ HCO3
= 0.7 × 8
= 5.6
PaCO2 = 40 + 6 = 46
Compensation is appropriate.
• Anion Gap = 139 – (85 + 32)
= 22
AG is high.
pH 7.50
PaCO2 48
HCO3 32
PaO2 90
Na 139
K 3.9
Cl 85
Case 2: Solution
• Δ AG = 22 – 12
= 10
• High AG metabolic acidosis
• Final Diagnosis:
Metabolic Alkalosis + High AG Met. Acidosis
pH 7.50
PaCO2 48
HCO3 32
PaO2 90
Na 139
K 3.9
Cl 85
Case 3: Varieties of Metabolic Acidosis
Patient A B C
ECF volume Low Low Normal
Glucose 600 120 120
pH 7.20 7.20 7.20
Na 140 140 140
Cl 103 118 118
HCO3
-
10 10 10
AG 27 12 12
Ketones 4+ 0 0
High-AG
Met.
Acidosis
Non-AG
Met.
Acidosis
Non-AG
Met.
Acidosis
Renal handling of Hydrogen in
Metabolic Acidosis
• In the setting of metabolic acidosis, normal kidneys try to
increase H+ excretion by increasing titratable acidity and
ammonia. The latter is excreted as NH4
+.
• When NH4
+ is excreted, it also causes increased chloride
loss, to maintain electrical neutrality.
• Chloride loss, therefore, will be in excess of Na and K.
• Urine Anion-Gap = Na + K – Cl
• In metabolic acidosis, if Urine anion gap is negative, it
suggests that the kidneys are excreting H+ effectively.
Urine Electrolytes in Metabolic Acidosis
Patient A B C
U. Na 10 50
U. K 14 47
U. Cl 74 28
Urine AG –50 +69
Dx: Diarrhea RTA
In Normal anion gap Metabolic Acidosis,
Positive Urine AG suggests distal Renal Tubular Acidosis
Negative Urine AG suggests non-renal cause for Metabolic Acidosis.
Urine Anion Gap = (U. Na + U. K – U. Cl)
Case 4
• A 17 yr old boy presented with history of
progressive dyspnoea with wheezing for 4 days.
• He also had fever, cough with yellowish
expectoration.
• He had increased sleepiness for 1 day.
• On examination, he was tachypnoeic, pulse-
100/min bounding, BP-160/96, central cyanosis +,
drowsy, asterixis +, RS – B/L extensive wheezing +.
• CXR- hyperinflated lung fields with tubular heart.
Case 4: Laboratory data
• ABG:
pH 7.30
PaCO2 60 mmHg
HCO3 28 mEq/L
PaO2 68 mm Hg
• Serum Electrolytes:
Na 136 mEq/L
K 4.5 mEq/L
Cl 98 mEq/L
• Evaluate the acid-base disturbance(s)?
Case 4: Solution
• Dominant disorder is Respiratory Acidosis
• Compensation formula:
Δ HCO3 = 0.3 × Δ PaCO2
= 0.3 × 20
= 6
HCO3 = 24 + 6 = 30
Compensation is appropriate.
• Anion Gap = 136 – (98 + 28)
= 10
AG is normal.
pH 7.30
PaCO2 60
HCO3 28
PaO2 68
Na 136
K 4.5
Cl 98
Case 5
• 12 year old girl presented with complaints of
difficulty in breathing and upper abdominal
discomfort for the past 1 hr.
• On examination, vitals normal, patient
hyperventilating, RS – normal, Abdomen – normal.
Case 5: Laboratory data
• ABG:
pH 7.50
PaCO2 25 mmHg
HCO3 21 mEq/L
PaO2 100 mm Hg
• Serum Electrolytes:
Na 137 mEq/L
K 3.9 mEq/L
Cl 99 mEq/L
Calcium 9.0 mEq/L
• Evaluate the acid-base disturbance(s)?
Case 5: Solution
• Dominant disorder is Respiratory Alkalosis
• Compensation formula:
Δ HCO3 = 0.2 × Δ PaCO2
= 0.2 × 15
= 3
HCO3 = 24 – 3 = 21
Compensation is appropriate.
• Anion Gap = 137 – (99 + 21)
= 17
AG is slightly high which can be seen in respiratory
alkalosis.
pH 7.50
PaCO2 25
HCO3 21
PaO2 100
Na 137
K 3.9
Cl 99
Calcium 9.0
Case 7
• Explain the acid-base status of a 18-year-old boy
with history of chronic renal failure treated with high
dose diuretics admitted to hospital with pneumonia
and the following lab values:
ABG Serum Electrolytes
pH 7.52 Na+ 145 mEq/L
PaCO2 30 mm Hg K+ 2.9 mEq/L
PaO2 62 mm Hg Cl
-
98 mEq/L
HCO3
-
21 mEq/L
Case 7: Solution
• Dominant disorder is Respiratory Alkalosis
• Compensation formula:
Δ HCO3 = 0.2 × Δ PaCO2
= 0.2 × 10
= 2
HCO3 = 24 – 2 = 22
Compensation is appropriate.
• Anion Gap = 145 – (98 + 21)
= 26
AG is very high suggestive of metabolic acidosis.
pH 7.52
PaCO2 30
HCO3 21
PaO2 62
Na 145
K 2.9
Cl 98
Case 7: Solution
• Δ AG = 26 – 12
= 14
• Δ HCO3 = 24 – 21
= 3
• Δ AG > Δ HCO3
-
High AG Met Acidosis + Met. Alkalosis
• Final Diagnosis:
Respiratory Alkalosis +
High AG Metabolic Acidosis +
Metabolic Alkalosis
pH 7.52
PaCO2 30
HCO3 21
PaO2 62
Na 145
K 2.9
Cl 98
Case 8
• The following values are found in a 65-year-old
patient. Evaluate this patient's acid-base status?
ABG Serum Chemistry
pH 7.51 Na + 155 mEq/L
PaCO2 50 mm Hg K+ 5.5 mEq/L
HCO3
- 40 mEq/L Cl- 90 mEq/L
CO2 40 mEq/L
BUN 121 mg/dl
Glucose 77 mg/dl
Case 8: Solution
• Dominant disorder is Metabolic Alkalosis
• Compensation formula:
Δ PaCO2 = 0.7 × Δ HCO3
= 0.7 × 16
= 11.2
PaCO2 = 40 + 11 = 51
Compensation is appropriate.
• Anion Gap = 155 – (90 + 40)
= 25
AG is high.
pH 7.51
PaCO2 50
HCO3 40
PaO2 62
Na 155
K 5.5
Cl 90
BUN 121
Case 8: Solution
• Δ AG = 25 – 12
= 13
• High AG metabolic acidosis
• Final Diagnosis:
Metabolic Alkalosis +
High AG Metabolic Acidosis
pH 7.51
PaCO2 50
HCO3 40
PaO2 62
Na 155
K 5.5
Cl 90
BUN 121
Case 9
• A 52-year-old woman has been mechanically ventilated for
two days following a drug overdose. Her arterial blood gas
values and electrolytes, stable for the past 12 hours, show:
ABG Serum Chemistry
pH 7.45 Na + 142 mEq/L
PaCO2 25 mm Hg K+ 4.0 mEq/L
Cl- 100 mEq/L
HCO3- 18 mEq/L
Case 9: Solution
• Dominant disorder is Chronic Respiratory Alkalosis
• Compensation formula:
Δ HCO3 = 0.5 × Δ PaCO2
= 0.5 × 15
= 7.5
HCO3 = 24 – 8 = 16
Compensation is appropriate.
• Anion Gap = 142 – (100 + 18)
= 24
AG is very high suggestive of metabolic acidosis.
pH 7.45
PaCO2 25
HCO3 18
Na 142
K 4.0
Cl 100
Case 9: Solution
• Δ AG = 24 – 12
= 12
• Δ HCO3 = 24 –18
= 6
• Δ AG > Δ HCO3
-
High AG Met Acidosis + Met. Alkalosis
• Final Diagnosis:
Chronic Respiratory Alkalosis +
High AG Metabolic Acidosis +
? Metabolic Alkalosis
Case 11
• A 21 year old male with progressive renal insufficiency is
admitted with abdominal cramping. He had congenital
obstructive uropathy with creation of ileal loop for diversion.
On admission,
ABG Serum Chemistry
pH 7.20 Na + 140 mEq/L
PaCO2 24 mm Hg K+ 5.6 mEq/L
Cl- 110 mEq/L
HCO3- 10 mEq/L
Case 11: Solution
• Dominant disorder is Metabolic Acidosis
• Compensation formula:
Δ PaCO2 = 1.2 × Δ HCO3
= 1.2 × 14
= 16.8
PaCO2 = 40 – 17 = 23
Compensation is appropriate.
• Anion Gap = 140 – (110 + 10)
= 20
High anion-gap metabolic acidosis.
pH 7.20
PaCO2 24
HCO3 10
Na 140
K 5.6
Cl 110
Case 11: Solution
• Δ AG = 20 – 12
= 8
• Δ HCO3 = 24 –10
= 14
• Δ AG < Δ HCO3
-
High AG Met Acidosis + Normal-AG Met. Acidosis
• Final Diagnosis:
Mixed Metabolic Acidosis
pH 7.20
PaCO2 24
HCO3 10
Na 140
K 5.6
Cl 110
Case 12
• A 15 year old female with
hypertension was treated with
low salt diet and diuretics. BP
135/85.
Otherwise normal.
See initial lab values.
• She developed profound watery
diarrhea, nausea and weakness.
• On exam, HR = 96, T=100.6 F, BP
115/70. Abdominal tenderness
with guarding on palpation.
Parameter Initial
Subseq
uent
Na 137 138
K+ 3.1 2.8
Cl- 90 102
HCO3 35 25
pH 7.51 7.42
PaCO2 47 39
Case 12: Solution
• Initally, dominant disorder is Metabolic Alkalosis
• Compensation formula:
Δ PaCO2 = 0.7 × Δ HCO3
= 0.7 × 11
= 7.7
PaCO2 = 40 + 8 = 48
Compensation is appropriate.
• Anion Gap = 137 – (90 + 35)
= 12
AG is normal.
pH 7.51
PaCO2 47
HCO3 35
Na 137
K 3.1
Cl 90
Case 12: Solution
• Subsequently, she has developed
pH HCO3 PaCO2
↓ ↓ ↓
pH 7.51  7.42
PaCO2 47  39
HCO3 35  25
Na 137  138
K 3.1  2.8
Cl 90  102
Case 12: Solution
• Subsequently, she has developed
The decrease in bicarbonate is almost same as the
rise in chloride.
• Final Diagnosis:
pH HCO3 PaCO2
↓ ↓ ↓ Metabolic acidosis
Metabolic Alkalosis +
Hyperchloremic (non-AG) Metabolic Acidosis
Case 13
• A patient with salicylate overdose.
pH = 7.45
PCO2 = 20 mmHg
HCO3 = 13 mEq/L
• Dominant disorder: Respiratory alkalosis
• Appropriate Compensation would have been HCO3 of
20 (24 – 4)
• Lower than expected HCO3 suggests presence of
metabolic acidosis as well.
ALL
THE
BEST

DNB OSCE ON ABG

  • 1.
    APPROACH TO BLOODGAS ANALYSIS Dr. MANDAR HAVAL D.C.H D.N.B
  • 3.
    How does thekidney do it? • The kidney does it in three ways: – Total reabsorption of filtered bicarbonate (proximal). – Controlled secretion of H+ into filtrate (distal). – Judicious use of urinary buffers.
  • 4.
  • 5.
    TUBULAR CELL BLOODFILTRATE H2O+ CO2 H2CO3 H+ + HCO3 - CA II
  • 6.
    TUBULAR CELL BLOODFILTRATE H2O+ CO2 H2CO3 H+ + HCO3 - CA II
  • 7.
    TUBULAR CELL BLOODFILTRATE H2O+ CO2 H2CO3 H+ + HCO3 - CA II Na K ATPase Na K Na+ Na+
  • 8.
    TUBULAR CELL BLOODFILTRATE H2O+ CO2 H2CO3 H+ + HCO3 - CA II Na K ATPase Na K Na+ Na+ H+ Na+ / H+ Antiporter HCO3 -H+ATPase
  • 9.
    TUBULAR CELL BLOODFILTRATE H2O+ CO2 H2CO3 CA II Na K ATPase Na K Na+ Na+ H+ Na+ / H+ Antiporter HCO3 - Na / K H+ATPase
  • 10.
    TUBULAR CELL BLOODFILTRATE H2O+ CO2 H2CO3 CA II Na K ATPase Na K Na+ Na+ H+ Na+ / H+ Antiporter HCO3 - Na / K HCO3 - H2CO3 H2O + CO2 CA IV H+ATPase
  • 11.
    TUBULAR CELL BLOODFILTRATE H2O+ CO2 CA II H2O CA IV HCO3 -H+
  • 12.
    COLLECTING TUBULE CELL FILTRATEBLOOD H2O+ CO2 H2CO3 HCO3 - CA II H+ ATPase Cl- / HCO3 - Exchanger Cl- H+
  • 13.
    COLLECTING TUBULE CELL FILTRATEBLOOD H2O+ CO2 H2CO3 HCO3 - CA II H+ ATPase Cl- / HCO3 - Exchanger Cl- H+
  • 14.
  • 15.
  • 16.
  • 17.
  • 18.
    Evaluation of Systemic AcidBase Disorders 1. Comprehensive history and physical examination. 2. Evaluate simultaneously performed ABG & serum electrolytes. 3. Identification of the dominant disorder. 4. Calculation of compensation. 5. Calculate the anion gap and the Δ. 1. Anion Gap 2. Δ AG 3. Δ Bicarbonate
  • 19.
    Step 3: Identification ofthe dominant disorder Primary disorder pH Initial change Compensatory change Metabolic acidosis ↓ ↓ HCO3 ↓ PCO2
  • 20.
    Step 3: Identification ofthe dominant disorder Primary disorder pH Initial change Compensatory change Metabolic acidosis ↓ ↓ HCO3 ↓ PCO2 Metabolic alkalosis ↑ ↑ HCO3 ↑ PCO2
  • 21.
    Step 3: Identification ofthe dominant disorder Primary disorder pH Initial change Compensatory change Metabolic acidosis ↓ ↓ HCO3 ↓ PCO2 Metabolic alkalosis ↑ ↑ HCO3 ↑ PCO2 Respiratory acidosis ↓ ↑ PCO2 ↑ HCO3 Respiratory alkalosis ↑ ↓ PCO2 ↓ HCO3
  • 22.
    • WHERE THEPROBLEM START
  • 23.
    Calculation of compensation Mean"whole body" response equations for simple acid-base disturbances. Note: The formula calculates the change in the compensatory parameter. Disorder pH Primary change Compensatory Response Equation Metabolic Acidosis   [HCO3 -]  PCO2 ΔPCO2  1.2  ΔHCO3 Metabolic Alkalosis   [HCO3 -]  PCO2 ΔPCO2  0.7  ΔHCO3 Respiratory Acidosis   PCO2  [HCO3 -] Acute: ΔHCO3 -  0.1  ΔPCO2 Chronic: ΔHCO3 -  0.3  ΔPCO2 Respiratory Alkalosis   PCO2  [HCO3 -] Acute: ΔHCO3 -  0.2  ΔPCO2 Chronic: ΔHCO3 -  0.5  ΔPCO2
  • 24.
    Simple compensation Disorder pHPrimary problem Compensation Metabolic acidosis ↓ ↓ in HCO3- PaCO2 =1.5xHCO3+8(+/-2) Metabolic alkalosis ↑ 10↑ in HCO3- 7↑ in PaCO2 Respiratory acidosis ↓ ACUTE -10↑ in PaCO2 CHRONIC -10↑ in PaCO2 1↑ in [HCO3-] 3.5↑ in [HCO3-] Respiratory alkalosis ↑ ACUTE-10↓ in PaCO2 CHRONIC-10↓ in PaCO2 2↓ in [HCO3-] 4↓ in [HCO3-]
  • 25.
    Calculate the “gaps” Aniongap = Na+ − [Cl− + HCO3 −] Δ AG = Anion gap − 12 Δ HCO3 = 24 − HCO3 Δ AG = Δ HCO3 −, then Pure high AG Met. Acidosis Δ AG > Δ HCO3 −, then High AG Met Acidosis + Met. Alkalosis Δ AG < Δ HCO3 −, then High AG Met Acidosis + Normal AG Met A Note: Add Δ AG to measured HCO3 − to obtain bicarbonate level that would have existed IF the high AG metabolic acidosis were to be absent, i.e., “Pre-existing Bicarbonate.”  Bicarbexistinge BicarbCurrent AGDelta __Pr _ _            
  • 26.
  • 27.
    CALCULATION OF H+ 20– 7.70 30 – 7.50 40(H+) – 7.40 (PH) 50 – 7.30 65 – 7.20      3 2 24 HCO PaCO H
  • 28.
    pH H+ pHH+ 6.70 200 7.40 40 6.75 178 7.45 35 6.80 158 7.50 32 6.85 141 7.55 28 6.90 126 7.60 25 6.95 112 7.65 22 7.00 100 7.70 20 7.05 89 7.75 18 7.10 79 7.80 16 7.15 71 7.85 14 7.20 63 7.90 13 7.25 56 7.95 11 7.30 50 8.00 10 7.35 45
  • 29.
    CAO2= directly reflectsthe total number of oxygen molecules in arterial blood, both bound and unbound to hemoglobin • CaO2 = (1.34 x HB x SPO2) +(0.003 x PaO2) Normal CaO2 ranges from 16 to 22 ml O2/dl
  • 30.
    Which patient ismore hypoxemic, and why? • Patient A: pH 7.48 PaCO2 34 mm Hg PaO2 85 mm Hg SaO2 95% Hemoglobin 7 gm% • Patient B: pH 7.32 PaCO2 74 mm Hg PaO255 mm Hg SaO2 85% Hemoglobin 15 gm% www.dnbpediatrics.com
  • 31.
    ANS CONT….. • PatientA: Arterial oxygen content = .95 x 7 x 1.34 = 8.9 ml O2/dl • Patient B: Arterial oxygen content = .85 x 15 x 1.34 = 17.1 ml O2/dl • Patient A, with the higher PaO2 but the lower hemoglobin content, is more hypoxemic www.dnbpediatrics.com
  • 32.
    PaO2 • Factors affectingthe PaO2 include alveolar ventilation, FIO2, altitude, age, and the oxyhemoglobin dissociation curve • Relation between PaO2 and SaO2: PaO2 corresponds to SaO2 60mm Hg 90% 50mm Hg 80% 40mm Hg 70% 30mm Hg 60%
  • 33.
    True or False: ThepO2 in a cup of water open to the atmosphere is always higher than the arterial pO2 in a healthy person (breathing room air) who is holding the cup www.dnbpediatrics.com
  • 34.
    ANS • The PO2in the cup of water is always higher. This is for several reasons. First, there is no barrier to oxygen diffusing into the water; thus the PO2 in the cup will be the same as the atmosphere, at sea level approximately 160 mm Hg. • Second, there is no CO2 coming from the cup to dilute the oxygen, as there is in people. • Third, there is no V-Q inequality or shunt; even healthy people have a difference between alveolar PO2 and arterial PO2 for this reason. Thus a healthy person and a cup of water exposed to the atmosphere at sea level would have PO2 values of about 100 mm Hg and 160 mm Hg, respectively. www.dnbpediatrics.com
  • 35.
    A-a Gradient • Determinesthe degree of lung function impairment • The A-a gradient is the partial pressure of alveolar oxygen minus the partial pressure of arterial oxygen (PAO2-PaO2) • Normal is 2-10mm Hg or 10 plus one tenth the person’s age
  • 36.
    A-a Gradient • [(713*FIO2)-(PaCO2/0.8)]– PaO2 INTERPRETATION NORMAL – 10-20 (>30 is SINGNIFICANT) Seen in – Shunt Low V/Q Hypoventilation
  • 37.
    A-a Gradient • PAO2-PaO2of 20-30mm Hg on room air indicates mild pulmonary dysfunction, and greater than 50mm Hg on room air indicates severe pulmonary dysfunction • The causes of increased gradient include intrapulmonary shunt, intracardiac shunt, and diffusion abnormalities
  • 39.
    a/A Ratio • Pao2/PAo2NAORMAL LEVEL IS >0.75 • <0.60 IS INCOMPATIBLE WITH SPONTANIOUS BREATHING
  • 40.
    PaO2/FIO2 Ratio • Toestimate the impairment of oxygenation, calculate the PaO2/FIO2 ratio • Normally, this ratio is 500-600 • Below 300 is acute lung injury* • Below 200 is ARDS* *Along with diffuse infiltrates, normal PCWP, and appropriate mechanism
  • 41.
    OXYGEN INDEX • OI=MAP X FIO2 x 100 POST DUCTAL PAO2
  • 42.
    INTERPRETATION • OI >40that is unresponsive to iNO predict a high mortality rate (>80%) and are indications for ECMO.
  • 43.
    VENTILATORY INDEX • VI=PIP X PCO2 X RR 1000 VI > 65% INDICATE PREDICTIVE DEATH IN ARDS
  • 44.
    RELATION OF ALBUMININ ABG AG corrected = AG + 2.5[4 – albumin] (AG= Anion gap)
  • 45.
    DELTA GAP  Deltagap = (actual AG – 12) + HCO3  Adjusted HCO3 should be 24 (+_ 6) {18-30}  If delta gap > 30 -> additional metabolic alkalosis  If delta gap < 18 -> additional non-gap metabolic acidosis  If delta gap 18 – 30 -> no additional metabolic disorders
  • 46.
  • 47.
    Case 1 • A15 yr old juvenile diabetic presents with abdominal pain, vomiting, fever & tiredness for 1 day. He had stopped taking insulin 3 days ago. Examination revealed tachycardia, BP- 100/60, signs of dehydration. Abdominal examination was normal. • ABG: pH 7.31 PaCO2 26 mmHg HCO3 12 mEq/L PaO2 92 mm Hg • Evaluate the acid-base disturbance(s)? Serum Electrolytes: Na 140 mEq/L K 5.0 mEq/L Cl 100 mEq/L
  • 48.
    Case 1: Solution •Dominant disorder is Metabolic Acidosis • Compensation formula: Δ PaCO2 = 1.2 × Δ HCO3 = 1.2 × 12 = 14.4 PaCO2 = 40 – 14 = 26 Compensation is appropriate. • Anion Gap = 140 – (100 + 12) = 28 AG is high. pH 7.31 PaCO2 26 HCO3 12 PaO2 92 Na 140 K 5.0 Cl 100
  • 49.
    Case 1: Solution •Δ AG = 28 – 12 = 16 • Δ HCO3 = 24 – 12 = 12 • Δ AG > Δ HCO3 - • Final Diagnosis: High AG Met. Acidosis + Met. Alkalosis pH 7.31 PaCO2 26 HCO3 12 PaO2 92 Na 140 K 5.0 Cl 100
  • 50.
    Case 2 • A14 yr old boy presents with continuous vomiting of 3 days duration, mental confusion, giddiness, and tiredness for 1 day. • Examination revealed tachycardia, hypotension and dehydration. • ABG pH 7.50 PaCO2 48 HCO3 32 PaO2 90 • Evaluate the acid-base disturbance(s)? Serum Electrolytes: Na 139 K 3.9 Cl 85
  • 51.
    Case 2: Solution •Dominant disorder is Metabolic Alkalosis • Compensation formula: Δ PaCO2 = 0.7 × Δ HCO3 = 0.7 × 8 = 5.6 PaCO2 = 40 + 6 = 46 Compensation is appropriate. • Anion Gap = 139 – (85 + 32) = 22 AG is high. pH 7.50 PaCO2 48 HCO3 32 PaO2 90 Na 139 K 3.9 Cl 85
  • 52.
    Case 2: Solution •Δ AG = 22 – 12 = 10 • High AG metabolic acidosis • Final Diagnosis: Metabolic Alkalosis + High AG Met. Acidosis pH 7.50 PaCO2 48 HCO3 32 PaO2 90 Na 139 K 3.9 Cl 85
  • 53.
    Case 3: Varietiesof Metabolic Acidosis Patient A B C ECF volume Low Low Normal Glucose 600 120 120 pH 7.20 7.20 7.20 Na 140 140 140 Cl 103 118 118 HCO3 - 10 10 10 AG 27 12 12 Ketones 4+ 0 0 High-AG Met. Acidosis Non-AG Met. Acidosis Non-AG Met. Acidosis
  • 54.
    Renal handling ofHydrogen in Metabolic Acidosis • In the setting of metabolic acidosis, normal kidneys try to increase H+ excretion by increasing titratable acidity and ammonia. The latter is excreted as NH4 +. • When NH4 + is excreted, it also causes increased chloride loss, to maintain electrical neutrality. • Chloride loss, therefore, will be in excess of Na and K. • Urine Anion-Gap = Na + K – Cl • In metabolic acidosis, if Urine anion gap is negative, it suggests that the kidneys are excreting H+ effectively.
  • 55.
    Urine Electrolytes inMetabolic Acidosis Patient A B C U. Na 10 50 U. K 14 47 U. Cl 74 28 Urine AG –50 +69 Dx: Diarrhea RTA In Normal anion gap Metabolic Acidosis, Positive Urine AG suggests distal Renal Tubular Acidosis Negative Urine AG suggests non-renal cause for Metabolic Acidosis. Urine Anion Gap = (U. Na + U. K – U. Cl)
  • 56.
    Case 4 • A17 yr old boy presented with history of progressive dyspnoea with wheezing for 4 days. • He also had fever, cough with yellowish expectoration. • He had increased sleepiness for 1 day. • On examination, he was tachypnoeic, pulse- 100/min bounding, BP-160/96, central cyanosis +, drowsy, asterixis +, RS – B/L extensive wheezing +. • CXR- hyperinflated lung fields with tubular heart.
  • 57.
    Case 4: Laboratorydata • ABG: pH 7.30 PaCO2 60 mmHg HCO3 28 mEq/L PaO2 68 mm Hg • Serum Electrolytes: Na 136 mEq/L K 4.5 mEq/L Cl 98 mEq/L • Evaluate the acid-base disturbance(s)?
  • 58.
    Case 4: Solution •Dominant disorder is Respiratory Acidosis • Compensation formula: Δ HCO3 = 0.3 × Δ PaCO2 = 0.3 × 20 = 6 HCO3 = 24 + 6 = 30 Compensation is appropriate. • Anion Gap = 136 – (98 + 28) = 10 AG is normal. pH 7.30 PaCO2 60 HCO3 28 PaO2 68 Na 136 K 4.5 Cl 98
  • 59.
    Case 5 • 12year old girl presented with complaints of difficulty in breathing and upper abdominal discomfort for the past 1 hr. • On examination, vitals normal, patient hyperventilating, RS – normal, Abdomen – normal.
  • 60.
    Case 5: Laboratorydata • ABG: pH 7.50 PaCO2 25 mmHg HCO3 21 mEq/L PaO2 100 mm Hg • Serum Electrolytes: Na 137 mEq/L K 3.9 mEq/L Cl 99 mEq/L Calcium 9.0 mEq/L • Evaluate the acid-base disturbance(s)?
  • 61.
    Case 5: Solution •Dominant disorder is Respiratory Alkalosis • Compensation formula: Δ HCO3 = 0.2 × Δ PaCO2 = 0.2 × 15 = 3 HCO3 = 24 – 3 = 21 Compensation is appropriate. • Anion Gap = 137 – (99 + 21) = 17 AG is slightly high which can be seen in respiratory alkalosis. pH 7.50 PaCO2 25 HCO3 21 PaO2 100 Na 137 K 3.9 Cl 99 Calcium 9.0
  • 62.
    Case 7 • Explainthe acid-base status of a 18-year-old boy with history of chronic renal failure treated with high dose diuretics admitted to hospital with pneumonia and the following lab values: ABG Serum Electrolytes pH 7.52 Na+ 145 mEq/L PaCO2 30 mm Hg K+ 2.9 mEq/L PaO2 62 mm Hg Cl - 98 mEq/L HCO3 - 21 mEq/L
  • 63.
    Case 7: Solution •Dominant disorder is Respiratory Alkalosis • Compensation formula: Δ HCO3 = 0.2 × Δ PaCO2 = 0.2 × 10 = 2 HCO3 = 24 – 2 = 22 Compensation is appropriate. • Anion Gap = 145 – (98 + 21) = 26 AG is very high suggestive of metabolic acidosis. pH 7.52 PaCO2 30 HCO3 21 PaO2 62 Na 145 K 2.9 Cl 98
  • 64.
    Case 7: Solution •Δ AG = 26 – 12 = 14 • Δ HCO3 = 24 – 21 = 3 • Δ AG > Δ HCO3 - High AG Met Acidosis + Met. Alkalosis • Final Diagnosis: Respiratory Alkalosis + High AG Metabolic Acidosis + Metabolic Alkalosis pH 7.52 PaCO2 30 HCO3 21 PaO2 62 Na 145 K 2.9 Cl 98
  • 65.
    Case 8 • Thefollowing values are found in a 65-year-old patient. Evaluate this patient's acid-base status? ABG Serum Chemistry pH 7.51 Na + 155 mEq/L PaCO2 50 mm Hg K+ 5.5 mEq/L HCO3 - 40 mEq/L Cl- 90 mEq/L CO2 40 mEq/L BUN 121 mg/dl Glucose 77 mg/dl
  • 66.
    Case 8: Solution •Dominant disorder is Metabolic Alkalosis • Compensation formula: Δ PaCO2 = 0.7 × Δ HCO3 = 0.7 × 16 = 11.2 PaCO2 = 40 + 11 = 51 Compensation is appropriate. • Anion Gap = 155 – (90 + 40) = 25 AG is high. pH 7.51 PaCO2 50 HCO3 40 PaO2 62 Na 155 K 5.5 Cl 90 BUN 121
  • 67.
    Case 8: Solution •Δ AG = 25 – 12 = 13 • High AG metabolic acidosis • Final Diagnosis: Metabolic Alkalosis + High AG Metabolic Acidosis pH 7.51 PaCO2 50 HCO3 40 PaO2 62 Na 155 K 5.5 Cl 90 BUN 121
  • 68.
    Case 9 • A52-year-old woman has been mechanically ventilated for two days following a drug overdose. Her arterial blood gas values and electrolytes, stable for the past 12 hours, show: ABG Serum Chemistry pH 7.45 Na + 142 mEq/L PaCO2 25 mm Hg K+ 4.0 mEq/L Cl- 100 mEq/L HCO3- 18 mEq/L
  • 69.
    Case 9: Solution •Dominant disorder is Chronic Respiratory Alkalosis • Compensation formula: Δ HCO3 = 0.5 × Δ PaCO2 = 0.5 × 15 = 7.5 HCO3 = 24 – 8 = 16 Compensation is appropriate. • Anion Gap = 142 – (100 + 18) = 24 AG is very high suggestive of metabolic acidosis. pH 7.45 PaCO2 25 HCO3 18 Na 142 K 4.0 Cl 100
  • 70.
    Case 9: Solution •Δ AG = 24 – 12 = 12 • Δ HCO3 = 24 –18 = 6 • Δ AG > Δ HCO3 - High AG Met Acidosis + Met. Alkalosis • Final Diagnosis: Chronic Respiratory Alkalosis + High AG Metabolic Acidosis + ? Metabolic Alkalosis
  • 71.
    Case 11 • A21 year old male with progressive renal insufficiency is admitted with abdominal cramping. He had congenital obstructive uropathy with creation of ileal loop for diversion. On admission, ABG Serum Chemistry pH 7.20 Na + 140 mEq/L PaCO2 24 mm Hg K+ 5.6 mEq/L Cl- 110 mEq/L HCO3- 10 mEq/L
  • 72.
    Case 11: Solution •Dominant disorder is Metabolic Acidosis • Compensation formula: Δ PaCO2 = 1.2 × Δ HCO3 = 1.2 × 14 = 16.8 PaCO2 = 40 – 17 = 23 Compensation is appropriate. • Anion Gap = 140 – (110 + 10) = 20 High anion-gap metabolic acidosis. pH 7.20 PaCO2 24 HCO3 10 Na 140 K 5.6 Cl 110
  • 73.
    Case 11: Solution •Δ AG = 20 – 12 = 8 • Δ HCO3 = 24 –10 = 14 • Δ AG < Δ HCO3 - High AG Met Acidosis + Normal-AG Met. Acidosis • Final Diagnosis: Mixed Metabolic Acidosis pH 7.20 PaCO2 24 HCO3 10 Na 140 K 5.6 Cl 110
  • 74.
    Case 12 • A15 year old female with hypertension was treated with low salt diet and diuretics. BP 135/85. Otherwise normal. See initial lab values. • She developed profound watery diarrhea, nausea and weakness. • On exam, HR = 96, T=100.6 F, BP 115/70. Abdominal tenderness with guarding on palpation. Parameter Initial Subseq uent Na 137 138 K+ 3.1 2.8 Cl- 90 102 HCO3 35 25 pH 7.51 7.42 PaCO2 47 39
  • 75.
    Case 12: Solution •Initally, dominant disorder is Metabolic Alkalosis • Compensation formula: Δ PaCO2 = 0.7 × Δ HCO3 = 0.7 × 11 = 7.7 PaCO2 = 40 + 8 = 48 Compensation is appropriate. • Anion Gap = 137 – (90 + 35) = 12 AG is normal. pH 7.51 PaCO2 47 HCO3 35 Na 137 K 3.1 Cl 90
  • 76.
    Case 12: Solution •Subsequently, she has developed pH HCO3 PaCO2 ↓ ↓ ↓ pH 7.51  7.42 PaCO2 47  39 HCO3 35  25 Na 137  138 K 3.1  2.8 Cl 90  102
  • 77.
    Case 12: Solution •Subsequently, she has developed The decrease in bicarbonate is almost same as the rise in chloride. • Final Diagnosis: pH HCO3 PaCO2 ↓ ↓ ↓ Metabolic acidosis Metabolic Alkalosis + Hyperchloremic (non-AG) Metabolic Acidosis
  • 78.
    Case 13 • Apatient with salicylate overdose. pH = 7.45 PCO2 = 20 mmHg HCO3 = 13 mEq/L • Dominant disorder: Respiratory alkalosis • Appropriate Compensation would have been HCO3 of 20 (24 – 4) • Lower than expected HCO3 suggests presence of metabolic acidosis as well.
  • 79.

Editor's Notes

  • #46 Must memorize how to calculate the delta gapJust read off the slide