DIURETICS


  Sumanee prakobsuk
Individual classes of Diuretics
   Carbonic Anhydrase Inhibitors
   Osmotic Diuretics
   Loop Diuretics
   Thiazides and Thiazides like Diuretis
   Distal Potassium-Sparing Diuretics
Carbonic Anhydrase Inhibitors
   Acetazolamide (Diamox)
   Act primarily on proximal tubule cells to
    inhibit bicarbonate absorption
   An additional, more modest, effect
    along the distal nephron, however, is
    also observed.
Carbonic anhydrase (CA) catalyzes inside the cell the
formation of HCO3 from H2O and CO2. This is the
result of the two-step process. Bicarbonate leaves
the cell via the Na-HCO3, cotransporter.464,465 A
second pool of carbonic anhydrase is located in the
brush border (CA). This participates in disposing of
carbonic acid, formed from filtered bicarbonate and
secreted H+. Both pools of CA are inhibited by
acetazolamide and other CA inhibitors
Pharmacokinetics.

   Acetazolamide (Diamox)
   Methazolamide (Neptazane)
    All of which favor penetration into aqueous
    humor and cerebrospinal fluid (CSF). It has
    less renal effect and, therefore, is preferred
    for treatment of glaucoma.
ADVERSE EFFECTS
   Patients may complain of weakness,
    lethargy, abnormal taste, paresthesia,
    gastrointestinal distress, malaise, and
    decreased libido.
   Overall, symptomatic metabolic acidosis
    develops in half of glaucoma patients
    treated with CAIs

       Significant metabolic acidosis induced by acetazolamide. Not a rare
       complication. Arch Intern Med 1985; 145:1815-1817.
Osmotic Diuretics
   Omsotic diuretics are substances that are freely
    filtered but poorly reabsorbed.
   Mannitol is the prototypic osmotic diuretic
   Manitol is a hypertonic solute that abstracts water
    from cells.
   In the water-permeable nephron segments of the
    proximal nephron and the thin limbs of the loop of
    Henle, fluid reabsorption concentrates filtered
    mannitol sufficiently to diminish tubular fluid
    reabsorption.
   Mannitol is recommended for management of severe
    head injury.


   A trial of mannitol therapy for cerebral edema
    complicating hepatic failure demonstrated a markedly
    improved survival of 47%, compared with only 6% in
    the control group.


            Controlled trial of dexamethasone and mannitol for the cerebral
            oedema of fulminant hepatic failure. Gut 1982; 23:625-629.
ADVERSE EFFECTS
   The osmotic abstraction of cell water initially causes
    hyponatremia and hypochloremia.
   Later, when the excess ECF is excreted, the
    decrease in cell water concentrates K+ and H+ within
    cells, which increases the gradient for their diffusion
    into the ECF, leading to hyperkalemic acidosis.
   Later, hypernatremic dehydration may develop if free
    water is not provided, because urinary concentrating
    ability is inhibited.
Loop Diuretics
   The prime action of loop diuretics
    occurs from the luminal aspect of the
    TAL .
   An electroneutral Na+/K+/2Cl−
    cotransporter, termed NKCC2, is located
    at the luminal membrane.
Brenner: Brenner and Rector's The Kidney, 8th ed.
   Loop diuretics increase the fractional
        excretion of Ca2+ by up to 30%
       Loop diuretics can increase fractional
        Mg2+ excretion by more than 60%




Effect of furosemide on calcium and magnesium transport in the rat nephron.
Am J Physiol 1981; 241:F340-F347.
   The total RBF is maintained or increased and the
    GFR is little changed during administration of loop
    diuretics to normal subjects.

   Furosemide increases the renal generation of
    prostaglandins (PGs)

   Loop diuretics, by blocking NaCl entry into macula
    densa cells, block the TGF completely.This is one
    reason that loop diuretics tend to preserve GFR,
    despite ECV depletion.
               Effects of diuretics on inner medullary hemodynamics in the
               dog. Circ Res 1982; 51:703-710.
Pharmacokinetic




      Brenner: Brenner and Rector's The Kidney, 8th ed.
   Increase Organic Anion eg Uric acid,NSAID,
    B-lactam,sulfonamide decrease uptake of
    furosemide.
   Metabolic acidosis depolarizes the
    membrane potential of Proximal tubule
    cells,with decrease OA- secretion
Both uptake processes are inhibited by probenecid. Plasma albumin
      concentration facilitates uptake and secretion by PT-S2 but inhibits
      uptake and metabolism by PT-S1.




(Drawn from data in Pichette V, Geadah D, du Souich P: The influence of moderate
hypoalbuminemia on the renal metabolism and dynamics of furosemide in the rabbit. Br J
Pharmacol 119:885, 1996.)
Thaizides and Thiazide-like Diuretics

    The major site of action of thiazide and thiazide-like
    diuretics is the distal convoluted tubule (DCT), where
    they block coupled reabsorption of Na+ and Cl−

   Thiazides and thiazide-like diuretics are moderately
    active drugs that increase excretion of sodium,
    chloride, and potassium while reducing calcium
    excretion.
Brenner: Brenner and Rector's
The Kidney, 8th ed.
   Thiazides increase potassium excretion,
    their effects on K+ secretion result from
    their tendency to stimu-late aldosterone
    secretion, to increase distal flow.
Thiazides reduce Ca2+ excretion.

     Blockade of luminal NaCl entry—
     basolateral Na+/Ca2+ exchange

     Hyperpolarization increases calcium
      entry via the transient receptor potential
      channel subfamily V, member 5 (TRPV5)

     Third, thiazides stimulate proximal
      reabsorption of Ca2+ owing to ECV
      depletion



           Brenner: Brenner and Rector's
           The Kidney, 8th ed.
Mg excretion

   Diminishes TRPM6 mRNA expression
    modestly .




         Schlingmann KP, Weber S, Peters M, et al: Hypomagnesemia
        with secondary hypocalcemia is caused by mutations in TRPM6,
        a new member of the TRPM gene family. Nat
        Genet 2002; 31:166-170.
Distal Potassium-Sparing Diuretics

             Act on the cells in the late DCT,
              connecting tubule, and the cortical
              collecting duct, where they inhibit
              luminal Na+ entry via the ENaC .

             They depolarize the lumen-
              negative transepithelial voltage,
              diminishing the electrochemical
              gradient for K+ and H+ secretion.
   Both amiloride and triamterene are organic cations
    that block ENaC directly from the luminal surface.

   Spironolactone and eplerenone are competitive
    antagonists of the mineralocorticoid receptor.
ADVERSE EFFECTS
   Hyperkalemia is the most common complication of
    these drugs.

   The risk is dose-dependent and increases
    considerably in patients with CKD or in those
    receiving K+ supplements, angiotensin-converting
    enzyme inhibitors (ACEIs), angiotensin receptor
    blockers (ARBs), NSAIDs.
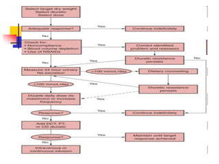
Diuretic Resistance
   Diuretic resistance implies an
    inadequate clearance of edema despite
    a full dose of diuretic.
Common Causes of Diuretic Resistance

Cause                                                   Example
Incorrect diagnosis                                     Venous or lymphatic edema
Inappropriate NaCl intake                               Na+ intake > 120 mmol · d−1
Inadequate drug reaching tubule lumen in active form:
 Noncompliance
 Dose inadequate or too infrequent
 Poor absorption                                        Uncompensated CHF
 Decreased renal blood flow                             CHF, cirrhosis of liver, elderly
 Decreased functional renal mass                        AKF, CKD, elderly
 Proteinuria                                            Nephrotic syndrome
Inadequate renal response:
 Low GFR                                                AKI, CKD
 Decreased effective ECV                                Edematous conditions
 Activation of RAA axis                                 Edematous conditions
 Nephron adaptation                                     Prolonged diuretic therapy
 NSAIDs                                                 Indomethacin, aspirin
Dose –response relationship
ADAPTATION TO DIURETIC THERAPY

   Short term adaptation or Rebound
    phenomenon

 Long term adaptation
or Braking phenomenon
Humoral and Neural Modulators of the
response to Diuretics


    Renin-Angiotensin-Aldosterone Axis .
    Catecholamines and Sympathetic
     Nervous System.
    Arginine Vasopressin
Braking Phenomenon

   A reduced NaCl delivery to the site of furosemide
    action . ( increase Angiotensin II )

   An enhanced ability of the distal tubule to
    reabsorb the extra NaCl load delivered during
    furosemide's upstream action.

   structural hypertrophy of the DCT, connecting
    tubule , doubling of NCC expression in the distal
    tubules of rats adapted to diuretics.
           A micropuncture study in rats. Clin Sci 1996; 91:299-305.
   Nephronal adaptation could underlie the
    inappropriate renal Na+ retention that can
    persist for up to 2 weeks after abrupt
    cessation of diuretic therapy.




                    DeWardener HE: Idiopathic edema: Role of
                   diuretic abuse. Kidney Int 1981; 19:881
Diuretic Combination

      Diuretics acting on a separate
       mechanism may be synergistic.




Ellison DH: The physiologic basis of diuretic synergism: Its role in treating
diuretic resistance [see comments]. Ann Intern Med 1991; 114:886-894.
Loop Diuretics and Thiazides.
      synergistic in normal subjects and in those with
       edema or renal insufficiency.

      During prolonged furosemide therapy, the
       responsiveness to a thiazide is augmented.Patients
       with advanced CKD (GFR<30 mL/min) who are
       unresponsive to thiazide alone have a marked
       natriuresis when a thiazide is added to loop diuretic
       therapy, probably by blockade of enhanced distal
       tubular Na+ reabsorption.


 Coadministration of thiazides increases the efficacy of loop diuretics even in
patients with advanced renal failure. Kidney Int 1994; 46:482-488.
Loop Diuretics or Thiazides
and Distal Potassium-Sparing Diuretics        .

   Amiloride or triamterene increases
    furosemide natriuresis only modestly
    but curtails the excretion of K+ and net
    acid and preserves total body K+.



        Long-term metabolic effects of spironolactong and thiazides
        combined with potassium-sparing agents for treatment of
        essential hypertension. Am J Cardiol 1988; 62:1072-1077.
ADVERSE EFFECTS OF DIURETICS
Hyponatremia
    Thiazides, which inhibit urinary dilution, whereas
    loop diuretics inhibit urinary concentration and
    dilution. Indeed, thiazides are 12-fold more likely than
    loop diuretics to cause hyponatremia.




               Spital A: Diuretic-induced hyponatremia. Am J
               Nephrol 1999; 19:447-452.
Hypokalemia
Hypomagnesemia
   Loop diuretics inhibit Mg2+ reabsorption in the
    TAL by reducing the transepithelial voltage
    (Tm) that drives Mg2+ and Ca2+ paracellularly

   Thiazide diminishes TRPM6 mRNA
    expression
Hypercalcemia
   Thiazides increase the serum
    concentrations of total and ionized
    calcium
Other side effects
   Hyperglycemia.
        Thiazides impair glucose uptake into muscle and
         liver.
        It has been ascribed to a diuretic-induced
         reduction in cardiac output with reflex activation
         of the SNS and catecholamine secretion leading to
         reductions in hepatic glucose uptake, muscle
         blood flow, and muscle glucose uptake



    A comparison of the effects of hydrochlorothiazide and captopril on
    glucose and lipid metabolism in patients with hypertension. N Engl J
    Med 1989; 321:868-873.
   Hyperlipidemia
       Administration of loop diuretics or thiazides
        increases the plasma concentrations of total
        cholesterol, triglycerides, and low-density
        lipoprotein (LDL) cholesterol but reduces high-
        density lipoprotein (HDL) cholesterol. These
        adverse changes average 5% to 20% during
        initiation of therapy.The mechanism is uncertain


     Ames RP: The effects of antihypertensive drugs on serum lipids and
     lipoproteins. II. Non-diuretic drugs. Drugs 1986; 32:335-357.
   Hyperuricemia
       Prolonged thiazide therapy for
        hypertension increases the serum urate
        concentration by approximately 35%.

       Renal urate clearance falls because of
        competition for secretion between urate
        and the diuretic and because ECV deplete
        induced urate reabsorption
END
Hyponatemia




  Redrawn from Clark BA, Shannon RP, Rosa RM, Epstein FH:
  Increased susceptibility to thiazide-induced hyponatremia in
  the elderly. J Am Soc Nephrol 5:1106, 1994.
Diuretics2

Diuretics2

  • 1.
  • 2.
    Individual classes ofDiuretics  Carbonic Anhydrase Inhibitors  Osmotic Diuretics  Loop Diuretics  Thiazides and Thiazides like Diuretis  Distal Potassium-Sparing Diuretics
  • 4.
    Carbonic Anhydrase Inhibitors  Acetazolamide (Diamox)  Act primarily on proximal tubule cells to inhibit bicarbonate absorption  An additional, more modest, effect along the distal nephron, however, is also observed.
  • 5.
    Carbonic anhydrase (CA)catalyzes inside the cell the formation of HCO3 from H2O and CO2. This is the result of the two-step process. Bicarbonate leaves the cell via the Na-HCO3, cotransporter.464,465 A second pool of carbonic anhydrase is located in the brush border (CA). This participates in disposing of carbonic acid, formed from filtered bicarbonate and secreted H+. Both pools of CA are inhibited by acetazolamide and other CA inhibitors
  • 6.
    Pharmacokinetics.  Acetazolamide (Diamox)  Methazolamide (Neptazane)  All of which favor penetration into aqueous humor and cerebrospinal fluid (CSF). It has less renal effect and, therefore, is preferred for treatment of glaucoma.
  • 7.
    ADVERSE EFFECTS  Patients may complain of weakness, lethargy, abnormal taste, paresthesia, gastrointestinal distress, malaise, and decreased libido.  Overall, symptomatic metabolic acidosis develops in half of glaucoma patients treated with CAIs Significant metabolic acidosis induced by acetazolamide. Not a rare complication. Arch Intern Med 1985; 145:1815-1817.
  • 8.
    Osmotic Diuretics  Omsotic diuretics are substances that are freely filtered but poorly reabsorbed.  Mannitol is the prototypic osmotic diuretic  Manitol is a hypertonic solute that abstracts water from cells.  In the water-permeable nephron segments of the proximal nephron and the thin limbs of the loop of Henle, fluid reabsorption concentrates filtered mannitol sufficiently to diminish tubular fluid reabsorption.
  • 9.
    Mannitol is recommended for management of severe head injury.  A trial of mannitol therapy for cerebral edema complicating hepatic failure demonstrated a markedly improved survival of 47%, compared with only 6% in the control group. Controlled trial of dexamethasone and mannitol for the cerebral oedema of fulminant hepatic failure. Gut 1982; 23:625-629.
  • 10.
    ADVERSE EFFECTS  The osmotic abstraction of cell water initially causes hyponatremia and hypochloremia.  Later, when the excess ECF is excreted, the decrease in cell water concentrates K+ and H+ within cells, which increases the gradient for their diffusion into the ECF, leading to hyperkalemic acidosis.  Later, hypernatremic dehydration may develop if free water is not provided, because urinary concentrating ability is inhibited.
  • 11.
    Loop Diuretics  The prime action of loop diuretics occurs from the luminal aspect of the TAL .  An electroneutral Na+/K+/2Cl− cotransporter, termed NKCC2, is located at the luminal membrane.
  • 12.
    Brenner: Brenner andRector's The Kidney, 8th ed.
  • 13.
    Loop diuretics increase the fractional excretion of Ca2+ by up to 30%  Loop diuretics can increase fractional Mg2+ excretion by more than 60% Effect of furosemide on calcium and magnesium transport in the rat nephron. Am J Physiol 1981; 241:F340-F347.
  • 14.
    The total RBF is maintained or increased and the GFR is little changed during administration of loop diuretics to normal subjects.  Furosemide increases the renal generation of prostaglandins (PGs)  Loop diuretics, by blocking NaCl entry into macula densa cells, block the TGF completely.This is one reason that loop diuretics tend to preserve GFR, despite ECV depletion. Effects of diuretics on inner medullary hemodynamics in the dog. Circ Res 1982; 51:703-710.
  • 15.
    Pharmacokinetic Brenner: Brenner and Rector's The Kidney, 8th ed.
  • 16.
    Increase Organic Anion eg Uric acid,NSAID, B-lactam,sulfonamide decrease uptake of furosemide.  Metabolic acidosis depolarizes the membrane potential of Proximal tubule cells,with decrease OA- secretion
  • 17.
    Both uptake processesare inhibited by probenecid. Plasma albumin concentration facilitates uptake and secretion by PT-S2 but inhibits uptake and metabolism by PT-S1. (Drawn from data in Pichette V, Geadah D, du Souich P: The influence of moderate hypoalbuminemia on the renal metabolism and dynamics of furosemide in the rabbit. Br J Pharmacol 119:885, 1996.)
  • 19.
    Thaizides and Thiazide-likeDiuretics  The major site of action of thiazide and thiazide-like diuretics is the distal convoluted tubule (DCT), where they block coupled reabsorption of Na+ and Cl−  Thiazides and thiazide-like diuretics are moderately active drugs that increase excretion of sodium, chloride, and potassium while reducing calcium excretion.
  • 20.
    Brenner: Brenner andRector's The Kidney, 8th ed.
  • 21.
    Thiazides increase potassium excretion, their effects on K+ secretion result from their tendency to stimu-late aldosterone secretion, to increase distal flow.
  • 22.
    Thiazides reduce Ca2+excretion.  Blockade of luminal NaCl entry—  basolateral Na+/Ca2+ exchange  Hyperpolarization increases calcium entry via the transient receptor potential channel subfamily V, member 5 (TRPV5)  Third, thiazides stimulate proximal reabsorption of Ca2+ owing to ECV depletion Brenner: Brenner and Rector's The Kidney, 8th ed.
  • 23.
    Mg excretion  Diminishes TRPM6 mRNA expression modestly . Schlingmann KP, Weber S, Peters M, et al: Hypomagnesemia with secondary hypocalcemia is caused by mutations in TRPM6, a new member of the TRPM gene family. Nat Genet 2002; 31:166-170.
  • 25.
    Distal Potassium-Sparing Diuretics  Act on the cells in the late DCT, connecting tubule, and the cortical collecting duct, where they inhibit luminal Na+ entry via the ENaC .  They depolarize the lumen- negative transepithelial voltage, diminishing the electrochemical gradient for K+ and H+ secretion.
  • 26.
    Both amiloride and triamterene are organic cations that block ENaC directly from the luminal surface.  Spironolactone and eplerenone are competitive antagonists of the mineralocorticoid receptor.
  • 27.
    ADVERSE EFFECTS  Hyperkalemia is the most common complication of these drugs.  The risk is dose-dependent and increases considerably in patients with CKD or in those receiving K+ supplements, angiotensin-converting enzyme inhibitors (ACEIs), angiotensin receptor blockers (ARBs), NSAIDs.
  • 28.
    Diuretic Resistance  Diuretic resistance implies an inadequate clearance of edema despite a full dose of diuretic.
  • 29.
    Common Causes ofDiuretic Resistance Cause Example Incorrect diagnosis Venous or lymphatic edema Inappropriate NaCl intake Na+ intake > 120 mmol · d−1 Inadequate drug reaching tubule lumen in active form: Noncompliance Dose inadequate or too infrequent Poor absorption Uncompensated CHF Decreased renal blood flow CHF, cirrhosis of liver, elderly Decreased functional renal mass AKF, CKD, elderly Proteinuria Nephrotic syndrome Inadequate renal response: Low GFR AKI, CKD Decreased effective ECV Edematous conditions Activation of RAA axis Edematous conditions Nephron adaptation Prolonged diuretic therapy NSAIDs Indomethacin, aspirin
  • 30.
  • 32.
    ADAPTATION TO DIURETICTHERAPY  Short term adaptation or Rebound phenomenon  Long term adaptation or Braking phenomenon
  • 33.
    Humoral and NeuralModulators of the response to Diuretics  Renin-Angiotensin-Aldosterone Axis .  Catecholamines and Sympathetic Nervous System.  Arginine Vasopressin
  • 34.
    Braking Phenomenon  A reduced NaCl delivery to the site of furosemide action . ( increase Angiotensin II )  An enhanced ability of the distal tubule to reabsorb the extra NaCl load delivered during furosemide's upstream action.  structural hypertrophy of the DCT, connecting tubule , doubling of NCC expression in the distal tubules of rats adapted to diuretics. A micropuncture study in rats. Clin Sci 1996; 91:299-305.
  • 35.
    Nephronal adaptation could underlie the inappropriate renal Na+ retention that can persist for up to 2 weeks after abrupt cessation of diuretic therapy. DeWardener HE: Idiopathic edema: Role of diuretic abuse. Kidney Int 1981; 19:881
  • 37.
    Diuretic Combination  Diuretics acting on a separate mechanism may be synergistic. Ellison DH: The physiologic basis of diuretic synergism: Its role in treating diuretic resistance [see comments]. Ann Intern Med 1991; 114:886-894.
  • 38.
    Loop Diuretics andThiazides.  synergistic in normal subjects and in those with edema or renal insufficiency.  During prolonged furosemide therapy, the responsiveness to a thiazide is augmented.Patients with advanced CKD (GFR<30 mL/min) who are unresponsive to thiazide alone have a marked natriuresis when a thiazide is added to loop diuretic therapy, probably by blockade of enhanced distal tubular Na+ reabsorption. Coadministration of thiazides increases the efficacy of loop diuretics even in patients with advanced renal failure. Kidney Int 1994; 46:482-488.
  • 39.
    Loop Diuretics orThiazides and Distal Potassium-Sparing Diuretics .  Amiloride or triamterene increases furosemide natriuresis only modestly but curtails the excretion of K+ and net acid and preserves total body K+. Long-term metabolic effects of spironolactong and thiazides combined with potassium-sparing agents for treatment of essential hypertension. Am J Cardiol 1988; 62:1072-1077.
  • 40.
  • 41.
    Hyponatremia  Thiazides, which inhibit urinary dilution, whereas loop diuretics inhibit urinary concentration and dilution. Indeed, thiazides are 12-fold more likely than loop diuretics to cause hyponatremia. Spital A: Diuretic-induced hyponatremia. Am J Nephrol 1999; 19:447-452.
  • 42.
  • 43.
    Hypomagnesemia  Loop diuretics inhibit Mg2+ reabsorption in the TAL by reducing the transepithelial voltage (Tm) that drives Mg2+ and Ca2+ paracellularly  Thiazide diminishes TRPM6 mRNA expression
  • 44.
    Hypercalcemia  Thiazides increase the serum concentrations of total and ionized calcium
  • 45.
    Other side effects  Hyperglycemia.  Thiazides impair glucose uptake into muscle and liver.  It has been ascribed to a diuretic-induced reduction in cardiac output with reflex activation of the SNS and catecholamine secretion leading to reductions in hepatic glucose uptake, muscle blood flow, and muscle glucose uptake A comparison of the effects of hydrochlorothiazide and captopril on glucose and lipid metabolism in patients with hypertension. N Engl J Med 1989; 321:868-873.
  • 46.
    Hyperlipidemia  Administration of loop diuretics or thiazides increases the plasma concentrations of total cholesterol, triglycerides, and low-density lipoprotein (LDL) cholesterol but reduces high- density lipoprotein (HDL) cholesterol. These adverse changes average 5% to 20% during initiation of therapy.The mechanism is uncertain Ames RP: The effects of antihypertensive drugs on serum lipids and lipoproteins. II. Non-diuretic drugs. Drugs 1986; 32:335-357.
  • 47.
    Hyperuricemia  Prolonged thiazide therapy for hypertension increases the serum urate concentration by approximately 35%.  Renal urate clearance falls because of competition for secretion between urate and the diuretic and because ECV deplete induced urate reabsorption
  • 49.
  • 50.
    Hyponatemia Redrawnfrom Clark BA, Shannon RP, Rosa RM, Epstein FH: Increased susceptibility to thiazide-induced hyponatremia in the elderly. J Am Soc Nephrol 5:1106, 1994.