Bioenergetics of Exercise And 
Training 
Joel T. Cramer, PhD; CSCS,*D; NSCA-CPT,*D; FNSCA 
chapter 
2 
Bioenergetics 
of Exercise 
and Training
Chapter Objectives 
• Understand the terminology of bioenergetics and 
metabolism related to exercise and training. 
• Discuss the central role of ATP in muscular activity. 
• Explain the basic energy systems present in human 
skeletal muscle. 
• Recognize the substrates used by each energy 
system. 
• Develop training programs that demonstrate an 
understanding of bioenergetics and metabolism.
Section Outline 
• Essential Terminology
Key Terms 
• bioenergetics: The flow of energy in a biological 
system; the conversion of macronutrients into 
biologically usable forms of energy. 
• catabolism: The breakdown of large molecules into 
smaller molecules, associated with the release of 
energy. 
• anabolism: The synthesis of larger molecules from 
smaller molecules; can be accomplished using the 
energy released from catabolic reactions. 
(continued)
Key Terms (continued) 
• exergonic reactions: Energy-releasing reactions that 
are generally catabolic. 
• endergonic reactions: Require energy and include 
anabolic processes and the contraction of muscle. 
• metabolism: The total of all the catabolic or exergonic 
and anabolic or endergonic reactions in a biological 
system. 
• adenosine triphosphate (ATP): Allows the transfer of 
energy from exergonic to endergonic reactions.
Chemical Structure 
of an ATP Molecule 
• Figure 2.1 (next slide) 
– (a) The chemical structure of an ATP molecule 
including adenosine (adenine + ribose), triphosphate 
group, and locations of the high-energy chemical 
bonds. 
– (b) The hydrolysis of ATP breaks the terminal 
phosphate bond, releases energy, and leaves ADP, 
an inorganic phosphate (Pi), and a hydrogen ion 
(H+). 
– (c) The hydrolysis of ADP breaks the terminal 
phosphate bond, releases energy, and leaves AMP, 
Pi, and H+.
Figure 2.1
Section Outline 
• Biological Energy Systems 
– Phosphagen System 
• ATP Stores 
• Control of the Phosphagen System 
– Glycolysis 
• Glycolysis and the Formation of Lactate 
• Glycolysis Leading to the Krebs Cycle 
• Energy Yield of Glycolysis 
• Control of Glycolysis 
• Lactate Threshold and Onset of Blood Lactate 
(continued)
Section Outline (continued) 
• Biological Energy Systems 
– The Oxidative (Aerobic) System 
• Glucose and Glycogen Oxidation 
• Fat Oxidation 
• Protein Oxidation 
• Control of the Oxidative (Aerobic) System 
– Energy Production and Capacity
Biological Energy Systems 
• Three basic energy systems exist in muscle 
cells to replenish ATP: 
– The phosphagen system 
– Glycolysis 
– The oxidative system
Key Point 
• Energy stored in the chemical bonds of 
adenosine triphosphate (ATP) is used to 
power muscular activity. The replenish-ment 
of ATP in human skeletal muscle is 
accomplished by three basic energy 
systems: (1) phosphagen, (2) glycolytic, 
and (3) oxidative.
Biological Energy Systems 
• Phosphagen System 
– Provides ATP primarily for short-term, high-intensity 
activities (e.g., resistance training and sprinting) and 
is active at the start of all exercise regardless of 
intensity
Biological Energy Systems 
• Phosphagen System 
– ATP Stores 
• The body does not store enough ATP for exercise. 
• Some ATP is needed for basic cellular function. 
• The phosphagen system uses the creatine kinase 
reaction to maintain the concentration of ATP. 
• The phosphagen system replenishes ATP rapidly. 
– Control of the Phosphagen System 
• Law of mass action: The concentrations of reactants or 
products (or both) in solution will drive the direction of the 
reactions.
Biological Energy Systems 
• Glycolysis 
– The breakdown of carbohydrates—either glycogen 
stored in the muscle or glucose delivered in the 
blood—to resynthesize ATP
Glycolysis 
• Figure 2.2 (next slide) 
– ADP = adenosine diphosphate 
– ATP = adenosine triphosphate 
– NAD+, NADH = nicotinamide adenine dinucleotide
Figure 2.2
Biological Energy Systems 
• Glycolysis 
– The end result of glycolysis (pyruvate) may proceed 
in one of two directions: 
1) Pyruvate can be converted to lactate. 
• ATP resynthesis occurs at a faster rate but is limited in 
duration. 
• This process is sometimes called anaerobic glycolysis (or 
fast glycolysis). 
(continued)
Biological Energy Systems 
• Glycolysis 
– The end result of glycolysis (pyruvate) may proceed 
in one of two directions (continued): 
2) Pyruvate can be shuttled into the mitochondria. 
• When pyruvate is shuttled into the mitochondria to undergo 
the Krebs cycle, the ATP resynthesis rate is slower, but it 
can occur for a longer duration if the exercise intensity is 
low enough. 
• This process is often referred to as aerobic glycolysis (or 
slow glycolysis).
Biological Energy Systems 
• Glycolysis 
– Glycolysis and the Formation of Lactate 
• The formation of lactate from pyruvate is catalyzed by the 
enzyme lactate dehydrogenase. 
• The end result is not lactic acid. 
• Lactate is not the cause of fatigue. 
• Glucose + 2Pi + 2ADP → 2Lactate + 2ATP + H2O
Cori Cycle 
• Figure 2.3 (next slide) 
– Lactate can be transported in the blood to the liver, 
where it is converted to glucose. 
– This process is referred to as the Cori cycle.
Figure 2.3
Biological Energy Systems 
• Glycolysis 
– Glycolysis Leading to the Krebs Cycle 
• Pyruvate that enters the mitochondria is converted to 
acetyl-CoA. 
• Acetyl-CoA can then enter the Krebs cycle. 
• The NADH molecules enter the electron transport system, 
where they can also be used to resynthesize ATP. 
• Glucose + 2Pi + 2ADP + 2NAD+ → 2Pyruvate + 2ATP + 
2NADH + 2H2O
Biological Energy Systems 
• Glycolysis 
– Energy Yield of Glycolysis 
• Glycolysis from one molecule of blood glucose yields a net 
of two ATP molecules. 
• Glycolysis from muscle glycogen yields a net of three ATP 
molecules.
Biological Energy Systems 
• Glycolysis 
– Control of Glycolysis 
• Stimulated by high concentrations of ADP, Pi, and ammonia 
and by a slight decrease in pH and AMP 
• Inhibited by markedly lower pH, ATP, CP, citrate, and free 
fatty acids 
• Also affected by hexokinase, phosphofructokinase, and 
pyruvate kinase 
– Lactate Threshold and Onset of Blood Lactate 
• Lactate threshold (LT) represents an increasing reliance on 
anaerobic mechanisms. 
• LT is often used as a marker of the anaerobic threshold.
Key Term 
• lactate threshold (LT): The exercise intensity 
or relative intensity at which blood lactate 
begins an abrupt increase above the baseline 
concentration.
Lactate Threshold (LT) and OBLA 
• Figure 2.4 (next slide) 
– Lactate threshold (LT) and onset of blood lactate 
accumulation (OBLA)
Figure 2.4
Biological Energy Systems 
• Glycolysis 
– Lactate Threshold and Onset of Blood Lactate 
• LT begins at 50% to 60% of maximal oxygen uptake 
in untrained individuals. 
• It begins at 70% to 80% in trained athletes. 
• OBLA is a second increase in the rate of lactate 
accumulation. 
• It occurs at higher relative intensities of exercise. 
• It occurs when the concentration of blood lactate reaches 
4 mmol/L.
Biological Energy Systems 
• The Oxidative (Aerobic) System 
– Primary source of ATP at rest and during low-intensity 
activities 
– Uses primarily carbohydrates and fats as substrates
Biological Energy Systems 
• The Oxidative (Aerobic) System 
– Glucose and Glycogen Oxidation 
• Metabolism of blood glucose and muscle glycogen begins 
with glycolysis and leads to the Krebs cycle. (Recall: If 
oxygen is present in sufficient quantities, the end product 
of glycolysis, pyruvate, is not converted to lactate but is 
transported to the mitochondria, where it is taken up and 
enters the Krebs cycle.) 
• NADH and FADH2 molecules transport hydrogen atoms to 
the electron transport chain, where ATP is produced from 
ADP.
Krebs Cycle 
• Figure 2.5 (next slide) 
– CoA = coenzyme A 
– FAD2+, FADH, FADH2 = flavin adenine dinucleotide 
– GDP = guanine diphosphate 
– GTP = guanine triphosphate 
– NAD+, NADH = nicotinamide adenine dinucleotide
Figure 2.5
Electron Transport Chain 
• Figure 2.6 (next slide) 
– CoQ = coenzyme Q 
– Cyt = cytochrome
Figure 2.6
Table 2.1
Biological Energy Systems 
• The Oxidative (Aerobic) System 
– Fat Oxidation 
• Triglycerides stored in fat cells can be broken down by 
hormone-sensitive lipase. This releases free fatty acids 
from the fat cells into the blood, where they can circulate 
and enter muscle fibers. 
• Some free fatty acids come from intramuscular sources. 
• Free fatty acids enter the mitochondria, are broken down, 
and form acetyl-CoA and hydrogen protons. 
– The acetyl-CoA enters the Krebs cycle. 
– The hydrogen atoms are carried by NADH and FADH2 to the 
electron transport chain.
Table 2.2
Biological Energy Systems 
• The Oxidative (Aerobic) System 
– Protein Oxidation 
• Protein is not a significant source of energy for most activities. 
• Protein is broken down into amino acids, and the amino acids are 
converted into glucose, pyruvate, or various Krebs cycle inter-mediates 
to produce ATP. 
– Control of the Oxidative (Aerobic) System 
• Isocitrate dehydrogenase is stimulated by ADP and inhibited by 
ATP. 
• The rate of the Krebs cycle is reduced if NAD+ and FAD2+ are not 
available in sufficient quantities to accept hydrogen. 
• The ETC is stimulated by ADP and inhibited by ATP.
Metabolism of Fat, 
Carbohydrate, and Protein 
• Figure 2.7 (next slide) 
– The metabolism of fat and that of carbohydrate and 
protein share some common pathways. Note that all 
are reduced to acetyl-CoA and enter the Krebs 
cycle.
Figure 2.7
Biological Energy Systems 
• Energy Production and Capacity 
– In general, there is an inverse relationship between 
a given energy system’s maximum rate of ATP 
production (i.e., ATP produced per unit of time) and 
the total amount of ATP it is capable of producing 
over a long period. 
– As a result, the phosphagen energy system primarily 
supplies ATP for high-intensity activities of short 
duration, the glycolytic system for moderate- to high-intensity 
activities of short to medium duration, and 
the oxidative system for low-intensity activities of 
long duration.
Table 2.3
Table 2.4
Key Point 
• The extent to which each of the three energy 
systems contributes to ATP production 
depends primarily on the intensity of 
muscular activity and secondarily on the 
duration. At no time, during either exercise 
or rest, does any single energy system 
provide the complete supply of energy.
Section Outline 
• Substrate Depletion and Repletion 
– Phosphagens 
– Glycogen
Substrate Depletion and Repletion 
• Phosphagens 
– Creatine phosphate can decrease markedly 
(50-70%) during the first stage (5-30 seconds) of 
high-intensity exercise and can be almost eliminated 
as a result of very intense exercise to exhaustion. 
– Postexercise phosphagen repletion can occur in a 
relatively short period; complete resynthesis of ATP 
appears to occur within 3 to 5 minutes, and 
complete creatine phosphate resynthesis can occur 
within 8 minutes.
Substrate Depletion and Repletion 
• Glycogen 
– The rate of glycogen depletion is related to exercise 
intensity. 
• At relative intensities of exercise above 60% of maximal 
oxygen uptake, muscle glycogen becomes an increasingly 
important energy substrate; the entire glycogen content of 
some muscle cells can become depleted during exercise.
Substrate Depletion and Repletion 
• Glycogen 
– Repletion of muscle glycogen during recovery is 
related to postexercise carbohydrate ingestion. 
• Repletion appears to be optimal if 0.7 to 3.0 g of 
carbohydrate per kg of body weight is ingested every 
2 hours following exercise.
Section Outline 
• Bioenergetic Limiting Factors in Exercise 
Performance
Table 2.5
Section Outline 
• Oxygen Uptake and the Aerobic and 
Anaerobic Contributions to Exercise
Low-Intensity, Steady-State 
Exercise Metabolism 
• Figure 2.8 (next slide) 
– 75% of maximal oxygen uptake (VOmax) 
2– EPOC = excess postexercise oxygen consumption 
. 
– VO= oxygen uptake 
2 .
Figure 2.8
Key Term 
• excess postexercise oxygen consumption 
(EPOC): Oxygen uptake above resting values 
used to restore the body to the preexercise 
condition; also called postexercise oxygen 
uptake, oxygen debt, or recovery O2.
High-Intensity, Non-Steady-State 
Exercise Metabolism 
• Figure 2.9 (next slide) 
– 80% of maximum power output 
– The required VO2 here is the oxygen uptake that 
would be required to sustain the exercise if such an 
uptake were possible to attain. Because it is not 
possible, the oxygen deficit lasts for the duration of 
the exercise. 
– EPOC = excess postexercise oxygen consumption 
. 
– VOmax = maximal oxygen uptake 
2.
Figure 2.9
Table 2.6
Section Outline 
• Metabolic Specificity of Training 
– Interval Training 
– Combination Training
Metabolic Specificity of Training 
• The use of appropriate exercise intensities 
and rest intervals allows for the “selection” 
of specific energy systems during training 
and results in more efficient and productive 
regimens for specific athletic events with 
various metabolic demands.
Metabolic Specificity of Training 
• Interval Training 
– Interval training is a method that emphasizes 
bioenergetic adaptations for a more efficient energy 
transfer within the metabolic pathways by using 
predetermined intervals of exercise and rest periods. 
• Much more training can be accomplished at higher 
intensities 
• Difficult to establish definitive guidelines for choosing 
specific work-to-rest ratios
Table 2.7
Metabolic Specificity of Training 
• Combination Training 
– Combination training adds aerobic endurance 
training to the training of anaerobic athletes in order 
to enhance recovery (because recovery relies 
primarily on aerobic mechanisms). 
• May reduce anaerobic performance capabilities, particularly 
high-strength, high-power performance 
• Can reduce the gain in muscle girth, maximum strength, 
and speed- and power-related performance 
• May be counterproductive in most strength and power 
sports

Bioenergetics of Exercise

  • 1.
    Bioenergetics of ExerciseAnd Training Joel T. Cramer, PhD; CSCS,*D; NSCA-CPT,*D; FNSCA chapter 2 Bioenergetics of Exercise and Training
  • 2.
    Chapter Objectives •Understand the terminology of bioenergetics and metabolism related to exercise and training. • Discuss the central role of ATP in muscular activity. • Explain the basic energy systems present in human skeletal muscle. • Recognize the substrates used by each energy system. • Develop training programs that demonstrate an understanding of bioenergetics and metabolism.
  • 3.
    Section Outline •Essential Terminology
  • 4.
    Key Terms •bioenergetics: The flow of energy in a biological system; the conversion of macronutrients into biologically usable forms of energy. • catabolism: The breakdown of large molecules into smaller molecules, associated with the release of energy. • anabolism: The synthesis of larger molecules from smaller molecules; can be accomplished using the energy released from catabolic reactions. (continued)
  • 5.
    Key Terms (continued) • exergonic reactions: Energy-releasing reactions that are generally catabolic. • endergonic reactions: Require energy and include anabolic processes and the contraction of muscle. • metabolism: The total of all the catabolic or exergonic and anabolic or endergonic reactions in a biological system. • adenosine triphosphate (ATP): Allows the transfer of energy from exergonic to endergonic reactions.
  • 6.
    Chemical Structure ofan ATP Molecule • Figure 2.1 (next slide) – (a) The chemical structure of an ATP molecule including adenosine (adenine + ribose), triphosphate group, and locations of the high-energy chemical bonds. – (b) The hydrolysis of ATP breaks the terminal phosphate bond, releases energy, and leaves ADP, an inorganic phosphate (Pi), and a hydrogen ion (H+). – (c) The hydrolysis of ADP breaks the terminal phosphate bond, releases energy, and leaves AMP, Pi, and H+.
  • 7.
  • 8.
    Section Outline •Biological Energy Systems – Phosphagen System • ATP Stores • Control of the Phosphagen System – Glycolysis • Glycolysis and the Formation of Lactate • Glycolysis Leading to the Krebs Cycle • Energy Yield of Glycolysis • Control of Glycolysis • Lactate Threshold and Onset of Blood Lactate (continued)
  • 9.
    Section Outline (continued) • Biological Energy Systems – The Oxidative (Aerobic) System • Glucose and Glycogen Oxidation • Fat Oxidation • Protein Oxidation • Control of the Oxidative (Aerobic) System – Energy Production and Capacity
  • 10.
    Biological Energy Systems • Three basic energy systems exist in muscle cells to replenish ATP: – The phosphagen system – Glycolysis – The oxidative system
  • 11.
    Key Point •Energy stored in the chemical bonds of adenosine triphosphate (ATP) is used to power muscular activity. The replenish-ment of ATP in human skeletal muscle is accomplished by three basic energy systems: (1) phosphagen, (2) glycolytic, and (3) oxidative.
  • 12.
    Biological Energy Systems • Phosphagen System – Provides ATP primarily for short-term, high-intensity activities (e.g., resistance training and sprinting) and is active at the start of all exercise regardless of intensity
  • 13.
    Biological Energy Systems • Phosphagen System – ATP Stores • The body does not store enough ATP for exercise. • Some ATP is needed for basic cellular function. • The phosphagen system uses the creatine kinase reaction to maintain the concentration of ATP. • The phosphagen system replenishes ATP rapidly. – Control of the Phosphagen System • Law of mass action: The concentrations of reactants or products (or both) in solution will drive the direction of the reactions.
  • 14.
    Biological Energy Systems • Glycolysis – The breakdown of carbohydrates—either glycogen stored in the muscle or glucose delivered in the blood—to resynthesize ATP
  • 15.
    Glycolysis • Figure2.2 (next slide) – ADP = adenosine diphosphate – ATP = adenosine triphosphate – NAD+, NADH = nicotinamide adenine dinucleotide
  • 16.
  • 17.
    Biological Energy Systems • Glycolysis – The end result of glycolysis (pyruvate) may proceed in one of two directions: 1) Pyruvate can be converted to lactate. • ATP resynthesis occurs at a faster rate but is limited in duration. • This process is sometimes called anaerobic glycolysis (or fast glycolysis). (continued)
  • 18.
    Biological Energy Systems • Glycolysis – The end result of glycolysis (pyruvate) may proceed in one of two directions (continued): 2) Pyruvate can be shuttled into the mitochondria. • When pyruvate is shuttled into the mitochondria to undergo the Krebs cycle, the ATP resynthesis rate is slower, but it can occur for a longer duration if the exercise intensity is low enough. • This process is often referred to as aerobic glycolysis (or slow glycolysis).
  • 19.
    Biological Energy Systems • Glycolysis – Glycolysis and the Formation of Lactate • The formation of lactate from pyruvate is catalyzed by the enzyme lactate dehydrogenase. • The end result is not lactic acid. • Lactate is not the cause of fatigue. • Glucose + 2Pi + 2ADP → 2Lactate + 2ATP + H2O
  • 20.
    Cori Cycle •Figure 2.3 (next slide) – Lactate can be transported in the blood to the liver, where it is converted to glucose. – This process is referred to as the Cori cycle.
  • 21.
  • 22.
    Biological Energy Systems • Glycolysis – Glycolysis Leading to the Krebs Cycle • Pyruvate that enters the mitochondria is converted to acetyl-CoA. • Acetyl-CoA can then enter the Krebs cycle. • The NADH molecules enter the electron transport system, where they can also be used to resynthesize ATP. • Glucose + 2Pi + 2ADP + 2NAD+ → 2Pyruvate + 2ATP + 2NADH + 2H2O
  • 23.
    Biological Energy Systems • Glycolysis – Energy Yield of Glycolysis • Glycolysis from one molecule of blood glucose yields a net of two ATP molecules. • Glycolysis from muscle glycogen yields a net of three ATP molecules.
  • 24.
    Biological Energy Systems • Glycolysis – Control of Glycolysis • Stimulated by high concentrations of ADP, Pi, and ammonia and by a slight decrease in pH and AMP • Inhibited by markedly lower pH, ATP, CP, citrate, and free fatty acids • Also affected by hexokinase, phosphofructokinase, and pyruvate kinase – Lactate Threshold and Onset of Blood Lactate • Lactate threshold (LT) represents an increasing reliance on anaerobic mechanisms. • LT is often used as a marker of the anaerobic threshold.
  • 25.
    Key Term •lactate threshold (LT): The exercise intensity or relative intensity at which blood lactate begins an abrupt increase above the baseline concentration.
  • 26.
    Lactate Threshold (LT)and OBLA • Figure 2.4 (next slide) – Lactate threshold (LT) and onset of blood lactate accumulation (OBLA)
  • 27.
  • 28.
    Biological Energy Systems • Glycolysis – Lactate Threshold and Onset of Blood Lactate • LT begins at 50% to 60% of maximal oxygen uptake in untrained individuals. • It begins at 70% to 80% in trained athletes. • OBLA is a second increase in the rate of lactate accumulation. • It occurs at higher relative intensities of exercise. • It occurs when the concentration of blood lactate reaches 4 mmol/L.
  • 29.
    Biological Energy Systems • The Oxidative (Aerobic) System – Primary source of ATP at rest and during low-intensity activities – Uses primarily carbohydrates and fats as substrates
  • 30.
    Biological Energy Systems • The Oxidative (Aerobic) System – Glucose and Glycogen Oxidation • Metabolism of blood glucose and muscle glycogen begins with glycolysis and leads to the Krebs cycle. (Recall: If oxygen is present in sufficient quantities, the end product of glycolysis, pyruvate, is not converted to lactate but is transported to the mitochondria, where it is taken up and enters the Krebs cycle.) • NADH and FADH2 molecules transport hydrogen atoms to the electron transport chain, where ATP is produced from ADP.
  • 31.
    Krebs Cycle •Figure 2.5 (next slide) – CoA = coenzyme A – FAD2+, FADH, FADH2 = flavin adenine dinucleotide – GDP = guanine diphosphate – GTP = guanine triphosphate – NAD+, NADH = nicotinamide adenine dinucleotide
  • 32.
  • 33.
    Electron Transport Chain • Figure 2.6 (next slide) – CoQ = coenzyme Q – Cyt = cytochrome
  • 34.
  • 35.
  • 36.
    Biological Energy Systems • The Oxidative (Aerobic) System – Fat Oxidation • Triglycerides stored in fat cells can be broken down by hormone-sensitive lipase. This releases free fatty acids from the fat cells into the blood, where they can circulate and enter muscle fibers. • Some free fatty acids come from intramuscular sources. • Free fatty acids enter the mitochondria, are broken down, and form acetyl-CoA and hydrogen protons. – The acetyl-CoA enters the Krebs cycle. – The hydrogen atoms are carried by NADH and FADH2 to the electron transport chain.
  • 37.
  • 38.
    Biological Energy Systems • The Oxidative (Aerobic) System – Protein Oxidation • Protein is not a significant source of energy for most activities. • Protein is broken down into amino acids, and the amino acids are converted into glucose, pyruvate, or various Krebs cycle inter-mediates to produce ATP. – Control of the Oxidative (Aerobic) System • Isocitrate dehydrogenase is stimulated by ADP and inhibited by ATP. • The rate of the Krebs cycle is reduced if NAD+ and FAD2+ are not available in sufficient quantities to accept hydrogen. • The ETC is stimulated by ADP and inhibited by ATP.
  • 39.
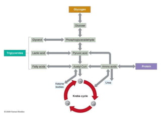
    Metabolism of Fat, Carbohydrate, and Protein • Figure 2.7 (next slide) – The metabolism of fat and that of carbohydrate and protein share some common pathways. Note that all are reduced to acetyl-CoA and enter the Krebs cycle.
  • 40.
  • 41.
    Biological Energy Systems • Energy Production and Capacity – In general, there is an inverse relationship between a given energy system’s maximum rate of ATP production (i.e., ATP produced per unit of time) and the total amount of ATP it is capable of producing over a long period. – As a result, the phosphagen energy system primarily supplies ATP for high-intensity activities of short duration, the glycolytic system for moderate- to high-intensity activities of short to medium duration, and the oxidative system for low-intensity activities of long duration.
  • 42.
  • 43.
  • 44.
    Key Point •The extent to which each of the three energy systems contributes to ATP production depends primarily on the intensity of muscular activity and secondarily on the duration. At no time, during either exercise or rest, does any single energy system provide the complete supply of energy.
  • 45.
    Section Outline •Substrate Depletion and Repletion – Phosphagens – Glycogen
  • 46.
    Substrate Depletion andRepletion • Phosphagens – Creatine phosphate can decrease markedly (50-70%) during the first stage (5-30 seconds) of high-intensity exercise and can be almost eliminated as a result of very intense exercise to exhaustion. – Postexercise phosphagen repletion can occur in a relatively short period; complete resynthesis of ATP appears to occur within 3 to 5 minutes, and complete creatine phosphate resynthesis can occur within 8 minutes.
  • 47.
    Substrate Depletion andRepletion • Glycogen – The rate of glycogen depletion is related to exercise intensity. • At relative intensities of exercise above 60% of maximal oxygen uptake, muscle glycogen becomes an increasingly important energy substrate; the entire glycogen content of some muscle cells can become depleted during exercise.
  • 48.
    Substrate Depletion andRepletion • Glycogen – Repletion of muscle glycogen during recovery is related to postexercise carbohydrate ingestion. • Repletion appears to be optimal if 0.7 to 3.0 g of carbohydrate per kg of body weight is ingested every 2 hours following exercise.
  • 49.
    Section Outline •Bioenergetic Limiting Factors in Exercise Performance
  • 50.
  • 51.
    Section Outline •Oxygen Uptake and the Aerobic and Anaerobic Contributions to Exercise
  • 52.
    Low-Intensity, Steady-State ExerciseMetabolism • Figure 2.8 (next slide) – 75% of maximal oxygen uptake (VOmax) 2– EPOC = excess postexercise oxygen consumption . – VO= oxygen uptake 2 .
  • 53.
  • 54.
    Key Term •excess postexercise oxygen consumption (EPOC): Oxygen uptake above resting values used to restore the body to the preexercise condition; also called postexercise oxygen uptake, oxygen debt, or recovery O2.
  • 55.
    High-Intensity, Non-Steady-State ExerciseMetabolism • Figure 2.9 (next slide) – 80% of maximum power output – The required VO2 here is the oxygen uptake that would be required to sustain the exercise if such an uptake were possible to attain. Because it is not possible, the oxygen deficit lasts for the duration of the exercise. – EPOC = excess postexercise oxygen consumption . – VOmax = maximal oxygen uptake 2.
  • 56.
  • 57.
  • 58.
    Section Outline •Metabolic Specificity of Training – Interval Training – Combination Training
  • 59.
    Metabolic Specificity ofTraining • The use of appropriate exercise intensities and rest intervals allows for the “selection” of specific energy systems during training and results in more efficient and productive regimens for specific athletic events with various metabolic demands.
  • 60.
    Metabolic Specificity ofTraining • Interval Training – Interval training is a method that emphasizes bioenergetic adaptations for a more efficient energy transfer within the metabolic pathways by using predetermined intervals of exercise and rest periods. • Much more training can be accomplished at higher intensities • Difficult to establish definitive guidelines for choosing specific work-to-rest ratios
  • 61.
  • 62.
    Metabolic Specificity ofTraining • Combination Training – Combination training adds aerobic endurance training to the training of anaerobic athletes in order to enhance recovery (because recovery relies primarily on aerobic mechanisms). • May reduce anaerobic performance capabilities, particularly high-strength, high-power performance • Can reduce the gain in muscle girth, maximum strength, and speed- and power-related performance • May be counterproductive in most strength and power sports