Embed presentation
Download to read offline


















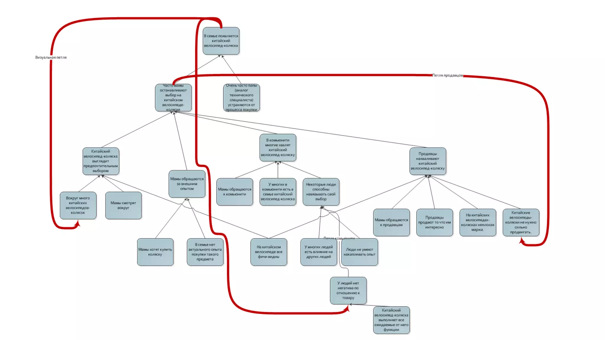
Документ обсуждает влияние внешних участников на успешность продукта, акцентируя внимание на важности работы с лидерами мнений и упрощения процесса накопления пользовательского опыта. В нем предлагаются стратегии для повышения привлекательности продукции, включая создание очевидных функций и закрепление положительного опыта пользователей. Также подчеркивается необходимость анализа и учета различных факторов для улучшения продукта.
















