A CASE STUDY ON AMANG RODRIGUEZ MEMORIAL HOSPITAL
RHEUMATIC HEART DISEASE
In Partial Fulfillment of the Academic Requirements
In Related Learning Experience,
Presented to the College of Nursing
SY 2010-2011
Submitted to:
VICTORIA BEDONIA, R.N. M.A.N
Clinical Instructor
Submitted by:
Balderosa, Jill Anne S.
Benitez, Mercedes F.
Bielza, Mary Grace S.
Boco, Carlito S.
Calitis, Reymin J.
Capada, ShielaMarie B.
Cascano, Jhonnylyn Ver S.
Cereza, Janice B.
Condino, Monalisa S.
Cruz, Geneva C.
David, Maria Socorro S.
De Dios, Mark Lester O.
GROUP 2
BSN3-1M
Pamantasanng Lungsodng Marikina
College of Nursing
Marikina City
TABLE OF CONTENTS
PAGE
GOALS ANDOBJECTIVES ------------------------------------------------------------------- -- 1
INTRODUCTION --------------------------------------------------------------------------------- 2
PATIENT’SPROFILE----------------------------------------------------------------------------- 3
PHYSICALASSESSMENT-----------------------------------------------------------------------
PERSON GORDON’S APPROACH------------------------------------------------------------
COURSE IN THE WARD ------------------------------------------------------------------------
LABORATORIES ----------------------------------------------------------------------------------
ANATOMYAND PHYSIOLOGY---------------------------------------------------------------
PATHOPHYSIOLOGY---------------------------------------------------------------------------
PRIORITIZATION ---------------------------------------------------------------------------------
NUSRINGCARE PLANS -------------------------------------------------------------------------
DRUG STUDY -------------------------------------------------------------------------------------
DISHARGE PLANNING-------------------------------------------------------------------------
GOALS AND OBJECTIVE
Goal
The purpose of the studyisto letthe studentnursesgainmore knowledgeaboutthe diseaseprocessof
rheumaticheartdisease,ascites,pleural effusion,toknow the causes,how itisacquiredandprevented,andtorender
propernursingcare througha systematicnursingprocessandexaminations.
Obejctives:
 To assessthe patientcondition/healthstatusthroughinterview,physical assessment,andinterpretationof
laboratoryfindings.
 To discussthe anatomyand physiologyof the cardiovascularsystemand immune system.
 To trace and discussthe pathophysiologyof rheumaticheartdiseaseandothercomplication.
 To learnthe indicationsof the differentdiagnosticexamandtestdone tothe patient.Also,toidentifythe different
drugsadministeredtothe patientandwill be able todiscusstheircorrespondingside effects,interventionsof a
nurse to be consideredandcontraindications.
 To formulate andapplynursingcare plansutilizingthe nursingprocess.
 To learnnewskillsaswell assharpenthe student nurses’clinical skillsrequiredinthe managementof the patient
withrheumaticheartdisease.
 To be able toimparthealthteachingforthe preventionof the recurrence of the diseasetootherfamilymember.
 To developsenseof unselfishlove andempathy inrenderingnursingcare tothe patientsothatthe studentnurses’
may be able to serve future patientwithhigherlevelof holisticunderstandingaswell asindividualizedcare.
INTRODUCTION
Rheumatic fever is a descending infection that develops as a consequence of a streptococcus throat infection
that has progressed and been left untreated. Rheumatic heart disease occurs as a consequence of rheumatic fever,
(autoimmune disease) whichisaninflammatoryconditionaffectingmanyof the body’stissuesincludingthe heart,brain
and joints. It can affect anyone of any age or background but is more commonly seen in children.
Rheumaticfevertypicallyfollowstreptococcal infection by about 2-3 weeks. Fever and migratory joint pain are
often initial manifestations. It has the potential of leading to rheumatic heart disease meaning that the valves of the
heartcan become diseasedbythe disorderand may become so inflamed that they cannot close fully or open properly
due to stiffness. This can cause the blood in flow ineffectively through the valves and can also contribute to blood
leakingbackwardsthroughthe valvesresultinginan accumulation of fluids. These fluids can cause enlargement of the
heartand can leadto fluid buildup inthe lungsandonthe limbscausingswollenankles. As the condition affects mainly
the valvesof the heart,the symptomsare similartothose withotherconditionsof the valves and can include dizziness,
chestpain,shortnessof breath, tiredness,tachycardia, irritability and on auscultation S3 and/or heart murmurs may be
heard. For some there may be no symptoms initially, but they can develop over time and must be treated when
necessary.
The cause of rheumaticfeverisstill notentirelyunderstood.Itisknownthatrheumaticfeverisalwayspreceded
by an invasionof bacteriabelongingtothe groupA beta hemolyticstreptococcusfamily.Sooner or later, everybody has
a streptococcusinfection,suchasa streptococcus throat. Most of us get over it without any complications. But in 1 out
of every 100 children the strep infection produces rheumatic fever a few weeks later, even after the streptococcus
attack has long since subsided. There are several risk factors for streptococcal infection including environmental and
economical factor such as crowded living conditions, malnutrition, immunodeficiency, poor food handling, poor
sanitation and poor access to health care (lack of immunization).
The invasionof streptococcus sparksthe productionof protective agents called antibodies. For some reason, in
a kindof biological double cross,the antibodiesattacknotonlythe strepbut alsomake war on the body'sown tissues—
the verytissues they are called upon to protect. Researchers are now suggesting the possible reason, although all the
evidence is not yet in. According to a widely held theory, the strep germ possesses constituents ( antigens ) that are
similar in structure to components of normal, healthy cartilage and connective tissues—found abundantly in joints,
tendonsandheartvalves—insusceptible individuals. Failing to distinguish between them, the antibodies attack both.
The result: rheumatic fever involving joint and valve inflammation and, perhaps, permanent scarring.
Rheumatic heart disease (RHD) continues to be a common health problem in the developing world, causing
morbidity and mortality among both children with a median age of 10 years, although it also occurs in adults (20% of
cases).Althoughlittle longitudinal data are available, evidence suggests that there has been little if any decline in the
occurrence of RHD overthe past fewdecades.Recentreports from the developing world have documented rheumatic
fever(RE) incidence rates as high as 206/100 000 and RHD prevalence rates as high as 18.6/1000. The high frequency of
RHD in the developing world necessitates aggressive prevention and control measures. The major interventions for
prevention and control include: (1) reduction of exposure to group A streptococci, (2) primary prophylaxis to prevent
initial episodesof RF,and(3) secondaryprophylaxistopreventrecurrentepisodesof RE. Because recurrent episodes of
RE cause increasinglysevere cardiaccomplications,secondaryprophylaxisisthe mostcrucial feature of aneffective RHD
programme.
PATIENT’S PROFILE
A. Demographic data
Patient R is a 15 year old male born on April 9, 1995 at Quezon City. He is the third child among his five
siblings. He was admitted at Pedia ward ARMMC last September 15, 2010 with a chief complaint of difficulty
of breathing, edema and mild ascites and was diagnosed with Pleural Effusion left, Rheumatic Heart Disease
under the service of Dra. Pasala as his attending physician. He weighs 50 kgs and stands 1.56 meters. His vital
signs upon admission are BP 110/70 mmHg, CR 100 bpm, RR 36 bpm and have a temp of 36⁰C.
B. History of past illness
Patient R was known to have on and off fever accompanied by sorethroat. It was
noticed to occur for at least 5 to 6 times per year since he was 5 years old. No consultations are done because
Paracetamol was noted to relieve the fever.
C. History of present illness
Present condition started 2 months PTA when patient was noticed to have on and off
Fever accomp[anied by abdominal pain, joint pain,swelling which is relieved by Paracetamol intake.
Consultation to a private Medical doctor and was diagnosed to have acute gastritis with sore throats.
Unrecalled medications were given.
1 month PTA, patient was noticed to have facial edema, DOB and easy fatigability. Parents prompted
to consult a private clinic and diagnosed to have RHD. He was then referred to Philippine Heart Center for
further management. Laboratories were requested and done. He was treated for RHD one week PTA. He was
then subsequently admitted in the institution due to progression of DOB and edema. Due to financial
constraints, patient was referred and transferred at ARMMC.
D. Environmental history
Patient R was living with his family. He is residing at Rodriguez Rizal. The place is somehow congested.
They are living in a bungalow type of house. The house is made up of wood and concrete. Electricity came
from Meralco and water is supplied by Maynilad.
E. Socio-cultural and economic factors
Patient’s family is in good terms with their neighborhood. He strives hard in school
believing he can finish his studies to further help his family. Being a Filipino family, patients family also
believes in herbolaryos but seldom consult them. Their family is being supported the father who is working as
construction worker and earns around Php5,000. The mother claimed to spend this earnings for food, school
needs, electrical and water bills, and some other family needs. No earnings was done for future
hospitalization and health maintenance.
F. Religious Factors
Patients family were all Roman Catholics. They usually go to church every Sunday
believing that God will help them in their everyday living.
PHYSICAL ASSESSMENT
Assessment Normal Actual Remarks
Vital signs:
Temp:
RR:
PR:
BP:
36.5 – 37.5 °C
15 – 20 cpm
60 – 90 bpm
120/80 mm Hg
36⁰C
100
36
140/120
Increase RR due to
impaired gas exchanged
Due to aortic regurgitation
Weight:
Head:
Facial movements:
Hair:
Scalp:
Symmetrical
Fine and equally
distributed
Clean without dandruff
and thick lice
Symmetrical
Fine and equally
distributed with lice
with dandruff
Normal
Due to Unhygienic
practices
Due to Unhygienic
practices
Eyes:
Pupil:
Conjunctiva:
Sclera:
Visual Acuity:
PERLLA ( 3 – 7mm)
Pinkish
Anicteric
Grossly normal
PERRLA (4mm)
Pale
Anicteric
Grossly normal
Normal
↓tissue perfusion
Normal
Normal
Ear:
Gross Hearing:
External Canal:
gross hearing
no discharge
Grossly normal
Too many ear wax
Normal
Due to Unhygienic
practices
Nose:
Septum:
Gross Smell:
Sinuses:
Midline
Normal
(-) tenderness
Midline
Normal
(-) tenderness
Normal
Normal
Normal
Mouth:
Lips:
Mucosa:
Teeth:
Gums:
Tongue:
Pinkish
Pinkish
No carries (32 teeth)
Pinkish
midline
Cyanotic
Pale
w/ caries (30 teeth)
pale
midline
Due to ↓oxygenation
↓tissue perfusion
Unhygienic practices
↓tissue perfusion
Normal
Pharynx:
Uvula:
Tonsils:
Midline
Not inflamed
Midline
Not inflamed
Normal
Normal
Skin:
Gen. Color:
Texture:
Temp:
Turgor:
Wound/Dreesing/drains:
Pinkish
Smooth
Warm
Supple
no
dusky
Smooth
Cold clammy
Supple
no
Due to ↓oxygenation
Normal
Due to response of SNS;
vasoconstriction
Normal
Normal
Abdomen:
Configuration: Flat not tender Distended abdomen Due toaccumulation of
Bowel sounds: 5-20/min, tympanic upon
percussion
3/min,
fluid in the peritoneal
cavity
Due to stimulation of SNS
Cardiovascular:
Heart Sounds:
Peripheral Pulse:
CapillaryRefill:
Orthostatichypotension:
regular
Equal and strong
1-3 seconds
none
Murmur sound with S3
fast bounding pulse
4 secs.
Orthostatic hypotension
Due to regurgitation of
blood
Congestion of peripheral
tissue
Dec. tissue perfusion
Dec. cardiac output
Respiratory:
BreathingPattern:
Shape of the chest:
Tactile fremitus:
Breath sound:
Regular, w/o cough
1:2
Symmetric
No adventitious sound
Difficulty of breathing
1:2
Dec. vibration to both
lungs
Diminished breath sound
Due to pulmonary
congestion
Normal
Accumulation of fluid in
the pleural space
Due to pulmonary
congestion and pleural
effusion
Back and Extremities:
ROM:
Spine:
Gait:
Muscle Tone:
full ROM
straight
Coordinated
Equally strong
Dec.ROM
Straight
Coordinated
Weak muscle
Due to joint pain
Normal
Normal
Due to fatigue and inc.
workload of the heart.
PERSON GORDON’S APPROACH
Before Hospitalization DuringHospitalization
Psychological:
Self Perception “dati nakakatulongakosa
gawaingbahayat nagaalaga sa
mga kapatidko”
“madali na akongnapapagod
kaya di na ako nakakatulongsa
kanila.”
Description of self “masiglaakodati” “ngayonhindi na”
Body Image “medyo payat ako dati ” “tumaba akodahil sa
pamamanas”
Role Relationship Pattern:
Support System “tatay ko ang sumusuportasa
amin”
“siyapa rin ang sumusuporta
samin.”
Family Function “nakakatulongakodati sa kanila” “pabigatna lang akongayon”
Sufficiency of Income “dati ngpakakasyanminang
suweldoni tatay”
“dina kasyaung kinikitani ni
tatay dahil lagi nakong nasa
ospital”
Accessibility of health care and
nutritional resources
“hindi kami ngpapacheck-upat
di kami umiinomngkahitanong
vitaminsdahil di nsapatang
pera”
“lagi na akong nasaospital ”
Cognitive Perceptual Pattern:
Hearing/visual Problem “maayosnaman ang paninginat
pandinigko”
“maayospa namandinang
paninginatpandinigko””
Changes in memory “matalasang akingmemoryaat
nakakasagotpa nga ako sa
eskwelaeh”
“walanaman ganung
pagbabago”
Pain management “dati tinutulogkolangkapag
may sakitakongnararamdaman”
Value BeliefPattern:
Things and personal values held
important
“ang mahalagasa akinay ang
akingpag-aaral ”
“ngayonang mahalagsa akinay
ang gumaling”
Family and social values that
affect life
“dati gustinggustoko agad
makataposng pag-aaral para
makatulongsapamilyako”
“ngayongusto langay gumaling
para di madagdaganunggastos”
Spirituality “lagi kami nagdadasal ng sabay-
sabaytuwinggabi”
“di na naminnagagawaiyon”
Religious practices that affect
hospitalization
“lagi kamingnagsisimbatuwing
linggo”
“hindi nkami nakakapagsimba
tuwinglingodahil inaasikasonila
ako”
Elimination:
Bowel movement pattern (time,
frequency and amount)
“ngayon2x akong dumudumi at
tuwingumagaat hapon”
“dati 1x ako dumudumi tuwing
umaga”
Urinary Pattern(time,frequency,
amount and color)
“Dati madalasakongumiihi at
marami un”
“ngayonkonti langang naiihi ko
at dina madalas”
Use of Aids (fluid, medication
and food)
“Umiinomlangako ng maraming
tubig”
Furosemide asdiuretics
Rest and SleepPattern: 6-8 hrs 3-5 hrs
Activities of Daily Living:
Feeding “makaisaako nakakain” “kailangankona ng katulong”
Toileting “makaisaako dumumi ” “kailanagankong katulong”
Bed Mobility “kayangkaya ko namandati ” “kaya konggumalaw kayalang
nahihirapanako”
Gen. mobility “nakakakilosnamanakoperodi
ako masyadongnagpapagod”
“madali na akongnapapagod
kahitsa kontingkiloslang”
Hygiene “pag may pasoklangako
naliligo”
“ngayonpinupunasanako”
Circadian Rhythms
Sleep Concerns “madali langako nakakatuog
dati”
“nahihirapannaakongmaktulog
dahil sa sakit”
Nutrition:
Daily food intake (quality,
frequency, amountandquantity)
“Magana namanako kumainat
kahitano nakakainko.”
“ngayonwalana kong
masaydonggana”
COURSE IN THE WARD
On the day of admission, admitting impression was Pleural Effusion left, Rheumatic Heart Disease. He
has a chief complain of dyspnea. He was put on a DAT. Laboratories were requested. Venoclysis of PNSS was
started and IV meds (Pen G 1.2 M “U” Q6H, Captopril 25mg/tab ½ tab BID, Furosemide 40mg/tab 1 tab BID,
Prednisone 20 mg/tab 1 tab TID after meals, Lanoxin 0.25mg/tab ½ tab BID, INH 200 mg/tab 1 tab OD). Vital
signs are monitored Q1H. Intake and output were monitored every 4 hous. He was positioned on modified
high back rest. He was also hooked to oxygen inhalation via nasal cannula at 2-3 lpm.
On 2nd HD, Thoracentesis was also ordered which is not done.
On the 3rd HD, Furosemide was shifted to 40mg TIV Q12H. He was ordered for repeat CXR.
Thoracentecis was temporarily hold.
On the 4th HD, he was ordered to have PPD and sputum AFB tests.
On the 5th HD, IVF was maintained at same rate. Same day, IVf was shifted to heplock. Furosemide
was again increased to 40mg Q8H via heplock. CBC and APC was repeated.
On the 6th HD,patient complained of abdominal pain hence given Ranitidine 40 mg TIV. CXR result
revealed massive pleural effusion hence referred to Pulmo service. He was ordered for TPAG, Thoracentecis
was ordered. Furosemide was then again increased to 40 mg Q6H.
On 7th HD, Patient was seen by Cardiologist. Repeat serum K and Na was ordered. Albumin infusion
was ordered and Furosemide drip was started. Captopril was increased to 30mg ½ tab BID. Pen G was shifted
to Cefuroxime 1.5 TIV Q8H. Repeat CXR is ordered after 48 hours (due 24 September 2010). Intake and
output were strictly monitored. Blood Pressure is 140/20 to which the doctor prescribed Dopamine drip.
Dyspneic episodes prompted physicians to bring patient to PICU at around 4pm.
On the 8th HD, at about 4 am patient expired with Final Diagnosis of Congestive Heart Failure 20 RHD,
Tricuspid and Aortic Regurgitation.
LABORATORIES
Serology
(September 09, 2010)
Result Normal Values
C – Reactive Protein CRP 33.7 H mg/dL 0.0 to 10.0 mg/dL
Anti – Streptolysin O
Titer (ASO)
302.5 mg/dL (0.0-200.0)
Analysis: CRP is elevated during active inflammatory process. ASO titer is increased. This test is a test
for streptococcal antibodies. Streptococcus can be acquired by living in a crowded place where in close
contact to infected person is evident. It rises within 2 months of the onset and it is positive in most clients with
rheumatic heart disease.
HEMATOLOGY (September 08,2010)
Results
Normal Values
WBC 15.00 H 10 g/L 5.00-10.00
RBC 5.00 10-12 L
4:50-5.20
Hgb 125L g/L 140-170
Hct 0.39 L 0.42-0.51
platelet 351 10g/L 200-400
MCV 78 L 80-96
MCH 25.0 L 27.5-33.2
MCHC 320 L g/L 334-355
RDW 18.0 H % 12.6-14.6
ESR 19 mm/hr 0-10 mm/hr
Analysis: Supporting the serology result, WBC is increased contributing to the inflammatory process.
Erythrocyte sedimentation rate is elevated. It is the measurement of the rate at which RBC’s “settle out” of
anticoagulated blood in an hour. It is usually elevated in infectious heart disorders. MCV, MCH, MCHC
determines relative volume, size, weight and the saturation of RBC.
Analysis: This test is performed to assess the effects of cardiovascular diseases on renal function and the
existence of concurrent renal or systemic diseases like glumerulonephritis. In this result, there is the
presence or traces of blood. This may indicate malfunctioning of glomerulus and or inability of the kidney to
filter blood.
Urine Microscopy
(IU) (hpf) Normal values
RBC 21 ≤17 ≤ 3
WBC 4 1 ≤28 ≤5
Urinalysis
Actual Values Normal values
Physical Analysis
color straw Yellow
transparency slightly cloudy Clear
specific gravity 1.010 1.015-1.025
Chemical Analysis
pH 5.0 4.6-8.0
protein negative Negative
sugar negative Negative
bilirubin negative Negative
urobilinogen negative Negative
blood trace Negative
nitrites negative Negative
leukocytes negative Negative
Ketones negative Negative
2D Echo
Binary Pressure Gradient Regurgitant fx
pulmonic valve .91 3
tricuspid valve .84 3 311
mitral valve 1.6 11
aortic valve 1.4 8 571
Analysis: The mitral valve is located between the left ventricle and left atrium. It is supported by the chorda
tendinae during ventricular systole to prevent valvular proplase into the atrium. The aortic valve lies between
the left ventricle and the aorta. These valves open during ventricular systole and they close during ventricular
diastole
X-RAY REPORT (September 08, 2010)
Chest AP
There is opacification of the right hemithorax spacing the upper lung with
obscuration of the right heart border bilateral hemidiaphragm, moderate to
massive pleural effusion suggest follow up check up.
True cardiac size is difficult to assess but appears enlarge.
Aorta is unremarkable
Left costophrenic sulcus is intact
No other remarkable finding
Analysis: Chest Xray suggest that the patient has pleural effusion. The test also suggests that the heart is
quite enlarge and could be possibly because of the congestion. The inability of the heart to pump normally
and allow normal flow of the blood is impaired and tries to accommodate those extra volumes of blood.
ANATOMY AND PHYSIOLOGY
LYMPHATIC SYSTEM
I. Body Defense System
A. Nonspecificdefensesystem
- Mechanical barriersthatcover bodysurfaces(skinandmucousmembranes) andcellsandchemicalsthatacts
to protectthe body frominvadingpathogens.
- Respondsimmediatelytoprotectthe bodyfromall foreignsubstances.
- Reducesthe workloadof the specificdefense systembypreventingentryandspreadof microorganisms
throughoutthe body.
1. Surface body defense
- Body’sfirstline of defenseagainstinvasionof disease-causingmicroorganisms.
- Physical barriers:
 Skin
 Mucous membranes
- Chemical barriers:
 Skin– skinacidity(acidpH) inhibitsbacterial growthandsebumare toxictobacteria.
 Stomachmucosa – secretesHCl acid andprotein-digestingenzymes.
 Oral cavity – salivacontainslysozyme thatdestroysbacteria.
 Vagina– highlyacidicsecretions thatdestroysbacteria.
2. Cells
1) Phagocytes
- confrontspathogensthatmake it throughthe mechanical barriersinnearlyeverybodyorgan.
- Types:
1) Macrophage
2) Neutrophil
2) Natural Killer(NK) cells
- Unique groupof defensivecellsrunninginthe bloodstreamandlymphthatcan lyse andkill
cancer cellsandvirus-infectedbodycellsbefore the immune systemare enlistedinthe fight.
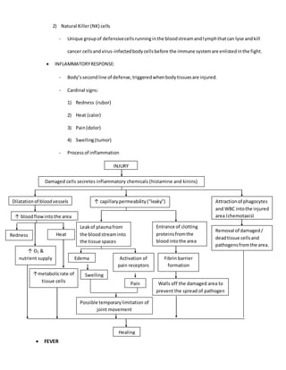
 INFLAMMATORYRESPONSE:
- Body’ssecondline of defense,triggeredwhenbodytissuesare injured.
- Cardinal signs:
1) Redness (rubor)
2) Heat (calor)
3) Pain(dolor)
4) Swelling(tumor)
- Processof inflammation
 FEVER
INJURY
Damaged cells secretes inflammatory chemicals (histamine and kinins)
Dilatationof bloodvessels ↑ capillarypermeability(“leaky”) Attractionof phagocytes
and WBC intothe injured
area (chemotaxis)↑ bloodflowintothe area
Leakof plasmafrom
the bloodstreaminto
the tissue spaces
Entrance of clotting
proteinsfromthe
bloodintothe area
Removal of damaged/
deadtissue cellsand
pathogensfromthe area.
Redness Heat
↑ O2 &
nutrient supply
↑metabolicrate of
tissue cells
Edema
Swelling
Activation of
pain receptors
Pain
Possible temporarylimitation of
joint movement
Fibrin barrier
formation
Walls off the damaged area to
prevent the spread of pathogen
Healing
- A systemic response to invading microorganisms.
- Pyrogens reset the normal setting of the thermostat to high levels.
- Pyrogens = chemicals secreted by WBC and macrophages exposed to foreign cells or
substances in the body.
- Good effects of fever: (Low and moderate)
1. Prevents/retards bacterial proliferation
– fever causes liver and spleen to gather iron and zinc during fever, since bacteria
require large amounts of iron and zinc to multiply.
2. Facilitation of repair
- Fever increases metabolic rate of tissue cells.
B. Specificdefense system
(Immune system)
- Attack againstparticularforeignsubstances
- Consideredasfunctional systemratherthananorgan/anatomical system because itrecognizesantigensand
abnormal cellstoinactivatedordestroyit.
- Body’sthirdline of defense.
- Typesof Immunity:
1. Humoral Immunity(Antibody-mediatedImmunity)
- Providedby antibodiespresentinthe body’sfluids(humor)
2. CellularImmunity(cell-mediatedimmunity)
- Protectionprovidedbythe lymphocytes(becausethe protective factorislivingcells).
Immune Response
- Immune system’sresponse tothreatthattremendouslyincreases
- Providesprotectionthatiscarefullytargetedagainstspecificantigen.
3 importantAspectsof Immune Response:
1. Antigenspecific–it recognizesandactsagainstparticularpathogens.
2. Systemic– immunityisnotrestrictedtothe initial infectionsite.
3. Presence of “Memory”- itrecognizesandmountsevenstrongerattacksonpreviouslyencountered
pathogens.
Antigens
- any substance capable of excitingthe immune systemandprovokinganimmune response.
Types:
 non-self antigens –
 self-antigen–proteinmoleculesof ownbodycells.
- Do not triggeran immune responseinownbody,butstronglyantigenictootherpeople
 Hapten(incompleteantigen) –troublesomesmall molecule causinganimmune responseinthe body
- But whensmall moleculeslinkwiththe bodies proteins,the immune systemrecognizesthe
combinationasforeignandmountan attraction that isharmful ratherthan protective.
Types oflymphocytes
a. B cells- residesinthe lymphnodes,spleen,andotherlymphoidtissues.
- Formsplasmacellsandmemory cells
- Descendants:
- Plasmacell- productionof antibodies
- Memorycell- quickandefficientreactiontosubsequentinfectionsormeetingswiththe
same antigen
b. T cells- becomesimmune competentinthe thymusglandandcan differentiatetothe several typesof
effectorcells.
- Types:
1. HelperT cell- tostimulate productionof killerTcellsandB cells
2. CytotoxicTcell- produce byhelperTcell duringcellularimmunity.
- killingvirusinfectedcells,andforeigngraphcells
3. suppressorTcell- sloworstopsthe activityof B or T once the infectionhasbeenconquered
- helpspreventuncontrolledunnecessaryimmunesystemactivitybywindingdownandfinally
stoppingthe immune systemafteranantigenhasbeensuccessfullydestroyed.
4. DelayedhypersensitivityTcells- plays amajorrole in cell mediatedallergiesandinflammation
- Promotesintense inflammatoryresponse
Macrophages
- Engulf foreignparticlesandpresentfragmentsof the engulfedantigensundersurfaces,where
theycan be recognizedbyimmunocompetentTcells
- Remainfixedinthe lymphoidorgan
CARDIOVASCULAR SYSTEM
Four compartments
The heart isdividedinto4chambers:2 onthe righthand side and2 onthe left.Eachupperchamberisknownas
an atriumand each lowerchamberasa ventricle.The 4 compartmentsare knownas:the right atrium;the right
ventricle;the leftatriumandthe leftventricle.Bloodcomesintothe heartviathe atria,whichare the smaller
chambers,andis pumpedoutviathe largerones — the ventricles.
 The right atrium,
 Locatedin the upperrightside of the heart,and a small appendage,the rightauricle,actas a temporarystorage
chamberso that bloodwill be readilyavailable forthe rightventricle.Deoxygenatedbloodfromthe systemic
circulationentersthe rightatriumthroughthree veins,the superiorvenacava,the inferiorvenacava,andthe
coronary sinus.
 The right ventricle
 isthe pumpingchamberforthe pulmonarycirculation.The ventricle,withwallsthickerandmore muscularthan
those of the atrium,contracts and pumpsdeoxygenatedbloodthroughthe three-cuspedpulmonarysemilunar
valve andintoa large artery, the pulmonarytrunk.The pulmonarytrunkimmediatelydividesintotwo
pulmonaryarteries,whichleadtothe leftandrightlungs,respectively.
 The left atrium
 and itsauricle appendage receive oxygenatedbloodfromthe lungsthoughfourpulmonaryveins(twofromeach
lung).The leftatrium,like the rightatrium, isaholdingchamberforbloodinreadinessforitsflowi ntothe left
ventricle.Whenthe ventriclesrelax,bloodleavesthe leftatriumandpassesthroughthe leftAV valve intothe
leftventricle.The leftAV valve isalsocalledthe mitral or bicuspidvalve,the onlyheartvalve withtwocusps.
 The left ventricle
 isthe pumpingchamberforthe systemiccirculation.Because agreaterbloodpressure isrequiredtopump
bloodthroughthe much more extensive systemiccirculationthanthroughthe pulmonarycirculation,the left
ventricle islargeranditswallsare thickerthanthose of the rightventricle.Whenthe leftventricle contracts,it
pumpsoxygenatedbloodthroughthe aorticsemilunarvalve,intoalarge artery,the aorta,and throughoutthe
body.The followingeventsoccurinthe leftventricle,simultaneouslyandanalogouslywiththose of the right
ventricle.
 Interventricularseptum- Muscle that separatestwoventricle fromeachother.
 Interatrial septum-CardiacMuscle that separatestwoatriumfromeach other.
 Coronary sulcus (artioventriculargroove)- marksthe junctionof the atria and ventricles.
 Anteriorinterventricularsulcus and posteriorinterventricularsulcus- mark the junctionof the ventriclesonthe
frontand back of the heart,respectively.
 Superiorand inferiorvenacava
 These are the 2 large veinswhichenterthe heartonthe right handside andbring bloodlow inoxygenintothe
rightatrium.The superior(top) venacava bringsinbloodfromthe headand arms and upperbody;the inferior
(lower) venacavabringsinblood fromthe trunkand legs — the lowerbody.
 Arteries
 Carry bloodawayfrom the heart.Theyare the thickestbloodvessels,withmuscularwallsthatcontract to keep
the bloodmovingawayfromthe heart andthrough the body.
 Arterial wallshave three layers:
 The endotheliumisonthe inside andprovidesasmoothliningforbloodtoflow overasit movesthroughthe
artery.
 The media isthe middle partof the artery,made up of a layerof muscle andelastictissue.
 The adventitia isthe tough coveringthatprotectsthe outside of the artery.
 Typesof arteries:
a. Coronaryarteries
 The heart isjusta bigmuscle whichpumpsbloodaroundthe body.Thisoxygenisbroughttothe heart bythe
coronary arteries.The rightandleftcoronaryarteriesbranchoff the aorta — the large main bloodvesselwhich
leavesthe heartwithfreshoxygen-richblood — sotheyare ensuredof a goodbloodsupplyrichinoxygen.
b. Pulmonary arteries
 The right and leftpulmonaryarteriesbranchoff the mainpulmonarytrunk.Bloodthatneedsoxygenispumped
intothemfromthe rightventricle andtheytake itto the lungswhere itisloadedupwithoxygen.
 Veins
 Carry bloodback to the heart.They're notas muscularas arteries,buttheycontainvalvesthatpreventblood
fromflowingbackward.Veinshave the same three layersthatarteriesdo,butare thinnerandlessflexible.The
twolargestveinsare the superiorandinferiorvenacava.
 Pulmonary veins
 The right and leftpulmonaryveinsbringthe oxygen-richbloodbackfromthe lungstothe heart intothe left
atrium.
 Aorta
 The aorta isthe largestarteryin the body.Freshbloodfull of oxygenispumpedbythe leftventricleintothe
aorta, roundthe aortic arch and out intothe upperbodyviathe 3 main arteriesbranchingoff the aorticarch
and intothe thorax,trunkand lowerbodyviathe descendingaorta.
 Valves
 Valvesare one-waydoors.There are valvesseparatingthe chambersof the heart.Asthe heartbeats,the valves
openand bloodispumpedfromone chambertoanotherchamber.
Layers of the heart
 Pericardium
 The pericardiumisthe double walledsacthatcontainsthe heart and the rootsof the great vesselsthatleave
fromor enterthe heart.There are two layersof the pericardial sac,whichare the fibrouspericardiumandthe
serouspericardium.The serouspericardiumisfurtherdividedintotwolayers,whichare the parietal
pericardiumandthe visceral pericardium.The parietal pericardiumisinseparablyfusedtothe fibrous
pericardium,while the visceral pericardiumisactuallya partof the epicardium, whichisthe outermostsingle
layerof the pericardium.The viscerallayerextendsintothe startingpointof greatvessels,thus,becomingone
withthe parietal layerof the serouspericardium.
 Myocardium
 The myocardiumisthe basic muscle thatmakesup the heart.Thismuscle isinvoluntaryand,thisisstriatedin
nature.The cardiac muscle structure consistsof basicunitsof cardiac muscle cellsknownasmyocytes.
Coordinatedcontractionof the cardiacmusclesiswhatmakesthe heart propel bloodtovariouspartsof the
body.
 Endocardium
 The endocariumisthe innermost,thinandsmoothlayerof epithelial tissuethatlinesthe innersurface of all the
heartchambersand valves.Thislayerismade of thinand flatcellsthatare indirectcontact withthe bloodthat
flowsinandout of the heart.Each heart valve isformedbya foldof endocardiumwithconnective tissue
betweenthe twolayers.
Blood flow
Superior and
inferior vena
cava
Right
atrium
Right
ventricle
Pulmonary semi
lunar valve
Tricuspi
d valve
Pulmonary
trunk
Pulmonary
arteries
Pulmonar
y vein
Lung tissue
(pulmonary
circulation)
Left
atrium
Aorta Aortic
semilunar
valve
Left
ventricle
e
Bicuspid
valve
Body tissue
(systemic
circulation)
Valves begin to heal w/ scar tissue formingInflammation subsides
Heart valve tissues become inflamed
Unmanaged, subsequent exposure to the antigen
Unmanaged, subsequent exposure to the antigen
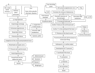
PATHOPHYSIOLOGY
Predisposingfactors:
- 15 yrs. Old
- Exposure toGABHS (hisauntie
has the same dse)
- (-) immunization
Precipitating factors:
- Malnutrition
- Poorlivingconditions
- Congestedneighborhood
- Improperfoodhandling
Presence of GroupA beta-hemolyticstreptococcus
Attach to epithelial cells of the upper respiratory tract
Activatedantigen-presentingcellspresentthe bacterialantigentohelperT-cells.
Activated B-cells
Productionof antibodiesagainstthe cell wall against of streptococcus
Antibodiescrossreactwithcardiac myosinandantigensof tissue glucoproteininthe joints,skin,brainandotherconnective tissue.
Induces cytokines release
Inflammatory response
↑ WBC count
FEVER
ARTHRALGIA
↑ ESR
Activity intolerance
Restrictionof leaflet motion
Impedingtofull swingaction
AorticValvularstenosis
↑ blood volume to LV
Leaflets may become deformed by healing tissue
Valve fails to close completely
Aortic Regurgitation
↑bloodvolume and pressure in the LA ↓cardiac output
↑pulmonary venous blood flow & pressure
Pulmonary congestion
Stimulate SNS
Release of epinephrine and
norepinephrine
vasoconstriction
Further damage
to the heart
muscles
↑ Capillarypermeability
Plasma leaked out
Accumulation of excessive
fluid in the pleural space
Release of
renin by
kidneys
Dyspnea
Non productive cough
Pleural effusion
Orthopnea
Impaired sleep
GITSkin Kidney
Coldclammy, pallor
↑ HR & Contractility
↓ gastricsecretions
↓ digestion
↓ BM
↓ Renal perfusion
Formation of angiotensin I
S3 Heart sound
↑ bloodvolume to
RV
Continuous flow of
blood from the CVC
↑ blood volume of RV
and RA
Tricuspid regurgitation
Wide pulse pressure
cyanosis
Murmurs
↑ RR
Use of accessory muscles
↑ RBC
Impaired gas exchange
Pulmonary hypertension
Respiratory failure
ACE converts angiotension I to II
Promotes the release of aldosterone
R Ventricular failure
Congestion of the viscera and peripheral tissue
Blood backs to hepatic veins
↑ Pressure w/in portal vessels
Promotes retention of
Na+
and water
Fluid volume
overload
Portal hypertension
Forced fluid into the
abdominal cavity
Ascites
Anorexia
Abdominal pain
Nausea
Development of ↑ pressure
↑ Preload and afterload
Further ↑stress on the ventricular wall
Further ↑ in the workload of the heart
↑ Thickness of the heart muscle
↑ventricularpressure and resistance to
ventricular filling
Subsequent ↓ in cardiac output
JVD
Dec. vocal
tactile
fremitus
Dullness
when
percussed
Weight gain
↑ workload of the heart
↑ contraction
↓ Elasticity
Fatigue
↓ oxygenation
in brain tissues
-dizziness,light-
headedness
Activityintolerance
Stimulates ADH
production
Peripheral edema
Fail to contract
Death
↑bp
↓ UO
Fast,bounding
pulse
Weakness
s/sx:
fever,chills,pleuritic
chest pain, dyspnea
Cyanosis, pallor
↓ lung expansion
PRIORITIZATION
Diagnosis Scientific explanation Rationale Score
Impaired gas exchange
related to fluid shifting in
the pleural space
secondary to pulmonary
congestion
It is the deficit in oxygen
and carbon dioxide
elimination at the
alveolar capillary
membrane due to
accumulation of fluid in
the pleural space
It is first prioritized
problem because certain
vital tissues such as
those of the brain and
the heart cannot survive
for a long without
continuous supply of
oxygen if gas exchange is
impaired, it could lead to
life threatening condition
of the patient
1st
Decrease cardiac output
The amount of blood
pump by each ventricles
during a given period,
cardiac output must be
responsive to changes in
metabolic demands of
the tissue
It is our second
prioritized problem
because decrease cardiac
output may lead to
diminish ability of the
patient to response to
stress
2nd
Excessive fluid volume
related to sodium and
water retention
It is refers to an isotonic
expansion caused by
abnormal retention of
water and sodium. This
may be related to simple
fluid overload or
diminished function of
homeostatic mechanism
responsive for regulating
fluid balance
This is our third
prioritized problem,
because retention of
fluid and sodium can
lead to more severe
complication that could
be life threatening to the
patient. The goal of
treatment is to preserve
or restore the
intravascular fluid
volume and treating the
cause of fluid retention
3rd
NURSING CARE PLANS
Assessment Diagnosis Goals Intervention Rationale Evaluation
Subj:
“Hindi siyamasyado
makakiloskasi ang
bilisniyamapagod”
as verbalizedbythe
guardian.
Obj:
-murmurS3
-peripheral
edema(+3)
- coldclammyskin
- 4 sec. capillary
refill
- BP: 140/20 mmHg
-
Decrease cardiac
outputrelatedto
incompetentvalve
stenosisas
manifestedby
arrhythmia,
prolongedcapillary
refill andgeneralized
edema.
Analysis:
Aorticregurgitation
DecreasedCO
Decreasedsystemic
bloodpressure
Decrease perfusion
to the kidney
Activationof renin
Activationof AIand
AII
Releasedaldosterone
arginine vasopressin
vasoconstriction
After2° of nursing
interventionptwill
lessen/eradicate
streessorsthatcan
helpinreducingthe
workloadof the
heart participate in
activitiesthat
reduce the workload
of the heartlike
stressmanagement,
therapeutic
medication,and
balancedactivity
restpattern.
Obj:
- To be able to
decrease
edema
- To be able to
promote blood
circulation
- To be able to
demonstrate
an increase in
activity
tolerance
Independent:
- Monitor VS,note forcardiac
rate andbloodpressure
- Keepclientonbed,promote
rest,semi fowlerpositionis
preferredandmayelevate
feetinshocksituations
- Encourage slowlydanglingof
legsbefore standing
- Limitvisitors
- Reviewdiagnosticstudieslike
CXR,ECG
- Encourage relaxation
techniquessuchasdeep
breathingexercises
Dependent:
- Administer O2 as indicated
- Provide F and E as indicated
Collaborative:
- Collaborate withthe dietician
to adjustind.Dietplansuch
as LSLF, blanddietwith
frequentsmall feeding
- Discusssignand symptoms
that require promptreporting
to healthcare provider(
muscle cramps,headache
and dizziness)
- Provide baseline datafor
comparisontofollowtrends
and evaluate response to
intervention
- Decrease O2 consumption and
promote venousreturn
- To preventorthostatic
hypotension
- To promote adequate restand
sleep
- Helpsto determineunderlying
causes
- To reduce anxiety
- To increase O2 available for
cardiac functionandfor tissue
perfusion
- To minimize DHN and
dysrhythmias
- To maintainadequate
nutritionbalance
- Immediate consultation
because thiscouldbe signof
drug toxicityandmineral loss
esp.Potassium
GOAL PARTIALLY
MET
After2° of nursing
interventionptwas
able to participate
inactivitiesthat
reducedthe
workloadof the
heart
Assessment Diagnosis Goalsand Objective Intervention Rationale Evaluation
Subjective:
“sobrang
nagmamanasna nga
ako,mula mukha
hanggangpaa ko” as
verbalizedbythe
patient
Objective:
 Edema
 Weightgain
 Abdominal girth
of 30cm
 Urine output:
Excessfluidvolume
relatedtoincreased
ADH productionand
sodium/water
retentionas
manifestedbypitting
edema(grade 3) and
weightgainfrom35-
40 kgs.
Analysis
Goal:
After8hrs of
continuousnursing
interventionthe
patientwill be able to
reduce recurrence of
fluidexcessas
manifestedby
decrease abdominal
girth,reduce edema
from(+3) to (+1).
Objective:
 To be able to
reduce
accumulationof
fluid(edema) on
feetanddifferent
part of the body
 To be able to
increase output.
Independent:
 MonitorVS.
 Note presence of
underlyingcondition
that potential fluid
excess
 Note presence of
edemaandcalculate
itsgrade
 Measure abdominal
girtheveryday
 Note patternof
urination
 Elevate edematous
part (feet) andchange
positionfrequently
 Measure I and O
 Promote ambulation
Dependent:
 RestrictNa andFluid
as indicated
 Administerdiureticsas
prescribed
Collaborative:
 Assistwithprocedure
as indicated
(paracentesis)
 Establishbaseline data
for furthercomparison
 To assessprecipitating
factor
 To evaluate degree of
edema
 To evaluate changesthat
may indicate increase
fluidretention
 To knowif there isfluid
retentioninthe body
 To reduce tissue
pressure anddecrease
riskof skinbreakdown
 To measure intake of
fluidsaccurately
 To promote circulation
and to mobilizeexcess
fluid
GOAL MET
After8 hrs of
continuousnursing
intervention,
patientwasable to
reduce recurrence
of fluidexcessas
manifestedby
decreased
abdominal girthand
decreasededema
fromgrade 3 to
grade 1.Low cardiac output
Renal perfusion
Vasoconstriction
Release of renin by
the kidney
Formation of
angiotensin I
Convert to
angiotensin II
Release of
aldosterone
Sodium/water
retention
ASSESSMENT DIAGNOSIS GOALS AND OBJECTIVES INTERVENTION RATIONALE EVALUATION
S: “Nahihirapan akong
huminga” as verbalized by
the patient
Objective data:
 Respiratory rate of
33 bpm
 Cyanosis
 Use of accessory
muscle
 Orthopnea
 Crackles
 Non-productive
cough
Impaired gas exchange
related to fluid shifton
alveoli secondary to
pulmonary edema as
manifested by respiratory
rate of 33 bpm and
cyanosis
GOALS:
After 1 day of nursing
intervention, the patient
will improverespiration
OBJECTIVES:
 To be ableto
decrease respiratory
rate from 33 bpm to
atleast30 bpm by
positioningthe
patient in semi fowler
position and
administration of
oxygen inhalation
 To be ableto change
cyanosis to pinkish
skin,lips and nail bed
color by providing
adequate oxygen for
better circulation of
blood
 Monitor vital sign
 Monitor color of the
skin,use of accessory
muscleoxygen
saturation,depth,
pattern and rate of
respiration
 Position patientin semi
fowler position
 Secure oxygen at
bedside
 Minimizeactivities and
energy expenditures by
assistingADL’s
DEPENDENT
 Give oxygen as
prescribed by the
physician
 Give bronchodilator as
prescribed by the
physician
COLLABORATIVE
 Review laboratory and
diagnostic resultssuch
as ECG, Chest –xray,
CBC, Blood chemistry
 For baselinedata and
for further comparison
 This assessmentdata
alertthe healthcare
provider to potential
hypoxemia or
hypercapnea
 To promote lung
expansion and
decreasingthe work of
breathing
 Oxygen support
alveolar gas exchange
and improve oxygen in
blood and tissue
 Rest is vital to reduce
oxygen and energy
demand
 Oxygen support
alveolar gas exchange
and improve oxygen in
blood and tissue
 It relaxes bronchial
smooth muscle leading
to brochodilation
 To note any
incongruence and
alteration in the
results
Goal partially met.
After a day of nursing
intervention the patient
respiratory ratedecrease
from 33 bpm to 30 bpm
but the skin,remain
cyanosis
INFERENCE
Pulmonary congestion
Pulmonary edema
Increasecapillary pressure
Plasma leak out
Accumulation of excessive
fluid in the alveoli
Impaired gas exchange
DRUG STUDY
Name of drug,route,
dose and indications
Mechanism of Action Contraindications Adverse Reactions Nursing Responsibilities
Dopamine drip D5W
92.8 cc
Indications:
Correction of
hemodynamic
imbalances present in
the shock syndrome due
to MI, trauma,
endotoxic septicemia,
open heart surgery,
renal failure and chronic
cardiac decompensation
in CHF.
Drug acts directly and by
the release of
norepheniphrine from
sympathetic nerve
terminals; dopaminergic
receptors mediate
dilation of vessels in the
renal and splanchnic
beds, which maintains
renal perfusion and
function; alpha receptor
which are activated by
higher doses of
dopamine, mediate
vasoconstriction, which
can override the
vasodilating effects;
beta 1 receptors
mediate a positive
inotropic effect on he
heart
>Contraindicated with
pheochromocytomas,
tachyparrythmias,
ventricular fibrillation,
hypovolemia (dopamine
is not a substitute for
blood, plasma, fluids,
electrolytes, which
should be restored
promptly when loss as
occurred), general
anesthesia with
halogenated
hydrocarbons or
cyclopropane, which
senthesize the
myocardium to
catecholamines.
>use cautiously with
atherosclerosis, arterial
embolism, Raynoud’s
disease, cold injury,
frost bite, diabetic
endarteritis, Burger’s
disease (monitor color
and temperature of the
extremities), pregnancy,
lactation
CV: ectopic beats,
tachycardia, anaginal
pain, palpitations,
hypotension,
vasoconstriction,
dyspnea, bradycardia,
hypertension, widened
QRS.
GI: nausea and vomiting
Other: headache,
piloerection, azotemia,
gangrene with
prolonged used.
>Monitor body weight,
skin color, urine output,
serum electrolytes, Hct
and ECG.
>Drug should always be
diluted before use if not
prediluted.
>Monitor cardiac output
and BP closely during
infusion.
Name of drug,route,
dose and indications
Mechanism of Action Contraindications Adverse Reactions Nursing Responsibilities
captopril
Capoten,Novo-Captopril
(anti-hypersensitive)
25 mg/tab½ tab BID
Indication:
>hypertension
>CHF
>leftventricular
dysfunction(LVD) afterMI
>diabeticnephropathy
Selectivelysuppresses
reninangiotensin-
aldosterone system,
inhibitsACE;prevents
conversionof angiotensinI
to angiotensinII.
>hypersensitivity
>pregnancy(2nd
/3rd
trimester)
>lactation
>heart block
Children
>K-sparing
>diuretics
>bilateral renal artery
stenosis
CNS: fever,chills
CV: hypotension,postural
hypotension,tachycardia,
angina
GI: lossof taste,liver
functiontests
GU:impotence,dysuria,
nocturia,proteinuria,
nephroticsyndrome,acute
reversiblerenal failure,
polyuria,oliguria
frequency
HEMA: neutropenia,
agranulocytosis,
pancytopenia,
thrombocytopenia,
anemia
INTEG: rash
MISC: angioedema,
hyperkalemia
RESPI: bronchospasms,
dyspnea,cough
>may be crushedor mixed
withfood
>monitorbloodstudies;
decrease plateletcount,
and WBC withdifferent
baseline andperiodically
q3 months,if neutrophils
<1000/mm^3, d/c
treatment.
>monitorBP,check for
orthostatichypotension,
syncope,andif changes
occur dosage change may
be required.
>monitorrenal studies;
protein,BUN,creatinine;
watch fordecrease levels
that may indicate nephritic
syndrome andrenal
failure;monitorrenal
symptoms:polyuria,
oliguriafrequency,dysuria
>establishedbaselineand
renal,liverfunctiontests
before therapybeginand
checkperiodically;
monitorforincrease liver
functionstudies,watchfor
increase uricacid,glucose
>check K levelsthroughout
treatment,although
hyperkalemiararelyoccurs
>check regularlyfor
edemainfeetandlegs;
monitorweightdailyin
CHF
>assessfor allergic
reactions;rash,fever,
priritus,urticaria;drug
shouldbe d/c if
antihistaminefailedto
help
>reach pt. notto use OTC
products(cough,
cold,allergy) unless
dictatedbyprescriber;
seriousside effectscan
occur; xanthinessuchas
coffee,tea,chocolate,cola
can preventactionof drug
>teach patienttonotify
prescriberof mouthsores,
sore throat, fever,swelling
of handsor feet,irregular
heartbeat,chestpain,
coughing,SOB.
>cautionpatientto report
excessiveperspiration,
DHN, vomiting,diarrhea:
may leadtofall inBP.
>cautionpatientthatdrug
may cause dizziness,
fainting,lightheadedness;
may occur duringfirstfew
daysof therapy,toavoid
activitiesthatmaybe
hazardous.
Name of drug,route,
dose and indications
Mechanism of Action Contraindications Adverse Reactions Nursing Responsibilities
Ranitidine hydrochloride
40 mg TIV now.
Indication:
>Short-termtreatmentof
active duodenal ulcer.
>Maintenance therapyfor
duodenal ulceratreduced
dosage.
>Short termtreatmentof
GERD.
>Treatmentof heartburn,
acid indigestion,sour
stomach.
Competitivelyinhibitsthe
actionof histamine atthe
H2 receptorsof the
parietal cellsof the
stomach,inhibitingbasal
gastric acidsecretionand
gastric acidsecretionthat
isstimulatedbyfood,
insulinhistamine,
cholinergicagonists,
gastrinand pentagstrin
>Contraindicatedwith
allergytoranitidine,
lactation.
>Use cautiouslywith
impairedrenal orhepatic
function,pregnancy
CNS: headache,malise,
dizziness,somnolence,
insomnia,vertigo.
CV: tachycardia,
bradycardia,PVC’s(rapid
IV administration).
DERM: rash,alopecia.
GI: constipation,diarrhea,
nausea,vomiting,
abdominal pain,hepatitis,
increasedALTlevels.
GU:gynecomastia,
impotence ordecreased
libido.
HEMA: leukopenia,
granulocytopenia,
thrombocytopenia,
pancytopenia.
LOCAL: painat IMsite,
local burningor itchingat
IV site.
OTHERS: athralgias
>Administeroral drugwith
mealsat bedtime.
>Decrease dosesinrenal
and liverfailure.
>Provide concurrent
antacidtherapyto relieve
pain.
>Arrange for regular
follow-upincludingblood
tests,to evaluate effects.
>If youare alsousingan
antacid,take it exactlyas
prescribed,beingcareful
of the timesof the
administration.
>Reportsore throat,fever,
unusual bruisingor
bleeding,tarrystools,
confusion,hallucinations,
dizziness,severe
headache,muscle orjoint
Name of drug,route,
dose and indications
Mechanism of Action Contraindications Adverse Reactions Nursing Responsibilities
Apo-Furosemide,Furoside
Lasix,Lasix Special,
Myrosemide (Loop
diuretics)
40 mg tab BID
Indication
>edemainCHF, nephritic
syndrome,ascites,caused
by hepaticdisease,hepatic
cirrhosis;maybe used
alone or adjunctwith
antihypertensivessuchas
spirolacone,triamference,
shouldnotbe usedwith
ethacrynicacid.
Acts onthe ascendingloop
of Henle inthe kidney,
inhibitingreabsorptionof
electrolytessodium
chloride causingexcretion
of Na,Mg, Cl, H2o and
some K; reabsorptionof
sodiumchloride andand
decrease excretionof Kin
the distal tubule of the
kidney;responsible for
slightantihypertensive
effectandperipheral
vasodilation.
>Hypersensitivityto
sulfonamides,anuria,
hypovolemia,infants,
lactation,electrolyte
depletion
CNS: fatigue,weakness,
vertigo,paresthesias.
CV: orthostatic
hypotension,chestpain,
ECG changes,circulatory
collapse
EENT: lossof hearing,ear
pain,tinnitus,blurred
vision.
ELECT: hypkalemia,
hypochloremicalkalosis,
hypomagmesemia,
hyperuricemia,
hypocalcemia,
hyponatremia,metabolic
alkalosis.
ENDO: hyperglycemia
GI: nauseaandvomiting,
diarrhea,drymouth,
anorexia,cramps,
orpancreatitis.
GU:plyuria,renal failure,
glycosuria.
HEMA: thrombocytopenia,
agranulocytosis,
leukopenia,neutropenia,
anemia.
INTEG: rash,pruritus,
purpura,Steven’sJohnson
Syndrome,sweating,
photosensitivity,urticaria.
MS: cramps, stiffness.
>assesspatientfor
tinnitus,hearingloss,ear
pain,periodictestingof
hearingisneededwhen
highdosesof thisdrug are
givenbyIV route.
>monitorfor renal,
cardiac, neurologic, GI,
pulmonarymanifestations
of hypokalemia:acidic
urine,reducedurine
osmolality,nocturia,
polyuriaandpolydypsia;
hypotension,broadT
wave,U-wave,ectopy,
tachycardia,weakpulse;
muscle weakness,altered
LOC, drowsiness,apathy,
lethargy,confusion,
depression,anorexia,
nausea,cramps,
constipation,distention,
paralyticileus,
hypoventilation,
respiratorymuscle
weakness.
>monitorfor CNS,GI, CV,
integumentaryand
neurologic.
Name of drug,route,
dose and indications
Mechanism of Action Contraindications Adverse Reactions Nursing Responsibilities
Cefuroxime1.5grm. TIV
q8
Indication:
> Pharyngitis, tonsillitis
causedby streptococcus
pyogenes.
>Otitismedia
>Lowerrespiratory
infection.
>UTI
>Uncomplicated
gonorrhes.
>Skinand skin structure
infections, including
impetigo
>Treatmentof earlyLyme
disease.
>Meningitis
>Septicemia
Bactericidal.Inhibits
synthesisof bacterial cell
wall,causingcell death.
>Contraindicatedwith
allergytocephalosporins
or penicillins.
>Use cautiously withrenal
failure,lactation,
pregnancy
CNS:headache,dizziness,
lethargy,paresthesias.
GI: nauseaand vomiting,
diarrhea,anorexia,
abdominal pain,
flatulence,
pseudomembranous
colitis,hepatotoxicity
GU: nephrotoxicity
HEMA: bone marrow
depression(decrease
WBC, decrease platelets,
decrease Hct,)
LOCAL: pain,abscessat
injectionsite,phlebitis,
inflammationatIV site.
OTHER: superinfections,
disulfiram-likereaction
withalcohol.
>Assessskinstatus,LFTs,
renal functionstests,
culture of affected area,
sensitivitytests,
>Culture infection,and
arrange forsensitivity
testsbefore andduring
therapyif expected
response isnotseen.
>Give oral drug withfood
to decrease GIupsetand
enhance absorption.
>Give oral drugsto
childrenwhocanswallow
tablets;crushingthe drug
resultsina bitter,
unpleasanttaste.
>Have vitaminKavailable
incase
hypoprothrombinemia
occurs.
>Discontinue if
hypersensitivityreaction
occurs.
>Teach patienttoreport
severe diarrheawith
blood,pusor mucus;rash;
DOB; unusual tiredness,
fatigue;unusual bleeding
or bruising;unusual
itchingor irritation.
Name of drug,route,
dose and indications
Mechanism of Action Contraindications Adverse Reactions Nursing Responsibilities
prednisone 20mg/tab1
tab TID aftermeals
Indication
>Replacementtherapyin
adrenal cortical
insufficiency.
>Hypercalcemia
associatedwithcancer.
>Short termmanagement
of variousinflammatory
and allergicdisorderssuch
as rheumatoidarthritis,
collagendisease,
dermatologicdiseases,
statusasthmaticus,and
autoimmune disorder.
>Hematologicdisorders.
>Ulcerative colitis,acute
exacerbationsof MS,and
palliationandsome
leukemiasand
lymphomas.
>Trichinosiswith
neurologicormyocardial
involvement.
Enterstarget cellsand
bindsto intracellular
corticosteroidreceptors,
initiatingmanycomplex
reactionsthatare
responsible foritsanti-
inflammatoryand
immunosuppressive
effects.
>Contraindicatedwith
infectionsespecially
tuberculosis,fungal
infection,amoebiasis,
vacciniaand varicella,and
antibioticresistant
infections,lactation.
>Use cautiouslywithrenal
or liverdisease
hypothyroidism,ulcerative
colitiswithimpending
perforation,diverticulitis,
active or latentpeptic
ulcer,inflammatorybowel
disease,heartfailure,
hypertension,
thromboembolic
disorders,osteoporosis,
seizure disorder,DM,
hepaticdisease,pregnancy
(monitorinfantsfor
adrenal insufficiency).
CNS: vertigo,headache,
paresthesias,insomnia,
seizures,psychosis,
cataracts, increase IOP,
glaucoma(longterm
therapy),euphoria,
depression
CV: hypotension,shock,
hypertensionandheart
failure secondarytofluid
retention,
thromboembolism,
thrombophlebitis,fat
embolism,cardiac
arrhytmias
ELECTROLYTES
IMBALANCE: Na + and
fluidretention,
hypokalemia,
hypocalcemia
ENDOCRINE: amenorrhea,
irregularmenses,growth
retardation,decrease CHO
tolerance,DM,Cushingoid
state (longtermeffect),
increase bloodsugar,
increase serum
cholesterol,decreasedT3
and T4 levels,HPA
suppressionwithsystemic
therapylongerthan5 days
GI: pepticesophageal
>administeronce aday
dosesbefore 9AM to
mimicnormal peak
corticosteroidbloodlevels
>increase dosage whenpt.
issubjectto stress
>do not stoptakingthe
drug withoutconsulting
your healthcare provider;
take once dailydosesat
about9 AM
>avoidexposure to
infections
>report unusual weight
gain,swellingof the
extremities,muscle
weakness,blackortarry
stool,fever,prolonged
sore throat, coldsor other
infections,worseningof
the disorderforwhichthe
drug isbeingtaken
ulcer,pancreatitis,
abdominal distention,
nausea,vomiting,increase
appetite,weightgain(long
termtherapy)
HYPERSENSITIVITY:
hypersensitivityon
anaphylactoidreactions
MS: muscle weakness,
steroidmyopathy,lossof
muscle mass,
osteoporosis,spontaneous
fractures(longterm
therapy)
OTHER:
immunosuppression
aggrevationormaskingof
infections;impaired
woundhealing;thinfragile
skin;petechiae,
ecchymosis,purpura,
striae,subcutaneousfat
atrophy
Name of drug,route,
dose and indications
Mechanism of Action Contraindications Adverse Reactions Nursing Responsibilities
Lanoxin0.25 mg/tab½ tab
BID
Indication:
>heart failure
>atrial fibrillation
Increasesintracellular
calciumand allowsmore
calciumto enterthe
myocardial cell during
depolarizationviaaNa-K
pumpmechanism;this
increasesforce of
contraction(positive
inotropiceffect),increases
renal perfusion(seenas
diureticeffectinpatients
withheartfailure),
decreasesheartrate
(negative chronotropic
effect),decreasesAV node
conductionvelocity
Increasesintracellular
calciumand allowsmore
calciumto enterthe
myocardial cell during
depolarizationviaaNa-K
pumpmechanism;this
increasesforce of
contraction(positive
inotropiceffect),increases
renal perfusion(seenas
diureticeffectinpatients
withheartfailure),
decreasesheartrate
(negative chronotropic
effect),decreasesAV node
conductionvelocity
>CNS: Headache,
weakness,drowsiness,
visual disturbances,
mental statuschange.
>CV: Arrhythmias
>GI: GI upset,anorexia
> Assesspatientforallergy
to digitalispreparations.
> Monitorapical pulse forI
min.before administering;
Holddose if pulse islower
than 60 inadultsand 90 in
infants.Notifyprescriberif
the same PR was assessed
after1 hr.
> Checkdosage and
preparationscarefully
> AvoidIMinjections;w/c
may be verypainful.
> Avoidgivingwithmeals;
Thiswill delayabsorption.
> Have emergency
equipmentready;have K+
salts,lidocaine,phenytoin,
atropine,andcardiac
monitorreadilyavailable
incase toxicitydevelops.
> Advise patientnotto
stoptakingthisdrug
withoutnotifyingthe
healthcare provider.
> Advise patienttoreport
slowor irregularpulse,
rapidweightgain,lossof
appetite,nausea,diarrhea,
vomiting,blurredvision
and DOB.
Name of drug,route,
dose and indications
Mechanism of Action Contraindications Adverse Reactions Nursing Responsibilities
Isoniazid
Isotamine,Nydrazid
Antituberculotic
200mg/tab 1 tab OD
Indication:
> Tuberculosis,all formsin
w/c organismsare
susceptible.
> Prophylaxisinspecific
patientswho
aretuberculinreactorsor
householdmembersof
recentlydiagnosed
tubercularsorwho are
consideredtobe a high
risk.
> Bactericidal:Interferes
withlipidsandnucleicacid
biosynthesisinactively
growingtubercle bacilli.
> Contraindicatedin
patientswithallergyto
isoniazid,isoniazid-
associatedhepaticinjury
or othersevere adverse
reactionstoisoniazid,
acute hepaticdisease.
> Use cautiouslywithrenal
impairment,lactation,
pregnancy
> CNS:Peripheral
neuropathy, seizures,
toxicencephalitis,and
opticneuritis.
> GI: nausea,vomiting,
epigastricdistress,
biliribinemia,elevatedAST
and ALT levelsand
hepatitis
> Hema:Agranulocytosis,
haemolyticoraplastic
anemia,
thrombocytopenia,
eosinophilia,
hyperglycemiaand
metabolicacidosis.
> Hypersensitivity:Fever,
skineruptions,
lympadenopathy,
vasculitis.
> Other:Gynecomastia,
rheumaticsyndrome.
> Assesspatientforany
allergytoisoniazid.
> Give drugon an empty
stomach,1 or 2 hr before
meal:May be givenw/
foodif GI upsetoccurs.
> Decrease foods
containinghistaminein
patient’sdiet.
> D/Cdrug if signsof
hypersensitivityoccur.
> MonitorLiverand kidney
function;riskof serious
fatal hepatitis.
> Advise strictcompliance
to pharmacological
therapy.
> Instructpatienttoreport
any signsof weakness,
fatigue,lossof appetite,
nauseaand vomiting,
jaundice,darkeningof
urine.
DISCHARGE PLANNING
D- Diet
 Encourage patientto eat nutritiousfoods,limitingintakeof foodandsodium.
F- Follow- up
 Instructpatientto have a follow-upvisitafter1 weekathisdoctor’sclinic.
A- ActivityLevel
 Encourage followingactivitywithrestrictions,resumingactivitygradually,andrestingwhenever
tired.
 Advise patienttohave assistance andsupportastoleratedwhenambulatingandtoperform
ADL’sinvolvinghygieneandself-care,withsupportif needed.
T- Treatment
 Emphasize the importance of prophylaxisagainstrecurrentstreptococcal pharyngitisand
continuoustherapytopreventrecurrentrheumaticfeverandrheumaticheartdisease.
D- Discharge Plan
 Explaintothe patientandparentsthe disease processanditstreatmenttopromote
understandingof acute andlifelongprophylactictreatment.
 Teach patientandparentsto preventfurtherstreptococcal infectionsbgoodhandwashingand
avoidingpeoplewithsore throat.
 Encourage the patientandparentsto contact the primaryhealthcare providerif asore throat
occurs.
 Advise patienttoreturntophysical educationclassesgradually,withthe guidance of the
physician.
 Encourage patienttotake frequentnapsandrestperiods.
 Encourage relaxingenvironmentusingrelaxationtechniques,listeningtomusicandquiet
activities
 Teach patientandparentsaboutthe importance inkeepingtheirenvironmentcleanand
practicingproperfoodhandlingandsterilizingkitchenutensils.
 Advise the parentsthatchildcannotreturnto school until healthcare providerassessesthatall
disease activityisgone.Parentsmayneedtodiscusswithteachershow the childcancatchup
withschool..
M- Medications
 Make sure that the patientunderstandsthe purpose,dosage,route,andpossibleside effectsof
all prescribedhome medications.
 Instruct patient andthe familytostrictlyfollow the ordersfortake home medsupondischarge
as prescribedbythe physician.
Math homework help
https://www.homeworkping.com/

61738813 case-study-rheumatic

  • 1.
    A CASE STUDYON AMANG RODRIGUEZ MEMORIAL HOSPITAL RHEUMATIC HEART DISEASE In Partial Fulfillment of the Academic Requirements In Related Learning Experience, Presented to the College of Nursing SY 2010-2011 Submitted to: VICTORIA BEDONIA, R.N. M.A.N Clinical Instructor Submitted by: Balderosa, Jill Anne S. Benitez, Mercedes F. Bielza, Mary Grace S. Boco, Carlito S. Calitis, Reymin J. Capada, ShielaMarie B. Cascano, Jhonnylyn Ver S. Cereza, Janice B. Condino, Monalisa S. Cruz, Geneva C. David, Maria Socorro S. De Dios, Mark Lester O. GROUP 2 BSN3-1M Pamantasanng Lungsodng Marikina College of Nursing Marikina City
  • 2.
    TABLE OF CONTENTS PAGE GOALSANDOBJECTIVES ------------------------------------------------------------------- -- 1 INTRODUCTION --------------------------------------------------------------------------------- 2 PATIENT’SPROFILE----------------------------------------------------------------------------- 3 PHYSICALASSESSMENT----------------------------------------------------------------------- PERSON GORDON’S APPROACH------------------------------------------------------------ COURSE IN THE WARD ------------------------------------------------------------------------ LABORATORIES ---------------------------------------------------------------------------------- ANATOMYAND PHYSIOLOGY--------------------------------------------------------------- PATHOPHYSIOLOGY--------------------------------------------------------------------------- PRIORITIZATION --------------------------------------------------------------------------------- NUSRINGCARE PLANS ------------------------------------------------------------------------- DRUG STUDY ------------------------------------------------------------------------------------- DISHARGE PLANNING-------------------------------------------------------------------------
  • 3.
    GOALS AND OBJECTIVE Goal Thepurpose of the studyisto letthe studentnursesgainmore knowledgeaboutthe diseaseprocessof rheumaticheartdisease,ascites,pleural effusion,toknow the causes,how itisacquiredandprevented,andtorender propernursingcare througha systematicnursingprocessandexaminations. Obejctives:  To assessthe patientcondition/healthstatusthroughinterview,physical assessment,andinterpretationof laboratoryfindings.  To discussthe anatomyand physiologyof the cardiovascularsystemand immune system.  To trace and discussthe pathophysiologyof rheumaticheartdiseaseandothercomplication.  To learnthe indicationsof the differentdiagnosticexamandtestdone tothe patient.Also,toidentifythe different drugsadministeredtothe patientandwill be able todiscusstheircorrespondingside effects,interventionsof a nurse to be consideredandcontraindications.  To formulate andapplynursingcare plansutilizingthe nursingprocess.  To learnnewskillsaswell assharpenthe student nurses’clinical skillsrequiredinthe managementof the patient withrheumaticheartdisease.  To be able toimparthealthteachingforthe preventionof the recurrence of the diseasetootherfamilymember.  To developsenseof unselfishlove andempathy inrenderingnursingcare tothe patientsothatthe studentnurses’ may be able to serve future patientwithhigherlevelof holisticunderstandingaswell asindividualizedcare.
  • 4.
    INTRODUCTION Rheumatic fever isa descending infection that develops as a consequence of a streptococcus throat infection that has progressed and been left untreated. Rheumatic heart disease occurs as a consequence of rheumatic fever, (autoimmune disease) whichisaninflammatoryconditionaffectingmanyof the body’stissuesincludingthe heart,brain and joints. It can affect anyone of any age or background but is more commonly seen in children. Rheumaticfevertypicallyfollowstreptococcal infection by about 2-3 weeks. Fever and migratory joint pain are often initial manifestations. It has the potential of leading to rheumatic heart disease meaning that the valves of the heartcan become diseasedbythe disorderand may become so inflamed that they cannot close fully or open properly due to stiffness. This can cause the blood in flow ineffectively through the valves and can also contribute to blood leakingbackwardsthroughthe valvesresultinginan accumulation of fluids. These fluids can cause enlargement of the heartand can leadto fluid buildup inthe lungsandonthe limbscausingswollenankles. As the condition affects mainly the valvesof the heart,the symptomsare similartothose withotherconditionsof the valves and can include dizziness, chestpain,shortnessof breath, tiredness,tachycardia, irritability and on auscultation S3 and/or heart murmurs may be heard. For some there may be no symptoms initially, but they can develop over time and must be treated when necessary. The cause of rheumaticfeverisstill notentirelyunderstood.Itisknownthatrheumaticfeverisalwayspreceded by an invasionof bacteriabelongingtothe groupA beta hemolyticstreptococcusfamily.Sooner or later, everybody has a streptococcusinfection,suchasa streptococcus throat. Most of us get over it without any complications. But in 1 out of every 100 children the strep infection produces rheumatic fever a few weeks later, even after the streptococcus attack has long since subsided. There are several risk factors for streptococcal infection including environmental and economical factor such as crowded living conditions, malnutrition, immunodeficiency, poor food handling, poor sanitation and poor access to health care (lack of immunization). The invasionof streptococcus sparksthe productionof protective agents called antibodies. For some reason, in a kindof biological double cross,the antibodiesattacknotonlythe strepbut alsomake war on the body'sown tissues—
  • 5.
    the verytissues theyare called upon to protect. Researchers are now suggesting the possible reason, although all the evidence is not yet in. According to a widely held theory, the strep germ possesses constituents ( antigens ) that are similar in structure to components of normal, healthy cartilage and connective tissues—found abundantly in joints, tendonsandheartvalves—insusceptible individuals. Failing to distinguish between them, the antibodies attack both. The result: rheumatic fever involving joint and valve inflammation and, perhaps, permanent scarring. Rheumatic heart disease (RHD) continues to be a common health problem in the developing world, causing morbidity and mortality among both children with a median age of 10 years, although it also occurs in adults (20% of cases).Althoughlittle longitudinal data are available, evidence suggests that there has been little if any decline in the occurrence of RHD overthe past fewdecades.Recentreports from the developing world have documented rheumatic fever(RE) incidence rates as high as 206/100 000 and RHD prevalence rates as high as 18.6/1000. The high frequency of RHD in the developing world necessitates aggressive prevention and control measures. The major interventions for prevention and control include: (1) reduction of exposure to group A streptococci, (2) primary prophylaxis to prevent initial episodesof RF,and(3) secondaryprophylaxistopreventrecurrentepisodesof RE. Because recurrent episodes of RE cause increasinglysevere cardiaccomplications,secondaryprophylaxisisthe mostcrucial feature of aneffective RHD programme.
  • 6.
    PATIENT’S PROFILE A. Demographicdata Patient R is a 15 year old male born on April 9, 1995 at Quezon City. He is the third child among his five siblings. He was admitted at Pedia ward ARMMC last September 15, 2010 with a chief complaint of difficulty of breathing, edema and mild ascites and was diagnosed with Pleural Effusion left, Rheumatic Heart Disease under the service of Dra. Pasala as his attending physician. He weighs 50 kgs and stands 1.56 meters. His vital signs upon admission are BP 110/70 mmHg, CR 100 bpm, RR 36 bpm and have a temp of 36⁰C. B. History of past illness Patient R was known to have on and off fever accompanied by sorethroat. It was noticed to occur for at least 5 to 6 times per year since he was 5 years old. No consultations are done because Paracetamol was noted to relieve the fever. C. History of present illness Present condition started 2 months PTA when patient was noticed to have on and off Fever accomp[anied by abdominal pain, joint pain,swelling which is relieved by Paracetamol intake. Consultation to a private Medical doctor and was diagnosed to have acute gastritis with sore throats. Unrecalled medications were given. 1 month PTA, patient was noticed to have facial edema, DOB and easy fatigability. Parents prompted to consult a private clinic and diagnosed to have RHD. He was then referred to Philippine Heart Center for further management. Laboratories were requested and done. He was treated for RHD one week PTA. He was then subsequently admitted in the institution due to progression of DOB and edema. Due to financial constraints, patient was referred and transferred at ARMMC. D. Environmental history Patient R was living with his family. He is residing at Rodriguez Rizal. The place is somehow congested. They are living in a bungalow type of house. The house is made up of wood and concrete. Electricity came from Meralco and water is supplied by Maynilad. E. Socio-cultural and economic factors Patient’s family is in good terms with their neighborhood. He strives hard in school believing he can finish his studies to further help his family. Being a Filipino family, patients family also believes in herbolaryos but seldom consult them. Their family is being supported the father who is working as
  • 7.
    construction worker andearns around Php5,000. The mother claimed to spend this earnings for food, school needs, electrical and water bills, and some other family needs. No earnings was done for future hospitalization and health maintenance. F. Religious Factors Patients family were all Roman Catholics. They usually go to church every Sunday believing that God will help them in their everyday living.
  • 8.
    PHYSICAL ASSESSMENT Assessment NormalActual Remarks Vital signs: Temp: RR: PR: BP: 36.5 – 37.5 °C 15 – 20 cpm 60 – 90 bpm 120/80 mm Hg 36⁰C 100 36 140/120 Increase RR due to impaired gas exchanged Due to aortic regurgitation Weight: Head: Facial movements: Hair: Scalp: Symmetrical Fine and equally distributed Clean without dandruff and thick lice Symmetrical Fine and equally distributed with lice with dandruff Normal Due to Unhygienic practices Due to Unhygienic practices Eyes: Pupil: Conjunctiva: Sclera: Visual Acuity: PERLLA ( 3 – 7mm) Pinkish Anicteric Grossly normal PERRLA (4mm) Pale Anicteric Grossly normal Normal ↓tissue perfusion Normal Normal Ear: Gross Hearing: External Canal: gross hearing no discharge Grossly normal Too many ear wax Normal Due to Unhygienic practices Nose: Septum: Gross Smell: Sinuses: Midline Normal (-) tenderness Midline Normal (-) tenderness Normal Normal Normal Mouth: Lips: Mucosa: Teeth: Gums: Tongue: Pinkish Pinkish No carries (32 teeth) Pinkish midline Cyanotic Pale w/ caries (30 teeth) pale midline Due to ↓oxygenation ↓tissue perfusion Unhygienic practices ↓tissue perfusion Normal Pharynx: Uvula: Tonsils: Midline Not inflamed Midline Not inflamed Normal Normal Skin: Gen. Color: Texture: Temp: Turgor: Wound/Dreesing/drains: Pinkish Smooth Warm Supple no dusky Smooth Cold clammy Supple no Due to ↓oxygenation Normal Due to response of SNS; vasoconstriction Normal Normal Abdomen: Configuration: Flat not tender Distended abdomen Due toaccumulation of
  • 9.
    Bowel sounds: 5-20/min,tympanic upon percussion 3/min, fluid in the peritoneal cavity Due to stimulation of SNS Cardiovascular: Heart Sounds: Peripheral Pulse: CapillaryRefill: Orthostatichypotension: regular Equal and strong 1-3 seconds none Murmur sound with S3 fast bounding pulse 4 secs. Orthostatic hypotension Due to regurgitation of blood Congestion of peripheral tissue Dec. tissue perfusion Dec. cardiac output Respiratory: BreathingPattern: Shape of the chest: Tactile fremitus: Breath sound: Regular, w/o cough 1:2 Symmetric No adventitious sound Difficulty of breathing 1:2 Dec. vibration to both lungs Diminished breath sound Due to pulmonary congestion Normal Accumulation of fluid in the pleural space Due to pulmonary congestion and pleural effusion Back and Extremities: ROM: Spine: Gait: Muscle Tone: full ROM straight Coordinated Equally strong Dec.ROM Straight Coordinated Weak muscle Due to joint pain Normal Normal Due to fatigue and inc. workload of the heart.
  • 10.
    PERSON GORDON’S APPROACH BeforeHospitalization DuringHospitalization Psychological: Self Perception “dati nakakatulongakosa gawaingbahayat nagaalaga sa mga kapatidko” “madali na akongnapapagod kaya di na ako nakakatulongsa kanila.” Description of self “masiglaakodati” “ngayonhindi na” Body Image “medyo payat ako dati ” “tumaba akodahil sa pamamanas” Role Relationship Pattern: Support System “tatay ko ang sumusuportasa amin” “siyapa rin ang sumusuporta samin.” Family Function “nakakatulongakodati sa kanila” “pabigatna lang akongayon” Sufficiency of Income “dati ngpakakasyanminang suweldoni tatay” “dina kasyaung kinikitani ni tatay dahil lagi nakong nasa ospital” Accessibility of health care and nutritional resources “hindi kami ngpapacheck-upat di kami umiinomngkahitanong vitaminsdahil di nsapatang pera” “lagi na akong nasaospital ” Cognitive Perceptual Pattern: Hearing/visual Problem “maayosnaman ang paninginat pandinigko” “maayospa namandinang paninginatpandinigko”” Changes in memory “matalasang akingmemoryaat nakakasagotpa nga ako sa eskwelaeh” “walanaman ganung pagbabago” Pain management “dati tinutulogkolangkapag may sakitakongnararamdaman” Value BeliefPattern: Things and personal values held important “ang mahalagasa akinay ang akingpag-aaral ” “ngayonang mahalagsa akinay ang gumaling” Family and social values that affect life “dati gustinggustoko agad makataposng pag-aaral para makatulongsapamilyako” “ngayongusto langay gumaling para di madagdaganunggastos” Spirituality “lagi kami nagdadasal ng sabay- sabaytuwinggabi” “di na naminnagagawaiyon” Religious practices that affect hospitalization “lagi kamingnagsisimbatuwing linggo” “hindi nkami nakakapagsimba tuwinglingodahil inaasikasonila ako” Elimination: Bowel movement pattern (time, frequency and amount) “ngayon2x akong dumudumi at tuwingumagaat hapon” “dati 1x ako dumudumi tuwing umaga” Urinary Pattern(time,frequency, amount and color) “Dati madalasakongumiihi at marami un” “ngayonkonti langang naiihi ko at dina madalas” Use of Aids (fluid, medication and food) “Umiinomlangako ng maraming tubig” Furosemide asdiuretics Rest and SleepPattern: 6-8 hrs 3-5 hrs Activities of Daily Living: Feeding “makaisaako nakakain” “kailangankona ng katulong” Toileting “makaisaako dumumi ” “kailanagankong katulong”
  • 11.
    Bed Mobility “kayangkayako namandati ” “kaya konggumalaw kayalang nahihirapanako” Gen. mobility “nakakakilosnamanakoperodi ako masyadongnagpapagod” “madali na akongnapapagod kahitsa kontingkiloslang” Hygiene “pag may pasoklangako naliligo” “ngayonpinupunasanako” Circadian Rhythms Sleep Concerns “madali langako nakakatuog dati” “nahihirapannaakongmaktulog dahil sa sakit” Nutrition: Daily food intake (quality, frequency, amountandquantity) “Magana namanako kumainat kahitano nakakainko.” “ngayonwalana kong masaydonggana”
  • 12.
    COURSE IN THEWARD On the day of admission, admitting impression was Pleural Effusion left, Rheumatic Heart Disease. He has a chief complain of dyspnea. He was put on a DAT. Laboratories were requested. Venoclysis of PNSS was started and IV meds (Pen G 1.2 M “U” Q6H, Captopril 25mg/tab ½ tab BID, Furosemide 40mg/tab 1 tab BID, Prednisone 20 mg/tab 1 tab TID after meals, Lanoxin 0.25mg/tab ½ tab BID, INH 200 mg/tab 1 tab OD). Vital signs are monitored Q1H. Intake and output were monitored every 4 hous. He was positioned on modified high back rest. He was also hooked to oxygen inhalation via nasal cannula at 2-3 lpm. On 2nd HD, Thoracentesis was also ordered which is not done. On the 3rd HD, Furosemide was shifted to 40mg TIV Q12H. He was ordered for repeat CXR. Thoracentecis was temporarily hold. On the 4th HD, he was ordered to have PPD and sputum AFB tests. On the 5th HD, IVF was maintained at same rate. Same day, IVf was shifted to heplock. Furosemide was again increased to 40mg Q8H via heplock. CBC and APC was repeated. On the 6th HD,patient complained of abdominal pain hence given Ranitidine 40 mg TIV. CXR result revealed massive pleural effusion hence referred to Pulmo service. He was ordered for TPAG, Thoracentecis was ordered. Furosemide was then again increased to 40 mg Q6H. On 7th HD, Patient was seen by Cardiologist. Repeat serum K and Na was ordered. Albumin infusion was ordered and Furosemide drip was started. Captopril was increased to 30mg ½ tab BID. Pen G was shifted to Cefuroxime 1.5 TIV Q8H. Repeat CXR is ordered after 48 hours (due 24 September 2010). Intake and output were strictly monitored. Blood Pressure is 140/20 to which the doctor prescribed Dopamine drip. Dyspneic episodes prompted physicians to bring patient to PICU at around 4pm.
  • 13.
    On the 8thHD, at about 4 am patient expired with Final Diagnosis of Congestive Heart Failure 20 RHD, Tricuspid and Aortic Regurgitation.
  • 14.
    LABORATORIES Serology (September 09, 2010) ResultNormal Values C – Reactive Protein CRP 33.7 H mg/dL 0.0 to 10.0 mg/dL Anti – Streptolysin O Titer (ASO) 302.5 mg/dL (0.0-200.0) Analysis: CRP is elevated during active inflammatory process. ASO titer is increased. This test is a test for streptococcal antibodies. Streptococcus can be acquired by living in a crowded place where in close contact to infected person is evident. It rises within 2 months of the onset and it is positive in most clients with rheumatic heart disease. HEMATOLOGY (September 08,2010) Results Normal Values WBC 15.00 H 10 g/L 5.00-10.00 RBC 5.00 10-12 L 4:50-5.20 Hgb 125L g/L 140-170 Hct 0.39 L 0.42-0.51 platelet 351 10g/L 200-400 MCV 78 L 80-96 MCH 25.0 L 27.5-33.2 MCHC 320 L g/L 334-355 RDW 18.0 H % 12.6-14.6 ESR 19 mm/hr 0-10 mm/hr Analysis: Supporting the serology result, WBC is increased contributing to the inflammatory process. Erythrocyte sedimentation rate is elevated. It is the measurement of the rate at which RBC’s “settle out” of anticoagulated blood in an hour. It is usually elevated in infectious heart disorders. MCV, MCH, MCHC determines relative volume, size, weight and the saturation of RBC.
  • 15.
    Analysis: This testis performed to assess the effects of cardiovascular diseases on renal function and the existence of concurrent renal or systemic diseases like glumerulonephritis. In this result, there is the presence or traces of blood. This may indicate malfunctioning of glomerulus and or inability of the kidney to filter blood. Urine Microscopy (IU) (hpf) Normal values RBC 21 ≤17 ≤ 3 WBC 4 1 ≤28 ≤5 Urinalysis Actual Values Normal values Physical Analysis color straw Yellow transparency slightly cloudy Clear specific gravity 1.010 1.015-1.025 Chemical Analysis pH 5.0 4.6-8.0 protein negative Negative sugar negative Negative bilirubin negative Negative urobilinogen negative Negative blood trace Negative nitrites negative Negative leukocytes negative Negative Ketones negative Negative
  • 16.
    2D Echo Binary PressureGradient Regurgitant fx pulmonic valve .91 3 tricuspid valve .84 3 311 mitral valve 1.6 11 aortic valve 1.4 8 571 Analysis: The mitral valve is located between the left ventricle and left atrium. It is supported by the chorda tendinae during ventricular systole to prevent valvular proplase into the atrium. The aortic valve lies between the left ventricle and the aorta. These valves open during ventricular systole and they close during ventricular diastole X-RAY REPORT (September 08, 2010) Chest AP There is opacification of the right hemithorax spacing the upper lung with obscuration of the right heart border bilateral hemidiaphragm, moderate to massive pleural effusion suggest follow up check up. True cardiac size is difficult to assess but appears enlarge. Aorta is unremarkable Left costophrenic sulcus is intact No other remarkable finding Analysis: Chest Xray suggest that the patient has pleural effusion. The test also suggests that the heart is quite enlarge and could be possibly because of the congestion. The inability of the heart to pump normally and allow normal flow of the blood is impaired and tries to accommodate those extra volumes of blood.
  • 17.
    ANATOMY AND PHYSIOLOGY LYMPHATICSYSTEM I. Body Defense System A. Nonspecificdefensesystem - Mechanical barriersthatcover bodysurfaces(skinandmucousmembranes) andcellsandchemicalsthatacts to protectthe body frominvadingpathogens. - Respondsimmediatelytoprotectthe bodyfromall foreignsubstances. - Reducesthe workloadof the specificdefense systembypreventingentryandspreadof microorganisms throughoutthe body. 1. Surface body defense - Body’sfirstline of defenseagainstinvasionof disease-causingmicroorganisms. - Physical barriers:  Skin  Mucous membranes - Chemical barriers:  Skin– skinacidity(acidpH) inhibitsbacterial growthandsebumare toxictobacteria.  Stomachmucosa – secretesHCl acid andprotein-digestingenzymes.  Oral cavity – salivacontainslysozyme thatdestroysbacteria.  Vagina– highlyacidicsecretions thatdestroysbacteria. 2. Cells 1) Phagocytes - confrontspathogensthatmake it throughthe mechanical barriersinnearlyeverybodyorgan. - Types: 1) Macrophage 2) Neutrophil
  • 18.
    2) Natural Killer(NK)cells - Unique groupof defensivecellsrunninginthe bloodstreamandlymphthatcan lyse andkill cancer cellsandvirus-infectedbodycellsbefore the immune systemare enlistedinthe fight.  INFLAMMATORYRESPONSE: - Body’ssecondline of defense,triggeredwhenbodytissuesare injured. - Cardinal signs: 1) Redness (rubor) 2) Heat (calor) 3) Pain(dolor) 4) Swelling(tumor) - Processof inflammation  FEVER INJURY Damaged cells secretes inflammatory chemicals (histamine and kinins) Dilatationof bloodvessels ↑ capillarypermeability(“leaky”) Attractionof phagocytes and WBC intothe injured area (chemotaxis)↑ bloodflowintothe area Leakof plasmafrom the bloodstreaminto the tissue spaces Entrance of clotting proteinsfromthe bloodintothe area Removal of damaged/ deadtissue cellsand pathogensfromthe area. Redness Heat ↑ O2 & nutrient supply ↑metabolicrate of tissue cells Edema Swelling Activation of pain receptors Pain Possible temporarylimitation of joint movement Fibrin barrier formation Walls off the damaged area to prevent the spread of pathogen Healing
  • 19.
    - A systemicresponse to invading microorganisms. - Pyrogens reset the normal setting of the thermostat to high levels. - Pyrogens = chemicals secreted by WBC and macrophages exposed to foreign cells or substances in the body. - Good effects of fever: (Low and moderate) 1. Prevents/retards bacterial proliferation – fever causes liver and spleen to gather iron and zinc during fever, since bacteria require large amounts of iron and zinc to multiply. 2. Facilitation of repair - Fever increases metabolic rate of tissue cells. B. Specificdefense system (Immune system) - Attack againstparticularforeignsubstances - Consideredasfunctional systemratherthananorgan/anatomical system because itrecognizesantigensand abnormal cellstoinactivatedordestroyit. - Body’sthirdline of defense. - Typesof Immunity: 1. Humoral Immunity(Antibody-mediatedImmunity) - Providedby antibodiespresentinthe body’sfluids(humor) 2. CellularImmunity(cell-mediatedimmunity) - Protectionprovidedbythe lymphocytes(becausethe protective factorislivingcells). Immune Response - Immune system’sresponse tothreatthattremendouslyincreases - Providesprotectionthatiscarefullytargetedagainstspecificantigen.
  • 20.
    3 importantAspectsof ImmuneResponse: 1. Antigenspecific–it recognizesandactsagainstparticularpathogens. 2. Systemic– immunityisnotrestrictedtothe initial infectionsite. 3. Presence of “Memory”- itrecognizesandmountsevenstrongerattacksonpreviouslyencountered pathogens. Antigens - any substance capable of excitingthe immune systemandprovokinganimmune response. Types:  non-self antigens –  self-antigen–proteinmoleculesof ownbodycells. - Do not triggeran immune responseinownbody,butstronglyantigenictootherpeople  Hapten(incompleteantigen) –troublesomesmall molecule causinganimmune responseinthe body - But whensmall moleculeslinkwiththe bodies proteins,the immune systemrecognizesthe combinationasforeignandmountan attraction that isharmful ratherthan protective. Types oflymphocytes a. B cells- residesinthe lymphnodes,spleen,andotherlymphoidtissues. - Formsplasmacellsandmemory cells - Descendants: - Plasmacell- productionof antibodies - Memorycell- quickandefficientreactiontosubsequentinfectionsormeetingswiththe same antigen b. T cells- becomesimmune competentinthe thymusglandandcan differentiatetothe several typesof effectorcells. - Types: 1. HelperT cell- tostimulate productionof killerTcellsandB cells 2. CytotoxicTcell- produce byhelperTcell duringcellularimmunity.
  • 21.
    - killingvirusinfectedcells,andforeigngraphcells 3. suppressorTcell-sloworstopsthe activityof B or T once the infectionhasbeenconquered - helpspreventuncontrolledunnecessaryimmunesystemactivitybywindingdownandfinally stoppingthe immune systemafteranantigenhasbeensuccessfullydestroyed. 4. DelayedhypersensitivityTcells- plays amajorrole in cell mediatedallergiesandinflammation - Promotesintense inflammatoryresponse Macrophages - Engulf foreignparticlesandpresentfragmentsof the engulfedantigensundersurfaces,where theycan be recognizedbyimmunocompetentTcells - Remainfixedinthe lymphoidorgan CARDIOVASCULAR SYSTEM
  • 22.
    Four compartments The heartisdividedinto4chambers:2 onthe righthand side and2 onthe left.Eachupperchamberisknownas an atriumand each lowerchamberasa ventricle.The 4 compartmentsare knownas:the right atrium;the right ventricle;the leftatriumandthe leftventricle.Bloodcomesintothe heartviathe atria,whichare the smaller chambers,andis pumpedoutviathe largerones — the ventricles.  The right atrium,  Locatedin the upperrightside of the heart,and a small appendage,the rightauricle,actas a temporarystorage chamberso that bloodwill be readilyavailable forthe rightventricle.Deoxygenatedbloodfromthe systemic circulationentersthe rightatriumthroughthree veins,the superiorvenacava,the inferiorvenacava,andthe coronary sinus.  The right ventricle  isthe pumpingchamberforthe pulmonarycirculation.The ventricle,withwallsthickerandmore muscularthan those of the atrium,contracts and pumpsdeoxygenatedbloodthroughthe three-cuspedpulmonarysemilunar valve andintoa large artery, the pulmonarytrunk.The pulmonarytrunkimmediatelydividesintotwo pulmonaryarteries,whichleadtothe leftandrightlungs,respectively.  The left atrium
  • 23.
     and itsauricleappendage receive oxygenatedbloodfromthe lungsthoughfourpulmonaryveins(twofromeach lung).The leftatrium,like the rightatrium, isaholdingchamberforbloodinreadinessforitsflowi ntothe left ventricle.Whenthe ventriclesrelax,bloodleavesthe leftatriumandpassesthroughthe leftAV valve intothe leftventricle.The leftAV valve isalsocalledthe mitral or bicuspidvalve,the onlyheartvalve withtwocusps.  The left ventricle  isthe pumpingchamberforthe systemiccirculation.Because agreaterbloodpressure isrequiredtopump bloodthroughthe much more extensive systemiccirculationthanthroughthe pulmonarycirculation,the left ventricle islargeranditswallsare thickerthanthose of the rightventricle.Whenthe leftventricle contracts,it pumpsoxygenatedbloodthroughthe aorticsemilunarvalve,intoalarge artery,the aorta,and throughoutthe body.The followingeventsoccurinthe leftventricle,simultaneouslyandanalogouslywiththose of the right ventricle.  Interventricularseptum- Muscle that separatestwoventricle fromeachother.  Interatrial septum-CardiacMuscle that separatestwoatriumfromeach other.  Coronary sulcus (artioventriculargroove)- marksthe junctionof the atria and ventricles.  Anteriorinterventricularsulcus and posteriorinterventricularsulcus- mark the junctionof the ventriclesonthe frontand back of the heart,respectively.  Superiorand inferiorvenacava  These are the 2 large veinswhichenterthe heartonthe right handside andbring bloodlow inoxygenintothe rightatrium.The superior(top) venacava bringsinbloodfromthe headand arms and upperbody;the inferior (lower) venacavabringsinblood fromthe trunkand legs — the lowerbody.  Arteries  Carry bloodawayfrom the heart.Theyare the thickestbloodvessels,withmuscularwallsthatcontract to keep the bloodmovingawayfromthe heart andthrough the body.  Arterial wallshave three layers:
  • 24.
     The endotheliumisontheinside andprovidesasmoothliningforbloodtoflow overasit movesthroughthe artery.  The media isthe middle partof the artery,made up of a layerof muscle andelastictissue.  The adventitia isthe tough coveringthatprotectsthe outside of the artery.  Typesof arteries: a. Coronaryarteries  The heart isjusta bigmuscle whichpumpsbloodaroundthe body.Thisoxygenisbroughttothe heart bythe coronary arteries.The rightandleftcoronaryarteriesbranchoff the aorta — the large main bloodvesselwhich leavesthe heartwithfreshoxygen-richblood — sotheyare ensuredof a goodbloodsupplyrichinoxygen. b. Pulmonary arteries  The right and leftpulmonaryarteriesbranchoff the mainpulmonarytrunk.Bloodthatneedsoxygenispumped intothemfromthe rightventricle andtheytake itto the lungswhere itisloadedupwithoxygen.  Veins  Carry bloodback to the heart.They're notas muscularas arteries,buttheycontainvalvesthatpreventblood fromflowingbackward.Veinshave the same three layersthatarteriesdo,butare thinnerandlessflexible.The twolargestveinsare the superiorandinferiorvenacava.  Pulmonary veins  The right and leftpulmonaryveinsbringthe oxygen-richbloodbackfromthe lungstothe heart intothe left atrium.  Aorta  The aorta isthe largestarteryin the body.Freshbloodfull of oxygenispumpedbythe leftventricleintothe aorta, roundthe aortic arch and out intothe upperbodyviathe 3 main arteriesbranchingoff the aorticarch and intothe thorax,trunkand lowerbodyviathe descendingaorta.  Valves  Valvesare one-waydoors.There are valvesseparatingthe chambersof the heart.Asthe heartbeats,the valves openand bloodispumpedfromone chambertoanotherchamber.
  • 25.
    Layers of theheart  Pericardium  The pericardiumisthe double walledsacthatcontainsthe heart and the rootsof the great vesselsthatleave fromor enterthe heart.There are two layersof the pericardial sac,whichare the fibrouspericardiumandthe serouspericardium.The serouspericardiumisfurtherdividedintotwolayers,whichare the parietal pericardiumandthe visceral pericardium.The parietal pericardiumisinseparablyfusedtothe fibrous pericardium,while the visceral pericardiumisactuallya partof the epicardium, whichisthe outermostsingle layerof the pericardium.The viscerallayerextendsintothe startingpointof greatvessels,thus,becomingone withthe parietal layerof the serouspericardium.  Myocardium  The myocardiumisthe basic muscle thatmakesup the heart.Thismuscle isinvoluntaryand,thisisstriatedin nature.The cardiac muscle structure consistsof basicunitsof cardiac muscle cellsknownasmyocytes. Coordinatedcontractionof the cardiacmusclesiswhatmakesthe heart propel bloodtovariouspartsof the body.  Endocardium  The endocariumisthe innermost,thinandsmoothlayerof epithelial tissuethatlinesthe innersurface of all the heartchambersand valves.Thislayerismade of thinand flatcellsthatare indirectcontact withthe bloodthat flowsinandout of the heart.Each heart valve isformedbya foldof endocardiumwithconnective tissue betweenthe twolayers. Blood flow Superior and inferior vena cava Right atrium Right ventricle Pulmonary semi lunar valve Tricuspi d valve Pulmonary trunk Pulmonary arteries
  • 26.
    Pulmonar y vein Lung tissue (pulmonary circulation) Left atrium AortaAortic semilunar valve Left ventricle e Bicuspid valve Body tissue (systemic circulation)
  • 27.
    Valves begin toheal w/ scar tissue formingInflammation subsides Heart valve tissues become inflamed Unmanaged, subsequent exposure to the antigen Unmanaged, subsequent exposure to the antigen PATHOPHYSIOLOGY Predisposingfactors: - 15 yrs. Old - Exposure toGABHS (hisauntie has the same dse) - (-) immunization Precipitating factors: - Malnutrition - Poorlivingconditions - Congestedneighborhood - Improperfoodhandling Presence of GroupA beta-hemolyticstreptococcus Attach to epithelial cells of the upper respiratory tract Activatedantigen-presentingcellspresentthe bacterialantigentohelperT-cells. Activated B-cells Productionof antibodiesagainstthe cell wall against of streptococcus Antibodiescrossreactwithcardiac myosinandantigensof tissue glucoproteininthe joints,skin,brainandotherconnective tissue. Induces cytokines release Inflammatory response ↑ WBC count FEVER ARTHRALGIA ↑ ESR Activity intolerance
  • 28.
    Restrictionof leaflet motion Impedingtofullswingaction AorticValvularstenosis ↑ blood volume to LV Leaflets may become deformed by healing tissue Valve fails to close completely Aortic Regurgitation ↑bloodvolume and pressure in the LA ↓cardiac output ↑pulmonary venous blood flow & pressure Pulmonary congestion Stimulate SNS Release of epinephrine and norepinephrine vasoconstriction Further damage to the heart muscles ↑ Capillarypermeability Plasma leaked out Accumulation of excessive fluid in the pleural space Release of renin by kidneys Dyspnea Non productive cough Pleural effusion Orthopnea Impaired sleep GITSkin Kidney Coldclammy, pallor ↑ HR & Contractility ↓ gastricsecretions ↓ digestion ↓ BM ↓ Renal perfusion Formation of angiotensin I S3 Heart sound ↑ bloodvolume to RV Continuous flow of blood from the CVC ↑ blood volume of RV and RA Tricuspid regurgitation Wide pulse pressure cyanosis Murmurs ↑ RR Use of accessory muscles ↑ RBC
  • 29.
    Impaired gas exchange Pulmonaryhypertension Respiratory failure ACE converts angiotension I to II Promotes the release of aldosterone R Ventricular failure Congestion of the viscera and peripheral tissue Blood backs to hepatic veins ↑ Pressure w/in portal vessels Promotes retention of Na+ and water Fluid volume overload Portal hypertension Forced fluid into the abdominal cavity Ascites Anorexia Abdominal pain Nausea Development of ↑ pressure ↑ Preload and afterload Further ↑stress on the ventricular wall Further ↑ in the workload of the heart ↑ Thickness of the heart muscle ↑ventricularpressure and resistance to ventricular filling Subsequent ↓ in cardiac output JVD Dec. vocal tactile fremitus Dullness when percussed Weight gain ↑ workload of the heart ↑ contraction ↓ Elasticity Fatigue ↓ oxygenation in brain tissues -dizziness,light- headedness Activityintolerance Stimulates ADH production Peripheral edema Fail to contract Death ↑bp ↓ UO Fast,bounding pulse Weakness s/sx: fever,chills,pleuritic chest pain, dyspnea Cyanosis, pallor ↓ lung expansion
  • 30.
    PRIORITIZATION Diagnosis Scientific explanationRationale Score Impaired gas exchange related to fluid shifting in the pleural space secondary to pulmonary congestion It is the deficit in oxygen and carbon dioxide elimination at the alveolar capillary membrane due to accumulation of fluid in the pleural space It is first prioritized problem because certain vital tissues such as those of the brain and the heart cannot survive for a long without continuous supply of oxygen if gas exchange is impaired, it could lead to life threatening condition of the patient 1st Decrease cardiac output The amount of blood pump by each ventricles during a given period, cardiac output must be responsive to changes in metabolic demands of the tissue It is our second prioritized problem because decrease cardiac output may lead to diminish ability of the patient to response to stress 2nd Excessive fluid volume related to sodium and water retention It is refers to an isotonic expansion caused by abnormal retention of water and sodium. This may be related to simple fluid overload or diminished function of homeostatic mechanism responsive for regulating fluid balance This is our third prioritized problem, because retention of fluid and sodium can lead to more severe complication that could be life threatening to the patient. The goal of treatment is to preserve or restore the intravascular fluid volume and treating the cause of fluid retention 3rd
  • 32.
    NURSING CARE PLANS AssessmentDiagnosis Goals Intervention Rationale Evaluation Subj: “Hindi siyamasyado makakiloskasi ang bilisniyamapagod” as verbalizedbythe guardian. Obj: -murmurS3 -peripheral edema(+3) - coldclammyskin - 4 sec. capillary refill - BP: 140/20 mmHg - Decrease cardiac outputrelatedto incompetentvalve stenosisas manifestedby arrhythmia, prolongedcapillary refill andgeneralized edema. Analysis: Aorticregurgitation DecreasedCO Decreasedsystemic bloodpressure Decrease perfusion to the kidney Activationof renin Activationof AIand AII Releasedaldosterone arginine vasopressin vasoconstriction After2° of nursing interventionptwill lessen/eradicate streessorsthatcan helpinreducingthe workloadof the heart participate in activitiesthat reduce the workload of the heartlike stressmanagement, therapeutic medication,and balancedactivity restpattern. Obj: - To be able to decrease edema - To be able to promote blood circulation - To be able to demonstrate an increase in activity tolerance Independent: - Monitor VS,note forcardiac rate andbloodpressure - Keepclientonbed,promote rest,semi fowlerpositionis preferredandmayelevate feetinshocksituations - Encourage slowlydanglingof legsbefore standing - Limitvisitors - Reviewdiagnosticstudieslike CXR,ECG - Encourage relaxation techniquessuchasdeep breathingexercises Dependent: - Administer O2 as indicated - Provide F and E as indicated Collaborative: - Collaborate withthe dietician to adjustind.Dietplansuch as LSLF, blanddietwith frequentsmall feeding - Discusssignand symptoms that require promptreporting to healthcare provider( muscle cramps,headache and dizziness) - Provide baseline datafor comparisontofollowtrends and evaluate response to intervention - Decrease O2 consumption and promote venousreturn - To preventorthostatic hypotension - To promote adequate restand sleep - Helpsto determineunderlying causes - To reduce anxiety - To increase O2 available for cardiac functionandfor tissue perfusion - To minimize DHN and dysrhythmias - To maintainadequate nutritionbalance - Immediate consultation because thiscouldbe signof drug toxicityandmineral loss esp.Potassium GOAL PARTIALLY MET After2° of nursing interventionptwas able to participate inactivitiesthat reducedthe workloadof the heart
  • 33.
    Assessment Diagnosis GoalsandObjective Intervention Rationale Evaluation Subjective: “sobrang nagmamanasna nga ako,mula mukha hanggangpaa ko” as verbalizedbythe patient Objective:  Edema  Weightgain  Abdominal girth of 30cm  Urine output: Excessfluidvolume relatedtoincreased ADH productionand sodium/water retentionas manifestedbypitting edema(grade 3) and weightgainfrom35- 40 kgs. Analysis Goal: After8hrs of continuousnursing interventionthe patientwill be able to reduce recurrence of fluidexcessas manifestedby decrease abdominal girth,reduce edema from(+3) to (+1). Objective:  To be able to reduce accumulationof fluid(edema) on feetanddifferent part of the body  To be able to increase output. Independent:  MonitorVS.  Note presence of underlyingcondition that potential fluid excess  Note presence of edemaandcalculate itsgrade  Measure abdominal girtheveryday  Note patternof urination  Elevate edematous part (feet) andchange positionfrequently  Measure I and O  Promote ambulation Dependent:  RestrictNa andFluid as indicated  Administerdiureticsas prescribed Collaborative:  Assistwithprocedure as indicated (paracentesis)  Establishbaseline data for furthercomparison  To assessprecipitating factor  To evaluate degree of edema  To evaluate changesthat may indicate increase fluidretention  To knowif there isfluid retentioninthe body  To reduce tissue pressure anddecrease riskof skinbreakdown  To measure intake of fluidsaccurately  To promote circulation and to mobilizeexcess fluid GOAL MET After8 hrs of continuousnursing intervention, patientwasable to reduce recurrence of fluidexcessas manifestedby decreased abdominal girthand decreasededema fromgrade 3 to grade 1.Low cardiac output Renal perfusion Vasoconstriction Release of renin by the kidney Formation of angiotensin I Convert to angiotensin II Release of aldosterone Sodium/water retention
  • 34.
    ASSESSMENT DIAGNOSIS GOALSAND OBJECTIVES INTERVENTION RATIONALE EVALUATION S: “Nahihirapan akong huminga” as verbalized by the patient Objective data:  Respiratory rate of 33 bpm  Cyanosis  Use of accessory muscle  Orthopnea  Crackles  Non-productive cough Impaired gas exchange related to fluid shifton alveoli secondary to pulmonary edema as manifested by respiratory rate of 33 bpm and cyanosis GOALS: After 1 day of nursing intervention, the patient will improverespiration OBJECTIVES:  To be ableto decrease respiratory rate from 33 bpm to atleast30 bpm by positioningthe patient in semi fowler position and administration of oxygen inhalation  To be ableto change cyanosis to pinkish skin,lips and nail bed color by providing adequate oxygen for better circulation of blood  Monitor vital sign  Monitor color of the skin,use of accessory muscleoxygen saturation,depth, pattern and rate of respiration  Position patientin semi fowler position  Secure oxygen at bedside  Minimizeactivities and energy expenditures by assistingADL’s DEPENDENT  Give oxygen as prescribed by the physician  Give bronchodilator as prescribed by the physician COLLABORATIVE  Review laboratory and diagnostic resultssuch as ECG, Chest –xray, CBC, Blood chemistry  For baselinedata and for further comparison  This assessmentdata alertthe healthcare provider to potential hypoxemia or hypercapnea  To promote lung expansion and decreasingthe work of breathing  Oxygen support alveolar gas exchange and improve oxygen in blood and tissue  Rest is vital to reduce oxygen and energy demand  Oxygen support alveolar gas exchange and improve oxygen in blood and tissue  It relaxes bronchial smooth muscle leading to brochodilation  To note any incongruence and alteration in the results Goal partially met. After a day of nursing intervention the patient respiratory ratedecrease from 33 bpm to 30 bpm but the skin,remain cyanosis INFERENCE Pulmonary congestion Pulmonary edema Increasecapillary pressure Plasma leak out Accumulation of excessive fluid in the alveoli Impaired gas exchange
  • 35.
    DRUG STUDY Name ofdrug,route, dose and indications Mechanism of Action Contraindications Adverse Reactions Nursing Responsibilities Dopamine drip D5W 92.8 cc Indications: Correction of hemodynamic imbalances present in the shock syndrome due to MI, trauma, endotoxic septicemia, open heart surgery, renal failure and chronic cardiac decompensation in CHF. Drug acts directly and by the release of norepheniphrine from sympathetic nerve terminals; dopaminergic receptors mediate dilation of vessels in the renal and splanchnic beds, which maintains renal perfusion and function; alpha receptor which are activated by higher doses of dopamine, mediate vasoconstriction, which can override the vasodilating effects; beta 1 receptors mediate a positive inotropic effect on he heart >Contraindicated with pheochromocytomas, tachyparrythmias, ventricular fibrillation, hypovolemia (dopamine is not a substitute for blood, plasma, fluids, electrolytes, which should be restored promptly when loss as occurred), general anesthesia with halogenated hydrocarbons or cyclopropane, which senthesize the myocardium to catecholamines. >use cautiously with atherosclerosis, arterial embolism, Raynoud’s disease, cold injury, frost bite, diabetic endarteritis, Burger’s disease (monitor color and temperature of the extremities), pregnancy, lactation CV: ectopic beats, tachycardia, anaginal pain, palpitations, hypotension, vasoconstriction, dyspnea, bradycardia, hypertension, widened QRS. GI: nausea and vomiting Other: headache, piloerection, azotemia, gangrene with prolonged used. >Monitor body weight, skin color, urine output, serum electrolytes, Hct and ECG. >Drug should always be diluted before use if not prediluted. >Monitor cardiac output and BP closely during infusion.
  • 36.
    Name of drug,route, doseand indications Mechanism of Action Contraindications Adverse Reactions Nursing Responsibilities captopril Capoten,Novo-Captopril (anti-hypersensitive) 25 mg/tab½ tab BID Indication: >hypertension >CHF >leftventricular dysfunction(LVD) afterMI >diabeticnephropathy Selectivelysuppresses reninangiotensin- aldosterone system, inhibitsACE;prevents conversionof angiotensinI to angiotensinII. >hypersensitivity >pregnancy(2nd /3rd trimester) >lactation >heart block Children >K-sparing >diuretics >bilateral renal artery stenosis CNS: fever,chills CV: hypotension,postural hypotension,tachycardia, angina GI: lossof taste,liver functiontests GU:impotence,dysuria, nocturia,proteinuria, nephroticsyndrome,acute reversiblerenal failure, polyuria,oliguria frequency HEMA: neutropenia, agranulocytosis, pancytopenia, thrombocytopenia, anemia INTEG: rash MISC: angioedema, hyperkalemia RESPI: bronchospasms, dyspnea,cough >may be crushedor mixed withfood >monitorbloodstudies; decrease plateletcount, and WBC withdifferent baseline andperiodically q3 months,if neutrophils <1000/mm^3, d/c treatment. >monitorBP,check for orthostatichypotension, syncope,andif changes occur dosage change may be required. >monitorrenal studies; protein,BUN,creatinine; watch fordecrease levels that may indicate nephritic syndrome andrenal failure;monitorrenal symptoms:polyuria, oliguriafrequency,dysuria >establishedbaselineand renal,liverfunctiontests before therapybeginand checkperiodically; monitorforincrease liver functionstudies,watchfor increase uricacid,glucose >check K levelsthroughout treatment,although hyperkalemiararelyoccurs >check regularlyfor
  • 37.
    edemainfeetandlegs; monitorweightdailyin CHF >assessfor allergic reactions;rash,fever, priritus,urticaria;drug shouldbe d/cif antihistaminefailedto help >reach pt. notto use OTC products(cough, cold,allergy) unless dictatedbyprescriber; seriousside effectscan occur; xanthinessuchas coffee,tea,chocolate,cola can preventactionof drug >teach patienttonotify prescriberof mouthsores, sore throat, fever,swelling of handsor feet,irregular heartbeat,chestpain, coughing,SOB. >cautionpatientto report excessiveperspiration, DHN, vomiting,diarrhea: may leadtofall inBP. >cautionpatientthatdrug may cause dizziness, fainting,lightheadedness; may occur duringfirstfew daysof therapy,toavoid activitiesthatmaybe hazardous.
  • 38.
    Name of drug,route, doseand indications Mechanism of Action Contraindications Adverse Reactions Nursing Responsibilities Ranitidine hydrochloride 40 mg TIV now. Indication: >Short-termtreatmentof active duodenal ulcer. >Maintenance therapyfor duodenal ulceratreduced dosage. >Short termtreatmentof GERD. >Treatmentof heartburn, acid indigestion,sour stomach. Competitivelyinhibitsthe actionof histamine atthe H2 receptorsof the parietal cellsof the stomach,inhibitingbasal gastric acidsecretionand gastric acidsecretionthat isstimulatedbyfood, insulinhistamine, cholinergicagonists, gastrinand pentagstrin >Contraindicatedwith allergytoranitidine, lactation. >Use cautiouslywith impairedrenal orhepatic function,pregnancy CNS: headache,malise, dizziness,somnolence, insomnia,vertigo. CV: tachycardia, bradycardia,PVC’s(rapid IV administration). DERM: rash,alopecia. GI: constipation,diarrhea, nausea,vomiting, abdominal pain,hepatitis, increasedALTlevels. GU:gynecomastia, impotence ordecreased libido. HEMA: leukopenia, granulocytopenia, thrombocytopenia, pancytopenia. LOCAL: painat IMsite, local burningor itchingat IV site. OTHERS: athralgias >Administeroral drugwith mealsat bedtime. >Decrease dosesinrenal and liverfailure. >Provide concurrent antacidtherapyto relieve pain. >Arrange for regular follow-upincludingblood tests,to evaluate effects. >If youare alsousingan antacid,take it exactlyas prescribed,beingcareful of the timesof the administration. >Reportsore throat,fever, unusual bruisingor bleeding,tarrystools, confusion,hallucinations, dizziness,severe headache,muscle orjoint
  • 39.
    Name of drug,route, doseand indications Mechanism of Action Contraindications Adverse Reactions Nursing Responsibilities Apo-Furosemide,Furoside Lasix,Lasix Special, Myrosemide (Loop diuretics) 40 mg tab BID Indication >edemainCHF, nephritic syndrome,ascites,caused by hepaticdisease,hepatic cirrhosis;maybe used alone or adjunctwith antihypertensivessuchas spirolacone,triamference, shouldnotbe usedwith ethacrynicacid. Acts onthe ascendingloop of Henle inthe kidney, inhibitingreabsorptionof electrolytessodium chloride causingexcretion of Na,Mg, Cl, H2o and some K; reabsorptionof sodiumchloride andand decrease excretionof Kin the distal tubule of the kidney;responsible for slightantihypertensive effectandperipheral vasodilation. >Hypersensitivityto sulfonamides,anuria, hypovolemia,infants, lactation,electrolyte depletion CNS: fatigue,weakness, vertigo,paresthesias. CV: orthostatic hypotension,chestpain, ECG changes,circulatory collapse EENT: lossof hearing,ear pain,tinnitus,blurred vision. ELECT: hypkalemia, hypochloremicalkalosis, hypomagmesemia, hyperuricemia, hypocalcemia, hyponatremia,metabolic alkalosis. ENDO: hyperglycemia GI: nauseaandvomiting, diarrhea,drymouth, anorexia,cramps, orpancreatitis. GU:plyuria,renal failure, glycosuria. HEMA: thrombocytopenia, agranulocytosis, leukopenia,neutropenia, anemia. INTEG: rash,pruritus, purpura,Steven’sJohnson Syndrome,sweating, photosensitivity,urticaria. MS: cramps, stiffness. >assesspatientfor tinnitus,hearingloss,ear pain,periodictestingof hearingisneededwhen highdosesof thisdrug are givenbyIV route. >monitorfor renal, cardiac, neurologic, GI, pulmonarymanifestations of hypokalemia:acidic urine,reducedurine osmolality,nocturia, polyuriaandpolydypsia; hypotension,broadT wave,U-wave,ectopy, tachycardia,weakpulse; muscle weakness,altered LOC, drowsiness,apathy, lethargy,confusion, depression,anorexia, nausea,cramps, constipation,distention, paralyticileus, hypoventilation, respiratorymuscle weakness. >monitorfor CNS,GI, CV, integumentaryand neurologic.
  • 40.
    Name of drug,route, doseand indications Mechanism of Action Contraindications Adverse Reactions Nursing Responsibilities Cefuroxime1.5grm. TIV q8 Indication: > Pharyngitis, tonsillitis causedby streptococcus pyogenes. >Otitismedia >Lowerrespiratory infection. >UTI >Uncomplicated gonorrhes. >Skinand skin structure infections, including impetigo >Treatmentof earlyLyme disease. >Meningitis >Septicemia Bactericidal.Inhibits synthesisof bacterial cell wall,causingcell death. >Contraindicatedwith allergytocephalosporins or penicillins. >Use cautiously withrenal failure,lactation, pregnancy CNS:headache,dizziness, lethargy,paresthesias. GI: nauseaand vomiting, diarrhea,anorexia, abdominal pain, flatulence, pseudomembranous colitis,hepatotoxicity GU: nephrotoxicity HEMA: bone marrow depression(decrease WBC, decrease platelets, decrease Hct,) LOCAL: pain,abscessat injectionsite,phlebitis, inflammationatIV site. OTHER: superinfections, disulfiram-likereaction withalcohol. >Assessskinstatus,LFTs, renal functionstests, culture of affected area, sensitivitytests, >Culture infection,and arrange forsensitivity testsbefore andduring therapyif expected response isnotseen. >Give oral drug withfood to decrease GIupsetand enhance absorption. >Give oral drugsto childrenwhocanswallow tablets;crushingthe drug resultsina bitter, unpleasanttaste. >Have vitaminKavailable incase hypoprothrombinemia occurs. >Discontinue if hypersensitivityreaction occurs. >Teach patienttoreport severe diarrheawith blood,pusor mucus;rash; DOB; unusual tiredness, fatigue;unusual bleeding or bruising;unusual itchingor irritation.
  • 41.
    Name of drug,route, doseand indications Mechanism of Action Contraindications Adverse Reactions Nursing Responsibilities prednisone 20mg/tab1 tab TID aftermeals Indication >Replacementtherapyin adrenal cortical insufficiency. >Hypercalcemia associatedwithcancer. >Short termmanagement of variousinflammatory and allergicdisorderssuch as rheumatoidarthritis, collagendisease, dermatologicdiseases, statusasthmaticus,and autoimmune disorder. >Hematologicdisorders. >Ulcerative colitis,acute exacerbationsof MS,and palliationandsome leukemiasand lymphomas. >Trichinosiswith neurologicormyocardial involvement. Enterstarget cellsand bindsto intracellular corticosteroidreceptors, initiatingmanycomplex reactionsthatare responsible foritsanti- inflammatoryand immunosuppressive effects. >Contraindicatedwith infectionsespecially tuberculosis,fungal infection,amoebiasis, vacciniaand varicella,and antibioticresistant infections,lactation. >Use cautiouslywithrenal or liverdisease hypothyroidism,ulcerative colitiswithimpending perforation,diverticulitis, active or latentpeptic ulcer,inflammatorybowel disease,heartfailure, hypertension, thromboembolic disorders,osteoporosis, seizure disorder,DM, hepaticdisease,pregnancy (monitorinfantsfor adrenal insufficiency). CNS: vertigo,headache, paresthesias,insomnia, seizures,psychosis, cataracts, increase IOP, glaucoma(longterm therapy),euphoria, depression CV: hypotension,shock, hypertensionandheart failure secondarytofluid retention, thromboembolism, thrombophlebitis,fat embolism,cardiac arrhytmias ELECTROLYTES IMBALANCE: Na + and fluidretention, hypokalemia, hypocalcemia ENDOCRINE: amenorrhea, irregularmenses,growth retardation,decrease CHO tolerance,DM,Cushingoid state (longtermeffect), increase bloodsugar, increase serum cholesterol,decreasedT3 and T4 levels,HPA suppressionwithsystemic therapylongerthan5 days GI: pepticesophageal >administeronce aday dosesbefore 9AM to mimicnormal peak corticosteroidbloodlevels >increase dosage whenpt. issubjectto stress >do not stoptakingthe drug withoutconsulting your healthcare provider; take once dailydosesat about9 AM >avoidexposure to infections >report unusual weight gain,swellingof the extremities,muscle weakness,blackortarry stool,fever,prolonged sore throat, coldsor other infections,worseningof the disorderforwhichthe drug isbeingtaken
  • 42.
    ulcer,pancreatitis, abdominal distention, nausea,vomiting,increase appetite,weightgain(long termtherapy) HYPERSENSITIVITY: hypersensitivityon anaphylactoidreactions MS: muscleweakness, steroidmyopathy,lossof muscle mass, osteoporosis,spontaneous fractures(longterm therapy) OTHER: immunosuppression aggrevationormaskingof infections;impaired woundhealing;thinfragile skin;petechiae, ecchymosis,purpura, striae,subcutaneousfat atrophy
  • 43.
    Name of drug,route, doseand indications Mechanism of Action Contraindications Adverse Reactions Nursing Responsibilities Lanoxin0.25 mg/tab½ tab BID Indication: >heart failure >atrial fibrillation Increasesintracellular calciumand allowsmore calciumto enterthe myocardial cell during depolarizationviaaNa-K pumpmechanism;this increasesforce of contraction(positive inotropiceffect),increases renal perfusion(seenas diureticeffectinpatients withheartfailure), decreasesheartrate (negative chronotropic effect),decreasesAV node conductionvelocity Increasesintracellular calciumand allowsmore calciumto enterthe myocardial cell during depolarizationviaaNa-K pumpmechanism;this increasesforce of contraction(positive inotropiceffect),increases renal perfusion(seenas diureticeffectinpatients withheartfailure), decreasesheartrate (negative chronotropic effect),decreasesAV node conductionvelocity >CNS: Headache, weakness,drowsiness, visual disturbances, mental statuschange. >CV: Arrhythmias >GI: GI upset,anorexia > Assesspatientforallergy to digitalispreparations. > Monitorapical pulse forI min.before administering; Holddose if pulse islower than 60 inadultsand 90 in infants.Notifyprescriberif the same PR was assessed after1 hr. > Checkdosage and preparationscarefully > AvoidIMinjections;w/c may be verypainful. > Avoidgivingwithmeals; Thiswill delayabsorption. > Have emergency equipmentready;have K+ salts,lidocaine,phenytoin, atropine,andcardiac monitorreadilyavailable incase toxicitydevelops. > Advise patientnotto stoptakingthisdrug withoutnotifyingthe healthcare provider. > Advise patienttoreport slowor irregularpulse, rapidweightgain,lossof appetite,nausea,diarrhea, vomiting,blurredvision
  • 44.
    and DOB. Name ofdrug,route, dose and indications Mechanism of Action Contraindications Adverse Reactions Nursing Responsibilities Isoniazid Isotamine,Nydrazid Antituberculotic 200mg/tab 1 tab OD Indication: > Tuberculosis,all formsin w/c organismsare susceptible. > Prophylaxisinspecific patientswho aretuberculinreactorsor householdmembersof recentlydiagnosed tubercularsorwho are consideredtobe a high risk. > Bactericidal:Interferes withlipidsandnucleicacid biosynthesisinactively growingtubercle bacilli. > Contraindicatedin patientswithallergyto isoniazid,isoniazid- associatedhepaticinjury or othersevere adverse reactionstoisoniazid, acute hepaticdisease. > Use cautiouslywithrenal impairment,lactation, pregnancy > CNS:Peripheral neuropathy, seizures, toxicencephalitis,and opticneuritis. > GI: nausea,vomiting, epigastricdistress, biliribinemia,elevatedAST and ALT levelsand hepatitis > Hema:Agranulocytosis, haemolyticoraplastic anemia, thrombocytopenia, eosinophilia, hyperglycemiaand metabolicacidosis. > Hypersensitivity:Fever, skineruptions, lympadenopathy, vasculitis. > Other:Gynecomastia, rheumaticsyndrome. > Assesspatientforany allergytoisoniazid. > Give drugon an empty stomach,1 or 2 hr before meal:May be givenw/ foodif GI upsetoccurs. > Decrease foods containinghistaminein patient’sdiet. > D/Cdrug if signsof hypersensitivityoccur. > MonitorLiverand kidney function;riskof serious fatal hepatitis. > Advise strictcompliance to pharmacological therapy. > Instructpatienttoreport any signsof weakness, fatigue,lossof appetite, nauseaand vomiting, jaundice,darkeningof urine.
  • 46.
    DISCHARGE PLANNING D- Diet Encourage patientto eat nutritiousfoods,limitingintakeof foodandsodium. F- Follow- up  Instructpatientto have a follow-upvisitafter1 weekathisdoctor’sclinic. A- ActivityLevel  Encourage followingactivitywithrestrictions,resumingactivitygradually,andrestingwhenever tired.  Advise patienttohave assistance andsupportastoleratedwhenambulatingandtoperform ADL’sinvolvinghygieneandself-care,withsupportif needed. T- Treatment  Emphasize the importance of prophylaxisagainstrecurrentstreptococcal pharyngitisand continuoustherapytopreventrecurrentrheumaticfeverandrheumaticheartdisease. D- Discharge Plan  Explaintothe patientandparentsthe disease processanditstreatmenttopromote understandingof acute andlifelongprophylactictreatment.  Teach patientandparentsto preventfurtherstreptococcal infectionsbgoodhandwashingand avoidingpeoplewithsore throat.  Encourage the patientandparentsto contact the primaryhealthcare providerif asore throat occurs.  Advise patienttoreturntophysical educationclassesgradually,withthe guidance of the physician.  Encourage patienttotake frequentnapsandrestperiods.  Encourage relaxingenvironmentusingrelaxationtechniques,listeningtomusicandquiet activities  Teach patientandparentsaboutthe importance inkeepingtheirenvironmentcleanand practicingproperfoodhandlingandsterilizingkitchenutensils.  Advise the parentsthatchildcannotreturnto school until healthcare providerassessesthatall disease activityisgone.Parentsmayneedtodiscusswithteachershow the childcancatchup withschool.. M- Medications  Make sure that the patientunderstandsthe purpose,dosage,route,andpossibleside effectsof all prescribedhome medications.  Instruct patient andthe familytostrictlyfollow the ordersfortake home medsupondischarge as prescribedbythe physician.
  • 47.