Design of Ultrasonic Radar for Short Range
Object Detection
Arvind R Menon1
,Saransh Kumar2
,Aritra Debnath3
,Anandteerth S Mathad4
1,2,3
Students 8th semester, Department of Electronics and Communication
New Horizon College of Engineering, Bangalore
4,
Assisstant Professor, Department of Electronics and Communication,
New Horizon College of Engineering, Bangalore
Abstract— A RADAR system is widely used in the security
purpose such as at airports, in military, in communication system
etc. in general it uses the microwave frequencies and it covers very
large area. Here we are using ultrasonic frequencies instead of
microwave frequencies. We intend to make a RADAR system using
ultrasonic frequencies. Ultrasonic transducer converts one energy
into other energy and it operates in the frequency range of 20,000
Hz to 10 MHz. The time difference between the transmitted
ultrasonic waves and the received one helps in determining the
distance of an object at the required angle.
Keywords—RADAR, Ultrasonic Frequencies, Short
Range, Transducer
I. INTRODUCTION (HEADING 1)
RADAR is an object detection system which uses radio
waves to determine the range, altitude, direction, or speed
of objects. Radar systems come in a variety of sizes and
have different performance specifications. Some radar
systems are used for air-traffic control at airports and
others are used for long range surveillance and early-
warning systems. A radar system is the heart of a missile
guidance system. Small portable radar systems that can be
maintained and operated by one person are available as
well as systems that occupy several large rooms.
Radar was secretly developed by several nations before
and during World War II. The term RADAR itself, not the
actual development, was coined in 1940 by the United
States Navy as an acronym for radio Detection
and Ranging. The term radar has since
entered English and other languages as the common
noun radar, losing all capitalization.
The modern uses of radar are highly diverse, including air
traffic control, radar astronomy, air-defense
systems, antimissile systems; marine radars to locate
landmarks and other ships; aircraft anti-collision systems.
High tech radar systems are associated with digital signal
processing and are capable of extracting useful
information from very high noise levels.
II. ALGORITHM FOR OBJECT DETECTION
RADAR EQUATION : The radar equation which is being
used is given as follows:
distance = (duration /2)/29.1
Ultrasonic radars work on the principle of reflection of sound
waves and evaluates attributes of a target by interpreting the
echoes from sound waves respectively. Ultrasonic sensors
generate high frequency sound waves and evaluate the echo
which is received back by the sensor. Sensors calculate the
time interval between sending the signal and receiving the
echo to determine the distance to an object. This technology
can be used for measuring: wind speed and direction
(anemometer)and speed through air or water. Systems
typically use a transducer which generates sound waves in the
ultrasonic range, above 20,000 hertz, by turning electrical
energy into sound, then upon receiving the echo turn the sound
waves into electrical energy which can be measured and
displayed.
A. Components used:
1.Arduino Board
2.Ultrasonic Sensor(HC-SR04)
3.Servo Motor(9g)
4.LEDs
5.Buzzer Alarms
B. Technical Specifications:
Module Pin Definitions
III. IMPLEMENTAION OF THE HARDWARE COMPONENTS
USING ARDUINO IDE AND PROCESSING IDE
Components Description:
Arduino Uno:
The Uno is a microcontroller board based on the
ATmega328P.It has 14 digital input/output pins (of which
6 can be used as PWM outputs), 6 analog inputs, a 16Mhz
quartz crystal, a USB connection, a power jack, an ICSP
header and a reset button. It contains everything needed to
support the microcontroller by simply connecting it to a
computer with a USB cable or power it with a AC-to-DC
adapter or battery to get started.“UNO” means one in
Italian and was chosen to mark the release of Arduino
Software (IDE).
Ultrasonic Sensor:
Ultrasonic ranging module HC-SR04 provides 2cm-400
cm non-contact measurement function, the ranging
accuracy can reach to 3mm. The modules includes
ultrasonic transmitters, receivers and control circuit.
Servomotor:
A servomotor is a rotary actuator or a linear
actuator that allows for precise control of angular or
linear position, velocity and acceleration. It consists
of a suitable motor coupled to a sensor for position
feedback.It also requires a relatively sophisticated
controller, often a dedicated module designed
specifically for use with servomotors
A. BLOCK DIAGRAM
B. Working
 Avoid combining SI and CGS units, such as current in
amperes and magnetic field in oersteds. This often
leads to confusion because equations do not balance
dimensionally. If you must use mixed units, clearly
state the units for each quantity that you use in an
equation.
 A servomotor is a rotary actuator or linear
actuator that allows for precise control of angular or
linear position, velocity and acceleration.[1]
It consists
of a suitable motor coupled to a sensor for position
feedback. It also requires a relatively sophisticated
controller, often a dedicated module designed
specifically for use with servomotors. the echoes from
radio or sound waves, respectively.
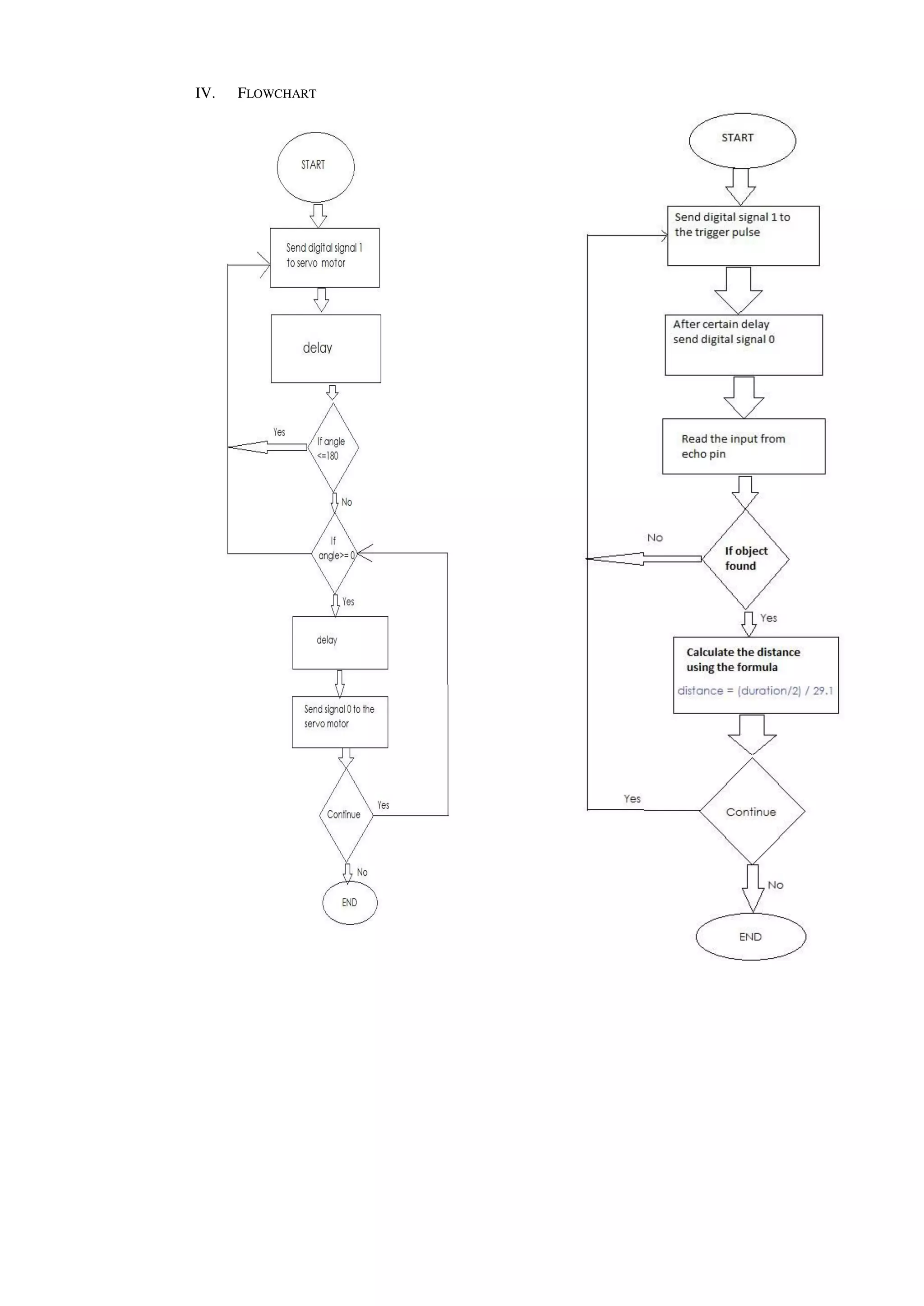
IV. FLOWCHART
V. CODE ALGORITHM
1. INCLUDE THE SERVO HEADER FILE.
2. INITIALISE SUITABLE VARIABLE AS PER THE
REQUIREMENT.
3. ATTACH THE SERVO MOTOR TO PIN NUMBER 9 OF
THE ARDUINO BOARD.
4. CONFIGURE PIN NUMBER 6 AND 7 AS INPUT AND
OUTPUT PIN RESPECTIVELY AS REQUIRED BY THE
ULTRASONIC SENSOR.
5. SET THE BAUD RATE AT 9600 HZ
6. START THE MEASUREMENT OF THE DISTANCE BY
KEEPING THE SERVO MOTOR ANGLE AT 0 DEGREE
INITIALLY.
7. THE DISTANCE IS CALCULATED BY DIVIDING THE
TIME REQUIRED BY THE WAVE TO RETURN BACK TO
SENSOR WITH THE SPEED OF SOUND.
8. FOR EACH ANGLE TAKE TEN READINGS AND FIND
OUT THE AVERAGE OF THE TEN READINGS.
9. CHECK IF THE ANGLE IS LESS THAN 180 DEGREE.
10. IF YES INCREMENT THE ANGLE OF THE SERVO
MOTOR BY 1 DEGREE AND GO TO STEP '8'
11. ELSE,
12. DERCREMENT THE ANGLE OF THE SERVO MOTOR
BY 1 DEGREE.
13. FOR EACH ANGLE TAKE TEN READINGS AND FIND
OUT THE AVERAGE OF THE TEN READINGS.
14. CHECK IF THE ANGLE IS GREATER THAN 0 DEGREE.
15. IF YES GO TO STEP 12.
16. ELSE GO TO STEP 6.
Conclusion
This technology comes along with many practical
applications in security and alarm systems for homes, shops
and cars. Radar is based on Microwave and detects the change
in dielectric constant where as Ultrasonic is based on Sound
Wave at high frequency (Ultrasonic Wave) and detects change
in density of medium. For short range detection an ultrasonic
radar is more cost effective. The applications of such have
been seen recently in the self parking car systems launched by
AUDI, FORD etc. And even the upcoming driverless cars by
Google like Prius and Lexus. It has application in the
following fields to name a few:
1. Air Force Applications
2. Naval Applications
3. Military and Army Applications
4. Meteorological Applications
Ultrasonic Radars are used in Vehicles to prevent accidents,
for self parking. New developments in this technology helps
improve the SONAR technology used in submarines and other
underwater vehicles. Ultrasonic technology is being used to
help guide the blind people in use.
References
[1] http://www.arduino.cc/
[2] http://www.arduinoproducts .cc/
[3] http://www.atmel.com/atmega328/
[4] http://www.instructables.com/id/ ATMega328-using-
Arduino-/
[5] http://arduino.cc/en/Tutorial/BarGraph/
[6] http://arduino.cc/en/Tutorial/LiquidCrystal/
[7] http://fritzing.org/

2014_04_msw_a4_format (2)

  • 1.
    Design of UltrasonicRadar for Short Range Object Detection Arvind R Menon1 ,Saransh Kumar2 ,Aritra Debnath3 ,Anandteerth S Mathad4 1,2,3 Students 8th semester, Department of Electronics and Communication New Horizon College of Engineering, Bangalore 4, Assisstant Professor, Department of Electronics and Communication, New Horizon College of Engineering, Bangalore Abstract— A RADAR system is widely used in the security purpose such as at airports, in military, in communication system etc. in general it uses the microwave frequencies and it covers very large area. Here we are using ultrasonic frequencies instead of microwave frequencies. We intend to make a RADAR system using ultrasonic frequencies. Ultrasonic transducer converts one energy into other energy and it operates in the frequency range of 20,000 Hz to 10 MHz. The time difference between the transmitted ultrasonic waves and the received one helps in determining the distance of an object at the required angle. Keywords—RADAR, Ultrasonic Frequencies, Short Range, Transducer I. INTRODUCTION (HEADING 1) RADAR is an object detection system which uses radio waves to determine the range, altitude, direction, or speed of objects. Radar systems come in a variety of sizes and have different performance specifications. Some radar systems are used for air-traffic control at airports and others are used for long range surveillance and early- warning systems. A radar system is the heart of a missile guidance system. Small portable radar systems that can be maintained and operated by one person are available as well as systems that occupy several large rooms. Radar was secretly developed by several nations before and during World War II. The term RADAR itself, not the actual development, was coined in 1940 by the United States Navy as an acronym for radio Detection and Ranging. The term radar has since entered English and other languages as the common noun radar, losing all capitalization. The modern uses of radar are highly diverse, including air traffic control, radar astronomy, air-defense systems, antimissile systems; marine radars to locate landmarks and other ships; aircraft anti-collision systems. High tech radar systems are associated with digital signal processing and are capable of extracting useful information from very high noise levels. II. ALGORITHM FOR OBJECT DETECTION RADAR EQUATION : The radar equation which is being used is given as follows: distance = (duration /2)/29.1 Ultrasonic radars work on the principle of reflection of sound waves and evaluates attributes of a target by interpreting the echoes from sound waves respectively. Ultrasonic sensors generate high frequency sound waves and evaluate the echo which is received back by the sensor. Sensors calculate the time interval between sending the signal and receiving the echo to determine the distance to an object. This technology can be used for measuring: wind speed and direction (anemometer)and speed through air or water. Systems typically use a transducer which generates sound waves in the ultrasonic range, above 20,000 hertz, by turning electrical energy into sound, then upon receiving the echo turn the sound waves into electrical energy which can be measured and displayed. A. Components used: 1.Arduino Board 2.Ultrasonic Sensor(HC-SR04) 3.Servo Motor(9g) 4.LEDs 5.Buzzer Alarms
  • 2.
    B. Technical Specifications: ModulePin Definitions III. IMPLEMENTAION OF THE HARDWARE COMPONENTS USING ARDUINO IDE AND PROCESSING IDE Components Description: Arduino Uno: The Uno is a microcontroller board based on the ATmega328P.It has 14 digital input/output pins (of which 6 can be used as PWM outputs), 6 analog inputs, a 16Mhz quartz crystal, a USB connection, a power jack, an ICSP header and a reset button. It contains everything needed to support the microcontroller by simply connecting it to a computer with a USB cable or power it with a AC-to-DC adapter or battery to get started.“UNO” means one in Italian and was chosen to mark the release of Arduino Software (IDE). Ultrasonic Sensor: Ultrasonic ranging module HC-SR04 provides 2cm-400 cm non-contact measurement function, the ranging accuracy can reach to 3mm. The modules includes ultrasonic transmitters, receivers and control circuit. Servomotor: A servomotor is a rotary actuator or a linear actuator that allows for precise control of angular or linear position, velocity and acceleration. It consists of a suitable motor coupled to a sensor for position feedback.It also requires a relatively sophisticated controller, often a dedicated module designed specifically for use with servomotors A. BLOCK DIAGRAM B. Working  Avoid combining SI and CGS units, such as current in amperes and magnetic field in oersteds. This often leads to confusion because equations do not balance dimensionally. If you must use mixed units, clearly state the units for each quantity that you use in an equation.  A servomotor is a rotary actuator or linear actuator that allows for precise control of angular or linear position, velocity and acceleration.[1] It consists of a suitable motor coupled to a sensor for position feedback. It also requires a relatively sophisticated controller, often a dedicated module designed specifically for use with servomotors. the echoes from radio or sound waves, respectively.
  • 3.
  • 4.
    V. CODE ALGORITHM 1.INCLUDE THE SERVO HEADER FILE. 2. INITIALISE SUITABLE VARIABLE AS PER THE REQUIREMENT. 3. ATTACH THE SERVO MOTOR TO PIN NUMBER 9 OF THE ARDUINO BOARD. 4. CONFIGURE PIN NUMBER 6 AND 7 AS INPUT AND OUTPUT PIN RESPECTIVELY AS REQUIRED BY THE ULTRASONIC SENSOR. 5. SET THE BAUD RATE AT 9600 HZ 6. START THE MEASUREMENT OF THE DISTANCE BY KEEPING THE SERVO MOTOR ANGLE AT 0 DEGREE INITIALLY. 7. THE DISTANCE IS CALCULATED BY DIVIDING THE TIME REQUIRED BY THE WAVE TO RETURN BACK TO SENSOR WITH THE SPEED OF SOUND. 8. FOR EACH ANGLE TAKE TEN READINGS AND FIND OUT THE AVERAGE OF THE TEN READINGS. 9. CHECK IF THE ANGLE IS LESS THAN 180 DEGREE. 10. IF YES INCREMENT THE ANGLE OF THE SERVO MOTOR BY 1 DEGREE AND GO TO STEP '8' 11. ELSE, 12. DERCREMENT THE ANGLE OF THE SERVO MOTOR BY 1 DEGREE. 13. FOR EACH ANGLE TAKE TEN READINGS AND FIND OUT THE AVERAGE OF THE TEN READINGS. 14. CHECK IF THE ANGLE IS GREATER THAN 0 DEGREE. 15. IF YES GO TO STEP 12. 16. ELSE GO TO STEP 6. Conclusion This technology comes along with many practical applications in security and alarm systems for homes, shops and cars. Radar is based on Microwave and detects the change in dielectric constant where as Ultrasonic is based on Sound Wave at high frequency (Ultrasonic Wave) and detects change in density of medium. For short range detection an ultrasonic radar is more cost effective. The applications of such have been seen recently in the self parking car systems launched by AUDI, FORD etc. And even the upcoming driverless cars by Google like Prius and Lexus. It has application in the following fields to name a few: 1. Air Force Applications 2. Naval Applications 3. Military and Army Applications 4. Meteorological Applications Ultrasonic Radars are used in Vehicles to prevent accidents, for self parking. New developments in this technology helps improve the SONAR technology used in submarines and other underwater vehicles. Ultrasonic technology is being used to help guide the blind people in use. References [1] http://www.arduino.cc/ [2] http://www.arduinoproducts .cc/ [3] http://www.atmel.com/atmega328/ [4] http://www.instructables.com/id/ ATMega328-using- Arduino-/ [5] http://arduino.cc/en/Tutorial/BarGraph/ [6] http://arduino.cc/en/Tutorial/LiquidCrystal/ [7] http://fritzing.org/