Ms. X was born in 1869 in Cookstown, Northern Ireland.
She immigrated to the United States in 1883 at the age of 15.
She lived with her aunt and uncle for a time and later found work as a "----"
for affluent families.
In 1901, she moved to Manhattan, where members of the family for whom
she worked developed fevers and diarrhea, and the laundress died.
Ms.X then went to work for a lawyer; she left after seven of the eight people
in that household became ill.
In 1906, she took a position in Oyster Bay, Long Island, and within two
weeks 10 of the 11 family members were hospitalized with "---- disease".
She changed jobs again, and similar occurrences happened in three more
households.
She worked as a "---" for the family of a wealthy New York
banker, Charles Henry Warren. When the Warrens rented a
house in Oyster Bay for the summer of 1906, she went along
too. From August 27 to September 3, six of the 11 people in the
family came down with "---disease".
The disease at that time was "unusual" in Oyster Bay, according
to three medical doctors who practiced there. Ms X, was
subsequently hired by other families, and outbreaks followed
her.
Ms. X :
Job :
Disease spread:
Mary Mallon
Cook
Typhoid Fever
Popularly known as Typhoid Mary
Salmonellosis
Dr. Jayaprakash Appajigol
Associate Professor of Medicine
JN Medical College, Belgaum
Salmonellosis
• Salmonellae are gram-
negative, non-spore-
forming, facultatively
anaerobic bacilli that
measure 2–3X0.4–0.6
microns.
• Motile by means of
peritrichous flagella
Salmonella
contaminated
Water/Food
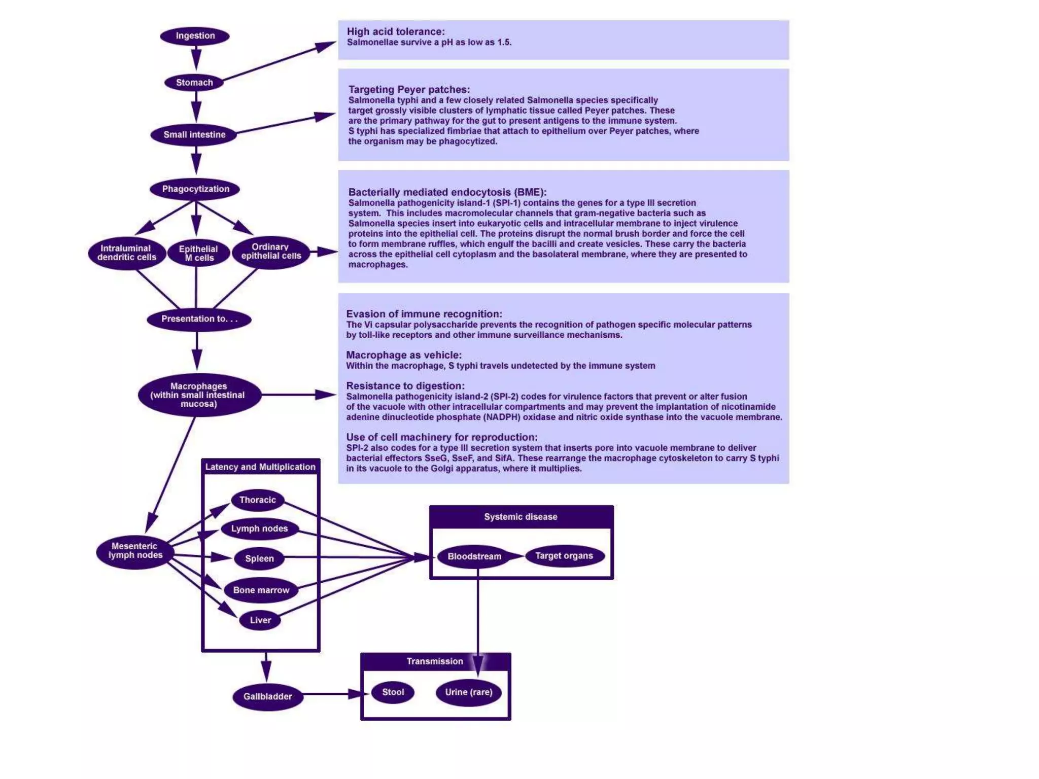
Cross the epithelial layer of the
small intestine by bacteria-
mediated endocytosis (BME).
S. typhi and S. paratyphi, which cause enteric (typhoid) fever,
are phagocytosed by macrophages
Salmonellae survive the antimicrobial environment
of the macrophage
Typhoidal salmonellae disseminate throughout the body in
macrophages via the lymphatics and colonize
reticuloendothelial tissues (liver, spleen, lymph nodes, and bone
marrow and GALLBLADDER)
ENTERIC (TYPHOID) FEVER
Enteric (typhoid) fever is a systemic disease
characterized by fever and abdominal pain and caused
by dissemination of S. typhi or S. paratyphi
Transmission:
Water /food borne by fecal contamination by ill or
asymptomatic chronic carriers.
Sexual transmission and among heath care workers while
handling infected specimen
Clinical Course
Incubation Period 1-2 weeks
Step Ladder Fever
Characterized by a rising
temperature over the course of
each day that drops by the
subsequent morning.
The peaks and troughs rise
progressively over time.
Hallmark features of this disease fever (>75%) and abdominal pain
(30-40%)
First week of illness:
Abdominal pain and tenderness
Fierce colicky right upper quadrant pain
Constipation that lasts the duration of the illness- due to
monocytic infiltration inflames Peyer patches
The individual then develops a dry cough, dull frontal
headache, delirium, and an increasing malaise
Rose Spots:
Develop at the end of first week.
Clinical Course
Rose Spots:
Develop at the end of first week.
Faint, salmon-colored,
blanching, maculopapular rash
located primarily on the trunk
and chest. The rash is evident in
~30% of patients at the end of
the first week and resolves
without a trace after 2–5 days.
Clinical Course
These are bacterial emboli to the dermis and occasionally develop
in persons with shigellosis or nontyphoidal salmonellosis.
Second Week
The signs and symptoms
listed above progress
The abdomen becomes
distended, and soft
splenomegaly is common.
Relative bradycardia and
Dicrotic pulse (double beat,
the second beat weaker than
the first) may develop.
Clinical Course
Dicrotic pulse
Third week
Febrile individual grows more toxic and anorexic with
significant weight loss
Conjunctiva congested, thready pulse, Tachypnea, crackles
over lung base, more distended abdomen.
Pea soup diarrhea: foul, green-yellow, liquid diarrhea
The individual may descend into the typhoid state, which is
characterized by apathy, confusion, and even psychosis
Clinical Course
Third week (Cont…)
Necrotic Peyer patches may cause
bowel perforation and peritonitis
At this point, overwhelming
toxemia, myocarditis or intestinal
hemorrhage may cause death.
Clinical Course
If the individual survives to the fourth week, the fever,
mental state, and abdominal distension slowly
improve over a few days.
Intestinal and neurologic complications may still occur in
surviving untreated individuals.
Weight loss and debilitating weakness last months.
Some survivors become asymptomatic S typhi carriers
and have the potential to transmit the bacteria
indefinitely
Clinical Course
• Neurologic manifestations occur in 2–40% of patients and include
meningitis, Guillain-Barré syndrome, neuritis, and
neuropsychiatric symptoms (described as “muttering delirium”
or “coma vigil”), with picking at bedclothes or imaginary objects.
• Rare manifestations
Disseminated intravascular coagulation, hematophagocytic
syndrome, pancreatitis, hepatic and splenic abscesses and
granulomas, endocarditis, pericarditis, myocarditis, orchitis,
hepatitis, glomerulonephritis, pyelonephritis and hemolytic-uremic
syndrome, severe pneumonia, arthritis, osteomyelitis, and
parotitis.
Clinical Course-Less common
The bacteria infect the gallbladder via either bacteremia
or direct extension of infected bile.
The result is that the organism re-enters the
gastrointestinal tract in the bile and reinfects Peyer
patches.
Bacteria that do not reinfect the host are typically shed
in the stool and are then available to infect other hosts.
Clinical Course-Chronic
Carriers
Up to 10% of untreated patients with typhoid fever
excrete S. typhi in the feces for up to 3 months, and
1–4% develop chronic asymptomatic carriage,
shedding S. typhi in either urine or stool for >1 year.
Chronic carriage is more common among women,
infants, and persons who have biliary abnormalities
or concurrent gallbladder infection with
Schistosoma haematobium
Clinical Course-Chronic
Carriers
Investigations
The definitive diagnosis of enteric fever requires the isolation of
S . typhi from blood, bone marrow, other sterile sites, rose spots,
stool, or intestinal secretions
The sensitivity of blood culture is only 40–80%, probably
because of high rates of antibiotic use in endemic areas and the
small quantities of S. typhi present in blood. Early culture results
can be obtained by culturing buffy coat rather than whole
blood.
Bone marrow culture is 55–90% sensitive, and, unlike that of
blood culture, its yield is not reduced by up to 5 days of prior
antibiotic therapy.
• Stool cultures, while negative in 60–70% of cases during
the first week, can become positive during the third week of
infection in untreated patients.
• Several serologic tests, including the classic Widal test for
“febrile agglutinins,” are available
• PCR and DNA probe assays to detect S. typhi in blood
have been identified but have not yet been developed for
clinical use.
Investigations
BASU
B- Blood Culture S- Stool Culture
A- Agglutinin Test U- Urine Culture
Fever
Prompt administration of appropriate antibiotic therapy prevents severe
complications of enteric fever and results in a case fatality rate of <1%.
Dexamethasone in Typhoid Fever
38 Culture proven Typhoid Fever patient
who are critically ill (shock or confusion)
20 patients,
3mg/kg dexamethasone iv,
followed by 1mg/kg 6th Hrly/iv
for eight doses +
Chloramphenicol
18 patients,
placebo+ Chloramphenicol
2 patients died 10 patients died
Jakarta Indonesia
New England Journal of Medicine 1984 Jan 12;310(2):82-8.
1. Ty21a, an oral live attenuated S. typhi vaccine (given on
days 1, 3, 5, and 7, with a booster every 5 years); and
2. Vi CPS, a parenteral vaccine consisting of purified Vi
polysaccharide from the bacterial capsule (given in 1 dose,
with a booster every 2 years).
Prevention- Vaccines
Continuing the Mary’s story
First quarantine (1907–10)
Release and second quarantine (1915–38)
Mallon spent the rest of her life in quarantine at the Riverside
Hospital. Six years before her death, she was paralyzed by a
stroke. On November 11, 1938, she died of pneumonia at age
69.
An autopsy found evidence of live typhoid bacteria in
her gallbladder.
Mallon was the first asymptomatic typhoid carrier to be
identified by medical science
Salmonellae are gram-negative bacteria with peritrichous Flagella
Water /food borne by fecal contamination by ill or asymptomatic
chronic carriers.
Enteric (typhoid) fever is a systemic disease characterized by
fever and abdominal pain
Step Ladder Fever, Rose spots, Dicrotic Pulse, ileal perforation
and sepsis are the classical presentations
Typhoid Fever- Conclusions
Chronic carrier state can develop by infecting Gallbladder
The definitive diagnosis of enteric fever requires the
CULTURE of S . typhi from blood, bone marrow, other
sterile sites, rose spots, stool, or intestinal secretions
Quinolones and Third Generation Cephalosporins are
effective
Effective Vaccines are available
Typhoid Fever- Conclusions
Questions ?
www.slideshare.net
Appajigol

Typhoid fever

  • 1.
    Ms. X wasborn in 1869 in Cookstown, Northern Ireland. She immigrated to the United States in 1883 at the age of 15. She lived with her aunt and uncle for a time and later found work as a "----" for affluent families. In 1901, she moved to Manhattan, where members of the family for whom she worked developed fevers and diarrhea, and the laundress died. Ms.X then went to work for a lawyer; she left after seven of the eight people in that household became ill. In 1906, she took a position in Oyster Bay, Long Island, and within two weeks 10 of the 11 family members were hospitalized with "---- disease". She changed jobs again, and similar occurrences happened in three more households.
  • 2.
    She worked asa "---" for the family of a wealthy New York banker, Charles Henry Warren. When the Warrens rented a house in Oyster Bay for the summer of 1906, she went along too. From August 27 to September 3, six of the 11 people in the family came down with "---disease". The disease at that time was "unusual" in Oyster Bay, according to three medical doctors who practiced there. Ms X, was subsequently hired by other families, and outbreaks followed her.
  • 7.
    Ms. X : Job: Disease spread: Mary Mallon Cook Typhoid Fever Popularly known as Typhoid Mary
  • 8.
    Salmonellosis Dr. Jayaprakash Appajigol AssociateProfessor of Medicine JN Medical College, Belgaum
  • 9.
    Salmonellosis • Salmonellae aregram- negative, non-spore- forming, facultatively anaerobic bacilli that measure 2–3X0.4–0.6 microns. • Motile by means of peritrichous flagella
  • 10.
    Salmonella contaminated Water/Food Cross the epitheliallayer of the small intestine by bacteria- mediated endocytosis (BME). S. typhi and S. paratyphi, which cause enteric (typhoid) fever, are phagocytosed by macrophages Salmonellae survive the antimicrobial environment of the macrophage Typhoidal salmonellae disseminate throughout the body in macrophages via the lymphatics and colonize reticuloendothelial tissues (liver, spleen, lymph nodes, and bone marrow and GALLBLADDER)
  • 12.
    ENTERIC (TYPHOID) FEVER Enteric(typhoid) fever is a systemic disease characterized by fever and abdominal pain and caused by dissemination of S. typhi or S. paratyphi Transmission: Water /food borne by fecal contamination by ill or asymptomatic chronic carriers. Sexual transmission and among heath care workers while handling infected specimen
  • 13.
    Clinical Course Incubation Period1-2 weeks Step Ladder Fever Characterized by a rising temperature over the course of each day that drops by the subsequent morning. The peaks and troughs rise progressively over time. Hallmark features of this disease fever (>75%) and abdominal pain (30-40%)
  • 14.
    First week ofillness: Abdominal pain and tenderness Fierce colicky right upper quadrant pain Constipation that lasts the duration of the illness- due to monocytic infiltration inflames Peyer patches The individual then develops a dry cough, dull frontal headache, delirium, and an increasing malaise Rose Spots: Develop at the end of first week. Clinical Course
  • 15.
    Rose Spots: Develop atthe end of first week. Faint, salmon-colored, blanching, maculopapular rash located primarily on the trunk and chest. The rash is evident in ~30% of patients at the end of the first week and resolves without a trace after 2–5 days. Clinical Course These are bacterial emboli to the dermis and occasionally develop in persons with shigellosis or nontyphoidal salmonellosis.
  • 16.
    Second Week The signsand symptoms listed above progress The abdomen becomes distended, and soft splenomegaly is common. Relative bradycardia and Dicrotic pulse (double beat, the second beat weaker than the first) may develop. Clinical Course Dicrotic pulse
  • 17.
    Third week Febrile individualgrows more toxic and anorexic with significant weight loss Conjunctiva congested, thready pulse, Tachypnea, crackles over lung base, more distended abdomen. Pea soup diarrhea: foul, green-yellow, liquid diarrhea The individual may descend into the typhoid state, which is characterized by apathy, confusion, and even psychosis Clinical Course
  • 18.
    Third week (Cont…) NecroticPeyer patches may cause bowel perforation and peritonitis At this point, overwhelming toxemia, myocarditis or intestinal hemorrhage may cause death. Clinical Course
  • 19.
    If the individualsurvives to the fourth week, the fever, mental state, and abdominal distension slowly improve over a few days. Intestinal and neurologic complications may still occur in surviving untreated individuals. Weight loss and debilitating weakness last months. Some survivors become asymptomatic S typhi carriers and have the potential to transmit the bacteria indefinitely Clinical Course
  • 20.
    • Neurologic manifestationsoccur in 2–40% of patients and include meningitis, Guillain-Barré syndrome, neuritis, and neuropsychiatric symptoms (described as “muttering delirium” or “coma vigil”), with picking at bedclothes or imaginary objects. • Rare manifestations Disseminated intravascular coagulation, hematophagocytic syndrome, pancreatitis, hepatic and splenic abscesses and granulomas, endocarditis, pericarditis, myocarditis, orchitis, hepatitis, glomerulonephritis, pyelonephritis and hemolytic-uremic syndrome, severe pneumonia, arthritis, osteomyelitis, and parotitis. Clinical Course-Less common
  • 21.
    The bacteria infectthe gallbladder via either bacteremia or direct extension of infected bile. The result is that the organism re-enters the gastrointestinal tract in the bile and reinfects Peyer patches. Bacteria that do not reinfect the host are typically shed in the stool and are then available to infect other hosts. Clinical Course-Chronic Carriers
  • 22.
    Up to 10%of untreated patients with typhoid fever excrete S. typhi in the feces for up to 3 months, and 1–4% develop chronic asymptomatic carriage, shedding S. typhi in either urine or stool for >1 year. Chronic carriage is more common among women, infants, and persons who have biliary abnormalities or concurrent gallbladder infection with Schistosoma haematobium Clinical Course-Chronic Carriers
  • 23.
    Investigations The definitive diagnosisof enteric fever requires the isolation of S . typhi from blood, bone marrow, other sterile sites, rose spots, stool, or intestinal secretions The sensitivity of blood culture is only 40–80%, probably because of high rates of antibiotic use in endemic areas and the small quantities of S. typhi present in blood. Early culture results can be obtained by culturing buffy coat rather than whole blood. Bone marrow culture is 55–90% sensitive, and, unlike that of blood culture, its yield is not reduced by up to 5 days of prior antibiotic therapy.
  • 24.
    • Stool cultures,while negative in 60–70% of cases during the first week, can become positive during the third week of infection in untreated patients. • Several serologic tests, including the classic Widal test for “febrile agglutinins,” are available • PCR and DNA probe assays to detect S. typhi in blood have been identified but have not yet been developed for clinical use. Investigations BASU B- Blood Culture S- Stool Culture A- Agglutinin Test U- Urine Culture
  • 25.
    Fever Prompt administration ofappropriate antibiotic therapy prevents severe complications of enteric fever and results in a case fatality rate of <1%.
  • 26.
    Dexamethasone in TyphoidFever 38 Culture proven Typhoid Fever patient who are critically ill (shock or confusion) 20 patients, 3mg/kg dexamethasone iv, followed by 1mg/kg 6th Hrly/iv for eight doses + Chloramphenicol 18 patients, placebo+ Chloramphenicol 2 patients died 10 patients died Jakarta Indonesia New England Journal of Medicine 1984 Jan 12;310(2):82-8.
  • 27.
    1. Ty21a, anoral live attenuated S. typhi vaccine (given on days 1, 3, 5, and 7, with a booster every 5 years); and 2. Vi CPS, a parenteral vaccine consisting of purified Vi polysaccharide from the bacterial capsule (given in 1 dose, with a booster every 2 years). Prevention- Vaccines
  • 28.
    Continuing the Mary’sstory First quarantine (1907–10) Release and second quarantine (1915–38) Mallon spent the rest of her life in quarantine at the Riverside Hospital. Six years before her death, she was paralyzed by a stroke. On November 11, 1938, she died of pneumonia at age 69. An autopsy found evidence of live typhoid bacteria in her gallbladder. Mallon was the first asymptomatic typhoid carrier to be identified by medical science
  • 29.
    Salmonellae are gram-negativebacteria with peritrichous Flagella Water /food borne by fecal contamination by ill or asymptomatic chronic carriers. Enteric (typhoid) fever is a systemic disease characterized by fever and abdominal pain Step Ladder Fever, Rose spots, Dicrotic Pulse, ileal perforation and sepsis are the classical presentations Typhoid Fever- Conclusions
  • 30.
    Chronic carrier statecan develop by infecting Gallbladder The definitive diagnosis of enteric fever requires the CULTURE of S . typhi from blood, bone marrow, other sterile sites, rose spots, stool, or intestinal secretions Quinolones and Third Generation Cephalosporins are effective Effective Vaccines are available Typhoid Fever- Conclusions
  • 31.