Tutorial MTH 3201
Linear Algebras
Tutorial 2
ï€Ĩ            ï€Ĩ
1.Given u (0, 2, 2), v (1,3, 1)
    ï€Ĩ
(a) w (2, 2, 2)                                   ï€Ĩ
                                             (b) w (3,1,5)
    ï€Ĩ
    w k1u k2v                                 (3,1,5) k1 (0, 2, 2) k2 (1,3, 1)
(2, 2, 2)
                                                             (k2 , 2k1 3k2 , 2k1 k2 )
                                             k2    3
    k2      2                                 2k1 3k2 1
      2k1 3k2 2                              2k1 k2      5
      2k1 3(2) 2                             2k1        5 3
                 2(k1 )    4
                                                   k1    4 and         k2    3
                 k1 2 and        k2 2
 Check!                                     Check!
  2k1 3k 2                2(2)   3(2)   2    2k1 3k2           2(4) 3(3) 1
 2k1        k2    2(2)      2    2
                                            2k1 k2       2(4) 3 5
     the vector is linear
                                             linear combination
                          ï€Ĩ  ï€Ĩ
      combination with u and v
ï€Ĩ
(c) w (0, 0, 0)                            ï€Ĩ
                                      (d ) w (0, 4,5)
 (0, 0, 0) (k2 , 2k1 3k2 , 2k1 k2 )   (0, 4,5) (k2 , 2k1 3k2 , 2k1 k2 )
  k2 0                                  k2 0
    2k1 3k2 0                            2k1 3k2 4
    2k1 0     0                          2k1 k2      5
                                                                5
           k1 0 and      k2   0                 k1       2 or     and     k2 0
                                                                2
Check!
                                      Check !
 2k1 3k2      2(0) 3(0) 0              2( 2) 3(0) 4
2k1 k2     2(0) 0 0                   2k1 k2 2( 2) 0 4
 linear combination                             ï€Ĩ
                                      (0, 4, 4) w (0, 4,5)
                                        Not a linear combination
ï€Ĩ
(a) u                ï€Ĩ
          (3, 2, 1), v (1, 2, 3)                              ERO
              ï€Ĩ
         Let b (b1 , b2 , b3 )                                                     3k1   k2        b1
              ï€Ĩ
             b ku k v                                                              2k1 2k2         b2
                           1         2

   (b1 , b2b3 )         k1 (3, 2, 1) k2 (1, 2, 3)                                   k1 3k2         b3
                        (3k1        k2 , 2k1    2k 2 , k1 3k 2 )
             3     1 b1                         1   3 b3                       1    3 b3
                                     R1    R2                   2 R1 R2
         2         2 b2                   R3
                                                2   2 b2        3 R1 R3
                                                                               0    4 2b3     b2
             1         3 b3                     3 1 b1                         0    8 3b3     b1
                                    b3                                    b3
                       1       3                               1    3
             R2                     2b3 b2          8 R2 R3               2b3 b2
             4
                       0 1                                     0 1
                                    2    4                                2    4
                       0 8                                     0 0
                                    3b3 b1                                b3 2b2 b1
                                   Not span
        If        b3    2b2        b1 0, the linear system doesn ' t have solution
             the vectors don ' t span R 3
ï€Ĩ
    (b) u                ï€Ĩ            ï€Ĩ
             (1, 0, 3) , v (3,1, 0) , w (1, 2, 3)
                  ï€Ĩ
            Let b (b , b , b )
                            1       2   3
                  ï€Ĩ
                  b        ï€Ĩ
                         k1u            ï€Ĩ    ï€Ĩ
                                    k 2 v k3 w
       (b1 , b2 , b3 )      k1 (1, 0, 3) k2 (3,1, 0) k3 (1, 2, 3)
                         (k1        3k2     k3 , k 2    2k3 , 3k1   3k3 )
     b1     k1    3k2       k3
     b2     k2    2 k3
     b3     3k1       3k3
                  1      3 1
    Let A         0 1           2               A      3(6 1) 0 3(1 0)
                  3 0           3
                                                       3(5) 3
                                            3
A 0.Thevectors span R                                  18
            
(c) v1 (2,1, 2), v2                 ï€Ĩ
                          (6,3, 6), v3 ( 2, 1, 2)


 (b1 , b2 , b3 ) k1 (2,1, 2) k2 (6,3, 6) k3 ( 2, 1, 2)
               (2k1 6k2 2k3 , k1 3k2 k3 , 2k1 6k2 2k3 )
          2     6     2
Let A     1     3     1
           2    6     2
A       1(12 12) 3(4 4) 1( 12 12)
    0

          A         0.          A is not invertible.
     The system incosistent.
     The vectors doesn't span R 3
ï€Ĩ
(d ) u                ï€Ĩ            ï€Ĩ
          (3, 2, 2) , v (1,1, 0) , w ( 2,1, 2)
              ï€Ĩ
         Let b (b1 , b2 , b3 )
              ï€Ĩ    ï€Ĩ
             b ku k v k w  ï€Ĩ   ï€Ĩ
                      1         2   3

   (b1 , b2 , b3 )    k1 (3, 2, 2) k2 (1,1, 0) k3 ( 2,1, 2)
                     (3k1 k2 2k3 , 2k1 k2 k3 , 2k1 2k3 )
             3       1      2
Let A        2       1      1
             0        2     2
A 2(3 4)                 2 (3 2)
     2(7) 2(1)
     16
   A 0. The vectors span R 3
Question 2(e)
â€Ē Congratulation!!
â€Ē This is your first assignment
â€Ē Please submit in tutorial class next week
    0     0                   1    1            1     1
( a ) u1               , u2                  , u3                ,
           1     0                    0    0            1      0

          0     0
     u4                ; v      M 22
           0     1

    ï€Ĩ      b1    b2
Let b                          M 22
           b3    b4
            ï€Ĩ
            b          ï€Ĩ
                     k1u          ï€Ĩ
                               k 2u         ï€Ĩ
                                          k3u      ï€Ĩ
                                                k 4u
      b1   b2              0     0              1   1               1   1        0   0
                     k1                    k2             k3                k4
      b3   b4              1     0              0   0              1    0        0   1
            b1       k2      k3 .............................[1]
            b2       k2      k3 .............................[2]
            b3       k1      k3 .............................[3]
            b4       k4 ....................................[4]
[1] [2]: b1 b2      2k 2
                    b1 b2
               k2
                       2
                 b1 b2
From[2] : b2                k3
                    2
                       b1 b2
          k3     b2
                          2
                 1       1
                   b2      b1
                 2       2
                        1       1
From[3] : b3     k1 ( b2           b1 )
                        2       2
                      1       1
         k1     b3      b2      b1
                      2       2
From[4] : k4     b4
                                           ï€Ĩ
   The system has solution.All vector b is the linear combination of
ï€Ĩ ï€Ĩ ï€Ĩ            ï€Ĩ
u1 ,u 2 ,u 3 and u 4 .Hence the vector span the vector space v.
1    0                0    2               0       0
(b) w1                       , w2              , w3                    ,
                0    0                0    0               3       0
                0    0
      w4                 ; v        M 22
                0    4


 b1        b2            1     0           0    2              0       0        0   0
                    k1                k2              k3                   k4
 b3        b4            0     0           0    0              3       0        0   4
b1     k1................................[1]
b2     2k 2 .............................[2]
b3     3k3 ..............................[3]
b4     4k 4 ..............................[4]
               b2      b3       b4
k1     b1 ; k 2   ; k3    ; k4
               2        3       4
     vector span the vector space v.
(c ) 
     p1    1,  2
              p      x 1,  3
                            p     x2                            1, v      p2
      ï€Ĩ
      b ( x ) b0    b1 x  b2 x 2
      b ( x) k 
      ï€Ĩ           p     k 
                        1 p  1   k 
                                   p   2      2       3     3

     (b0        b1 x    b2 x 2 )            k1 
                                               p1          k2  2
                                                              p          k3  3
                                                                            p
                                           k1 (1)        k2 ( x      1)     k3 ( x 2   1)
                                           k1      k2 x         k2     k3 x 2     k3
                                           ( k1     k2       k3 )      (k2 x)      ( k3 x 2 )
b0     k1         k2        k3
b1     k2         k3
b2     k3
k1         k2      k3       b0
k1     b1        b2         b0
                 k1     b0        b1        b2
                 k2     b1
                 k3     b2
     ï€Ĩ
     b ( x)       (b0        b1    b2 )           b1  2
                                                     p          b2  3
                                                                   p
The vectors span the vector space V

               ( d ) q1           
                               2, q2            x      ï€Ĩ
                                                    1, q 3      x2     x      1; v      p2
                       ï€Ĩ
                 Let b ( x ) b0    b1 x    b2 x 2
                     ï€Ĩ         
                    b ( x ) k1 q1        
                                     k 2 q2       
                                               k3 q3
                 (b0     b1 x b2 x 2 )       
                                          k1 q1       
                                                  k 2 q2                         
                                                                              k3 q3
                                                       k1 (2)    k2 ( x       1)     k3 ( x 2    x    1)
                                                       2k1      k2 x    k2         k3 x 2    k3 x     k3
                                                       (2 k1    k2     k3 )        (k2 x     k3 x )   ( k3 x 2 )
               b0     2k1           k2     k3 .....................................[1]
               b1     k2       k3 ..............................................[2]
               b2     k3 .....................................................[3]
    [3] in [2] : b1       k2        b2
                k2      b1         b2 ............................... .............[4]
[3],[4] in [1] : b0       2 k1       (b1        b2 )     b2
                b0        2k1        b1     2b2
                        b0          b1     2b2
                k1
                                     2
                        b0          b1
                k1                         b2
                               2
                    ï€Ĩ               b0     b1                                          
                    b ( x)      (                   b2 ) q1     (b1    b2 ) q2        b2 q3
                           2
               The vectors span the vector space V
0                      2                  1
    ï€Ĩ
(a) u             1         ï€Ĩ
                          , v        0      
                                          , w           1    ;V   R3
             3                      -3                  0
      ï€Ĩ
Let k1u              ï€Ĩ
                  k2 v           ï€Ĩ
                              k3 w       ï€Ĩ
                                         o
                     0                   2                  1     0
            k1           1      k2       0          k3      1     0
                     3                       3              0     0
                                     k1          2k 2       k3    0
                                         k1       k3              0
                                     3k1          3k 2            0
                 0        2     1
Let A                1    0     1
                 3        3     0
A       0(0          3)      2(0         3)      1(3        0)
        9
    A       0, A has invertible.
The vector are linearly dependent.
         0        0                  1       0
(b) v1                         , v2                    ;V   M 22
              1        1                       1   0
      ï€Ĩ
Let k1v1              ï€Ĩ
                  k 2 v2        ï€Ĩ
                                o
                   0       0               1       0        0 0
             k1                       k2
                  1        1                   1   0        0 0
                                      k2           0         0     0
                                      k1   k2          k1    0     0
k2    0
 k1      0        k1       0
k1    k2      0


             The system has trivial solution, k1             k2 0
                  The vector arelinearlyindependent
(c )  3 x 2 x
     p                       ï€Ĩ
                          1, q          x    1; v      p2
 k1  k2 q 0
     p   ï€Ĩ
 k1 (3 x 2   x      1)        k2 ( x    1)       0x2    0x       0
  3k1 x 2    k1 x        k1      k2 x       k2    0x2       0x       0
3k1    0                           k1       0
 k1    k2     0                    k2        0
 k1    k2     0
The system has trivialsolution, k1 k2 0 k2
     The system has trivial solution, k 1                                0
 The vectors span the vector space V
      The vector arelinearlyindependent

(d ) x1                                      ï€Ĩ
                (0, 3,1,1) , x2 (5, 5,1, 3) , x 3        ( 1, 0, 5,1); V         R4
    0                       ï€Ĩ
             k1 x1 k2 x2 k3 x 3
         k1 (0, 3,1,1) k2 (5, 5,1, 3) k3 ( 1, 0, 5,1)
         (5k2        k3 , 3k1     5k2 , k1    k2   k3 , k1       k2   5k3 , k1   3k 2   k3 )
0       5k 2      k3
0        3k1        5k2
0       k1     k2       k3
0       k1     3k2       k3
    5          1 0           0               1 3 1           0
     3        5 0            0   r4 r1       0 8 15          0
                                 3 r3 r2
    1         1     1        0               1 1 15 0
    1         3     1        0               0 5  1 0
1   3           1       0                            1       3       1        0
                                                    r3
 r1     r3    0   8       15          0             2
                                                                   0       8       15       0
              0       2       4       0                            0       1        2       0
              0   5               1   0                            0       5        1       0
              1   3           1       0                            1           3       1        0
 5 r3    r4   0   8       15          0        r2        r3        0       1            2       0
                                                    r4
              0   1           2       0             11
                                                                   0       8       15           0
              0   0       11          0                            0       0           1        0
              1   3           1       0                                1       3    1       0
                                                    r3
 8 r2    r3   0   1           2       0             2
                                                                       0       1    0       0
                                               2 r4      r2
              0   0       31          0                                0       0    1       0
              0   0           1       0                                0       0    1       0
              1   3       1       0                                    1       0       0    0
   r3
   31
              0   1       0       0       r3    3 r2          r1
                                                                       0       1       0    0
2 r4 r2
              0   0       1       0                                    0       0       1    0
              0   0       0       0                                    0       0       0    0

(5) v1             
         ( 1, 3) , v2               
                      (2,1) R 2 are w1 ( 1, 2)
                                     
     and w2 ( 3, 5) element span ( v1 , v2 )
   
  w1 ( 1, 2) .
     
Let w1    
       k1 v1     
             k 2 v2
( 1, 2)         k1 ( 1, 3)     k 2 ( 2,1)
                ( k1      2k 2 , 3k1   k2 )
                                        5
 k1      2k 2         1           k1
                                        7
                                          1
3k1      k2       2              k2
                                        7
        5       1 
w1         v1       v2
         7        7
                          
  w1 element is in span ( v1 , v2 )
                         
w2 ( 3,5) . Let w2 k1 v1 k2 v2
                   ( 3,5) k1 ( 1,3) k2 ( 2,1)
                             ( k1 2k2 ,3k1 k2 )
                              13
 k1 2k2        3        k1
                               7
                               4
3k1 k2     5           k2
                              7
 13 v 4 v
w2            
         1      2
      7     7
                         
  w2 element isin span ( v1 , v2 )
1                                         2
    
a ) x1                   
                       , x2         12       b) 
                                                y1               , 2
                                                                   y
                  3                                       2
   
k1 x1             
              k 2 x2        0                k1 
                                                y1       k 
                                                         2 y   2       0
              1                                      2       k1            0
                       k1           0
             12
                       k2           0            2           k2            0
        3
                              1                                    2

Let A =                      12     ,        Let A =                   ,
                       3
                                                             2
Linearly dependent: A                    0   Linearly dependent: A                 0
    2       1                                    2
                                                     4 0
                 0
            4
            1          1                     (       2)( 2)                0
(             )(         )      0
            2          2                              2
             1
             2
Assume                    ï€Ĩ
                       k1 x1                  ï€Ĩ
                                           k2 x2        ï€Ĩ    ï€Ĩ
                                                     k3 x3 = z
                  1                1       k1       0

 Question 7
     1
         1
          1       k
                                   1       k2
                                            3
                                                    0
                                                    0
                                                             Ak   0



 â€Ē Congratulation!! 1
     1
          1    1
               1   1

 â€ĒA
     1    1        1   1
   This is your second assignment
             ( 1) 3
                  ( 1)

 â€Ē Pleasedependent Atutorial class next week
              3


 Linearly
           submit in 0
            2  3

                               3
                                       2        3    0
                           3
                                       3        2   0
                                                    2,   1
    
 k1 x1           
             k 2 x2            ï€Ĩ
                               0
 k1      0, k 2            0                    linearly dependent
 k1      k2           k3           0            linearly independent
 A        0                                     linearly independent
second method
                                  1                   1
       
   a ) x1           
                1 , x2                  
                                      , x3            1
                1                 1
       
    k1 x1       
            k 2 x2     
                    k3 x3         0
            1       1    k1           0
      1             1    k2           0
      1     1            k3           0
                         1        1
   Let A =          1             1 ,
                    1    1
       A     0
                    2
                (       1)    ( 1)(              1)       ( 1)(1   )
                3
                         (     1)         ( 1         )
                3
                              1       1      )
                3
                    3     2
                     1, 2
                              
(8) v1 , v2 is linearly independent v3                                    span    
                                                                                 v1 , v2   ,
            
    then, v1 , v2 , v3 also linearly independent.
    
    v3        span               
                                v1 , v2
     
     v3               
                       v1
                  v2 ................................[1]
                   1                 2

                  
    Assume that v1 , v2 , v3are linearly independent.
     B ,B ,B                     
                IR : B v , B v , B v        0
          1     2           3                   1    1    2   2   3   3

   B3         0,
      
   B1 v1           
                B2 v2                0
           
        B3 v3                 
                           B1 v1                
                                             B2 v2

                B1                           B2        
   v3                           v1                       v2
                B3                             B3
  contradiction with equation1
           
  Hence v , v ,v is linearly independent
                       1        2        3
(9) Prove theorem 1.13 in chapter 1
Theorem 1.1.3 (Cauchy-Schwarz Inequality)
   ï€Ĩ                                     ï€Ĩ
If u=(u1 ,u 2 ,u 3 ............u n ) and v=(v1 ,v 2 ,v3...........v n )
are vectors in R n
      ï€Ĩï€Ĩ
then, u.v        u v
                                                                           1                                      1
                                         2        2        2             2 2    2        2        2             2 2
u1v1 u2 v2 ......... un vn            u 1    u2       u3       .... un         v
                                                                               1    v2       v3       .... v3
Reference from Wikipedia(universal reference) ;p
“Belajar dari kesalahan
membuatmu dewasa dan
belajar dari pengalaman
    orang lain membuatmu
        bijaksanaâ€Ķ”

            -dr Radz

Tutorial 2 mth 3201

  • 1.
  • 2.
  • 3.
    ï€Ĩ ï€Ĩ 1.Given u (0, 2, 2), v (1,3, 1) ï€Ĩ (a) w (2, 2, 2) ï€Ĩ (b) w (3,1,5) ï€Ĩ w k1u k2v (3,1,5) k1 (0, 2, 2) k2 (1,3, 1) (2, 2, 2) (k2 , 2k1 3k2 , 2k1 k2 ) k2 3 k2 2 2k1 3k2 1 2k1 3k2 2 2k1 k2 5 2k1 3(2) 2 2k1 5 3 2(k1 ) 4 k1 4 and k2 3 k1 2 and k2 2 Check! Check! 2k1 3k 2 2(2) 3(2) 2 2k1 3k2 2(4) 3(3) 1 2k1 k2 2(2) 2 2 2k1 k2 2(4) 3 5 the vector is linear linear combination ï€Ĩ ï€Ĩ combination with u and v
  • 4.
    ï€Ĩ (c) w (0,0, 0) ï€Ĩ (d ) w (0, 4,5) (0, 0, 0) (k2 , 2k1 3k2 , 2k1 k2 ) (0, 4,5) (k2 , 2k1 3k2 , 2k1 k2 ) k2 0 k2 0 2k1 3k2 0 2k1 3k2 4 2k1 0 0 2k1 k2 5 5 k1 0 and k2 0 k1 2 or and k2 0 2 Check! Check ! 2k1 3k2 2(0) 3(0) 0 2( 2) 3(0) 4 2k1 k2 2(0) 0 0 2k1 k2 2( 2) 0 4 linear combination ï€Ĩ (0, 4, 4) w (0, 4,5) Not a linear combination
  • 6.
    ï€Ĩ (a) u ï€Ĩ (3, 2, 1), v (1, 2, 3) ERO ï€Ĩ Let b (b1 , b2 , b3 ) 3k1 k2 b1 ï€Ĩ b ku k v 2k1 2k2 b2 1 2 (b1 , b2b3 ) k1 (3, 2, 1) k2 (1, 2, 3) k1 3k2 b3 (3k1 k2 , 2k1 2k 2 , k1 3k 2 ) 3 1 b1 1 3 b3 1 3 b3 R1 R2 2 R1 R2 2 2 b2 R3 2 2 b2 3 R1 R3 0 4 2b3 b2 1 3 b3 3 1 b1 0 8 3b3 b1 b3 b3 1 3 1 3 R2 2b3 b2 8 R2 R3 2b3 b2 4 0 1 0 1 2 4 2 4 0 8 0 0 3b3 b1 b3 2b2 b1 Not span If b3 2b2 b1 0, the linear system doesn ' t have solution the vectors don ' t span R 3
  • 7.
    ï€Ĩ (b) u ï€Ĩ ï€Ĩ (1, 0, 3) , v (3,1, 0) , w (1, 2, 3) ï€Ĩ Let b (b , b , b ) 1 2 3 ï€Ĩ b ï€Ĩ k1u ï€Ĩ ï€Ĩ k 2 v k3 w (b1 , b2 , b3 ) k1 (1, 0, 3) k2 (3,1, 0) k3 (1, 2, 3) (k1 3k2 k3 , k 2 2k3 , 3k1 3k3 ) b1 k1 3k2 k3 b2 k2 2 k3 b3 3k1 3k3 1 3 1 Let A 0 1 2 A 3(6 1) 0 3(1 0) 3 0 3 3(5) 3 3 A 0.Thevectors span R 18
  • 8.
      (c) v1 (2,1, 2), v2 ï€Ĩ (6,3, 6), v3 ( 2, 1, 2) (b1 , b2 , b3 ) k1 (2,1, 2) k2 (6,3, 6) k3 ( 2, 1, 2) (2k1 6k2 2k3 , k1 3k2 k3 , 2k1 6k2 2k3 ) 2 6 2 Let A 1 3 1 2 6 2 A 1(12 12) 3(4 4) 1( 12 12) 0 A 0. A is not invertible. The system incosistent. The vectors doesn't span R 3
  • 9.
    ï€Ĩ (d ) u ï€Ĩ ï€Ĩ (3, 2, 2) , v (1,1, 0) , w ( 2,1, 2) ï€Ĩ Let b (b1 , b2 , b3 ) ï€Ĩ ï€Ĩ b ku k v k w ï€Ĩ ï€Ĩ 1 2 3 (b1 , b2 , b3 ) k1 (3, 2, 2) k2 (1,1, 0) k3 ( 2,1, 2) (3k1 k2 2k3 , 2k1 k2 k3 , 2k1 2k3 ) 3 1 2 Let A 2 1 1 0 2 2 A 2(3 4) 2 (3 2) 2(7) 2(1) 16 A 0. The vectors span R 3
  • 10.
    Question 2(e) â€Ē Congratulation!! â€ĒThis is your first assignment â€Ē Please submit in tutorial class next week
  • 11.
     0 0  1 1  1 1 ( a ) u1 , u2 , u3 , 1 0 0 0 1 0  0 0 u4 ; v M 22 0 1 ï€Ĩ b1 b2 Let b M 22 b3 b4 ï€Ĩ b ï€Ĩ k1u ï€Ĩ k 2u ï€Ĩ k3u ï€Ĩ k 4u b1 b2 0 0 1 1 1 1 0 0 k1 k2 k3 k4 b3 b4 1 0 0 0 1 0 0 1 b1 k2 k3 .............................[1] b2 k2 k3 .............................[2] b3 k1 k3 .............................[3] b4 k4 ....................................[4]
  • 12.
    [1] [2]: b1b2 2k 2 b1 b2 k2 2 b1 b2 From[2] : b2 k3 2 b1 b2 k3 b2 2 1 1 b2 b1 2 2 1 1 From[3] : b3 k1 ( b2 b1 ) 2 2 1 1 k1 b3 b2 b1 2 2 From[4] : k4 b4 ï€Ĩ The system has solution.All vector b is the linear combination of ï€Ĩ ï€Ĩ ï€Ĩ ï€Ĩ u1 ,u 2 ,u 3 and u 4 .Hence the vector span the vector space v.
  • 13.
    1 0 0 2 0 0 (b) w1 , w2 , w3 , 0 0 0 0 3 0 0 0 w4 ; v M 22 0 4 b1 b2 1 0 0 2 0 0 0 0 k1 k2 k3 k4 b3 b4 0 0 0 0 3 0 0 4 b1 k1................................[1] b2 2k 2 .............................[2] b3 3k3 ..............................[3] b4 4k 4 ..............................[4] b2 b3 b4 k1 b1 ; k 2 ; k3 ; k4 2 3 4 vector span the vector space v.
  • 14.
    (c )  p1 1,  2 p x 1,  3 p x2 1, v p2 ï€Ĩ b ( x ) b0 b1 x b2 x 2 b ( x) k  ï€Ĩ p k  1 p 1 k  p 2 2 3 3 (b0 b1 x b2 x 2 ) k1  p1 k2  2 p k3  3 p k1 (1) k2 ( x 1) k3 ( x 2 1) k1 k2 x k2 k3 x 2 k3 ( k1 k2 k3 ) (k2 x) ( k3 x 2 ) b0 k1 k2 k3 b1 k2 k3 b2 k3 k1 k2 k3 b0 k1 b1 b2 b0 k1 b0 b1 b2 k2 b1 k3 b2 ï€Ĩ b ( x) (b0 b1 b2 ) b1  2 p b2  3 p The vectors span the vector space V
  • 15.
     ( d ) q1  2, q2 x ï€Ĩ 1, q 3 x2 x 1; v p2 ï€Ĩ Let b ( x ) b0 b1 x b2 x 2 ï€Ĩ  b ( x ) k1 q1  k 2 q2  k3 q3 (b0 b1 x b2 x 2 )  k1 q1  k 2 q2  k3 q3 k1 (2) k2 ( x 1) k3 ( x 2 x 1) 2k1 k2 x k2 k3 x 2 k3 x k3 (2 k1 k2 k3 ) (k2 x k3 x ) ( k3 x 2 ) b0 2k1 k2 k3 .....................................[1] b1 k2 k3 ..............................................[2] b2 k3 .....................................................[3] [3] in [2] : b1 k2 b2 k2 b1 b2 ............................... .............[4] [3],[4] in [1] : b0 2 k1 (b1 b2 ) b2 b0 2k1 b1 2b2 b0 b1 2b2 k1 2 b0 b1 k1 b2 2 ï€Ĩ b0 b1    b ( x) ( b2 ) q1 (b1 b2 ) q2 b2 q3 2 The vectors span the vector space V
  • 16.
    0 2 1 ï€Ĩ (a) u 1 ï€Ĩ , v 0  , w 1 ;V R3 3 -3 0 ï€Ĩ Let k1u ï€Ĩ k2 v ï€Ĩ k3 w ï€Ĩ o 0 2 1 0 k1 1 k2 0 k3 1 0 3 3 0 0 k1 2k 2 k3 0 k1 k3 0 3k1 3k 2 0 0 2 1 Let A 1 0 1 3 3 0 A 0(0 3) 2(0 3) 1(3 0) 9 A 0, A has invertible. The vector are linearly dependent.
  • 17.
     0 0  1 0 (b) v1 , v2 ;V M 22 1 1 1 0 ï€Ĩ Let k1v1 ï€Ĩ k 2 v2 ï€Ĩ o 0 0 1 0 0 0 k1 k2 1 1 1 0 0 0 k2 0 0 0 k1 k2 k1 0 0 k2 0 k1 0 k1 0 k1 k2 0 The system has trivial solution, k1 k2 0 The vector arelinearlyindependent
  • 18.
    (c ) 3 x 2 x p ï€Ĩ 1, q x 1; v p2 k1  k2 q 0 p ï€Ĩ k1 (3 x 2 x 1) k2 ( x 1) 0x2 0x 0 3k1 x 2 k1 x k1 k2 x k2 0x2 0x 0 3k1 0 k1 0 k1 k2 0 k2 0 k1 k2 0 The system has trivialsolution, k1 k2 0 k2 The system has trivial solution, k 1 0 The vectors span the vector space V The vector arelinearlyindependent
  • 19.
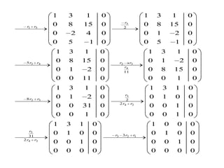
     (d ) x1  ï€Ĩ (0, 3,1,1) , x2 (5, 5,1, 3) , x 3 ( 1, 0, 5,1); V R4 0   ï€Ĩ k1 x1 k2 x2 k3 x 3 k1 (0, 3,1,1) k2 (5, 5,1, 3) k3 ( 1, 0, 5,1) (5k2 k3 , 3k1 5k2 , k1 k2 k3 , k1 k2 5k3 , k1 3k 2 k3 ) 0 5k 2 k3 0 3k1 5k2 0 k1 k2 k3 0 k1 3k2 k3 5 1 0 0 1 3 1 0 3 5 0 0 r4 r1 0 8 15 0 3 r3 r2 1 1 1 0 1 1 15 0 1 3 1 0 0 5 1 0
  • 20.
    1 3 1 0 1 3 1 0 r3 r1 r3 0 8 15 0 2 0 8 15 0 0 2 4 0 0 1 2 0 0 5 1 0 0 5 1 0 1 3 1 0 1 3 1 0 5 r3 r4 0 8 15 0 r2 r3 0 1 2 0 r4 0 1 2 0 11 0 8 15 0 0 0 11 0 0 0 1 0 1 3 1 0 1 3 1 0 r3 8 r2 r3 0 1 2 0 2 0 1 0 0 2 r4 r2 0 0 31 0 0 0 1 0 0 0 1 0 0 0 1 0 1 3 1 0 1 0 0 0 r3 31 0 1 0 0 r3 3 r2 r1 0 1 0 0 2 r4 r2 0 0 1 0 0 0 1 0 0 0 0 0 0 0 0 0
  • 21.
     (5) v1  ( 1, 3) , v2  (2,1) R 2 are w1 ( 1, 2)    and w2 ( 3, 5) element span ( v1 , v2 )  w1 ( 1, 2) .  Let w1  k1 v1  k 2 v2 ( 1, 2) k1 ( 1, 3) k 2 ( 2,1) ( k1 2k 2 , 3k1 k2 ) 5 k1 2k 2 1 k1 7 1 3k1 k2 2 k2 7  5 1  w1 v1 v2 7 7    w1 element is in span ( v1 , v2 )
  • 22.
        w2 ( 3,5) . Let w2 k1 v1 k2 v2 ( 3,5) k1 ( 1,3) k2 ( 2,1) ( k1 2k2 ,3k1 k2 ) 13 k1 2k2 3 k1 7 4 3k1 k2 5 k2 7  13 v 4 v w2   1 2 7 7    w2 element isin span ( v1 , v2 )
  • 23.
    1 2  a ) x1  , x2 12 b)  y1 , 2 y 3 2  k1 x1  k 2 x2 0 k1  y1 k  2 y 2 0 1 2 k1 0 k1 0 12 k2 0 2 k2 0 3 1 2 Let A = 12 , Let A = , 3 2 Linearly dependent: A 0 Linearly dependent: A 0 2 1 2 4 0 0 4 1 1 ( 2)( 2) 0 ( )( ) 0 2 2 2 1 2
  • 24.
    Assume ï€Ĩ k1 x1 ï€Ĩ k2 x2 ï€Ĩ ï€Ĩ k3 x3 = z 1 1 k1 0 Question 7 1 1 1 k 1 k2 3 0 0 Ak 0 â€Ē Congratulation!! 1 1 1 1 1 1 â€ĒA 1 1 1 1 This is your second assignment ( 1) 3 ( 1) â€Ē Pleasedependent Atutorial class next week 3 Linearly submit in 0 2 3 3 2 3 0 3 3 2 0 2, 1  k1 x1  k 2 x2 ï€Ĩ 0 k1 0, k 2 0 linearly dependent k1 k2 k3 0 linearly independent A 0 linearly independent
  • 25.
    second method 1 1  a ) x1  1 , x2  , x3 1 1 1  k1 x1  k 2 x2  k3 x3 0 1 1 k1 0 1 1 k2 0 1 1 k3 0 1 1 Let A = 1 1 , 1 1 A 0 2 ( 1) ( 1)( 1) ( 1)(1 ) 3 ( 1) ( 1 ) 3 1 1 ) 3 3 2 1, 2
  • 26.
       (8) v1 , v2 is linearly independent v3 span   v1 , v2 ,    then, v1 , v2 , v3 also linearly independent.  v3 span   v1 , v2  v3   v1 v2 ................................[1] 1 2   Assume that v1 , v2 , v3are linearly independent. B ,B ,B   IR : B v , B v , B v  0 1 2 3 1 1 2 2 3 3 B3 0,  B1 v1  B2 v2 0  B3 v3  B1 v1  B2 v2  B1  B2  v3 v1 v2 B3 B3 contradiction with equation1    Hence v , v ,v is linearly independent 1 2 3
  • 27.
    (9) Prove theorem1.13 in chapter 1 Theorem 1.1.3 (Cauchy-Schwarz Inequality) ï€Ĩ ï€Ĩ If u=(u1 ,u 2 ,u 3 ............u n ) and v=(v1 ,v 2 ,v3...........v n ) are vectors in R n ï€Ĩï€Ĩ then, u.v u v 1 1 2 2 2 2 2 2 2 2 2 2 u1v1 u2 v2 ......... un vn u 1 u2 u3 .... un v 1 v2 v3 .... v3
  • 28.
  • 29.
    “Belajar dari kesalahan membuatmudewasa dan belajar dari pengalaman orang lain membuatmu bijaksanaâ€Ķ” -dr Radz