Steam Turbine Governor
Regulate STEAM FLOW into TURBINE such that at the desired
SPEED the OUTPUT TORQUE of the Turbine is exactly equal
the LOAD Torque of the Generator
(If torque is not equal the result is a change in speed – Newton’s Law)
In the event of sudden LOAD TORQUE loss, Quickly reduce
STEAM FLOW to maintain desired SPEED below Emergency
trip Speed
(excessive TURBINE OUTPUT TORQUE results in rapid speed increase)
In the event of a complete failure of speed control, emergency
over speed governor shall limit speed less than 120%
Steam Turbine Controls
Provide a means to prewarm
Provide a means to accelerate to speed and synchronize
Provide a means to control flow for MW generation
Provide a means to protect the equipment from adverse operating
conditions
Provide a means to test components to ensure operability
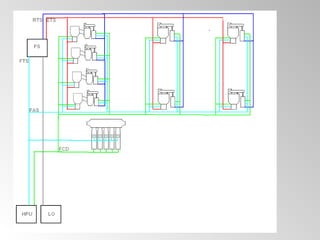
Turbine Control Hydraulics
Hydraulic Power Unit
Provide high pressure fluid to control the turbine valves
FAS (power for actuator positioning)
ETS (logic for tripping)
Lube Oil System
Provide front standard trip logic
Servo Valves
Solenoid Valves
Actuators
Steam valves
Front standard
Servo Valve
Null
Servo Valve
Opening
Servo Valve
Closing
Servo Valve
Failed Jet
Spring Can & Control Pac
Single Acting Servo Controlled
FAS supplied and ETS tripped
FASV de energized
Disk Dump spring seated
Shut off isolated
Biased Servo
Valve TRIPPED
Single Acting Servo Controlled
FAS supplied and ETS reset
FASV de energized
Disk Dump seated
Shut off reset
Null Servo
Single Acting Servo Controlled
FAS supplied and ETS reset
FASV de energized
Disk Dump seated
Shut off reset
Positive Servo
Valve Opening
Single Acting Servo Controlled
FAS supplied and ETS reset
FASV de energized
Disk Dump seated
Shut off reset
Null Servo
Valve position
Single Acting Servo Controlled
FAS supplied and ETS reset
FASV de energized
Disk Dump seated
Shut off reset
Negative Servo
Valve Closing
Single Acting Servo Controlled
FAS supplied and ETS reset
FASV energized
Disk Dump dumped
Shut off isolated
Biased Servo
Valve FAST CLOSED
Single Acting Solenoid Controlled
FAS supplied and ETS reset
FASV de energized
Disk Dump seated
Shut off reset
De Energized Solenoid
Valve Opening
Orifice controls rate
Single Acting Solenoid Controlled
FAS supplied and ETS reset
FASV de energized
Disk Dump seated
Shut off reset
Energized Solenoid
Valve Closing
Orifice controls rate
BLOCK
Main Stop ValvesMain Stop Valves
Primary Purpose: To shut off
steam flow in an emergency.
Secondary Purpose:
• Steam Chest Warming
• Rotor Warming
MSV
Main Control ValvesMain Control Valves
Purpose: To regulate steam flow to the HP
turbine.
• Control turbine speed (Speed Governor) or,
• Control generator load (Load Control) or,
• Control Reactor pressure (Pressure Governor)
1st
axiom of Turbine Controls-
One valve can control only one variable at one time
CV
CV Balance Chamber
MSV & CV
Reheat (Intermediate) Stop ValvesReheat (Intermediate) Stop Valves
Purpose: To shut off steam flow to IP (LP)
turbine in an emergency.
ISV
Intercept ValvesIntercept Valves
Primary Purpose: To regulate steam flow to the
IP (LP) turbine in an overspeed where the control
valves have been closed and speed continues to
increase. Also, to blow down reheater and/or
steam piping prior to opening of control valves.
IV
CIV
ByPass Valves
Purpose: Regulate reactor steam flow to the condenser,
when steam flow is not needed by the turbine
BPV use a simple double acting actuator (no ETS supply)
1) can be manualy opened during intial criticallity
2) regulated by Pressure Control over range of 150
to 1050 psig
ByPass Valves
Speed Control
Measure turbine speed and provide Speed error to Load Control
INPUTS
Turbine speed
Speed hold selection
Acceleration selection
OUTPUT
Speed Error to Load Control
Speed related Logic
First Line of Over Speed Protection
Control speed below over speed trip setting
Load Control
Using operator desired set points and measured turbine
conditions, provided a valve demand signal to Flow Control
Inputs
Speed error
Load reference
Operating condition (i.e. warming, rolling, or online)
BWR- Pressure error
Output
EsubL’s
Flow Control
INPUTS
EL
Valve Position
OUTPUT
Servo Current
Each valve has its own Flow Control Loop
MSV#2 (master)
CV 1, 2, 3 & 4
IV 1, 2 (master)
BPV 1 - 10
Flow Control
Admission Modes
Flow Control
2 Admission Mode
Incremental Regulation
Protection (trips)
Vital
Loss of Life
Redundant tripping and testable
Important
Loss of Capital
2 out of 3 logic for increased availability
Operational
Increased maintenance
Pre alarm
Second Line of Over Speed Protection
If First fails
Limit Peak Speed Below 120%

Turbinecontrolbasic

  • 1.
    Steam Turbine Governor RegulateSTEAM FLOW into TURBINE such that at the desired SPEED the OUTPUT TORQUE of the Turbine is exactly equal the LOAD Torque of the Generator (If torque is not equal the result is a change in speed – Newton’s Law) In the event of sudden LOAD TORQUE loss, Quickly reduce STEAM FLOW to maintain desired SPEED below Emergency trip Speed (excessive TURBINE OUTPUT TORQUE results in rapid speed increase) In the event of a complete failure of speed control, emergency over speed governor shall limit speed less than 120%
  • 2.
    Steam Turbine Controls Providea means to prewarm Provide a means to accelerate to speed and synchronize Provide a means to control flow for MW generation Provide a means to protect the equipment from adverse operating conditions Provide a means to test components to ensure operability
  • 3.
    Turbine Control Hydraulics HydraulicPower Unit Provide high pressure fluid to control the turbine valves FAS (power for actuator positioning) ETS (logic for tripping) Lube Oil System Provide front standard trip logic Servo Valves Solenoid Valves Actuators Steam valves Front standard
  • 4.
  • 5.
  • 6.
  • 7.
  • 8.
    Spring Can &Control Pac
  • 10.
    Single Acting ServoControlled FAS supplied and ETS tripped FASV de energized Disk Dump spring seated Shut off isolated Biased Servo Valve TRIPPED
  • 11.
    Single Acting ServoControlled FAS supplied and ETS reset FASV de energized Disk Dump seated Shut off reset Null Servo
  • 12.
    Single Acting ServoControlled FAS supplied and ETS reset FASV de energized Disk Dump seated Shut off reset Positive Servo Valve Opening
  • 13.
    Single Acting ServoControlled FAS supplied and ETS reset FASV de energized Disk Dump seated Shut off reset Null Servo Valve position
  • 14.
    Single Acting ServoControlled FAS supplied and ETS reset FASV de energized Disk Dump seated Shut off reset Negative Servo Valve Closing
  • 15.
    Single Acting ServoControlled FAS supplied and ETS reset FASV energized Disk Dump dumped Shut off isolated Biased Servo Valve FAST CLOSED
  • 16.
    Single Acting SolenoidControlled FAS supplied and ETS reset FASV de energized Disk Dump seated Shut off reset De Energized Solenoid Valve Opening Orifice controls rate
  • 17.
    Single Acting SolenoidControlled FAS supplied and ETS reset FASV de energized Disk Dump seated Shut off reset Energized Solenoid Valve Closing Orifice controls rate
  • 18.
  • 19.
    Main Stop ValvesMainStop Valves Primary Purpose: To shut off steam flow in an emergency. Secondary Purpose: • Steam Chest Warming • Rotor Warming
  • 20.
  • 21.
    Main Control ValvesMainControl Valves Purpose: To regulate steam flow to the HP turbine. • Control turbine speed (Speed Governor) or, • Control generator load (Load Control) or, • Control Reactor pressure (Pressure Governor) 1st axiom of Turbine Controls- One valve can control only one variable at one time
  • 22.
  • 23.
  • 24.
  • 25.
    Reheat (Intermediate) StopValvesReheat (Intermediate) Stop Valves Purpose: To shut off steam flow to IP (LP) turbine in an emergency.
  • 26.
  • 27.
    Intercept ValvesIntercept Valves PrimaryPurpose: To regulate steam flow to the IP (LP) turbine in an overspeed where the control valves have been closed and speed continues to increase. Also, to blow down reheater and/or steam piping prior to opening of control valves.
  • 28.
  • 29.
  • 30.
    ByPass Valves Purpose: Regulatereactor steam flow to the condenser, when steam flow is not needed by the turbine BPV use a simple double acting actuator (no ETS supply) 1) can be manualy opened during intial criticallity 2) regulated by Pressure Control over range of 150 to 1050 psig
  • 31.
  • 33.
    Speed Control Measure turbinespeed and provide Speed error to Load Control INPUTS Turbine speed Speed hold selection Acceleration selection OUTPUT Speed Error to Load Control Speed related Logic
  • 34.
    First Line ofOver Speed Protection Control speed below over speed trip setting
  • 35.
    Load Control Using operatordesired set points and measured turbine conditions, provided a valve demand signal to Flow Control Inputs Speed error Load reference Operating condition (i.e. warming, rolling, or online) BWR- Pressure error Output EsubL’s
  • 36.
    Flow Control INPUTS EL Valve Position OUTPUT ServoCurrent Each valve has its own Flow Control Loop MSV#2 (master) CV 1, 2, 3 & 4 IV 1, 2 (master) BPV 1 - 10
  • 37.
  • 38.
  • 39.
  • 40.
    Protection (trips) Vital Loss ofLife Redundant tripping and testable Important Loss of Capital 2 out of 3 logic for increased availability Operational Increased maintenance Pre alarm
  • 41.
    Second Line ofOver Speed Protection If First fails Limit Peak Speed Below 120%