Three stages of catabolism
Fig . Location of the enzymes of the TCA cycle
๏ฑFate of Pyruvate under aerobic
conditions:
โ€ข Under aerobic conditions, pyruvate is
converted to acetyl-CoA in all tissues
containing mitochondria. Both pyruvate
molecules are oxidized to two acetyl-CoA
molecules.
๏ฑ Entry of Pyruvate into Mitochondria
โ€ข The mitochondrial membrane is not permeable
to pyruvate, which is formed in cytosol. A
specific carrier present in mitochondrial
membrane transports pyruvate across
mitochondrial membrane.
๏ฑ Fate of Pyruvate in Mitochondria
โ€ข In mitochondria, pyruvate undergoes oxidative
decarboxylation and remaining two carbon
fragment is converted to acetyl-CoA. The
reaction is irreversible and multi-step process.
This reaction is catalyzed by pyruvate
dehydrogenase (PDG) multi enzyme complex
present in inner mitochondrial membrane.
Production of Acetyl-CoA (Activated Acetate)
Introduction
โ€ข Pyruvate derived from glucose and other sugars by glycolysis, is oxidized to
acetyl-CoA and CO2 by the pyruvate dehydrogenase (PDH) complex, a cluster of
enzymes-multiple copies of each of three enzymes-located in the mitochondria
of eukaryotic cells and in the cytosol of prokaryotes.
โ€ข The PDH complex is a classic, much studied example of a multienzyme complex.
โ€ข Five cofactors, four derived from vitamins, participate in the reaction
mechanism.
โ€ข Finally, the PDH complex is the prototype for two other important enzyme
complexes: ฮฑ-ketoglutarate dehydrogenase, of the citric acid cycle, and the
branched-chain ฮฑ-keto acid dehydrogenase, of the oxidative pathways of
several amino acids.
โ€ข The remarkable similarity in the protein structure, cofactor requirements, and
reaction mechanisms of these complexes doubtless reflects a common
evolutionary origin.
Pyruvate is oxidized to Acetyl-CoA and CO2
โ€ข The overall reaction catalyzed
by the pyruvate
dehydrogenase complex is an
oxidative decarboxylation, an
irreversible oxidation process
in which the carboxyl group is
removed from pyruvate as a
molecule of CO2 and the two
remaining carbons become
the acetyl group of acetyl-
CoA.
โ€ข The NADH formed in this
reaction gives up a hydride
ion (:H-) to the respiratory
chain, which carries the two
electrons to oxygen.
โ€ข The transfer of electrons from
NADH to oxygen ultimately
generates 2.5 molecules of
ATP per pair of electrons. Fig. Overall reaction catalyzed by the PDH complex
The pyruvate dehydrogenase requires five coenzymes
โ€ข The combined dehydrogenation and decarboxylation of pyruvate to acetyl-CoA
requires the sequential action of three different enzymes and five different
coenzymes or prosthetic groups โ€“ thiamine pyrophosphate (TPP), flavin adenine
dinucleotide (FAD), coenzyme A (CoA, sometimes denoted as CoA-SH), nicotinamide
adenine dinucleotide (NAD), and lipoate.
โ€ข Four different vitamins required in human nutrition are vital components of this
system : thiamine (in TPP), riboflavin (in FAD), niacin (in NAD), and pantothenate in
(CoA).
Fig. Coenzyme A (CoA). A hydroxyl group of pantothenic acid is joined to a modified ADP
moiety by a phosphate ester bond, and its carboxyl group is attached to ฮฒ-
mercaptoethylamine in amide linkage. The hydroxyl group at the 3โ€™ position of the ADP
moiety has a phsophoryl group not present in free ADP. The โ€“SH group of the
mercaptoethanolamine moiety forms a thioester with acetate in acetylcoenzyme A (acetyl-
CoA).
The pyruvate dehydrogenase complex consists
three distinct enzymes
โ€ข The PDH complex
contains three enzymes -
pyruvate dehydrogenase
(E1), dihydrolipoyl
transacetylase (E2), and
dihydrolipoyl
dehydrogenase (E3) โ€“
each present in multiple
copies.
โ€ข The number and copies
of each enzyme and
therefore the size of the
complex varies among
species.
โ€ข The PDH complex
isolated from mammals
is about 50 nm in
diameter.
Fig. Oxidative decarboxylation of pyruvate to acetyl-CoA by
the PDH complex
Steps of oxidative decarboxylation of pyruvate to acetyl-
CoA by the PDH complex
1. In step 1st pyruvate reacts with the bound thiamine pyrophosphate (TPP) of
pyruvate dehydrogenase (E1), undergoing decarboxylation to the hydroxyethyl
derivative.
2. In step 2nd pyruvate dehydrogenase also carries out the transfer of two
electrons and the acetyl group from TPP to the oxidized form of the lipoyllysyl
group of the core enzyme, dihydrolipoyl transacetylase (E2), to form the acetyl
thioester of the reduced lipoyl group.
3. Step 3rd is a transesterification in which the โ€“SH group of CoA replaces the โ€“SH
group of E2 to yield acetyl-CoA and the fully reduced (dithiol) form of the lipoyl
group.
4. Dihydrolipoyl dehydrogenase (E3) promotes transfer of two hydrogen atoms
from the reduced lipoyl groups of E2 to the FAD prosthetic group of E3, restoring
the oxidized form of the lipoyllysyl group of E2.
5. The redced FADH2 of E3 transfers a hydride ion to NAD+ forming NADH. The
enzyme complex is now ready for another catalytic cycle.
REGULATION OF PDH
โ€ข Regulation of pyruvate oxidation occurs through regulation of pyruvate
dehydrogenase.
โ€ข Pyruvate dehydrogenase is regulated by allosteric regulation and covalent
modification.
๏ฑ Allosteric regulation
โ€ข Pyruvate dehydrogenase is allosterically inhibited by acetyl CoA and NADH which
are the end products of pyruvate dehydrogenase reaction.
๏ฑ Covalent modification
โ€ข The enzyme exists in two forms: Inactive, phosphorylated form and active
dephosphorylated form.
๏ƒ˜ Inactivation occurs by phosphorylation
โ€ข Phosphorylation is catalyzed by pyruvate dehydrogenase kinase (PDH kinase).
โ€ข PDH kinase is stimulated by high acetyl CoA/CoA ratio, high NADH/ NAD+ ratio and
high ATP/ADP ratio.
๏ƒ˜ Activation occurs by dephosphorylation
โ€ข Dephosphorylation is catalyzed by PDH phosphatase.
โ€ข PDH phosphatase is stimulated by insulin and calcium (in the liver).
โ€ข Calcium released during muscle contraction stimulates PDH (by increasing
phosphatase activity) for energy production.
Fig. Regulation of pyruvate dehydrogenase (PDH)
IMPORTANCE OF PYRUVATE DEHYDROGENASE
1. Glucose through this step is converted to acetyl CoA from which fatty acids
can be synthesized. But the backward reaction is not possible and so there
is no net synthesis of glucose from fat.
2. The conversion of pyruvate to acetyl CoA is the central step in linking the
glycolytic pathway with citric acid cycle (final common oxodative pathway).
3. Pyruvate may be channeled back to glucose through gluconeogenesis. But
oxidative decarboxylation of pyruvate to acetyl CoA is irreversible. Hence,
PDH reaction is the committed step towards complete oxidation of glucose.
4. Lack of TPP (due to deficiency of thiamine) inhibits PDH activity resulting in
the accumulation of pyruvate.
5. In the thiamine deficient alcoholics, pyruvate is rapidly converted to
lactate, resulting in lactic acidosis.
6. In patients with inherited deficiency of PDH, lactic acidosis (usually after
glucose load) is observed.
7. Arsenite and mercuric ions react with lipoic acid and inhibit pyruvate
dehydrogenase.
The central role that acetyl CoA plays in metabolism
โ€ขAcetyl CoA plays a central role in
metabolism. In fact, most energy
generating metabolic pathways of
the cell eventually produce it.
โ€ขIt can be formed from carbohydrate,
fat and protein.
โ€ขIt is also the starting point for the
synthesis of fats, steroids and
Ketone bodies.
โ€ขIts oxidation provides energy for
many tissues.
Tricarboxylic acid cycle or Citric acid cycle
or Krebs cycle
Introduction:
โ€ข The citric acid cycle is the final common pathway for the oxidation of fuel
molecules amino acids, fatty acids, and carbohydrates. Most fuel molecules
enter the cycle as acetyl coenzyme A.
โ€ข A cyclical series of eight reaction that oxidize one molecule of acetyl CoA
completely to two molecules of CO2, generating energy, either directly as ATP
or in the form of reducing equivalents (NADH or FADH2).
โ€ข The cycle is aerobic; the absence or deficiency of oxygen leads to total or
partial inhibition of the cycle.
Location:
โ€ข All mammalian cells that contain mitochondria (i.e. not red blood cells)
Site:
โ€ข All the enzymes of TCA cycle are located in the mitochondrial matrix.
Function of TCA cycle
1. The TCA cycle provides final common pathway for the oxidation of
carbohydrate, fat and protein.
2. The main function of the cycle is the production of energy, either,
directly as ATP or as the reducing equivalents, NADH or FADH2,
which are oxidized by ETC.
3. The cycle provides substrates for the ETC.
4. The cycle is also a source of biosynthetic precursors, for example,
porphyrin is synthesized from succinyl CoA, and amino acids are
synthesized from oxaloacetate and ฮฑ- ketoglutarate.
5. Some of the cycle intermediates also exerts regulatory effects on
other pathways; for example, citrate inhibits PFK-1 in glycolysis.
Reactions of the Citric Acid Cycle
Generation of high-energy phosphate in the catabolism of one glucose molecule
Regulation of TCA cycle
โ€ขThree regulatory
enzyme namely
Citrate synthase,
Isocitrate
dehydrogenase and
ฮฑ-Ketoglutarate
dehydrogenase
regulate citric acid
cycle.
1. Citrate synthase: Citrate synthase, which is the first enzyme of the TCA
cycle, is a simple enzyme that has no allosteric regulators.
โ€ข Citrate is a competitive inhibitor of oxaloacetate for citrate synthase (product
inhibition); the fall in [citrate] caused by increased isocitrate dehydrogenase
activity increases the rate of citrate formation.
โ€ข Succinyl-CoA also competes with acetyl-CoA in the citrate synthase reaction
(competitive feedback inhibition).
2. Isocitrate dehydrogenase is considered one of the ratelimiting steps of the
TCA cycle, and is allosterically activated by ADP and inhibited by NADH
3. The ฮฑ-ketoglutarate dehydrogenase complex, although not an allosteric
enzyme, is product-inhibited by NADH and succinyl CoA, and may also be inhibited
by GTP.
โ€ข Thus, both -ketoglutarate dehydrogenase and isocitrate dehydrogenase respond directly
to changes in the relative levels of ADP and hence the rate at which NADH is oxidized
by electron transport. Both of these enzymes are also activated by Ca2+.
โ€ข In contracting heart muscle, and possibly other muscle tissues, the release of Ca2+ from
the sarcoplasmic reticulum during muscle contraction may provide an additional
activation of these enzymes when ATP is being rapidly hydrolyzed.
โ€ข Ca2+ among its many biological functions, is an essential
metabolic regulator.
โ€ข It stimulates glycogen breakdown, triggers muscle
contraction,and mediates many hormonal signals as a second
messenger.
โ€ข Ca2+ also plays an important role in the regulation of the citric
acid cycle.
โ€ข It activates pyruvate dehydrogenase and inhibits pyruvate
dehydrogenase kinase, thereby activating the PDC to produce
acetyl-CoA .
โ€ข In addition, Ca2+ activates both isocitrate dehydrogenase and -
ketoglutarate dehydrogenase.
โ€ข Thus, the same signal stimulates muscle contraction and the
production of the ATP to fuel it.
Calcium (Ca2+) as a regulator
Respiratory control
โ€ข This is governed by the activity of the electron transport
chain (which oxidizes NADH and FADH2) and the rate
of oxidative phosphorylation (ATP synthesis)
โ€ข The activity of the TCA cycle is dependent on the
continuous supply of NAD+ and FAD, cofactor for
dehydrogenases.
โ€ข The ETC is responsible for oxidizing any NADH and
FADH2 formed during glycolysis and TCA cycle back to
their oxidized forms, i.e. NAD+ and FAD.
โ€ข Therefore, anything affecting the supply of substrates,
namely oxygen, ADP, or the source of reducing
equivalents, may inhibit the cycle.
Inhibitors of TCA cycle
Fluoroacetate
Arsenite
Malonate
Amphibolic nature of the citric acid cycle
โ€ข In aerobic organisms, the citric acid cycle is an amphibolic pathway, one that
serves in both catabolic and anabolic processes.
โ€ข Besides its role in the oxidative catabolism of carbohydrates, fatty acids, and
amino acids, the cycle provides precursors for many biosynthetic pathways
through reactions that served the same purpose in anaerobic ancestors.
โ€ข TCA cycle is actively involved in gluconeogenesis, transamination and
deamination.
โ€ข The most important synthetic (anabolic) reactions connected with TCA cycle
are:
1. Oxaloacetate and ฮฑ-ketoglutarate, respectively, serve as precursors for the
synthesis of aspartate and glutamate which, in turn, are required for the
synthesis of other non-essential amino acids, purines and pyrimidines.
2. Succinyl CoA is used for the synthesis of porphyrins and heme.
3. Mitochondrial citrate is transported to the cytosol, where it is cleaved to
provide acetyl CoA for the biosynthesis of fatty acids, sterols etc.
Anaplerosis or Anaplerotic reactions
โ€ข As intermediates of the citric
acid cycle are removed to
serve as biosynthetic
precursors, they are
replenished by anaplerotic
reactions.
โ€ข The reactions concerned to
replenish or to fill up the
intermediates of citric acid
cycle are called anaplerotic
reactions or anaplerosis
(Greek : fill up).
โ€ข Under normal circumstances,
the reactions by which cycle
intermediates are siphoned
off into other pathways and
those by which they are
replenished are in dynamic
balance, so that the
concentrations of the citric
acid cycle intermediates
remain almost constant.
Fig. Role of citric acid cycle in anabolism.
Intermediates of the citric acid cycle are drawn off as
precursors in many biosynthetic pathways. Shown in
red are four anaplerotic reactions that replenish
depleted cycle intermediates.
โ€ข The salient features of important anaplerotic reactions are:
1. Pyruvate carboxylase catalyses the conversion of pyruvate to oxaloacetate. This
is an ATP dependent carboxylation reaction.
โ€ข Pyruvate + CO2 + ATP โ†’ Oxaloacetate + ADP + Pi
2. Pyruvate is converted to malate by NADP+ dependent malate dehydrogenase
(malic enzyme).
โ€ข Pyruvate + CO2 + NADPH + H+ Malate + NADP+ + H2O
3. Transamination is a process where in an amino acid transfers its amino group to
a keto acid and itself gets converted to a keto acid. The formation of ฮฑ-
ketoglutarate and oxaloacetate occurs by this mechanism.
4. of ฮฑ-ketoglutarate can also be synthesized from glutamate by glutamate
dehydrogenase action.
โ€ข Glutamate + NAD(P)+ + H2O of ฮฑ-ketoglutarate + NAD(P)H + H+ + NH4
+
The glyoxylate cycle
Introduction
โ€ข The animals, including man, cannot carry out the net synthesis of carbohydrate from
fat.
โ€ข However, the plants and many microorganisms are equipped with the metabolic
machinery- namely glyoxylate cycle- to convert fat into carbohydrate.
โ€ข This pathway is very significant in the germinating seeds where the stored
triacylglycerol (fat) is converted to sugars to meet the energy needs.
Location of the cycle:
โ€ข The glyoxylate cycle occurs in glyoxysomes, specialized cellular organelles, where
fatty acid oxidation is also operative.
Reactions of the cycle:
โ€ข The glyoxylate cycle is regarded as an anabolic variant of citric acid cycle.
โ€ข Acetyl CoA produced from fatty acid oxidation condenses with oxaloacetate to give
citrate which is then converted to isocitrate.
โ€ข At this stage, isocitrate bypasses the citric acid cycle and is cleaved by isocitrate
lyase to succinate and glyoxylate.
โ€ข Another molecule of acetyl CoA is now utilized to combine with glyoxylate to form
malate. This reaction is catalyzed by malate synthase.
โ€ข The malate is subsequently oxidized
to oxaloacetate, which can
condense with another molecule of
acetyl-CoA to start another turn of
the cycle.
โ€ข Each turn of the glyoxylate cycle
consumes two molecules of acetyl-
CoA and produces one molecule of
succinate, which is then available
for biosynthetic purposes.
โ€ข The succinate may be converted
through fumarate and malate into
oxaloacetate, which can then be
converted to phosphoenolpyruvate
by PEP carboxykinase, and thus to
glucose by gluconeogenesis.
โ€ข Vertebrates do not have the
enzymes specific to the glyoxylate
cycle (isocitrate lyase and malate
synthase) and therefore cannot
bring about the net synthesis of
glucose from lipids. Fig. Glyoxylate cycle
Fig. Relationship between the glyoxylate and citric acid cycles
Fig. Coordinated regulation of glyoxylate and citric acid cycle

Tca cycle b.pharm

  • 2.
    Three stages ofcatabolism
  • 3.
    Fig . Locationof the enzymes of the TCA cycle
  • 4.
    ๏ฑFate of Pyruvateunder aerobic conditions: โ€ข Under aerobic conditions, pyruvate is converted to acetyl-CoA in all tissues containing mitochondria. Both pyruvate molecules are oxidized to two acetyl-CoA molecules. ๏ฑ Entry of Pyruvate into Mitochondria โ€ข The mitochondrial membrane is not permeable to pyruvate, which is formed in cytosol. A specific carrier present in mitochondrial membrane transports pyruvate across mitochondrial membrane. ๏ฑ Fate of Pyruvate in Mitochondria โ€ข In mitochondria, pyruvate undergoes oxidative decarboxylation and remaining two carbon fragment is converted to acetyl-CoA. The reaction is irreversible and multi-step process. This reaction is catalyzed by pyruvate dehydrogenase (PDG) multi enzyme complex present in inner mitochondrial membrane.
  • 5.
    Production of Acetyl-CoA(Activated Acetate) Introduction โ€ข Pyruvate derived from glucose and other sugars by glycolysis, is oxidized to acetyl-CoA and CO2 by the pyruvate dehydrogenase (PDH) complex, a cluster of enzymes-multiple copies of each of three enzymes-located in the mitochondria of eukaryotic cells and in the cytosol of prokaryotes. โ€ข The PDH complex is a classic, much studied example of a multienzyme complex. โ€ข Five cofactors, four derived from vitamins, participate in the reaction mechanism. โ€ข Finally, the PDH complex is the prototype for two other important enzyme complexes: ฮฑ-ketoglutarate dehydrogenase, of the citric acid cycle, and the branched-chain ฮฑ-keto acid dehydrogenase, of the oxidative pathways of several amino acids. โ€ข The remarkable similarity in the protein structure, cofactor requirements, and reaction mechanisms of these complexes doubtless reflects a common evolutionary origin.
  • 6.
    Pyruvate is oxidizedto Acetyl-CoA and CO2 โ€ข The overall reaction catalyzed by the pyruvate dehydrogenase complex is an oxidative decarboxylation, an irreversible oxidation process in which the carboxyl group is removed from pyruvate as a molecule of CO2 and the two remaining carbons become the acetyl group of acetyl- CoA. โ€ข The NADH formed in this reaction gives up a hydride ion (:H-) to the respiratory chain, which carries the two electrons to oxygen. โ€ข The transfer of electrons from NADH to oxygen ultimately generates 2.5 molecules of ATP per pair of electrons. Fig. Overall reaction catalyzed by the PDH complex
  • 7.
    The pyruvate dehydrogenaserequires five coenzymes โ€ข The combined dehydrogenation and decarboxylation of pyruvate to acetyl-CoA requires the sequential action of three different enzymes and five different coenzymes or prosthetic groups โ€“ thiamine pyrophosphate (TPP), flavin adenine dinucleotide (FAD), coenzyme A (CoA, sometimes denoted as CoA-SH), nicotinamide adenine dinucleotide (NAD), and lipoate. โ€ข Four different vitamins required in human nutrition are vital components of this system : thiamine (in TPP), riboflavin (in FAD), niacin (in NAD), and pantothenate in (CoA). Fig. Coenzyme A (CoA). A hydroxyl group of pantothenic acid is joined to a modified ADP moiety by a phosphate ester bond, and its carboxyl group is attached to ฮฒ- mercaptoethylamine in amide linkage. The hydroxyl group at the 3โ€™ position of the ADP moiety has a phsophoryl group not present in free ADP. The โ€“SH group of the mercaptoethanolamine moiety forms a thioester with acetate in acetylcoenzyme A (acetyl- CoA).
  • 8.
    The pyruvate dehydrogenasecomplex consists three distinct enzymes โ€ข The PDH complex contains three enzymes - pyruvate dehydrogenase (E1), dihydrolipoyl transacetylase (E2), and dihydrolipoyl dehydrogenase (E3) โ€“ each present in multiple copies. โ€ข The number and copies of each enzyme and therefore the size of the complex varies among species. โ€ข The PDH complex isolated from mammals is about 50 nm in diameter. Fig. Oxidative decarboxylation of pyruvate to acetyl-CoA by the PDH complex
  • 9.
    Steps of oxidativedecarboxylation of pyruvate to acetyl- CoA by the PDH complex 1. In step 1st pyruvate reacts with the bound thiamine pyrophosphate (TPP) of pyruvate dehydrogenase (E1), undergoing decarboxylation to the hydroxyethyl derivative. 2. In step 2nd pyruvate dehydrogenase also carries out the transfer of two electrons and the acetyl group from TPP to the oxidized form of the lipoyllysyl group of the core enzyme, dihydrolipoyl transacetylase (E2), to form the acetyl thioester of the reduced lipoyl group. 3. Step 3rd is a transesterification in which the โ€“SH group of CoA replaces the โ€“SH group of E2 to yield acetyl-CoA and the fully reduced (dithiol) form of the lipoyl group. 4. Dihydrolipoyl dehydrogenase (E3) promotes transfer of two hydrogen atoms from the reduced lipoyl groups of E2 to the FAD prosthetic group of E3, restoring the oxidized form of the lipoyllysyl group of E2. 5. The redced FADH2 of E3 transfers a hydride ion to NAD+ forming NADH. The enzyme complex is now ready for another catalytic cycle.
  • 10.
    REGULATION OF PDH โ€ขRegulation of pyruvate oxidation occurs through regulation of pyruvate dehydrogenase. โ€ข Pyruvate dehydrogenase is regulated by allosteric regulation and covalent modification. ๏ฑ Allosteric regulation โ€ข Pyruvate dehydrogenase is allosterically inhibited by acetyl CoA and NADH which are the end products of pyruvate dehydrogenase reaction. ๏ฑ Covalent modification โ€ข The enzyme exists in two forms: Inactive, phosphorylated form and active dephosphorylated form. ๏ƒ˜ Inactivation occurs by phosphorylation โ€ข Phosphorylation is catalyzed by pyruvate dehydrogenase kinase (PDH kinase). โ€ข PDH kinase is stimulated by high acetyl CoA/CoA ratio, high NADH/ NAD+ ratio and high ATP/ADP ratio. ๏ƒ˜ Activation occurs by dephosphorylation โ€ข Dephosphorylation is catalyzed by PDH phosphatase. โ€ข PDH phosphatase is stimulated by insulin and calcium (in the liver). โ€ข Calcium released during muscle contraction stimulates PDH (by increasing phosphatase activity) for energy production.
  • 11.
    Fig. Regulation ofpyruvate dehydrogenase (PDH)
  • 12.
    IMPORTANCE OF PYRUVATEDEHYDROGENASE 1. Glucose through this step is converted to acetyl CoA from which fatty acids can be synthesized. But the backward reaction is not possible and so there is no net synthesis of glucose from fat. 2. The conversion of pyruvate to acetyl CoA is the central step in linking the glycolytic pathway with citric acid cycle (final common oxodative pathway). 3. Pyruvate may be channeled back to glucose through gluconeogenesis. But oxidative decarboxylation of pyruvate to acetyl CoA is irreversible. Hence, PDH reaction is the committed step towards complete oxidation of glucose. 4. Lack of TPP (due to deficiency of thiamine) inhibits PDH activity resulting in the accumulation of pyruvate. 5. In the thiamine deficient alcoholics, pyruvate is rapidly converted to lactate, resulting in lactic acidosis. 6. In patients with inherited deficiency of PDH, lactic acidosis (usually after glucose load) is observed. 7. Arsenite and mercuric ions react with lipoic acid and inhibit pyruvate dehydrogenase.
  • 13.
    The central rolethat acetyl CoA plays in metabolism โ€ขAcetyl CoA plays a central role in metabolism. In fact, most energy generating metabolic pathways of the cell eventually produce it. โ€ขIt can be formed from carbohydrate, fat and protein. โ€ขIt is also the starting point for the synthesis of fats, steroids and Ketone bodies. โ€ขIts oxidation provides energy for many tissues.
  • 14.
    Tricarboxylic acid cycleor Citric acid cycle or Krebs cycle Introduction: โ€ข The citric acid cycle is the final common pathway for the oxidation of fuel molecules amino acids, fatty acids, and carbohydrates. Most fuel molecules enter the cycle as acetyl coenzyme A. โ€ข A cyclical series of eight reaction that oxidize one molecule of acetyl CoA completely to two molecules of CO2, generating energy, either directly as ATP or in the form of reducing equivalents (NADH or FADH2). โ€ข The cycle is aerobic; the absence or deficiency of oxygen leads to total or partial inhibition of the cycle. Location: โ€ข All mammalian cells that contain mitochondria (i.e. not red blood cells) Site: โ€ข All the enzymes of TCA cycle are located in the mitochondrial matrix.
  • 15.
    Function of TCAcycle 1. The TCA cycle provides final common pathway for the oxidation of carbohydrate, fat and protein. 2. The main function of the cycle is the production of energy, either, directly as ATP or as the reducing equivalents, NADH or FADH2, which are oxidized by ETC. 3. The cycle provides substrates for the ETC. 4. The cycle is also a source of biosynthetic precursors, for example, porphyrin is synthesized from succinyl CoA, and amino acids are synthesized from oxaloacetate and ฮฑ- ketoglutarate. 5. Some of the cycle intermediates also exerts regulatory effects on other pathways; for example, citrate inhibits PFK-1 in glycolysis.
  • 16.
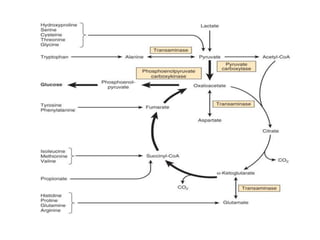
    Reactions of theCitric Acid Cycle
  • 17.
    Generation of high-energyphosphate in the catabolism of one glucose molecule
  • 18.
    Regulation of TCAcycle โ€ขThree regulatory enzyme namely Citrate synthase, Isocitrate dehydrogenase and ฮฑ-Ketoglutarate dehydrogenase regulate citric acid cycle.
  • 19.
    1. Citrate synthase:Citrate synthase, which is the first enzyme of the TCA cycle, is a simple enzyme that has no allosteric regulators. โ€ข Citrate is a competitive inhibitor of oxaloacetate for citrate synthase (product inhibition); the fall in [citrate] caused by increased isocitrate dehydrogenase activity increases the rate of citrate formation. โ€ข Succinyl-CoA also competes with acetyl-CoA in the citrate synthase reaction (competitive feedback inhibition). 2. Isocitrate dehydrogenase is considered one of the ratelimiting steps of the TCA cycle, and is allosterically activated by ADP and inhibited by NADH 3. The ฮฑ-ketoglutarate dehydrogenase complex, although not an allosteric enzyme, is product-inhibited by NADH and succinyl CoA, and may also be inhibited by GTP. โ€ข Thus, both -ketoglutarate dehydrogenase and isocitrate dehydrogenase respond directly to changes in the relative levels of ADP and hence the rate at which NADH is oxidized by electron transport. Both of these enzymes are also activated by Ca2+. โ€ข In contracting heart muscle, and possibly other muscle tissues, the release of Ca2+ from the sarcoplasmic reticulum during muscle contraction may provide an additional activation of these enzymes when ATP is being rapidly hydrolyzed.
  • 20.
    โ€ข Ca2+ amongits many biological functions, is an essential metabolic regulator. โ€ข It stimulates glycogen breakdown, triggers muscle contraction,and mediates many hormonal signals as a second messenger. โ€ข Ca2+ also plays an important role in the regulation of the citric acid cycle. โ€ข It activates pyruvate dehydrogenase and inhibits pyruvate dehydrogenase kinase, thereby activating the PDC to produce acetyl-CoA . โ€ข In addition, Ca2+ activates both isocitrate dehydrogenase and - ketoglutarate dehydrogenase. โ€ข Thus, the same signal stimulates muscle contraction and the production of the ATP to fuel it. Calcium (Ca2+) as a regulator
  • 21.
    Respiratory control โ€ข Thisis governed by the activity of the electron transport chain (which oxidizes NADH and FADH2) and the rate of oxidative phosphorylation (ATP synthesis) โ€ข The activity of the TCA cycle is dependent on the continuous supply of NAD+ and FAD, cofactor for dehydrogenases. โ€ข The ETC is responsible for oxidizing any NADH and FADH2 formed during glycolysis and TCA cycle back to their oxidized forms, i.e. NAD+ and FAD. โ€ข Therefore, anything affecting the supply of substrates, namely oxygen, ADP, or the source of reducing equivalents, may inhibit the cycle.
  • 22.
    Inhibitors of TCAcycle Fluoroacetate Arsenite Malonate
  • 23.
    Amphibolic nature ofthe citric acid cycle โ€ข In aerobic organisms, the citric acid cycle is an amphibolic pathway, one that serves in both catabolic and anabolic processes. โ€ข Besides its role in the oxidative catabolism of carbohydrates, fatty acids, and amino acids, the cycle provides precursors for many biosynthetic pathways through reactions that served the same purpose in anaerobic ancestors. โ€ข TCA cycle is actively involved in gluconeogenesis, transamination and deamination. โ€ข The most important synthetic (anabolic) reactions connected with TCA cycle are: 1. Oxaloacetate and ฮฑ-ketoglutarate, respectively, serve as precursors for the synthesis of aspartate and glutamate which, in turn, are required for the synthesis of other non-essential amino acids, purines and pyrimidines. 2. Succinyl CoA is used for the synthesis of porphyrins and heme. 3. Mitochondrial citrate is transported to the cytosol, where it is cleaved to provide acetyl CoA for the biosynthesis of fatty acids, sterols etc.
  • 24.
    Anaplerosis or Anapleroticreactions โ€ข As intermediates of the citric acid cycle are removed to serve as biosynthetic precursors, they are replenished by anaplerotic reactions. โ€ข The reactions concerned to replenish or to fill up the intermediates of citric acid cycle are called anaplerotic reactions or anaplerosis (Greek : fill up). โ€ข Under normal circumstances, the reactions by which cycle intermediates are siphoned off into other pathways and those by which they are replenished are in dynamic balance, so that the concentrations of the citric acid cycle intermediates remain almost constant. Fig. Role of citric acid cycle in anabolism. Intermediates of the citric acid cycle are drawn off as precursors in many biosynthetic pathways. Shown in red are four anaplerotic reactions that replenish depleted cycle intermediates.
  • 25.
    โ€ข The salientfeatures of important anaplerotic reactions are: 1. Pyruvate carboxylase catalyses the conversion of pyruvate to oxaloacetate. This is an ATP dependent carboxylation reaction. โ€ข Pyruvate + CO2 + ATP โ†’ Oxaloacetate + ADP + Pi 2. Pyruvate is converted to malate by NADP+ dependent malate dehydrogenase (malic enzyme). โ€ข Pyruvate + CO2 + NADPH + H+ Malate + NADP+ + H2O 3. Transamination is a process where in an amino acid transfers its amino group to a keto acid and itself gets converted to a keto acid. The formation of ฮฑ- ketoglutarate and oxaloacetate occurs by this mechanism. 4. of ฮฑ-ketoglutarate can also be synthesized from glutamate by glutamate dehydrogenase action. โ€ข Glutamate + NAD(P)+ + H2O of ฮฑ-ketoglutarate + NAD(P)H + H+ + NH4 +
  • 27.
    The glyoxylate cycle Introduction โ€ขThe animals, including man, cannot carry out the net synthesis of carbohydrate from fat. โ€ข However, the plants and many microorganisms are equipped with the metabolic machinery- namely glyoxylate cycle- to convert fat into carbohydrate. โ€ข This pathway is very significant in the germinating seeds where the stored triacylglycerol (fat) is converted to sugars to meet the energy needs. Location of the cycle: โ€ข The glyoxylate cycle occurs in glyoxysomes, specialized cellular organelles, where fatty acid oxidation is also operative. Reactions of the cycle: โ€ข The glyoxylate cycle is regarded as an anabolic variant of citric acid cycle. โ€ข Acetyl CoA produced from fatty acid oxidation condenses with oxaloacetate to give citrate which is then converted to isocitrate. โ€ข At this stage, isocitrate bypasses the citric acid cycle and is cleaved by isocitrate lyase to succinate and glyoxylate. โ€ข Another molecule of acetyl CoA is now utilized to combine with glyoxylate to form malate. This reaction is catalyzed by malate synthase.
  • 28.
    โ€ข The malateis subsequently oxidized to oxaloacetate, which can condense with another molecule of acetyl-CoA to start another turn of the cycle. โ€ข Each turn of the glyoxylate cycle consumes two molecules of acetyl- CoA and produces one molecule of succinate, which is then available for biosynthetic purposes. โ€ข The succinate may be converted through fumarate and malate into oxaloacetate, which can then be converted to phosphoenolpyruvate by PEP carboxykinase, and thus to glucose by gluconeogenesis. โ€ข Vertebrates do not have the enzymes specific to the glyoxylate cycle (isocitrate lyase and malate synthase) and therefore cannot bring about the net synthesis of glucose from lipids. Fig. Glyoxylate cycle
  • 29.
    Fig. Relationship betweenthe glyoxylate and citric acid cycles
  • 30.
    Fig. Coordinated regulationof glyoxylate and citric acid cycle

Editor's Notes

  • #6ย Cofactor : A cofactor is a non-protein chemical compound or metallic ion that is required for a protein's biological activity to happen.ย  Coenzyme : a non-protein compound that is necessary for the functioning of an enzyme. Prosthetic group : a non-protein group forming part of or combined with a protein.
  • #7ย In organic chemistry, acetyl is a moiety, the acyl with chemical formula CHโ‚ƒCO. It is sometimes represented by the symbol Ac. The acetyl group contains a methyl group single-bonded to a carbonyl.ย 
  • #8ย In chemistry, anย esterย is a chemical compound derived from an acid (organic or inorganic) in which at least one โ€“OH (hydroxyl) group is replaced by an โ€“Oโ€“alkyl (alkoxy) group. Usually,ย estersย are derived from a carboxylic acid and an alcohol.
  • #17ย Can I Keep Selling Sofa For Money, Officer?" C - citrate I - isocitrate K - a-ketoglutarate S - succinyl CoA S -ย succinate F - fumarate M - malate O - oxaloacetate also rememberย succiNATEย is LATE (comes after succinyl coA)ย