Pentose Phosphate Pathway
and its application
Supervised by-
Mr. Tridip Boruah
Assistant Professor
M.C. College , Barpeta
Presented by-
Rakhi Sutradhar
M.Sc. 2nd Semester
Roll no. : PS-231-130-0004
INTRODUCTION
• The Pentose Phosphate Pathway is a metabolic pathway parallel to
glycolysis which generates NADPH and pentoses (5-carbon sugars) as well as
Ribose 5-phosphate
• Pentose phosphate Pathway is also called Hexose monophosphate Shunt
pathway.
• It is an alternative route for the metabolism of glucose.
•It is more complex pathway than glycolysis.
•It takes place in cytosol.
Phases in PPP pathway
•Pentose Phosphate pathway starts with glucose and it is a
multi-steps reaction.
•There are two distinct phages in the pathway.
The first is Oxidative phase,
in which NADPH is
generated.
The second is the Non-
oxidative synthesis of 5-
carbon sugars.
Oxidative phase
•Irreversible phase.
•Dehydrogenation of glucose 6- phosphate to
6- phosphogluconate catalyzed by glucose
6-phosphate dehydrogenase.
• Followed by hydrolysis of 6-phosphoglucolactone
catalyzed by 6- phospho- glucnate dehydrogenase.
• Decarboxylation follows with the formation of
the keopentose ribulose 5-phosphate.
• both this step requires NADP+ as hydrogen acceptor.
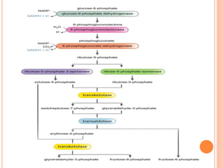
Non-oxidative phase
Significance of Pentose phosphate pathway
• The Pentose phosphate pathway is fundamentally different from
glycolytic pathway because no ATP is generated in the PP pathway ,
whereas it is a major product of glycolysis.
• NADPH from the PP pathway is required for many reductive biosynthetic
processes , detoxifcation processes, oxidative defenses and ROS (Reactive
oxygen species) generation (through the activity of NADPH oxidases).
• PPP is required for synthesis of sugar in the Calvin cycle.
• Production of ribose 5- phosphate(R5P) used in the synthesis of nucleotides
and nucleic acids.
• Production of erythrose 4-phosphate (E4P) used in the synthesis of aromatic
Amino acids tryosine ,phenylalanine and tryptophan.
SUMMARY
The Pentose phosphate pathway is a central metabolic pathway that
plays essential roles in providing NADPH for biosynthetic processes,
generating ribose 5-phosphate for nucleotide synthesis , maintaining
redox balance and interconnecting with other metabolic pathways.
Overall , PPP is a critical metabolic pathway that contributes to various
cellular functions including antioxidant defense , nucleotide synthesis
and energy production.
REFERENCE
• Life science by Pathfinder edition.
• https:/www.wikipedia.org.com
• https:/www.slideshare.net
• https:/www.khanacademy.org
THANKYOU

Pentose Phosphate Pathway and its application

  • 1.
    Pentose Phosphate Pathway andits application Supervised by- Mr. Tridip Boruah Assistant Professor M.C. College , Barpeta Presented by- Rakhi Sutradhar M.Sc. 2nd Semester Roll no. : PS-231-130-0004
  • 2.
    INTRODUCTION • The PentosePhosphate Pathway is a metabolic pathway parallel to glycolysis which generates NADPH and pentoses (5-carbon sugars) as well as Ribose 5-phosphate • Pentose phosphate Pathway is also called Hexose monophosphate Shunt pathway. • It is an alternative route for the metabolism of glucose. •It is more complex pathway than glycolysis. •It takes place in cytosol.
  • 4.
    Phases in PPPpathway •Pentose Phosphate pathway starts with glucose and it is a multi-steps reaction. •There are two distinct phages in the pathway. The first is Oxidative phase, in which NADPH is generated. The second is the Non- oxidative synthesis of 5- carbon sugars.
  • 5.
    Oxidative phase •Irreversible phase. •Dehydrogenationof glucose 6- phosphate to 6- phosphogluconate catalyzed by glucose 6-phosphate dehydrogenase. • Followed by hydrolysis of 6-phosphoglucolactone catalyzed by 6- phospho- glucnate dehydrogenase. • Decarboxylation follows with the formation of the keopentose ribulose 5-phosphate. • both this step requires NADP+ as hydrogen acceptor.
  • 7.
  • 9.
    Significance of Pentosephosphate pathway • The Pentose phosphate pathway is fundamentally different from glycolytic pathway because no ATP is generated in the PP pathway , whereas it is a major product of glycolysis. • NADPH from the PP pathway is required for many reductive biosynthetic processes , detoxifcation processes, oxidative defenses and ROS (Reactive oxygen species) generation (through the activity of NADPH oxidases). • PPP is required for synthesis of sugar in the Calvin cycle. • Production of ribose 5- phosphate(R5P) used in the synthesis of nucleotides and nucleic acids. • Production of erythrose 4-phosphate (E4P) used in the synthesis of aromatic Amino acids tryosine ,phenylalanine and tryptophan.
  • 10.
    SUMMARY The Pentose phosphatepathway is a central metabolic pathway that plays essential roles in providing NADPH for biosynthetic processes, generating ribose 5-phosphate for nucleotide synthesis , maintaining redox balance and interconnecting with other metabolic pathways. Overall , PPP is a critical metabolic pathway that contributes to various cellular functions including antioxidant defense , nucleotide synthesis and energy production.
  • 11.
    REFERENCE • Life scienceby Pathfinder edition. • https:/www.wikipedia.org.com • https:/www.slideshare.net • https:/www.khanacademy.org
  • 12.