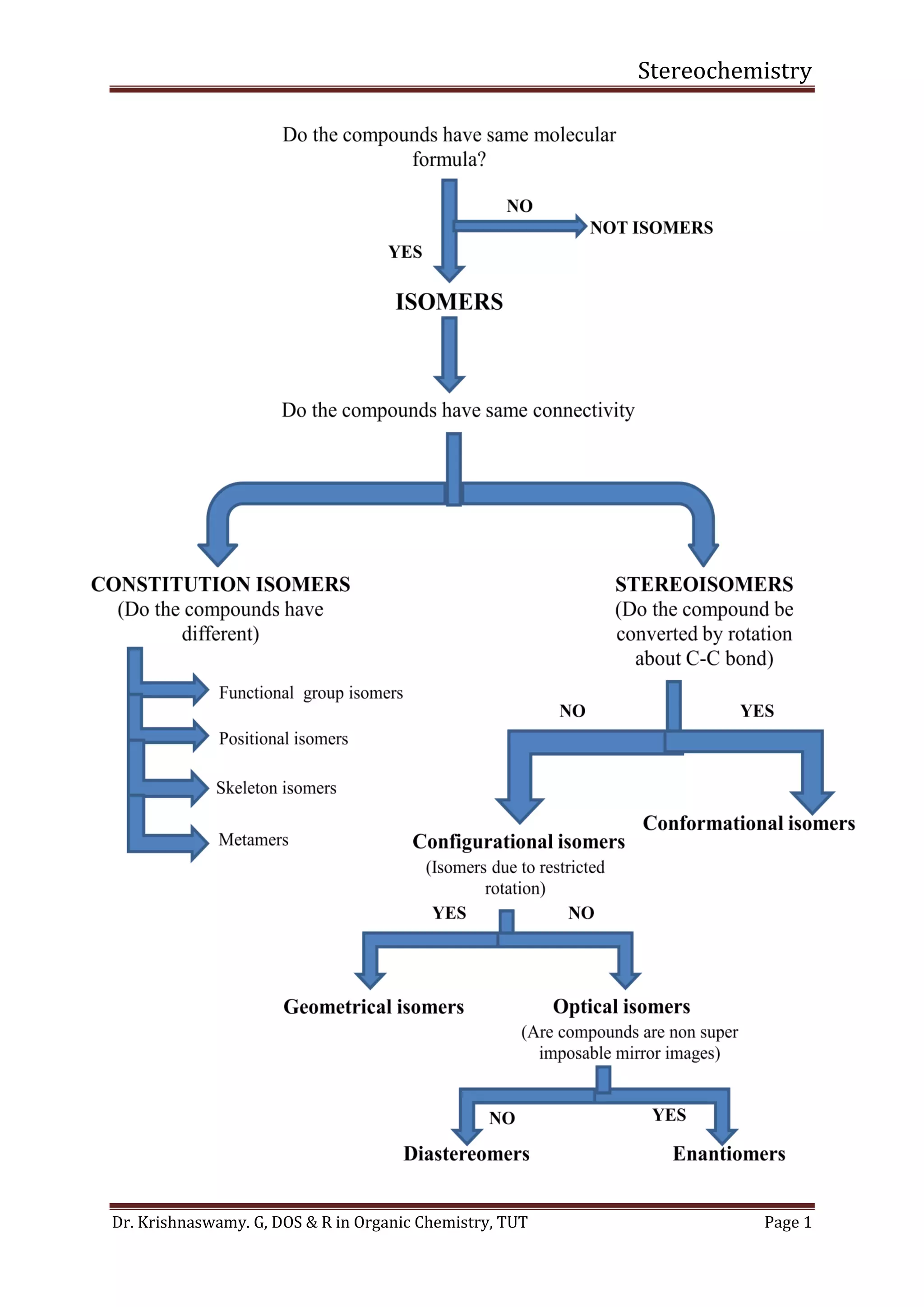
Stereochemistry
Dr. Krishnaswamy. G, DOS & R in Organic Chemistry, TUT Page 1
Stereochemistry
Dr. Krishnaswamy. G, DOS & R in Organic Chemistry, TUT Page 2
HISTORY:
Christian Huygens (1629-1695) discovered plane polarized light.
Jean Baptiste Biot in 1815 noted that certain natural organic compounds rotate plane
polarised light.
Louis Pasteur in 1847 carried out crystallization of sodium ammonium salt tartaric acid and
separated mirror image crystals by hand. The equimolar solution of separated crystals have
equal but opposite optical activity.
In 1847 Joseph A Lebel and Jacobs H Van’t Hoff proposed carbon with four attachment is
tetrahedral and showed that carbon with four different attachments may exists as a pair of
isomers.
Thalidomide disaster showed significance of stereochemistry. This drug was used to treat
morning sickness in pregnant women. However, drug caused deformation in babies. It was
Stereochemistry
Dr. Krishnaswamy. G, DOS & R in Organic Chemistry, TUT Page 3
found that one isomer was safe but other had tetratogenic (agent that disturb development of
embryo) effect causing serious genetic damage.
Acts as Sedative Acts as Tetratogenic
R-(+)-Thalidomide S-(-)-Thalidomide
What is Stereochemistry?
It is branch of chemistry that involves the study of the different spatial orientation or
arrangement of atoms or groups in the molecule.
This branch of chemistry is commonly referred to as 3-Dimensional chemistry. Since, it
focuses on stereoisomers (i.e. chemical compounds with same molecular formula but
different spatial arrangement in three dimensions).
Enantiomers - Non-superposable mirror images or chiral molecules which are mirror
images.
Enantiomers have identical: b.p.’s, m.p.’s, solubilities, index of refraction, IR, NMR in
achiral solvent, etc.
Enantiomers differ when they interact with other chiral substances and when they interact
with plane polarized light
Chiral or asymmetric carbon - a tetrahedral carbon atom bearing four different
substituent’s.
Diastereomers - stereoisomers which are not enantiomers (or mirror images), that is non-
super imposable not mirror images.
Diastereomers have different physical properties.
Optical activity - the ability of chiral substances to rotate the plane of polarized light by a
specific angle
Stereochemistry
Dr. Krishnaswamy. G, DOS & R in Organic Chemistry, TUT Page 4
Racemic mixture - an equimolar (1:1) pair of enantiomers is called a racemic mixture. A
racemic mixture has an optical rotation of zero.
Device used to measure optical rotation: Polarimeter
Dextrorotatory (+): an optically active compound that rotates plane polarized light in a
clockwise direction.
Levorotatory (-): an optically active compound that rotates plane polarized light in a counter
clockwise direction.
The specific rotation of a compound is calculated using the following formula:
Molecules with one stereocenter can be R or S = 2 possible stereoisomers.
Molecules with n stereocenters can have all the possible combination of R and S for each
stereocenter = 2n
possible stereoisomers.
Representation of three dimensional molecules
Configuration of a chiral molecule is three dimensional structure and it is not ver easy to
depict on a paper having only two dimensions. To overcome this problem four 2dimesional
structures known as projections have been used.
(1)Dashed Wedge or Flying Wedge formula
(2)Fischer projection
(3)Sawhorse formula
(4)Newmann projection.
Stereochemistry
Dr. Krishnaswamy. G, DOS & R in Organic Chemistry, TUT Page 5
(1)Dashed-Wedge or Flying Wedge formula
In this representation a solid continuous lines represent bond is in the plane.
A solid wedge line represent bond is above the plane i.e. towards the observer.
( )
A broken wedge / dashed line represent the bond is below the plane i.e. away from the
observer.
( )
CH3
H
OH
CH2CH3
CH3
H
OH
CH2CH3
Dash-Wedge formula
(2) Fischer projection:
In this representation, bonds are drawn as solid lines. The bonds are placed vertical and
horizontal to each other.
A tetrahedral carbon is represented using just two crossed lines represents the stereo center.
Stereochemistry
Dr. Krishnaswamy. G, DOS & R in Organic Chemistry, TUT Page 6
Horizontal line is coming out of the plane of the page (towards observer) and vertical line is
going back behind the plane of the paper (away from observer).
In Fischer representation most oxidized carbon atom is placed on the vertical line at the top.
COOH
CH3
NH2H
D-Alanine
Most oxidize carbon
COOH
CH3
NH2H
D-Alanine
There are some regular relationships that are "short cuts" to recognizing stereochemical
relationships:
• A 180° rotation gives the same stereochemistry.
Stereochemistry
Dr. Krishnaswamy. G, DOS & R in Organic Chemistry, TUT Page 7
• A 90° rotation gives the inverted stereochemistry.
• Exchanging any two positions gives the inverted stereochemistry.
• Pairwise exchange of two sets of positions gives back the same stereochemistry.
Disadvantage:
➢ These projections can be turned or rotated only in certain specified way.
➢ In compounds more than one stereocenters, a Fischer projection implies an eclipsing
relationship of groups attached to two stereo centers but staggered is more stable than
eclipsed.
(3) Saw-horse representation
In this representation each carbon atoms may be viewed as a letter “Y”.
CHO
OHH
CH2OH
H Cl
Front carbon
Rear carbon
H Cl
CH2OH
H OH
CHO
Stereochemistry
Dr. Krishnaswamy. G, DOS & R in Organic Chemistry, TUT Page 8
CHO
OHH
CH2OH
H Cl
1
2
3
4 4
3
2
1 CH2OH
CHO
4
3
2
1
Cl
CH2OH
H OH
CHO
4
3
2
1
HCl
CH2OH
4
3
2
1
H
CHO
HO H
EclipsedStaggered
Fischer projection
Sawhorse projection
Rotate C-2
by 180o
(4) Newmann Projections
In this representation the molecule is viewed along the bond joining the two carbon atoms.
The front carbon shown by three solid lines i.e. “Y”
The rear carbon is shown by a circle with three bonds pointing out from it i.e.
Combining the front and rear results in the eclipsed Newmann projection which on rotation
through 180o
results in stable staggered Newmann projection
Stereochemistry
Dr. Krishnaswamy. G, DOS & R in Organic Chemistry, TUT Page 9
StaggeredEclipsed
Newmann projection
Propane staggered Newmann projection from two views is shown below.
INTER CONVERSION OF REPRESENTATIONS
Conversion of Dash Wedge formula to Fischer projection
By viewing the molecule in between dash line and wedge line one can convert Dash formula
to Fischer projection as shown below
A
D
C B
A
B
D C
Stereochemistry
Dr. Krishnaswamy. G, DOS & R in Organic Chemistry, TUT Page 10
COOH
H
HO CH3
COOH
CH3
H OH
One more method for converting the dash formula into Fischer projection is to see whether
the solid continuous line is left or right side as follows.
If the solid lines are on right side in the first step solid line is written vertical line. In the
second step horizontal line is drawn and substituent which is placed on wedge bond will be
placed on right side.
CH3
CHO
Br
H
Right side CH3
CHO
CH3
CHO
HBrStep-1 Step-2
NOTE: Finally look for whether the most oxidized carbon is placed on top of the vertical
line. If not rotate the Fischer projection through 180o
in the plane of the paper.
Stereochemistry
Dr. Krishnaswamy. G, DOS & R in Organic Chemistry, TUT Page 11
CH3
CHO
Br
H
Right side CH3
CHO
CH3
CHO
HBrStep-1 Step-2
CH3
CHO
H Br
Rotate 180o
in the
plane of the paper
If the solid lines are on left side in the first step solid line is written vertical line. In the
second step horizontal line is drawn and substituent which is placed on wedge bond will be
placed on left side.
COOH
H
Left side COOH
NH2
COOH
NH2
CH3HStep-1 Step-2
H2N
CH3
Conversion of Fischer projection to Dash Wedge formula
The reverse of the above discussed method will be used to covert Fischer projection to Dash
Wedge formula.
In this conversion first step is Fischer vertical line will be written in solid line of Dash
formula. In the second step horizontal line will be written in dashed line and wedge line. To
place the substituent on dash and wedge line configuration of Fischer projection is used.
Stereochemistry
Dr. Krishnaswamy. G, DOS & R in Organic Chemistry, TUT Page 12
Left side
COOH
NH2
CH3H
Step-1
COOH
H2N Step-2
COOH
HH2N
CH3
(S)-Alanine (S)-Alanine
COOH
NH2
(S)-Alanine
COOH
NH2
H
H3C
Step-1
Step-2
Right side
Conversion of Fischer projection to Newmann projection to Sawhorse
formula:
Fischer projection is viewed either from front carbon or rear cabon atom which results in
eclipsed Newmann projection. Rotation of either front carbon or rear carbon 180o
gives
staggered Newmann projection. This Newmann projection viewed through central bonds
results in sawhorse formula.
Stereochemistry
Dr. Krishnaswamy. G, DOS & R in Organic Chemistry, TUT Page 13
Conversion of Sawhorse formula to Newmann projection to Fischer
projection:
Staggered Sawhorse formula is viewed either from front carbon or rear cabon atom which
results in staggered Newmann projection. Rotation of either front carbon or rear carbon 180o
gives eclipsed Newmann projection. This Newmann projection holding in vertical plane
results in Fischer projection.
Conversion of Sawhorse formula to Fischer projection:
Staggered Sawhorse formula is converted into eclipsed projection by rotating either front
carbon or rear carbon 180o
. It is then held in vertical plane in such manner that the two
groups pointing upwords are shown on the vertical line results in Fischer projection.
Stereochemistry
Dr. Krishnaswamy. G, DOS & R in Organic Chemistry, TUT Page 14
Configuration: Three dimensional arrangements of atoms or groups around an asymmetric
carbon atom or chiral centre are known as configuration.
Two systems have been developed to study the configuration of organic compounds.
(1) Relative configuration (D-L configuration): Prior to 1951, there was no method
available for determining the absolute configuration of a compound. So, configuration
relative to that of standard ((+)-Glyceraldehyde) were determined. This system of
configuration is known as D-L configuration.
CHO
CH2OH
OHH H
CH2OH
HO
CHO
D-Glyceraldehyde L-Glyceraldehyde
(2) Absolute Configuration (R-S system): Due to some draw backs of D-L configuration
a new system called R-S system of configuration was developed by Robert. S. Cahn
(Royal Institute of Chemistry, London), Christopher K. Ingold (University College,
London), and Vladimir Prelog (Swiss Federal Institute of Technology, Zurich) in the
1950's, and is thus called the Cahn-Ingold-Prelog convention.
D-L Conventions:
D-L system is seldom used today except for some class of compounds like carbohydrates and
amino acids.
D- & L - Glyceraldehyde are used as standard references for D-L system of configuration of
carbohydrates.
D- & L - Alanine are used as standard reference for alpha amino acid with D-L system of
configuration.
D-series of sugars are those with –OH group attached to highest numbered stereo center on
the right side in Fischer projection.
Stereochemistry
Dr. Krishnaswamy. G, DOS & R in Organic Chemistry, TUT Page 15
CHO
CH2OH
OHH
D-Glyceraldehyde
CHO
H OH
HO H
H OH
H OH
CH2OH
D-Glucose
CHO
HO H
HO H
H OH
H OH
CH2OH
D-Mannose
1
2
3
4
5
6
1
2
3
L-series are those with –OH group attached to highest numbered stereo center on the left side
in Fischer projection.
H
CH2OH
HO
CHO
L-Glyceraldehyde
CHO
H OH
HO H
H OH
HO H
CH2OH
L-Glucose
CHO
HO H
HO H
H OH
HO H
CH2OH
L-Mannose
D- & L- configuration of α-amino acid refers to the configuration of the regardless of the
number of asymmetric carbon in the molecule.
Stereochemistry
Dr. Krishnaswamy. G, DOS & R in Organic Chemistry, TUT Page 16
COOH
CH3
NH2H
D-Alanine
COOH
H NH2
CH3
H OH
D-Threonine
1
2
3
4
1
2
3
H
CH3
H2N
COOH
L-Alanine
COOH
H2N H
CH3
H OH
L-Threonine
The D- & L- system has the disadvantage of specifying configuration of only one
stereocenter.
D- & L- configurations are not related to the optical rotation of sugars.
Threo and Erythro system:
A molecule with two adjacent stereocenters and with two groups are common to each carbon
while third group is different i.e. Cabx-Caby gives rise to threo and erythro diastereomers.
When similar groups are on the same side = Erythro
Stereochemistry
Dr. Krishnaswamy. G, DOS & R in Organic Chemistry, TUT Page 17
CH3
H Br
CH3
H OH
erythro-3-Bromo-2-butanol
When similar groups are on the opposite side = Threo
CH3
Br H
CH3
H OH
threo-3-Bromo-2-butanol
3-bromo-2-butanol has two asymmetric centres. So, the total number of stereoisomers = 2n
=
22
= 4
NOTE:
The term erythro and threo are generally applied only to those molecules which do not have
symmetric ends. Instead Meso or (d, l) will be used.
Stereochemistry
Dr. Krishnaswamy. G, DOS & R in Organic Chemistry, TUT Page 18
CH3
H Br
CH3
H Br
Meso-2, 3-Dibromobutane
Plane of symmetry
CH3
Br H
CH3
H Br
(d,l)-2, 3-Dibromobutane
R-S system:
The Sequence (CIP) Rule is the actual method whereby the four substituents on an
asymmetric carbon may be assigned priorities 1, 2, 3 or 4 so that the absolute configuration R
or S may be determined.
Rule-1: Rank the groups or atoms boned to the asymmetric carbon in order of priority.
Priorities depend on atomic number; the atom of higher atomic number is assigned higher
priority.
If two atoms are isotopes of same element, the atom of higher mass number has the higher
priority.
Rule-2: If the relative priority of two groups can note be determined as above, then look for
next atom, often it may be necessary to proceed atom by atom till a point of difference is
obtained.
Stereochemistry
Dr. Krishnaswamy. G, DOS & R in Organic Chemistry, TUT Page 19
Rule-3: In the case of double or triple bond, either atoms or groups are considered as
duplicate or triplicate.
Rule-4: Orient the molecule so that the groups or atoms with lowest priority are directed
away from the observer.
Rule-5: Draw an arrow from the group or atom with highest priority to the group or atom
with next priority (decreasing priority). If you trace a circular path from 1 to 2 to 3 and the
path describes a clockwise rotation, then the center is called R (Latin: rectus means right). If
the path shows a counter clockwise rotation, then the chiral center is called S (L.: sinister
means left).
NOTE:
Case-1: When the group or atom of lowest priority is on continuous solid line, one can look
along C-lowest priority group bond.
Stereochemistry
Dr. Krishnaswamy. G, DOS & R in Organic Chemistry, TUT Page 20
H
CH3
I
Br
4
1
2
3
View the molecule
along C-H bond
I
Br
CH3
H
1 2
3
4
R
OR
If the fourth group is on the plane then do double interchange in such a way that the 4th
group
goes below the plane.
H
CH3
I
Br
4
1
2
3
R
I
CH3
H
Br
4
1
2
3
First
interchange
I
Br
H
H3C
4
1
2
3
Second
interchange
Case-2: When the group or atom of lowest priority is oriented towards the observer, one may
rotate the molecule so that priority 4th
group point back.
Stereochemistry
Dr. Krishnaswamy. G, DOS & R in Organic Chemistry, TUT Page 21
4
1
2
3
S
4
1
2
3
Rotate
OR
If fourth group is above the plane, then clock wise movement is “S”, while counter clock
wise movement is “R”.
The R & S system of nomenclature can be applied to isomers with more than one asymmetric
carbon. If a compound has more than one asymmetric carbon, the steps followed to determine
whether an asymmetric carbon has R / S configuration must be applied to each of asymmetric
carbon individually.
Stereochemistry
Dr. Krishnaswamy. G, DOS & R in Organic Chemistry, TUT Page 22
R-S nomenclature for Fischer projection:
Case-I: If the 4th
group is present on top or bottom of the vertical line in the Fischer
projection.
H
NH2
H3C COOH
1
23
4
S
NH2
H
COOH
1
23
4
R
Case-II: If the 4th
group is present on left or right of the horizontal line in the Fischer
projection.
Stereochemistry
Dr. Krishnaswamy. G, DOS & R in Organic Chemistry, TUT Page 23
COOH
NH2
CH3H
1
2
34
S
Ph
C2H5
OHH3C 1
2
3
4
R
Helical descriptors-M & P:
Many chiral molecule lack conventional center that cannot be described by R/S system can be
viewed as helical and may have propeller or screw shaped structure.
To assign descriptor in such molecules highest priority at near group and highest priority at
far group were determined separately.
Sighting down the axis, if moving from near group highest priority to corresponding far
group highest priority requires clock wise rotation then the helix is right handed and is
described as P (Plus). A counter clockwise rotation implies helix is left handed and
designated as M (Minus).
NO2
CH3
O2N CH3
1 2
3
4
P
H
Cl
H3C H
1 2
3
4
M
Stereochemistry
Dr. Krishnaswamy. G, DOS & R in Organic Chemistry, TUT Page 24
These M-P convention has relation with R-S configuration as shown in the formula
P = aS M = aR
P = pS M = pR
aS & aR represents Axial chirality
pS & pR represents Stereoplanar chirality
Chirality is also observed in compounds that lack a stereogenic carbon atom.
• Quaternary ammonium salts
R4
N
R3
R1
R2
Cl
R4
N
Cl
R2
R3
R1
Stereochemistry
Dr. Krishnaswamy. G, DOS & R in Organic Chemistry, TUT Page 25
• Phosphine oxides
O
P
R3
R1
R2
O
P
R2
R3
R1
• Silicon containing compounds
R4
Si
R3
R1
R2
R4
Si
R2
R3
R1
• Sulfones due to different isotopes
S CH3
O16
O18
H3C
Optical activity in compounds without stereogenic center
The chiral compounds discussed so far contains one or more stereocenter and have their
chirality specified at one or more such centers. There are other chiral compounds without
stereocenter like axial chirality (Stereoaxis), Planar chirality (Stereoplanar) and Helicity.
The central tetrahedron usually occupied by a tetracoordinate atoms e.g. C in Cabcd.
Stereochemistry
Dr. Krishnaswamy. G, DOS & R in Organic Chemistry, TUT Page 26
a
bc
d
a
b
d
c
Regular Tetrahedron
If this centre is replaced by a linear grouping such as C-C or C=C=C, the tetrahedral becomes
elongated along the axis. Such elongated tetrahedron (D2d point group with 3C2 axes and 2σ
planes) has lesser symmetry than a regular tetrahedral (Td). Elongate tetrahedron approach
can be applied to a variety of compounds like allenes, spiranes and biphenyls which are chiral
not due to presence of stereocenter but due to stereoaxis.
a
b
c
d
a
b c
d
Elongated Tetrahedron
This extended tetrahedron will be chiral if the pair of ligands or substituent’s at one end of
one axis and the pair at other end are different i.e. the minimum condition for chirality is that
ligand a ≠ b.
Allenes:
Suitable substituted allenes could be chiral was made by Van’t Hoff in 1875 and verified by
Matlan and Mills in 1935.
Allenes contain cumulative double bonds and have general formula
C C C
b
aa
b
C C C
b
aa
b
Stereochemistry
Dr. Krishnaswamy. G, DOS & R in Organic Chemistry, TUT Page 27
Simplest allene i.e. propa-1,2-diene is achiral due to presence of two plane of symmetry.
C C C
H
HH
H
Allenes has two types of carbon based on hybridization i.e. two Sp2
hybridized carbon atom
at terminal and one Sp hybridized carbon atom in the middle.
C C C
H
H
H
H
Sp hybridized
Sp2
hybridized Sp2
hybridized
To make allene chiral unlike substituents at either end and also on carbon are added.
C C C
H
H3C
H
CH3 H ≠ CH3
An allene with substituents on one terminal carbon atom are unlike and substituent on other
terminal carbon atoms are same, then it will be achiral due to one symmetry plane.
C C C
H
H3C
H
H
(Achiral)
One plane of
symmetry
Stereochemistry
Dr. Krishnaswamy. G, DOS & R in Organic Chemistry, TUT Page 28
Allene with all the four different substituent’s are also chiral.
C C C
H
H3C
Cl
C(CH3)3
(Chiral)
Types of Allenes
(1) Asymmetric allenes: Allenes having asymmetric carbon / C1 point group exhibit
chirality.
C C C
H
C

H
H
(Chiral due to
asymmetric center)
R1
R3
R2
C C C
R2
R1
R3
R4
(Chiral due to
C1 point group)
(2) Dissymmetric allenes: Allenes having C2 point group exhibit chirality.
C C C
H
C

H
R1
R3
R2
C C C
R2
R1
R2
R1
(Chiral due to C2 point group)
C

R3
R1
R2
Conditions for chirality of allenes:
(1) Proper substitution i.e. two different substituents at either end and also on carbon.
(2) Number of double bonds should be even.
Stereochemistry
Dr. Krishnaswamy. G, DOS & R in Organic Chemistry, TUT Page 29
The Cumulene with odd number of double bond with terminal carbon atoms having unlike
substituent also will be achiral because both terminal planes will be same.
C C C
R
R'
C
R'
R
Substituent at two ends of cumulated double bonds now lies in the same plane. Hence, they
exhibit geometrical isomerism instead of optical isomerism.
Stereochemistry
Dr. Krishnaswamy. G, DOS & R in Organic Chemistry, TUT Page 30
R/S nomenclature for the Allenes:
1. Viewing of molecule from left side
(a) Groups near to the observer are drawn on the bold line and away groups are on the
thin line.
(b) Priority will be given to near group according to CIP rule than far group.
2. Viewing of molecule from right side
(a) Groups near to the observer are drawn on the bold line and away groups are on the
thin line.
(b) Priority will be given to near group according to CIP rule than far group.
OR
❖ Always the groups on the solid lines are given priority then priority given to dashed
and wedge lines.
C C C
CH3
H
H
H3C
1
23
4
R
Stereochemistry
Dr. Krishnaswamy. G, DOS & R in Organic Chemistry, TUT Page 31
C C C
CH3
H
H
H3C
1
2 3
4
R
Hemispiranes or Alkylidenecycloalkanes:
The replacement of one double bond in an allene by a ring gives alkylidenecycloalkanes
referred to as hemispiranes, does not alter the basic geometry of the allene and exists as
optical form if suitabley substituted.
C C C
CH3
H
H
H3C
For such a system, Optical activity arises if
(1) Number of ring + double bonds should be even.
(2) Proper substitution i.e. two different substituents at either end and also on carbon.
Spiranes:
If both double bonds in the allene system are replaced by rings the resulting molecules are
spiranes. In spirane molecule two rings are perpendicular to each other due to steric crowding
by the hydrogen atoms.
Stereochemistry
Dr. Krishnaswamy. G, DOS & R in Organic Chemistry, TUT Page 32
H
H
H
H
H
H
H H
H
H
HH
Spiranes has two types of hydrogen
1. Lateral - 8 hydrogens are lateral
2. Terminal – 4 hydrogens are terminal
H
H
H
H
H H
H H
H H
H H
Terminal Hydrogens
Lateral Hydrogens
Essential criteria for exhibiting optical activity
1. Even number of ring in spiro compound (Odd number of spiro carbon)
2. Proper substitution at only terminal H.
❖ Chirality due to chiral centre can be generated in any spirane compound (even or odd
number of ring) by substitution at lateral hydrogen (Plane of symmetry should not be
there).
Stereochemistry
Dr. Krishnaswamy. G, DOS & R in Organic Chemistry, TUT Page 33
R/S nomenclature for the Spiranes:
1. Viewing of molecule from left side
(a) Groups near to the observer are drawn on the bold line and away groups are on the
thin line.
(b) Priority will be given to near group according to CIP rule than far group.
2. Viewing of molecule from right side
(a) Groups near to the observer are drawn on the bold line and away groups are on the
thin line.
(b) Priority will be given to near group according to CIP rule than far group.
OR
❖ Always the groups on the solid lines are given priority then priority given to dashed and
wedge lines.
Stereochemistry
Dr. Krishnaswamy. G, DOS & R in Organic Chemistry, TUT Page 34
1
2 3
4
S
H
H3C
CH3
H
Biphenyls:
Biphenyls itself is not planar, one benzene ring being slightly twisted in relation to other as a
consequence of steric crowd.
Dihedral angle 45o
Conformation having a 90o
dihedral angle is achiral as a consequence of plane of symmetry.
If each of the phenyl rings of biphenyl has two different ortho / meta substituent, even the
twisted 90o dihedral angle conformer becomes chiral.
In order to interconvert such conformation with their mirror image structure, a rotation
through the higher energy coplanar form must be made. The ease with which this
interconversion occurs will depend on the size of ortho substituents.
Conformational isomers that are isolable due to high energy barrier are called atropisomers (a
= not, tropos = turn).
The name was introduced by Kuhn i 1933, but atropisomerism was first detected in 6, 6’-
dinitro-2, 2’-diphenic acid by Cristie in 1922.
The C-C sigma bond is known as pivotal bond.
Biphenyls are classified into two categories
1. Bridged biaryls
Stereochemistry
Dr. Krishnaswamy. G, DOS & R in Organic Chemistry, TUT Page 35
C
H2 n
n > 2, leads to atropisomersim irrespective of bulkiness of two ortho
substituents
2. Non bridged biaryls
R
R'
R
R'
Conditions for biphenyls to be enantiomeric or resolvable:
1. Two aryl ring must be non planar. This can be done by introducing bulky group in
ortho position.
2. Most tetra substituted biphenyls can be resolved and quite stable to racemisation.
Buttressing effect (BE-effect):
The substituent in meta position tend to enhance the racemisation barrier i.e. preventing the
outward bending of an ortho substituent, which could otherwise occur in the transition state
for racemisation.
In simple the extra meta-group prevents that the ortho-group can bend and therefore makes
the transition state higher in energy. (The meta group ‘buttresses’ or ‘reinforces’ the bond of
the ortho-substituent). This is known as buttressing effect.
Stereochemistry
Dr. Krishnaswamy. G, DOS & R in Organic Chemistry, TUT Page 36
The rate of racemisation of the 3-nitro derivative is much lower compared to 5’-nitro
derivative. The meta substituent increases the effective size of the ortho substituent.
MeO
H
NO2
COOH
MeO
H
NO2
COOH
NO2
NO2
NO2 gp in meta increase effective
size of ortho OMe hence
racemization rate decreases
NO2 gp in meta does not have
much influence on ortho H
hence racemization rate is more
R/S nomenclature for the Biphenyls:
1. Viewing of molecule from left side
(a) Groups near to the observer are drawn on the bold line and away groups are on the
thin line.
(b) Priority will be given to near group according to CIP rule than far group.
H3C NO2
NO2
CH3
1
2
34
S
H3C
O2N
NO2
CH3
Stereochemistry
Dr. Krishnaswamy. G, DOS & R in Organic Chemistry, TUT Page 37
2. Viewing of molecule from right side
(a) Groups near to the observer are drawn on the bold line and away groups are on the
thin line.
(b) Priority will be given to near group according to CIP rule than far group.
OR
❖ Always the groups on the solid lines are given priority then priority given to dashed and
wedge lines.
1
2
3
4
H3C
O2N
NO2
CH3
S
H3C
O2N
NO2
CH3
NO2
CH3
1 2
3
4
S
O2N CH3
Stereochemistry
Dr. Krishnaswamy. G, DOS & R in Organic Chemistry, TUT Page 38
Classification of cyclic compounds
Cyclic compounds are classified, according to the number of atoms in the ring and properties,
as small rings with 3 or 4 atoms, common rings with 5–7, medium rings 8–11, and large rings
with 12 or more.
Types of strain
Conformational analysis of simple alkanes revealed two types of strain—torsional and steric.
According to Hendrickson and separately Allingerthe total strain of a conformation is the
sum of:
Bond strain - stretching or compression of chemical bonds. This type of strain is rather
severe and is not encountered very often in organic compounds. To minimize bond strain, a
molecule adopts conformations that have other, less energy-demanding, types of strain.
Torsional strain (eclipsing strain, Pfitzer strain) is caused by eclipsing interactions.
Torsional strain is considerably higher compared to steric or angle strain, which are explained
next.
Steric strain (Van der Waals strain, Prelog strain) is caused by atoms forced too close to
each other. Transannular strain (Prelog strain) is a form of steric strain characteristic of
medium rings.
Angle strain (Bayer strain, classical strain) is a result of deviation from the ideal bond
angle. Compared to other types of strain, increase in energy of a conformation caused by
angle strain is relatively low. As a result, a molecule can accommodate relatively large
deviation from an ideal bond angle and still be stable.
Van’t Hoff and Lebel proposed tetrahedral geometry of carbon. The bond angel is of 109˚ 28'
(or 109.5˚) for carbon atom in tetrahedral geometry (methane molecule). Baeyer observed
different bond angles for different cycloalkanes and also observed some different properties
and stability.
On this basis, he proposed angle strain theory.
The theory explains reactivity and stability of cycloalkanes.
Baeyer proposed that the optimum overlap of atomic orbitals is achieved for bond angel of
109.5o. In short, it is ideal bond angle for alkane compounds. Effective and optimum overlap
Stereochemistry
Dr. Krishnaswamy. G, DOS & R in Organic Chemistry, TUT Page 39
of atomic orbitals produces maximum bond strength and stable molecule. If bond angles
deviate from the ideal then ring produce strain. Higher the strain higher will be instability.
Higher strain produce increased reactivity and increases heat of combustion.
Baeyer proposed “any deviation of bond angle from ideal bond angle value (109.5o) will
produce a strain in molecule. Higher the deviation lesser will be instability.
Baeyer’s theory is based upon some assumptions as following.
1. All ring systems are planar. Deviation from normal tetrahedral angles results in to
instable cycloalkanes.
2. The large ring systems involve negative strain hence do not exists.
3. The bond angles in cyclohexane and higher cycloalkanes (cycloheptane,
cyclooctane, cyclononane……..) are not larger than 109.5o because the carbon
rings of those compounds are not planar (flat) but they are puckered (Wrinkled).
According to Baeyer, the relative order of stability for some common cycloalkanes is as
under.
Cyclopentane > Cyclohexane >Cyclobutane> Cyclopropane
Actual observed order of stability for these cycloalkanes is as under.
Cyclohexane > Cyclopentane >Cyclobutane> Cyclopropane
According to Baeyer, the bond angle in cyclopentane is 108˚ (the geometry is
pentagonal) that is very close to tetrahedral angle (109.5˚), so it is almost free from ring
strain.
Heat of Combustion and Relative Stability of Cycloalkanes
The amount of heat evolved when one mole of compound is burned in carbon
dioxide and water is referred as heat of combustion.
Heat of combustion is important property to know the stability and other valuable
information. The information from heat of combustion is important to understand the
Baeyer’s theory and its limitations.
Stereochemistry
Dr. Krishnaswamy. G, DOS & R in Organic Chemistry, TUT Page 40
Calculation of heat of combustion (Bomb calorimeter)
Stereochemistry
Dr. Krishnaswamy. G, DOS & R in Organic Chemistry, TUT Page 41
Successfulness of Baeyer’s angle strain theory
• Baeyer rightly proposed that cyclopropane and cyclobutaneare flat molecule and
having angle of 60˚ and 90˚ those are much deviated from the ideal tetrahedral
value of 109.5˚ hence these ring systems are unstable and easily undergo ring
opening reactions. There is much angle strain in cyclopropane and cyclobutane.
• Baeyer also proposed that cyclopentane is not need to be planar but it is planar as in
that condition the angle is much near to ideal tetrahedral angle
Unsuccessfulness of Baeyer’s angle strain theory
• Baeyer was not able to explain the effect of angle strain in larger ring systems.
• According to Baeyer cyclopentane should be much stable than cyclohexane but
practically it is reversed.
• Larger ring systems are not possible according to Baeyer as they have negative
strain but they exist and much stable.
• Larger ring systems are not planar but puckered to eliminate angle strain.
Coulson-Moffitt Model or Concept of Maximum Overlap of Carbon
Orbitals (Bent bond/Banana bond Theory)
• A bent bond, also known as a banana bond, is a type of covalent chemical bond with
geometry somewhat indicative of a banana.
• The term itself is a general representation of electron density or configuration
resembling a similar "bent" structure within small ring molecules, such as
cyclopropane (C3H6) or as a representation of double or triple bonds within a
compound that is an alternative to the sigma and pi bond model.
Stereochemistry
Dr. Krishnaswamy. G, DOS & R in Organic Chemistry, TUT Page 42
Sachse-Mohr Theory (Theory of Strainless Rings)
Sachse Mohr’s theory proposed that higher member ring can become free from strain if all
the ring carbons are not forced into one plane. They exhibit in two non-planar ‘folded’ or
‘puckered’ conformations both of which are completely free from strain. These are
strainless as the carbon atoms lie in different planes and the normal valency angle (109.5o
)
is retained. These are called the ‘Chair’ Form or the ‘Z’ Form and the ‘Boat’ Form or the
‘C’ Form because of their shapes.
The chair conformation is the most stable conformation of cyclohexane.
Conformational analysis
The various arrangements in space that is available for a molecule by rotation about single
bond its conformation. There are in principle an infinite number of conformations, but a
molecule will adopt a geometry that minimises total energy; this minimum energy is given by
Esteric = E(r) + E(q) + E(f) + E(d))
Where, E(r) = stretching energy, E(q) = strain energy, E(f) = torsion energy, E(d) = non-
bonding interactions.
The investigation of various conformations of a molecule and their stabilities is known as
conformational analysis.
Stereochemistry
Dr. Krishnaswamy. G, DOS & R in Organic Chemistry, TUT Page 43
Understanding the differences in energy with conformational analysis allows prediction of
relative rates of compounds.
Conformation of Cyclopropane:
In cyclopropane, the three carbon atoms lie in a plane. All C-C bond lengths are same and
three carbons form an equilateral triangle. The hybridization at each carbon atom is Sp3
.
The bonding electrons principally lie outside the triangular internuclear line resulting in bent
bonds. There are three strained bonds and six eclipsed hydrogens.
Newmann projection of cyclopropane.
Stereochemistry
Dr. Krishnaswamy. G, DOS & R in Organic Chemistry, TUT Page 44
Conformation of Cyclobutane:
Cyclobutane has internuclear angle of 90o. There are four strained bonds and eight eclipsed
hydrogens.
Cyclobutane is not planar but puckered i.e. one –CH2- group bent at an angle of about 25o
.
The molecule flips from one puckered conformation to other.
Due to bent at angle of about 25o
from plane of three ring carbons there will be reduction in
the eclipsed hydrogen interaction and compensate for the increase in bond angle strain.
Stereochemistry
Dr. Krishnaswamy. G, DOS & R in Organic Chemistry, TUT Page 45
Conformation of Cyclopentane:
If the structure of cyclopentane is planar, the C-C-C bond angle will be 108o
which is so close
to normal tetrahedral bond angle of 109o
.28’ that is no significant strain effect would be
expected.
However, in such structure all of the hydrogens are completely eclipsed and it would have
considerable torsion strain resulting from ten H---H eclipsing interactions.
Torsional strain is reduced by moving one or two carbon away from the plane. This
results in an increase in angular strain. Carbon atoms move in and out of the plane
rapidly, resulting in an illusion of rotation of the molecule. This phenomenon is termed
as pseudo-rotation. The actual structure is of open envelope shape. In which four carbon
atoms lie in plane and one above or below it.
Stereochemistry
Dr. Krishnaswamy. G, DOS & R in Organic Chemistry, TUT Page 46
Conformation of Cyclohexane:
A planar structure of cyclohexane is clearly improbable. The bond angle would be 120o
i.e.
10.5o
larger than the ideal tetrahedral angle. Also every C-C bond in such structure would be
eclipsed. The resulting angle and eclipsing strain would severely destabilize this structure.
Planar
Erel = Very large
If two carbon atoms on opposite side of six member ring are lifted out of the plane, much of
the angle strain can be eliminated. It can form Chair conformation or Boat conformation.
In 1950, interconversion of chair conformation and the different orientation bond was
elucidated by D. H. R. Barton.
Chair conformation:
It is non planar puckered conformation. All bonds are fully staggered therefore Pitzer strain is
minimized. The bond angles are not exactly 109o
.28’ but 111o
. Relative energy is zero (four
carbons are planar, one puckered up and one puckered down)
Cyclohexane forms a number of different conformers. However, structure other than
the chair conformation suffers torsional strain, angular strain or both.
Boat Conformation:
Even though boat conformation is free from angular strain. However, in addition to the
torsional strain resulting from 4 H---H eclipsing interactions, it also has a flagpole interaction
between the hydrogen atoms on 1- and 4-carbon atoms. Hence, it has higher energy than
chair conformation of about 25 KJ/mol or 6.0 Kcal/mol.
Stereochemistry
Dr. Krishnaswamy. G, DOS & R in Organic Chemistry, TUT Page 47
The eclipsing interaction can be relieved by slightly twisting two C-C bonds resulting in new
conformation called twist boat conformation.
In boat conformation there are four types of hydrogens
1. Flag pole hydrogen – 2 Nos (Hfp)
2. Bow spirit hydrogen – 2 Nos (Hbs)
3. Quasi axial hydrogen – 4 Nos (Hqa)
4. Quasi equatorial hydrogen – 4 Nos (Hqe)
Hfp
Hbs
Hqa
Hqe
Hqa
Hfp
Hbs
Hqe
Twist Conformation:
It is more stable than the boat conformation, but less stable than
than chair conformation. The flagpole interactions and torsional strain in the boat
conformation are reduced in the twist conformer.
The twist boat has energy of about 21 KJ/mol or 5.5 Kcal/mol which is lower than boat
conformer.
Half chair conformation:
It is a transition state conformation. The half chair conformer lies about 43 KJ/mol or 10
Kcal/mol above chair conformation. It has five carbons lie in plane and one puckered out of
plane.
Stereochemistry
Dr. Krishnaswamy. G, DOS & R in Organic Chemistry, TUT Page 48
Stability order of cyclohexane conformers:
Chair > Twist boat > Boat > Half chair
On careful examination of cyclohexane we find that the twelve hydrogens are not structurally
equivalent.
Equatorial Bonds: These are three sets of two parallel bonds, each of which are
parallel to two of the bonds in the ring. Equatorial bonds alternate from slightly up to
slightly down orientation on moving from one carbon to the next.
Stereochemistry
Dr. Krishnaswamy. G, DOS & R in Organic Chemistry, TUT Page 49
Axial Bonds: They are parallel to each other and to the principal axis, but
perpendicular to the average plane of the ring. There are three bonds facing up and
three facing down.
An inversion of a cyclohexane chair involves all of the conformations of cyclohexane.
Starting with a chair conformation a, cyclohexane first passes through a “half-chair”
conformation b. The half-chair, as expected, has a very high energy and is only a transition
state, which gives rise to the actual conformation—twist-boat c. Next, the twist-boat
conformation flips into the alternative twist-boat conformation e. The transition state for this
flip is the boat conformation d. Then, the cyclohexane molecule passes through another half-
chair transition state f (mirror image of the first one) and finally arrives at the alternative
chair conformation g. At room temperature cyclohexane interconvert from one chair form to
another referred to as ring inversion or ring flipping.
Axial and equatorial bonds also undergo interconversion, when a chair conformation flips to
the other. However, their relative orientations in space do not change.
Stereochemistry
Dr. Krishnaswamy. G, DOS & R in Organic Chemistry, TUT Page 50
Since two equilibrium chairs are in rapid equilibrium all twelve hydrogen have 50%
equatorial and 50% axial character.
Conformations of substituted cyclohexanes:
Monosubstituted cyclohexanes:
The axial and equatorial positions have different spatial orientations. In chair-chair
interconversion, substituent’s moves from equatorial to axial and vice versa. Bigger
substituent’s has more steric interaction in an axial position than in equatorial. Hence, the
chair conformation which has the larger group on equatorial is more stable.
Y
H
H
H Y
H
H
H
Steric repulsion
Y = axialY = equitorial
When larger group occupies the axial position there is a steric repulsion between the
substituent and the axial hydrogens which are three carbons away. These repulsive effects are
called 1, 3 –diaxial interactions. It destabilizes the axial conformer about 1.8 Kcal/mol
compared to equatorial conformer.
1, 3 –diaxial interactions is approximately equivalent to one gauche butane interaction of 0.9
Kcal/mol. Since in axial methyl cyclohexane two gauche butane type of interaction between
axial methyl and two ring C-C bond destabilizes the axial conformer while such interactions
does not exists when methyl group is in equatorial.
Stereochemistry
Dr. Krishnaswamy. G, DOS & R in Organic Chemistry, TUT Page 51
Due to difference in energy between placing a substituent in the axial vs equatorial position,
the two chair conformers are no longer equal energy.
With methyl substituent a hydrogen a hydrogen is directed towards 1, 3 – hydrogens. As the
substituent becomes larger, steric interaction with 1, 3-hydrogen increases.
With ethyl substituent, if the extra methyl is pointed towards 1, 3-hydrogens can rotate to
move away. Has energy similar to methyl cyclohexane i.e. 1.8 Kcal/mol.
H
H
C
H
H
H
View from this side
View from this side
C
H
H
H
Stereochemistry
Dr. Krishnaswamy. G, DOS & R in Organic Chemistry, TUT Page 52
H
H
C
H3C
H
H
H
H
C
H
H
CH3
With isopropyl substituent, can still have a conformer with hydrogen pointed towards 1, 3-
hydrogens. Has energy of about 2.1 Kcal/mol.
H
H
C
H3C
H
CH3
H
H
C
H
CH3
CH3
With tertiary butyl group must have methyl group towards 1, 3-hydrogens. Its energy is
greater than 4.5 Kcal/mol.
H
H
C
H3C
CH3
CH3
The relative population of the two chair conformers can be calculated by the equation,
The free-energy difference between conformers is referred to as the conformational free
energy. For substituted cyclohexanes it is conventional to specify the value of -Gc for the
equilibrium:
[Axial][Equatorial]
Stereochemistry
Dr. Krishnaswamy. G, DOS & R in Organic Chemistry, TUT Page 53
As - Gc is negative when the equatorial conformation is more stable than the axial, the value
of - Gc is positive for groups that favor the equatorial position. The larger the - Gc, the greater
the preference for the equatorial position.
The equatorial conformer of ethyl cyclohexane is 7.4 KJ/mol more stable than the axial
conformer. Calculate the percentage of ethyl cyclohexane which is in equatorial at 25o
C.
∆G = -RT ln Keq
Keq = e-∆G/RT
= e-7.4 / 0.0083 x 298
=e-2.99
Keq = 0.0504
Stereochemistry
Dr. Krishnaswamy. G, DOS & R in Organic Chemistry, TUT Page 54
Disubstituted Cyclohexanes and Diastereoisomerism:
In a disubstituted cyclohexane, the most stable conformation is the one in which the largest
number of substituents are in equatorial positions. If the number of equatorial and axial
substituents of the same size in two conformations is the same, then the two conformations
are equally stable.
1, 1 -Disubstituted cyc1ohexanes:
The two identical groups, like in 1, 1-dimethylcyc1ohexane, occupy an equatorial and an
axial position in both conformations. Hence, both are equally stable and so identical.
When two different substituents are present, the bulkier one preferentially occupies the
equatorial position. Example is 1-methyl-1-cyc1ohexanol. The conformation with the larger
methyl group in the equatorial position is more stable, so the two conformers are present in
unequal amounts. Because the substiiuents are present in different positions, the two
conformations are diastereomers. However, since they interconvert very fast, they cannot be
separated.
1,2-, 1,3- and 1,4-disubstituted cyclohexanes exhibit cis–trans isomerism. In
a cis isomer, both substituents are on the same side of the ring, while in a trans isomer the
two substituents are on the opposite sides. Cis–trans isomerism is a consequence of restricted
rotation about carbon–carbon bonds in cyclic compounds. Note that in a cis isomer both
substituents point “up” (or “down”) and that in a trans isomer one substituent points “up” and
the other one “down”. The chair flip does not change the orientation of substituents. One that
was pointing “up” still points “up” and the one that was pointing “down” still points “down”.
Stereochemistry
Dr. Krishnaswamy. G, DOS & R in Organic Chemistry, TUT Page 55
Substitution Pattern and Cis/Trans Isomerism
Substitution Position Isomer
1, 2- and 1, 4-
disubstituted
e, e & a, a trans
e, a & a, e cis
1, 3-disubstituted
e, e & a, a cis
e, a & a, e trans
1, 2- disubstituted
CH3
CH3
CH3
CH3
H H
H
H
(e, e) (a, a)
No axial methyl but
one gauche butane
interaction between
to methyl groups
Two axial methyl
i.e. two 1,3-diaxial
interaction
Erel = 0.9 Kcal/mol Erel = 2 x 1.8 = 3.6 Kcal/mol
Stereochemistry
Dr. Krishnaswamy. G, DOS & R in Organic Chemistry, TUT Page 56
1, 4- disubstituted
1, 3-disubstituted
Two substitutions by bulky groups, ring distortion takes place. In the chair conformation of
1,4-di-t-butylcyclohexane the bulky t-butyl groups even in diequatorial positions cannot
avoid steric interactions with the adjacent hydrogens. Hence, the molecule prefers to pucker
into a twist boat form so that these groups are away from all the adjacent hydrogens. In the
twist boat form, the groups are not exactly equatorial as in the chair conformation, but are
directed away from the ring and are known as the pseudoequatorial positions.
Another factor which predominates in deciding the stability of the conformations is the
intramoleculer H-bonding e.g. in the 1, 3- and 1, 4- dihydroxy cyclohexanes. The diaxial
chair contormation of cis-l, 3-dihydroxycyclohexane is preferred due to stabilization by
intramolecular H-bonding, as the two hydroxy groups are closer, while this is not possible in
the diequatorial form.
Stereochemistry
Dr. Krishnaswamy. G, DOS & R in Organic Chemistry, TUT Page 57
More interesting is the example of cis-l, 4-dihydroxycyclohexane where the unfavourable
boat form is the preferred conformation due to intramolecular H-bonding and the molecule
exists in only one form.
Conformational effect on reactivity:
In cyclic system to satisfy a particular mechanism a suitable conformation may be of higher
energy is adopted.
Substitution reactions:
SN1: Acetolysis of cis-4-t-butylcyclohexyltosylate. Axial conformer reacts faster due to
relieve in the steric strain due to 1,3-diaxial interaction and forms carbocation very easily.
Stereochemistry
Dr. Krishnaswamy. G, DOS & R in Organic Chemistry, TUT Page 58
OTs
OTs
Fast
Slow
SN2 reaction: Axial conformer reacts faster due to relieve in the steric strain due to 1,3-
diaxial interaction and leads to more stable (e, e) conformation with two bulky in equatorial
position. Displacement equatorial X group by PhS-
leads to the formation of less stable (e, a)
conformation.
X
X
PhSNa
PhSNa
SPh
PhS
SPh
Less stable product
PhS
Saponification of an ester: If the ester is in the axial position or in a equatorial position what
is the rate. The equatorial acetate will be hydrolysed faster as compared to the axial ester.
Reaction of axial ester decelerated due to severe developing 1,3-diaxial interactions in
transition state.
Stereochemistry
Dr. Krishnaswamy. G, DOS & R in Organic Chemistry, TUT Page 59
COOEt
OEt
OH-
O
NaOH
COOH
OEt
OH-
O
NaOH
COOEt
H
H
COOH
Alcohol oxidation: Destabilizing 1,3-diaxial interactions in cis chromate ester accelerated its
break down to the ketone.
Stereochemistry
Dr. Krishnaswamy. G, DOS & R in Organic Chemistry, TUT Page 60
E2 elimination reaction: occurs through anti periplanar transition state. In cyclic
compounds, two leaving groups must be diaxial so as to assume anti periplanar arrangement.
1-Chloro-2methylcyclohexane undergoes elimination reaction in presence of base to give 3-
methylcyclohexene and 2-methylcyclohexene is not all formed.
CH3
Cl
CH3 CH3
Base
Only prodct formed
1-Chloro-2methylcyclohexane undergoes elimination reaction to give 3-methylcyclohexene
through less stable conformer. Since less stable conformer has two groups in diaxial position
i.e. one axial hydrogen and one axial chloro group and hence it assume anti periplanar
arrangement must for elimination reaction.
2-methylcyclohexene is not formed at all because the hydrogen is in equatorial position and
anti periplanar arrangement is not possible.
CH3
Cl
Cl
CH3
H3C
Cl
H
H
More stable
conformer
Less stable
conformer
Base
Axial
Axial
:B
H3CCH3
CH3
Stereochemistry
Dr. Krishnaswamy. G, DOS & R in Organic Chemistry, TUT Page 61
Pyrolytic elimination (Syn):
Pyrolytic elimination reaction of acetate, benzoate and xanthates take place through cyclic six
membered transition states which require cis rearrangement.
(1S, 2R)-Ethyl-2-acetoxycyclohexanecarboxylate undergoes syn elimination reaction through
cyclic six membered transition state to give ethylcyclohex-2-enecarboxylate.
OCOCH3
COOEt
COOEt
H
OCOCH3
H
H
COOEt
H
O
H
H
O
CH3
COOEt
H
-CH3COOH
6-membered cyclic TS
(e, a) Cis to each other
(1S,2R)-ethyl 2-
acetoxycyclohe
xanecarboxylate
ethyl cyclohex-2-enecarboxylate
Conformation of Cycloheptane:
Cycloheptane is the largest common ring and it exhibits some features associated with
medium rings such as a more difficult preparation and steric strain in some conformations.
Hendrickson in 1961 distringusihed two general type of conformation of cycloheptane-chair
and boat.
Chair Boat
Stereochemistry
Dr. Krishnaswamy. G, DOS & R in Organic Chemistry, TUT Page 62
Both chair and boat of cycloheptane exhibit torsional strain are quite flexible that easily
undergo pseudorotation to lower energy conformations twist char and twist boat. The
interconversion barrier between the chair and boat is computed to be 8 Kcal/mol.
The lowest energy conformation is a twist-chair, while a twist-boat has slightly higher energy
due to the presence of the intraannular “flagpole” hydrogen
Stereochemistry
Dr. Krishnaswamy. G, DOS & R in Organic Chemistry, TUT Page 63
Earlier part of stereochemistry was concentrated on the stereo center.
Now we start to see the relationship between the ligands attached to stereo center if the
attached ligands are homomorphic in nature.
Homomorphic Groups / Ligands / Atoms:
The Groups / ligands / atoms which are in isolation look the same or super imposable mirror
images of each other are called homomorphic groups / ligands / atoms.
Homo in greek means same
Morph in greek means form
In case of atoms, they must be of same element example two H’s or two Br atoms. If we
isolate the two H’s, then they are same and super imposable to each other hence they are
called homomorphic hydrogen's.
C
X
Y
A B
Stereo center
*
C
X
Y
A B
Relation
between
X & Y
C
CH3
CH3
H H Homomorphic
groups
Homomorphic atoms
Stereochemistry
Dr. Krishnaswamy. G, DOS & R in Organic Chemistry, TUT Page 64
In case of groups, they must have same constitution and configuration. For example two
methyl or two Ph groups of same chirality R or S. They are called homomorphic groups /
ligands / atoms.
TOPICITY: (TOPOs in Greek means place) can be defined as geometrical or
sterochemical relationship between homorphic groups / ligands / atoms and structure of the
molecule.
Different types of relationships are possible for homorphic ligands / groups / atoms.
1. Homo topic (Homo-same; topo-place)
2. Hetero topic (Hetero-different; topo-place)
Ligands can not by itself be called homotopic or heterotopic, in order to use this
terminologies a comparison with other homomorphic ligand or ligands present either in the
same molecule (internal comparison) or in a different molecule (external comparison) is
necessary.
Two criteria are used to decide whether the ligands / groups are equivalent or not
1. Substitution-addition criteria
2. Symmetry criteria
Are employed to determine the topic relationship of homomorphic ligands
C
CH3
CH3
HH
H H
Isolated Isolated
Identical and super imposable
Stereochemistry
Dr. Krishnaswamy. G, DOS & R in Organic Chemistry, TUT Page 65
(a) Homo topic ligands:
Two or more ligands that are identical when viewed in isolation but individual replacement of
two identical ligands by another give rise to identical molecule, then they are called
homotopic ligands.
1. Substitution-addition criteria
Two homomorphic ligands are homotopic if substitution (replacement) of first one and other
by different test ligand leads to homomers or identical product.
Example-1:
Example-2:
Ha X
Hb X
Identical product
C C C
Hb
HaH
H
C C C
H
XH
H
C C C
X
HH
H
Stereochemistry
Dr. Krishnaswamy. G, DOS & R in Organic Chemistry, TUT Page 66
Example-3:
Example-4:
Ha F
Hb F
Identical
products
COOH
Hc
Ha Hb
Hc F
COOH
H
F H
COOH
H
H F
COOH
F
H H
Ha D
Identical
products
COOH
Ha OH
Hb D
COOH
D OH
COOH
H OH
HbHO
COOH
HO D
COOH
HO H
COOH
Stereochemistry
Dr. Krishnaswamy. G, DOS & R in Organic Chemistry, TUT Page 67
(b) Homo topic faces
Two faces of a pi system or a double bond are homotopic if addition to either face gives same
or identical product.
Example-1:
Example-2:
Stereochemistry
Dr. Krishnaswamy. G, DOS & R in Organic Chemistry, TUT Page 68
2. Symmetry criteria
(a) Homo topic ligands
Two homomorphic ligands are homotopic if they can interchange position by rotation around
Cn axis.
Example-1:
Example-2:
Stereochemistry
Dr. Krishnaswamy. G, DOS & R in Organic Chemistry, TUT Page 69
(b) Homo topic faces
Two faces of pi system are homotopic if they can interchange face result in same structure by
rotation around C2 axis.
Example-1:
Example-2:
Stereochemistry
Dr. Krishnaswamy. G, DOS & R in Organic Chemistry, TUT Page 70
NMR Spectroscopy of Homotopic Hydrogen
If the hydrogen atoms in the molecule are homotopic, then they are chemically equivalent.
Hence they will resonate at same chemical shift values.
SUMMARY
Between homotopic groups and faces no differentiation is possible either by enzyme or by
NMR or by human being because they are homomers or identical.
Topicity
Substitution-
addition criteria
Symmetry criteria Reactivity
Homotopic
groups and
faces
Homomers /
Identical
Cn or C2
No differentiation
possible
Stereochemistry
Dr. Krishnaswamy. G, DOS & R in Organic Chemistry, TUT Page 71
Hetero topic ligands
Two or more ligands that are identical when viewed in isolation but individual replacement of
two identical ligands by another ligand give rise to two structurally different (isomeric)
molecules, then they are called heterotopic ligands.
Constitutionally Hetero topic ligands
Two or more ligands in a molecule that are identical on individual replacement by another
ligand give rise to two molecule that constitutional isomers of each other, then the original
two ligands are said to be constitutionally heterotopic ligands.
Stereochemistry
Dr. Krishnaswamy. G, DOS & R in Organic Chemistry, TUT Page 72
Example-1:
Example-2:
C C
H3C
H
CH3
COOH
C C
X
H
CH3
COOH
C C
H3C
H
X
COOH
CH3 X CH3 X
1
23
1
23
H F H F
NO2
H
H
NO2
F
H
NO2
H
F
Stereochemistry
Dr. Krishnaswamy. G, DOS & R in Organic Chemistry, TUT Page 73
C CC
(R)(S)
H
Cl
Ha
Hb
Ha Cl Hb Cl
C CC
H
Cl
Cl
H
CC C
H
Cl
Cl
H
1
23
41
23
4
They are enantiomersand hence enantiotopicligands
Stereo chemically heterotopic
Two or more ligands in a molecule that are identical on individual replacement by another
ligand give rise to two molecule that are enantiomers / super imposable mirror images of each
other, then the original two ligands are said to be enantiotopic ligands.
(a) Enantiotopic ligands
1. Substitution-addition criteria
Two homomorphic ligands are enantiotopic if substitution (replacement) of first one and
other by different test ligand leads to enantiomers.
Example-1:
Example-2:
Stereochemistry
Dr. Krishnaswamy. G, DOS & R in Organic Chemistry, TUT Page 74
Example-3:
Example-4:
(R) (S)
OH
O
Hb Ha
Ha D Hb D
OH
O
H D
OH
O
D H
They are enantiomersand hence Ha & Hb are enantiotopic ligands
(R)(S)
Ha D Hb D
H3C
CH3
Ha
H
Hb
H
H3C
CH3
D
H
H
H
H3C
CH3
H
H
D
H
They are enantiomersand hence Ha & Hb are enantiotopic ligands
Stereochemistry
Dr. Krishnaswamy. G, DOS & R in Organic Chemistry, TUT Page 75
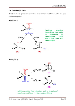
(b) Enantiotopic faces
Two faces of a pi system or a double bond are enantiotopic if addition to either face gives
enantiomeric product.
Example-1:
Example-2:
(R) (S)
O
H
Ph
Top face
Bottom face

H
Ph
Et
OH

H
Ph
OH
Et
EtMgBr EtMgBr
Addition reaction
from either face leads
to formation of
enantiomers and
hence two faces are
enantiotopic
O
H
Ph
Top face
Bottom face

H
Ph

H
Ph
OH
CN
CN
OHHCN
HCN
(S)
(R)
Addition reaction from either face leads to formation of
enantiomers and hence two faces are enantiotopic
Stereochemistry
Dr. Krishnaswamy. G, DOS & R in Organic Chemistry, TUT Page 76
Molecules having stereo heterotopic ligands (enantiotopic) exhibit prostereoisomerism or
prochirality
Prostereoisomerism or Prochirality
Prochiral molecules are those which are achiral can be converted into chiral molecule in a
single step.
Prochirality may be the result of substitution reaction of Sp3 carbon substituent (usually
hydrogen) with other substituent results in chiral center.
OR
Prochirality may be the result of addition reaction of a Sp2 carbon to a chiral Sp3 carbon
with nucleophile.
Prochirality may be the result of substitution reaction of Sp3
hybridized
carbon substituent.
(R) (S)
Ha Cl Hb Cl
12
3
1
2
3
4
C
CH3
Hb
Ha
4
C 
CH3
H
Cl
C

CH3
Cl
H
4th group on wedge bond hence
clock wise "S" configuration
PROCHIRAL
CHIRAL CHIRAL
PROCHIRAL
HYDROGENS
Stereochemistry
Dr. Krishnaswamy. G, DOS & R in Organic Chemistry, TUT Page 77
Prochirality may be the result of addition reaction of Sp2
hybridized
carbon.
2. Symmetry criteria
(a) Enantiotopic ligands
Two homomorphic ligands are enantiotopic if they can interchangeable through plane of
symmetry or center of inversion or Sn axis.
Example-1: Molecule with plane of symmetry (σ) containing homomorphic ligand is
enantiotopic.
(R)(S)
NaBH4
1
2
3
1
2
3
4
CH2H3C
C
H3C
4
View the molecule through C-H bond for assigning the
configuration
PROCHIRAL
CHIRAL CHIRAL
O
C 
H
OH
H3C
C
H2
C 
OH
H
H3C
C
H2
H3C H3C
NaBH4
COOH
Ha OH
Hb OH
COOH
plane of symmetry
Stereochemistry
Dr. Krishnaswamy. G, DOS & R in Organic Chemistry, TUT Page 78
Example-2: Molecule with Improper axis of symmetry (Sn) containing homomorphic
ligand is enantiotopic.
Example-3: Molecule with Center of inversion (i) containing homomorphic ligand
enantiotopic.
(b) Enantiotopic faces:
Two faces are enantiotopic if they can interchangeable through plane of symmetry or center
of inversion or Sn axis.
O
H
Ph
Top face
Bottom face
O
Ph
H
Top face
Bottom face
Structure is not same upon rotation hence mirror plane
exists.
H3C OH
Ha
Hb
Rotation Reflection
HO CH3
Hb
Ha
H3C OH
Hb
Ha
Cl
Cl
OH
OH
Inversion center
Stereochemistry
Dr. Krishnaswamy. G, DOS & R in Organic Chemistry, TUT Page 79
NMR Spectroscopy of Enantiotopic Hydrogen
If the hydrogen atoms in the molecule are enantiotopic, then they are chemically equivalent.
Hence they will resonate at same chemical shift values.
SUMMARY
Between enantiotopic groups and faces differentiation is possible either by enzyme or by
NMR in chiral reagent or catalyst.
Topicity
Substitution-
addition criteria
Symmetry
criteria
Reactivity
Enantiotopic
groups and
faces
Enantiomers σh or Sn
Differentiation
possible
O
Ph
H
Top face
Bottom face
Molecularmirrorplaneexists
Stereochemistry
Dr. Krishnaswamy. G, DOS & R in Organic Chemistry, TUT Page 80
(a) Diastereotopic ligands
Two or more ligands in a molecule that are identical on individual replacement by another
ligand give rise to two molecule that are diastereomers / non super imposable not mirror
images of each other, then the original two ligands are said to be diastereotopic ligands.
Substitution-addition criteria
Two homomorphic ligands are diastereotopic if substitution (replacement) of first one and
other by different test ligand not already attached to the molecule leads to diastereomers / non
super imposable not mirror images.
Example-1:
Substitution of Ha & Hb by Cl leads to formation of trans
and cis products which are diastereomers and hence two
hydrogens are diastereotopic
H3C
C C
H
Hb
Ha
H3C
C C
H
H
Cl
H3C
C C
H
Cl
H
Ha
Cl
Hb
Cl
-CH3 & -Cl
are
Cis
-CH3 & -Cl
are
Trans
Stereochemistry
Dr. Krishnaswamy. G, DOS & R in Organic Chemistry, TUT Page 81
Example-2:
Geminal methylene protons adjacent to a stereocenter on substitution test
by other ligands not already present in the molecule usually leads to
diastereomers and are usually diastereotopic.
Ha
Cl
Hb
Cl
-Br & -Cl
are
Trans
-Br & -Cl
are
Cis
Br
H
Ha
Hb
Br
H
Cl
H
Br
H
H
Cl
Substitution of Ha & Hb by Cl leads to formation of trans
and cis products which are diastereomers and hence two
hydrogens are diastereotopic
O

Hb Ha
Stereo center
Adjacent to a stereo
center hence they are
usually diastereotopic
Stereochemistry
Dr. Krishnaswamy. G, DOS & R in Organic Chemistry, TUT Page 82
RR SS
RS SR
Enantiomers
Enantiomers
Diastereomers
Diastereomers
Diastereomers
Example-1:
Example-2:
Ha
Cl
Hb
Cl
O

Hb Ha

O

Cl H

O

H Cl
(S)
(R) (R)
(R)
Substitution of Ha
& Hb by Cl leads to
formation of
diastereomers and
hence two
hydrogens are
diastereotopic
Ha
D
Hb
D
(S)
(R) (R)
(R)
CH3

H Cl
Hb Ha
Cl
CH3

H Cl
D H
Cl
CH3

H Cl
H D
Cl
(R)
Substitution of Ha
& Hb by D leads to
formation of
diastereomers and
hence two
hydrogens are
diastereotopic
Stereochemistry
Dr. Krishnaswamy. G, DOS & R in Organic Chemistry, TUT Page 83
(b) Diastereotopic faces
Two faces of a carbonyl group adjacent to a stereo center upon addition reaction leads to
diastereomers and possess diastereotopic face.
NMR Spectroscopy of Diastereotopic Hydrogen
If the hydrogen atoms in the molecule are diastereotopic, then they are chemically and
magnetically non equivalent. Hence they will resonate at different chemical shift values.
Stereo center
CH3

O
H3C H
C6H5
Two faces of a
carbonyl group
adjacentto a stereo
center
H
H
HO
H
CH3
Diastereotopic hydrogens
Due to non equivalentnatureof protons
it splits into multiplet.
Stereochemistry
Dr. Krishnaswamy. G, DOS & R in Organic Chemistry, TUT Page 84
SUMMARY
Between diastereotopic groups and faces differentiation is possible either by enzyme or by
reagent or by NMR.
Topicity
Substitution-
addition criteria
Symmetry
criteria
Reactivity
Diastereotopic
groups and
faces
Diastereomers Not applicable
Differentiation
possible
EXAMPLES FOR HOMOTOPIC, ENANTIOTOPIC AND
DIASTEREOTOPIC LIGANDS
H
Br
Ha
Hb
H
Br
D
H
H
Br
H
D
trans
Cis
Substitution of Ha &
Hb by D leads to
formation of
diastereomers and
hence two hydrogens
arediastereotopic.
Stereochemistry
Dr. Krishnaswamy. G, DOS & R in Organic Chemistry, TUT Page 85
Ha
Hb
D
H
H
D
Substitution of Ha & Hb by D
leads to formation of
homomers and hence two
hydrogensarehomotopic.
MeO OMe
H H
MeO OMe
D H
MeO OMe
H D
Substitution of H & H by D
leads to formation of
homomers and hence two
hydrogensarehomotopic.
Substitution of H & H by D
leads to formation of
homomers and hence two
hydrogensarehomotopic.
Cl Cl
H H
Cl Cl
D H
Cl Cl
H D
R R
R R
R R
Stereochemistry
Dr. Krishnaswamy. G, DOS & R in Organic Chemistry, TUT Page 86
O O
H
Ph CH3
H3C Ph
H
O O
H
Ph CH3
H3C Ph
H
C2
H & H are
interchangeable by C2
rotation and hence two
hydrogens are homotopic.
H
H
D
H
H
D
Substitution of H & H by D
leads to formation of homomers
and hence two hydrogens are
homotopic.
H
H
D
H
H
D
Substitution of H & H by D
leads to formation of
enantiomers and hence two
hydrogensareenantiotopic.
H
H
D
H
H
D
Substitution of H & H by D
leads to formation of
diastereomers and hence two
hydrogens are diastereotopic.

Stereochemistry notes

  • 1.
    Stereochemistry Dr. Krishnaswamy. G,DOS & R in Organic Chemistry, TUT Page 1
  • 2.
    Stereochemistry Dr. Krishnaswamy. G,DOS & R in Organic Chemistry, TUT Page 2 HISTORY: Christian Huygens (1629-1695) discovered plane polarized light. Jean Baptiste Biot in 1815 noted that certain natural organic compounds rotate plane polarised light. Louis Pasteur in 1847 carried out crystallization of sodium ammonium salt tartaric acid and separated mirror image crystals by hand. The equimolar solution of separated crystals have equal but opposite optical activity. In 1847 Joseph A Lebel and Jacobs H Van’t Hoff proposed carbon with four attachment is tetrahedral and showed that carbon with four different attachments may exists as a pair of isomers. Thalidomide disaster showed significance of stereochemistry. This drug was used to treat morning sickness in pregnant women. However, drug caused deformation in babies. It was
  • 3.
    Stereochemistry Dr. Krishnaswamy. G,DOS & R in Organic Chemistry, TUT Page 3 found that one isomer was safe but other had tetratogenic (agent that disturb development of embryo) effect causing serious genetic damage. Acts as Sedative Acts as Tetratogenic R-(+)-Thalidomide S-(-)-Thalidomide What is Stereochemistry? It is branch of chemistry that involves the study of the different spatial orientation or arrangement of atoms or groups in the molecule. This branch of chemistry is commonly referred to as 3-Dimensional chemistry. Since, it focuses on stereoisomers (i.e. chemical compounds with same molecular formula but different spatial arrangement in three dimensions). Enantiomers - Non-superposable mirror images or chiral molecules which are mirror images. Enantiomers have identical: b.p.’s, m.p.’s, solubilities, index of refraction, IR, NMR in achiral solvent, etc. Enantiomers differ when they interact with other chiral substances and when they interact with plane polarized light Chiral or asymmetric carbon - a tetrahedral carbon atom bearing four different substituent’s. Diastereomers - stereoisomers which are not enantiomers (or mirror images), that is non- super imposable not mirror images. Diastereomers have different physical properties. Optical activity - the ability of chiral substances to rotate the plane of polarized light by a specific angle
  • 4.
    Stereochemistry Dr. Krishnaswamy. G,DOS & R in Organic Chemistry, TUT Page 4 Racemic mixture - an equimolar (1:1) pair of enantiomers is called a racemic mixture. A racemic mixture has an optical rotation of zero. Device used to measure optical rotation: Polarimeter Dextrorotatory (+): an optically active compound that rotates plane polarized light in a clockwise direction. Levorotatory (-): an optically active compound that rotates plane polarized light in a counter clockwise direction. The specific rotation of a compound is calculated using the following formula: Molecules with one stereocenter can be R or S = 2 possible stereoisomers. Molecules with n stereocenters can have all the possible combination of R and S for each stereocenter = 2n possible stereoisomers. Representation of three dimensional molecules Configuration of a chiral molecule is three dimensional structure and it is not ver easy to depict on a paper having only two dimensions. To overcome this problem four 2dimesional structures known as projections have been used. (1)Dashed Wedge or Flying Wedge formula (2)Fischer projection (3)Sawhorse formula (4)Newmann projection.
  • 5.
    Stereochemistry Dr. Krishnaswamy. G,DOS & R in Organic Chemistry, TUT Page 5 (1)Dashed-Wedge or Flying Wedge formula In this representation a solid continuous lines represent bond is in the plane. A solid wedge line represent bond is above the plane i.e. towards the observer. ( ) A broken wedge / dashed line represent the bond is below the plane i.e. away from the observer. ( ) CH3 H OH CH2CH3 CH3 H OH CH2CH3 Dash-Wedge formula (2) Fischer projection: In this representation, bonds are drawn as solid lines. The bonds are placed vertical and horizontal to each other. A tetrahedral carbon is represented using just two crossed lines represents the stereo center.
  • 6.
    Stereochemistry Dr. Krishnaswamy. G,DOS & R in Organic Chemistry, TUT Page 6 Horizontal line is coming out of the plane of the page (towards observer) and vertical line is going back behind the plane of the paper (away from observer). In Fischer representation most oxidized carbon atom is placed on the vertical line at the top. COOH CH3 NH2H D-Alanine Most oxidize carbon COOH CH3 NH2H D-Alanine There are some regular relationships that are "short cuts" to recognizing stereochemical relationships: • A 180° rotation gives the same stereochemistry.
  • 7.
    Stereochemistry Dr. Krishnaswamy. G,DOS & R in Organic Chemistry, TUT Page 7 • A 90° rotation gives the inverted stereochemistry. • Exchanging any two positions gives the inverted stereochemistry. • Pairwise exchange of two sets of positions gives back the same stereochemistry. Disadvantage: ➢ These projections can be turned or rotated only in certain specified way. ➢ In compounds more than one stereocenters, a Fischer projection implies an eclipsing relationship of groups attached to two stereo centers but staggered is more stable than eclipsed. (3) Saw-horse representation In this representation each carbon atoms may be viewed as a letter “Y”. CHO OHH CH2OH H Cl Front carbon Rear carbon H Cl CH2OH H OH CHO
  • 8.
    Stereochemistry Dr. Krishnaswamy. G,DOS & R in Organic Chemistry, TUT Page 8 CHO OHH CH2OH H Cl 1 2 3 4 4 3 2 1 CH2OH CHO 4 3 2 1 Cl CH2OH H OH CHO 4 3 2 1 HCl CH2OH 4 3 2 1 H CHO HO H EclipsedStaggered Fischer projection Sawhorse projection Rotate C-2 by 180o (4) Newmann Projections In this representation the molecule is viewed along the bond joining the two carbon atoms. The front carbon shown by three solid lines i.e. “Y” The rear carbon is shown by a circle with three bonds pointing out from it i.e. Combining the front and rear results in the eclipsed Newmann projection which on rotation through 180o results in stable staggered Newmann projection
  • 9.
    Stereochemistry Dr. Krishnaswamy. G,DOS & R in Organic Chemistry, TUT Page 9 StaggeredEclipsed Newmann projection Propane staggered Newmann projection from two views is shown below. INTER CONVERSION OF REPRESENTATIONS Conversion of Dash Wedge formula to Fischer projection By viewing the molecule in between dash line and wedge line one can convert Dash formula to Fischer projection as shown below A D C B A B D C
  • 10.
    Stereochemistry Dr. Krishnaswamy. G,DOS & R in Organic Chemistry, TUT Page 10 COOH H HO CH3 COOH CH3 H OH One more method for converting the dash formula into Fischer projection is to see whether the solid continuous line is left or right side as follows. If the solid lines are on right side in the first step solid line is written vertical line. In the second step horizontal line is drawn and substituent which is placed on wedge bond will be placed on right side. CH3 CHO Br H Right side CH3 CHO CH3 CHO HBrStep-1 Step-2 NOTE: Finally look for whether the most oxidized carbon is placed on top of the vertical line. If not rotate the Fischer projection through 180o in the plane of the paper.
  • 11.
    Stereochemistry Dr. Krishnaswamy. G,DOS & R in Organic Chemistry, TUT Page 11 CH3 CHO Br H Right side CH3 CHO CH3 CHO HBrStep-1 Step-2 CH3 CHO H Br Rotate 180o in the plane of the paper If the solid lines are on left side in the first step solid line is written vertical line. In the second step horizontal line is drawn and substituent which is placed on wedge bond will be placed on left side. COOH H Left side COOH NH2 COOH NH2 CH3HStep-1 Step-2 H2N CH3 Conversion of Fischer projection to Dash Wedge formula The reverse of the above discussed method will be used to covert Fischer projection to Dash Wedge formula. In this conversion first step is Fischer vertical line will be written in solid line of Dash formula. In the second step horizontal line will be written in dashed line and wedge line. To place the substituent on dash and wedge line configuration of Fischer projection is used.
  • 12.
    Stereochemistry Dr. Krishnaswamy. G,DOS & R in Organic Chemistry, TUT Page 12 Left side COOH NH2 CH3H Step-1 COOH H2N Step-2 COOH HH2N CH3 (S)-Alanine (S)-Alanine COOH NH2 (S)-Alanine COOH NH2 H H3C Step-1 Step-2 Right side Conversion of Fischer projection to Newmann projection to Sawhorse formula: Fischer projection is viewed either from front carbon or rear cabon atom which results in eclipsed Newmann projection. Rotation of either front carbon or rear carbon 180o gives staggered Newmann projection. This Newmann projection viewed through central bonds results in sawhorse formula.
  • 13.
    Stereochemistry Dr. Krishnaswamy. G,DOS & R in Organic Chemistry, TUT Page 13 Conversion of Sawhorse formula to Newmann projection to Fischer projection: Staggered Sawhorse formula is viewed either from front carbon or rear cabon atom which results in staggered Newmann projection. Rotation of either front carbon or rear carbon 180o gives eclipsed Newmann projection. This Newmann projection holding in vertical plane results in Fischer projection. Conversion of Sawhorse formula to Fischer projection: Staggered Sawhorse formula is converted into eclipsed projection by rotating either front carbon or rear carbon 180o . It is then held in vertical plane in such manner that the two groups pointing upwords are shown on the vertical line results in Fischer projection.
  • 14.
    Stereochemistry Dr. Krishnaswamy. G,DOS & R in Organic Chemistry, TUT Page 14 Configuration: Three dimensional arrangements of atoms or groups around an asymmetric carbon atom or chiral centre are known as configuration. Two systems have been developed to study the configuration of organic compounds. (1) Relative configuration (D-L configuration): Prior to 1951, there was no method available for determining the absolute configuration of a compound. So, configuration relative to that of standard ((+)-Glyceraldehyde) were determined. This system of configuration is known as D-L configuration. CHO CH2OH OHH H CH2OH HO CHO D-Glyceraldehyde L-Glyceraldehyde (2) Absolute Configuration (R-S system): Due to some draw backs of D-L configuration a new system called R-S system of configuration was developed by Robert. S. Cahn (Royal Institute of Chemistry, London), Christopher K. Ingold (University College, London), and Vladimir Prelog (Swiss Federal Institute of Technology, Zurich) in the 1950's, and is thus called the Cahn-Ingold-Prelog convention. D-L Conventions: D-L system is seldom used today except for some class of compounds like carbohydrates and amino acids. D- & L - Glyceraldehyde are used as standard references for D-L system of configuration of carbohydrates. D- & L - Alanine are used as standard reference for alpha amino acid with D-L system of configuration. D-series of sugars are those with –OH group attached to highest numbered stereo center on the right side in Fischer projection.
  • 15.
    Stereochemistry Dr. Krishnaswamy. G,DOS & R in Organic Chemistry, TUT Page 15 CHO CH2OH OHH D-Glyceraldehyde CHO H OH HO H H OH H OH CH2OH D-Glucose CHO HO H HO H H OH H OH CH2OH D-Mannose 1 2 3 4 5 6 1 2 3 L-series are those with –OH group attached to highest numbered stereo center on the left side in Fischer projection. H CH2OH HO CHO L-Glyceraldehyde CHO H OH HO H H OH HO H CH2OH L-Glucose CHO HO H HO H H OH HO H CH2OH L-Mannose D- & L- configuration of α-amino acid refers to the configuration of the regardless of the number of asymmetric carbon in the molecule.
  • 16.
    Stereochemistry Dr. Krishnaswamy. G,DOS & R in Organic Chemistry, TUT Page 16 COOH CH3 NH2H D-Alanine COOH H NH2 CH3 H OH D-Threonine 1 2 3 4 1 2 3 H CH3 H2N COOH L-Alanine COOH H2N H CH3 H OH L-Threonine The D- & L- system has the disadvantage of specifying configuration of only one stereocenter. D- & L- configurations are not related to the optical rotation of sugars. Threo and Erythro system: A molecule with two adjacent stereocenters and with two groups are common to each carbon while third group is different i.e. Cabx-Caby gives rise to threo and erythro diastereomers. When similar groups are on the same side = Erythro
  • 17.
    Stereochemistry Dr. Krishnaswamy. G,DOS & R in Organic Chemistry, TUT Page 17 CH3 H Br CH3 H OH erythro-3-Bromo-2-butanol When similar groups are on the opposite side = Threo CH3 Br H CH3 H OH threo-3-Bromo-2-butanol 3-bromo-2-butanol has two asymmetric centres. So, the total number of stereoisomers = 2n = 22 = 4 NOTE: The term erythro and threo are generally applied only to those molecules which do not have symmetric ends. Instead Meso or (d, l) will be used.
  • 18.
    Stereochemistry Dr. Krishnaswamy. G,DOS & R in Organic Chemistry, TUT Page 18 CH3 H Br CH3 H Br Meso-2, 3-Dibromobutane Plane of symmetry CH3 Br H CH3 H Br (d,l)-2, 3-Dibromobutane R-S system: The Sequence (CIP) Rule is the actual method whereby the four substituents on an asymmetric carbon may be assigned priorities 1, 2, 3 or 4 so that the absolute configuration R or S may be determined. Rule-1: Rank the groups or atoms boned to the asymmetric carbon in order of priority. Priorities depend on atomic number; the atom of higher atomic number is assigned higher priority. If two atoms are isotopes of same element, the atom of higher mass number has the higher priority. Rule-2: If the relative priority of two groups can note be determined as above, then look for next atom, often it may be necessary to proceed atom by atom till a point of difference is obtained.
  • 19.
    Stereochemistry Dr. Krishnaswamy. G,DOS & R in Organic Chemistry, TUT Page 19 Rule-3: In the case of double or triple bond, either atoms or groups are considered as duplicate or triplicate. Rule-4: Orient the molecule so that the groups or atoms with lowest priority are directed away from the observer. Rule-5: Draw an arrow from the group or atom with highest priority to the group or atom with next priority (decreasing priority). If you trace a circular path from 1 to 2 to 3 and the path describes a clockwise rotation, then the center is called R (Latin: rectus means right). If the path shows a counter clockwise rotation, then the chiral center is called S (L.: sinister means left). NOTE: Case-1: When the group or atom of lowest priority is on continuous solid line, one can look along C-lowest priority group bond.
  • 20.
    Stereochemistry Dr. Krishnaswamy. G,DOS & R in Organic Chemistry, TUT Page 20 H CH3 I Br 4 1 2 3 View the molecule along C-H bond I Br CH3 H 1 2 3 4 R OR If the fourth group is on the plane then do double interchange in such a way that the 4th group goes below the plane. H CH3 I Br 4 1 2 3 R I CH3 H Br 4 1 2 3 First interchange I Br H H3C 4 1 2 3 Second interchange Case-2: When the group or atom of lowest priority is oriented towards the observer, one may rotate the molecule so that priority 4th group point back.
  • 21.
    Stereochemistry Dr. Krishnaswamy. G,DOS & R in Organic Chemistry, TUT Page 21 4 1 2 3 S 4 1 2 3 Rotate OR If fourth group is above the plane, then clock wise movement is “S”, while counter clock wise movement is “R”. The R & S system of nomenclature can be applied to isomers with more than one asymmetric carbon. If a compound has more than one asymmetric carbon, the steps followed to determine whether an asymmetric carbon has R / S configuration must be applied to each of asymmetric carbon individually.
  • 22.
    Stereochemistry Dr. Krishnaswamy. G,DOS & R in Organic Chemistry, TUT Page 22 R-S nomenclature for Fischer projection: Case-I: If the 4th group is present on top or bottom of the vertical line in the Fischer projection. H NH2 H3C COOH 1 23 4 S NH2 H COOH 1 23 4 R Case-II: If the 4th group is present on left or right of the horizontal line in the Fischer projection.
  • 23.
    Stereochemistry Dr. Krishnaswamy. G,DOS & R in Organic Chemistry, TUT Page 23 COOH NH2 CH3H 1 2 34 S Ph C2H5 OHH3C 1 2 3 4 R Helical descriptors-M & P: Many chiral molecule lack conventional center that cannot be described by R/S system can be viewed as helical and may have propeller or screw shaped structure. To assign descriptor in such molecules highest priority at near group and highest priority at far group were determined separately. Sighting down the axis, if moving from near group highest priority to corresponding far group highest priority requires clock wise rotation then the helix is right handed and is described as P (Plus). A counter clockwise rotation implies helix is left handed and designated as M (Minus). NO2 CH3 O2N CH3 1 2 3 4 P H Cl H3C H 1 2 3 4 M
  • 24.
    Stereochemistry Dr. Krishnaswamy. G,DOS & R in Organic Chemistry, TUT Page 24 These M-P convention has relation with R-S configuration as shown in the formula P = aS M = aR P = pS M = pR aS & aR represents Axial chirality pS & pR represents Stereoplanar chirality Chirality is also observed in compounds that lack a stereogenic carbon atom. • Quaternary ammonium salts R4 N R3 R1 R2 Cl R4 N Cl R2 R3 R1
  • 25.
    Stereochemistry Dr. Krishnaswamy. G,DOS & R in Organic Chemistry, TUT Page 25 • Phosphine oxides O P R3 R1 R2 O P R2 R3 R1 • Silicon containing compounds R4 Si R3 R1 R2 R4 Si R2 R3 R1 • Sulfones due to different isotopes S CH3 O16 O18 H3C Optical activity in compounds without stereogenic center The chiral compounds discussed so far contains one or more stereocenter and have their chirality specified at one or more such centers. There are other chiral compounds without stereocenter like axial chirality (Stereoaxis), Planar chirality (Stereoplanar) and Helicity. The central tetrahedron usually occupied by a tetracoordinate atoms e.g. C in Cabcd.
  • 26.
    Stereochemistry Dr. Krishnaswamy. G,DOS & R in Organic Chemistry, TUT Page 26 a bc d a b d c Regular Tetrahedron If this centre is replaced by a linear grouping such as C-C or C=C=C, the tetrahedral becomes elongated along the axis. Such elongated tetrahedron (D2d point group with 3C2 axes and 2σ planes) has lesser symmetry than a regular tetrahedral (Td). Elongate tetrahedron approach can be applied to a variety of compounds like allenes, spiranes and biphenyls which are chiral not due to presence of stereocenter but due to stereoaxis. a b c d a b c d Elongated Tetrahedron This extended tetrahedron will be chiral if the pair of ligands or substituent’s at one end of one axis and the pair at other end are different i.e. the minimum condition for chirality is that ligand a ≠ b. Allenes: Suitable substituted allenes could be chiral was made by Van’t Hoff in 1875 and verified by Matlan and Mills in 1935. Allenes contain cumulative double bonds and have general formula C C C b aa b C C C b aa b
  • 27.
    Stereochemistry Dr. Krishnaswamy. G,DOS & R in Organic Chemistry, TUT Page 27 Simplest allene i.e. propa-1,2-diene is achiral due to presence of two plane of symmetry. C C C H HH H Allenes has two types of carbon based on hybridization i.e. two Sp2 hybridized carbon atom at terminal and one Sp hybridized carbon atom in the middle. C C C H H H H Sp hybridized Sp2 hybridized Sp2 hybridized To make allene chiral unlike substituents at either end and also on carbon are added. C C C H H3C H CH3 H ≠ CH3 An allene with substituents on one terminal carbon atom are unlike and substituent on other terminal carbon atoms are same, then it will be achiral due to one symmetry plane. C C C H H3C H H (Achiral) One plane of symmetry
  • 28.
    Stereochemistry Dr. Krishnaswamy. G,DOS & R in Organic Chemistry, TUT Page 28 Allene with all the four different substituent’s are also chiral. C C C H H3C Cl C(CH3)3 (Chiral) Types of Allenes (1) Asymmetric allenes: Allenes having asymmetric carbon / C1 point group exhibit chirality. C C C H C  H H (Chiral due to asymmetric center) R1 R3 R2 C C C R2 R1 R3 R4 (Chiral due to C1 point group) (2) Dissymmetric allenes: Allenes having C2 point group exhibit chirality. C C C H C  H R1 R3 R2 C C C R2 R1 R2 R1 (Chiral due to C2 point group) C  R3 R1 R2 Conditions for chirality of allenes: (1) Proper substitution i.e. two different substituents at either end and also on carbon. (2) Number of double bonds should be even.
  • 29.
    Stereochemistry Dr. Krishnaswamy. G,DOS & R in Organic Chemistry, TUT Page 29 The Cumulene with odd number of double bond with terminal carbon atoms having unlike substituent also will be achiral because both terminal planes will be same. C C C R R' C R' R Substituent at two ends of cumulated double bonds now lies in the same plane. Hence, they exhibit geometrical isomerism instead of optical isomerism.
  • 30.
    Stereochemistry Dr. Krishnaswamy. G,DOS & R in Organic Chemistry, TUT Page 30 R/S nomenclature for the Allenes: 1. Viewing of molecule from left side (a) Groups near to the observer are drawn on the bold line and away groups are on the thin line. (b) Priority will be given to near group according to CIP rule than far group. 2. Viewing of molecule from right side (a) Groups near to the observer are drawn on the bold line and away groups are on the thin line. (b) Priority will be given to near group according to CIP rule than far group. OR ❖ Always the groups on the solid lines are given priority then priority given to dashed and wedge lines. C C C CH3 H H H3C 1 23 4 R
  • 31.
    Stereochemistry Dr. Krishnaswamy. G,DOS & R in Organic Chemistry, TUT Page 31 C C C CH3 H H H3C 1 2 3 4 R Hemispiranes or Alkylidenecycloalkanes: The replacement of one double bond in an allene by a ring gives alkylidenecycloalkanes referred to as hemispiranes, does not alter the basic geometry of the allene and exists as optical form if suitabley substituted. C C C CH3 H H H3C For such a system, Optical activity arises if (1) Number of ring + double bonds should be even. (2) Proper substitution i.e. two different substituents at either end and also on carbon. Spiranes: If both double bonds in the allene system are replaced by rings the resulting molecules are spiranes. In spirane molecule two rings are perpendicular to each other due to steric crowding by the hydrogen atoms.
  • 32.
    Stereochemistry Dr. Krishnaswamy. G,DOS & R in Organic Chemistry, TUT Page 32 H H H H H H H H H H HH Spiranes has two types of hydrogen 1. Lateral - 8 hydrogens are lateral 2. Terminal – 4 hydrogens are terminal H H H H H H H H H H H H Terminal Hydrogens Lateral Hydrogens Essential criteria for exhibiting optical activity 1. Even number of ring in spiro compound (Odd number of spiro carbon) 2. Proper substitution at only terminal H. ❖ Chirality due to chiral centre can be generated in any spirane compound (even or odd number of ring) by substitution at lateral hydrogen (Plane of symmetry should not be there).
  • 33.
    Stereochemistry Dr. Krishnaswamy. G,DOS & R in Organic Chemistry, TUT Page 33 R/S nomenclature for the Spiranes: 1. Viewing of molecule from left side (a) Groups near to the observer are drawn on the bold line and away groups are on the thin line. (b) Priority will be given to near group according to CIP rule than far group. 2. Viewing of molecule from right side (a) Groups near to the observer are drawn on the bold line and away groups are on the thin line. (b) Priority will be given to near group according to CIP rule than far group. OR ❖ Always the groups on the solid lines are given priority then priority given to dashed and wedge lines.
  • 34.
    Stereochemistry Dr. Krishnaswamy. G,DOS & R in Organic Chemistry, TUT Page 34 1 2 3 4 S H H3C CH3 H Biphenyls: Biphenyls itself is not planar, one benzene ring being slightly twisted in relation to other as a consequence of steric crowd. Dihedral angle 45o Conformation having a 90o dihedral angle is achiral as a consequence of plane of symmetry. If each of the phenyl rings of biphenyl has two different ortho / meta substituent, even the twisted 90o dihedral angle conformer becomes chiral. In order to interconvert such conformation with their mirror image structure, a rotation through the higher energy coplanar form must be made. The ease with which this interconversion occurs will depend on the size of ortho substituents. Conformational isomers that are isolable due to high energy barrier are called atropisomers (a = not, tropos = turn). The name was introduced by Kuhn i 1933, but atropisomerism was first detected in 6, 6’- dinitro-2, 2’-diphenic acid by Cristie in 1922. The C-C sigma bond is known as pivotal bond. Biphenyls are classified into two categories 1. Bridged biaryls
  • 35.
    Stereochemistry Dr. Krishnaswamy. G,DOS & R in Organic Chemistry, TUT Page 35 C H2 n n > 2, leads to atropisomersim irrespective of bulkiness of two ortho substituents 2. Non bridged biaryls R R' R R' Conditions for biphenyls to be enantiomeric or resolvable: 1. Two aryl ring must be non planar. This can be done by introducing bulky group in ortho position. 2. Most tetra substituted biphenyls can be resolved and quite stable to racemisation. Buttressing effect (BE-effect): The substituent in meta position tend to enhance the racemisation barrier i.e. preventing the outward bending of an ortho substituent, which could otherwise occur in the transition state for racemisation. In simple the extra meta-group prevents that the ortho-group can bend and therefore makes the transition state higher in energy. (The meta group ‘buttresses’ or ‘reinforces’ the bond of the ortho-substituent). This is known as buttressing effect.
  • 36.
    Stereochemistry Dr. Krishnaswamy. G,DOS & R in Organic Chemistry, TUT Page 36 The rate of racemisation of the 3-nitro derivative is much lower compared to 5’-nitro derivative. The meta substituent increases the effective size of the ortho substituent. MeO H NO2 COOH MeO H NO2 COOH NO2 NO2 NO2 gp in meta increase effective size of ortho OMe hence racemization rate decreases NO2 gp in meta does not have much influence on ortho H hence racemization rate is more R/S nomenclature for the Biphenyls: 1. Viewing of molecule from left side (a) Groups near to the observer are drawn on the bold line and away groups are on the thin line. (b) Priority will be given to near group according to CIP rule than far group. H3C NO2 NO2 CH3 1 2 34 S H3C O2N NO2 CH3
  • 37.
    Stereochemistry Dr. Krishnaswamy. G,DOS & R in Organic Chemistry, TUT Page 37 2. Viewing of molecule from right side (a) Groups near to the observer are drawn on the bold line and away groups are on the thin line. (b) Priority will be given to near group according to CIP rule than far group. OR ❖ Always the groups on the solid lines are given priority then priority given to dashed and wedge lines. 1 2 3 4 H3C O2N NO2 CH3 S H3C O2N NO2 CH3 NO2 CH3 1 2 3 4 S O2N CH3
  • 38.
    Stereochemistry Dr. Krishnaswamy. G,DOS & R in Organic Chemistry, TUT Page 38 Classification of cyclic compounds Cyclic compounds are classified, according to the number of atoms in the ring and properties, as small rings with 3 or 4 atoms, common rings with 5–7, medium rings 8–11, and large rings with 12 or more. Types of strain Conformational analysis of simple alkanes revealed two types of strain—torsional and steric. According to Hendrickson and separately Allingerthe total strain of a conformation is the sum of: Bond strain - stretching or compression of chemical bonds. This type of strain is rather severe and is not encountered very often in organic compounds. To minimize bond strain, a molecule adopts conformations that have other, less energy-demanding, types of strain. Torsional strain (eclipsing strain, Pfitzer strain) is caused by eclipsing interactions. Torsional strain is considerably higher compared to steric or angle strain, which are explained next. Steric strain (Van der Waals strain, Prelog strain) is caused by atoms forced too close to each other. Transannular strain (Prelog strain) is a form of steric strain characteristic of medium rings. Angle strain (Bayer strain, classical strain) is a result of deviation from the ideal bond angle. Compared to other types of strain, increase in energy of a conformation caused by angle strain is relatively low. As a result, a molecule can accommodate relatively large deviation from an ideal bond angle and still be stable. Van’t Hoff and Lebel proposed tetrahedral geometry of carbon. The bond angel is of 109˚ 28' (or 109.5˚) for carbon atom in tetrahedral geometry (methane molecule). Baeyer observed different bond angles for different cycloalkanes and also observed some different properties and stability. On this basis, he proposed angle strain theory. The theory explains reactivity and stability of cycloalkanes. Baeyer proposed that the optimum overlap of atomic orbitals is achieved for bond angel of 109.5o. In short, it is ideal bond angle for alkane compounds. Effective and optimum overlap
  • 39.
    Stereochemistry Dr. Krishnaswamy. G,DOS & R in Organic Chemistry, TUT Page 39 of atomic orbitals produces maximum bond strength and stable molecule. If bond angles deviate from the ideal then ring produce strain. Higher the strain higher will be instability. Higher strain produce increased reactivity and increases heat of combustion. Baeyer proposed “any deviation of bond angle from ideal bond angle value (109.5o) will produce a strain in molecule. Higher the deviation lesser will be instability. Baeyer’s theory is based upon some assumptions as following. 1. All ring systems are planar. Deviation from normal tetrahedral angles results in to instable cycloalkanes. 2. The large ring systems involve negative strain hence do not exists. 3. The bond angles in cyclohexane and higher cycloalkanes (cycloheptane, cyclooctane, cyclononane……..) are not larger than 109.5o because the carbon rings of those compounds are not planar (flat) but they are puckered (Wrinkled). According to Baeyer, the relative order of stability for some common cycloalkanes is as under. Cyclopentane > Cyclohexane >Cyclobutane> Cyclopropane Actual observed order of stability for these cycloalkanes is as under. Cyclohexane > Cyclopentane >Cyclobutane> Cyclopropane According to Baeyer, the bond angle in cyclopentane is 108˚ (the geometry is pentagonal) that is very close to tetrahedral angle (109.5˚), so it is almost free from ring strain. Heat of Combustion and Relative Stability of Cycloalkanes The amount of heat evolved when one mole of compound is burned in carbon dioxide and water is referred as heat of combustion. Heat of combustion is important property to know the stability and other valuable information. The information from heat of combustion is important to understand the Baeyer’s theory and its limitations.
  • 40.
    Stereochemistry Dr. Krishnaswamy. G,DOS & R in Organic Chemistry, TUT Page 40 Calculation of heat of combustion (Bomb calorimeter)
  • 41.
    Stereochemistry Dr. Krishnaswamy. G,DOS & R in Organic Chemistry, TUT Page 41 Successfulness of Baeyer’s angle strain theory • Baeyer rightly proposed that cyclopropane and cyclobutaneare flat molecule and having angle of 60˚ and 90˚ those are much deviated from the ideal tetrahedral value of 109.5˚ hence these ring systems are unstable and easily undergo ring opening reactions. There is much angle strain in cyclopropane and cyclobutane. • Baeyer also proposed that cyclopentane is not need to be planar but it is planar as in that condition the angle is much near to ideal tetrahedral angle Unsuccessfulness of Baeyer’s angle strain theory • Baeyer was not able to explain the effect of angle strain in larger ring systems. • According to Baeyer cyclopentane should be much stable than cyclohexane but practically it is reversed. • Larger ring systems are not possible according to Baeyer as they have negative strain but they exist and much stable. • Larger ring systems are not planar but puckered to eliminate angle strain. Coulson-Moffitt Model or Concept of Maximum Overlap of Carbon Orbitals (Bent bond/Banana bond Theory) • A bent bond, also known as a banana bond, is a type of covalent chemical bond with geometry somewhat indicative of a banana. • The term itself is a general representation of electron density or configuration resembling a similar "bent" structure within small ring molecules, such as cyclopropane (C3H6) or as a representation of double or triple bonds within a compound that is an alternative to the sigma and pi bond model.
  • 42.
    Stereochemistry Dr. Krishnaswamy. G,DOS & R in Organic Chemistry, TUT Page 42 Sachse-Mohr Theory (Theory of Strainless Rings) Sachse Mohr’s theory proposed that higher member ring can become free from strain if all the ring carbons are not forced into one plane. They exhibit in two non-planar ‘folded’ or ‘puckered’ conformations both of which are completely free from strain. These are strainless as the carbon atoms lie in different planes and the normal valency angle (109.5o ) is retained. These are called the ‘Chair’ Form or the ‘Z’ Form and the ‘Boat’ Form or the ‘C’ Form because of their shapes. The chair conformation is the most stable conformation of cyclohexane. Conformational analysis The various arrangements in space that is available for a molecule by rotation about single bond its conformation. There are in principle an infinite number of conformations, but a molecule will adopt a geometry that minimises total energy; this minimum energy is given by Esteric = E(r) + E(q) + E(f) + E(d)) Where, E(r) = stretching energy, E(q) = strain energy, E(f) = torsion energy, E(d) = non- bonding interactions. The investigation of various conformations of a molecule and their stabilities is known as conformational analysis.
  • 43.
    Stereochemistry Dr. Krishnaswamy. G,DOS & R in Organic Chemistry, TUT Page 43 Understanding the differences in energy with conformational analysis allows prediction of relative rates of compounds. Conformation of Cyclopropane: In cyclopropane, the three carbon atoms lie in a plane. All C-C bond lengths are same and three carbons form an equilateral triangle. The hybridization at each carbon atom is Sp3 . The bonding electrons principally lie outside the triangular internuclear line resulting in bent bonds. There are three strained bonds and six eclipsed hydrogens. Newmann projection of cyclopropane.
  • 44.
    Stereochemistry Dr. Krishnaswamy. G,DOS & R in Organic Chemistry, TUT Page 44 Conformation of Cyclobutane: Cyclobutane has internuclear angle of 90o. There are four strained bonds and eight eclipsed hydrogens. Cyclobutane is not planar but puckered i.e. one –CH2- group bent at an angle of about 25o . The molecule flips from one puckered conformation to other. Due to bent at angle of about 25o from plane of three ring carbons there will be reduction in the eclipsed hydrogen interaction and compensate for the increase in bond angle strain.
  • 45.
    Stereochemistry Dr. Krishnaswamy. G,DOS & R in Organic Chemistry, TUT Page 45 Conformation of Cyclopentane: If the structure of cyclopentane is planar, the C-C-C bond angle will be 108o which is so close to normal tetrahedral bond angle of 109o .28’ that is no significant strain effect would be expected. However, in such structure all of the hydrogens are completely eclipsed and it would have considerable torsion strain resulting from ten H---H eclipsing interactions. Torsional strain is reduced by moving one or two carbon away from the plane. This results in an increase in angular strain. Carbon atoms move in and out of the plane rapidly, resulting in an illusion of rotation of the molecule. This phenomenon is termed as pseudo-rotation. The actual structure is of open envelope shape. In which four carbon atoms lie in plane and one above or below it.
  • 46.
    Stereochemistry Dr. Krishnaswamy. G,DOS & R in Organic Chemistry, TUT Page 46 Conformation of Cyclohexane: A planar structure of cyclohexane is clearly improbable. The bond angle would be 120o i.e. 10.5o larger than the ideal tetrahedral angle. Also every C-C bond in such structure would be eclipsed. The resulting angle and eclipsing strain would severely destabilize this structure. Planar Erel = Very large If two carbon atoms on opposite side of six member ring are lifted out of the plane, much of the angle strain can be eliminated. It can form Chair conformation or Boat conformation. In 1950, interconversion of chair conformation and the different orientation bond was elucidated by D. H. R. Barton. Chair conformation: It is non planar puckered conformation. All bonds are fully staggered therefore Pitzer strain is minimized. The bond angles are not exactly 109o .28’ but 111o . Relative energy is zero (four carbons are planar, one puckered up and one puckered down) Cyclohexane forms a number of different conformers. However, structure other than the chair conformation suffers torsional strain, angular strain or both. Boat Conformation: Even though boat conformation is free from angular strain. However, in addition to the torsional strain resulting from 4 H---H eclipsing interactions, it also has a flagpole interaction between the hydrogen atoms on 1- and 4-carbon atoms. Hence, it has higher energy than chair conformation of about 25 KJ/mol or 6.0 Kcal/mol.
  • 47.
    Stereochemistry Dr. Krishnaswamy. G,DOS & R in Organic Chemistry, TUT Page 47 The eclipsing interaction can be relieved by slightly twisting two C-C bonds resulting in new conformation called twist boat conformation. In boat conformation there are four types of hydrogens 1. Flag pole hydrogen – 2 Nos (Hfp) 2. Bow spirit hydrogen – 2 Nos (Hbs) 3. Quasi axial hydrogen – 4 Nos (Hqa) 4. Quasi equatorial hydrogen – 4 Nos (Hqe) Hfp Hbs Hqa Hqe Hqa Hfp Hbs Hqe Twist Conformation: It is more stable than the boat conformation, but less stable than than chair conformation. The flagpole interactions and torsional strain in the boat conformation are reduced in the twist conformer. The twist boat has energy of about 21 KJ/mol or 5.5 Kcal/mol which is lower than boat conformer. Half chair conformation: It is a transition state conformation. The half chair conformer lies about 43 KJ/mol or 10 Kcal/mol above chair conformation. It has five carbons lie in plane and one puckered out of plane.
  • 48.
    Stereochemistry Dr. Krishnaswamy. G,DOS & R in Organic Chemistry, TUT Page 48 Stability order of cyclohexane conformers: Chair > Twist boat > Boat > Half chair On careful examination of cyclohexane we find that the twelve hydrogens are not structurally equivalent. Equatorial Bonds: These are three sets of two parallel bonds, each of which are parallel to two of the bonds in the ring. Equatorial bonds alternate from slightly up to slightly down orientation on moving from one carbon to the next.
  • 49.
    Stereochemistry Dr. Krishnaswamy. G,DOS & R in Organic Chemistry, TUT Page 49 Axial Bonds: They are parallel to each other and to the principal axis, but perpendicular to the average plane of the ring. There are three bonds facing up and three facing down. An inversion of a cyclohexane chair involves all of the conformations of cyclohexane. Starting with a chair conformation a, cyclohexane first passes through a “half-chair” conformation b. The half-chair, as expected, has a very high energy and is only a transition state, which gives rise to the actual conformation—twist-boat c. Next, the twist-boat conformation flips into the alternative twist-boat conformation e. The transition state for this flip is the boat conformation d. Then, the cyclohexane molecule passes through another half- chair transition state f (mirror image of the first one) and finally arrives at the alternative chair conformation g. At room temperature cyclohexane interconvert from one chair form to another referred to as ring inversion or ring flipping. Axial and equatorial bonds also undergo interconversion, when a chair conformation flips to the other. However, their relative orientations in space do not change.
  • 50.
    Stereochemistry Dr. Krishnaswamy. G,DOS & R in Organic Chemistry, TUT Page 50 Since two equilibrium chairs are in rapid equilibrium all twelve hydrogen have 50% equatorial and 50% axial character. Conformations of substituted cyclohexanes: Monosubstituted cyclohexanes: The axial and equatorial positions have different spatial orientations. In chair-chair interconversion, substituent’s moves from equatorial to axial and vice versa. Bigger substituent’s has more steric interaction in an axial position than in equatorial. Hence, the chair conformation which has the larger group on equatorial is more stable. Y H H H Y H H H Steric repulsion Y = axialY = equitorial When larger group occupies the axial position there is a steric repulsion between the substituent and the axial hydrogens which are three carbons away. These repulsive effects are called 1, 3 –diaxial interactions. It destabilizes the axial conformer about 1.8 Kcal/mol compared to equatorial conformer. 1, 3 –diaxial interactions is approximately equivalent to one gauche butane interaction of 0.9 Kcal/mol. Since in axial methyl cyclohexane two gauche butane type of interaction between axial methyl and two ring C-C bond destabilizes the axial conformer while such interactions does not exists when methyl group is in equatorial.
  • 51.
    Stereochemistry Dr. Krishnaswamy. G,DOS & R in Organic Chemistry, TUT Page 51 Due to difference in energy between placing a substituent in the axial vs equatorial position, the two chair conformers are no longer equal energy. With methyl substituent a hydrogen a hydrogen is directed towards 1, 3 – hydrogens. As the substituent becomes larger, steric interaction with 1, 3-hydrogen increases. With ethyl substituent, if the extra methyl is pointed towards 1, 3-hydrogens can rotate to move away. Has energy similar to methyl cyclohexane i.e. 1.8 Kcal/mol. H H C H H H View from this side View from this side C H H H
  • 52.
    Stereochemistry Dr. Krishnaswamy. G,DOS & R in Organic Chemistry, TUT Page 52 H H C H3C H H H H C H H CH3 With isopropyl substituent, can still have a conformer with hydrogen pointed towards 1, 3- hydrogens. Has energy of about 2.1 Kcal/mol. H H C H3C H CH3 H H C H CH3 CH3 With tertiary butyl group must have methyl group towards 1, 3-hydrogens. Its energy is greater than 4.5 Kcal/mol. H H C H3C CH3 CH3 The relative population of the two chair conformers can be calculated by the equation, The free-energy difference between conformers is referred to as the conformational free energy. For substituted cyclohexanes it is conventional to specify the value of -Gc for the equilibrium: [Axial][Equatorial]
  • 53.
    Stereochemistry Dr. Krishnaswamy. G,DOS & R in Organic Chemistry, TUT Page 53 As - Gc is negative when the equatorial conformation is more stable than the axial, the value of - Gc is positive for groups that favor the equatorial position. The larger the - Gc, the greater the preference for the equatorial position. The equatorial conformer of ethyl cyclohexane is 7.4 KJ/mol more stable than the axial conformer. Calculate the percentage of ethyl cyclohexane which is in equatorial at 25o C. ∆G = -RT ln Keq Keq = e-∆G/RT = e-7.4 / 0.0083 x 298 =e-2.99 Keq = 0.0504
  • 54.
    Stereochemistry Dr. Krishnaswamy. G,DOS & R in Organic Chemistry, TUT Page 54 Disubstituted Cyclohexanes and Diastereoisomerism: In a disubstituted cyclohexane, the most stable conformation is the one in which the largest number of substituents are in equatorial positions. If the number of equatorial and axial substituents of the same size in two conformations is the same, then the two conformations are equally stable. 1, 1 -Disubstituted cyc1ohexanes: The two identical groups, like in 1, 1-dimethylcyc1ohexane, occupy an equatorial and an axial position in both conformations. Hence, both are equally stable and so identical. When two different substituents are present, the bulkier one preferentially occupies the equatorial position. Example is 1-methyl-1-cyc1ohexanol. The conformation with the larger methyl group in the equatorial position is more stable, so the two conformers are present in unequal amounts. Because the substiiuents are present in different positions, the two conformations are diastereomers. However, since they interconvert very fast, they cannot be separated. 1,2-, 1,3- and 1,4-disubstituted cyclohexanes exhibit cis–trans isomerism. In a cis isomer, both substituents are on the same side of the ring, while in a trans isomer the two substituents are on the opposite sides. Cis–trans isomerism is a consequence of restricted rotation about carbon–carbon bonds in cyclic compounds. Note that in a cis isomer both substituents point “up” (or “down”) and that in a trans isomer one substituent points “up” and the other one “down”. The chair flip does not change the orientation of substituents. One that was pointing “up” still points “up” and the one that was pointing “down” still points “down”.
  • 55.
    Stereochemistry Dr. Krishnaswamy. G,DOS & R in Organic Chemistry, TUT Page 55 Substitution Pattern and Cis/Trans Isomerism Substitution Position Isomer 1, 2- and 1, 4- disubstituted e, e & a, a trans e, a & a, e cis 1, 3-disubstituted e, e & a, a cis e, a & a, e trans 1, 2- disubstituted CH3 CH3 CH3 CH3 H H H H (e, e) (a, a) No axial methyl but one gauche butane interaction between to methyl groups Two axial methyl i.e. two 1,3-diaxial interaction Erel = 0.9 Kcal/mol Erel = 2 x 1.8 = 3.6 Kcal/mol
  • 56.
    Stereochemistry Dr. Krishnaswamy. G,DOS & R in Organic Chemistry, TUT Page 56 1, 4- disubstituted 1, 3-disubstituted Two substitutions by bulky groups, ring distortion takes place. In the chair conformation of 1,4-di-t-butylcyclohexane the bulky t-butyl groups even in diequatorial positions cannot avoid steric interactions with the adjacent hydrogens. Hence, the molecule prefers to pucker into a twist boat form so that these groups are away from all the adjacent hydrogens. In the twist boat form, the groups are not exactly equatorial as in the chair conformation, but are directed away from the ring and are known as the pseudoequatorial positions. Another factor which predominates in deciding the stability of the conformations is the intramoleculer H-bonding e.g. in the 1, 3- and 1, 4- dihydroxy cyclohexanes. The diaxial chair contormation of cis-l, 3-dihydroxycyclohexane is preferred due to stabilization by intramolecular H-bonding, as the two hydroxy groups are closer, while this is not possible in the diequatorial form.
  • 57.
    Stereochemistry Dr. Krishnaswamy. G,DOS & R in Organic Chemistry, TUT Page 57 More interesting is the example of cis-l, 4-dihydroxycyclohexane where the unfavourable boat form is the preferred conformation due to intramolecular H-bonding and the molecule exists in only one form. Conformational effect on reactivity: In cyclic system to satisfy a particular mechanism a suitable conformation may be of higher energy is adopted. Substitution reactions: SN1: Acetolysis of cis-4-t-butylcyclohexyltosylate. Axial conformer reacts faster due to relieve in the steric strain due to 1,3-diaxial interaction and forms carbocation very easily.
  • 58.
    Stereochemistry Dr. Krishnaswamy. G,DOS & R in Organic Chemistry, TUT Page 58 OTs OTs Fast Slow SN2 reaction: Axial conformer reacts faster due to relieve in the steric strain due to 1,3- diaxial interaction and leads to more stable (e, e) conformation with two bulky in equatorial position. Displacement equatorial X group by PhS- leads to the formation of less stable (e, a) conformation. X X PhSNa PhSNa SPh PhS SPh Less stable product PhS Saponification of an ester: If the ester is in the axial position or in a equatorial position what is the rate. The equatorial acetate will be hydrolysed faster as compared to the axial ester. Reaction of axial ester decelerated due to severe developing 1,3-diaxial interactions in transition state.
  • 59.
    Stereochemistry Dr. Krishnaswamy. G,DOS & R in Organic Chemistry, TUT Page 59 COOEt OEt OH- O NaOH COOH OEt OH- O NaOH COOEt H H COOH Alcohol oxidation: Destabilizing 1,3-diaxial interactions in cis chromate ester accelerated its break down to the ketone.
  • 60.
    Stereochemistry Dr. Krishnaswamy. G,DOS & R in Organic Chemistry, TUT Page 60 E2 elimination reaction: occurs through anti periplanar transition state. In cyclic compounds, two leaving groups must be diaxial so as to assume anti periplanar arrangement. 1-Chloro-2methylcyclohexane undergoes elimination reaction in presence of base to give 3- methylcyclohexene and 2-methylcyclohexene is not all formed. CH3 Cl CH3 CH3 Base Only prodct formed 1-Chloro-2methylcyclohexane undergoes elimination reaction to give 3-methylcyclohexene through less stable conformer. Since less stable conformer has two groups in diaxial position i.e. one axial hydrogen and one axial chloro group and hence it assume anti periplanar arrangement must for elimination reaction. 2-methylcyclohexene is not formed at all because the hydrogen is in equatorial position and anti periplanar arrangement is not possible. CH3 Cl Cl CH3 H3C Cl H H More stable conformer Less stable conformer Base Axial Axial :B H3CCH3 CH3
  • 61.
    Stereochemistry Dr. Krishnaswamy. G,DOS & R in Organic Chemistry, TUT Page 61 Pyrolytic elimination (Syn): Pyrolytic elimination reaction of acetate, benzoate and xanthates take place through cyclic six membered transition states which require cis rearrangement. (1S, 2R)-Ethyl-2-acetoxycyclohexanecarboxylate undergoes syn elimination reaction through cyclic six membered transition state to give ethylcyclohex-2-enecarboxylate. OCOCH3 COOEt COOEt H OCOCH3 H H COOEt H O H H O CH3 COOEt H -CH3COOH 6-membered cyclic TS (e, a) Cis to each other (1S,2R)-ethyl 2- acetoxycyclohe xanecarboxylate ethyl cyclohex-2-enecarboxylate Conformation of Cycloheptane: Cycloheptane is the largest common ring and it exhibits some features associated with medium rings such as a more difficult preparation and steric strain in some conformations. Hendrickson in 1961 distringusihed two general type of conformation of cycloheptane-chair and boat. Chair Boat
  • 62.
    Stereochemistry Dr. Krishnaswamy. G,DOS & R in Organic Chemistry, TUT Page 62 Both chair and boat of cycloheptane exhibit torsional strain are quite flexible that easily undergo pseudorotation to lower energy conformations twist char and twist boat. The interconversion barrier between the chair and boat is computed to be 8 Kcal/mol. The lowest energy conformation is a twist-chair, while a twist-boat has slightly higher energy due to the presence of the intraannular “flagpole” hydrogen
  • 63.
    Stereochemistry Dr. Krishnaswamy. G,DOS & R in Organic Chemistry, TUT Page 63 Earlier part of stereochemistry was concentrated on the stereo center. Now we start to see the relationship between the ligands attached to stereo center if the attached ligands are homomorphic in nature. Homomorphic Groups / Ligands / Atoms: The Groups / ligands / atoms which are in isolation look the same or super imposable mirror images of each other are called homomorphic groups / ligands / atoms. Homo in greek means same Morph in greek means form In case of atoms, they must be of same element example two H’s or two Br atoms. If we isolate the two H’s, then they are same and super imposable to each other hence they are called homomorphic hydrogen's. C X Y A B Stereo center * C X Y A B Relation between X & Y C CH3 CH3 H H Homomorphic groups Homomorphic atoms
  • 64.
    Stereochemistry Dr. Krishnaswamy. G,DOS & R in Organic Chemistry, TUT Page 64 In case of groups, they must have same constitution and configuration. For example two methyl or two Ph groups of same chirality R or S. They are called homomorphic groups / ligands / atoms. TOPICITY: (TOPOs in Greek means place) can be defined as geometrical or sterochemical relationship between homorphic groups / ligands / atoms and structure of the molecule. Different types of relationships are possible for homorphic ligands / groups / atoms. 1. Homo topic (Homo-same; topo-place) 2. Hetero topic (Hetero-different; topo-place) Ligands can not by itself be called homotopic or heterotopic, in order to use this terminologies a comparison with other homomorphic ligand or ligands present either in the same molecule (internal comparison) or in a different molecule (external comparison) is necessary. Two criteria are used to decide whether the ligands / groups are equivalent or not 1. Substitution-addition criteria 2. Symmetry criteria Are employed to determine the topic relationship of homomorphic ligands C CH3 CH3 HH H H Isolated Isolated Identical and super imposable
  • 65.
    Stereochemistry Dr. Krishnaswamy. G,DOS & R in Organic Chemistry, TUT Page 65 (a) Homo topic ligands: Two or more ligands that are identical when viewed in isolation but individual replacement of two identical ligands by another give rise to identical molecule, then they are called homotopic ligands. 1. Substitution-addition criteria Two homomorphic ligands are homotopic if substitution (replacement) of first one and other by different test ligand leads to homomers or identical product. Example-1: Example-2: Ha X Hb X Identical product C C C Hb HaH H C C C H XH H C C C X HH H
  • 66.
    Stereochemistry Dr. Krishnaswamy. G,DOS & R in Organic Chemistry, TUT Page 66 Example-3: Example-4: Ha F Hb F Identical products COOH Hc Ha Hb Hc F COOH H F H COOH H H F COOH F H H Ha D Identical products COOH Ha OH Hb D COOH D OH COOH H OH HbHO COOH HO D COOH HO H COOH
  • 67.
    Stereochemistry Dr. Krishnaswamy. G,DOS & R in Organic Chemistry, TUT Page 67 (b) Homo topic faces Two faces of a pi system or a double bond are homotopic if addition to either face gives same or identical product. Example-1: Example-2:
  • 68.
    Stereochemistry Dr. Krishnaswamy. G,DOS & R in Organic Chemistry, TUT Page 68 2. Symmetry criteria (a) Homo topic ligands Two homomorphic ligands are homotopic if they can interchange position by rotation around Cn axis. Example-1: Example-2:
  • 69.
    Stereochemistry Dr. Krishnaswamy. G,DOS & R in Organic Chemistry, TUT Page 69 (b) Homo topic faces Two faces of pi system are homotopic if they can interchange face result in same structure by rotation around C2 axis. Example-1: Example-2:
  • 70.
    Stereochemistry Dr. Krishnaswamy. G,DOS & R in Organic Chemistry, TUT Page 70 NMR Spectroscopy of Homotopic Hydrogen If the hydrogen atoms in the molecule are homotopic, then they are chemically equivalent. Hence they will resonate at same chemical shift values. SUMMARY Between homotopic groups and faces no differentiation is possible either by enzyme or by NMR or by human being because they are homomers or identical. Topicity Substitution- addition criteria Symmetry criteria Reactivity Homotopic groups and faces Homomers / Identical Cn or C2 No differentiation possible
  • 71.
    Stereochemistry Dr. Krishnaswamy. G,DOS & R in Organic Chemistry, TUT Page 71 Hetero topic ligands Two or more ligands that are identical when viewed in isolation but individual replacement of two identical ligands by another ligand give rise to two structurally different (isomeric) molecules, then they are called heterotopic ligands. Constitutionally Hetero topic ligands Two or more ligands in a molecule that are identical on individual replacement by another ligand give rise to two molecule that constitutional isomers of each other, then the original two ligands are said to be constitutionally heterotopic ligands.
  • 72.
    Stereochemistry Dr. Krishnaswamy. G,DOS & R in Organic Chemistry, TUT Page 72 Example-1: Example-2: C C H3C H CH3 COOH C C X H CH3 COOH C C H3C H X COOH CH3 X CH3 X 1 23 1 23 H F H F NO2 H H NO2 F H NO2 H F
  • 73.
    Stereochemistry Dr. Krishnaswamy. G,DOS & R in Organic Chemistry, TUT Page 73 C CC (R)(S) H Cl Ha Hb Ha Cl Hb Cl C CC H Cl Cl H CC C H Cl Cl H 1 23 41 23 4 They are enantiomersand hence enantiotopicligands Stereo chemically heterotopic Two or more ligands in a molecule that are identical on individual replacement by another ligand give rise to two molecule that are enantiomers / super imposable mirror images of each other, then the original two ligands are said to be enantiotopic ligands. (a) Enantiotopic ligands 1. Substitution-addition criteria Two homomorphic ligands are enantiotopic if substitution (replacement) of first one and other by different test ligand leads to enantiomers. Example-1: Example-2:
  • 74.
    Stereochemistry Dr. Krishnaswamy. G,DOS & R in Organic Chemistry, TUT Page 74 Example-3: Example-4: (R) (S) OH O Hb Ha Ha D Hb D OH O H D OH O D H They are enantiomersand hence Ha & Hb are enantiotopic ligands (R)(S) Ha D Hb D H3C CH3 Ha H Hb H H3C CH3 D H H H H3C CH3 H H D H They are enantiomersand hence Ha & Hb are enantiotopic ligands
  • 75.
    Stereochemistry Dr. Krishnaswamy. G,DOS & R in Organic Chemistry, TUT Page 75 (b) Enantiotopic faces Two faces of a pi system or a double bond are enantiotopic if addition to either face gives enantiomeric product. Example-1: Example-2: (R) (S) O H Ph Top face Bottom face  H Ph Et OH  H Ph OH Et EtMgBr EtMgBr Addition reaction from either face leads to formation of enantiomers and hence two faces are enantiotopic O H Ph Top face Bottom face  H Ph  H Ph OH CN CN OHHCN HCN (S) (R) Addition reaction from either face leads to formation of enantiomers and hence two faces are enantiotopic
  • 76.
    Stereochemistry Dr. Krishnaswamy. G,DOS & R in Organic Chemistry, TUT Page 76 Molecules having stereo heterotopic ligands (enantiotopic) exhibit prostereoisomerism or prochirality Prostereoisomerism or Prochirality Prochiral molecules are those which are achiral can be converted into chiral molecule in a single step. Prochirality may be the result of substitution reaction of Sp3 carbon substituent (usually hydrogen) with other substituent results in chiral center. OR Prochirality may be the result of addition reaction of a Sp2 carbon to a chiral Sp3 carbon with nucleophile. Prochirality may be the result of substitution reaction of Sp3 hybridized carbon substituent. (R) (S) Ha Cl Hb Cl 12 3 1 2 3 4 C CH3 Hb Ha 4 C  CH3 H Cl C  CH3 Cl H 4th group on wedge bond hence clock wise "S" configuration PROCHIRAL CHIRAL CHIRAL PROCHIRAL HYDROGENS
  • 77.
    Stereochemistry Dr. Krishnaswamy. G,DOS & R in Organic Chemistry, TUT Page 77 Prochirality may be the result of addition reaction of Sp2 hybridized carbon. 2. Symmetry criteria (a) Enantiotopic ligands Two homomorphic ligands are enantiotopic if they can interchangeable through plane of symmetry or center of inversion or Sn axis. Example-1: Molecule with plane of symmetry (σ) containing homomorphic ligand is enantiotopic. (R)(S) NaBH4 1 2 3 1 2 3 4 CH2H3C C H3C 4 View the molecule through C-H bond for assigning the configuration PROCHIRAL CHIRAL CHIRAL O C  H OH H3C C H2 C  OH H H3C C H2 H3C H3C NaBH4 COOH Ha OH Hb OH COOH plane of symmetry
  • 78.
    Stereochemistry Dr. Krishnaswamy. G,DOS & R in Organic Chemistry, TUT Page 78 Example-2: Molecule with Improper axis of symmetry (Sn) containing homomorphic ligand is enantiotopic. Example-3: Molecule with Center of inversion (i) containing homomorphic ligand enantiotopic. (b) Enantiotopic faces: Two faces are enantiotopic if they can interchangeable through plane of symmetry or center of inversion or Sn axis. O H Ph Top face Bottom face O Ph H Top face Bottom face Structure is not same upon rotation hence mirror plane exists. H3C OH Ha Hb Rotation Reflection HO CH3 Hb Ha H3C OH Hb Ha Cl Cl OH OH Inversion center
  • 79.
    Stereochemistry Dr. Krishnaswamy. G,DOS & R in Organic Chemistry, TUT Page 79 NMR Spectroscopy of Enantiotopic Hydrogen If the hydrogen atoms in the molecule are enantiotopic, then they are chemically equivalent. Hence they will resonate at same chemical shift values. SUMMARY Between enantiotopic groups and faces differentiation is possible either by enzyme or by NMR in chiral reagent or catalyst. Topicity Substitution- addition criteria Symmetry criteria Reactivity Enantiotopic groups and faces Enantiomers σh or Sn Differentiation possible O Ph H Top face Bottom face Molecularmirrorplaneexists
  • 80.
    Stereochemistry Dr. Krishnaswamy. G,DOS & R in Organic Chemistry, TUT Page 80 (a) Diastereotopic ligands Two or more ligands in a molecule that are identical on individual replacement by another ligand give rise to two molecule that are diastereomers / non super imposable not mirror images of each other, then the original two ligands are said to be diastereotopic ligands. Substitution-addition criteria Two homomorphic ligands are diastereotopic if substitution (replacement) of first one and other by different test ligand not already attached to the molecule leads to diastereomers / non super imposable not mirror images. Example-1: Substitution of Ha & Hb by Cl leads to formation of trans and cis products which are diastereomers and hence two hydrogens are diastereotopic H3C C C H Hb Ha H3C C C H H Cl H3C C C H Cl H Ha Cl Hb Cl -CH3 & -Cl are Cis -CH3 & -Cl are Trans
  • 81.
    Stereochemistry Dr. Krishnaswamy. G,DOS & R in Organic Chemistry, TUT Page 81 Example-2: Geminal methylene protons adjacent to a stereocenter on substitution test by other ligands not already present in the molecule usually leads to diastereomers and are usually diastereotopic. Ha Cl Hb Cl -Br & -Cl are Trans -Br & -Cl are Cis Br H Ha Hb Br H Cl H Br H H Cl Substitution of Ha & Hb by Cl leads to formation of trans and cis products which are diastereomers and hence two hydrogens are diastereotopic O  Hb Ha Stereo center Adjacent to a stereo center hence they are usually diastereotopic
  • 82.
    Stereochemistry Dr. Krishnaswamy. G,DOS & R in Organic Chemistry, TUT Page 82 RR SS RS SR Enantiomers Enantiomers Diastereomers Diastereomers Diastereomers Example-1: Example-2: Ha Cl Hb Cl O  Hb Ha  O  Cl H  O  H Cl (S) (R) (R) (R) Substitution of Ha & Hb by Cl leads to formation of diastereomers and hence two hydrogens are diastereotopic Ha D Hb D (S) (R) (R) (R) CH3  H Cl Hb Ha Cl CH3  H Cl D H Cl CH3  H Cl H D Cl (R) Substitution of Ha & Hb by D leads to formation of diastereomers and hence two hydrogens are diastereotopic
  • 83.
    Stereochemistry Dr. Krishnaswamy. G,DOS & R in Organic Chemistry, TUT Page 83 (b) Diastereotopic faces Two faces of a carbonyl group adjacent to a stereo center upon addition reaction leads to diastereomers and possess diastereotopic face. NMR Spectroscopy of Diastereotopic Hydrogen If the hydrogen atoms in the molecule are diastereotopic, then they are chemically and magnetically non equivalent. Hence they will resonate at different chemical shift values. Stereo center CH3  O H3C H C6H5 Two faces of a carbonyl group adjacentto a stereo center H H HO H CH3 Diastereotopic hydrogens Due to non equivalentnatureof protons it splits into multiplet.
  • 84.
    Stereochemistry Dr. Krishnaswamy. G,DOS & R in Organic Chemistry, TUT Page 84 SUMMARY Between diastereotopic groups and faces differentiation is possible either by enzyme or by reagent or by NMR. Topicity Substitution- addition criteria Symmetry criteria Reactivity Diastereotopic groups and faces Diastereomers Not applicable Differentiation possible EXAMPLES FOR HOMOTOPIC, ENANTIOTOPIC AND DIASTEREOTOPIC LIGANDS H Br Ha Hb H Br D H H Br H D trans Cis Substitution of Ha & Hb by D leads to formation of diastereomers and hence two hydrogens arediastereotopic.
  • 85.
    Stereochemistry Dr. Krishnaswamy. G,DOS & R in Organic Chemistry, TUT Page 85 Ha Hb D H H D Substitution of Ha & Hb by D leads to formation of homomers and hence two hydrogensarehomotopic. MeO OMe H H MeO OMe D H MeO OMe H D Substitution of H & H by D leads to formation of homomers and hence two hydrogensarehomotopic. Substitution of H & H by D leads to formation of homomers and hence two hydrogensarehomotopic. Cl Cl H H Cl Cl D H Cl Cl H D R R R R R R
  • 86.
    Stereochemistry Dr. Krishnaswamy. G,DOS & R in Organic Chemistry, TUT Page 86 O O H Ph CH3 H3C Ph H O O H Ph CH3 H3C Ph H C2 H & H are interchangeable by C2 rotation and hence two hydrogens are homotopic. H H D H H D Substitution of H & H by D leads to formation of homomers and hence two hydrogens are homotopic. H H D H H D Substitution of H & H by D leads to formation of enantiomers and hence two hydrogensareenantiotopic. H H D H H D Substitution of H & H by D leads to formation of diastereomers and hence two hydrogens are diastereotopic.