Άννα Μπουκουβάλα, Πρότυπο Πειρματικό ΓυμνάσιοΖωσιμαίας Σχολής Ιωαννίνων 
Σελίδα1 
ΤΑ ΔΙΧΡΟΝΑ ΦΩΝΗΕΝΤΑ ΣΤΑ ΟΝΟΜΑΤΑ ΤΩΝ ΤΡΙΩΝ ΚΛΙΣΕΩΝ 
Α 
Α ΚΛΙΣΗ 
ΕΙΝΑΙ ΜΑΚΡΟΧΡΟΝΟ 
στην κατάληξη -ας όλων των ουσιαστικών, ανεξάρτητα από πτώση 
τῆς χώρας, τὰς χώρας, τὰς μούσας, τοὺς στρατιώτας, ὁ ταμίας 
στις καταλήξεις-α, ας, -ᾳ, -αν των θηλυκών ουσιαστικών όταν προηγείται φωνήεν ή ῥ (καθαρό) 
ἡ χώρα, τὴν χώραν, ὦ χώρα 
στις καταλήξεις -αν/-α των αρσενικών που στην ονομαστική λήγουν σε -ας 
ὁ νεανίας, τὸν νεανίαν, ὦ νεανία. 
ΕΙΝΑΙ ΒΡΑΧΥΧΡΟΝΟ 
στα θηλυκά ουσιαστικά: γραῖα, γαῖα, μυῖα, μαῖα, μοῖρα, πεῖρα, σφῦρα, σφαῖρα, πρῷρα 
στις καταλήξεις -α/-αν (ονομαστική, αιτιατική, κλητική) των προπαροξύτονων θηλυκών ουσιαστικών 
ἡ ἀλήθεια, τήν ἀλήθειαν, ὦ ἀλήθεια 
στις καταλήξεις-α/-αν (ονομαστική, αιτιατική, κλητική) των θηλυκών ουσιαστικών όταν προηγείται σύμφωνο, εκτός του ῥ (μή καθαρό) 
ἡ μοῦσα, τὴν μοῦσαν, ὦ γλῶσσα 
στην κατάληξη -α της κλητικής των αρσενικών που λήγουν σε - της ή έχουν ως β' συνθετικό ένα από τα -αρχης/-τρίβης/- πώλης/-ώνης/-μέτρης 
ὦ στρατιῶτα, ὦ τελῶνα, ὦ βιβλιοπῶλα 
Β ΚΛΙΣΗ 
ΕΙΝΑΙ ΒΡΑΧΥΧΡΟΝΟ 
στην κατάληξη -α των ουδετέρων 
τα δῶρα 
Γ ΚΛΙΣΗ 
ΕΙΝΑΙ ΜΑΚΡΟΧΡΟΝΟ 
στην κατάληξη -ας των θηλυκών επιθέτων 
τῆς ὀξείας, τὰς ὀξείας 
στην κατάληξη -ας του αρσενικού της μετοχής αορίστου στην ονομαστική λόγω αντέκτασης 
ὁ ἀκούσας 
στα ουσιαστικά που λήγουν σε -ᾶν γεν. - ᾶνος και -ις γεν. -ῖνος το α μπροστά από το χαρακτήρα ν 
ὁ Τιτᾶν, τοῦ Τιτᾶνος, τῷ Τιτᾶνι τήν ἀκτῖνα, τάς ἀκτῖνας 
ΕΙΝΑΙ ΒΡΑΧΥΧΡΟΝΟ 
στην κατάληξη -α των ουδετέρων 
τό σῶμα, τό κτῆμα, τα κτήματα 
στις καταλήξεις -α/-ας των αρσενικών και θηλυκών ουσιαστικών 
τὸν φύλακα, τοὺς φύλακας, τὰς χεῖρας 
στις καταλήξεις –α/-αν των θηλυκών επιθέτων 
ἡ ὀξεῖα, τὴν ὀξεῖαν
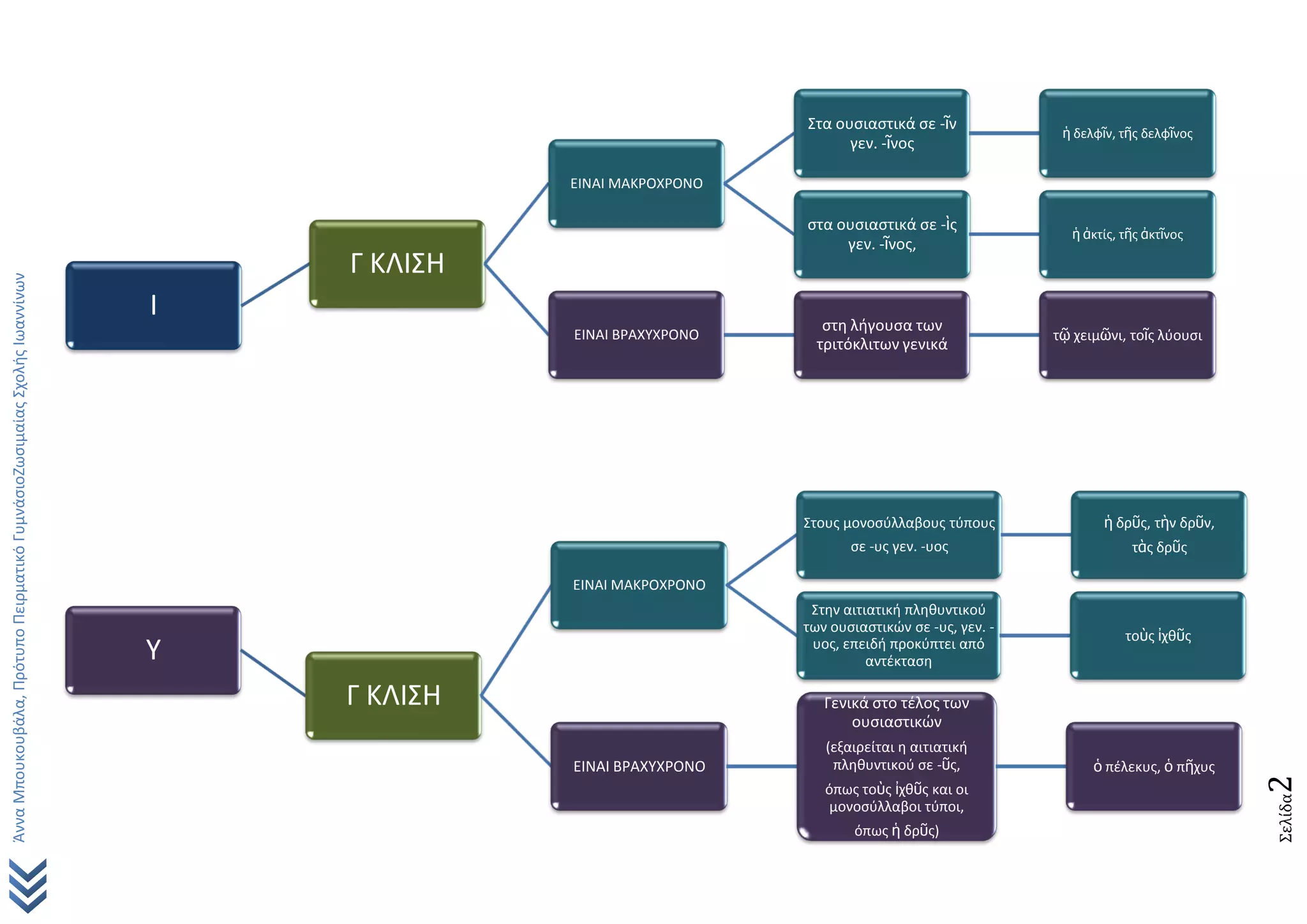
Άννα Μπουκουβάλα, Πρότυπο Πειρματικό ΓυμνάσιοΖωσιμαίας Σχολής Ιωαννίνων 
Σελίδα2 
Ι 
Γ ΚΛΙΣΗ 
ΕΙΝΑΙ ΜΑΚΡΟΧΡΟΝΟ 
Στα ουσιαστικά σε -ῖν γεν. -ῖνος 
ἡ δελφῖν, τῆς δελφῖνος 
στα ουσιαστικά σε -ὶς γεν. -ῖνος, 
ἡ ἀκτίς, τῆς ἀκτῖνος 
ΕΙΝΑΙ ΒΡΑΧΥΧΡΟΝΟ 
στη λήγουσα των τριτόκλιτων γενικά 
τῷ χειμῶνι, τοῖς λύουσι 
Υ 
Γ ΚΛΙΣΗ 
ΕΙΝΑΙ ΜΑΚΡΟΧΡΟΝΟ 
Στους μονοσύλλαβους τύπους σε -υς γεν. -υος 
ἡ δρῦς, τὴν δρῦν, τὰς δρῦς 
Στην αιτιατική πληθυντικού των ουσιαστικών σε -υς, γεν. - υος, επειδή προκύπτει από αντέκταση 
τοὺς ἰχθῦς 
ΕΙΝΑΙ ΒΡΑΧΥΧΡΟΝΟ 
Γενικά στο τέλος των ουσιαστικών (εξαιρείται η αιτιατική πληθυντικού σε -ῦς, όπως τοὺς ἰχθῦς και οι μονοσύλλαβοι τύποι, όπως ἡ δρῦς) 
ὁ πέλεκυς, ὁ πῆχυς

Τα δίχρονα φωνήεντα στα ονόματα των τριών κλίσεων

  • 1.
    Άννα Μπουκουβάλα, ΠρότυποΠειρματικό ΓυμνάσιοΖωσιμαίας Σχολής Ιωαννίνων Σελίδα1 ΤΑ ΔΙΧΡΟΝΑ ΦΩΝΗΕΝΤΑ ΣΤΑ ΟΝΟΜΑΤΑ ΤΩΝ ΤΡΙΩΝ ΚΛΙΣΕΩΝ Α Α ΚΛΙΣΗ ΕΙΝΑΙ ΜΑΚΡΟΧΡΟΝΟ στην κατάληξη -ας όλων των ουσιαστικών, ανεξάρτητα από πτώση τῆς χώρας, τὰς χώρας, τὰς μούσας, τοὺς στρατιώτας, ὁ ταμίας στις καταλήξεις-α, ας, -ᾳ, -αν των θηλυκών ουσιαστικών όταν προηγείται φωνήεν ή ῥ (καθαρό) ἡ χώρα, τὴν χώραν, ὦ χώρα στις καταλήξεις -αν/-α των αρσενικών που στην ονομαστική λήγουν σε -ας ὁ νεανίας, τὸν νεανίαν, ὦ νεανία. ΕΙΝΑΙ ΒΡΑΧΥΧΡΟΝΟ στα θηλυκά ουσιαστικά: γραῖα, γαῖα, μυῖα, μαῖα, μοῖρα, πεῖρα, σφῦρα, σφαῖρα, πρῷρα στις καταλήξεις -α/-αν (ονομαστική, αιτιατική, κλητική) των προπαροξύτονων θηλυκών ουσιαστικών ἡ ἀλήθεια, τήν ἀλήθειαν, ὦ ἀλήθεια στις καταλήξεις-α/-αν (ονομαστική, αιτιατική, κλητική) των θηλυκών ουσιαστικών όταν προηγείται σύμφωνο, εκτός του ῥ (μή καθαρό) ἡ μοῦσα, τὴν μοῦσαν, ὦ γλῶσσα στην κατάληξη -α της κλητικής των αρσενικών που λήγουν σε - της ή έχουν ως β' συνθετικό ένα από τα -αρχης/-τρίβης/- πώλης/-ώνης/-μέτρης ὦ στρατιῶτα, ὦ τελῶνα, ὦ βιβλιοπῶλα Β ΚΛΙΣΗ ΕΙΝΑΙ ΒΡΑΧΥΧΡΟΝΟ στην κατάληξη -α των ουδετέρων τα δῶρα Γ ΚΛΙΣΗ ΕΙΝΑΙ ΜΑΚΡΟΧΡΟΝΟ στην κατάληξη -ας των θηλυκών επιθέτων τῆς ὀξείας, τὰς ὀξείας στην κατάληξη -ας του αρσενικού της μετοχής αορίστου στην ονομαστική λόγω αντέκτασης ὁ ἀκούσας στα ουσιαστικά που λήγουν σε -ᾶν γεν. - ᾶνος και -ις γεν. -ῖνος το α μπροστά από το χαρακτήρα ν ὁ Τιτᾶν, τοῦ Τιτᾶνος, τῷ Τιτᾶνι τήν ἀκτῖνα, τάς ἀκτῖνας ΕΙΝΑΙ ΒΡΑΧΥΧΡΟΝΟ στην κατάληξη -α των ουδετέρων τό σῶμα, τό κτῆμα, τα κτήματα στις καταλήξεις -α/-ας των αρσενικών και θηλυκών ουσιαστικών τὸν φύλακα, τοὺς φύλακας, τὰς χεῖρας στις καταλήξεις –α/-αν των θηλυκών επιθέτων ἡ ὀξεῖα, τὴν ὀξεῖαν
  • 2.
    Άννα Μπουκουβάλα, ΠρότυποΠειρματικό ΓυμνάσιοΖωσιμαίας Σχολής Ιωαννίνων Σελίδα2 Ι Γ ΚΛΙΣΗ ΕΙΝΑΙ ΜΑΚΡΟΧΡΟΝΟ Στα ουσιαστικά σε -ῖν γεν. -ῖνος ἡ δελφῖν, τῆς δελφῖνος στα ουσιαστικά σε -ὶς γεν. -ῖνος, ἡ ἀκτίς, τῆς ἀκτῖνος ΕΙΝΑΙ ΒΡΑΧΥΧΡΟΝΟ στη λήγουσα των τριτόκλιτων γενικά τῷ χειμῶνι, τοῖς λύουσι Υ Γ ΚΛΙΣΗ ΕΙΝΑΙ ΜΑΚΡΟΧΡΟΝΟ Στους μονοσύλλαβους τύπους σε -υς γεν. -υος ἡ δρῦς, τὴν δρῦν, τὰς δρῦς Στην αιτιατική πληθυντικού των ουσιαστικών σε -υς, γεν. - υος, επειδή προκύπτει από αντέκταση τοὺς ἰχθῦς ΕΙΝΑΙ ΒΡΑΧΥΧΡΟΝΟ Γενικά στο τέλος των ουσιαστικών (εξαιρείται η αιτιατική πληθυντικού σε -ῦς, όπως τοὺς ἰχθῦς και οι μονοσύλλαβοι τύποι, όπως ἡ δρῦς) ὁ πέλεκυς, ὁ πῆχυς