《市场营销管理》
第一讲  如何全面认识市场营销 从三个层面来认识市场营销 市场营销观念——从观念的角度对市场营销的认识 市场营销管理——从策略的角度对市场营销的认识
三  个  案  例 “ 名人”掌上电脑降价行动 日本家电企业进入中国市场 亨利 · 福特的故事
第一节  从三个层面来认识市场营销 作为技巧存在的市场营销 作为策略存在的市场营销 作为观念存在的市场营销
第二节  从观念角度理解的市场营销 什么是经营观念 作为观念企业经营观念的演变: 生产观念 产品观念 推销观念 市场营销观念
生产观念 企业认为消费者会喜欢那些价格低的和随处可买得到的产品,因此企业应致力于提高生产的效率和扩大配销的范围上。 企业生产经营的核心在生产环节,而非消费需求上 生产观念在一定情况下,也会发挥作用。
产品观念 企业认为消费者会喜欢那些质量最好、性能最优、功能最多的产品,因此,企业应致力于提供优质的产品并且经常加以改进。 企业经营的核心在于产品,而非消费需求 对质量的两个疑问: 1 。谁眼中的质量 2 。质量是不是越高越好 产品自恋症——营销近视症
推销观念 企业认为如果任其自然,消费者一般不会主动购买本企业太多的产品,因此,企业应下大力展开推销和促销工作。 企业经营的核心在于推销和促销,而非消费需求。 推销是指卖那些生产出来的东西 营销是指生产那些能够卖得出去的产品
营销观念 企业的任务关键在于断定目标市场消费者的需求和欲望,并且要比竞争者更好地满足消费者的需求 营销观念的思想资源: 两个导向: 消费者导向 竞争者导向 四大支柱: 市场中心 顾客满意 协调的市场营销 赢利性
客  户  的  层  次
客户背叛率降低(客户保持率提高)对于企业的影响  倍恩公司的雷切德和哈佛商学院的萨塞尔所做的关于客户维系的研究,计算了 在客户背叛率降低 5% 的情况下,平均客户生命周期内给公司带来的利润流量的 净现值,两者比较,得出客户背叛率对公司利润的影响  行  业 利润增长( % ) 邮  购 20 汽车维修连锁店 30 软  件 35 保  险  经  纪 50 信  用  卡 125
客户管理的目标 提高效率 :通过采用信息技术,可以提高业务处理流程的自动化程度,实现企业范围内的信息共享,提高企业员工的工作能力,并有效减少培训需求,使企业内部能够更高效的运转。 拓展市场 :通过新的业务模式(电话、网络)扩大企业经营活动范围,及时把握新的市场机会,占领更多的市场份额。 保留客户 :客户可以自己选择喜欢的方式,同企业进行交流,方便的获取信息得到更好的服务。客户的满意度得到提高,可帮助企业保留更多的老客户,并更好的吸引新客户。
客户管理的目的 企业的客户可通过电话、传真、网络等访问企业,进行业务往来。 任何与客户打交道的员工都能全面了解客户关系、根据客户需求进行交易、了解如何对客户进行纵向和横向销售、记录自己获得的客户信息。 能够对市场活动进行规划、评估,对整个活动进行 360 0 的透视。 能够对各种销售活动进行追踪。 系统用户可不受地域限制,随时访问企业的业务处理系统,获得客户信息。 拥有对市场活动、销售活动的分析能力。 能够从不同角度提供成本、利润、生产率、风险率等信息,并对客户、产品、职能部门、地理区域等进行多维分析。
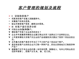
客户管理的规划及流程 I  识别你的客户 将更多的客户名输入到数据库中。 采集客户的有关信息。 验证并更新客户信息,删除过时信息。 II  对客户进行差异分析 识别企业的“金牌”客户。 哪些客户导致了企业成本的发生? 企业本年度最想和哪些企业建立商业关系?选择出几个这样的企业。 上年度有哪些大宗客户对企业的产品或服务多次提出了抱怨?列出这些企业。 去年最大的客户是否今年也订了不少的产品?找出这个客户。 是否有些客户从你的企业只订购一两种产品,却会从其他地方订购很多种产品? 根据客户对于本企业的价值(如市场花费、销售收入、与本公司有业务交往的年限等),把客户分为 A 、 B 、 C 三类。
客户管理的规划及流程(续一) III   与客户保持良性接触 给自己的客户联系部门打电话,看得到问题答案的难易程度如何。 给竞争对手的客户联系部门打电话,比较服务水平的不同。 把客户打来的电话看作是一次销售机会。 测试客户服务中心的自动语音系统的质量。 对企业内记录客户信息的文本或纸张进行跟踪。 哪些客户给企业带来了更高的价值?与他们更主动的对话。 通过信息技术的应用,使得客户与企业做生意更加方便。 改善对客户抱怨的处理。
客户管理的规划及流程(续二) IV  调整产品或服务以满足每一个客户的需求 改进客户服务过程中的纸面工作,节省客户时间,节约公司资金。 使发给客户邮件更加个性化。 替客户填写各种表格。 询问客户,他们希望以怎样的方式、怎样的频率获得企业的信息。 找出客户真正需要的是什么。 征求名列前十位的客户的意见,看企业究竟可以向这些客户提供哪些特殊的产品或服务 争取企业高层对客户关系管理工作的参与
第三节  从策略的角度理解市场营销 营销管理的实质 需求的八种型态及对应的营销策略 营销管理的过程
如  何  认  识营  销  管  理  的  实  质 营销管理的实质是需求管理 企业 ————————— 市场   较少弹性—————不断变化 可控因素———————需求 企 业 市场 营销环境
需 求 的 八 种 型 态 有害需求 ———抵制性营销 不规则需求 ——同步性营销 饱和需求 ———维持性营销 下降需求 ———恢复性营销 过度需求 ———抑制性营销 潜在需求 ———开发性营销 无需求 ————刺激性营销 反需求 ————扭转性营销
市 场 营 销 管 理 过 程 发现和评价市场机会 细分市场——目标市场——市场定位 发展市场营销组合策略 执行和控制市场营销组合策略 从营销环境的变动中去发现 从对消费者的分析中去发现 从对竞争者的分析中去发现
市场营销战略与战术的规划 营销环境 企  业 顾客 市场细分 差异优势 竞争 选  择 战略定位 公司实力 经营目标 目标市场 市场定位 战术方案 4PS 组合 资源配置 时间进程 环境分析 目标市 场选择 营销战略设计 营销战术设计
第二讲  市场和市场营销环境 市场分析 市场营销环境
第一节  市  场  分  析 从经济学角度理解的市场:   交换的场所  交换关系的总和 交换 从市场学角度理解的市场 市场 分工 产权 信用 购买者 购买力 购买动机
第二节  市 场 营 销 环 境 的 性 质 市场营销环境是由企业营销管理职能外部的因素和力量组成的,这些因素和力量影响着营销管理者成功地保持和发展同其目标市场顾客交换的能力 市场营销环境包括宏观市场营销环境和微观市场营销环境 市场营销环境的特点: 市场营销环境的作用方式: 强制性的、不可控的 动态的、不断变化的 提供市场机会 带来环境威胁
第三节  市场营销环境分析 人口环境 经济环境 技术环境 社会文化环境 政治法律环境 自然环境 物质环境
人  口  环  境  分  析 人口数量: 人口结构 家庭结构 人口分布: 人口出生率下降 人口老龄化 家庭规模越来越小:离婚率高、非家庭住户 妇女就业机会越来越大
经  济  环  境  分  析 经济发展阶段 消费者收入 支出模式: 恩格尔系数 储蓄及信贷 实际收入与名义收入 可支配收入与可任意支配收入
社  会  文  化  环  境  分  析 人与自己(他人)的关系 : 以他人为中心——自我价值 人与机构的关系: 依赖(努力工作)———独立(轻松生活)  人与社会的关系: 正式关系————————非正式关系 人与自然的关系: 从属的、疏离——————平等的、亲近 人与宇宙的关系: 宗教导向——————————市俗导向
营 销 环 境 分 析  图 环  境  变  化 人口环境 社会文化环境 经济环境 变化 影响 变化 影响 变化 影响
实例:一个卷烟企业所面临的营销环境 A. 发达国家吸烟人数下降 B. 发展中国家吸烟人数上升 C. 禁止在公共场所吸烟 D. 在香烟外包装上印警示标志 E. 发明一种用莴苣叶制作的香烟
第三讲  消费者市场与消费者行为分析 消费者市场 影响消费者购买行为的因素 消费者购买决策过程
第一节  消 费 者 市 场 消费者市场是指个人或家庭为满足生活需求而购买或租用商品的市场 消费者市场有以下特点: 消费者市场的购买对象: 从交易的商品看 从交易的规模和方式看 从购买行为看 从市场动态看 便利品、选购品、特殊品 耐用品、非耐用品
第二节  影响消费者购买行为的因素 心理因素 文化因素 社会因素 个人因素
影响消费者购买行为的心理因素 动机 认知 学习: 驱策力 态度与信念: 科学的见解、偏见、迷信 弗洛依德的动机理论 赫兹伯格的双因素论 马斯洛的需求层次论 选择性注意  选择性理解 选择性记忆 刺激物 提示物 反应
影响消费者购买行为的文化因素 中国人特性: 自私自利、勤俭、爱讲礼貌、和平文弱、知足常乐、守旧、马虎(模糊)、坚韧及残忍、韧性及弹性、圆熟老到 中国文化特征: 广土众民、多民族融合、历史悠远、几乎没有宗教的人生、历久不变的社会、停滞不前的文化、家族制度、学术不向科学前进、缺乏民主、道德取代宗教、国不象国、无兵的文化、孝的文化、士的文化 次文化: 民族次文化、宗教次文化、种族次文化、地理次文化
影响消费者购买行为的社会因素 社会阶层 相关群体 家庭 认同群体 崇拜性群体
影响消费者购买行为的个人因 素 年龄及生命周期阶段: 单身、新婚、满巢一期、满巢二期、满巢三期、空巢一期、空巢二期、鳏寡就业期、鳏寡退休期 职业 生活方式 经济状况 性格和自我观念 活动 兴趣 思想见解
表 1 :时代差异的影响力 ——来自杨凯洛维奇( Yankelovich Partners )的研究 人生阶段 目前环境 族群经验 市场行为 偏  好 价值观 ★ 人生阶段是你目前的年纪, 以及你在生理或心理上所 处的人生位置 ★ 目前环境是那些影响你 可能购买物品的重大事件: 经济不景气、政治骚乱、科技新发明等 ★ 族群经验是影响最大的、各个时代所共同分享的,这些经验创造出习惯,界定并区别出不同的时代,每一个人经由统一的经验看待世界,并参与消费市场。
表 2 :时代差异初探 基本背景 …  出生于 1909 至 1946 年  出生于 1946 至 1964 年  出生于婴儿潮时代之后 大萧条、二次大战、韩战、  战后经济急速扩展、繁  “ Why  Me?” ,一直遭到各种 冷战,在艰难困苦中长大,  荣兴盛年代,享受空前  骚乱的政治和经济状况折磨, 有备受压制的期许  的就业和教育机会,并  担忧且不确定美国在世界上 视其为 理所当然  的地位及自己在美国的定位 庆祝 … …   胜利  青春  无所不知 成功因为 …   努力拼搏赢得的  天生的、本来就应是胜利者  有二份工作 工作 … …   不可避免的义务  刺激的探险之旅  困难的挑战 休闲 … …   辛勤工作的奖励  生命的意义  放下心来 教育 … …   一个梦想  与生俱来的权利  超越别人的手段 未来 … …   未雨绸缪  “现在”比较重要  不确定、但可以处理 生命中的意外   有好有坏  全是好事  避免它——全是坏事 风尚 … …   团队成员  个人自扫门前雪  白手起家的企业家 夜总会  迪斯科舞厅  泡沫红茶店 财务管理 …   储蓄  花掉  障碍 理想生活 …   第一次接吻  第一栋房子  第一台电脑 和家族一起过感恩节  和家庭一起过感恩节  各和父母过一次感恩节 成熟时代 X 时代 婴儿潮时代
第三节  消费者购买的一般过程 消费者的购买类型 消费者的购买角色 消费者购买的一般过程
消费者购买类型 购买的风险(介入的程度) 大 小 品牌的差异性 大 小
消  费  者  购  买  角  色 倡议者 影响者 决定者 购买者 使用者
消 费 者 购 买 的 一 般 过 程 确定问题: 内在刺激和外在刺激 收集信息: 个人经验、人际来源、公共来源、商业来源 判断评估 购买决策 购后感受与评价
判  断  评  估 产品属性 属性权重 品牌信念 品牌形象
第四讲  竞争分析及竞争策略 竞争者分析 竞争优势理论 竞争战
第一节  竞争者 通常竞争者 / 一般竞争者 :争取同一消费者钱的消费项目 形式竞争者: 所有制造能提供相同服务的产品的公司 行业竞争者: 制造同业或同类产品的公司 品牌竞争者: 以相似的价格向相同的顾客提供类似产品或服务
竞争者分析 对手的经营战略和目标 目标客户群和竞争优势 下一步的行动方案 产品 / 服务、价格 渠道、广告促销 产品的差异性、整体产品 价格政策、成本结构 销售模式、主要卖点 你能看到的现象 你能分析的结论 你想知道的核心内容
竞争分析的层次和目标 找出谁是 竞争对手 描述竞争对 手的状况 分析竞争对 手的状况 掌握竞争对 手的方向 洞悉竞争对 手战略意图 引导竞争对手 的行动和战略 第一步 第五步 第四步 第三步 第二步 第六步
第二节  竞争优势理论 设计学派(六十年代左右): 来自于企业多种职能的协调集成,是对企业业务的计划、协调、执行和控制 竞争环境理论(七十——八十年代): 适应和利用企业的经营环境。 核心能力理论(九十年代早期): 协同竞争理论(九十年代后期):
竞争环境理论 安德鲁: 公司能够做的(组织的优势和劣势)和可能做的(市场机会和环境威胁)的相互匹配—— SWOT 分析法 波特: 以现代产业组织理论的“结构——行为——绩效“模型为基础,强调产业结构决定产业的竞争状态,结构力量决定产业平均利润,进而对每个公司利润率有重大影响。这种分析将重点放在选择适当的产业及该产业最富吸引力的竞争定位上。
核心能力理论 所谓核心能力,是指组织中的集体学习,尤其是如何综合各种生产技巧和集成多种技术,以及工作的组织协调和共同价值的传递。 核心竞争能力的管理: 识别: 1 。是否是竞争差异化的有效来源?是否使企业具有独特的竞争性质而难于被对手模仿? 2 。是否存在顾客可感知的价值? 3 。是否实现了范围经济?表现在是否覆盖了多个部门或产品?是否提供了潜在的进入市场的多种方法? 形成: 首先要求对何种竞争能力应构建和支持有一致的看法;其次是负责能力形成的管理队伍要稳定 应用: 争取取得范围经济效应 巩固: 企业高层管理者对核心能力保护和加强始终给以高度警惕,原因: 1 。客观上随着时间推移,核心能力往往会演变成一般能力; 2 。主观上,如没有专门的经理全面负责能力的管理、部门之间的沟通或交流障碍、缺乏进一步的资助等
第三节  竞争战 认清自己的竞争地位: 市场占有率 思想占有率:如知名度、地域覆盖程度 竞争战的类型及原则 防御战 进攻战 侧击 战 游击战
四种不同的竞争地位 市场领导者: 扩大整个市场需求规模 保卫或扩大自己的市场占有率 市场挑战者 :为挑战而生 市场追随者 :平平淡淡才是真 市场利基者: 不以利小而不为
防御战的原则 面对无法避免的战争,而坚持不打第一枪的政治家是对其祖国的一种犯罪。   ——克劳塞维茨 原则: 只有市场领袖才有资格考虑防御 最好的防御策略就是造就攻击自己的勇气 强硬的挑战性竞争行为应予以坚决制止 评论: 领导者决不能忽视挑战,但也不能坐等挑战而不抢先推出新产品或 新服务。移动靶往往是难以击中。 警告: 一个公司不可轻率地断定自己居于领导地位,否则它不会有足够的实力来实施真正的防御战略。
进攻战的原则 在没有取得绝对优势的地方,你必须根据已有的条件灵活地在关键之处 创造相对优势。   ————克劳塞维茨 原则: 第一进攻原则: 搞清楚市场领袖的实力 第二进攻原则: 从领袖公司的力量中发现薄弱环节,并奋起而攻之 第三进攻原则: 进攻的战线越短越好 评论: 挑战者独立行动时,要像领导者那样,不要把增加市场份额作为你的目标。在攻击战中,你的目标必须在于减少领导者的市场份额或增加你与他相对的市场分额。 最好的办法是,把领导者最弱处变为自己的最强处。
侧击 战的原则 追击是通向胜利的第二步行动。在许多情况下,它比第一步更为重要。   ———克劳塞维茨 侧击原则: 第一侧击原则:细分进入,转入尚未产生竞争的领域 第二侧击原则:战术上要具有突然性,做到出奇不意 第三侧击原则:追击与进攻同样重要 侧击方式: 低价侧击、高价侧击、产品小型化侧击、产品大型化侧击、营销渠道侧击 评论: 侧击战略要求革新——开发新产品或新市场。许多大规模侧击行为往往是通过推出较高(低)价格的产品、较大(小)些的产品,或一些具有其他特色的产品或服务来重新划分市场。早日认识到某一趋势并使产品作出适应该趋势的变动是侧击袭击的好办法。不过做到出奇不意显然是很重要的。 警告: 侧击战通常涉及新产品或新市场的划分,这使得它成为一种高风险、高收益的战略
游击战的原则 敌进我退,敌驻我扰,敌疲我打,敌退我进。   ————毛泽东 游击战的原则: 应瞄准一块小到能守住的细分市场 无论取得多大成功,都不要试图象市场领袖那样去行动 时刻准备望风而逃 游击战的方式: 地理游击战、人口游击战、行业游击战、产品游击战 评论: 这是任何一个市场大部分参与者采取的战略——这些公司太小,不能直接成为领导者,但可以在各个小池塘里成为大鱼,不过离领导者地盘教远,且规模远远不及,故而易为其忽视——这与侧击战不同,后者的目标是针对领导者教重要的市场部分
表:不同竞争者的竞争战略 ⅹ 微不足道的竞争者 ⅹ 弱小的竞争者 ⅹ ⅹ 强大的竞争者 ⅹ ⅹ 市场领导者 游击 侧击 攻击 防御 地位
第五讲  市 场 细 分 第一节  市场细分概论 第二节  市场细分的标准与原则 第三节  目标市场的选择 第四节  市场定位
第一节  市场细分概论 市场营销策略的发展阶段 市场细分的客观基础 市场细分的作用
市 场 营 销 策 略 的 演 变 大量营销阶段 差异化营销阶段 目标市场营销阶段 福特汽车: 大量生产  大量消费   “ 顾客可以在我们这里买到任何汽车,只要他所要的是黑色 T 型轿车”   通用汽车: 为合适的人生产制造合适的车(雪佛兰、奥兹莫比尔、庞蒂亚克、别克、凯狄拉克) Buick Sail
市  场  细  分  的  客  观  基  础 客观基础:消费需求的差异性 定制营销 个性化需求  大量生产
市 场 细 分 的 作 用 分析市场时机,开拓新市场 集中企业资源,投入目标市场 有利于企业制订适当的营销策略
第二节  市场细分的标准和原则 市场细分的标准: 地理变数 人口变数:性别、年龄等 心理变数 行为变数 市场细分的原则: 可衡量性:规模和购买力可衡量程度的大小 可接近性:有效到达细分市场并为之有效服务的程度 有效性:细分市场要有适当的规模和发展潜力
第三节  目标市场的选择 评估细分市场 目标市场范围策略 市场细分化策略
评  估  细  分  市  场 适当的规模和发展潜力—— 市场 公司的目标和资源—— 公司 市场的吸引力—— 竞争
市场的吸引力——竞争环境分析 同行业的竞争者 潜在的竞争者 替代产品 购买者的讨价还价能力 供应商的讨价还价能力 潜在的 竞争者 供应方 同行业 竞争者 买 方 替代产品
同行业的竞争者 现有企业的数量与规模结构 行业所处的生命周期阶段   产品差异性、品牌识别与客户转购成本 成本结构 。如果产品的固定成本或库存成本高,或者研究开发成本高,企业势必会努力扩大销售额以分摊上述成本,包括降价,这样一来,就有可能加剧竞争的压力  退出成本  竞争成败的重要性
替代品的竞争者 第一,可用来替代商品 X 的商品,其价格和替代性为商品 X 的生产者所能制订的价格设置了最高限度;同时,这个最高限价又对商品 X 的利润潜力做了一定的限制。 第二,除非商品 X 的卖者能够提高质量,通过降低成本来降低价格,或者使其产品与它的替代品形成差异,否则可能由于替代品的入侵,它们就有在销售和利润方面冒低增长的风险。 由替代品造成的竞争强度是由商品 X 的单位销售量和替代产品的销售价格之间的交叉需求弹性表现出来的。 X 的销售对于替代品价格的变化越是敏感,替代品的竞争影响就越强大。
潜在的进入者 进入壁垒 : 规模经济  商标的偏好和顾客的忠诚  资本的要求  与规模无关的成本劣势。包括以下这些因素:取得最好最便宜的原材料的有利途径、拥有专利权和独特的技术知识、学习曲线和经验曲线的效果、有利的地段和政府的补贴等  接近销售渠道  政府行动和政策  预期的现有企业对新进入者的反应  : ① 现有企业在防卫它们的市场地位,抵制进入方面早有历史纪录。②现有企业拥有抵制新企业进入的充足的财力。③现有企业能够对销售者和顾客施加影响以保持它们业务。④现有企业有能力并愿意削减价格以保持它们的市场份额。⑤产品需求扩大缓慢。⑥对于现有企业来说,预期离开市场不如决一死战来得合算一些。⑦竞争企业的“品格”
供应者的经济力量   投入对于买者不管怎样都是重要的  供应集团受几个大型企业支配  供应者各自的产品具有较大差异,使买者的转换成本高 购买企业不是供应者的重要顾客  一种投入的供应者不必与其他行业供应者的替代投入竞争  供应厂商集团形成一种可信的前向一体化的威胁
顾客的经济力量   买者规模很大,为数很大  买者的购买在销售行业的全部销售中占有很大的比例  供应行业包括大量规模较小的卖者  所购买的东西在卖者之间是标准化的 ,买者的转换成本低 买者形成一种可信的后向一体化的威胁  行业的产品对买方产品或服务的质量无关紧要  买者从若干个供应者而不是从一个供应者那里购买投入在经济上是可行的。
目 标 市 场 范 围 策 略 —— 如何界定业务或生意 产品 / 市场矩阵——按不同的顾客需要(以不同的产品来表示)和不同的顾客群(以不同的市场部分来表示): 1 。产品 / 市场集中 2 。产品专业化 3 。市场专业化 4 。选择性的专业化 5 。目标市场包括整个市场 四维定义: 1 。需求——莱维特( 1960 ) 2 。产品 / 技术——安索夫( 1967 ) 3 。客户——哈南( 1974 ) 4 。地域
案例 1 : SAS 航空公司界定自己的目标市场 20 世纪 80 年代中叶,当扬 · 卡尔松成为斯堪的那维亚联合航空公司( SAS )的 CEO 时,他对公司的目标市场进行了重新定义:集中发展欧洲民航运输产业中的一个特定市场——经理阶层。即产品——民航运输、需求——商务旅行、客户——经理、地域——欧洲。这意味着 SAS 减少了对其它市场领域的注意,包括飞机租赁、经济舱座位的提供、货运、旅游航班、低关税航运市场部门等。 这一市场的特定需要是:在陆上和空中的准点、安全、个性化和舒适。为此, SAS 开发了许多服务项目来适应,例如,为实现在陆上提供舒适服务的目标, SAS 保证在欧洲和美洲城市的 SAS 宾馆可以直接定座; SAS 拥有一支供租用的车队,由豪华轿车、直升飞机和普通轿车组成,用于接送旅客;在一些城市 SAS 还提供一种将旅客的行李从办公室或 SAS 宾馆运送到机场的特殊服务;在机场备有适当装饰、供旅客使用的特殊房间;更换了服务人员的旧制服;职员重现培训,以改进服务水平和提高处理突发事件的能力,等。简而言之,即向目标顾客提供门对门的服务。
案例 2 :西南航空公司 市场定位: 产品: 民航运输 市场: 自费外出旅游者和小公司的商务旅行者 地域: 达拉斯——奥斯汀——休斯顿  减少门到门的旅行时间 需求:   轻松活泼的旅行生活 低费用的旅行费用 营销措施: 飞机: 全部选用“波音 737” 定票: 电话定票,不通过旅行社(需要什么票—信用卡号—确认) 登机: 报姓名—打出不同颜色卡片—以颜色依此登机—自选座位 机上: 没有头等舱、不提供行李转机服务、不提供餐饮服务
案例 2 :西南航空公司(续) 效果: 办理登机时间比别人快三分之二 飞机在机场一个起落只需 25 分钟(其他要 40 分钟) 去掉头等舱( 3 排 ×3 个 =9 个座位),增加 4 排 ×6 个 =24 个座位 取消餐饮服务后: 服务人员从标准配置的 4 个减少到 2 个(一人年薪为 4 万 4 千美元,且工资占公司用于员工成本费用的四分之一或五分之一) 取消机上餐饮设备,可加 6 个座位 不提供餐饮服务,原着陆后 15 分钟的清洁时间也不必 增加了航班量(其它 6 趟,它 8 趟) 机票售价只要 60-80 美元,大大低于其它 180-200 美元
市  场  细  分  化  策  略 无差异的营销策略 1 。需求和期望基本一致的产品,如高科技、工业产品 2 。高档奢侈用品 3 。功能性强的产品 4 。具有来源国(地)效应的产品 差异化的营销策略 集中性的营销策略
第三节  产 品 定 位 一 . 定位的含义: 勾画本公司形象及所提供的价值的行为,使目标市场顾客能理解和正确认识到本公司有别于其他竞争者的特征,具体地说,是在目标顾客心目中为本公司及其产品塑造特定的形象、赋予一定的特征。 二 . 定位的特点: 1 。相对于竞争者 2 。目标消费者心中 三 . 定位的步骤: 1 。明确潜在的竞争优势 2 。选择竞争优势 3 。明示竞争优势
分析竞争优势的工具——价值链 价值链各环节所要求的生产要素相差很大,比如说,产品的开发环节所要求的主要是受过高等教育、具有专业技术和首创精神的科技人员,宽松自由的组织环境和鼓励创新、提倡独立思考的企业文化。而产品的装配环节则需要大量的工人和严格的确劳动纪律、全面质量管理和成本控制。由于企业资源禀赋不同,即在资源和要素的拥有上存在相当大的差异,这就使得企业具有了在行业价值链中的不同环节形成优势的可能,这种优势的建立在不同企业彼此之间是有差异的。
第六讲  产 品 策 略 产品整体概念 产品组合策略 单个产品决策——品牌决策 产品生命周期 新产品开发
第一节  产 品 整 体 概 念 市场营销观念中的产品: 凡是能够提供给市场以引起人们注意、获取、使用或消费,从而满足某种欲望或需要的一切东西。 包括:实物、服务、人员、地点、组织和主意 产品整体概念: 产品的核心:产品的基本效用和性能 产品的形体:包括质量、特色、式样、品牌和包装 产品的附加:附加服务和附加利益
第二节  产 品 组 合 决 策 关于产品组合的几个概念: 产品组合:指某一企业所生产或销售的全部产品线和产品项目的组合 产品组合的宽度:一个企业有多少产品线 产品组合的长度:一个企业产品组合中产品项目的总数 产品组合的深度:产品线中的每一产品有多少花色品种 产品组合的关联度:一个企业的各产品线在最终用途、生产条件、分销渠道等方面的密切相关程度
案例: P&G 公司的产品组合(部分) 洗涤剂  牙膏  肥皂  尿布  咖啡 象牙雪  欢乐  高露洁  象牙  帮宝适  伏尔高 汰渍  奥克雪多  登奎尔  佳美  鲁维斯  速溶伏尔高 洁拂  德希  克雷丝  拉瓦  高速速溶 小瀑布  杜斯  柯克斯  伏尔高 象牙水  获利  风趣  无咖啡因 黎明  时代  维护  伏尔高 勇敢者 3 号  海岸 独立
产 品 组 合 评 价 评价产品的两个基本方向: 产品竞争力和市场发展潜力 两个前提: 1 。经验曲线 2 。经验数据 产品评价 相应的营销策略: 1 。发展壮大 2 。维持 3 。收割 4 。放弃 2 相对市场 占有率 行业 增长率 10% 问题儿童 明星产品 狗类产品 金牛产品 1
第三节  单个产品决策——品牌决策 品牌的含义 品牌模型 品牌的价值及品牌力 品牌形象 品牌决策
什 么 是 品 牌? 品牌是指一个名字、名词、符号和设计,或者是以上四者的组合,用于同一个(群)出售者的产品相区别 品牌的组成 : 品牌名称:品牌中可以发出声音的部分 品牌标志:品牌中不能发出声音,但可以辨认的部分 品牌与商标: 品牌—— Brand 商标—— Trademark 商标是指受法律保护的品牌或品牌中的某一部分
品  牌  模  型 品牌为什么会产生——品牌形态 品牌以什么为基础——品牌基础 品牌依什么来评价——品牌效果 品牌形态 企业 (品牌基础) 消费者 (品牌效果)
品牌价值及品牌力 品牌的价值 市场领导者通常是强势品牌 强势品牌通常享有较高的利润空间  :美国最近一项研究显示,市场领导品牌的平均获利率为第二品牌的 4 倍,而在英国更高达 6 倍。同时,遇到市场不景气或价格战时,领导品牌也通常能表现出较大活力。  强势品牌没有生命周期  品牌力及其评价 品牌知觉优势是由消费者认知并熟悉品牌所产生的亲近感以及由好感而来的尊重所决定的;而品牌活力则是由品牌对消费者生活的意义所带来的适宜度及该品牌所拥有的特征、即差别化所构成:   品牌活力  差别化 (Differention) :消费者认为品牌有特色 (Vitality)  适切度 (Relevance) :消费者认为品牌对自己的生活有重要意义   品牌知觉优势  尊重 (Esteem) :消费者对此品牌的评价高 (Stature)  亲近感 (Familiarity) :消费者认知、理解并且感觉熟悉此品牌
品  牌  形  象 品牌与其说是市场营销学意义中的实体性的名称、符号、设计,毋宁说是一种心理上的存在,是附加了消费者心理感觉、印象和情绪的品牌,即品牌形象 品牌形象的四个层面: 第一层面:品牌的名称和标志的知名度; 第二层面:品牌品质的认知度:好、差、高、低; 第三层面:品牌联想:受众一想到品牌便会联想到相应的东西,反之亦然;  第四层面:品牌忠实度。 
品  牌  决  策 品牌命名决策: 品牌有无决策 品牌命名决策 使人联想到产品的利益 易读、易认和易记 与众不同或标新立异 符合传统习俗 品牌所有权决策: 全国性品牌 / 制造商品牌 私人品牌 / 中间商品牌 亲族品牌决策: 个别品牌决策:“潘婷”、“飘柔”、“海飞丝” 统一品牌决策: GE 、“娃哈哈” 分类品牌决策:产品的不同类型或产品的质量水平 企业名称加个别品牌 品牌延伸决策 多品牌决策
强生公司产品命名测试   摩黛丝( modess )免带式卫生棉是强生公司旗下的产品。该产品在上市之前为取一个中文名字令强生公司大伤脑筋。经过初期的企划和过滤,选出了“梦的丝”、“摩黛丝”、“好自在”、“美的舒”、“美贴适”、“美的适”、“摩登适”等十多个候选名字。 针对候选名字,强生公司组织进行命名测试,测试消费者的偏好和反应。 1 。记忆测试:检测名字是否容易被记住,结果,“美的适”、“美的舒”、“摩登适”的记忆强度比其它名字差。据推测,这可能由于美的、摩登等字眼已经过多过滥,没有特殊之处。 2 。学习测试:确定名字是否顺口易叫。结果显示,各名称之间差异不大,也未发现谐音的问题。 3 。 偏好测试:确定哪一个名字受欢迎。结果,“梦的丝”脱颖而出,成为最喜爱的名字,其次是摩黛丝。这个结果与事先预料相差甚大。策划者原以为,“适”代表舒适,兼具音译与意译双重功能,受访者的接受意愿可能会比较大高。“丝”只是单纯的音译,与卫生棉的联系似乎不大。但调查结果显示,女性消费者对“丝”的接受程度远大于“适”。 4 。 联想测试:确定候选名字让消费者联想到什么。结果“美贴适”被联想到皮革产品,令策划者大跌眼镜。因为“美贴适”对产品功效有相当贴切的描述,且隐含背胶式粘贴方便,原本是相当看好。而“梦的丝”则完全是一些少女的梦幻、神话、诗情画意的联想。而摩黛丝则有一些成熟稳重之感。 强生公司最后选择了摩黛丝。因为考虑到女性使用卫生棉的期间很长,从青春期一直可到 50 岁左右。“摩黛丝”是一个适合各年龄的中性名字,而“梦的丝”似乎仅属于 20 岁以下的女性。同时,受测者对两者的偏好程度差异不大,因此,虽然“梦的丝”便好程度超过了“摩黛丝”,但公司最终还是选择了“摩黛丝”。
第四节  产品生命周期 产品生命周期的概念 使用产品生命周期概念时应注意的问题 产品生命周期意义 产品生命周期各阶段的策略
产品生命周期的概念 一件新产品自开发过程结束,从投入市场开始到被淘汰为止,均有一个投入、成长、成熟至衰老的过程,这一过程被称为产品生命周期。 投入期: 成长期: 成熟期: 衰老期:
使用产品生命周期概念时应注意的概念 PLC 与产品的使用寿命无关 PLC 主要是指产品形式,但也可以适用于产品大类、产品品牌、企业(产品)进入新市场。 理想模式和特殊模式 拐点的判断:
产品生命周期各阶段的营销策略 ——投入期 快速撇脂: ( 1 )不知晓( 2 )了解产品的人愿付高价( 3 )竞争激烈,公司欲形成品牌偏好 快速渗透: ( 1 )市场规模大( 2 )市场不了解产品( 3 )顾客对价格敏感( 4 )竞争者强大( 5 )有规模效应或经验曲线效应 缓慢撇脂 :( 1 )市场规模有限( 2 )大部分顾客了解产品( 3 )顾客愿付高价( 4 )无激烈竞争 缓慢渗透 :( 1 )市场规模大( 2 )顾客了解产品( 3 )顾客对价格敏感( 4 )存在竞争对手 快速撇脂 快速渗透 缓慢撇脂 缓慢渗透 高促销投入 低促销投入 高定价 低定价 高价——撇脂 低价——渗透 高促销——快速 低促销——缓慢
成长期的营销策略 改进产品质量 增加产品功能、特性、款式等 进入新的细分市场 促销转变: 提高产品知名度——说服消费者购买 为吸引顾客,适时降价
成熟期的营销策略 改进市场: 销售量 = 品牌使用人数 X 人均使用量 促使更多的人使用自己的品牌: 争取未使用者、争夺竞争者的顾客 增加人均使用量: 使用量、使用频率、新用途 改进产品 改进市场营销组合
第五节  新产品开发、试验及推介 新产品的含义: 全新产品:采用新原理、新结构、新技术、新材料制成的产品、。 换代产品:在原有产品的基础上,部分采用新技术、新材料制成的性能有显著提高的产品。 改进产品:在原有基础上,为改善其性能、提高其质量而派生的新产品。 仿制产品: 新产品开发的风险: 新产品的失败率: 消费品 40% ;工业品 20% ;服务产品 18% 失败原因: ( 1 )对市场判断失误—— 30% ; ( 2 )对技术发展判断失误—— 30% ; ( 3 )对生产和费用判断失误—— 20% ; ( 4 )组织管理不善—— 15%
技 术 战 略与 产 品 战 略 技  术 功  能 产  品 商  品 创意 需求 销售 产品战略 创意 销售 需求 技术战略
新 产 品 开 发 的 程 序 新产品构思的产生: ( 1 )构思的来源: 顾客、竞争对手、科学家、推销员、代理商 ( 2 )产生构思的方法: 属性排列法、强制关系法、形态分析法、专家献计献策法 构思的筛选: 产品概念的形成和测试: 产品概念的形成 产品构思: 企业从自己的角度考虑的能够向市场提供的可能产品 的构想——“生产一种粉状牛奶制品” 产品概念: 企业从消费者的角度对这个构思所作的详尽的描述: 谁  使  用:成人、老年人、儿童 什么时候使用:早晨、晚上、日间 想得到的利益:口味好、营养丰富、食用方便
新产品开发的程序(续一) 产品概念的定位: 产品概念的测试: “ 一种粉状牛奶饮品,用于成人即食早餐所需要的营养,且口味好、使用方便。该产品打算制成三种口味:巧克力、香草、草莓,产品使用盒装,一盒装十包,卖八元钱” 是否清楚并相信产品所提供的利益 是否认为该产品解决了你的某一类需求 目前是否有其他产品偏好 对价格、包装、口味等意见 制定营销策略:
新产品开发的程序(续二) 营业分析: 销售量(额)的估计; 成本或利润的估计 产品开发: 产品试销: 销售额波动研究 模拟商店技巧 控制性试销术 实验市场 正式上市:
第七讲  价格策略 有效定价的基本程序 影响价格的主要因素 定价的基本方法 定价策略
第一节  有效定价的基本程序 成  本 竞  争 需  求 战 略 目 标 战略分目标 策略 价格和价格政策
有效定价的程序 首先,决策层必须全面分析成本、需求及竞争是如何影响产品的定价环境 下一步,设立公司的战略目标( Objectives ) 如德克萨斯仪器公司的战略目标是: “ 确保市场份额上的统治地位,从而获得明显的成本优势” 进一步考虑确定战略分目标( goals )——更具体明确,且有实现目标的期限 苹果公司在 1984 年推出其 Macintosh 牌计算机时,有关定价的分目标是: 使大多数学生喜欢并买得起 Macintosh 赢得一定的细分市场,使 Macintosh 在其中比 IBM 的 PCjr 有价格优势 以强有力的促销活动鼓励苹果公司的零售商,使 90% 以上的零售商努力销售 Macintosh 在 18 个月内实现以上目标 确定定价策略
第二节  影响价格的主要因素 消费者对价格的认知和接受过程 影响价格的主要因素
消费者对价格的认知和接受过程 消费者的感知欲望 产品的认知效用 消费者的认知价值 愿意支付的最高价格 产  品 竞争者的产品市场 营销行为及价格 竞争者的认知 价值 广告、人员推销与 其它市场营销行为
影  响  价  格  的  主  要  因  素 产品成本 定价目标(主要): 争取当期利润最大化 保持或扩大市场占有率 保持最优产品质量 生存
附:奥克森菲尔德定价目标一览表 使长期利润最大化 使短期利润最大化 增长 稳定市场 使客户对价格不敏感 维持价格领导者地位 阻止市场新进入者 加速利薄公司的退出 避免政府调查和控制 维持中间人忠诚,获得其销售支持 提高公司及其产品形象 避免供货商要求更多条件,尤其是人员 被客户看作是“公道”的 引发对商品的兴趣 被竞争对手认为是值得信赖的 为系列产品中销售较差的提供帮助 阻止他人降价 使某一个产品“醒目” “ 破坏市场”赢得高售价 设置进入市场的障碍
影响价格的主要因素(续一) 市场需求: 需求价格弹性: 影响价格敏感性的因素: 认知替代品效应 独特价值效应 转换成本效应 对比困难效应 价格——质量效应 支出效应 最终利益效应 分担成本效应 公平效应 存货效应 附:降低消费者对价格敏感性的方法 将产品放置在更昂贵的替代品旁边 将顾客的注意力集中在产品的特色上 提高产品的转换成本 使顾客相信在同类产品间进行比较是困难的,且有风险 提高产品价位,使其成为一种“地位”的象征 将产品与一个顾客对价格不太敏感、重要的最终利益相联系,或使产品占相关总成本较小份额 尽量不要让顾客认为价格是“不合理”的
影响价格的主要因素(续二) 企业市场营销组合 竞争者的产品和价格 其它因素
第三节  定价的基本方法 成本导向定价法: 需求导向定价法: 竞争导向定价法 :
成本导向定价法 基本逻辑:首先确定产品的销售量;然后计算出产品的单位成本和利润目标;最后确定产品价格 基本方法: 成本加成定价法 目标收益法: 如通用汽车公司采用的就是目标收益定价法,该公司在给公司定价时,规定要达到 15—20% 的投资利润 目标利润价格 = 单位成本 + (目标利润率 × 投资成本) / 销售量 收支平衡法: P×Q=FC+VC ×Q  P=FC/Q+VC
第四节  定价策略 一般性定价策略 细分定价策略 心理定价策略
一般性定价策略 撇脂定价:将价格定得相对于产品对大多数潜在顾客的经济价值来讲比较高,以便从分额虽小但价格敏感性较低的消费者细分中获得利润。 消费者:( 1 )特别看重产品的差异,对价格不太敏感(宝丽来的“拍立得”);( 2 )当支出费用较少,顾客即兴购买而未考虑其它替代品 成本:产品价格中很大一部分是单位增量成本(变动成本或增量固定成本),较小的价格溢价,就能较大幅度提高毛利率。 竞争:公司必须有一些手段阻止低价竞争者的进攻,如专利或版权、名牌的声誉、稀缺资源的使用权、最佳分销渠道的优先权等。 渗透定价:将价格定得比经济价值低,以吸引大量顾客。 消费者:有一个较大的市场分额对价格敏感 成本:增量成本仅占价格很小一部分;单位毛利率高或能节约足够的变动成本,使销售员无须降低毛利; 竞争:公司成本(资源)优势明显,或公司现在还不起眼——竞争者不会降低价格进攻企业。 适中定价:尽量降低价格在营销中的地位,重视其它手段。
细分定价策略 根据购买者类型细分——找出对价格敏感者: 获取信息——先定高价,然后给出折扣条件,可以细分出愿付全价和价格敏感者,如优惠券(须收集或剪下优惠券),学生火车票(须出示学生证) 根据销售人员细分——一般限于昂贵商品,且主要是工业品 根据购买地点细分 根据购买时间细分 根据购买数量细分
心理定价策略 对价格差异的感受 参考价格的形成 价格的“心理设计” 为随机性产品定价
一 .  对价格差异的感受 对百分比差异的感受: 韦伯 - 费勒定律:消费者对价格变化的感受更多取决于变化的百分比而非绝对值;价格上下各有一个界限,将价格调整到价格之外易被注意,在界限之内的调价往往被忽视;在价格上限之内一点点提价比一下子提较高价更易被接受,相反,一次性将价格下降到下限之下,比多次小幅降价效果要好 对奇数价格尾数的感受: 第一组:  0 。 89 ¥  0 。 75 ¥ 第二组:  0 。 93 ¥  0 。 79 ¥
例 :奇数价格尾数对人造黄油销售量的影响
二 .  参考价格的形成 现有价格的影响: 产品线定价: 例: 松下的产品线定价对参考价格的影响
建议的参考价格: 包含建议参考价格的广告宣传与不包含建议参考价格的广告宣传相比,对耐用消费品的购买决策影响更大 顺序的影响: 例:
参考价格的形成(续一) 过去价格的影响: 例: 初始定价对以后销售量的影响
参考价格的形成(续二) 购买环境对参考价格的影响 例: 一个人非常渴,想喝一瓶冰镇啤酒,你的朋友打算替你去买,但他会问你:如果超过多少钱一瓶你就不买了。在下列两种情况下: ( 1 )这附加只有一家高级宾馆卖啤酒 ( 2 )这附加只有一家小的杂货店卖啤酒 参加调查的人回答是不同的,统计的中位数各为: 高级宾馆的啤酒是 2 。 65 美元 小杂货店的啤酒是 1 。 50 美元
三 . 价格的心理“设计” 价格心理设计的理论基础——预期理论 即人们对损益的感受是不同的,损失带给消费者的痛苦比相对大小的利得带给他们的欢乐要大 设计消费者的参考点——捐赠效应 消费者宁肯维持现状也不愿意失去对某种财产的拥有权。启示: 假如某种东西的价格只表示拥有者会放弃一些机会,而不是完全放弃某种拥有权,这种东西较好出售 当同样的产品存在价格差异时,应该使消费者认为较低的价格是给予他们的一种折扣,而不让他们认为较高的价格是一种加价 对于某些产品,可以让消费者先使用,再付款 设计利得和损失 在推销一些高品质的产品时,经常使用的广告策略并不是向消费者介绍这些产品的优点以使其产生购买欲望,而是要向他们说明如果不购买的话会损失些什么
三 . 价格的心理“设计”(续一) 设计复合的损失或利得 原理: 随着人们获得的好处或遭受的损失的增大,它们对人们心理的影响越来越小 启示: 将好处分开 将损失组合 将小的损失和大的好处组合在一起 将小的好处和大的损失分开
四。为随机性产品定价 什么是随机性产品: 购买某种产品是为了获得某种可能的利益或者为了规避某种可能的损失。如保险、服务合同等。 启示一——一项针对工业品购买代理商的调查 如果购买一种产品时消费者更看重这种产品给人们带来的正的效应,那么他们往往采用更安全的购买方案,哪怕多花一些钱—— 当有可能获得某种好处时,人们的态度往往不爱冒风险 而购买的产品是为了避免某种风险时,人们更愿意冒险,购买比较便宜的产品—— 当人们可能遭受一些损失时,人们的态度变成了爱冒风险 启示二: 人们往往认为确定的事情的价值很高,而对那些不太确定的方案却不感兴趣。
第八讲  促  销  策  略 沟通过程和促销组合 广告策略 营业推广 人员推销 公共关系
第一节  沟通过程和促销组合 促销的本质——沟通 一个沟通模式要回答五个问题: ( 1 )谁说;( 2 )说什么;( 3 )用什么渠道说;( 4 )对谁说;( 5 )有何效果 沟通模式: 通报人 收报人 译码 媒体 编码
制订最佳促销组合 可供选择的促销手段:广告、人员推销、营业推广、公共关系 制订促销组合时应考虑的因素: 产品性质 促销的基本策略 产品生命周期 沟通任务
第二节  广  告  策  略 什么是广告: 由明确的主办人向不确定的受众所进行的单方面的信息沟通 构成广告的要素: 广告主 媒体 信息 费用 广告运动的管理及决策
广 告 运 动 的 管 理 及 决 策 广告调研: 消费者、企业及其产品、竞争者、市场环境 广告战略决策: 明确广告受众 制定广告目标 确定广告主题 进行广告创意 决定广告表现 广告媒体策划 确立广告预算 进行广告评估
制  订  广  告  目  标 什么是广告目标: 广告主希望广告要达成的效果 广告目标的类型: 销售上的目标 行动上的目标 传播上的效果 为什么要制订广告目标: 是广告效果评估的标准和依据 决定广告表现的形式
不同广告目标所对应的广告表现形式 知晓: 悬疑广告、广告口号、广告歌曲 了解: 分类广告、说明性广告、文案 偏爱: 形象广告、富有声望和魅力的诉 求、辩论性文章、竞争性广告、 证言广告 行动: 价格诉求、最后机会的提供、 POP 广告、折让
决  定  广  告  主  题 什么是广告主题: 广告主题策划的基础: 产品能向消费者提供的价值或利益 广告主题策划的方法: 建立产品价值网 建立产品价值链 创造产品新价值 广告主题选择的原则 广告目标 消费心理 信息个性
广  告  创  意  广告创意的内涵: 为广告意念选择、创造一个或一组意象或意象组合 意象及意象的意义: 意象 :在人们头脑中形成的表象经过创作者的感受、情感体验和理解作用,渗透进主观情感、情绪和一定的意味,经过一定的联想、夸大、浓缩、扭曲和变形,便形成转化为意象。 意象的意义: 指示意义、象征意义、感情意义、情绪意义、诱惑意义 意象的选择、创造与组合: 广告创意的原则: 独创性原则和实效性原则
广告欣赏: 宝马 Z3 型跑车 评析:利用车型的局部线条所构成的鲨鱼特征来凸显产品的狂飙风格
广告欣赏:   TIMBERLAND  越野鞋 评析:运用由碎石沙土组成的跑步机来突出鞋子本身特佳的越野性能。
广告欣赏:   HEINZ  番茄酱 评  析:运用番茄酱与美食分量的夸张对比显示番茄酱的诱人美味。
广告欣赏:   John West  吞拿鱼 评析:巧妙的视觉布局,将 John West  吞拿鱼的鲜味表现得淋漓尽致。                                                                             
广告欣赏:可口可乐之“足球系列”   1996 年欧洲国家杯足球锦标赛期间, FCB 广告公司为可口可乐制作了户外 宣传广告。以可口可乐的瓶子为基础,进行夸张变形,与球赛密切关联。
广告欣赏:可口可乐之“清凉系列” 广告语: 随着你的本性而去 广告语: 随时随地的休闲 广告语: 为清凉而倾倒 广告语: 突然间的清爽
广告欣赏: KITECAT  猫食品 评析 :画面出现一组绕道而行的狗脚印来反映狗儿对强壮猫儿的惧怕。                                                                     
广告欣赏:   《商业周刊》—鲨鱼篇与恐龙篇 评论: 每篇右面分别是咧开血盆大口鲨鱼和恐龙,而每篇的左面则是与之对 应的“政商”,或打呵欠,或正演讲,旁边的动物与二位的尊容维妙维肖,正 是“政商现形记”,讽刺兼有幽默,让人忍俊不禁。
第三节  营业推广——销售促进 什么是营业推广: 企业运用各种短期诱因,鼓励购买或销售企业产品或服务的促销活动 营业推广的类型: 根据实施的对象: 消费者促销 (consumer promotion) 、中间商促销 (trade promotion) 和销售人员促销( sales promotion ) 根  据  内  容: 消费者权益( Consumer Franchise Building, 简称 CFB )和非消费者权益(简称 Non-CFB ) 所谓 CFB ,是将商品的独特之处或出众的优点凸现出来,,包括品牌形象广告、店内产品示范、使用方法说明、样品分发等,使消费者对产品有充分的认识。 所谓 Non-CFB ,指除折扣外,还增加一些额外的诱因,如赢得奖金等,以诱导消费者迅速作出购买决定。它无需列出产品优点,纯以小利勾引消费者。 当一个品牌的 CFB 比率低于 50-55% 时,在未来的一两年内,利润势必下降
营  业  推  广  的  工  具 ——针对消费者 折价券( coupon ) 赠品( premium  ): 随包装赠送、赠送可用之“包装”用具、函索即送(但以能证明确实购买)、函索低价赠送(如附五分之一价钱,可买到全额商品) 抽奖( sweep stakes ) :“寄名”抽奖、“建议”抽奖(答对抽奖)、购物抽奖 免费样品( free samples ) : 逐户赠送、邮寄赠送、点面分送、附在产品上、函索赠送 减价优待 (price-off) 竞赛 (competition) 赠品点券 (trading stamps) 使用示范 (demonstration) 其它:以旧换新、廉价包装、包退包换
营  业  推  广  的  工  具 ——针对中间商 添购折让 (buying allowance): 短期性减价以刺激经销商添购新货色 清货折让 (count and recount allowance) : 提供一定金额,鼓励经销商赶快清理积货或快速周转订货 买回折让 (buy back allowance) : 第一次劝告经销商添购新货时,提供一定金额供其作无法如期出售时的买回补偿 随购赠送 (free goods) 推广折让 (merchandise allowance) : 短期性补贴合约 联合广告 (cooperative advertising) : 长期性补贴合约 列名广告 (dealer-listed promotion) 特别推销补贴 (PM’s or push money) : 给予经销商或其销售员、店员特别的金钱或礼品,请其特别介绍其产品而非竞争对手产品 推销竞赛 (sales contest) 设备赠送 (dealer loader)
第四节  公共关系 公共关系的定义: 公共关系是指这样一些活动:争取对企业有利的宣传报道,帮助企业与有关各界公众建立和保持良好关系,树立和保持良好的企业形象,以及消除和处理对企业不利的谣言、传说和事件 公共关系部门的职能: 与新闻界建立关系: 将有新闻价值的信息及时交给媒体 产品宣传推广: 开展各种活动以宣传特定产品 公司沟通: 内外沟通,增进员工和公众对公司了解或好感 游说: 与政府官员打交道,推动有利的或阻止不利的立法或法规 提出建议: 就公众问题、公司处境及形象问题向公司提出建议 公共关系工具: 新闻: 发现或创造对公司或产品或人员有利的新闻 事件: 通过安排一些特殊的事件以吸引公众对公司及产品的注意 公益服务活动: 演说 书面、视听资料(公司识别系统):
第五节  人员推销 人员推销的性质: 定义 :企业通过派出销售人员,与一个或一个以上可能成为购买者的人交谈,作口头陈述,以推销商品,促进和扩大销售。 双向沟通 特点  建立关系 反应及时 具体运作时弹性较大   目的性强 优点 :  促进购买行动 其它服务 缺点 :   成本高
人员推销的管理决策 招聘  选择  训练 评价  监督  激励  报酬
什么是优秀的推销人员必备的素质:   优秀的推销人员必备的素质: 精力异常充沛 充满自信 经常渴望金钱 勤奋成性 有一种把各种异议阻力或障碍看成是挑战的一种心理状态
推销方格 美国《训练与发展》: ( 6 , 6 )型推销员在 推销业绩上比( 3 , 3 ) 型高三倍,比( 6 , 1 ) 型高 75 倍,比( 1 , 6 ) 型高 9 倍,比( 1 , 1 ) 型高 75 倍 顾客 导向 解决问 题导向 销售技 术导向 事不关 己导向 强力推 销导向 对顾客关心程度 对销售关心程度 低 高 高 低
销售员的类型 事不关己型: “要买就买,不买拉到”。推销员无明确工作目的,缺乏强烈的成就感,对顾客实际需要漠不关心,对公司业绩也不在乎。 顾客导向型: 只知道关心顾客,不关心销售,十分重视推销工作中的人际关系,自认为是顾客的好朋友。处处顺顾客的心意,与顾客保持良好的主顾关系。他们把建立和保持良好的人际关系作为自己推销工作的首要目标,为达此目标,可以不考虑推销工作本身的效果。 强力推销型: 只关心推销效果,不管顾客的实际需要和购买心理 推销技术型 :既不一味取悦于顾客,也不一味强行推销于顾客,往往采用一种比较可行的推销战术,稳扎稳打,力求成交。他们十分注重顾客的购买心理,但可能忽略顾客的实际需求。常常费尽心机,说服顾客高高兴兴购买了一些不该买的东西。 解决问题型: 既了解自己,也了解顾客,既知道所推销的东西有何用途,也知道顾客到底需要什么样的东西;既工作积极主动,又不强加于人。善于研究顾客心理,发现顾客真实需求,把握顾客问题,然后展开有针对性的推销,利用所推销的产品,帮助顾客解决问题,消除烦恼。同时,自己也完成任务。
推销人员的训练 训练的周期: 工业品公司 28 周;服务性公司 12 周;消费品公司 4 周 训练的方法: 课堂教学训练法 角色扮演训练法 个案研究训练法
推销人员的报酬 报酬计划的目标和意义: 吸引推销人员 减少推销人员的流动性 激励推销人员 控制推销人员从事非推销工作 报酬给付的方法: 固定工资制 固定佣金制 固定工资加佣金
推销人员的激励 物资激励: 佣金制度 销售竞赛(金钱、奖品) 精神激励: 奖牌 荣誉称号 颁奖(发新闻) VIP 俱乐部 与老板共进晚餐
推销人员的评估 实绩法 观察法
例:科龙公司销售人员绩效管理及薪酬分配方案 评估原则: 综合绩效原则:主要由主指标(回笼、开单),辅指标(网络开发、网点达标、应收帐款的清理及雷区激励)等内容 即时激励原则:每月进行分公司绩效综合考评,激励先进,鞭策后进 薪金标准及人员编制: 分公司的分类: A 类:广东、湖南、湖北、四川、河南、南京、浙江、济南、重庆、沈阳 B 类:福建、江西、苏南、北京、上海、青岛、天津、黑龙江、陕西、山西、安徽、河北、吉林 C 类:广西、贵州、甘肃、内蒙、云南、新疆、海南、大连 各类分公司经理及业务员都有不同的年薪标准
科龙公司销售人员绩效管理及薪酬分配方案(续) 绩效评价: 销售当量: 销售当量系数 =Σ (月度某型号产品销量 × 该型号产品销售当量) / Σ 月度某型号产品销量 例:广东分公司 2 月份月销量为 5000 台,其中 103L 型 1000 台(销售当量为 0 。 75 ), 243HC 型 2000 台( 1 。 58 ), 185HC 型 2000 台( 0 。 94 ),则广东分公司 2 月份销售当量为: ( 1000X0 。 75+2000X1 。 58+2000X0 。 94 ) /5000=1 。 158
分公司经理 2000 年年薪绩效考核评价办法 主指标 辅指标 10 1 。销售部每月下达网络开发计划 2 。每实现一个回笼金额≥?万元的新客户为网点开发成功 3 。网络开发完成率( D ) = 实际开发网点数 / 计划开发网点数 4 。网络开发年薪( D1 ) = 年薪 /12 ×D ×10% 网络开发 10 1 。销售部每月下达网点达标计划 2 。达标标准:一级市场回笼≥?万元,二级市场≥?万元,三级市场≥?万元 3 。网点达标率( C ) = 本月实际达标网点数 / 计划达标网点数 4 。网点达标月薪( C1 ) = 年薪 /12 ×C ×10% 网点达标 30 1 。开单完成率( B ) = 本月实际开单 / 计划开单 2 。开单月薪( B1 ) = 年薪 /12 ×B ×30% 开单 40 1 。销售回笼完成率( A ) = 本月实际货款回笼 / 计划回笼 2 。回笼月薪( A1 ) = 年薪 /12×A ×40% 回笼 分值比例 评 价 标 准 及 计 薪 办 法 项目
雷区激励 辅指标 -5 1 。不能不折不扣执行公司决策,信息传递不及时, -1 分 / 次 2 。不服从管理,月度违规超过 5 次,后果严重的分公司经理就地免职 日常管理 -5 1 。消协、质检、工商、新闻等部门曝光, -1 分 / 次 2 。各类曝光事件超过 5 次或客户服务或关系处理不当,引起公然冲突,后果严重的分公司或经理就地免职 曝光 -5 1 。因分公司经理政策执行问题造成客户或消费者投诉, -1 分 / 次; 2 。投诉超过 5 次或投诉情节严重的分公司经理就地免职直至其他处理 投诉 -5 库存合理,周转速度不超过三个月,每出现一种型号库存合计大于?台且压库超过三个月,扣发当月综合得分 1 分,累计 5 分扣完为止 库存管理 10 1 。销售部每月下达应收帐款清理计划 2 。 应收帐款清理完成率( E ) = 实际清理金额 / 计划金额 3 。应收帐款清理月薪( E1 ) = 年薪 /12 ×E ×10% 应收帐款清理
附: 2000 年年薪制说明 月薪标准:各类年薪标准 /12 各类指标完成率最高为 150% ,超过 150% 的,以 150% 为标准计算 分公司综合考评得分 =A ×40+B ×30+C ×10+D ×10+E ×10  - 雷区激励得分 分公司经理月薪 = ( A1+B1+C1+D1+E1 )  × 销售当量系数 - 雷区激励得分 /100 × 月薪标准 嘉奖:每月进行综合考评,设立金牌制度,每月前十名且回笼完成率≥ 90% 的分公司经理获金牌一枚,第一至五名依此获奖金 5000 元、 4000 元、 3000 元、 2000 元、 1000 元,第六名至第十名分别获奖金 500 元;倒数后五名获黄牌一枚,倒数第一名至第五名依此负激励 1000 元、 800 元、 600 元、 400 元、 300 元,并在当月工资中体现 淘汰:连续三个月得黄牌者直接淘汰,累计得五枚黄牌者直接淘汰(金牌一枚可抵充黄牌一枚) 兑现时间:当月工资于次月兑现
推销技巧 寻找顾客的技巧 接近顾客的技巧 推销介绍的技巧 处理客户异议的技巧 达成成交的技巧
例 1 :佩玻公司使用的与客户签定 销售合同的技巧 尝试性签约: “如果你选择了佩玻公司的产品,你会舍弃哪一个牌子?” 假定客户已同意购买 :询问一些怎样买或何时买等具体问题。 提一个选择问句: “你认为你需要多少?六个还是七个?” 采取行动: 先开始与客户签定合同的行动,填写订单或其它文件。 诱导客户: 使用一个特殊的促销方法,通常是打折(该技巧只有在别的技巧都失败的时候使用。但当销售员发现产品对客户一点吸引力也没有的时候,千万不要使用该方法) 总结情况: 总结产品的定位、好处及销售介绍材料中其它内容。 平衡性行动: 用一个利弊分析来列出购买产品的风险和利益。
例 2 :德拉柯特公司与客户签定销售合同的技巧 直接提出签约要求: “我可以帮你填一张定单吗” 填写订单表格: 主动填写定单表格,并不时的了解一些不必要的信息。不要说:“签一下这个”,而是“你只需 OK 一下这个就可以了”。 非此即彼: 即提一个选择句。 完全控制 :当客户提出某个反对意见时,请求客户同意如果你能证明这个意见完全根据,他就买你的产品。 讲述告诫性故事: 提起另一个买主。 “ 让我再想想”: 客户最后都会这样说,你可以说:“好吧,我想如果你真不感兴趣,你根本不需再想什么了。为了使你了解你了解所有你需要的信息,请告诉我,你仍然拿不准的是什么?” 最后意见: “如果我理解正确,你不买的唯一理由是——” 推销失败: 当你准备放弃时,问一问客户你为什么推销不成功。 根除意见: 问客户不买是否是因为意见 X ,如不是,是否是意见 Y ,一直到你找到所有常见意见为止。
第九讲  渠  道  策  略 渠道的选择 渠道的管理 渠道的整合
例:一个美国电子应用产品制造商的渠道历史 直接销售队伍( 1971 ) 内部销售团队( 1973 ) 为大规模零售配备 30 个分销商( 1975 ) 全美 30 个品牌专卖店 ( 1977 ) 6 个欧洲品牌专卖店 ( 1978 ) 由于品牌专卖店 的竞争,三个主 要的零售连锁店 倒闭,只剩下 4 家 ( 1981 ) 邮购(直接)目录 ( 1982 ) 由于与目录邮购的渠道冲突, 11 个分销商退出( 1984 ) 为目录邮购设立 内向型呼叫中心 ( 1985 ) 外向型呼叫中心 ( 1987 ) 美国品牌专卖店倒闭, 欧洲店营业 ( 1990 ) 14 个“国家经理”独立 代理签约 ( 1993 ) 因特网网站,产生 4000 美元收入( 1996 )
第一节  渠  道  的  选  择 渠道类型的选择 选择和客户匹配的渠道 选择和产品匹配的渠道 选择赢利能力强的渠道 分销密度的选择
渠  道  的  三  种  类  型 直接销售渠道: 包括销售代表的区域销售队伍 间接销售渠道: 中介,如有附加价值的商业伙伴、分销商 直接营销渠道: 不需要销售队伍就能将厂商和客户直接联系在一起的渠道,包括电话营销、直接邮购、因特网等。
销售渠道的形式 销售人员直销 电话 / 因特网直销 代理商 / 分销商 零售商 / 专卖店 OEM 供应商 系统集成商 增值服务商
(一)选择和客户匹配的渠道 图:与客户购买行为的匹配 识别主要 客户及其 购买行为 监控(回 应)购买 行为的 变化 提供灵活 的渠道 选择 按关键的 购买准则 选择销售 渠道
识别主要客户及其购买行为 三种类型的客户: 现有的客户 :它们曾经的购买行为、在哪一种渠道中的销售额在上升或下降、是否在进入不同的渠道中遇到了强有力的抵抗或已经顺利被客户接受 竞争对手的客户: 这些客户是如何购买的、竞争对手向他们提供了哪些渠道、他们使用了哪些、对手提供的渠道中哪些产生了较快增长、对手提供的渠道中哪些遭遇到了抵抗 产业外的客户: 卖游艇的公司和卖汽车的公司拥有几乎同样的客户基础 识别主要客户 关于客户的关键信息: 客户的规模(如去年的收入)、交易量(你去年购买了我公司多少产品)、市场细分(你去年购买了我公司哪些产品)
识别主要客户及其购买行为(续)   —— 主要客户渠道使用和偏好 图:渠道偏好调查 报摊 电话 超市 因特网 邮购 零售商店 分销商 销售代表 我决不会使用这种方式购买 如果提供了这种方式,我会考虑 我还没有使用它,但有可能使用 我已通过这种渠道购买 渠道 偏好
按  关 键 的 准 则 选 择 销 售 渠 道 表:渠道与客户购买准则的结合 √ √ √ √ √  √ √ √ √ √ √ √ √ √ √ √ √ 最低价格 全天候支持 √ √ √ √ √ √ √ √ √ √ √ √ √  √ √ √ √ √  √  √  √  定货速度 / 容易性 自我服务 √  √ √  √  √ √  √ √ √ √ √ √ √ √ √ √ √ √ √ 现场安装 快速 / 本地技术持 √ √ √ √ √  √ √ √ √ √ √ √ √ √ √ √ √ √ √ √ √ √ √  按要求定制 交货的灵活性 √ √  √ √ √ √ √ √ √ √  √ √ √ √ √ √ √ √ √ 专家建议 培训 因特网 呼叫 中心 零售 商店 分销 伙伴 直接销售队伍 购买准则 渠道
谁是我们目前的客户? 他们在购买时使用的是怎样不同的准则? 他们的“购买状态”——他们什么时候和如何做生意 他们用(或想用)一种方式购买某种产品,同时用另一种方式购买其它产品吗? 他们是否在不同的时间用不同的方式购买同样的产品? 我们是否有不同类型的客户——每一类都有不同性质的需求? 如果是,不同类型的客户需求间的差异性如何? 我们是否已经识别了新的客户或者我们需要的某一种客户? 相比于我们现有的客户,这些将来的新客户的需求如何? 需要什么样的渠道去响应所有的客户需求的多样性? 使  渠  道  更  加  灵  活   —— 10 个伸展性的问题
案例:  英  国  的  鲜  花  业  的  渠  道  策  略 如果你是一个鲜花消费者,你在购买鲜花时,最看重什么(购买准则): 价格、送货迅速和专家建议。 鲜花业的渠道选择: 呼叫中心、因特网和临近的零售店 一个问题: 便利商店 7-11 现在销售了一种预付价值为 36 美元的鲜花卡, 这种渠道的效果会怎样? √ √ √ √ √ √ √ √  √  √ √ √ √ 个人选择 / 定制 专家建议 √ √ √ √ √ √ √ 交货的灵活性 √ √ √ √ √ √ √  订货速度 √ √ √ √ √ √ 价格 因特网 呼叫中心 零售店 渠道吸引力 “ 个人接触” 手工作业 容易且灵活的定货 得到建议 容易且灵活的定货 购买冲动 购买状态 婚礼、毕业 早日康复 秘书定货 周年纪念 情人 客户购买准则 购买决策
(二)选择和产品匹配的渠道 产品——渠道适应性的衡量尺度: 产品定义 按客户要求定制 聚合性 排他性 客户教育 替代性 成熟度 客户风险 谈判
产品定义界定的一种产品或服务是: 可以以熟知的和容易了解的实物形式出售 有明确的使用范围和目的 有表达得很清楚的利益 产品的定义程度越低,在销售产品时就要更多地解释和说明产品的使用目的和利益;反之,定义越明确,需要的解释就越少。 可以分为三种产品: 高定义的产品: 如铅笔,有明确的使用范围和利益,可以通过任何渠道销售。渠道选择的目标是把它们尽可能地移到最低成本的渠道,通常适应于直接营销渠道。 中等定义的产品: 如某些保险服务,其潜在价值和用途不是完全清晰,需要通过确定的人员来进行销售,包括分销商、有附加价值的商业伙伴或直接销售队伍。当产品的使用方法和购买的利益是相对明确的,产品一开始就是封装好易于识别的,零售店是恰当的渠道。 低定义的产品: 如果没有解释很难识别,通常是专业化的服务。区域销售经理和有附加价值的商业伙伴可选择。很少通过大规模市场分销或直接营销渠道。 产  品  定  义
聚  合  性 聚合性是指一种产品或服务是一个独立的出售物,还是一个大的解决方案中的一个组成部分。 如果客户只需要全面的解决方案,而不是单个产品,卖方就不得不寻找中介——间接渠道。
案例:海尔为何特立独行 1 0天前,当苏宁在南京大宴家电巨头的时候,海尔在青岛对外宣布了其2000年全球营业额突破06亿元的消息。也许这只是巧合,而且本来双方就“合作得比较少”。但是当越来越多的家电制造商背弃当初的封杀“大户”路线,向苏宁们投怀送抱,“相逢一笑抿恩仇 ”时,海尔尤其给人一种特立独行之感。 当年自建营销网络最成功的三个集团:海尔,TCL、美的。美的已然“叛变”, 创维和TCL的营销系统正在大裁员,只剩下海尔还在坚持自主营销,并在自己组建的“铁板一块”的营销网络里从容不迫,全然不理会门外的喧嚣。不仅在销售模式上,在“乱哄哄你方唱罢我登场“的家电业,不时上演的结盟、限价、跳水的戏剧中,海尔也多似旁观者。 在90年代以前,春兰曾采用销售人员的直销方式,后采用“自主开发和经销开发相结合”的方式,发展了一大批的经销商,从而由直销式转变为代理制,90年代中期以后,随着众多品牌的崛起和市场的供大于求,代理商和零售商之间的利润差价越来越小,出现代理商为把货卖出去擅自压低价格的现象。为防止终端市场失控,1997年,春兰开始在全国实施其庞大的春兰星威连锁计划,包括自建120家专卖店和3000家商场店中店。但是这个轰轰烈烈的计划似乎现在悄无声息了。厂家的一个销售经理捏着手中的一支笔就可以对前来订货的经销商们颐指气使的美好时光一去不复返了。 前一段沸沸扬扬的创维陆黄之争的焦点之一也在于销售模式的选择。陆主张多开专卖店,自建营销网络,将终端直接对准用户,而黄宏生则主张利用各地现有的商业系统来扩大创维产品的销售。将帅不和的结局是2000年11月2日,陆强华携创维150多号人马集体出走高路华。现在陆的继任扬东文在“用两条腿走路”。对于陆的模式,杨说:“集权制销售模式确有一定的成效,但随着销售市场的日益成熟,自建销售网络,只 卖一种产品,必然加大成本开支和资源浪费。” 但是,从杨对陆的评价中,暴露了创维由于产品相对单一带来的专卖店成本的的增加。这是许多大型集团自建营销网络时“不能承受之重”。最能够承受的是海尔,海尔专卖店的产品包括空调、洗衣机、电脑、微波炉、冷柜、燃气灶等十几个品种的产品———同样面积的专卖店,卖比别人多好几倍的产品,营销成本自然也相应地降低了。这是海尔敢特立独行而又能游刃有余的原因之一。 自主营销时代真的终结了?海尔不这么看。海尔广州公司的有关人员介绍说:海尔的销售平台主要主要是海尔专卖店和国营大商场、家电专营店。但海尔专卖店并非由海尔集团投资建设的,而是通过特许经营来规范规范和降低成本。海尔对经销商的挑选要经过严格的考察,考察的因素包括老板综合素质、资金实力和其在当地家电业的地位,一般取当地前三名者。专卖店由被选定的经销商自己投资改造,遵守海尔的CI系统。专卖店经销商一旦选定,需到青岛总部海尔大学接受海尔企业文化和企业管理培训,经考试成绩优异者方可发放海尔专卖店营业许可证。这其中利用的实际上是海尔的品牌价值。在最近公布的“中国最有价值品牌”中,海尔品牌价值为330亿元,位居第二。海尔试图以品牌优势达到经销商和自己的双赢:自己节省开支,经销商借海尔提升形象。和麦当劳、肯德基一样,海尔在开专卖店前对社区的人口数量,家庭数量,都进行严格的市场调研,之后用一套精密的计算方法,看开在哪个地方划算,如何布局最合理。比如海尔专卖店在建设时,尽量避免与国营大商场交错,不与其产生冲突,而且专卖店一般都建在一级市场和二级市场的郊区或县及网络,还需要去游说、去寻求经销商的合作吗?
排  他  性 有些产品被定位为有较高声誉或专门提供给有限的购买者,它们可被定义为排他性产品。 案例一: 在 80 年代末的快速增长目标的推动下, Gucci 将它的高品位产品线带入了包括数以千计零售商的大规模市场渠道。公司的形象被损坏,销售直线下滑,对客户而言,  Gucci 这个品牌失去了光环。为挽救市场颓势,  Gucci 大幅度地削减了它的分销渠道,以提供额外服务的 500 个高品质商店替代了数以千计的品质千差万别的店面。结果是 Gucci 的营业额急剧反弹,一年后,其利润上升了 64% 。——排他性产品必须通过排他性渠道销售,通常意味着使用昂贵销售资源的较高接触性的渠道。 案例二: 1987 年,本田公司作出了一个决定:通过新的销售网络来销售它的新品牌“雅阁”,而非利用现有的渠道。尽管它花了好几百万美元才建立起了这个全新的网络,但它已经号准了豪华汽车市场的脉搏——豪华汽车的购买者知道他们购买的是更好的东西,而有别于一般的消费者。
“ 渠道化”一种产品——使产品准备适应渠道 产品——渠道适应性并不仅仅为一个给定的产品配置一个适当的渠道,另 一方面,一旦新渠道被评估,新渠道也会要求对产品重新设计或重新构想。 为了在一个新渠道取得成功,产品通常要“准备适应渠道”。 表:使产品“准备适应渠道”——交易中的 6 种工具 提供附属的支持渠道,提供任何必要的服务或售后支持,支持渠道中的服务内容不会出现在其它渠道 支持集成化 除去易引起混乱的购买要求,简化合同和财务条款 购买精简化 把培训、某些环节的程序和售后服务说明书作为基本产品的一部分 使用者的自我服务 识别现实的、可选择的渠道中能支持的目标价格 渠道定价 消除不必要的款式变化和定制选择项 产品标准化 减少产品性能的数量 使产品简化
(三)选择赢利能力强的渠道 高 低 销售附加值 低 高 销售成本 表:按渠道分类的交易成本 注: ( 1 )工业品: 2000-5000 美元的销售额 ( 2 )根据 1996 年制造业、 化工和造纸业数据 整理而来 资料来源:牛津协会 0.10 美元 因特网 30-50 美元 电话销售 200-300 美元 商业伙伴 500 美元 区域代表 每笔交易成本 渠 道 类 型
渠道选择过程的次序 √ √ √ :最终渠道解决方案 因 特 网 直  邮 专 卖 店 零售商店 分 销 商 区域销售代表 ( 3 ) 经济性能的评估 ( 2 )渠道与产品有良好的适应性吗? ( 1 ) 客户会使用这种渠道吗? 所有可能的渠道
分  销  密  度  的  选  择 密集分销策略: 制造商尽可能地通过众多负责任的、适当的批发零售商分销产品 适合于消费品中的便利品 选择性分销: 在某一地区通过少数几个经过精心挑选的、最合适的中间商分销商品 适合于选购品 独家分销: 制造商在一定地区、一定时间只选择一家中间商销售自己的产品。 适合于一些特殊品
第二节  渠道的管理决策 渠道成员的选择 渠道成员的激励 渠道成员的评估
第三节  渠道的整合 以前,大多数企业通常只是通过某种单一的渠道出售其产品和服务,现在,则选择通过一种混合型销售渠道模式走向市场 将多种渠道紧密结合在一起,使不同的渠道在同一销售过程中各自承担不同的职能,形成一个统一的渠道体系,以提高销售利润率,并为更广泛的客户提供更完善的服务
典 型 的 销 售 过 程 潜在客户 的产生 售后支持 销售工作 的结束 建议书的 撰写、 进入销售 流程 潜在客户 身份确认
销售过程中的渠道的专业化 注: √ √ √ :独特的贡献,即最好的性能或最低成本的渠道 √ √  :可以运用 √  :不适合或不经济  任务 渠道 潜在客户 的产生 客户身份 的认证 售  前 销售结束 售后支持 直接(区 域)销售 分销商 / 商 业伙伴 电话渠道 因特网 √ √ √ √ √ √ √ √ √ √ √ √ √ √ √ √ √ √ √ √ √ √ √ √ √ √ √ √ √ √ √ √ √ √ √ √ √ √ √ √ √
例:渠  道  整  合 任务 渠道 潜在客户 的产生 客户身份 的认证 售  前 销售结束 售后支持 直接(区 域)销售 分销商 / 商 业伙伴 电话渠道 因特网 任务 渠道 潜在客户 的产生 客户身份 的认证 售  前 销售结束 售后支持 直接(区 域)销售 分销商 / 商 业伙伴 电话渠道 因特网 表 1 :未整合的渠道销售模式 表 2 :整合后的渠道销售模式
渠道整合的二个例子 Staples  ——   通过直邮方式向客户及地区业务伙伴寄去企业的产品目录。需要购买的客户打电话到公司的呼叫中心,向企业下订单。 IBM  ——  定期向企业发出中小规模业务( SMB )解决方案。如特意为 AS/400 计算机定制的软件解决方案。市场销售活动开始于直接销售部门,他们向潜在客户散发包含 800 服务业务的小册子。用户拨叫 800 ,就可到达 IBM 呼叫中心,并确认身份。确认身份后的用户由 IBM 商业伙伴提供服务以达成交易。一旦交易达成, IBM 就将设备发往用户处,其商业伙伴接管并提供现场安装及技术支持等服务
渠道移交的管理 一个销售过程由三至四个渠道提供服务要比单一渠道更容易犯错误。尤其是渠道之间业务的移交常常是错误滋生的温床。 渠道移交管理——防止渠道移交环节出现错误 任务完成点的精确定义——销售过程中的每一个任务都必须被精确定义 移交程序的定义——制订书面化、特定格式的移交程序

《市场营销管理》

  • 1.
  • 2.
    第一讲 如何全面认识市场营销从三个层面来认识市场营销 市场营销观念——从观念的角度对市场营销的认识 市场营销管理——从策略的角度对市场营销的认识
  • 3.
    三 个 案 例 “ 名人”掌上电脑降价行动 日本家电企业进入中国市场 亨利 · 福特的故事
  • 4.
    第一节 从三个层面来认识市场营销作为技巧存在的市场营销 作为策略存在的市场营销 作为观念存在的市场营销
  • 5.
    第二节 从观念角度理解的市场营销什么是经营观念 作为观念企业经营观念的演变: 生产观念 产品观念 推销观念 市场营销观念
  • 6.
  • 7.
  • 8.
  • 9.
    营销观念 企业的任务关键在于断定目标市场消费者的需求和欲望,并且要比竞争者更好地满足消费者的需求 营销观念的思想资源:两个导向: 消费者导向 竞争者导向 四大支柱: 市场中心 顾客满意 协调的市场营销 赢利性
  • 10.
    客 户 的 层 次
  • 11.
    客户背叛率降低(客户保持率提高)对于企业的影响 倍恩公司的雷切德和哈佛商学院的萨塞尔所做的关于客户维系的研究,计算了在客户背叛率降低 5% 的情况下,平均客户生命周期内给公司带来的利润流量的 净现值,两者比较,得出客户背叛率对公司利润的影响 行 业 利润增长( % ) 邮 购 20 汽车维修连锁店 30 软 件 35 保 险 经 纪 50 信 用 卡 125
  • 12.
    客户管理的目标 提高效率 :通过采用信息技术,可以提高业务处理流程的自动化程度,实现企业范围内的信息共享,提高企业员工的工作能力,并有效减少培训需求,使企业内部能够更高效的运转。拓展市场 :通过新的业务模式(电话、网络)扩大企业经营活动范围,及时把握新的市场机会,占领更多的市场份额。 保留客户 :客户可以自己选择喜欢的方式,同企业进行交流,方便的获取信息得到更好的服务。客户的满意度得到提高,可帮助企业保留更多的老客户,并更好的吸引新客户。
  • 13.
    客户管理的目的 企业的客户可通过电话、传真、网络等访问企业,进行业务往来。 任何与客户打交道的员工都能全面了解客户关系、根据客户需求进行交易、了解如何对客户进行纵向和横向销售、记录自己获得的客户信息。能够对市场活动进行规划、评估,对整个活动进行 360 0 的透视。 能够对各种销售活动进行追踪。 系统用户可不受地域限制,随时访问企业的业务处理系统,获得客户信息。 拥有对市场活动、销售活动的分析能力。 能够从不同角度提供成本、利润、生产率、风险率等信息,并对客户、产品、职能部门、地理区域等进行多维分析。
  • 14.
    客户管理的规划及流程 I 识别你的客户 将更多的客户名输入到数据库中。 采集客户的有关信息。 验证并更新客户信息,删除过时信息。 II 对客户进行差异分析 识别企业的“金牌”客户。 哪些客户导致了企业成本的发生? 企业本年度最想和哪些企业建立商业关系?选择出几个这样的企业。 上年度有哪些大宗客户对企业的产品或服务多次提出了抱怨?列出这些企业。 去年最大的客户是否今年也订了不少的产品?找出这个客户。 是否有些客户从你的企业只订购一两种产品,却会从其他地方订购很多种产品? 根据客户对于本企业的价值(如市场花费、销售收入、与本公司有业务交往的年限等),把客户分为 A 、 B 、 C 三类。
  • 15.
    客户管理的规划及流程(续一) III 与客户保持良性接触 给自己的客户联系部门打电话,看得到问题答案的难易程度如何。 给竞争对手的客户联系部门打电话,比较服务水平的不同。 把客户打来的电话看作是一次销售机会。 测试客户服务中心的自动语音系统的质量。 对企业内记录客户信息的文本或纸张进行跟踪。 哪些客户给企业带来了更高的价值?与他们更主动的对话。 通过信息技术的应用,使得客户与企业做生意更加方便。 改善对客户抱怨的处理。
  • 16.
    客户管理的规划及流程(续二) IV 调整产品或服务以满足每一个客户的需求 改进客户服务过程中的纸面工作,节省客户时间,节约公司资金。 使发给客户邮件更加个性化。 替客户填写各种表格。 询问客户,他们希望以怎样的方式、怎样的频率获得企业的信息。 找出客户真正需要的是什么。 征求名列前十位的客户的意见,看企业究竟可以向这些客户提供哪些特殊的产品或服务 争取企业高层对客户关系管理工作的参与
  • 17.
    第三节 从策略的角度理解市场营销营销管理的实质 需求的八种型态及对应的营销策略 营销管理的过程
  • 18.
    如 何 认 识营 销 管 理 的 实 质 营销管理的实质是需求管理 企业 ————————— 市场 较少弹性—————不断变化 可控因素———————需求 企 业 市场 营销环境
  • 19.
    需 求 的八 种 型 态 有害需求 ———抵制性营销 不规则需求 ——同步性营销 饱和需求 ———维持性营销 下降需求 ———恢复性营销 过度需求 ———抑制性营销 潜在需求 ———开发性营销 无需求 ————刺激性营销 反需求 ————扭转性营销
  • 20.
    市 场 营销 管 理 过 程 发现和评价市场机会 细分市场——目标市场——市场定位 发展市场营销组合策略 执行和控制市场营销组合策略 从营销环境的变动中去发现 从对消费者的分析中去发现 从对竞争者的分析中去发现
  • 21.
    市场营销战略与战术的规划 营销环境 企 业 顾客 市场细分 差异优势 竞争 选 择 战略定位 公司实力 经营目标 目标市场 市场定位 战术方案 4PS 组合 资源配置 时间进程 环境分析 目标市 场选择 营销战略设计 营销战术设计
  • 22.
    第二讲 市场和市场营销环境市场分析 市场营销环境
  • 23.
    第一节 市 场 分 析 从经济学角度理解的市场: 交换的场所 交换关系的总和 交换 从市场学角度理解的市场 市场 分工 产权 信用 购买者 购买力 购买动机
  • 24.
    第二节 市场 营 销 环 境 的 性 质 市场营销环境是由企业营销管理职能外部的因素和力量组成的,这些因素和力量影响着营销管理者成功地保持和发展同其目标市场顾客交换的能力 市场营销环境包括宏观市场营销环境和微观市场营销环境 市场营销环境的特点: 市场营销环境的作用方式: 强制性的、不可控的 动态的、不断变化的 提供市场机会 带来环境威胁
  • 25.
    第三节 市场营销环境分析人口环境 经济环境 技术环境 社会文化环境 政治法律环境 自然环境 物质环境
  • 26.
    人 口 环 境 分 析 人口数量: 人口结构 家庭结构 人口分布: 人口出生率下降 人口老龄化 家庭规模越来越小:离婚率高、非家庭住户 妇女就业机会越来越大
  • 27.
    经 济 环 境 分 析 经济发展阶段 消费者收入 支出模式: 恩格尔系数 储蓄及信贷 实际收入与名义收入 可支配收入与可任意支配收入
  • 28.
    社 会 文 化 环 境 分 析 人与自己(他人)的关系 : 以他人为中心——自我价值 人与机构的关系: 依赖(努力工作)———独立(轻松生活) 人与社会的关系: 正式关系————————非正式关系 人与自然的关系: 从属的、疏离——————平等的、亲近 人与宇宙的关系: 宗教导向——————————市俗导向
  • 29.
    营 销 环境 分 析 图 环 境 变 化 人口环境 社会文化环境 经济环境 变化 影响 变化 影响 变化 影响
  • 30.
    实例:一个卷烟企业所面临的营销环境 A. 发达国家吸烟人数下降B. 发展中国家吸烟人数上升 C. 禁止在公共场所吸烟 D. 在香烟外包装上印警示标志 E. 发明一种用莴苣叶制作的香烟
  • 31.
    第三讲 消费者市场与消费者行为分析消费者市场 影响消费者购买行为的因素 消费者购买决策过程
  • 32.
    第一节 消费 者 市 场 消费者市场是指个人或家庭为满足生活需求而购买或租用商品的市场 消费者市场有以下特点: 消费者市场的购买对象: 从交易的商品看 从交易的规模和方式看 从购买行为看 从市场动态看 便利品、选购品、特殊品 耐用品、非耐用品
  • 33.
    第二节 影响消费者购买行为的因素心理因素 文化因素 社会因素 个人因素
  • 34.
    影响消费者购买行为的心理因素 动机 认知学习: 驱策力 态度与信念: 科学的见解、偏见、迷信 弗洛依德的动机理论 赫兹伯格的双因素论 马斯洛的需求层次论 选择性注意 选择性理解 选择性记忆 刺激物 提示物 反应
  • 35.
    影响消费者购买行为的文化因素 中国人特性: 自私自利、勤俭、爱讲礼貌、和平文弱、知足常乐、守旧、马虎(模糊)、坚韧及残忍、韧性及弹性、圆熟老到中国文化特征: 广土众民、多民族融合、历史悠远、几乎没有宗教的人生、历久不变的社会、停滞不前的文化、家族制度、学术不向科学前进、缺乏民主、道德取代宗教、国不象国、无兵的文化、孝的文化、士的文化 次文化: 民族次文化、宗教次文化、种族次文化、地理次文化
  • 36.
  • 37.
    影响消费者购买行为的个人因 素 年龄及生命周期阶段:单身、新婚、满巢一期、满巢二期、满巢三期、空巢一期、空巢二期、鳏寡就业期、鳏寡退休期 职业 生活方式 经济状况 性格和自我观念 活动 兴趣 思想见解
  • 38.
    表 1 :时代差异的影响力——来自杨凯洛维奇( Yankelovich Partners )的研究 人生阶段 目前环境 族群经验 市场行为 偏 好 价值观 ★ 人生阶段是你目前的年纪, 以及你在生理或心理上所 处的人生位置 ★ 目前环境是那些影响你 可能购买物品的重大事件: 经济不景气、政治骚乱、科技新发明等 ★ 族群经验是影响最大的、各个时代所共同分享的,这些经验创造出习惯,界定并区别出不同的时代,每一个人经由统一的经验看待世界,并参与消费市场。
  • 39.
    表 2 :时代差异初探基本背景 … 出生于 1909 至 1946 年 出生于 1946 至 1964 年 出生于婴儿潮时代之后 大萧条、二次大战、韩战、 战后经济急速扩展、繁 “ Why Me?” ,一直遭到各种 冷战,在艰难困苦中长大, 荣兴盛年代,享受空前 骚乱的政治和经济状况折磨, 有备受压制的期许 的就业和教育机会,并 担忧且不确定美国在世界上 视其为 理所当然 的地位及自己在美国的定位 庆祝 … … 胜利 青春 无所不知 成功因为 … 努力拼搏赢得的 天生的、本来就应是胜利者 有二份工作 工作 … … 不可避免的义务 刺激的探险之旅 困难的挑战 休闲 … … 辛勤工作的奖励 生命的意义 放下心来 教育 … … 一个梦想 与生俱来的权利 超越别人的手段 未来 … … 未雨绸缪 “现在”比较重要 不确定、但可以处理 生命中的意外 有好有坏 全是好事 避免它——全是坏事 风尚 … … 团队成员 个人自扫门前雪 白手起家的企业家 夜总会 迪斯科舞厅 泡沫红茶店 财务管理 … 储蓄 花掉 障碍 理想生活 … 第一次接吻 第一栋房子 第一台电脑 和家族一起过感恩节 和家庭一起过感恩节 各和父母过一次感恩节 成熟时代 X 时代 婴儿潮时代
  • 40.
    第三节 消费者购买的一般过程消费者的购买类型 消费者的购买角色 消费者购买的一般过程
  • 41.
  • 42.
    消 费 者 购 买 角 色 倡议者 影响者 决定者 购买者 使用者
  • 43.
    消 费 者购 买 的 一 般 过 程 确定问题: 内在刺激和外在刺激 收集信息: 个人经验、人际来源、公共来源、商业来源 判断评估 购买决策 购后感受与评价
  • 44.
    判 断 评 估 产品属性 属性权重 品牌信念 品牌形象
  • 45.
    第四讲 竞争分析及竞争策略竞争者分析 竞争优势理论 竞争战
  • 46.
    第一节 竞争者通常竞争者 / 一般竞争者 :争取同一消费者钱的消费项目 形式竞争者: 所有制造能提供相同服务的产品的公司 行业竞争者: 制造同业或同类产品的公司 品牌竞争者: 以相似的价格向相同的顾客提供类似产品或服务
  • 47.
    竞争者分析 对手的经营战略和目标 目标客户群和竞争优势下一步的行动方案 产品 / 服务、价格 渠道、广告促销 产品的差异性、整体产品 价格政策、成本结构 销售模式、主要卖点 你能看到的现象 你能分析的结论 你想知道的核心内容
  • 48.
    竞争分析的层次和目标 找出谁是 竞争对手描述竞争对 手的状况 分析竞争对 手的状况 掌握竞争对 手的方向 洞悉竞争对 手战略意图 引导竞争对手 的行动和战略 第一步 第五步 第四步 第三步 第二步 第六步
  • 49.
    第二节 竞争优势理论设计学派(六十年代左右): 来自于企业多种职能的协调集成,是对企业业务的计划、协调、执行和控制 竞争环境理论(七十——八十年代): 适应和利用企业的经营环境。 核心能力理论(九十年代早期): 协同竞争理论(九十年代后期):
  • 50.
    竞争环境理论 安德鲁: 公司能够做的(组织的优势和劣势)和可能做的(市场机会和环境威胁)的相互匹配——SWOT 分析法 波特: 以现代产业组织理论的“结构——行为——绩效“模型为基础,强调产业结构决定产业的竞争状态,结构力量决定产业平均利润,进而对每个公司利润率有重大影响。这种分析将重点放在选择适当的产业及该产业最富吸引力的竞争定位上。
  • 51.
    核心能力理论 所谓核心能力,是指组织中的集体学习,尤其是如何综合各种生产技巧和集成多种技术,以及工作的组织协调和共同价值的传递。 核心竞争能力的管理:识别: 1 。是否是竞争差异化的有效来源?是否使企业具有独特的竞争性质而难于被对手模仿? 2 。是否存在顾客可感知的价值? 3 。是否实现了范围经济?表现在是否覆盖了多个部门或产品?是否提供了潜在的进入市场的多种方法? 形成: 首先要求对何种竞争能力应构建和支持有一致的看法;其次是负责能力形成的管理队伍要稳定 应用: 争取取得范围经济效应 巩固: 企业高层管理者对核心能力保护和加强始终给以高度警惕,原因: 1 。客观上随着时间推移,核心能力往往会演变成一般能力; 2 。主观上,如没有专门的经理全面负责能力的管理、部门之间的沟通或交流障碍、缺乏进一步的资助等
  • 52.
    第三节 竞争战认清自己的竞争地位: 市场占有率 思想占有率:如知名度、地域覆盖程度 竞争战的类型及原则 防御战 进攻战 侧击 战 游击战
  • 53.
    四种不同的竞争地位 市场领导者: 扩大整个市场需求规模保卫或扩大自己的市场占有率 市场挑战者 :为挑战而生 市场追随者 :平平淡淡才是真 市场利基者: 不以利小而不为
  • 54.
    防御战的原则 面对无法避免的战争,而坚持不打第一枪的政治家是对其祖国的一种犯罪。 ——克劳塞维茨 原则: 只有市场领袖才有资格考虑防御 最好的防御策略就是造就攻击自己的勇气 强硬的挑战性竞争行为应予以坚决制止 评论: 领导者决不能忽视挑战,但也不能坐等挑战而不抢先推出新产品或 新服务。移动靶往往是难以击中。 警告: 一个公司不可轻率地断定自己居于领导地位,否则它不会有足够的实力来实施真正的防御战略。
  • 55.
    进攻战的原则 在没有取得绝对优势的地方,你必须根据已有的条件灵活地在关键之处 创造相对优势。 ————克劳塞维茨 原则: 第一进攻原则: 搞清楚市场领袖的实力 第二进攻原则: 从领袖公司的力量中发现薄弱环节,并奋起而攻之 第三进攻原则: 进攻的战线越短越好 评论: 挑战者独立行动时,要像领导者那样,不要把增加市场份额作为你的目标。在攻击战中,你的目标必须在于减少领导者的市场份额或增加你与他相对的市场分额。 最好的办法是,把领导者最弱处变为自己的最强处。
  • 56.
    侧击 战的原则 追击是通向胜利的第二步行动。在许多情况下,它比第一步更为重要。 ———克劳塞维茨 侧击原则: 第一侧击原则:细分进入,转入尚未产生竞争的领域 第二侧击原则:战术上要具有突然性,做到出奇不意 第三侧击原则:追击与进攻同样重要 侧击方式: 低价侧击、高价侧击、产品小型化侧击、产品大型化侧击、营销渠道侧击 评论: 侧击战略要求革新——开发新产品或新市场。许多大规模侧击行为往往是通过推出较高(低)价格的产品、较大(小)些的产品,或一些具有其他特色的产品或服务来重新划分市场。早日认识到某一趋势并使产品作出适应该趋势的变动是侧击袭击的好办法。不过做到出奇不意显然是很重要的。 警告: 侧击战通常涉及新产品或新市场的划分,这使得它成为一种高风险、高收益的战略
  • 57.
    游击战的原则 敌进我退,敌驻我扰,敌疲我打,敌退我进。 ————毛泽东 游击战的原则: 应瞄准一块小到能守住的细分市场 无论取得多大成功,都不要试图象市场领袖那样去行动 时刻准备望风而逃 游击战的方式: 地理游击战、人口游击战、行业游击战、产品游击战 评论: 这是任何一个市场大部分参与者采取的战略——这些公司太小,不能直接成为领导者,但可以在各个小池塘里成为大鱼,不过离领导者地盘教远,且规模远远不及,故而易为其忽视——这与侧击战不同,后者的目标是针对领导者教重要的市场部分
  • 58.
    表:不同竞争者的竞争战略 ⅹ 微不足道的竞争者ⅹ 弱小的竞争者 ⅹ ⅹ 强大的竞争者 ⅹ ⅹ 市场领导者 游击 侧击 攻击 防御 地位
  • 59.
    第五讲 市场 细 分 第一节 市场细分概论 第二节 市场细分的标准与原则 第三节 目标市场的选择 第四节 市场定位
  • 60.
    第一节 市场细分概论市场营销策略的发展阶段 市场细分的客观基础 市场细分的作用
  • 61.
    市 场 营销 策 略 的 演 变 大量营销阶段 差异化营销阶段 目标市场营销阶段 福特汽车: 大量生产 大量消费 “ 顾客可以在我们这里买到任何汽车,只要他所要的是黑色 T 型轿车” 通用汽车: 为合适的人生产制造合适的车(雪佛兰、奥兹莫比尔、庞蒂亚克、别克、凯狄拉克) Buick Sail
  • 62.
    市 场 细 分 的 客 观 基 础 客观基础:消费需求的差异性 定制营销 个性化需求 大量生产
  • 63.
    市 场 细分 的 作 用 分析市场时机,开拓新市场 集中企业资源,投入目标市场 有利于企业制订适当的营销策略
  • 64.
    第二节 市场细分的标准和原则市场细分的标准: 地理变数 人口变数:性别、年龄等 心理变数 行为变数 市场细分的原则: 可衡量性:规模和购买力可衡量程度的大小 可接近性:有效到达细分市场并为之有效服务的程度 有效性:细分市场要有适当的规模和发展潜力
  • 65.
    第三节 目标市场的选择评估细分市场 目标市场范围策略 市场细分化策略
  • 66.
    评 估 细 分 市 场 适当的规模和发展潜力—— 市场 公司的目标和资源—— 公司 市场的吸引力—— 竞争
  • 67.
    市场的吸引力——竞争环境分析 同行业的竞争者 潜在的竞争者替代产品 购买者的讨价还价能力 供应商的讨价还价能力 潜在的 竞争者 供应方 同行业 竞争者 买 方 替代产品
  • 68.
    同行业的竞争者 现有企业的数量与规模结构 行业所处的生命周期阶段 产品差异性、品牌识别与客户转购成本 成本结构 。如果产品的固定成本或库存成本高,或者研究开发成本高,企业势必会努力扩大销售额以分摊上述成本,包括降价,这样一来,就有可能加剧竞争的压力 退出成本 竞争成败的重要性
  • 69.
    替代品的竞争者 第一,可用来替代商品 X的商品,其价格和替代性为商品 X 的生产者所能制订的价格设置了最高限度;同时,这个最高限价又对商品 X 的利润潜力做了一定的限制。 第二,除非商品 X 的卖者能够提高质量,通过降低成本来降低价格,或者使其产品与它的替代品形成差异,否则可能由于替代品的入侵,它们就有在销售和利润方面冒低增长的风险。 由替代品造成的竞争强度是由商品 X 的单位销售量和替代产品的销售价格之间的交叉需求弹性表现出来的。 X 的销售对于替代品价格的变化越是敏感,替代品的竞争影响就越强大。
  • 70.
    潜在的进入者 进入壁垒 :规模经济 商标的偏好和顾客的忠诚 资本的要求 与规模无关的成本劣势。包括以下这些因素:取得最好最便宜的原材料的有利途径、拥有专利权和独特的技术知识、学习曲线和经验曲线的效果、有利的地段和政府的补贴等 接近销售渠道 政府行动和政策 预期的现有企业对新进入者的反应 : ① 现有企业在防卫它们的市场地位,抵制进入方面早有历史纪录。②现有企业拥有抵制新企业进入的充足的财力。③现有企业能够对销售者和顾客施加影响以保持它们业务。④现有企业有能力并愿意削减价格以保持它们的市场份额。⑤产品需求扩大缓慢。⑥对于现有企业来说,预期离开市场不如决一死战来得合算一些。⑦竞争企业的“品格”
  • 71.
    供应者的经济力量 投入对于买者不管怎样都是重要的 供应集团受几个大型企业支配 供应者各自的产品具有较大差异,使买者的转换成本高 购买企业不是供应者的重要顾客 一种投入的供应者不必与其他行业供应者的替代投入竞争 供应厂商集团形成一种可信的前向一体化的威胁
  • 72.
    顾客的经济力量 买者规模很大,为数很大 买者的购买在销售行业的全部销售中占有很大的比例 供应行业包括大量规模较小的卖者 所购买的东西在卖者之间是标准化的 ,买者的转换成本低 买者形成一种可信的后向一体化的威胁 行业的产品对买方产品或服务的质量无关紧要 买者从若干个供应者而不是从一个供应者那里购买投入在经济上是可行的。
  • 73.
    目 标 市场 范 围 策 略 —— 如何界定业务或生意 产品 / 市场矩阵——按不同的顾客需要(以不同的产品来表示)和不同的顾客群(以不同的市场部分来表示): 1 。产品 / 市场集中 2 。产品专业化 3 。市场专业化 4 。选择性的专业化 5 。目标市场包括整个市场 四维定义: 1 。需求——莱维特( 1960 ) 2 。产品 / 技术——安索夫( 1967 ) 3 。客户——哈南( 1974 ) 4 。地域
  • 74.
    案例 1 :SAS 航空公司界定自己的目标市场 20 世纪 80 年代中叶,当扬 · 卡尔松成为斯堪的那维亚联合航空公司( SAS )的 CEO 时,他对公司的目标市场进行了重新定义:集中发展欧洲民航运输产业中的一个特定市场——经理阶层。即产品——民航运输、需求——商务旅行、客户——经理、地域——欧洲。这意味着 SAS 减少了对其它市场领域的注意,包括飞机租赁、经济舱座位的提供、货运、旅游航班、低关税航运市场部门等。 这一市场的特定需要是:在陆上和空中的准点、安全、个性化和舒适。为此, SAS 开发了许多服务项目来适应,例如,为实现在陆上提供舒适服务的目标, SAS 保证在欧洲和美洲城市的 SAS 宾馆可以直接定座; SAS 拥有一支供租用的车队,由豪华轿车、直升飞机和普通轿车组成,用于接送旅客;在一些城市 SAS 还提供一种将旅客的行李从办公室或 SAS 宾馆运送到机场的特殊服务;在机场备有适当装饰、供旅客使用的特殊房间;更换了服务人员的旧制服;职员重现培训,以改进服务水平和提高处理突发事件的能力,等。简而言之,即向目标顾客提供门对门的服务。
  • 75.
    案例 2 :西南航空公司市场定位: 产品: 民航运输 市场: 自费外出旅游者和小公司的商务旅行者 地域: 达拉斯——奥斯汀——休斯顿 减少门到门的旅行时间 需求: 轻松活泼的旅行生活 低费用的旅行费用 营销措施: 飞机: 全部选用“波音 737” 定票: 电话定票,不通过旅行社(需要什么票—信用卡号—确认) 登机: 报姓名—打出不同颜色卡片—以颜色依此登机—自选座位 机上: 没有头等舱、不提供行李转机服务、不提供餐饮服务
  • 76.
    案例 2 :西南航空公司(续)效果: 办理登机时间比别人快三分之二 飞机在机场一个起落只需 25 分钟(其他要 40 分钟) 去掉头等舱( 3 排 ×3 个 =9 个座位),增加 4 排 ×6 个 =24 个座位 取消餐饮服务后: 服务人员从标准配置的 4 个减少到 2 个(一人年薪为 4 万 4 千美元,且工资占公司用于员工成本费用的四分之一或五分之一) 取消机上餐饮设备,可加 6 个座位 不提供餐饮服务,原着陆后 15 分钟的清洁时间也不必 增加了航班量(其它 6 趟,它 8 趟) 机票售价只要 60-80 美元,大大低于其它 180-200 美元
  • 77.
    市 场 细 分 化 策 略 无差异的营销策略 1 。需求和期望基本一致的产品,如高科技、工业产品 2 。高档奢侈用品 3 。功能性强的产品 4 。具有来源国(地)效应的产品 差异化的营销策略 集中性的营销策略
  • 78.
    第三节 产品 定 位 一 . 定位的含义: 勾画本公司形象及所提供的价值的行为,使目标市场顾客能理解和正确认识到本公司有别于其他竞争者的特征,具体地说,是在目标顾客心目中为本公司及其产品塑造特定的形象、赋予一定的特征。 二 . 定位的特点: 1 。相对于竞争者 2 。目标消费者心中 三 . 定位的步骤: 1 。明确潜在的竞争优势 2 。选择竞争优势 3 。明示竞争优势
  • 79.
  • 80.
    第六讲 产品 策 略 产品整体概念 产品组合策略 单个产品决策——品牌决策 产品生命周期 新产品开发
  • 81.
    第一节 产品 整 体 概 念 市场营销观念中的产品: 凡是能够提供给市场以引起人们注意、获取、使用或消费,从而满足某种欲望或需要的一切东西。 包括:实物、服务、人员、地点、组织和主意 产品整体概念: 产品的核心:产品的基本效用和性能 产品的形体:包括质量、特色、式样、品牌和包装 产品的附加:附加服务和附加利益
  • 82.
    第二节 产品 组 合 决 策 关于产品组合的几个概念: 产品组合:指某一企业所生产或销售的全部产品线和产品项目的组合 产品组合的宽度:一个企业有多少产品线 产品组合的长度:一个企业产品组合中产品项目的总数 产品组合的深度:产品线中的每一产品有多少花色品种 产品组合的关联度:一个企业的各产品线在最终用途、生产条件、分销渠道等方面的密切相关程度
  • 83.
    案例: P&G 公司的产品组合(部分)洗涤剂 牙膏 肥皂 尿布 咖啡 象牙雪 欢乐 高露洁 象牙 帮宝适 伏尔高 汰渍 奥克雪多 登奎尔 佳美 鲁维斯 速溶伏尔高 洁拂 德希 克雷丝 拉瓦 高速速溶 小瀑布 杜斯 柯克斯 伏尔高 象牙水 获利 风趣 无咖啡因 黎明 时代 维护 伏尔高 勇敢者 3 号 海岸 独立
  • 84.
    产 品 组合 评 价 评价产品的两个基本方向: 产品竞争力和市场发展潜力 两个前提: 1 。经验曲线 2 。经验数据 产品评价 相应的营销策略: 1 。发展壮大 2 。维持 3 。收割 4 。放弃 2 相对市场 占有率 行业 增长率 10% 问题儿童 明星产品 狗类产品 金牛产品 1
  • 85.
    第三节 单个产品决策——品牌决策品牌的含义 品牌模型 品牌的价值及品牌力 品牌形象 品牌决策
  • 86.
    什 么 是品 牌? 品牌是指一个名字、名词、符号和设计,或者是以上四者的组合,用于同一个(群)出售者的产品相区别 品牌的组成 : 品牌名称:品牌中可以发出声音的部分 品牌标志:品牌中不能发出声音,但可以辨认的部分 品牌与商标: 品牌—— Brand 商标—— Trademark 商标是指受法律保护的品牌或品牌中的某一部分
  • 87.
    品 牌 模 型 品牌为什么会产生——品牌形态 品牌以什么为基础——品牌基础 品牌依什么来评价——品牌效果 品牌形态 企业 (品牌基础) 消费者 (品牌效果)
  • 88.
    品牌价值及品牌力 品牌的价值 市场领导者通常是强势品牌强势品牌通常享有较高的利润空间 :美国最近一项研究显示,市场领导品牌的平均获利率为第二品牌的 4 倍,而在英国更高达 6 倍。同时,遇到市场不景气或价格战时,领导品牌也通常能表现出较大活力。 强势品牌没有生命周期 品牌力及其评价 品牌知觉优势是由消费者认知并熟悉品牌所产生的亲近感以及由好感而来的尊重所决定的;而品牌活力则是由品牌对消费者生活的意义所带来的适宜度及该品牌所拥有的特征、即差别化所构成: 品牌活力 差别化 (Differention) :消费者认为品牌有特色 (Vitality) 适切度 (Relevance) :消费者认为品牌对自己的生活有重要意义   品牌知觉优势 尊重 (Esteem) :消费者对此品牌的评价高 (Stature) 亲近感 (Familiarity) :消费者认知、理解并且感觉熟悉此品牌
  • 89.
    品 牌 形 象 品牌与其说是市场营销学意义中的实体性的名称、符号、设计,毋宁说是一种心理上的存在,是附加了消费者心理感觉、印象和情绪的品牌,即品牌形象 品牌形象的四个层面: 第一层面:品牌的名称和标志的知名度; 第二层面:品牌品质的认知度:好、差、高、低; 第三层面:品牌联想:受众一想到品牌便会联想到相应的东西,反之亦然; 第四层面:品牌忠实度。 
  • 90.
    品 牌 决 策 品牌命名决策: 品牌有无决策 品牌命名决策 使人联想到产品的利益 易读、易认和易记 与众不同或标新立异 符合传统习俗 品牌所有权决策: 全国性品牌 / 制造商品牌 私人品牌 / 中间商品牌 亲族品牌决策: 个别品牌决策:“潘婷”、“飘柔”、“海飞丝” 统一品牌决策: GE 、“娃哈哈” 分类品牌决策:产品的不同类型或产品的质量水平 企业名称加个别品牌 品牌延伸决策 多品牌决策
  • 91.
    强生公司产品命名测试   摩黛丝(modess )免带式卫生棉是强生公司旗下的产品。该产品在上市之前为取一个中文名字令强生公司大伤脑筋。经过初期的企划和过滤,选出了“梦的丝”、“摩黛丝”、“好自在”、“美的舒”、“美贴适”、“美的适”、“摩登适”等十多个候选名字。 针对候选名字,强生公司组织进行命名测试,测试消费者的偏好和反应。 1 。记忆测试:检测名字是否容易被记住,结果,“美的适”、“美的舒”、“摩登适”的记忆强度比其它名字差。据推测,这可能由于美的、摩登等字眼已经过多过滥,没有特殊之处。 2 。学习测试:确定名字是否顺口易叫。结果显示,各名称之间差异不大,也未发现谐音的问题。 3 。 偏好测试:确定哪一个名字受欢迎。结果,“梦的丝”脱颖而出,成为最喜爱的名字,其次是摩黛丝。这个结果与事先预料相差甚大。策划者原以为,“适”代表舒适,兼具音译与意译双重功能,受访者的接受意愿可能会比较大高。“丝”只是单纯的音译,与卫生棉的联系似乎不大。但调查结果显示,女性消费者对“丝”的接受程度远大于“适”。 4 。 联想测试:确定候选名字让消费者联想到什么。结果“美贴适”被联想到皮革产品,令策划者大跌眼镜。因为“美贴适”对产品功效有相当贴切的描述,且隐含背胶式粘贴方便,原本是相当看好。而“梦的丝”则完全是一些少女的梦幻、神话、诗情画意的联想。而摩黛丝则有一些成熟稳重之感。 强生公司最后选择了摩黛丝。因为考虑到女性使用卫生棉的期间很长,从青春期一直可到 50 岁左右。“摩黛丝”是一个适合各年龄的中性名字,而“梦的丝”似乎仅属于 20 岁以下的女性。同时,受测者对两者的偏好程度差异不大,因此,虽然“梦的丝”便好程度超过了“摩黛丝”,但公司最终还是选择了“摩黛丝”。
  • 92.
    第四节 产品生命周期产品生命周期的概念 使用产品生命周期概念时应注意的问题 产品生命周期意义 产品生命周期各阶段的策略
  • 93.
  • 94.
    使用产品生命周期概念时应注意的概念 PLC 与产品的使用寿命无关PLC 主要是指产品形式,但也可以适用于产品大类、产品品牌、企业(产品)进入新市场。 理想模式和特殊模式 拐点的判断:
  • 95.
    产品生命周期各阶段的营销策略 ——投入期 快速撇脂:( 1 )不知晓( 2 )了解产品的人愿付高价( 3 )竞争激烈,公司欲形成品牌偏好 快速渗透: ( 1 )市场规模大( 2 )市场不了解产品( 3 )顾客对价格敏感( 4 )竞争者强大( 5 )有规模效应或经验曲线效应 缓慢撇脂 :( 1 )市场规模有限( 2 )大部分顾客了解产品( 3 )顾客愿付高价( 4 )无激烈竞争 缓慢渗透 :( 1 )市场规模大( 2 )顾客了解产品( 3 )顾客对价格敏感( 4 )存在竞争对手 快速撇脂 快速渗透 缓慢撇脂 缓慢渗透 高促销投入 低促销投入 高定价 低定价 高价——撇脂 低价——渗透 高促销——快速 低促销——缓慢
  • 96.
    成长期的营销策略 改进产品质量 增加产品功能、特性、款式等进入新的细分市场 促销转变: 提高产品知名度——说服消费者购买 为吸引顾客,适时降价
  • 97.
    成熟期的营销策略 改进市场: 销售量= 品牌使用人数 X 人均使用量 促使更多的人使用自己的品牌: 争取未使用者、争夺竞争者的顾客 增加人均使用量: 使用量、使用频率、新用途 改进产品 改进市场营销组合
  • 98.
    第五节 新产品开发、试验及推介新产品的含义: 全新产品:采用新原理、新结构、新技术、新材料制成的产品、。 换代产品:在原有产品的基础上,部分采用新技术、新材料制成的性能有显著提高的产品。 改进产品:在原有基础上,为改善其性能、提高其质量而派生的新产品。 仿制产品: 新产品开发的风险: 新产品的失败率: 消费品 40% ;工业品 20% ;服务产品 18% 失败原因: ( 1 )对市场判断失误—— 30% ; ( 2 )对技术发展判断失误—— 30% ; ( 3 )对生产和费用判断失误—— 20% ; ( 4 )组织管理不善—— 15%
  • 99.
    技 术 战略与 产 品 战 略 技 术 功 能 产 品 商 品 创意 需求 销售 产品战略 创意 销售 需求 技术战略
  • 100.
    新 产 品开 发 的 程 序 新产品构思的产生: ( 1 )构思的来源: 顾客、竞争对手、科学家、推销员、代理商 ( 2 )产生构思的方法: 属性排列法、强制关系法、形态分析法、专家献计献策法 构思的筛选: 产品概念的形成和测试: 产品概念的形成 产品构思: 企业从自己的角度考虑的能够向市场提供的可能产品 的构想——“生产一种粉状牛奶制品” 产品概念: 企业从消费者的角度对这个构思所作的详尽的描述: 谁 使 用:成人、老年人、儿童 什么时候使用:早晨、晚上、日间 想得到的利益:口味好、营养丰富、食用方便
  • 101.
    新产品开发的程序(续一) 产品概念的定位: 产品概念的测试:“ 一种粉状牛奶饮品,用于成人即食早餐所需要的营养,且口味好、使用方便。该产品打算制成三种口味:巧克力、香草、草莓,产品使用盒装,一盒装十包,卖八元钱” 是否清楚并相信产品所提供的利益 是否认为该产品解决了你的某一类需求 目前是否有其他产品偏好 对价格、包装、口味等意见 制定营销策略:
  • 102.
    新产品开发的程序(续二) 营业分析: 销售量(额)的估计;成本或利润的估计 产品开发: 产品试销: 销售额波动研究 模拟商店技巧 控制性试销术 实验市场 正式上市:
  • 103.
    第七讲 价格策略有效定价的基本程序 影响价格的主要因素 定价的基本方法 定价策略
  • 104.
    第一节 有效定价的基本程序成 本 竞 争 需 求 战 略 目 标 战略分目标 策略 价格和价格政策
  • 105.
    有效定价的程序 首先,决策层必须全面分析成本、需求及竞争是如何影响产品的定价环境 下一步,设立公司的战略目标(Objectives ) 如德克萨斯仪器公司的战略目标是: “ 确保市场份额上的统治地位,从而获得明显的成本优势” 进一步考虑确定战略分目标( goals )——更具体明确,且有实现目标的期限 苹果公司在 1984 年推出其 Macintosh 牌计算机时,有关定价的分目标是: 使大多数学生喜欢并买得起 Macintosh 赢得一定的细分市场,使 Macintosh 在其中比 IBM 的 PCjr 有价格优势 以强有力的促销活动鼓励苹果公司的零售商,使 90% 以上的零售商努力销售 Macintosh 在 18 个月内实现以上目标 确定定价策略
  • 106.
    第二节 影响价格的主要因素消费者对价格的认知和接受过程 影响价格的主要因素
  • 107.
    消费者对价格的认知和接受过程 消费者的感知欲望 产品的认知效用消费者的认知价值 愿意支付的最高价格 产 品 竞争者的产品市场 营销行为及价格 竞争者的认知 价值 广告、人员推销与 其它市场营销行为
  • 108.
    影 响 价 格 的 主 要 因 素 产品成本 定价目标(主要): 争取当期利润最大化 保持或扩大市场占有率 保持最优产品质量 生存
  • 109.
    附:奥克森菲尔德定价目标一览表 使长期利润最大化 使短期利润最大化增长 稳定市场 使客户对价格不敏感 维持价格领导者地位 阻止市场新进入者 加速利薄公司的退出 避免政府调查和控制 维持中间人忠诚,获得其销售支持 提高公司及其产品形象 避免供货商要求更多条件,尤其是人员 被客户看作是“公道”的 引发对商品的兴趣 被竞争对手认为是值得信赖的 为系列产品中销售较差的提供帮助 阻止他人降价 使某一个产品“醒目” “ 破坏市场”赢得高售价 设置进入市场的障碍
  • 110.
    影响价格的主要因素(续一) 市场需求: 需求价格弹性:影响价格敏感性的因素: 认知替代品效应 独特价值效应 转换成本效应 对比困难效应 价格——质量效应 支出效应 最终利益效应 分担成本效应 公平效应 存货效应 附:降低消费者对价格敏感性的方法 将产品放置在更昂贵的替代品旁边 将顾客的注意力集中在产品的特色上 提高产品的转换成本 使顾客相信在同类产品间进行比较是困难的,且有风险 提高产品价位,使其成为一种“地位”的象征 将产品与一个顾客对价格不太敏感、重要的最终利益相联系,或使产品占相关总成本较小份额 尽量不要让顾客认为价格是“不合理”的
  • 111.
  • 112.
    第三节 定价的基本方法成本导向定价法: 需求导向定价法: 竞争导向定价法 :
  • 113.
    成本导向定价法 基本逻辑:首先确定产品的销售量;然后计算出产品的单位成本和利润目标;最后确定产品价格 基本方法:成本加成定价法 目标收益法: 如通用汽车公司采用的就是目标收益定价法,该公司在给公司定价时,规定要达到 15—20% 的投资利润 目标利润价格 = 单位成本 + (目标利润率 × 投资成本) / 销售量 收支平衡法: P×Q=FC+VC ×Q P=FC/Q+VC
  • 114.
    第四节 定价策略一般性定价策略 细分定价策略 心理定价策略
  • 115.
    一般性定价策略 撇脂定价:将价格定得相对于产品对大多数潜在顾客的经济价值来讲比较高,以便从分额虽小但价格敏感性较低的消费者细分中获得利润。 消费者:(1 )特别看重产品的差异,对价格不太敏感(宝丽来的“拍立得”);( 2 )当支出费用较少,顾客即兴购买而未考虑其它替代品 成本:产品价格中很大一部分是单位增量成本(变动成本或增量固定成本),较小的价格溢价,就能较大幅度提高毛利率。 竞争:公司必须有一些手段阻止低价竞争者的进攻,如专利或版权、名牌的声誉、稀缺资源的使用权、最佳分销渠道的优先权等。 渗透定价:将价格定得比经济价值低,以吸引大量顾客。 消费者:有一个较大的市场分额对价格敏感 成本:增量成本仅占价格很小一部分;单位毛利率高或能节约足够的变动成本,使销售员无须降低毛利; 竞争:公司成本(资源)优势明显,或公司现在还不起眼——竞争者不会降低价格进攻企业。 适中定价:尽量降低价格在营销中的地位,重视其它手段。
  • 116.
  • 117.
    心理定价策略 对价格差异的感受 参考价格的形成价格的“心理设计” 为随机性产品定价
  • 118.
    一 . 对价格差异的感受 对百分比差异的感受: 韦伯 - 费勒定律:消费者对价格变化的感受更多取决于变化的百分比而非绝对值;价格上下各有一个界限,将价格调整到价格之外易被注意,在界限之内的调价往往被忽视;在价格上限之内一点点提价比一下子提较高价更易被接受,相反,一次性将价格下降到下限之下,比多次小幅降价效果要好 对奇数价格尾数的感受: 第一组: 0 。 89 ¥ 0 。 75 ¥ 第二组: 0 。 93 ¥ 0 。 79 ¥
  • 119.
  • 120.
    二 . 参考价格的形成 现有价格的影响: 产品线定价: 例: 松下的产品线定价对参考价格的影响
  • 121.
  • 122.
  • 123.
    参考价格的形成(续二) 购买环境对参考价格的影响 例:一个人非常渴,想喝一瓶冰镇啤酒,你的朋友打算替你去买,但他会问你:如果超过多少钱一瓶你就不买了。在下列两种情况下: ( 1 )这附加只有一家高级宾馆卖啤酒 ( 2 )这附加只有一家小的杂货店卖啤酒 参加调查的人回答是不同的,统计的中位数各为: 高级宾馆的啤酒是 2 。 65 美元 小杂货店的啤酒是 1 。 50 美元
  • 124.
    三 . 价格的心理“设计”价格心理设计的理论基础——预期理论 即人们对损益的感受是不同的,损失带给消费者的痛苦比相对大小的利得带给他们的欢乐要大 设计消费者的参考点——捐赠效应 消费者宁肯维持现状也不愿意失去对某种财产的拥有权。启示: 假如某种东西的价格只表示拥有者会放弃一些机会,而不是完全放弃某种拥有权,这种东西较好出售 当同样的产品存在价格差异时,应该使消费者认为较低的价格是给予他们的一种折扣,而不让他们认为较高的价格是一种加价 对于某些产品,可以让消费者先使用,再付款 设计利得和损失 在推销一些高品质的产品时,经常使用的广告策略并不是向消费者介绍这些产品的优点以使其产生购买欲望,而是要向他们说明如果不购买的话会损失些什么
  • 125.
    三 . 价格的心理“设计”(续一)设计复合的损失或利得 原理: 随着人们获得的好处或遭受的损失的增大,它们对人们心理的影响越来越小 启示: 将好处分开 将损失组合 将小的损失和大的好处组合在一起 将小的好处和大的损失分开
  • 126.
    四。为随机性产品定价 什么是随机性产品: 购买某种产品是为了获得某种可能的利益或者为了规避某种可能的损失。如保险、服务合同等。启示一——一项针对工业品购买代理商的调查 如果购买一种产品时消费者更看重这种产品给人们带来的正的效应,那么他们往往采用更安全的购买方案,哪怕多花一些钱—— 当有可能获得某种好处时,人们的态度往往不爱冒风险 而购买的产品是为了避免某种风险时,人们更愿意冒险,购买比较便宜的产品—— 当人们可能遭受一些损失时,人们的态度变成了爱冒风险 启示二: 人们往往认为确定的事情的价值很高,而对那些不太确定的方案却不感兴趣。
  • 127.
    第八讲 促 销 策 略 沟通过程和促销组合 广告策略 营业推广 人员推销 公共关系
  • 128.
    第一节 沟通过程和促销组合促销的本质——沟通 一个沟通模式要回答五个问题: ( 1 )谁说;( 2 )说什么;( 3 )用什么渠道说;( 4 )对谁说;( 5 )有何效果 沟通模式: 通报人 收报人 译码 媒体 编码
  • 129.
  • 130.
    第二节 广 告 策 略 什么是广告: 由明确的主办人向不确定的受众所进行的单方面的信息沟通 构成广告的要素: 广告主 媒体 信息 费用 广告运动的管理及决策
  • 131.
    广 告 运动 的 管 理 及 决 策 广告调研: 消费者、企业及其产品、竞争者、市场环境 广告战略决策: 明确广告受众 制定广告目标 确定广告主题 进行广告创意 决定广告表现 广告媒体策划 确立广告预算 进行广告评估
  • 132.
    制 订 广 告 目 标 什么是广告目标: 广告主希望广告要达成的效果 广告目标的类型: 销售上的目标 行动上的目标 传播上的效果 为什么要制订广告目标: 是广告效果评估的标准和依据 决定广告表现的形式
  • 133.
    不同广告目标所对应的广告表现形式 知晓: 悬疑广告、广告口号、广告歌曲了解: 分类广告、说明性广告、文案 偏爱: 形象广告、富有声望和魅力的诉 求、辩论性文章、竞争性广告、 证言广告 行动: 价格诉求、最后机会的提供、 POP 广告、折让
  • 134.
    决 定 广 告 主 题 什么是广告主题: 广告主题策划的基础: 产品能向消费者提供的价值或利益 广告主题策划的方法: 建立产品价值网 建立产品价值链 创造产品新价值 广告主题选择的原则 广告目标 消费心理 信息个性
  • 135.
    广 告 创 意 广告创意的内涵: 为广告意念选择、创造一个或一组意象或意象组合 意象及意象的意义: 意象 :在人们头脑中形成的表象经过创作者的感受、情感体验和理解作用,渗透进主观情感、情绪和一定的意味,经过一定的联想、夸大、浓缩、扭曲和变形,便形成转化为意象。 意象的意义: 指示意义、象征意义、感情意义、情绪意义、诱惑意义 意象的选择、创造与组合: 广告创意的原则: 独创性原则和实效性原则
  • 136.
    广告欣赏: 宝马 Z3型跑车 评析:利用车型的局部线条所构成的鲨鱼特征来凸显产品的狂飙风格
  • 137.
    广告欣赏: TIMBERLAND 越野鞋 评析:运用由碎石沙土组成的跑步机来突出鞋子本身特佳的越野性能。
  • 138.
    广告欣赏: HEINZ 番茄酱 评  析:运用番茄酱与美食分量的夸张对比显示番茄酱的诱人美味。
  • 139.
    广告欣赏: John West 吞拿鱼 评析:巧妙的视觉布局,将 John West 吞拿鱼的鲜味表现得淋漓尽致。                                                                             
  • 140.
    广告欣赏:可口可乐之“足球系列” 1996 年欧洲国家杯足球锦标赛期间, FCB 广告公司为可口可乐制作了户外 宣传广告。以可口可乐的瓶子为基础,进行夸张变形,与球赛密切关联。
  • 141.
    广告欣赏:可口可乐之“清凉系列” 广告语: 随着你的本性而去广告语: 随时随地的休闲 广告语: 为清凉而倾倒 广告语: 突然间的清爽
  • 142.
    广告欣赏: KITECAT 猫食品 评析 :画面出现一组绕道而行的狗脚印来反映狗儿对强壮猫儿的惧怕。                                                                     
  • 143.
    广告欣赏: 《商业周刊》—鲨鱼篇与恐龙篇 评论: 每篇右面分别是咧开血盆大口鲨鱼和恐龙,而每篇的左面则是与之对 应的“政商”,或打呵欠,或正演讲,旁边的动物与二位的尊容维妙维肖,正 是“政商现形记”,讽刺兼有幽默,让人忍俊不禁。
  • 144.
    第三节 营业推广——销售促进什么是营业推广: 企业运用各种短期诱因,鼓励购买或销售企业产品或服务的促销活动 营业推广的类型: 根据实施的对象: 消费者促销 (consumer promotion) 、中间商促销 (trade promotion) 和销售人员促销( sales promotion ) 根 据 内 容: 消费者权益( Consumer Franchise Building, 简称 CFB )和非消费者权益(简称 Non-CFB ) 所谓 CFB ,是将商品的独特之处或出众的优点凸现出来,,包括品牌形象广告、店内产品示范、使用方法说明、样品分发等,使消费者对产品有充分的认识。 所谓 Non-CFB ,指除折扣外,还增加一些额外的诱因,如赢得奖金等,以诱导消费者迅速作出购买决定。它无需列出产品优点,纯以小利勾引消费者。 当一个品牌的 CFB 比率低于 50-55% 时,在未来的一两年内,利润势必下降
  • 145.
    营 业 推 广 的 工 具 ——针对消费者 折价券( coupon ) 赠品( premium ): 随包装赠送、赠送可用之“包装”用具、函索即送(但以能证明确实购买)、函索低价赠送(如附五分之一价钱,可买到全额商品) 抽奖( sweep stakes ) :“寄名”抽奖、“建议”抽奖(答对抽奖)、购物抽奖 免费样品( free samples ) : 逐户赠送、邮寄赠送、点面分送、附在产品上、函索赠送 减价优待 (price-off) 竞赛 (competition) 赠品点券 (trading stamps) 使用示范 (demonstration) 其它:以旧换新、廉价包装、包退包换
  • 146.
    营 业 推 广 的 工 具 ——针对中间商 添购折让 (buying allowance): 短期性减价以刺激经销商添购新货色 清货折让 (count and recount allowance) : 提供一定金额,鼓励经销商赶快清理积货或快速周转订货 买回折让 (buy back allowance) : 第一次劝告经销商添购新货时,提供一定金额供其作无法如期出售时的买回补偿 随购赠送 (free goods) 推广折让 (merchandise allowance) : 短期性补贴合约 联合广告 (cooperative advertising) : 长期性补贴合约 列名广告 (dealer-listed promotion) 特别推销补贴 (PM’s or push money) : 给予经销商或其销售员、店员特别的金钱或礼品,请其特别介绍其产品而非竞争对手产品 推销竞赛 (sales contest) 设备赠送 (dealer loader)
  • 147.
    第四节 公共关系公共关系的定义: 公共关系是指这样一些活动:争取对企业有利的宣传报道,帮助企业与有关各界公众建立和保持良好关系,树立和保持良好的企业形象,以及消除和处理对企业不利的谣言、传说和事件 公共关系部门的职能: 与新闻界建立关系: 将有新闻价值的信息及时交给媒体 产品宣传推广: 开展各种活动以宣传特定产品 公司沟通: 内外沟通,增进员工和公众对公司了解或好感 游说: 与政府官员打交道,推动有利的或阻止不利的立法或法规 提出建议: 就公众问题、公司处境及形象问题向公司提出建议 公共关系工具: 新闻: 发现或创造对公司或产品或人员有利的新闻 事件: 通过安排一些特殊的事件以吸引公众对公司及产品的注意 公益服务活动: 演说 书面、视听资料(公司识别系统):
  • 148.
    第五节 人员推销人员推销的性质: 定义 :企业通过派出销售人员,与一个或一个以上可能成为购买者的人交谈,作口头陈述,以推销商品,促进和扩大销售。 双向沟通 特点 建立关系 反应及时 具体运作时弹性较大 目的性强 优点 : 促进购买行动 其它服务 缺点 : 成本高
  • 149.
    人员推销的管理决策 招聘 选择 训练 评价 监督 激励 报酬
  • 150.
    什么是优秀的推销人员必备的素质: 优秀的推销人员必备的素质: 精力异常充沛 充满自信 经常渴望金钱 勤奋成性 有一种把各种异议阻力或障碍看成是挑战的一种心理状态
  • 151.
    推销方格 美国《训练与发展》: (6 , 6 )型推销员在 推销业绩上比( 3 , 3 ) 型高三倍,比( 6 , 1 ) 型高 75 倍,比( 1 , 6 ) 型高 9 倍,比( 1 , 1 ) 型高 75 倍 顾客 导向 解决问 题导向 销售技 术导向 事不关 己导向 强力推 销导向 对顾客关心程度 对销售关心程度 低 高 高 低
  • 152.
    销售员的类型 事不关己型: “要买就买,不买拉到”。推销员无明确工作目的,缺乏强烈的成就感,对顾客实际需要漠不关心,对公司业绩也不在乎。顾客导向型: 只知道关心顾客,不关心销售,十分重视推销工作中的人际关系,自认为是顾客的好朋友。处处顺顾客的心意,与顾客保持良好的主顾关系。他们把建立和保持良好的人际关系作为自己推销工作的首要目标,为达此目标,可以不考虑推销工作本身的效果。 强力推销型: 只关心推销效果,不管顾客的实际需要和购买心理 推销技术型 :既不一味取悦于顾客,也不一味强行推销于顾客,往往采用一种比较可行的推销战术,稳扎稳打,力求成交。他们十分注重顾客的购买心理,但可能忽略顾客的实际需求。常常费尽心机,说服顾客高高兴兴购买了一些不该买的东西。 解决问题型: 既了解自己,也了解顾客,既知道所推销的东西有何用途,也知道顾客到底需要什么样的东西;既工作积极主动,又不强加于人。善于研究顾客心理,发现顾客真实需求,把握顾客问题,然后展开有针对性的推销,利用所推销的产品,帮助顾客解决问题,消除烦恼。同时,自己也完成任务。
  • 153.
    推销人员的训练 训练的周期: 工业品公司28 周;服务性公司 12 周;消费品公司 4 周 训练的方法: 课堂教学训练法 角色扮演训练法 个案研究训练法
  • 154.
    推销人员的报酬 报酬计划的目标和意义: 吸引推销人员减少推销人员的流动性 激励推销人员 控制推销人员从事非推销工作 报酬给付的方法: 固定工资制 固定佣金制 固定工资加佣金
  • 155.
    推销人员的激励 物资激励: 佣金制度销售竞赛(金钱、奖品) 精神激励: 奖牌 荣誉称号 颁奖(发新闻) VIP 俱乐部 与老板共进晚餐
  • 156.
  • 157.
    例:科龙公司销售人员绩效管理及薪酬分配方案 评估原则: 综合绩效原则:主要由主指标(回笼、开单),辅指标(网络开发、网点达标、应收帐款的清理及雷区激励)等内容即时激励原则:每月进行分公司绩效综合考评,激励先进,鞭策后进 薪金标准及人员编制: 分公司的分类: A 类:广东、湖南、湖北、四川、河南、南京、浙江、济南、重庆、沈阳 B 类:福建、江西、苏南、北京、上海、青岛、天津、黑龙江、陕西、山西、安徽、河北、吉林 C 类:广西、贵州、甘肃、内蒙、云南、新疆、海南、大连 各类分公司经理及业务员都有不同的年薪标准
  • 158.
    科龙公司销售人员绩效管理及薪酬分配方案(续) 绩效评价: 销售当量:销售当量系数 =Σ (月度某型号产品销量 × 该型号产品销售当量) / Σ 月度某型号产品销量 例:广东分公司 2 月份月销量为 5000 台,其中 103L 型 1000 台(销售当量为 0 。 75 ), 243HC 型 2000 台( 1 。 58 ), 185HC 型 2000 台( 0 。 94 ),则广东分公司 2 月份销售当量为: ( 1000X0 。 75+2000X1 。 58+2000X0 。 94 ) /5000=1 。 158
  • 159.
    分公司经理 2000 年年薪绩效考核评价办法主指标 辅指标 10 1 。销售部每月下达网络开发计划 2 。每实现一个回笼金额≥?万元的新客户为网点开发成功 3 。网络开发完成率( D ) = 实际开发网点数 / 计划开发网点数 4 。网络开发年薪( D1 ) = 年薪 /12 ×D ×10% 网络开发 10 1 。销售部每月下达网点达标计划 2 。达标标准:一级市场回笼≥?万元,二级市场≥?万元,三级市场≥?万元 3 。网点达标率( C ) = 本月实际达标网点数 / 计划达标网点数 4 。网点达标月薪( C1 ) = 年薪 /12 ×C ×10% 网点达标 30 1 。开单完成率( B ) = 本月实际开单 / 计划开单 2 。开单月薪( B1 ) = 年薪 /12 ×B ×30% 开单 40 1 。销售回笼完成率( A ) = 本月实际货款回笼 / 计划回笼 2 。回笼月薪( A1 ) = 年薪 /12×A ×40% 回笼 分值比例 评 价 标 准 及 计 薪 办 法 项目
  • 160.
    雷区激励 辅指标 -51 。不能不折不扣执行公司决策,信息传递不及时, -1 分 / 次 2 。不服从管理,月度违规超过 5 次,后果严重的分公司经理就地免职 日常管理 -5 1 。消协、质检、工商、新闻等部门曝光, -1 分 / 次 2 。各类曝光事件超过 5 次或客户服务或关系处理不当,引起公然冲突,后果严重的分公司或经理就地免职 曝光 -5 1 。因分公司经理政策执行问题造成客户或消费者投诉, -1 分 / 次; 2 。投诉超过 5 次或投诉情节严重的分公司经理就地免职直至其他处理 投诉 -5 库存合理,周转速度不超过三个月,每出现一种型号库存合计大于?台且压库超过三个月,扣发当月综合得分 1 分,累计 5 分扣完为止 库存管理 10 1 。销售部每月下达应收帐款清理计划 2 。 应收帐款清理完成率( E ) = 实际清理金额 / 计划金额 3 。应收帐款清理月薪( E1 ) = 年薪 /12 ×E ×10% 应收帐款清理
  • 161.
    附: 2000 年年薪制说明月薪标准:各类年薪标准 /12 各类指标完成率最高为 150% ,超过 150% 的,以 150% 为标准计算 分公司综合考评得分 =A ×40+B ×30+C ×10+D ×10+E ×10 - 雷区激励得分 分公司经理月薪 = ( A1+B1+C1+D1+E1 ) × 销售当量系数 - 雷区激励得分 /100 × 月薪标准 嘉奖:每月进行综合考评,设立金牌制度,每月前十名且回笼完成率≥ 90% 的分公司经理获金牌一枚,第一至五名依此获奖金 5000 元、 4000 元、 3000 元、 2000 元、 1000 元,第六名至第十名分别获奖金 500 元;倒数后五名获黄牌一枚,倒数第一名至第五名依此负激励 1000 元、 800 元、 600 元、 400 元、 300 元,并在当月工资中体现 淘汰:连续三个月得黄牌者直接淘汰,累计得五枚黄牌者直接淘汰(金牌一枚可抵充黄牌一枚) 兑现时间:当月工资于次月兑现
  • 162.
    推销技巧 寻找顾客的技巧 接近顾客的技巧推销介绍的技巧 处理客户异议的技巧 达成成交的技巧
  • 163.
    例 1 :佩玻公司使用的与客户签定销售合同的技巧 尝试性签约: “如果你选择了佩玻公司的产品,你会舍弃哪一个牌子?” 假定客户已同意购买 :询问一些怎样买或何时买等具体问题。 提一个选择问句: “你认为你需要多少?六个还是七个?” 采取行动: 先开始与客户签定合同的行动,填写订单或其它文件。 诱导客户: 使用一个特殊的促销方法,通常是打折(该技巧只有在别的技巧都失败的时候使用。但当销售员发现产品对客户一点吸引力也没有的时候,千万不要使用该方法) 总结情况: 总结产品的定位、好处及销售介绍材料中其它内容。 平衡性行动: 用一个利弊分析来列出购买产品的风险和利益。
  • 164.
    例 2 :德拉柯特公司与客户签定销售合同的技巧直接提出签约要求: “我可以帮你填一张定单吗” 填写订单表格: 主动填写定单表格,并不时的了解一些不必要的信息。不要说:“签一下这个”,而是“你只需 OK 一下这个就可以了”。 非此即彼: 即提一个选择句。 完全控制 :当客户提出某个反对意见时,请求客户同意如果你能证明这个意见完全根据,他就买你的产品。 讲述告诫性故事: 提起另一个买主。 “ 让我再想想”: 客户最后都会这样说,你可以说:“好吧,我想如果你真不感兴趣,你根本不需再想什么了。为了使你了解你了解所有你需要的信息,请告诉我,你仍然拿不准的是什么?” 最后意见: “如果我理解正确,你不买的唯一理由是——” 推销失败: 当你准备放弃时,问一问客户你为什么推销不成功。 根除意见: 问客户不买是否是因为意见 X ,如不是,是否是意见 Y ,一直到你找到所有常见意见为止。
  • 165.
    第九讲 渠 道 策 略 渠道的选择 渠道的管理 渠道的整合
  • 166.
    例:一个美国电子应用产品制造商的渠道历史 直接销售队伍( 1971) 内部销售团队( 1973 ) 为大规模零售配备 30 个分销商( 1975 ) 全美 30 个品牌专卖店 ( 1977 ) 6 个欧洲品牌专卖店 ( 1978 ) 由于品牌专卖店 的竞争,三个主 要的零售连锁店 倒闭,只剩下 4 家 ( 1981 ) 邮购(直接)目录 ( 1982 ) 由于与目录邮购的渠道冲突, 11 个分销商退出( 1984 ) 为目录邮购设立 内向型呼叫中心 ( 1985 ) 外向型呼叫中心 ( 1987 ) 美国品牌专卖店倒闭, 欧洲店营业 ( 1990 ) 14 个“国家经理”独立 代理签约 ( 1993 ) 因特网网站,产生 4000 美元收入( 1996 )
  • 167.
    第一节 渠 道 的 选 择 渠道类型的选择 选择和客户匹配的渠道 选择和产品匹配的渠道 选择赢利能力强的渠道 分销密度的选择
  • 168.
    渠 道 的 三 种 类 型 直接销售渠道: 包括销售代表的区域销售队伍 间接销售渠道: 中介,如有附加价值的商业伙伴、分销商 直接营销渠道: 不需要销售队伍就能将厂商和客户直接联系在一起的渠道,包括电话营销、直接邮购、因特网等。
  • 169.
    销售渠道的形式 销售人员直销 电话/ 因特网直销 代理商 / 分销商 零售商 / 专卖店 OEM 供应商 系统集成商 增值服务商
  • 170.
    (一)选择和客户匹配的渠道 图:与客户购买行为的匹配 识别主要客户及其 购买行为 监控(回 应)购买 行为的 变化 提供灵活 的渠道 选择 按关键的 购买准则 选择销售 渠道
  • 171.
    识别主要客户及其购买行为 三种类型的客户: 现有的客户:它们曾经的购买行为、在哪一种渠道中的销售额在上升或下降、是否在进入不同的渠道中遇到了强有力的抵抗或已经顺利被客户接受 竞争对手的客户: 这些客户是如何购买的、竞争对手向他们提供了哪些渠道、他们使用了哪些、对手提供的渠道中哪些产生了较快增长、对手提供的渠道中哪些遭遇到了抵抗 产业外的客户: 卖游艇的公司和卖汽车的公司拥有几乎同样的客户基础 识别主要客户 关于客户的关键信息: 客户的规模(如去年的收入)、交易量(你去年购买了我公司多少产品)、市场细分(你去年购买了我公司哪些产品)
  • 172.
    识别主要客户及其购买行为(续) —— 主要客户渠道使用和偏好 图:渠道偏好调查 报摊 电话 超市 因特网 邮购 零售商店 分销商 销售代表 我决不会使用这种方式购买 如果提供了这种方式,我会考虑 我还没有使用它,但有可能使用 我已通过这种渠道购买 渠道 偏好
  • 173.
    按 关键 的 准 则 选 择 销 售 渠 道 表:渠道与客户购买准则的结合 √ √ √ √ √ √ √ √ √ √ √ √ √ √ √ √ √ 最低价格 全天候支持 √ √ √ √ √ √ √ √ √ √ √ √ √ √ √ √ √ √ √ √ √ 定货速度 / 容易性 自我服务 √ √ √ √ √ √ √ √ √ √ √ √ √ √ √ √ √ √ √ 现场安装 快速 / 本地技术持 √ √ √ √ √ √ √ √ √ √ √ √ √ √ √ √ √ √ √ √ √ √ √ 按要求定制 交货的灵活性 √ √ √ √ √ √ √ √ √ √ √ √ √ √ √ √ √ √ √ 专家建议 培训 因特网 呼叫 中心 零售 商店 分销 伙伴 直接销售队伍 购买准则 渠道
  • 174.
    谁是我们目前的客户? 他们在购买时使用的是怎样不同的准则? 他们的“购买状态”——他们什么时候和如何做生意他们用(或想用)一种方式购买某种产品,同时用另一种方式购买其它产品吗? 他们是否在不同的时间用不同的方式购买同样的产品? 我们是否有不同类型的客户——每一类都有不同性质的需求? 如果是,不同类型的客户需求间的差异性如何? 我们是否已经识别了新的客户或者我们需要的某一种客户? 相比于我们现有的客户,这些将来的新客户的需求如何? 需要什么样的渠道去响应所有的客户需求的多样性? 使 渠 道 更 加 灵 活 —— 10 个伸展性的问题
  • 175.
    案例: 英 国 的 鲜 花 业 的 渠 道 策 略 如果你是一个鲜花消费者,你在购买鲜花时,最看重什么(购买准则): 价格、送货迅速和专家建议。 鲜花业的渠道选择: 呼叫中心、因特网和临近的零售店 一个问题: 便利商店 7-11 现在销售了一种预付价值为 36 美元的鲜花卡, 这种渠道的效果会怎样? √ √ √ √ √ √ √ √ √ √ √ √ √ 个人选择 / 定制 专家建议 √ √ √ √ √ √ √ 交货的灵活性 √ √ √ √ √ √ √ 订货速度 √ √ √ √ √ √ 价格 因特网 呼叫中心 零售店 渠道吸引力 “ 个人接触” 手工作业 容易且灵活的定货 得到建议 容易且灵活的定货 购买冲动 购买状态 婚礼、毕业 早日康复 秘书定货 周年纪念 情人 客户购买准则 购买决策
  • 176.
    (二)选择和产品匹配的渠道 产品——渠道适应性的衡量尺度: 产品定义按客户要求定制 聚合性 排他性 客户教育 替代性 成熟度 客户风险 谈判
  • 177.
    产品定义界定的一种产品或服务是: 可以以熟知的和容易了解的实物形式出售 有明确的使用范围和目的有表达得很清楚的利益 产品的定义程度越低,在销售产品时就要更多地解释和说明产品的使用目的和利益;反之,定义越明确,需要的解释就越少。 可以分为三种产品: 高定义的产品: 如铅笔,有明确的使用范围和利益,可以通过任何渠道销售。渠道选择的目标是把它们尽可能地移到最低成本的渠道,通常适应于直接营销渠道。 中等定义的产品: 如某些保险服务,其潜在价值和用途不是完全清晰,需要通过确定的人员来进行销售,包括分销商、有附加价值的商业伙伴或直接销售队伍。当产品的使用方法和购买的利益是相对明确的,产品一开始就是封装好易于识别的,零售店是恰当的渠道。 低定义的产品: 如果没有解释很难识别,通常是专业化的服务。区域销售经理和有附加价值的商业伙伴可选择。很少通过大规模市场分销或直接营销渠道。 产 品 定 义
  • 178.
    聚 合 性 聚合性是指一种产品或服务是一个独立的出售物,还是一个大的解决方案中的一个组成部分。 如果客户只需要全面的解决方案,而不是单个产品,卖方就不得不寻找中介——间接渠道。
  • 179.
    案例:海尔为何特立独行 1 0天前,当苏宁在南京大宴家电巨头的时候,海尔在青岛对外宣布了其2000年全球营业额突破06亿元的消息。也许这只是巧合,而且本来双方就“合作得比较少”。但是当越来越多的家电制造商背弃当初的封杀“大户”路线,向苏宁们投怀送抱,“相逢一笑抿恩仇”时,海尔尤其给人一种特立独行之感。 当年自建营销网络最成功的三个集团:海尔,TCL、美的。美的已然“叛变”, 创维和TCL的营销系统正在大裁员,只剩下海尔还在坚持自主营销,并在自己组建的“铁板一块”的营销网络里从容不迫,全然不理会门外的喧嚣。不仅在销售模式上,在“乱哄哄你方唱罢我登场“的家电业,不时上演的结盟、限价、跳水的戏剧中,海尔也多似旁观者。 在90年代以前,春兰曾采用销售人员的直销方式,后采用“自主开发和经销开发相结合”的方式,发展了一大批的经销商,从而由直销式转变为代理制,90年代中期以后,随着众多品牌的崛起和市场的供大于求,代理商和零售商之间的利润差价越来越小,出现代理商为把货卖出去擅自压低价格的现象。为防止终端市场失控,1997年,春兰开始在全国实施其庞大的春兰星威连锁计划,包括自建120家专卖店和3000家商场店中店。但是这个轰轰烈烈的计划似乎现在悄无声息了。厂家的一个销售经理捏着手中的一支笔就可以对前来订货的经销商们颐指气使的美好时光一去不复返了。 前一段沸沸扬扬的创维陆黄之争的焦点之一也在于销售模式的选择。陆主张多开专卖店,自建营销网络,将终端直接对准用户,而黄宏生则主张利用各地现有的商业系统来扩大创维产品的销售。将帅不和的结局是2000年11月2日,陆强华携创维150多号人马集体出走高路华。现在陆的继任扬东文在“用两条腿走路”。对于陆的模式,杨说:“集权制销售模式确有一定的成效,但随着销售市场的日益成熟,自建销售网络,只 卖一种产品,必然加大成本开支和资源浪费。” 但是,从杨对陆的评价中,暴露了创维由于产品相对单一带来的专卖店成本的的增加。这是许多大型集团自建营销网络时“不能承受之重”。最能够承受的是海尔,海尔专卖店的产品包括空调、洗衣机、电脑、微波炉、冷柜、燃气灶等十几个品种的产品———同样面积的专卖店,卖比别人多好几倍的产品,营销成本自然也相应地降低了。这是海尔敢特立独行而又能游刃有余的原因之一。 自主营销时代真的终结了?海尔不这么看。海尔广州公司的有关人员介绍说:海尔的销售平台主要主要是海尔专卖店和国营大商场、家电专营店。但海尔专卖店并非由海尔集团投资建设的,而是通过特许经营来规范规范和降低成本。海尔对经销商的挑选要经过严格的考察,考察的因素包括老板综合素质、资金实力和其在当地家电业的地位,一般取当地前三名者。专卖店由被选定的经销商自己投资改造,遵守海尔的CI系统。专卖店经销商一旦选定,需到青岛总部海尔大学接受海尔企业文化和企业管理培训,经考试成绩优异者方可发放海尔专卖店营业许可证。这其中利用的实际上是海尔的品牌价值。在最近公布的“中国最有价值品牌”中,海尔品牌价值为330亿元,位居第二。海尔试图以品牌优势达到经销商和自己的双赢:自己节省开支,经销商借海尔提升形象。和麦当劳、肯德基一样,海尔在开专卖店前对社区的人口数量,家庭数量,都进行严格的市场调研,之后用一套精密的计算方法,看开在哪个地方划算,如何布局最合理。比如海尔专卖店在建设时,尽量避免与国营大商场交错,不与其产生冲突,而且专卖店一般都建在一级市场和二级市场的郊区或县及网络,还需要去游说、去寻求经销商的合作吗?
  • 180.
    排 他 性 有些产品被定位为有较高声誉或专门提供给有限的购买者,它们可被定义为排他性产品。 案例一: 在 80 年代末的快速增长目标的推动下, Gucci 将它的高品位产品线带入了包括数以千计零售商的大规模市场渠道。公司的形象被损坏,销售直线下滑,对客户而言, Gucci 这个品牌失去了光环。为挽救市场颓势, Gucci 大幅度地削减了它的分销渠道,以提供额外服务的 500 个高品质商店替代了数以千计的品质千差万别的店面。结果是 Gucci 的营业额急剧反弹,一年后,其利润上升了 64% 。——排他性产品必须通过排他性渠道销售,通常意味着使用昂贵销售资源的较高接触性的渠道。 案例二: 1987 年,本田公司作出了一个决定:通过新的销售网络来销售它的新品牌“雅阁”,而非利用现有的渠道。尽管它花了好几百万美元才建立起了这个全新的网络,但它已经号准了豪华汽车市场的脉搏——豪华汽车的购买者知道他们购买的是更好的东西,而有别于一般的消费者。
  • 181.
    “ 渠道化”一种产品——使产品准备适应渠道 产品——渠道适应性并不仅仅为一个给定的产品配置一个适当的渠道,另一方面,一旦新渠道被评估,新渠道也会要求对产品重新设计或重新构想。 为了在一个新渠道取得成功,产品通常要“准备适应渠道”。 表:使产品“准备适应渠道”——交易中的 6 种工具 提供附属的支持渠道,提供任何必要的服务或售后支持,支持渠道中的服务内容不会出现在其它渠道 支持集成化 除去易引起混乱的购买要求,简化合同和财务条款 购买精简化 把培训、某些环节的程序和售后服务说明书作为基本产品的一部分 使用者的自我服务 识别现实的、可选择的渠道中能支持的目标价格 渠道定价 消除不必要的款式变化和定制选择项 产品标准化 减少产品性能的数量 使产品简化
  • 182.
    (三)选择赢利能力强的渠道 高 低销售附加值 低 高 销售成本 表:按渠道分类的交易成本 注: ( 1 )工业品: 2000-5000 美元的销售额 ( 2 )根据 1996 年制造业、 化工和造纸业数据 整理而来 资料来源:牛津协会 0.10 美元 因特网 30-50 美元 电话销售 200-300 美元 商业伙伴 500 美元 区域代表 每笔交易成本 渠 道 类 型
  • 183.
    渠道选择过程的次序 √ √√ :最终渠道解决方案 因 特 网 直 邮 专 卖 店 零售商店 分 销 商 区域销售代表 ( 3 ) 经济性能的评估 ( 2 )渠道与产品有良好的适应性吗? ( 1 ) 客户会使用这种渠道吗? 所有可能的渠道
  • 184.
    分 销 密 度 的 选 择 密集分销策略: 制造商尽可能地通过众多负责任的、适当的批发零售商分销产品 适合于消费品中的便利品 选择性分销: 在某一地区通过少数几个经过精心挑选的、最合适的中间商分销商品 适合于选购品 独家分销: 制造商在一定地区、一定时间只选择一家中间商销售自己的产品。 适合于一些特殊品
  • 185.
    第二节 渠道的管理决策渠道成员的选择 渠道成员的激励 渠道成员的评估
  • 186.
    第三节 渠道的整合以前,大多数企业通常只是通过某种单一的渠道出售其产品和服务,现在,则选择通过一种混合型销售渠道模式走向市场 将多种渠道紧密结合在一起,使不同的渠道在同一销售过程中各自承担不同的职能,形成一个统一的渠道体系,以提高销售利润率,并为更广泛的客户提供更完善的服务
  • 187.
    典 型 的销 售 过 程 潜在客户 的产生 售后支持 销售工作 的结束 建议书的 撰写、 进入销售 流程 潜在客户 身份确认
  • 188.
    销售过程中的渠道的专业化 注: √√ √ :独特的贡献,即最好的性能或最低成本的渠道 √ √ :可以运用 √ :不适合或不经济 任务 渠道 潜在客户 的产生 客户身份 的认证 售 前 销售结束 售后支持 直接(区 域)销售 分销商 / 商 业伙伴 电话渠道 因特网 √ √ √ √ √ √ √ √ √ √ √ √ √ √ √ √ √ √ √ √ √ √ √ √ √ √ √ √ √ √ √ √ √ √ √ √ √ √ √ √ √
  • 189.
    例:渠 道 整 合 任务 渠道 潜在客户 的产生 客户身份 的认证 售 前 销售结束 售后支持 直接(区 域)销售 分销商 / 商 业伙伴 电话渠道 因特网 任务 渠道 潜在客户 的产生 客户身份 的认证 售 前 销售结束 售后支持 直接(区 域)销售 分销商 / 商 业伙伴 电话渠道 因特网 表 1 :未整合的渠道销售模式 表 2 :整合后的渠道销售模式
  • 190.
    渠道整合的二个例子 Staples —— 通过直邮方式向客户及地区业务伙伴寄去企业的产品目录。需要购买的客户打电话到公司的呼叫中心,向企业下订单。 IBM —— 定期向企业发出中小规模业务( SMB )解决方案。如特意为 AS/400 计算机定制的软件解决方案。市场销售活动开始于直接销售部门,他们向潜在客户散发包含 800 服务业务的小册子。用户拨叫 800 ,就可到达 IBM 呼叫中心,并确认身份。确认身份后的用户由 IBM 商业伙伴提供服务以达成交易。一旦交易达成, IBM 就将设备发往用户处,其商业伙伴接管并提供现场安装及技术支持等服务
  • 191.
    渠道移交的管理 一个销售过程由三至四个渠道提供服务要比单一渠道更容易犯错误。尤其是渠道之间业务的移交常常是错误滋生的温床。 渠道移交管理——防止渠道移交环节出现错误任务完成点的精确定义——销售过程中的每一个任务都必须被精确定义 移交程序的定义——制订书面化、特定格式的移交程序