www.techvilla.org.in
1
TECHVILL
A
www.techvilla.org.in
www.techvilla.org.in
RFID
Radio Frequency Identification
www.techvilla.org.in
What is RFID?
• RFID is a technology, whose origins are found in the
WWII era, that incorporates electromagnetic or
electrostatic coupling in the RF portion of the EM
spectrum to uniquely identify an object, animal or
person. It is also gaining increasing use in industry as
an alternative to the bar code.
• Requires a transceiver, antenna, and transponder
• Can operate in Passive or Active Modes
www.techvilla.org.in
What is RFID?
• RF signals transmitted by the transceiver activates the
transponder, which transmits data back to the
transceiver.
• Transponder is powered by EM waves emitted by the
transceiver
• Various frequencies are used depending on the
application
• Requires no line-of-sight (like bar-codes)
www.techvilla.org.in
RFID Applications
• Tracking Books in Libraries
• Inventory Tracking
• Walmart required it of their top 100 vendors
• Authorized building access (Prox Cards)
• Passports (US passports recently)
• AmEx Blue credit card
• Prison inmates (embedded)
www.techvilla.org.in
RFID Applications
• For toll booths (or any “pay for entry” system)
• Airport Baggage ID
• Car keys, wireless entry and ignition
• Animals
• Hospital Patients
• Instant history tracking
www.techvilla.org.in
RFID Standards
• Tracking Animals
• ISO 11784 – Specifies the structure of the ID code
• ISO 11785 – Specifies how transponder is activated
• ISO 14223/1 – Specifies RF code for advanced transponders
• Credit Cards
• ISO 15693 – Specifies modulation and coding schemes
• Passports and proximity cards
• ISO 14443 – Specifies modulation and coding schemes
• General Frequency bands
• ISO 18000 series
www.techvilla.org.in
Standard RFID Operating
Frequencies
• ISO 18000-2
• <135 KHz
• ISO 18000-3
• 13.56 MHZ
• ISO 18000-4
• 2.45 GHz
• ISO 18000-6
• 860-960 MHz
• ISO 18000-7
• 433 MHZ (active)
www.techvilla.org.in
ISO 18000-2 ~ 135 kHz
ISO 18000-3 ~ 13.56 MHz
ISO 18000-6 ~ 800-960 MHz
ISO 18000-4 ~ 2.45 GHz
ISO 18000-7 ~ 433 MHz
Standard RFID Operating FrequenciesStandard RFID Operating Frequencies
www.techvilla.org.in
ISO 18000-2
• Operates at >135 KHz
• Inductive
• Unaffected by presence of water
• Short range (a few centimeters)
• Fairly costly because of coil in transponder
www.techvilla.org.in
ISO 18000-3
• Operates at 13.56 MHz
• Inductive
• Lower cost ~ 35 cents
• Thin flexible form factor ( smart label )
• Read / write capable
• Unaffected by water (but has to be tuned to item)
• Mid range, 70 – 125 cms
• Two flavors:
• Mode 1 Standard ISO 15693 data rate (26 kb/s)
• Mode 2 High speed interface (848 kb/s)
www.techvilla.org.in
ISO 18000-4
• Operates at 2.45 GHz
• Propagating
• Dual Mode
• Passive Backscatter
• Passive tag currently out of fashion
• Active High data rate
• Long range in active version (100 m+)
• Affected by water (signal absorbed…microwave)
• Read / write capable
• Moderate cost
• Small antenna
www.techvilla.org.in
ISO 18000-6 A/B
• Operates between 860 – 960 MHz
• Propagating
• Long range 2-5 meters
• Low cost
• High data rates
• “Frequency agile”
• Read / write capable
• Relatively large antenna
• The future for mass application RFID
www.techvilla.org.in
ISO 18000-7
• Operates at 433 MHz
• Active
• Long range - many meters
• High cost
• High data rates
• Read / write capable
• Manifest tags- DoD
www.techvilla.org.in
RFID system components
www.techvilla.org.in
RFID TAGS
www.techvilla.org.in
•Tags can be attached to almost anything:
• Items, cases or pallets of products, high value goods
• vehicles, assets, livestock or personnel
•Passive Tags
• Do not require power – Draws from Interrogator Field
• Lower storage capacities (few bits to 1 KB)
• Shorter read ranges (4 inches to 15 feet)
• Usually Write-Once-Read-Many/Read-Only tags
• Cost around 25 cents to few dollars
•Active Tags
• Battery powered
• Higher storage capacities (512 KB)
• Longer read range (300 feet)
• Typically can be re-written by RF Interrogators
• Cost around 50 to 250 dollars
RFIDRFID tagstags
www.techvilla.org.in
Tag block diagram
Antenna
Power Supply
Tx Modulator
Rx Demodulator
Control Logic
(Finite State
machine)
Memory
Cells
Tag Integrated Circuit (IC)
www.techvilla.org.in
RFID tag memory
• Read-only tags
• Tag ID is assigned at the factory during manufacturing
• Can never be changed
• No additional data can be assigned to the tag
• Write once, read many (WORM) tags
• Data written once, e.g., during packing or manufacturing
• Tag is locked once data is written
• Similar to a compact disc or DVD
• Read/Write
• Tag data can be changed over time
• Part or all of the data section can be locked
www.techvilla.org.in
RFID readers
• Reader functions:
• Remotely power tags
• Establish a bidirectional data link
• Inventory tags, filter results
• Communicate with networked server(s)
• Can read 100-300 tags per second
• Readers (interrogators) can be at a fixed point such as
• Entrance/exit
• Point of sale
• Readers can also be mobile/hand-held
www.techvilla.org.in
Some RFID readers
www.techvilla.org.in22
Reader anatomy
915MHz
Radio
Network
Processor
Digital Signal
Processor
(DSP)
13.56MHz
Radio
Power
Supply
www.techvilla.org.in
RFID application points
• Assembly Line
Shipping Portals
Handheld Applications
Bill of Lading
Material Tracking
Wireless
www.techvilla.org.in
RFID applications
• Manufacturing and Processing
• Inventory and production process monitoring
• Warehouse order fulfillment
• Supply Chain Management
• Inventory tracking systems
• Logistics management
• Retail
• Inventory control and customer insight
• Auto checkout with reverse logistics
• Security
• Access control
• Counterfeiting and Theft control/prevention
• Location Tracking
• Traffic movement control and parking management
• Wildlife/Livestock monitoring and tracking
www.techvilla.org.in
Smart groceries
• Add an RFID tag to all items
in the grocery.
• As the cart leaves the store, it
passes through an RFID
transceiver.
• The cart is rung up in
seconds.
www.techvilla.org.in
Smart groceries enhanced
• Track products through
their entire lifetime.
www.techvilla.org.in
EM-18 RFID MODULE
www.techvilla.org.in
EM-18 RFID READER
www.techvilla.org.in
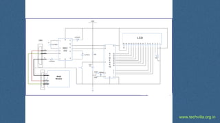
Interfacing with avr
• The RFID module used here gives a 12 byte unique ID of a particular
tag in serial RS232 logic level format. Hence a level converter MAX232
is used in between RFID receiver module and microcontroller.
www.techvilla.org.in

RFID Part-19