1. WHAT IS RESEARCH
2. PURPOSE OF RESEARCH
3. SOCIAL AND BEHAVIOURAL SCIENCE
STUDIES
4. STEPS IN THE RESEARCH
INVESTIGATION
5. RESOURCES FOR RESEARCH
6. RESEARCH ETHICS
7. RESEARCH PROJECT: A CHECKLIST
PART 1
INTRODUCTION
RESEARCH - WHAT IS IT?
It is an investigative process that can be
distinguished from other forms of
investigations by three unique requirements:
1. Objectivity
2. Reproducibility
3. Systematization
Brown, 1980
WHAT IS RESEARCH?
“A scientific process of inquiry that involves
purposeful, systematic and rigorous collection
of data. Analysis and interpretation of the data
are then made in order to gain new knowledge
or add to existing knowledge. Research has
the ultimate aim of developing an organized
body of knowledge”.
- A cyclical process of steps that typically
begins with identifying the problem or issue
of the study. It then consists of reviewing the
literature, specifying a purpose for the study,
and forming an interpretation of the
information. This process culminates in a
report disseminated to the audience that is
evaluated and used.
PURPOSE OF RESEARCH
0 Advancing Knowledge
0 Development of Theories
THROUGH
Systematic, Logical, and Empirical Means
and Results can be Replicated
MOTIVATIONS FOR RESEARCH
Reasons why research is undertaken:
- address gaps in knowledge
- expand knowledge
- Improve practice through new ideas, new insights
into methods
- make more informed choices/decisions based on
available information
- create data base for policy making as research
provides an understanding of the factors affecting
desired outcomes
- Helps build skills – organizational, analytical, writing,
presentation, time management, etc.
USEFULNESS OF RESEARCH TO
PRACTITIONERS
The practical relevance or usefulness of
research may be assessed by using the
practitioner as a form of reference:
1. Descriptive Relevance
Accuracy of findings in capturing phenomena
encountered by practitioners.
2. Goal Relevance
Refers to the correspondence of outcome
(dependent) variables in a theory to the things
the practitioner wishes to influence.
3.Operational Validity
Concerns the ability of the practitioner to
implement action implications of a theory by
manipulating its caused (independent variables).
4. Non Obviousness
Degree to which a theory meets or exceeds the
complexity of common sense theory already used
by practitioner.
5.Timeliness
Concerns the requirement that a theory be
available to practitioners in time to use it to deal with
problems.
SOCIAL AND BEHAVIOURAL SCIENCE STUDIES
There is a chronic pessimistic feeling in the social
and behavioural sciences that, when compared to
the natural sciences, their progress has been
exceeding slow.
TWO GENERAL SOURCES OF PESSIMISM IN THE
SOCIAL SCIENCES:
1. POOR CUMULATION
Refers to the observation that the social sciences do not
show orderly progress and development as shown by
physical sciences such as physics and chemistry.
The newer work of the physical sciences builds directly upon
previous work.
The social sciences seem almost to be starting new with each
succeeding volume of their research journals.
2. SMALL EFFECTS
The second source of pessimism is the problem
of small effects. Even when the results seem to
be replicable, the practical magnitude of the
effect is always small. That is, they account for
only a trivial proportion of the variance. Thus,
the size effect is likely to be so small that it
might not be of any practical use.
THE SCIENTIFIC METHOD
The accumulation of knowledge in the Social Sciences
can be obtained through day-to-day experience and
observation which may or may not be based on some
kind of testing (ie. Folk Knowledge).
However, much of the accumulation of knowledge
utilizes the Scientific Method. This method yields
Scientific Knowledge which combines the testing of
Folk Knowledge and theorizing of Literary Knowledge
(I.e. created by an abstracting process which
highlights the essential elements of human
experience).
Cont’d……
The Scientific approach to knowledge accumulation
underlies the Deductive and Positive approaches to
Social Scientific analysis.
DEDUCTION - A process whereby general statements
or hypotheses are generated by starting from
some basic axioms or assumptions.
INDUCTION - A process whereby hypotheses are
derivable from empirical observations which might
show a high degree of regularity (e.g. grounded
theory).
POSITIVE- Analysis is concerned with what is actually
occurring or has occurred. The focus is on
explaining with a view of predicting.
STEPS IN THE RESEARCH INVESTIGATION
1. Identification of Research Issue and Research
Question.
2. Formulation of Research Problem
3. Review of Related Literature
4. Clarification of Concept
Identification/Operationalization of Variables
Statement of Hypothesis
5. Selection of Research Design
6. Selection of Data Collection Technique
7. Selection of Subjects
8. Data Coding
9. Data Analysis
10. Results
11. Discussions
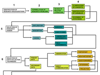
IDENTIFICATION OF
RESEARCH ISSUE/QUESTIONS
FOPRMULATION OF
RESEARCH PROBLEMS
REVIEW OF
RELATED
LITERATURE
CLARIFICATION
OF CONCEPTS
IDENTIFICATION
OF VARIABLES
STATEMENT OF
HYPOTHESIS
1 2
3
4
SELECTION OF
RESEARCH
DESIGN
EXPLORATORY
DESCRIPTIVE
CAUSAL
SURVEYS
CASE STUDIES
LABORATORY
EXPERIMENTS
FIELD
EXPERIMENTS
SELECTION OF
DATA COLLECTION
TECHNIQUES
PRIMARY
DATA
SECONDARY
DATA
OBSERVATION
DIRECT
COMMUNICATION
PARTICIPANT
NON-PARTICIPANT
QUESTIONNAIRES
INTERVIEWS
PROJECTIVE
5
6
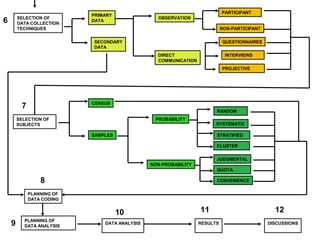
SELECTION OF
DATA COLLECTION
TECHNIQUES
PRIMARY
DATA
SECONDARY
DATA
OBSERVATION
DIRECT
COMMUNICATION
PARTICIPANT
NON-PARTICIPANT
QUESTIONNAIRES
INTERVIEWS
PROJECTIVE
6
SELECTION OF
SUBJECTS
CENSUS
SAMPLES
7
PROBABILITY
NON-PROBABILITY
RANDOM
SYSTEMATIC
STRATIFIED
CLUSTER
JUDGMENTAL
QUOTA
CONVENIENCE
PLANNING OF
DATA CODING
PLANNING OF
DATA ANALYSIS
DATA ANALYSIS RESULTS DISCUSSIONS
8
9
10 11 12
INITIAL QUESTIONS
Is the Research Feasible?
Is it Practical?
Are there suitable techniques available
for carrying it out?
Are adequate resources available?
(Time, Facilities, Financial, Skills)
CHOICE WILL DEPEND UPON THE CONSIDERATION
ON THE FOLLOWING FACTORS.
RESOURCES FOR RESEARCH
AVAILABILITY OF:
TIME
FUNDS
SKILLS
PHYSICAL
INTEREST
QUESTIONS
WHY
WHAT
HOW
WHEN
WHO WITH
HOW MUCH
RESEARCH ETHICS
ETHICAL ISSUES
1. Conducting the Research Effort.
2. Reporting or Applying the results of
the research
THREE SPECIFIC CONCERNS IN
RESEARCH ETHICS
1. DECEPTION AND ITS EFFECTS
i) By Omission - researchers do not tell
subjects the whole truth about the study.
ii) By Commission - researchers give
subjects false information
i.e deliberate lying.
2. INVASION OF THE PRIVACY OF SUBJECTS
- By violating their rights, whether, when, and
to what extent that their attitudes, beliefs,
behaviour, and opinion are to be shared with
others or withheld. E.g. using hidden codes.
3. HARM TO INDIVIDUALS OR GROUPS, THE
RESEARCH DISCIPLINE, OR TO SOCIETY
IN GENERAL.
- Results of a particular study may harm a
particular group.
THE RESEARCH REPORT :
A CHECKLIST OF ITEMS FOR POSSIBLE INCLUSION.
The following is a checklist of items which are typically included in a research dissertation or report. Not all
of the suggested categories are necessary or appropriate for all studies, and the order of items within
chapters may vary somewhat. These items are intended to serve as a guide.
CHAPTER ONE: THE RESEARCH PROBLEM
-----------Introduction
-----------Background of the problem (eg. trends related to the problem, unresolved
issues, social concerns)
-----------Statement of the problem situation
(basic difficulty - area of concern, felt need)
-----------Purpose of the study (goal oriented) – emphasizing practical outcomes
-----------Questions to be answered or objectives to be investigated
-----------Conceptual or substantive assumptions (postulates)
-----------Rationale and Theoretical framework (when appropriate)
-----------Delineation of the research problem (explication of relationships
among variables or comparisons to be considered)
-----------Statement of hypotheses (conceptual rendition subsequently followed
by operational statements in this Chapter and/or in the
Methodology chapter)
-----------Importance of the study - may overlap with statement of the research
problems)
-----------Definition of terms (largely conceptual here; operational definitions
may follow in the Methodology chapter)
-----------Scope and delimitations of the study (narrowing of focus)
CHAPTER TWO: REVIEW OF RELATED LITERATURE
--------Organization of the present chapter – overview
--------Historical background (if necessary)
Purposes to be served by Review of Related Literature:
--------Acquaint reader with existing studies relative to what have been found,
who has done work, when and where latest research studies were
completed, and what approaches involving research methodology,
instrumentation, and statistical analyses were followed (literature
review of methodology sometimes saved for chapter on
Methodology.
--------Establish possible need for study and likelihood for obtaining
meaningful, relevant, and significant results.
--------Furnish from delineation of various theoretical positions a conceptual
framework affording bases for generation of hypotheses and
statement of their rationale (when appropriate)
Note: In some highly theoretical studies the chapter “Review of Literature” may
need to precede “The Research Problem” chapter so that the theoretical
framework is established for a succinct statement of the research problem
and hypotheses. In such a case, an advance organizer in the form of a
brief general statement of the purpose of the entire investigation should
come right at the beginning of the “Review of Related Literature” chapter.
Sources for Literature Review
-------General integrative reviews cited that relate to the problem
situation or research problem such as those found in
Review of Educational Research, Encyclopedia of
Educational Research, or Psychological Bulletin.
------ Specific books, monographs, bulletin, reports and research
articles - preference shown in most instances of literature
of the last 10 years.
------ Unpublished materials (e.g. dissertations, theses, papers
presented at recent professional meetings not yet in
published form).
------ Selection and arrangement of literature review often in terms
of questions to be considered, hypotheses set forth, or
objectives or specific purposes delineated in the research
problem chapter.
------ Summary of literature review (very brief)
CHAPTER THREE: METHODOLOGY OR PRECEDURES
-------Overview
-------Description of research methodology or approach (eg. Experimental, quasi-
experimental, correlation, causal-comparative, or survey)
-------Research design (spell out independent, dependent and other variables and
sometimes formulate an operational statement of the research hypotheses in null
form so as to set stage for an appropriate research design permitting statistical
inferences).
-------Pilot studies (as they apply to research design, development of instruments, data
collection techniques, and characteristics of the sample)
-------Selection of subjects (this is concerned with sample and population.
-------Instrumentation (tests, measures, observations, scales, and questionnaires).
-------Field, classroom or laboratory procedures (eg. Instructions to subjects or
distribution of materials)
-------Data collection and recording
-------Data processing and analysis (statistical analysis)
-------Methodological assumptions
-------Limitations (weaknesses)
-------Possible restatement of conceptual hypotheses from problem chapter in
operational form relative to instrumentation and experimental procedure or
design followed (operationally stated hypotheses amenable to statistical testing)
– if not done elsewhere.
-------Summary (optional)
CHAPTER FOUR: FINDINGS (ANALYSIS AND EVALUATION)
--------Findings are presented in table or charts when appropriate
------- Findings reported with respect to furnishing evidence for each
question asked or hypothesis posted in problem statement
------- Appropriate headings are established to correspond to each question
or hypothesis considered
------- Factual information kept separate from interpretation, inference, and
evaluation (one section for findings and one section for
interpretation or discussion)
Note: In certain historical, case study and anthropological investigations,
factual and interpretive material may meet to be interwoven to
sustain interest level, although the text should clearly reveal what is
fact and what is interpretation.
------ Separate section often entitled “Discussion”, “Interpretation”, or
“Evaluation” ties together findings in relation to theory, review of
literature, or rationale.
------- Summary of chapter
CHAPTER FIVE: SUMMARY, CONCLUSIONS,
RECOMMENDATIONS
-------Brief summary of everything covered in first three
chapters and in findings portion of Chapter Four
-------Conclusions (“so what” of findings: often the
hypotheses restated as inferences with some degree
of definitive commitment and generalizability)
------Recommendations (practical suggestions for
implementation of findings or for additional research)

reseach part 1 introduction (33)

  • 1.
    1. WHAT ISRESEARCH 2. PURPOSE OF RESEARCH 3. SOCIAL AND BEHAVIOURAL SCIENCE STUDIES 4. STEPS IN THE RESEARCH INVESTIGATION 5. RESOURCES FOR RESEARCH 6. RESEARCH ETHICS 7. RESEARCH PROJECT: A CHECKLIST PART 1 INTRODUCTION
  • 2.
    RESEARCH - WHATIS IT? It is an investigative process that can be distinguished from other forms of investigations by three unique requirements: 1. Objectivity 2. Reproducibility 3. Systematization Brown, 1980
  • 3.
    WHAT IS RESEARCH? “Ascientific process of inquiry that involves purposeful, systematic and rigorous collection of data. Analysis and interpretation of the data are then made in order to gain new knowledge or add to existing knowledge. Research has the ultimate aim of developing an organized body of knowledge”.
  • 4.
    - A cyclicalprocess of steps that typically begins with identifying the problem or issue of the study. It then consists of reviewing the literature, specifying a purpose for the study, and forming an interpretation of the information. This process culminates in a report disseminated to the audience that is evaluated and used.
  • 5.
    PURPOSE OF RESEARCH 0Advancing Knowledge 0 Development of Theories THROUGH Systematic, Logical, and Empirical Means and Results can be Replicated
  • 6.
    MOTIVATIONS FOR RESEARCH Reasonswhy research is undertaken: - address gaps in knowledge - expand knowledge - Improve practice through new ideas, new insights into methods - make more informed choices/decisions based on available information - create data base for policy making as research provides an understanding of the factors affecting desired outcomes - Helps build skills – organizational, analytical, writing, presentation, time management, etc.
  • 7.
    USEFULNESS OF RESEARCHTO PRACTITIONERS The practical relevance or usefulness of research may be assessed by using the practitioner as a form of reference: 1. Descriptive Relevance Accuracy of findings in capturing phenomena encountered by practitioners. 2. Goal Relevance Refers to the correspondence of outcome (dependent) variables in a theory to the things the practitioner wishes to influence.
  • 8.
    3.Operational Validity Concerns theability of the practitioner to implement action implications of a theory by manipulating its caused (independent variables). 4. Non Obviousness Degree to which a theory meets or exceeds the complexity of common sense theory already used by practitioner. 5.Timeliness Concerns the requirement that a theory be available to practitioners in time to use it to deal with problems.
  • 9.
    SOCIAL AND BEHAVIOURALSCIENCE STUDIES There is a chronic pessimistic feeling in the social and behavioural sciences that, when compared to the natural sciences, their progress has been exceeding slow. TWO GENERAL SOURCES OF PESSIMISM IN THE SOCIAL SCIENCES: 1. POOR CUMULATION Refers to the observation that the social sciences do not show orderly progress and development as shown by physical sciences such as physics and chemistry. The newer work of the physical sciences builds directly upon previous work. The social sciences seem almost to be starting new with each succeeding volume of their research journals.
  • 10.
    2. SMALL EFFECTS Thesecond source of pessimism is the problem of small effects. Even when the results seem to be replicable, the practical magnitude of the effect is always small. That is, they account for only a trivial proportion of the variance. Thus, the size effect is likely to be so small that it might not be of any practical use.
  • 11.
    THE SCIENTIFIC METHOD Theaccumulation of knowledge in the Social Sciences can be obtained through day-to-day experience and observation which may or may not be based on some kind of testing (ie. Folk Knowledge). However, much of the accumulation of knowledge utilizes the Scientific Method. This method yields Scientific Knowledge which combines the testing of Folk Knowledge and theorizing of Literary Knowledge (I.e. created by an abstracting process which highlights the essential elements of human experience).
  • 12.
    Cont’d…… The Scientific approachto knowledge accumulation underlies the Deductive and Positive approaches to Social Scientific analysis. DEDUCTION - A process whereby general statements or hypotheses are generated by starting from some basic axioms or assumptions. INDUCTION - A process whereby hypotheses are derivable from empirical observations which might show a high degree of regularity (e.g. grounded theory). POSITIVE- Analysis is concerned with what is actually occurring or has occurred. The focus is on explaining with a view of predicting.
  • 13.
    STEPS IN THERESEARCH INVESTIGATION 1. Identification of Research Issue and Research Question. 2. Formulation of Research Problem 3. Review of Related Literature 4. Clarification of Concept Identification/Operationalization of Variables Statement of Hypothesis 5. Selection of Research Design 6. Selection of Data Collection Technique 7. Selection of Subjects 8. Data Coding 9. Data Analysis 10. Results 11. Discussions
  • 14.
    IDENTIFICATION OF RESEARCH ISSUE/QUESTIONS FOPRMULATIONOF RESEARCH PROBLEMS REVIEW OF RELATED LITERATURE CLARIFICATION OF CONCEPTS IDENTIFICATION OF VARIABLES STATEMENT OF HYPOTHESIS 1 2 3 4 SELECTION OF RESEARCH DESIGN EXPLORATORY DESCRIPTIVE CAUSAL SURVEYS CASE STUDIES LABORATORY EXPERIMENTS FIELD EXPERIMENTS SELECTION OF DATA COLLECTION TECHNIQUES PRIMARY DATA SECONDARY DATA OBSERVATION DIRECT COMMUNICATION PARTICIPANT NON-PARTICIPANT QUESTIONNAIRES INTERVIEWS PROJECTIVE 5 6
  • 15.
    SELECTION OF DATA COLLECTION TECHNIQUES PRIMARY DATA SECONDARY DATA OBSERVATION DIRECT COMMUNICATION PARTICIPANT NON-PARTICIPANT QUESTIONNAIRES INTERVIEWS PROJECTIVE 6 SELECTIONOF SUBJECTS CENSUS SAMPLES 7 PROBABILITY NON-PROBABILITY RANDOM SYSTEMATIC STRATIFIED CLUSTER JUDGMENTAL QUOTA CONVENIENCE PLANNING OF DATA CODING PLANNING OF DATA ANALYSIS DATA ANALYSIS RESULTS DISCUSSIONS 8 9 10 11 12
  • 16.
    INITIAL QUESTIONS Is theResearch Feasible? Is it Practical? Are there suitable techniques available for carrying it out? Are adequate resources available? (Time, Facilities, Financial, Skills) CHOICE WILL DEPEND UPON THE CONSIDERATION ON THE FOLLOWING FACTORS.
  • 17.
    RESOURCES FOR RESEARCH AVAILABILITYOF: TIME FUNDS SKILLS PHYSICAL INTEREST
  • 18.
  • 19.
    RESEARCH ETHICS ETHICAL ISSUES 1.Conducting the Research Effort. 2. Reporting or Applying the results of the research
  • 20.
    THREE SPECIFIC CONCERNSIN RESEARCH ETHICS 1. DECEPTION AND ITS EFFECTS i) By Omission - researchers do not tell subjects the whole truth about the study. ii) By Commission - researchers give subjects false information i.e deliberate lying.
  • 21.
    2. INVASION OFTHE PRIVACY OF SUBJECTS - By violating their rights, whether, when, and to what extent that their attitudes, beliefs, behaviour, and opinion are to be shared with others or withheld. E.g. using hidden codes. 3. HARM TO INDIVIDUALS OR GROUPS, THE RESEARCH DISCIPLINE, OR TO SOCIETY IN GENERAL. - Results of a particular study may harm a particular group.
  • 22.
    THE RESEARCH REPORT: A CHECKLIST OF ITEMS FOR POSSIBLE INCLUSION. The following is a checklist of items which are typically included in a research dissertation or report. Not all of the suggested categories are necessary or appropriate for all studies, and the order of items within chapters may vary somewhat. These items are intended to serve as a guide. CHAPTER ONE: THE RESEARCH PROBLEM -----------Introduction -----------Background of the problem (eg. trends related to the problem, unresolved issues, social concerns) -----------Statement of the problem situation (basic difficulty - area of concern, felt need) -----------Purpose of the study (goal oriented) – emphasizing practical outcomes -----------Questions to be answered or objectives to be investigated -----------Conceptual or substantive assumptions (postulates) -----------Rationale and Theoretical framework (when appropriate) -----------Delineation of the research problem (explication of relationships among variables or comparisons to be considered) -----------Statement of hypotheses (conceptual rendition subsequently followed by operational statements in this Chapter and/or in the Methodology chapter) -----------Importance of the study - may overlap with statement of the research problems) -----------Definition of terms (largely conceptual here; operational definitions may follow in the Methodology chapter) -----------Scope and delimitations of the study (narrowing of focus)
  • 23.
    CHAPTER TWO: REVIEWOF RELATED LITERATURE --------Organization of the present chapter – overview --------Historical background (if necessary) Purposes to be served by Review of Related Literature: --------Acquaint reader with existing studies relative to what have been found, who has done work, when and where latest research studies were completed, and what approaches involving research methodology, instrumentation, and statistical analyses were followed (literature review of methodology sometimes saved for chapter on Methodology. --------Establish possible need for study and likelihood for obtaining meaningful, relevant, and significant results. --------Furnish from delineation of various theoretical positions a conceptual framework affording bases for generation of hypotheses and statement of their rationale (when appropriate) Note: In some highly theoretical studies the chapter “Review of Literature” may need to precede “The Research Problem” chapter so that the theoretical framework is established for a succinct statement of the research problem and hypotheses. In such a case, an advance organizer in the form of a brief general statement of the purpose of the entire investigation should come right at the beginning of the “Review of Related Literature” chapter.
  • 24.
    Sources for LiteratureReview -------General integrative reviews cited that relate to the problem situation or research problem such as those found in Review of Educational Research, Encyclopedia of Educational Research, or Psychological Bulletin. ------ Specific books, monographs, bulletin, reports and research articles - preference shown in most instances of literature of the last 10 years. ------ Unpublished materials (e.g. dissertations, theses, papers presented at recent professional meetings not yet in published form). ------ Selection and arrangement of literature review often in terms of questions to be considered, hypotheses set forth, or objectives or specific purposes delineated in the research problem chapter. ------ Summary of literature review (very brief)
  • 25.
    CHAPTER THREE: METHODOLOGYOR PRECEDURES -------Overview -------Description of research methodology or approach (eg. Experimental, quasi- experimental, correlation, causal-comparative, or survey) -------Research design (spell out independent, dependent and other variables and sometimes formulate an operational statement of the research hypotheses in null form so as to set stage for an appropriate research design permitting statistical inferences). -------Pilot studies (as they apply to research design, development of instruments, data collection techniques, and characteristics of the sample) -------Selection of subjects (this is concerned with sample and population. -------Instrumentation (tests, measures, observations, scales, and questionnaires). -------Field, classroom or laboratory procedures (eg. Instructions to subjects or distribution of materials) -------Data collection and recording -------Data processing and analysis (statistical analysis) -------Methodological assumptions -------Limitations (weaknesses) -------Possible restatement of conceptual hypotheses from problem chapter in operational form relative to instrumentation and experimental procedure or design followed (operationally stated hypotheses amenable to statistical testing) – if not done elsewhere. -------Summary (optional)
  • 26.
    CHAPTER FOUR: FINDINGS(ANALYSIS AND EVALUATION) --------Findings are presented in table or charts when appropriate ------- Findings reported with respect to furnishing evidence for each question asked or hypothesis posted in problem statement ------- Appropriate headings are established to correspond to each question or hypothesis considered ------- Factual information kept separate from interpretation, inference, and evaluation (one section for findings and one section for interpretation or discussion) Note: In certain historical, case study and anthropological investigations, factual and interpretive material may meet to be interwoven to sustain interest level, although the text should clearly reveal what is fact and what is interpretation. ------ Separate section often entitled “Discussion”, “Interpretation”, or “Evaluation” ties together findings in relation to theory, review of literature, or rationale. ------- Summary of chapter
  • 27.
    CHAPTER FIVE: SUMMARY,CONCLUSIONS, RECOMMENDATIONS -------Brief summary of everything covered in first three chapters and in findings portion of Chapter Four -------Conclusions (“so what” of findings: often the hypotheses restated as inferences with some degree of definitive commitment and generalizability) ------Recommendations (practical suggestions for implementation of findings or for additional research)