Program Penjumlahan dan Pengurangan Matriks
Konsep matematika tentang Penjumlahan dan Pengurangan Matriksadalah
sebagai berikut :
1. PenjumlahanMatriks :
Syarat penjumlahan 2 buahmatriks:
• KeduaMatriksharus berukuran sama.
• A + B = B + A
• A + B = C dimana Cij = (Aij + Bij)
• B + A = C dimanaCij = (Bij + Aij)
2. PenguranganMatriks:
Syarat penjumlahan 2 buahmatriks:
• KeduaMatriksharus berukuran sama.
• A - B ≠ B - A
• A - B = C dimana Cij = (Aij - Bij)
• B - A = D dimana Dij = (Bij - Aij)
Bentuk Matriks:
Berdasarkan aturan penjumlahan dan pengurangan di atas, dapat diketahui
bahwa tiap elemen Matriks C merupakan hasil dari penjumlahan atau
pengurangan dari antara elemen matrik A dan B yang bersesuaian indeksnya.
Misalnya C11 = a11 + b11 atau C11 = a11 – b11.
Dengan demikian, maka Kedua buah matriks yang dijumlahkan atau
dikurangkan harus mempunya ukuran atau ordo yang sama.
Algoritma Penjumlahan dan Pengurangan
Dengan aturan seperti di atas, maka algoritmanya adalah sebagai berikut :
1. Mulai
2. Deklarasikan variabel i,j,m,n A, B, C,D
3. Input ukuran matrks A dan B yaitu m dan n
4. Input Data Matriks A dan B
5. Jumlahkan dan Kurangkan Matrik A dan B sbb :
a. Lakukan perulangan i dari 1 hingga m, dan kerjalan pint b. Jika I>m,
lanjutkan ke langkah
b. Lakukan perulangan j dari 1 hingga n, kemudian kerjakan point c. Jika
j>n, lanjutkan ke langkah 5.a
c. Hitung matriks Cij = Aij + Bij dan Dij = Aij – Bij
6. Cetak Matriks A, B, dan C
7. Selesai
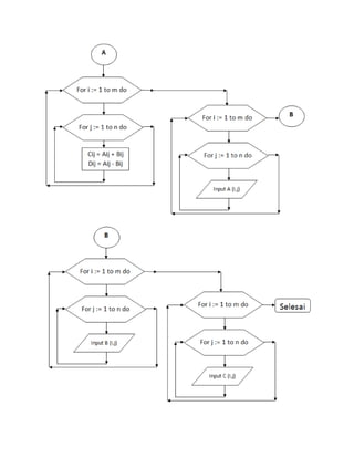
Flowchart
Kode Program
Program Tambah_Kurang_Matrix;
Uses crt;
Var A,B,C,D: Array [1..10,1..10] of integer;
i,j,baris,kolom :integer;
Begin
Clrscr;
{Tentukan Jumlah Baris dan Kolom Matriks B}
Write('Masukkan Jumlah Baris : ');Readln(baris);
Write('Masukkan Jumlah Kolom : ');Readln(kolom);
Writeln;
{Input Matriks A}
for i := 1 to baris do
for j := 1 to kolom do
begin
write('A',i,',',j,'=');
Readln(A[i,j]);
end; writeln;
{Input Matriks B}
for i := 1 to baris do
for j := 1 to kolom do
begin
write('B',i,',',j,'=');
Readln(B[i,j]);
end;
{Hitung Matriks}
for i := 1 to baris do
for j := 1 to kolom do
begin
C[i,j]:=A[i,j] + B[i,j];
D[i,j]:=A[i,j] - B[i,j];
end;clrscr;
writeln;
writeln('Matriks A:');
for i := 1 to baris do
Begin
for j := 1 to kolom do
Write(A[i,j],' ');
writeln;
end;
writeln;
writeln('Matriks B:');
for i := 1 to baris do
Begin
for j := 1 to kolom do
Write(B[i,j],' ');
writeln;
end;
writeln;
writeln('Matriks C:');
for i := 1 to baris do
Begin
for j := 1 to kolom do
Write(C[i,j],' ');
writeln;
end;
writeln;
writeln('Matriks D:');
for i := 1 to baris do
Begin
for j := 1 to kolom do
Write(D[i,j],' ');
writeln;
end;
readln;
End.
Hasil Program
Setelah anda mengerti cara kerja proses penjumlahan dan pengurangan
matriks, maka anda dapat melanjutkan ke Program Perkalian Matriks.
Semoga bermanfaat.
God bless you all.
Sponsor :
Peluang Usaha Anti Inflasi dan Krisis Moneter
Website : www.kliklm.com
Contact : HP/PIN BB : 0811444521/ 516A2798

Program penjumlahan dan pengurangan matriks

  • 1.
    Program Penjumlahan danPengurangan Matriks Konsep matematika tentang Penjumlahan dan Pengurangan Matriksadalah sebagai berikut : 1. PenjumlahanMatriks : Syarat penjumlahan 2 buahmatriks: • KeduaMatriksharus berukuran sama. • A + B = B + A • A + B = C dimana Cij = (Aij + Bij) • B + A = C dimanaCij = (Bij + Aij) 2. PenguranganMatriks: Syarat penjumlahan 2 buahmatriks: • KeduaMatriksharus berukuran sama. • A - B ≠ B - A • A - B = C dimana Cij = (Aij - Bij) • B - A = D dimana Dij = (Bij - Aij) Bentuk Matriks:
  • 2.
    Berdasarkan aturan penjumlahandan pengurangan di atas, dapat diketahui bahwa tiap elemen Matriks C merupakan hasil dari penjumlahan atau pengurangan dari antara elemen matrik A dan B yang bersesuaian indeksnya. Misalnya C11 = a11 + b11 atau C11 = a11 – b11. Dengan demikian, maka Kedua buah matriks yang dijumlahkan atau dikurangkan harus mempunya ukuran atau ordo yang sama. Algoritma Penjumlahan dan Pengurangan Dengan aturan seperti di atas, maka algoritmanya adalah sebagai berikut : 1. Mulai 2. Deklarasikan variabel i,j,m,n A, B, C,D 3. Input ukuran matrks A dan B yaitu m dan n 4. Input Data Matriks A dan B 5. Jumlahkan dan Kurangkan Matrik A dan B sbb : a. Lakukan perulangan i dari 1 hingga m, dan kerjalan pint b. Jika I>m, lanjutkan ke langkah
  • 3.
    b. Lakukan perulanganj dari 1 hingga n, kemudian kerjakan point c. Jika j>n, lanjutkan ke langkah 5.a c. Hitung matriks Cij = Aij + Bij dan Dij = Aij – Bij 6. Cetak Matriks A, B, dan C 7. Selesai Flowchart
  • 5.
    Kode Program Program Tambah_Kurang_Matrix; Usescrt; Var A,B,C,D: Array [1..10,1..10] of integer; i,j,baris,kolom :integer; Begin Clrscr; {Tentukan Jumlah Baris dan Kolom Matriks B} Write('Masukkan Jumlah Baris : ');Readln(baris); Write('Masukkan Jumlah Kolom : ');Readln(kolom); Writeln; {Input Matriks A} for i := 1 to baris do for j := 1 to kolom do begin write('A',i,',',j,'='); Readln(A[i,j]); end; writeln; {Input Matriks B} for i := 1 to baris do for j := 1 to kolom do begin write('B',i,',',j,'='); Readln(B[i,j]); end; {Hitung Matriks} for i := 1 to baris do for j := 1 to kolom do begin C[i,j]:=A[i,j] + B[i,j];
  • 6.
    D[i,j]:=A[i,j] - B[i,j]; end;clrscr; writeln; writeln('MatriksA:'); for i := 1 to baris do Begin for j := 1 to kolom do Write(A[i,j],' '); writeln; end; writeln; writeln('Matriks B:'); for i := 1 to baris do Begin for j := 1 to kolom do Write(B[i,j],' '); writeln; end; writeln; writeln('Matriks C:'); for i := 1 to baris do Begin for j := 1 to kolom do Write(C[i,j],' '); writeln; end; writeln; writeln('Matriks D:'); for i := 1 to baris do Begin
  • 7.
    for j :=1 to kolom do Write(D[i,j],' '); writeln; end; readln; End. Hasil Program
  • 8.
    Setelah anda mengerticara kerja proses penjumlahan dan pengurangan matriks, maka anda dapat melanjutkan ke Program Perkalian Matriks. Semoga bermanfaat. God bless you all. Sponsor : Peluang Usaha Anti Inflasi dan Krisis Moneter Website : www.kliklm.com Contact : HP/PIN BB : 0811444521/ 516A2798