Embed presentation
Downloaded 369 times













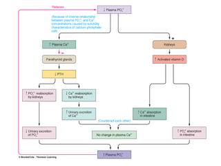
The document summarizes the roles and mechanisms of parathyroid hormone and calcium regulation in the body. It discusses how parathyroid hormone regulates calcium levels through its effects on the kidneys, intestines, and negative feedback loops. It also covers causes of and treatments for conditions related to abnormal parathyroid hormone levels, including hypoparathyroidism, primary and secondary hyperparathyroidism, and the Chvostek sign seen in hypocalcemia.











