OPERATIONS MANAGEMENT
+
Introduction
………………………………………………….
Operations Management
• Operations Management deals with Management
of transforming inputs to outputs.
• Operation management is management of Direct
Resources i.e.
• MEN
MATERIAL MACHINE
• OM deals with
–
–
–
–

Design of Products & Processes
Acquisition of Resources
Transformation of Resources into Output
Distribution of Goods & Services
Operations Management
• Traditional view perceives Operations
Management as a system that is involved with
the manufacture and production of goods and
services
• Modern view perceives OM as a system
designed to deliver Value
Operations Management
Importance of Operations Management • Organizations need to offer superior quality
product /services at competitive price & still
survive.
• This calls for efficiently managed operations
• Upto 1970, basic focus of OM was Cost
Reduction
• Since 1990 focus is shifted to Value Creation
Operations Management
Typical Operations Management Decisions
• Capacity Decisions – Type, Quantum and
Flexibility
• Facility decision – Location and its size
• Workflow and Technology decisions – Type of
production processes and layout of facilities
• Materials and Inventory decisions
• Quality Decisions – Level and how to achieve
it
Production Systems
• Production function is concerned with
transformation of various inputs into required
output
• Production System is the way in which this
production function is carried out
• Selection of production nsystem is based on
criteri like
– What will each alternative cost in short term and long
term
– What will it provide in terms of cost, quality,time and
availability of output
– What will require in terms raw material, energy,
infrastructure, managerial talent and other inputs
Classification of Production Systems
Prod./Opera
. volume
Continuous
Production
Mass production
Mass Production
Batch
Batch
production
production
Job-shop
Job-shop
Production
Production

Output/Product Variety
OM in Organization Chart
President or
CEO

Marketing

Operations
V.P. of Operations
Manages: People,
Equipment,
Technology,
materials and
information
To Produce: Goods
and/or Services

Finance
OM in Organization Chart
• In Manufacturing Firm Operations would
include
– Prod. Control, Scheduling and Materials control
– Purchasing
– Manufacturing
– Quality Assurance
– Engineering Support
– Warehouse Management

• In Service industry it may differ according to
the type of service offered
Product and Service
Manufactured Goods

Services

These are physical

Intangible

Can be stored, transported

Can not be stored

Customers do not have contact

Customers actively participate

with production system
Response time is longer

Response time is very short

Requires large facilities, more

Little facilities, lesser capital

capital
Quality is measurable

Quality is not measurable
Operations as Service
• Emerging model is every organization is in
service business
• In manufacturing such services can be divided
– As Core Service
• Manufacturing and delivering customized product
correctly at required time at competitive price

– As Value-added Service
•
•
•
•

Information
Problem-solving
Sales Support
Field Support
HISTORICAL EVOLUTION
• Adam Smith --

Division of Labor

• Assigning workers to tasks based on their SKILLS

• Production Management was re-titled as
OPERATIONS MANAGEMENT (70’s)
to enlarge the Field
HISTORICAL EVOLUTION
• Taylor’s Scientific Management
–
–
–
–
–
–

Task to workers based on skills
Output time should be used for Plan & Schedules
Standardized & written specifications, Job-Instructions
Training of Supervisors & Workers
Monetary Incentive for Motivation
Working for Maximum Output, rather than Restricted
output
– Developing all workers to the fullest extent possible
HISTORICAL EVOLUTION
• Moving Assembly Line
• Applying Taylor’s Principle in Automobile production
line in Ford Motors, Assembly time was reduced
drastically.
• This increased popularity of Scientific Management

• Hawthorne Studies -- by Elton Mayo
• Introduced Human Dimensions
• Illumination Studies implied the effect of group and
work environment on productivity of workers
HISTORICAL EVOLUTION
• Operations Research -- Started with World War II
Mathematical Technique to Deploy Limited
Resources.
• Computers
– 50’s – Salary & Accounting Statements
– 60’s – L.P. to analyze operational problems
– 70’s -- Mnfrg. Information System
•
Material Requirement Planning (MRP)
– 80’s -- CAD CAM
FMS
AS/RS
– 90’s – Robots for Repetitive & Hazardous tasks
HISTORICAL EVOLUTION
• 1980 -

• 1990 -

Manufacturing Strategy
Just In Time (JIT)
TQC
Service Quality and Productivity
TQM and Quality Certification
Business Process Reengineering
(BPR)
Supply Chain Management (SCM)
E - Commerce
Shift in Emphasis
• Operations Management underwent three key
shifts in emphasis
– From Cost and Efficiency to Value Creation
– From Mass Production to Agility and
Customization
– From Functional Specialization to a Systems
approach to achieve high performance
Current Issues in OM
• Coordinating the relationship between mutually
supportive but separate organizations
• Optimizing Global SCM
• Increased co-production of goods and services
• Operational Challenges
–
–
–
–

Process Design and Improvements
Employee diversity
Human Resource scarcity
Global workforce
Current Issues in OM
• Challenges at Marketplace
– Market fragmentation
– Vocal Customers
– Customer-Supplier relationship

• Technological Challenges
– Technological changes
– Bio-genetic
– Miniaturization

• Societal Challenges
– The Environment
– Intellectual Property
Operations Strategy &
Competitiveness
………………………………………
OPERATIONS STRATEGY
• STRATEGY is a Plan consistent with the Objectives to
eliminate external threats or to take advantage of
Opportunities.
• Levels of Strategy
– Corporate Strategy
– Business Strategy
– Functional Strategy



Operations Strategy

• Operations Strategy is influenced by
Product / Services
Market served
Corporate Strategy Design Process
• Firm should develop comprehensive strategy
that integrates Finance, Marketing and
Operations
• Financial Perspective : two basic strategies
– Growth
• Build the Franchise – Develop new sources of revenue
• Increase customer value

– Productivity
• Improve cost structure
• Improve asset utilization
Corporate Strategy Design Process
• Customer Perspective – Find ways to
differentiate itself in the marketplace
– Product Leadership
– Customer intimacy
– Operational excellence

• Internal Perspective
– Defines business process
– Specifies desired outcomes and the process to
achieve them
Corporate Strategy Design Process
• Learning and Growth Perspective – Defines
intangible assets needed
– Strategic Competencies
– Strategic Technologies
– Climate for action
Strategy
• Organizations should have Resources and
capabilities to execute and support the
strategy
• The extent to which organization is matching
its resources and capabilities with the
opportunities in external environment is
Strategic Fit
• Strategy is delivered through a set of tailored
activities
Operations Strategy
• Operations Strategy specifies how operations
can help implement firm’s corporate strategy.
• Operations Strategy involves linking design
decisions and operating decisions
• Cross-functional interaction must occur for
implementing any functional strategy.
• Operation Strategy must be linked vertically to
the customer and horizontally to other parts
of enterprise
Operations Competitive Dimensions
Competitive priorities – Four Groups
1. COST
Low cost operations,
products

Commodity type

2. QUALITY
High performance design,

Consistent Quality.

3. TIME
Fast delivery time,
Development Speed

On time Delivery

4. FLEXIBILITY
Volume flexibility,
Varieties of product
Special services to augment the sale

Customisation,
ELEMENTS OF OPERATION STRATEGY
•
•
•
•

Designing the Production System
Product / Service Design & Development
Technology Selection & Process Development
Allocation of Resources to Strategic
alternatives
• Facility Planning
DEVELOPING AN OPERATIONS STRATEGY
• Should be in line with Organization Strategy
And Organization Strategy should be in line with
Corporate vision
• Aim is to achieve Long Term goals of Business
strategy
• Operations Strategy should be Flexible to support
product through its Lifecycle.
• Operations Strategy should be consistent with
strategies of other functional areas.
Long Term Operation Strategy Decisions
•
•
•
•
•

concerned with
Developing New Product
Determining appropriate production capacity
Establishing new production facilities
Adopting new technologies
Locations of Plant & Warehouses
Operations Strategy as Weapon in
Competition
• Identify distinct Competencies
• Expertise in
Product (ITC) / Process / Marketing (P&G) / Supply (HLL)
expertise
• Shorter Product Cycle – Fast entry & Growth (CD Mnfrg)
• Production Flexibility (Garment manufacturing lines)
• Low Cost Process (Labor Intensive Jobs)
• Convenience & Location ( HLL vis a vis Sara Lee)
• Product variety & Facility Size
• Quality
Productivity
• The productivity is the measure of efficiency.
• Productivity is a ratio of Output to Input.
• Higher the ratio, higher the efficiency
Two basic types of Productivity
Total Productivity – Considers all the Inputs &
Ratio is Total Output / Total Input
Gives very little indication about Input areas needing
improvement.
It requires all variables to be expressed in same unit.
Partial Productivity – Considers only Specific Input (like Labor,
R.M.) and
Ratio is total Output / Partial Input
• Partial Productivity ratio is more preferred.
Productivity

• Productivity ratios are used to measure efficiency of operation and
comparison of same with reference to Time, Industry.
• Here it gains importance as control measure.
To improve productivity we look at factors affecting productivity
• Time spent on unproductive activity
• Social or legal obligations
• Unrest in employees
• Learning new skills
It is easy to measure the productivity of quantifiable tasks.
But for Knowledge workers where tasks are
•
Not quantifiable
•
Intangible
•
Dependent on many other factors
•
Such that results are not directly attributable to tasks and
results come up after a long period
Example of Productivity Measures
• Input & Output Data
Output
1. Fin. Units Rs. 10000
2. WIP
2500
3. Dividends
1000
Total
13500
Input
1. Human
Rs. 3000
2. Material
153
3. Capital
10000
4. Energy
540
5. Other expenses 1500
Total
15193

• Total Measure
Total Output
Total Input

13500
15193

0.89

• Multifactor Measures
TotalOutput
Human Material

13500
3153

4.28

Finished Units
10000
3.17
Human Material 3153

• Partial Measures
Total Output
Energy

13500
540

2.5

Finished Units
Energy

10000
540

18 .52
Learning Curve
• Learning Curve is a line displaying relationship
between unit production time and cumulative
units produced
• Learning Curve Theory is based on three
assumptions
– The amount of time required to complete a given task
will be less each time the task is undertaken
– Unit time will decrease at a decreasing rate
– The reduction in time will follow a predictable pattern
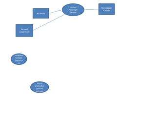
No meals

No seat
assignment

Frequent
Reliable
Departur
es

Lean and
highly
productive
ground
and gate
crews

Limited
Passenger
Service

No baggage
transfer
Process Analysis
+++++++++++
Process Analysis
• Process is any part of the organization that
takes inputs and transforms them into output
expected to be of greater value
• By analyzing process we can understand
– Handling capacity
– Serving time
– Changes required to increase capacity
– How much does the process cost

• We must clearly define the purpose of
analyzing the process
Process Analysis
• Process Analysis generally involves following tasks
– Decide process boundaries that mark the entry point
of the process inputs and exit points of the process
outputs
– Construct process flow diagram showing various
process activities and their interrelationships
– Determine capacity of each step in the process
– Identify the bottlenecks
– Evaluate further limitations in order to quantify the
impact of the bottlenecks
– Use the analysis to make operating decisions and
improve the process
Process Flowcharting
• Process Flow-charting is a tool that categorizes each
activity & provides operational details to understand
the process
• Good way to start analyzing a process is with
diagram showing the basic elements of process
– Tasks
– Flows
– Storage
– Decision points
• Some times diagram is separated into different
horizontal or vertical bands to allow separation of
tasks
Types of Processes
• Single –stage process
• Multi-stage process
–
–
–
–

May be buffered internally
Buffering refers to storage area between stages
Buffering allows stages to operate independently
If no buffering, it is possible that Blocking or Starving
may happen

• Processes by Market Orientation
– Make to stock - generally standard products
– Make to order – generally customize products
– Hybrid – combination of both above
Types of Processes
• Processes by Production Systems
–
–
–
–
–
–
–
–

Project
Job-Shop
Batch Production
Assembly Line
Continuous Flow
Cell Manufacturing
Flexible Manufacturing System
Pacing – refers to the fixed timings of movement of
the items through the process
Multistage Process

Alternate Paths

Multistage Process with Buffer
Measuring Process Performance
• Utilization =Actual utilized time / Available time
• Efficiency = Actual output of the process /
standard
• Run-time – time required to produce a batch of
parts
• Set-up time – time required to prepare a machine
to make a particular item
• Operation time – sum of set-up and run-time for
a batch
• Cycle time – time elapsed between starting and
completing a job
Measuring Process Performance
• Throughput time – time that a unit spends
actually being worked on together with time
spent waiting in a queue
• Throughput rate – Output rate that a process
is expected to produce
• Process Velocity – Ratio of total throughput
time to the value-added time
• Value-added time – time in which useful work
is actually being done on the unit
Throughput Time Reduction
•
•
•
•
•
•

Perform activities in parallel
Reduce back and forth movements
Change the sequence of activities
Reduce interruptions
Eliminate redundant activities
Combine activities wherever possible
Product Design
//////////////
Product Design
• Starts with conceptualization with objectives of
– Providing value to the customer
– Return on Investment to the company
– Competitiveness in the market
• Product design has impact on
– Materials & components used
– Processes used for manufacturing
– Machines used for processing
– Methods of storage
– Ways of transportation
– Production / Operations Strategies
– Marketing Strategies
Product Design
• Design for Customer
– Achievement of purpose for which it is required, expressed or
implied
– Features
– Ease of operation
– User-friendly
– Reliability
– Consistency
– Conformance to specification
– Competitive price
– Serviceability
– Safety
– Aesthetic
– Environmental friendly
– Disposal value
– Durability
Quality Function Deployment
• Quality Function Deployment is an approach to
understand the customers requirements and
incorporating it in product design
– Uses inter-functional teams
– Shortens design time
– Process begins with listening to customers to
determine characteristics of a superior product
– Product needs and preferences are defined
– These are broken down into categories called
customer requirements
– Requirements are given weights according to its
importance to customers
– Customer is asked to compare and rate company’s
product with that of a competitor
Value Engineering
• It is “Engineering the Value”
• The prime concern of VE is to enhance the function to
improve value
• VE seeks out best functional balance between Cost, Reliability
and Performance
• VE looks at saving money while providing better value
• Value engineering always improves and / or maintains the
quality, reliability and maintainability of a product
• It promotes progressive change by Identifying and removing
unnecessary cost
• VE shows insights into the basics of Unnecessary cost without
compromising on Quality, Reliability or Maintainability
• Application of Value Engineering is better way to fight
inflation
Value Engineering
• VE is
– Systems Oriented formal job plan to identify and remove
unnecessary cost
– Multidisciplinary team approach
– Lifecycle oriented – examines the total cost of owning and
operating a facility
– Functional Oriented – relates functions required to the
value received

• But VE is not
–
–
–
–

Design Review
A cheapening Process
A requirement done on all designs
Quality Control
Value Programs
• Value Engineering
– Describes a value study on a project or product that is
being developed
– It analyses the cost of project or product while it is being
designed

• Value Analysis
– Describes a value study of a project or product that is
already built or designed
– It analyses product to see if it can be improved

• Value management
– Identifies methodology and techniques used in Value work
Design for Manufacturing and Assembly
• Concurrent Engineering is necessary to speed up
product development
• Form Cross-functional teams for product
development
• Design for Manufacture (DFM) – A good product
design would be such that it would make
manufacturing related functions
– In less time
– With less effort
– At less cost
Product Development
• Activities involved in product development
– Concept development
– Market assessment
– Feasibility Studies
– Prototype Design
– Prototype Testing
– Interaction with suppliers and production departments
– Initial Design of Production Model
– Economic Evaluation
– Market Testing
– Final Design of Production Model
Manufacturing Process Selection
& Design
~~~~~~~~~ ~~~~~ ~~~~~~~~~
Major Factors Affecting
Process Design Decisions
• Nature of Demand
– Capacity to meet Estimated future demands
• Influence of
Seasonality
Trend & other factors
Price level
• Degree of Vertical Integration
– Determines extent to which product & its
components are produced internally
– Integration
• Backward or
Forward
Factors Affecting Process Design
• Flexibility
– Ability to respond quickly to changes
• In customer needs
• Market changes
• Product Flexibility
– Change from one product to other
• Results in Small batches
• Calls for
– General purpose machines
– Multi-skilled employees
– Employee Training
• Volume Flexibility
– Ability to change prod. Volume rapidly
– Required for products where demand fluctuates and high
inventories are uneconomical
Factors Affecting Process Design
• Degree of Automation
– It is a Strategic weapon
– Essential for remaining Competitive
– Can achieve flexibility (label manufacture)
• Quality Level & Degree of customer Contact
– Quality decides degree of Automation
– Customer contacts influence process like banking
Types of Processes
• Single –stage process
• Multi-stage process
–
–
–
–

May be buffered internally
Buffering refers to storage area between stages
Buffering allows stages to operate independently
If no buffering, it is possible that Blocking or Starving
may happen

• Processes by Market Orientation
– Make to stock - generally standard products
– Make to order – generally customize products
– Hybrid – combination of both above
Types of Processes
• Processes by Production Systems
–
–
–
–
–
–
–
–

Project
Job-Shop
Batch Production
Assembly Line
Continuous Flow
Cell Manufacturing
Flexible Manufacturing System
Pacing – refers to the fixed timings of movement of
the items through the process
Process Flow Structure
• Process Flow Structure refers to how a factory
organizes material flow
• Four major process flow structures are
– Job shop – small batches of varieties of products
– Batch shop – somewhat standardized job shop
– Assembly line
– Continuous flow
TYPES OF PROCESS DESIGN
•

Product Focused

•

Process Focused

•

Group Technology
Product Focused
• Also known as Line Flow Production System
Used for High Volume
Use Specialised machines
Product or Services flow in linear path without
backtracking

• Designed for three forms of production
Discreet Unit Manufacturing – Distinct product like Radio
Process Manufacturing – involves movement of material
between operations ; like cement / paper plant
Delivery of services – services are administered while
Customers move in a queue
Product Focused
• Advantages – Low unit cost,
Ease of Planning
Low labor skill required
Reduced training
Reduced Supervision
Ease of Control
• Disadvantages High Initial Investment
Process Focused
• Also called as Intermittent Production System.
Or Job Shop ( Products move in batches)
•
•
•
•
•

Used for Low Volume
Use relatively General purpose machine
Operations are grouped according to Process
Product flows in Irregular path
Process Focused
• Advantages –

Flexibility is good
Less initial Investment

• Disadvantages – Jobs are waiting for their turn
for processing
Require greater employee skill
More Employee training
More Supervision
Complex control
• In practice blend of both the systems is used.
Group Technology
• Dissimilar machines are grouped together into work
centers to process the products which are similar in shape &
have similar processing requirement.
• Each cell is dedicated to a limited range of products
• Each cell is designed to perform specific sets of processes
• Also known as Parts Classification and Coding System
(because each part manufactured is given a Code).
SELECTION OF TYPE OF PROCESS DESIGN
•

Selection depends upon
– Product variety & volume
• Product Flexibility and small batch size Process focused
• Reduction in flexibility & increase in batch
size – Cellular
• Variety decreases, batch size increased –
Product focused
• Investment
• Economic Analysis – by way of Fixed & Variable Cost
Product Structure
Process
Structure

Low volume Multiple
Low
products
Standardizati Low volume
on

1I
Job shop

Commercial
Printer

II
Batch

High volume Effectiveness
High
Measure
Standardizati
on

None (Not
feasible

Flexibility –
High
Unit Cost high

Sugar
Refinery

Flexibility –
Low
Unit Cost Low

Heavy
Equipment

III
Assembly
line
IV
Continuous

Few major
products
Higher
volume

Automobile
Assembly
None (Not
feasible
.

SERVICE PROCESS
SELECTION AND DESIGN
Service Operations
• Service Operations exists in two broad
organizational contexts
– Service Business – Primary business is providing
services
• Facilities-based service – customer goes to service
facility
• Field-based service – service is provided in customer’s
environment

– Internal Services – Required to support activities
of an organization
Characteristics of Services
• Intangibility
– services can not be counted, measured or felt
– This results in each customer having different experience about
the same service

• Customer-centered
• Heterogeneity
– Similar type of services have a different effect depending on
person who renders and person who uses it

• Inseparability
– The production and consumption of service can not be
separated from the source that provides it

• Perishability
– Services are required to be utilized as soon as they are
produced; they are perishable

• Quality of work is not the quality of service
Classification of Service Organization
• Service organizations can be classified on six
dimensions
– Equipment focus / People focus
– Product focus / Process focus (how the purchase is made)
– Level of customization
– Back office focus / Front office focus (direct interaction
with customer)

– Duration of customer contact
– Level of discretion
Categories of Service Organizations
Schmenner’s Service Classification Matrix

Degree of Variation
Customization for and Interaction with customers

Relative throughput
time
High
Low

Low

High

Service Factory

Service Shop

Fast Food
Call for Standard Operating
Procedures

Traditional Restaurant
Focus should be on reducing
the variations and
standardization of services

Mass Service

Professional Service

School
Focus should be on lowering
throughput time

Gourmet Restaurant
Employees are highly skilled
Personal Control
Designing Service Organization
• In service we must meet demand as it arises
• So capacity is dominant issue
• Too much capacity generates excessive cost and
insufficient capacity leads to lost customers
• Strive to reduce duration and variability of
waiting period
• Designing service organization involves
– Identification of target market
– Service concept(how we differentiate our service in
the market)
– Service strategy
– Service delivery system
Buffered Core (none)

Permeable system (some)

Reactive system (much)

Degree of customer/server contact

High

Face to
face tight
specs

Sales
opportunity

Face to face
Low
total
cusomization
Face to
face loose
specs
Production
efficiency

Phone
contact
Internet
and on site
Technology
Mail
contact
Low

High

Worker
requirement

Clerical Skills

Helping skills

Verbal skills

Procedural
skills

Trade skills

Diagnostic
skills

Focus of
operation

Paper
handling

Demand
management

Scripting calls

Flow control

Capacity
management

Client mix

Technological
Innovation

Office
Automation

Routine
methods

Computer
database

Electronic aids

Self-serve

Client/worker
teams
Service System Design
• Depending on High-Contact or Low-Contact System, service
design can differ on
–
–
–
–
–
–
–
–
–
–
–

Facility location
Facility Layout
Product Design
Process Design
Scheduling
Production Planning
Worker Skills
Quality Control
Time Standards
Wage Payment
Capacity Planning
Service Encounter
• Service encounters are simply said as interactions
between service provider and service seeker
• Service encounters are important for perception
of service
• Three aspects of encounter are
– The flow of the service experience (what is
happening)
– The flow of time (how long it seems to take)
– Judging encounter performance (what you think
about it later)
Behavioral Science & Service Encounter
• Front-end and back-end are not created equal
– Company is likely to be better off with a relatively
weak start and upswing at the end
• Segment the pleasure and combine the pain
• Let the customer control the process
• Pay attention to the norms and rituals
– Particularly true for professional services
• People are easier to blame than systems
• Let the punishment fit the crime in service recovery
Service Blueprinting and Fail-safing
• Each activity that makes up a typical service encounter
is mapped into the flowchart
• Distinction is made between the high customer contact
aspects of the services and those activities that
customer does not see by drawing a line of visibility
• Designing Service Blueprint will involve
–
–
–
–
–

Identification of all activities
Identification of activities prone to problems
Decide on time required to deliver service process
Delivery of service
Listing of interactions between service provider and
customer

• Fail-safing can be done through Poka-yoke (procedure
that blocks inevitable mistakes)
Facility Location
//////////////
FACILITY LOCATION & LAYOUT
• Selection of Facility Location is needed
When business is newly started
When expansion in existing plant is not
possible
When a new branch is to be established
When a place has to be vacated
for Social or Economic reasons like inadequate
power, Govt. regulations etc.
• Earlier these decisions were dependent on individual
preferences.
Importance of Location
•

•
•
•

Location fixes the production technology
and cost structure
Size and nature of Business
Ability to serve customer quickly and
conveniently
After facility location, Internal structure is
decided that is
LAYOUT
Steps for Location selection
• Define the Location objectives and associated
constraints
• Identify the relevant decision criteria
• Relate objectives to criteria by appropriate model
• Conduct field research
• Select the location that best satisfies the criteria
• Manufacturing location decisions focus on
minimization of cost
• Service facility location decision focuses on
maximization of profit potential
MODELS
• Cost – Profit – Volume or Break even analysis
between alternatives for the estimated volume.
Lower total cost is the choice.
• Point Rating Method –
–
–
–
–
–

Decide factors important for location decision
Assign weightage to each factor
Give rating to each factor in the form of points
Take sum of weighted rating of all the factors
Highest rating location can be chosen

• Transportation Method of L.P.
TRANSPORTATION PROBLEM
• Methods for initial feasible solutions are
– North-West Corner Method
– Least Cost Method
– Vogel’s approximation Method

• Problem
• Distances between factory and its warehouse and Demand at each
warehouse are given in the table below
•
•
•
•
•

Factory /Warehouse
F1
F2
F3
Demand

W1
16
18
8
175

W2
22
14
14
125

W3
14
18
16
150

Supply
200
150
100

• Find out the solution for transporting the goods at a minimum cost.
MODELS
• Center of Gravity Method - used for optimal location
for distribution center to minimize transportation
costs
– The center of gravity can be found by taking weighted
average of X and Y co-ordinates of different destinations

Xc

X i Vi
Vi

Yc

Y i Vi
Vi
Locating Service Facility
• Services have multiple sites to maintain close
customer contacts
• Location decision is closely linked to market
selection decisions
• Market need affect affects number, size and
characteristics of site
• Service locations many times aim at
maximizing profit potential rather than
minimizing cost
Transportation Methods
~~~~~~~~~~~~~~~~~~~~~~~~
Transportation
• This is a special case of L.P.
• Applicable in situations involving physical distribution of goods from
plants to warehouses and further
• Can also be applied to Production Scheduling & inventory Control
• This model reduces computational efforts involved in simplex
method.
• Transportation problem can be
Balanced
or Unbalanced
• In Balanced problem Qty of Goods Produced is equal to Total
Requirement
• In Unbalanced problem it is not.
• Unbalanced problem is made Balanced by adding Dummy
• If Production Capacity is higher, then Dummy Warehouse is added
&
• If Production Capacity is lesser, then Dummy Origin is added.
Formulation of Transportation Problem
• X i j represents the number of units shipped from origin i to
destination j
• C i j represents the cost of shipping a unit from origin i to
destination j
• S i represents the supply available at i th origin
• D j represents the quantity demanded at j th destination
• Then, Objective Function is
– Minimize Z = ∑ C i j X i j
• Subject to supply constraint
•

n
j 1

X ij = S i i = 1,2,….m

• Subject to demand constraint
m

•

X ij = D j j = 1,2,….n
i 1
Steps to solve Transportation Problem
• Define Objective function to be minimized
• Develop Transportation table with Rows representing Origins &
Columns representing Destinations
• Determine the Initial Feasible Solution
• Examine whether Initial Solution is Feasible.
– A solution is feasible, if the numbers of occupied cells in the
solution are
(m + n – 1) where
– ‘m’ is the number of origins &
– ‘n’ is the number of destinations.
• Test the solution for optimality by computing the opportunity cost
associated with unoccupied cells
• If the solution is not optimum, modify the allocation such that
transportation cost can be reduced further.
• Methods for initial feasible solutions are
– North-West Corner Method
– Least Cost Method
– Vogel’s approximation Method
Problem
• Distances between factory and its warehouse and Demand at
each warehouse are given in the table below.Find out the
solution for transporting the goods at a minimum cost.

Factory

W1

W2

W3

Supply

F1

16

22

14

200

F2

18

14

18

150

F3

8

14

16

100

Demand

175

125

150

/Warehouse
North-West Corner Method
• The allocation of products starts at
• North-West (top left) corner of Transportation table
• Assign max. possible qty. to Top Left corner cell of
table
• adjust supply and Demand numbers
• If supply is exhausted move to next Supply
downwards & if Demand is satisfied move to next
warehouse horizontally.
• Continue till entire requirements are met.
• Check the Feasibility of the Solution
W1

F1

W2

175

W3

25

Supply

200

16

22

18

100
14

18

14

100 100
16

F2

F3

8
Demand

175

125

14
50 150

150
North-West Corner Method
• The number of occupied cells is 5 that is equal
to m + n – 1 cells; so solution is feasible.
• The cost associated with this solution is Rs.
7250
Least Cost Method
• Allocations are made on the basis of unit transport cost
• Allocate as many units as possible to the cell with least cost
• Select a cell with the next higher cost and allocate as many
units as possible and continue the process till all requirements
are met
• Number of occupied cells are 5 = m + n -1; hence the solution
is feasible.
• The cost associated with this solution is Rs. 5900
W1

F1

W2

22

150 200
14

50
16

F2

25
18

F3

125
14

175

Supply

150
18

100
8

Demand

W3

100
14
125

16
150
Vogel’s Approximation Method (VAM)
• This is the most preferred method as it usually results in Optimal or
near optimal solution.
• Calculate penalty
i.e. the difference between the least cost and next least cost of that
row/ column, for each row and column of T.T.
• Identify row or column with the largest penalty value;
and assign the possible qty. of product to that cell having the least
unit cost in that row or column.
• Adjust the supply and requirement values after the allocation is
made.
• Delete that row or column where the supply or requirement is zero
• Calculate the values of penalty to all rows and columns for the
reduced transportation problem and repeat the procedure till
entire requirements are met.
W1
F1

W2

22

150 200 ; 50
14

50

16
F2

25
18

F3

W3

100
8

Supply

Penalty
2 ;2 ;2

14

150 25

4 ;4 ;0

100 ;0

125
14

6

18

16

Demand

175 75

125 ;0

150 ; 0

Penalty

8 ;2 ;2

0 ;8

2 ;4 ;4
Vogel’s Approximation Method (VAM)
• Number of occupied cells are 5 = m + n -1; hence the solution
is feasible.
• The cost associated with this solution is Rs. 5900 Number of
occupied cells are 5 = m + n -1; hence the solution is feasible.
• The cost associated with this solution is Rs. 5900
Modified Distribution Method /
MODI Method/ U-V Method
• For allocated cells form equation
ui +vj = Cij, and solve for ui , vj
• With these values of ui , vj ,
find Δij = Cij - ui - vj for all unallocated
cells
• If all Δij are ≥ 0, then it is the optimum solution
• If any Δiiij ≤ 0, select most negative cell and form loop
• Starting point of the loop is positive and alternatively they are
assigned +ve and –ve signs
• Examine the quantities allocated at negative places; select
minimum and add it to positive places and subtract from
negative places
• Form new table and check again for Optimality
Example on moving towards
Optimization
Variations in Transportation Problem
• Unbalanced supply and demand – Add dummy with
zero transportation cost
• Degeneracy – Allocate small quantity (€) to
unoccupied cell which has lowest transportation cost
• Alternate Optimal solution – It exists if the Net Cost
Change for an Unoccupied cell is zero
• Prohibited Transport Route – Assign very large cost
to that route
• For Maximization Transport problem, reverse the
process
Facility Layout
^#^#^#^#^#^#^
FACILITY LAYOUT
• Physical disposition of the facilities of a plant.
• Involves planning & arrangement of manufacturing
machinery, equipment & services for first time &
improvement thereafter.
• Aim is to
allow quick flow of men & material with minimum
cost & least handling process from the stage of
material receipt to shipment of finished goods.
• No set patterns; Requires Expertise
FACILITY LAYOUT
• Revisions are required when changes occur in
•
Product Design
•
Production Method
•
Plant size
• Layout decisions have long term effect
OBJECTIVES of FACILITY LAYOUT
•
•
•
•
•
•
•
•
•

To provide smooth flow of work & material
Providing sufficient production capacity
reducing material handling cost
Reducing accidents & hazards
Reducing congestion & utilizing the space
efficiently and effectively
Efficient utilization of labour
Easy supervision
Easy maintenance & high machine utilization
Improving productivity
CRITERIA FOR GOOD LAYOUT
•
•
•
•
•
•
•
•
•

•

Maximum Flexibility
Max. Co-ordination in different Dept.
Max. visibility
Max. accessibility
Minimum distances / movements
Min. handling
Min. discomfort
Inherent safety
Efficient process flow / Unidirectional flow – no
crossing
Identification – Provide a space for each worker; it
raises morale
PROCESS LAYOUT (Work-centers)
• Also known as Functional layout or Job-shop layout
•
Grouping of similar equipment in one area
•
Use general purpose machines
•
Workers must be highly skilled
•
Require intensive job instructions
•
• Advantages – Greater flexibility
Better & more efficient supervision thr’specialization
Break-down can be handled easily
Better utilization is possible
• Disadvantages – More production time
More floor space is required
Accumulation of work at different process centres
DEVELOPING PROCESS LAYOUT
•
•

•

Graphic & Schematic analysis using templates
Computer Models – CRAFT (Computerised Relative
Allocation of Facilities Technique) is a program
available
Works on criteria similar to Load – distance
Model.
Initial layout is fed with cost of transporting
loads and the loads moved.
Load – distance Model – Used to minimize the
material flow
PRODUCT LAYOUT (Assembly Line)
• Also known as Flow shop / Straight Line Layout
•
Arrangement of machines according to
progressive steps.
•
Preferred in the plant manufacturing standard
products
• Advantages – Material handling cost is reduced
considerably
Less floor space required
Better production control
• Disadvantages – Expansion of production line is
difficult
Break-down of equipment may disrupt entire
line
DEVELOPING PRODUCT LAYOUT
• This is partly established when Product design
is made and the different steps to make it are
determined.
• Line balancing is used to group tasks to be
performed at each work-station
• Line balancing ensures that each work-station
gets equal amount of time approximately
Assembly Line Balancing
• Assembly Line Balancing problem is one of assigning all
tasks to a series of workstations so that workstation is
engaged for maximum amount of time out of Required
Workstation Cycle Time (T)
• Steps in Balancing assembly Line
– Draw Precedence Diagram
– Determine Required Workstation Cycle Time ( C)
C = Production time per day/ Reqd. output per day
– Determine theoretical minimum number of workstations (N)
required to satisfy WCT
N = Sum of Task Time (T) / Cycle Time (C)
– Assign task that has max following tasks to first workstation
untill the sum of the task times is equal to WCT or no other
tasks are feasible because of time or sequence restrictions
– Repeat till all tasks are completed
– Efficiency = Sum of task times / WCT * No. of Work stations
Grouping Technology Layout
• These help in simplifying machine
changeovers.
• Developing A Cellular Manufacturing Layout
– Parts with common sequence are grouped
– Dominant flow pattern is identified as a basis for
location
– Machines are physically grouped into cells
OTHER LAYOUTS
• FIXED POSITION LAYOUT (Project Layout)

– Movement of machines & men to product which is
stationery
– Less investment in Layout
– Avoids transporting bulky material

• HYBRID LAYOUT – Combination
• JAPANESE APPROACH

– Because of space constraint, layouts are COMPACT
– Designed for flexibility and adaptability to different
product models

• SERVICE FACILITY LAYOUT

– Include features for customer contact & conveniences
– Layout in Banks is built totally around
customer
receiving service
– Layout in Hospital is more of process
oriented
than customer
Retail Service Layout
• Objective may be to maximize net profit per sq.
ft. of floor space
• Aim is to maximize product exposure to
customers
• Some rules for this layout
– Locate high-draw items around the periphery of the
store
– Use prominent locations for high margin items
– Remove cross-over aisles
– Distribute “Power items” to both sides of aisles
– Also consider ambient conditions
Office Layout
• Basic design of the entire office and
workspace
• Should include everything that is required in
the particular office for people to work
smoothly and efficiently
• Relationship diagrams are considered for
placing different departments adjacent to
each other
Measuring Flow - Qualitatively
• Can be measured by using Closeness relationship
values
• Value
Closeness
A
Absolutely necessary
E
Especially important
I
Important
O
ordinary closeness okay
U
Unimportant
X
Undesirable
• It is reasonable to expect
– 5% of the pair-wise combinations to have A activity
Department /
Person

Closeness
Relationship
Value

Reason
in code

Relationship Chart
Graph based Method
Relationship Chart

Relationship Diagram
0

1

1

9

2

9
12

3
4

12

8

2

20
2

10

13
0

0

13

8

7
5

10

7
3

2
20

4

5
0
Graph based Method
Step 2

Step 3

3

4

2

Tot
al

1

8

10

12

13

3

4

1

9

8

10

27

5

7

0

9

16

13

18

2

2

12

25

5

0

2

3

2

4

20

1

2
Faces

Total

1-2-3

7

1-2-4

9

1-3-4

2

2-3-4

9

2

5

1
3

1
3

5

4

4
Waiting Line Management
<<<<<<<<<<<<<<<<<<<<<<<<
Waiting Line Models
• Capacity decisions in Service system are often
made on the basis of impact on customer
• In service system, waiting time is important
operational measure
• Waiting line models analyze impact of
alternative capacity choices on operational
measures
Queuing Models
• Can be applied to operational situations when there is
imperfect matching between customers and service facilities
• Imperfect matching occurs because of inability to predict
accurately arrival and service times of customers.
• Queuing Models are used to determine the level of service
(either service rate or the number of service facilities) that
balances the two conflicting costs
– Cost of offering the service
– Cost incurred due to delay in offering service
• The optimum service level is the one which minimizes sum of
these two costs
Total Cost

Cost
Cost of
Customer
Waiting

Cost of
Service
Capacity

Service
Capacity
Elements of Queuing Models
• Customer – entities that arrive and require some
service
• Server – entities that provide the service required by
the customer
• Queue discipline – refers to the behavior of the
customer in the waiting line and the design of waiting
line
• Service Discipline – refers to the manner in which
customers are served
Waiting Line Models
• Structure of Queuing System
– Calling Population – It places demand and uses
capacity deployed
– Arrival Parameters – The rate at which customers
arrive and the pattern of the same
– Queue Parameters – Indicate how waiting jobs are
handled and how arriving customer behaves
– System Structure – Refers to manner in which
resources are organized in operating system
Structure of Queuing System
•Service Parameter – determines how resources are
likely to be consumed i.e. it specifies service time
•Performance Metrics
Average no. of customers in the system = Ls
Average no. of customers in the waiting line = Lq
Average time a customer spends in the system = Ws
Average time a customer spends in waiting line = Wq
Generalized relationship known as Little’s formula
λ = Arrival rate
&
µ = Service rate

Ws

Ls

Wq

Lq

Ls

Lq
Infinite
Calling population
Finite
Rate

Markovian, Gen dist, Deterministic

Arrival parameters
Pattern
Queue Parameters

System Structure &
parameters

Single, Bulk, Spl Group
FCFS, LCFS, Random, Balk, Renege, Jog

Servers
Stages
Routing
Capacity

Single, Multiple
Single, Multiple
single, Serial,Network
Finite, Infinite

Service Parameters

Markovian, Gen dist, Deterministic

Performance
Metrics

Queue Length, Waiting Time, Utilization,
Cost Based

Basic Elements of Waiting Line Models
QUEUING MODELS
• To study varieties of Queuing problems following classification
scheme is adapted
•
(x / y / z) : (u / v / w)
where
•
x = Arrival (or inter-arrival) distribution
•
y = The departure (service time) distribution
•
z = Number of parallel service channels
•
u = The service discipline
•
v = Maximum number of customers allowed in the
system
•
w = The size of population
Codes used for Symbols
• M = Exponential inter-arrival or service time distribution (equivalent to
Poisson arrival or departure distribution)
• GI = General independent distribution of arrival
• G = General distribution of departure
• D = Deterministic inter-arrival or service time
• Symbol z, v and w are replaced by appropriate numerical designations
• Symbol u is replaced by codes like
•
FCFS = First come, first served
•
LCFS = Last come, first served
•
SIRO = Service in random order
•
SPT = Shortest processing time
•
GD = General service discipline
• Superscript is attached to the first symbol if bulk arrival exists and to the
second symbol if bulk service is used
Notations in Queuing System
n = Number of customers in the system
Pn = Probability of ‘n’ customers in the system
= Average (expected) customer arrival rate
= Average (expected) service rate

Average service completion time
= Traffic intensity
Average inter - arrival time
c = Number of service channels
N = maximum number of customers allowed in the system
L = average number of customers in the system
Lq = average number of customers in the queue
Lb = average length of non-empty queue
W = average waiting time in the system
Wq = average waiting time in the queue
Pw = Probability that an arriving customer has to wait
Operating Characteristics
Relationship among Performance measures
1.

N

L

&

nPn
n 0

N

Lq

( n c )Pn
n s

ˆ

2.

L

Lq

3.

W

Wq

4.

Average no. of customers served per busy period

1

Lb
5.

U = Server Utilisation = (L – Lq) / c

6.

W = L / ˆ and Wq = Lq / ˆ
Model I – {(M/M/1):(FCFS/Infinity)}
Single server, exponential service – unlimited queue

P
0

1

1
n

P
n

1

Pw = Prob. of arriving cust. has to wait = 1 - P0 =
2

Ls
Wq

Lq

;
Lq
(

Ws

)
k

P( n

k)

(

)

Ls
k

; P( n

1

k)

Expected length of non-empty queue
= Lb

1
Example on Model I
Customers arrive at one window drive-in bank according to Poisson
distribution with mean 10 per hour. Service time per customer is
exponentially distributed with mean 5 minutes. The space in
front of the window including that for the serviced car can
accommodate a maximum of 3 cars. Others can wait outside this
space.
i) What is the probability that an arriving customer can drive
directly to the space in front of the window?
ii) What is the probability that an arriving customer will have to
wait outside the indicated space?
iii) How long is an arriving customer expected to wait before
starting service?
Strategic Capacity Management
???????????????????????????
Capacity
• What is Capacity
– Capacity denotes maximum amount of output of
products or services one can achieve

• Capacity can be expressed in terms of hours
available of a resource or output in some units
of measure
• Capacity has significant impact on cost of
operations
Measures
• Measures of Capacity
– Low volume – high variety firms generally indicate
capacity by quantum of input that it can process in
unit time
– High volume – low variety use output as measure
of capacity
• Capacity Utilization is one of the important
parameter in determining capacity required
• Capacity Utilization
= Capacity put to use /Total capacity available
• Rated capacity = Capacity X Utilization X Efficiency
CAPACITY PLANNING
•
•
•

•
•
•
•

100 % capacity utilization is not possible
Capacity requirement should not be under or over
estimated
Economies of Scale – As the size of operation increases, per
unit cost of operation decreases
– Because of decrease in the fixed cost per unit of output
& adoption of efficient processes and technologies
– But beyond a certain point this cost per unit starts
increasing because of increase in storage and
distribution cost and complexities of operations
Consider the concept of capacity focus
In response to changing market scenario capacity decision
should be addressed from time to time
Capacity can not be added in incremental terms at frequent
intervals
Firms undergo a cycle of over, appropriate and under
capacity
Factors Affecting Capacity Planning
•
•
•
•

Type of Product and Services that are offered
Process
Resource availability
External factors
Capacity Planning
• Capacity Planning is systematic approach to
– Identification & Evaluation of Long-term & Short-term
capacity Requirements
– Ascertain available capacity & additional capacity
requirement
– Identify Action to bridge gaps

– Evaluation of alternative methods for augmenting the
capacity
– Select the action plan

– Devising various methods to use existing capacity
effectively
Capacity Planning
• Capacity Planning should be focused on each
stage of production or Service Delivery System
• Time horizon
– Long term i.e. 2 – 5 years
– Medium term i.e. 1 year
– Short term i.e. 1 week – 3 months
Capacity Augmentation
• Adding additional resources may not be always attractive
• There can be alternatives to this
– Waste Elimination
– Multi-skilling of work-force
– Over time working
– Sub-contracting / Outsourcing
• Considerations are
– Lack of capacity
– Technological Intensity and criticality of item
– Cost of Manufacturing vs. Outsourcing

• Advantages are
– Flexibility in handling demand fluctuations
– Reduction in response time
– Reduction in risk in investment for new equipment
Service Capacity
• Services has typical characteristics
– Cannot be stored
– Must be located near customer
– Volatility of demand

• Capacity decisions in Service system are often made on the
basis of impact on customer
• In service system, waiting time is important operational
measure
• Waiting line models analyze impact of alternative capacity
choices on operational measures
• Enough capacity is required to be built for meeting
maximum demand
• Demand management principles can be utilized to utilize
capacity and regulate waiting time
Aggregate Sales & Operations
Planning
-------------------------------------
Aggregate Sales & Operations Planning

• Traditionally this is known as Aggregate Planning
• Aggregate plan links strategic goals and objectives with plan for
individual products, services and their various components
• Aggregate Sales & Operations Planning is a process to help
–
–
–
–
–

Give better customer service
Lower inventory
Shorter customer lead times
Stabilize production rates
Keep business in control

• Process is built on teamwork between sales, operation, finance and
product development
• Process is designed to help company get demand and supply in
balance
• The balance must occur at aggregate level and also at detailed
individual product level
AGGREGATE PLANNING
• Aggregate Planning reflects operational decisions to
ensure that resources required are available
• To satisfy demand, essential to have Resource
planning.
• Easy for Single product; but difficult for multiple
product company.
• For multiple products, take group of products.
• Decision can be taken on this basis.
• Measure output in common terms – AGGREGATE
OUTPUT
• Planning on this basis is AGGREGATE PLANNING
AGGREGATE PLANNING
• AGGREGATE PLANNING reflects decisions on
– Output rates
– Workforce Requirement
– Inventory levels

– Equipment allocation
– Backorders
– Sub-contracting / Outsourcing
– Overtime etc.
• Aggregate plans are disaggregated into smaller tasks to give master
schedule for individual products.
• Aggregate plan gives stages for future course of action

• MASTER PRODUCTION SCHEDULE (MPS) gives quantity to be
produced & time frame for deliveries.
AGGREGATE PLANNING PROCESS
• Objective is
To minimize production cost / Improve profit
Improve customer service
Minimize inventory investment
Utilization of resources
Make changes in Production Rates & Workforce
levels
• Concept of aggregation – Identify a measure of
output.
AGGREGATE PLANNING
• Aggregate Planning Goals –
# Specify required output
# Specify Inventory levels
# Utilize facility’s capacity in an efficient
way w.r.t. organization's strategy
# Should be in line with company’s
policy & objectives regarding its
employees.
Variables in Development of
Aggregate Planning
• Developed on considering the variables like
• Operations Current machine Capacities
Plan for future capacities
Workforce Capacity
Current staffing levels
• Materials Supplier capabilities
Storage capacity
Materials availability
• Engineering - New Products
VARIABLES
• Distribution & Marketing – Customer needs
Demand Forecast
Competition
• Accounting & finance – Cost data
Financial condition of a firm
• Human resources – Labour market condition
Training Capacity
• Use different combinations of variables
To satisfy demand efficiently & economically
Strategies for Managing Supply
• Chase Strategy – Capacity is adjusted to match
the demand as close as possible
• Level Strategy – Maintains constant capacity over
a period of time, irrespective of fluctuations in
demand
– This strategy is used when skill level, training required
and cost of hiring or terminating people is high

• Mixed Strategy – Trying to keep workforce
constant
– Adjustments by o/t, sub-contracting, inventory levels,
hiring or lay-offs
Pure Planning strategy
• Pure Planning strategy – When only one strategy is adapted,
then it is a pure strategy. Normally a combination is used.
• Different pure Strategies used
– Varying Workforce
• Disadvantages – Hiring & lay-off costs
Training Cost
Morale of workforce
Non-availability of skilled workforce
– Varying the utilization of workforce –
• Disadvantages Idleness or overtime
Inefficiency in employees
Loss of interest in employee
Prone to job related accidents
Morale down
Pure Planning strategy
•

•
•
•

Varying the size of Inventory –
Disadvantages - Increased inventory cost
Increased material handling cost
Additional storage space required
Risk of damage, loss, obsolescence
Back-orders
Sub-contracting
Adjusting Plant Capacity
Aggregate Planning Techniques
Graphical method –
–
–
–
–

Cum days on X-axis & cum. Output on Y-axis
Select planning Strategy & plot output for the period
Compare demand and output
Estimate the cost

• Optimal Models–
– Linear programming for minimizing the cost
– Useful when cost & variable relationship is linear
Aggregate Planning Techniques
– Linear Decision Rules – Set of equations for
calculating optimal solution
• Overcomes limitations of L.P. by taking into account
non-linear cost relationship
• Drawback is that for any changes in equation, extensive
mathematical analysis is required
• Must be tailored to suit specific requirement
Aggregate Planning Techniques
•

Heuristic Approach – based on historical data
– Management Co-efficient Model – uses
Regression Method; objective is to find
regression equation that fits best for past data &
then use that equation for future.
• Computer Search method – When large amount of
information on different variables is available,
Computer Programme Simulation of all conditions
to find best solution
• Computer Simulation in capacity Evaluation – Used
to evaluate performance of plans.
INVENTORY MANAGEMENT
.,.,.,.,.,.,.,.,.,.,.,.,.,.,.,.,
Inventory
• What is Inventory?
• It is Stock of Goods, Commodities or other
Economic Resources held for future
production requirements.
• Two Categories Direct – Used directly in production
Indirect – Goods necessary for
production process
Types of Inventories
• Types of Inventories & Reasons for holding –
• Raw Materials – Delay in delivery, Qty. discount,
Reduction in freight charges because of large
shipments
• Semi-finished Goods – Flexibility in planning,
Unequal production rates of processing stations,
Reduction in handling & prod. Cost due to large
batch size.
• Finished Goods – To meet Customer demand in time,
Production in batches, High level of production to
take advantage of economies of scale, to show
product to customer.
• Replacement Parts & Consumables Inventory
Independent versus Dependent Demand
• Inventory items are divided into two types
– Independent Demand & Dependent Demand

• Independent Demand
– Not controlled directly by the company
– Generally includes finished products
– Demand is generally independent of company’s own production
plans

• Dependent Demand
– Usually generated by company’s own production plan
– It is related to the demand for another inventory item or
product
– Vertical dependency (Assymbly – Sub-assymbly – component
– Horizontal dependency (Attachments, manual with product)

• To manage dependent demand Materials Requirement
Planning is used
Inventory Management
• Inventory Management –
To minimize Inventory cost ,
without affecting Customer service.
• Objective is To Order

Right Quantity, at Right Time
Without affecting Production

• Purpose for Inventory
– Smooth Production
– Better services to the customers
– Protection against business uncertainties
– Take advantage of quantity discounts
Inventory Costs
•
•

Purchase Cost – Cost per unit of item
Carrying Cost (or Holding Cost) – Cost incurred due
to storing of inventories. Include
–
–
–
–
–
–
–

Opportunity cost of investment,
Cost of Storage (Rent, Electricity),
Staffing
Equipment & Maintenance
Insurance, Interest, Taxes, Security,
Loss due to Pilferage. Spoilage, Breakage, Obsolescence
Generally expressed as percentage of material cost(2025 %).
Inventory Costs
•

Ordering Cost
–
–
–

•

Incurred for process of purchasing i. e. preparing order,
communication, record-keeping & accounting, material
receiving
Incurred every time the order is placed
Fixed cost does not change even if order quantity is
changed.

Stock-out Cost – Include
–
–
–
–

Loss of Sale
Customer shift to competitor’s product
Additional cost associated with urgent purchase
Loss of Customer good-will
INVENTORY SYSTEMS
There are
• Single period Models (Perishable products) or
• Multiple period Models (for items required on
on-going basis)
• In multiple period models there are two
general type of systems
– Fixed Order Quantity (EOQ) Model or Q-System
– Fixed Time Period Model or P-System
Fixed Order Quantity System ( Q – system)
• Check stock level continuously
• Place new order, when level reaches certain
point (Reorder point)
• Order Quantity is constant
• Quantity of order is determined by demand &
cost consideration
• Objective is to determine order quqntity soas
to minimize total cost
Annual
Total Cost

Total Cost
Shortage
Cost

Carrying
Cost

Order
Quantity
Economic Order Quantity Model
• Order quantity is such that the Total cost ( Ordering cost +
carrying cost ) is minimized.
• Assumptions
– Price of item is independent of order quantity
– Cost of ordering is fixed & independent of qty.
– Carrying cost is proportional to inventory level
– Usage rate of product is constant
– Lead time is known & is fairly constant
– Reorder Point – assumes that inventory reaches zero at the
end of each reordering cycle
• Reorder Point = Demand X Lead Time
D X LT
Economic Order Quantity Model
• Optimal Order Quantity
– Shortages are not allowed i.e. no Shortage Cost
– So, total cost is having three components

•
•
•
•

Ordering cost
Holding Cost
Variable Cost
Ordering cost / unit time = C o x D / Q
D – Demand per unit time
Q – Order quantity
Holding Cost / unit time = C h x Q / 2
Total Cost - TC = C o x D / Q + C h x Q / 2 + C p x D
Total Cost is minimum when
Co x D/Q=Chx Q/2
EOQ =

2Co D
Ch
Examples
•

A company purchases 9000 parts of a machine
for its annual requirements, ordering one
month’s usage at a time. Each part costs Rs.
20. The ordering cost per order is Rs. 15 and
the carrying charges are 15% of the average
inventory per year. Suggest a more economical
purchase policy for the company
Fixed Order Period System ( P - System)
• Order period is fixed
• Order quantity varies according to inventory
level & future requirements
• No continuous check on Inventory is required
• But safety stocks are high
• Safety stock can be = z *S.D.
SL
Inventory Classifications
• ABC Classification System
– Principle of Selective Control
• Items with high Usage value are paid more attention.
• Usage value = Unit cost X Qty. consumed in a year
• ‘A’ - represents material of high usage value (60-70
%)
• ‘B’ - represents material of Moderate usage value
(10-30 %)
• ‘C’ - represents material of low usage value (5-15 %)
• ABC - ALWAYS BETTER CONTROL
Inventory Classifications
VED Classification – Based on importance
of a particular item in production process
• V – Vital
• E – Essential
• D – Desirable
• Item categorized as V, need maximum control and
investment
FSND Classification – Based on the turnover of the
goods
• F – Fast-moving
S – Slow-moving
• N – Non-moving
D - Dead
Other Inventory Systems
• Optional replenishment System
– Like P-system review is taken at regular interval
but order is placed only when stock reaches reorder level
– Order is placed for a quantity as calculated in Psystem

• Two Bin System
– Involves use of two containers for inventory
– When first bin is empty, it is time for re-order
– The second bin contains stock sufficient to satisfy
demand during lead time and safety stock
Materials Requirement Planning
MRP
Dependent Demand & MRP
• Dependent Demand – Demand for an Item that can be
linked to the demand for another item.
• To manage dependent demand Materials Requirement
Planning (MRP) is used
• MRP –
– combines Inventory Control with Production Planning
– finds Net requirement & Generates Schedules
through Computers
– Backward scheduling process considering
Date of Requirement of End Product
Lead Time for Components & inventories
MRP
• Dis-assembles End Products into Product Hierarchy i.e.
Sub-Assemblies
Components
Raw material
Std. Bought-out Parts
• Schedules the activities in Time Period of Planning
• Co-ordinates orders from Internal and External sources
• Aims at replenishing stock when required
• Examines production Schedule regularly to adjust material flow to reduce
Inventory
• Helps taking Capacity Planning Decisions
• Useful in
Complex products Involving many components and subassemblies
Products with shorter delivery schedule
Job shop, Assemble to order process
Also for continuous process to adjust production disruption
MRP
•

OBJECTIVES of MRP
Improved Customer Service
Reduced Investment in Inventory
Improved Operating efficiency
Faster Response to market change

•

COMPONENTS of MRP
Input

Processing

&

Output

•

To process it requires
Order position
Demand forecast
Capacity Information
Stock position of Dependent demand items (W.I.P. & R.M.)
Expected receipts & consumptions of items
Design changes expected

•

This information is converted into a form acceptable to MRP system
MRP - INPUT
•
•
•
•

Master production Schedule (MPS)
Bill of material (BOM)
Inventory Record file
MPS – MRP system assumes that Production
Capacity is sufficient for production as per
MPS
• From MPS, Replenishment plan is generated
for items used
• Time horizon is divided into time Bucket like
Days, Weeks
MRP - INPUT
• BOM – also known as Product Structure file
Shows production Phase Levels
Lists all the sub-assy. & components which
make end product
• Inventory Record file –
Complete Record of each material held like
Opening stock
Expected Receipts & consumption
Lead time for the item
Rate of purchase
Supplier’s information
INFORMATION PROCESSING –

• Develops Production & Purchase Schedules
• Explosion – End product is dis-assembled into
components
• Generates the Sequence followed to produce the
End Product
• Netting –Development of Material requirement Plan
for each item in BOM, for each time
Bucket
• Offsetting – Planned Order release
• Consolidation – of Material Requirement in
Master Material Requirement Plan
OUTPUT
• Reports -

Planning Information
Schedules
Customised Reports
• Primary Reports – Main Reports like
Orders
Changes in due date
Cancellation
• Used in Inventory & Production Control
• Secondary Report – To assess the Performance like
Planning Report
Performance Report
Exception Report
MRP System
• Advantages of MRP System –
Reduction in per unit cost of production
Low Inventory levels
Better market response
Better Customer service
Optimised production scheduling
Improved Capacity allocation & Planning
MRP System
• Disadvantages –
High Cost
Technical Complexities
Longer implementation time
Large amount of Inputs are required
Assumed data may be misleading
• Problems in Implementation –
Inadequate Employee Training & involvement
Use of inaccurate & obsolete data
Inappropriate product environment
MANUFACTURING RESOURCE PLANNIG
(MRP II )
• Integrating other functional areas like
engineering, production, Finance, marketing,
Purchasing with MRP is Manufacturing
Resource planning (MRP II)
MASTER PRODUCTION SCHEDULE(MPS)
• Gives details of Type and Quantity of each
product to be produced.
• Detail plan includes scheduling of different
stages in production &
• Reflects most economic use of labor &
equipment capacities.
Functions of MPS
• Translates aggregate plan to
Break-up of total production into Groups of product
or lots
• Gives specific number of individual products to be
produced with workstations and time-frame.
• Evaluate alternative schedule
• Identify material requirement
• Generate Capacity Requirement
• Effectively utilize capacity – assign load for labor &
equipment
MASTER PRODUCTION SCHEDULING
•
•
•

Planning of activities to achieve production objectives.
MRP & CRP are part of this activity.
Steps in scheduling –
Determine the Gross Requirement of materials
Obtain Net Requirement considering inventories
Correction in MPS if required
Convert Net Requirement into Planned Release Orders
Developing Load – Report containing information on
amount of work assigned to individual worker, m/c &
work-stations
If mismatch between available & required capacity,
modify MPS or add capacity.
•
•
•
•
•
•

MPS
MPS is generally based on Demand forecast.
Demand forecast is not always accurate.
Actual demand is not equal to schedule
Schedule is not equal to Actual Output
So, MPS needs modifications.
These are done by –
Modifying the size or composition of product
Allow changes in inventory level
Divert resources at the cost of some other
function
Sub-contract the requirements
Alter the price to influence the demand level
MASTER SCHEDULE FORMATION
•
•
•
•

Made from aggregate Plan.
Influenced by Market Environment & Resource availability.
Main inputs which influence MPS are forecast & orders.
For Make-to-stock items
Input is Demand forecast
Inventories are replenished at plant or distributor.
Finished goods inventories are maintained constantly.
• For Make-to-Order items
Detail scheduling is essential
No finished goods inventory.
Production begins after order is received
SUPPLY CHAIN STRATEGY
====
What is SCM
•
•

•

•
•

Supply Chain covers various stages in provision of product to customers
SCM is involved with integration of three flows between different stages
– Flow of information
– Flow of product / material
– Flow of Funds
A typical Supply Chain may involve variety of stages like
– Customers
– Retailers
– Wholesalers/Distributors
– Manufacturers
– Component/Raw material suppliers
Supply Chain Management is integration of activities at these stages for
competitive advantage of the organization
Supply Chain management should be EFFICIENT & RESPONSIVE.
Key Drivers of SCM
•

Inventory – R.M., WIP. & F.G.
– Required because of mismatch between Demand & supply
Lead Time & to increase Responsiveness
– Objective of SCM is to reduce Inventory cost without compromising
on the Responsiveness
• Transportation – Decision on
– Mode, Route & Network
– Whether company should own Transport
– There is always trade-off between Efficiency & Responsiveness
• Facilities – Locations where
– R. M. & F.G. are stored
– WIP is assembled
– Finished Goods are distributed
– Facility’s location & capacity has effect on SCM
4. Information – SC is made up of various entities;
Proper co-ordination of them is key to efficiency.
Flow of Information improves the co-ordination
Supply Chain Strategy
• Supply Chain strategy should support Business
strategy
• Look at your
– Core competencies
– Focus
– Means of differentiation

• Assess the extended supply chain
•
•
•
•
•
•

Performance Measures for
Overall Supply Chain
Delivery Performance - % orders delivered as per
schedule
Fill rate by line item – Customer would prefer to get
all the items they order at the time they ordered
them
Order fulfillment lead time
Perfect order fulfillment
Supply Chain Response time – This measures how
long it will take for the effect to be felt in the
supply chain given a change
Upside production flexibility – Assesses response
time required by the manufacturing facility to meet
increase in demand
Performance Measures for
Overall Supply Chain

• Supply Chain Management cost
• Warranty Cost as % of revenue – Affects in two ways:
one is warranty cost and other is loss of goodwill or
even customer
• Value added per employee
• Inventory days of supply – It quantifies how long
enterprise can continue to run if all sources of supply
are cut off.
• Cash-to-cash cycle Time
• Asset Turns – How many times the same asset can be
used to generate revenue and profit (Inventory
turnover ratio)
.

• Push strategy pushes a product through the trade
channel
– Creates inventory of F.G.

• Pull Strategy – Customer initiates demand
– Focus is required for reduction in WIP
– Inventory of common raw material required. can be
increased to reduce lead time

• Push/Pull strategy –
• Bullwhip Effect distorts demand information within the
supply chain
– when complete information is not shared between stages
due to conflicting objectives, the information gets
distorted as it moves within the supply chain and it creates
bullwhip effect
– Results in loss of SC co-ordination, trust in the members
– Also results in damage to performance metrics
Outsourcing

• Outsourcing refers to the process of contracting to the
third party
• Considerations are
– Lack of capacity
– Technological Intensity and criticality of item
– Cost of Manufacturing vs. Outsourcing

• Advantages are
– Flexibility in handling demand fluctuations
– Reduction in response time
– Reduction in risk in investment for new equipment

• Disadvantage
– Product differentiation may be lost
– If it is because of cost consideration, efficient competitor
may overtake you
Global Sourcing
• Aims to exploit global efficiencies in the delivery of product
or services
• These efficiencies include low cost of labour/ raw material
and other economic factors
• Advantages
–
–
–
–

Learning how to do business in new potential market
Tapping into skills or resources so far unavailable
Developing alternate sources
Increasing total capacity

• Disadvantages
–
–
–
–
–

Hidden costs associated with different culture, time zone
Exposure to financial and political risks
Increased risk of loss of intellectual property
Increased monitoring cost, lead time
Difficulties in monitoring quality
Mass Customization
• Aim is increase in variety and customization of product
or service without corresponding increase in cost
• It is mass production of individually customized goods
or services
• Four types of Mass Customization
– Collaborative Customization – On getting information from
customer, make a product that suits the specific customer
– Adaptive Customization – Firm produces standard product
but product is customizable in the hands of the end user
– Transparent customization – provide customized product
without telling customer about it
– Cosmetic Customization – produce standardized product
but market it to different customers in a unique ways
Total Quality Management
!!!!!!!!!!!!!!!
CONCEPT OF TQM

• W.E. Deming – Father of TQM
• It is a Philosophy for improvement through
Involvement of everyone
• Earlier, quality was referred only to Product and
Production; now it is referred to entire Organization
• TQM refers to meeting the customers Requirement
consistently by continuous improvement in the
quality of Work
• TQM is a process approach
• Process approach is also used in ISO 9000
Objectives and essentials of TQM
• Meeting Customers Requirement Consistently
• Continuous Improvement to meet ever-changing Requirements
– It may be better quality
– different size
– Price reduction
– Comparison with Competitors Product
– Advancement in Technology
• Involvement of all Employees
– It should be a concern of all Managers & Workers
– Improvement in Quality of work of employees through Training
& Development
– Employees should be conscious about need for Improvement.
• A positive attitude towards Customer and Constant enhancement
of Quality must be the attitude of all Employees.
• In TQM each dept. treats other dept. as their customer
What is Quality?
• Quality means ability of the Product to meet stated or implied
needs.
– Quality of Design
– Quality of Conformance
– Quality of Performance
• Availability
• Reliability
• Maintainability
• Quality was viewed as defensive function.
• Quality control was used to reduce number of customer
complaints.
• It was concerned with inspection after the defect is produced.
Quality Functions

• Eight different Quality Function
– Performance
– Features
– Reliability
– Conformance
– Durability
– Serviceability
– Aesthetics
– Safety
– User-friendliness
– Customizability
– Environmental friendliness
– Perceived quality
• Role of Inspection in Quality Control
Cost of Quality Assurance
•

•

Cost of Inspection includes
Man power cost
Equipment cost
Material cost
Training cost
Sample cost
Cost of quality or undetected faults includes
Customer complaints
Loss of goodwill
Product replacement & recall
Returned products
Liability suits
Cost of Quality

• Cost of quality or undetected faults categorized into
– Cost of Prevention –which includes
• Investment in machinery, technology
• training to reduce number of defect
• Cost of quality programs, data collection and analysis
• This brings high returns
– Cost of detection/appraisal
• associated with quality evaluation
– Cost of failure
• Internal failure cost – include
Scrap, repair, retesting, downtime
• External failure cost – include
Cost of returned material, warranty charges, legal suits,
loss of customer goodwill
Six Sigma
• Six Sigma is a technique to manage process variation that
causes defect
• It aims to achieve world-class performance, reliability
and value for customers
• Traditionally Quality programmes focus on detecting and
correcting defects whereas Six sigma focus on variations
in process which lead to defect creation
• The performance of a process is measured in terms of
Defects Per Million Opportunities (DPMO)
• In Six Sigma , on a long term basis, no more than 3.4
DPMO are permitted
• Successful implementation of six sigma is based on sound
personnel practices as well as technical methodologies
• To convey the need to vigorously attack the problems, professionals
are given martial arts titles
Six Sigma Methodology
• DMAIC and DMADV are the methodologies to
implement six sigma
• DMAIC
DMADV
–
–
–
–
–

D – Define
M – Measure
A – Analyze
I – Improve
C- Control

D - Define
M – Measure
A - Analyse
D - Design
V – Veify

• DMADV methodology is used when

– Product or process is not in existence
– Existing product or process does not meet the
customer specification or Six Sigma level
Shingo System

• Two aspects of Shingo System

– Hoe to obtaindrastic cuts in equipment set-up
time by Single Minute Exchange of Die (SMED)
– Use of source inspection or Poka-Yokesystem to
achieve zero defect

• According to Shingo SQC does not prevent
defects, it is inadequate to improve quality
• Shingo’s approach
– Defects occur because people make error
– Defects can be prevented if feedback leading to
corrective action takes place immediately after
error is made
Shingo System
• Such feedback requires 100 % inspection
• Inspection can be
– Successive checks – Performed by next person in
the process
– Self-check – Done by individual worker
– Source Inspection – Done by individual worker; in
this case worker checks for error that causes
defect

• All these inspection depend on fail-safe
procedure
Fail-safe
• Fail-safe are the methods to prevent human
errors from becoming defects in the end product
• Concepts are particularly appropriate when full
scale automation is too costly or it is otherwise
impractical
• Fail-safe does not require that a specific value be
put on process parameters
• It requires only ability to discriminategood from
bad
• Poka-Yoke is automatic device or method used in
fail-safing
ISO 9000
• ISO 9000
– It is a series of standards agreed by International
Organization for Standards
– Adapted by more than 100 countries in 1987
– It says “Document what you do & then do as you
documented”.
– Relates Quality Management System
– Provides standardized requirement for Quality
Management System
ISO 14000
• ISO 14000
– It is Environmental Management Standard
– This is significant international initiative for
Sustainable Development
– Objective is to promote most effective and
efficient Environmental Management System

• ISO 19011
– It isaudit standard applies when auditing for both
ISO 9000 & ISO 14000 compliance at once
Kaizen
(Continuous Improvement)
• No process can ever be declared as perfect and
so there is always a scope for improvement
• Kaizen is about continually aiming for small
improvement across the whole company
• Kaizen is based on principles that
– Process creates result – Without improving the
process, results do not improve
• Look for improvement in five inputs to the process –
persons, machines, methods, materials and environment

– Total systems are more important than each of the
parts
– Be non-blaming and non-judgemental – find what is
wrong and not who is wrong

Om ibs

  • 1.
  • 2.
  • 3.
    Operations Management • OperationsManagement deals with Management of transforming inputs to outputs. • Operation management is management of Direct Resources i.e. • MEN MATERIAL MACHINE • OM deals with – – – – Design of Products & Processes Acquisition of Resources Transformation of Resources into Output Distribution of Goods & Services
  • 4.
    Operations Management • Traditionalview perceives Operations Management as a system that is involved with the manufacture and production of goods and services • Modern view perceives OM as a system designed to deliver Value
  • 5.
    Operations Management Importance ofOperations Management • Organizations need to offer superior quality product /services at competitive price & still survive. • This calls for efficiently managed operations • Upto 1970, basic focus of OM was Cost Reduction • Since 1990 focus is shifted to Value Creation
  • 6.
    Operations Management Typical OperationsManagement Decisions • Capacity Decisions – Type, Quantum and Flexibility • Facility decision – Location and its size • Workflow and Technology decisions – Type of production processes and layout of facilities • Materials and Inventory decisions • Quality Decisions – Level and how to achieve it
  • 7.
    Production Systems • Productionfunction is concerned with transformation of various inputs into required output • Production System is the way in which this production function is carried out • Selection of production nsystem is based on criteri like – What will each alternative cost in short term and long term – What will it provide in terms of cost, quality,time and availability of output – What will require in terms raw material, energy, infrastructure, managerial talent and other inputs
  • 8.
    Classification of ProductionSystems Prod./Opera . volume Continuous Production Mass production Mass Production Batch Batch production production Job-shop Job-shop Production Production Output/Product Variety
  • 9.
    OM in OrganizationChart President or CEO Marketing Operations V.P. of Operations Manages: People, Equipment, Technology, materials and information To Produce: Goods and/or Services Finance
  • 10.
    OM in OrganizationChart • In Manufacturing Firm Operations would include – Prod. Control, Scheduling and Materials control – Purchasing – Manufacturing – Quality Assurance – Engineering Support – Warehouse Management • In Service industry it may differ according to the type of service offered
  • 11.
    Product and Service ManufacturedGoods Services These are physical Intangible Can be stored, transported Can not be stored Customers do not have contact Customers actively participate with production system Response time is longer Response time is very short Requires large facilities, more Little facilities, lesser capital capital Quality is measurable Quality is not measurable
  • 12.
    Operations as Service •Emerging model is every organization is in service business • In manufacturing such services can be divided – As Core Service • Manufacturing and delivering customized product correctly at required time at competitive price – As Value-added Service • • • • Information Problem-solving Sales Support Field Support
  • 13.
    HISTORICAL EVOLUTION • AdamSmith -- Division of Labor • Assigning workers to tasks based on their SKILLS • Production Management was re-titled as OPERATIONS MANAGEMENT (70’s) to enlarge the Field
  • 14.
    HISTORICAL EVOLUTION • Taylor’sScientific Management – – – – – – Task to workers based on skills Output time should be used for Plan & Schedules Standardized & written specifications, Job-Instructions Training of Supervisors & Workers Monetary Incentive for Motivation Working for Maximum Output, rather than Restricted output – Developing all workers to the fullest extent possible
  • 15.
    HISTORICAL EVOLUTION • MovingAssembly Line • Applying Taylor’s Principle in Automobile production line in Ford Motors, Assembly time was reduced drastically. • This increased popularity of Scientific Management • Hawthorne Studies -- by Elton Mayo • Introduced Human Dimensions • Illumination Studies implied the effect of group and work environment on productivity of workers
  • 16.
    HISTORICAL EVOLUTION • OperationsResearch -- Started with World War II Mathematical Technique to Deploy Limited Resources. • Computers – 50’s – Salary & Accounting Statements – 60’s – L.P. to analyze operational problems – 70’s -- Mnfrg. Information System • Material Requirement Planning (MRP) – 80’s -- CAD CAM FMS AS/RS – 90’s – Robots for Repetitive & Hazardous tasks
  • 17.
    HISTORICAL EVOLUTION • 1980- • 1990 - Manufacturing Strategy Just In Time (JIT) TQC Service Quality and Productivity TQM and Quality Certification Business Process Reengineering (BPR) Supply Chain Management (SCM) E - Commerce
  • 18.
    Shift in Emphasis •Operations Management underwent three key shifts in emphasis – From Cost and Efficiency to Value Creation – From Mass Production to Agility and Customization – From Functional Specialization to a Systems approach to achieve high performance
  • 19.
    Current Issues inOM • Coordinating the relationship between mutually supportive but separate organizations • Optimizing Global SCM • Increased co-production of goods and services • Operational Challenges – – – – Process Design and Improvements Employee diversity Human Resource scarcity Global workforce
  • 20.
    Current Issues inOM • Challenges at Marketplace – Market fragmentation – Vocal Customers – Customer-Supplier relationship • Technological Challenges – Technological changes – Bio-genetic – Miniaturization • Societal Challenges – The Environment – Intellectual Property
  • 21.
  • 22.
    OPERATIONS STRATEGY • STRATEGYis a Plan consistent with the Objectives to eliminate external threats or to take advantage of Opportunities. • Levels of Strategy – Corporate Strategy – Business Strategy – Functional Strategy  Operations Strategy • Operations Strategy is influenced by Product / Services Market served
  • 23.
    Corporate Strategy DesignProcess • Firm should develop comprehensive strategy that integrates Finance, Marketing and Operations • Financial Perspective : two basic strategies – Growth • Build the Franchise – Develop new sources of revenue • Increase customer value – Productivity • Improve cost structure • Improve asset utilization
  • 24.
    Corporate Strategy DesignProcess • Customer Perspective – Find ways to differentiate itself in the marketplace – Product Leadership – Customer intimacy – Operational excellence • Internal Perspective – Defines business process – Specifies desired outcomes and the process to achieve them
  • 25.
    Corporate Strategy DesignProcess • Learning and Growth Perspective – Defines intangible assets needed – Strategic Competencies – Strategic Technologies – Climate for action
  • 26.
    Strategy • Organizations shouldhave Resources and capabilities to execute and support the strategy • The extent to which organization is matching its resources and capabilities with the opportunities in external environment is Strategic Fit • Strategy is delivered through a set of tailored activities
  • 27.
    Operations Strategy • OperationsStrategy specifies how operations can help implement firm’s corporate strategy. • Operations Strategy involves linking design decisions and operating decisions • Cross-functional interaction must occur for implementing any functional strategy. • Operation Strategy must be linked vertically to the customer and horizontally to other parts of enterprise
  • 28.
    Operations Competitive Dimensions Competitivepriorities – Four Groups 1. COST Low cost operations, products Commodity type 2. QUALITY High performance design, Consistent Quality. 3. TIME Fast delivery time, Development Speed On time Delivery 4. FLEXIBILITY Volume flexibility, Varieties of product Special services to augment the sale Customisation,
  • 29.
    ELEMENTS OF OPERATIONSTRATEGY • • • • Designing the Production System Product / Service Design & Development Technology Selection & Process Development Allocation of Resources to Strategic alternatives • Facility Planning
  • 30.
    DEVELOPING AN OPERATIONSSTRATEGY • Should be in line with Organization Strategy And Organization Strategy should be in line with Corporate vision • Aim is to achieve Long Term goals of Business strategy • Operations Strategy should be Flexible to support product through its Lifecycle. • Operations Strategy should be consistent with strategies of other functional areas.
  • 31.
    Long Term OperationStrategy Decisions • • • • • concerned with Developing New Product Determining appropriate production capacity Establishing new production facilities Adopting new technologies Locations of Plant & Warehouses
  • 32.
    Operations Strategy asWeapon in Competition • Identify distinct Competencies • Expertise in Product (ITC) / Process / Marketing (P&G) / Supply (HLL) expertise • Shorter Product Cycle – Fast entry & Growth (CD Mnfrg) • Production Flexibility (Garment manufacturing lines) • Low Cost Process (Labor Intensive Jobs) • Convenience & Location ( HLL vis a vis Sara Lee) • Product variety & Facility Size • Quality
  • 33.
    Productivity • The productivityis the measure of efficiency. • Productivity is a ratio of Output to Input. • Higher the ratio, higher the efficiency Two basic types of Productivity Total Productivity – Considers all the Inputs & Ratio is Total Output / Total Input Gives very little indication about Input areas needing improvement. It requires all variables to be expressed in same unit. Partial Productivity – Considers only Specific Input (like Labor, R.M.) and Ratio is total Output / Partial Input • Partial Productivity ratio is more preferred.
  • 34.
    Productivity • Productivity ratiosare used to measure efficiency of operation and comparison of same with reference to Time, Industry. • Here it gains importance as control measure. To improve productivity we look at factors affecting productivity • Time spent on unproductive activity • Social or legal obligations • Unrest in employees • Learning new skills It is easy to measure the productivity of quantifiable tasks. But for Knowledge workers where tasks are • Not quantifiable • Intangible • Dependent on many other factors • Such that results are not directly attributable to tasks and results come up after a long period
  • 35.
    Example of ProductivityMeasures • Input & Output Data Output 1. Fin. Units Rs. 10000 2. WIP 2500 3. Dividends 1000 Total 13500 Input 1. Human Rs. 3000 2. Material 153 3. Capital 10000 4. Energy 540 5. Other expenses 1500 Total 15193 • Total Measure Total Output Total Input 13500 15193 0.89 • Multifactor Measures TotalOutput Human Material 13500 3153 4.28 Finished Units 10000 3.17 Human Material 3153 • Partial Measures Total Output Energy 13500 540 2.5 Finished Units Energy 10000 540 18 .52
  • 36.
    Learning Curve • LearningCurve is a line displaying relationship between unit production time and cumulative units produced • Learning Curve Theory is based on three assumptions – The amount of time required to complete a given task will be less each time the task is undertaken – Unit time will decrease at a decreasing rate – The reduction in time will follow a predictable pattern
  • 37.
    No meals No seat assignment Frequent Reliable Departur es Leanand highly productive ground and gate crews Limited Passenger Service No baggage transfer
  • 38.
  • 39.
    Process Analysis • Processis any part of the organization that takes inputs and transforms them into output expected to be of greater value • By analyzing process we can understand – Handling capacity – Serving time – Changes required to increase capacity – How much does the process cost • We must clearly define the purpose of analyzing the process
  • 40.
    Process Analysis • ProcessAnalysis generally involves following tasks – Decide process boundaries that mark the entry point of the process inputs and exit points of the process outputs – Construct process flow diagram showing various process activities and their interrelationships – Determine capacity of each step in the process – Identify the bottlenecks – Evaluate further limitations in order to quantify the impact of the bottlenecks – Use the analysis to make operating decisions and improve the process
  • 41.
    Process Flowcharting • ProcessFlow-charting is a tool that categorizes each activity & provides operational details to understand the process • Good way to start analyzing a process is with diagram showing the basic elements of process – Tasks – Flows – Storage – Decision points • Some times diagram is separated into different horizontal or vertical bands to allow separation of tasks
  • 42.
    Types of Processes •Single –stage process • Multi-stage process – – – – May be buffered internally Buffering refers to storage area between stages Buffering allows stages to operate independently If no buffering, it is possible that Blocking or Starving may happen • Processes by Market Orientation – Make to stock - generally standard products – Make to order – generally customize products – Hybrid – combination of both above
  • 43.
    Types of Processes •Processes by Production Systems – – – – – – – – Project Job-Shop Batch Production Assembly Line Continuous Flow Cell Manufacturing Flexible Manufacturing System Pacing – refers to the fixed timings of movement of the items through the process
  • 44.
  • 45.
    Measuring Process Performance •Utilization =Actual utilized time / Available time • Efficiency = Actual output of the process / standard • Run-time – time required to produce a batch of parts • Set-up time – time required to prepare a machine to make a particular item • Operation time – sum of set-up and run-time for a batch • Cycle time – time elapsed between starting and completing a job
  • 46.
    Measuring Process Performance •Throughput time – time that a unit spends actually being worked on together with time spent waiting in a queue • Throughput rate – Output rate that a process is expected to produce • Process Velocity – Ratio of total throughput time to the value-added time • Value-added time – time in which useful work is actually being done on the unit
  • 47.
    Throughput Time Reduction • • • • • • Performactivities in parallel Reduce back and forth movements Change the sequence of activities Reduce interruptions Eliminate redundant activities Combine activities wherever possible
  • 48.
  • 49.
    Product Design • Startswith conceptualization with objectives of – Providing value to the customer – Return on Investment to the company – Competitiveness in the market • Product design has impact on – Materials & components used – Processes used for manufacturing – Machines used for processing – Methods of storage – Ways of transportation – Production / Operations Strategies – Marketing Strategies
  • 50.
    Product Design • Designfor Customer – Achievement of purpose for which it is required, expressed or implied – Features – Ease of operation – User-friendly – Reliability – Consistency – Conformance to specification – Competitive price – Serviceability – Safety – Aesthetic – Environmental friendly – Disposal value – Durability
  • 51.
    Quality Function Deployment •Quality Function Deployment is an approach to understand the customers requirements and incorporating it in product design – Uses inter-functional teams – Shortens design time – Process begins with listening to customers to determine characteristics of a superior product – Product needs and preferences are defined – These are broken down into categories called customer requirements – Requirements are given weights according to its importance to customers – Customer is asked to compare and rate company’s product with that of a competitor
  • 52.
    Value Engineering • Itis “Engineering the Value” • The prime concern of VE is to enhance the function to improve value • VE seeks out best functional balance between Cost, Reliability and Performance • VE looks at saving money while providing better value • Value engineering always improves and / or maintains the quality, reliability and maintainability of a product • It promotes progressive change by Identifying and removing unnecessary cost • VE shows insights into the basics of Unnecessary cost without compromising on Quality, Reliability or Maintainability • Application of Value Engineering is better way to fight inflation
  • 53.
    Value Engineering • VEis – Systems Oriented formal job plan to identify and remove unnecessary cost – Multidisciplinary team approach – Lifecycle oriented – examines the total cost of owning and operating a facility – Functional Oriented – relates functions required to the value received • But VE is not – – – – Design Review A cheapening Process A requirement done on all designs Quality Control
  • 54.
    Value Programs • ValueEngineering – Describes a value study on a project or product that is being developed – It analyses the cost of project or product while it is being designed • Value Analysis – Describes a value study of a project or product that is already built or designed – It analyses product to see if it can be improved • Value management – Identifies methodology and techniques used in Value work
  • 55.
    Design for Manufacturingand Assembly • Concurrent Engineering is necessary to speed up product development • Form Cross-functional teams for product development • Design for Manufacture (DFM) – A good product design would be such that it would make manufacturing related functions – In less time – With less effort – At less cost
  • 56.
    Product Development • Activitiesinvolved in product development – Concept development – Market assessment – Feasibility Studies – Prototype Design – Prototype Testing – Interaction with suppliers and production departments – Initial Design of Production Model – Economic Evaluation – Market Testing – Final Design of Production Model
  • 57.
    Manufacturing Process Selection &Design ~~~~~~~~~ ~~~~~ ~~~~~~~~~
  • 58.
    Major Factors Affecting ProcessDesign Decisions • Nature of Demand – Capacity to meet Estimated future demands • Influence of Seasonality Trend & other factors Price level • Degree of Vertical Integration – Determines extent to which product & its components are produced internally – Integration • Backward or Forward
  • 59.
    Factors Affecting ProcessDesign • Flexibility – Ability to respond quickly to changes • In customer needs • Market changes • Product Flexibility – Change from one product to other • Results in Small batches • Calls for – General purpose machines – Multi-skilled employees – Employee Training • Volume Flexibility – Ability to change prod. Volume rapidly – Required for products where demand fluctuates and high inventories are uneconomical
  • 60.
    Factors Affecting ProcessDesign • Degree of Automation – It is a Strategic weapon – Essential for remaining Competitive – Can achieve flexibility (label manufacture) • Quality Level & Degree of customer Contact – Quality decides degree of Automation – Customer contacts influence process like banking
  • 61.
    Types of Processes •Single –stage process • Multi-stage process – – – – May be buffered internally Buffering refers to storage area between stages Buffering allows stages to operate independently If no buffering, it is possible that Blocking or Starving may happen • Processes by Market Orientation – Make to stock - generally standard products – Make to order – generally customize products – Hybrid – combination of both above
  • 62.
    Types of Processes •Processes by Production Systems – – – – – – – – Project Job-Shop Batch Production Assembly Line Continuous Flow Cell Manufacturing Flexible Manufacturing System Pacing – refers to the fixed timings of movement of the items through the process
  • 63.
    Process Flow Structure •Process Flow Structure refers to how a factory organizes material flow • Four major process flow structures are – Job shop – small batches of varieties of products – Batch shop – somewhat standardized job shop – Assembly line – Continuous flow
  • 64.
    TYPES OF PROCESSDESIGN • Product Focused • Process Focused • Group Technology
  • 65.
    Product Focused • Alsoknown as Line Flow Production System Used for High Volume Use Specialised machines Product or Services flow in linear path without backtracking • Designed for three forms of production Discreet Unit Manufacturing – Distinct product like Radio Process Manufacturing – involves movement of material between operations ; like cement / paper plant Delivery of services – services are administered while Customers move in a queue
  • 66.
    Product Focused • Advantages– Low unit cost, Ease of Planning Low labor skill required Reduced training Reduced Supervision Ease of Control • Disadvantages High Initial Investment
  • 67.
    Process Focused • Alsocalled as Intermittent Production System. Or Job Shop ( Products move in batches) • • • • • Used for Low Volume Use relatively General purpose machine Operations are grouped according to Process Product flows in Irregular path
  • 68.
    Process Focused • Advantages– Flexibility is good Less initial Investment • Disadvantages – Jobs are waiting for their turn for processing Require greater employee skill More Employee training More Supervision Complex control • In practice blend of both the systems is used.
  • 69.
    Group Technology • Dissimilarmachines are grouped together into work centers to process the products which are similar in shape & have similar processing requirement. • Each cell is dedicated to a limited range of products • Each cell is designed to perform specific sets of processes • Also known as Parts Classification and Coding System (because each part manufactured is given a Code).
  • 70.
    SELECTION OF TYPEOF PROCESS DESIGN • Selection depends upon – Product variety & volume • Product Flexibility and small batch size Process focused • Reduction in flexibility & increase in batch size – Cellular • Variety decreases, batch size increased – Product focused • Investment • Economic Analysis – by way of Fixed & Variable Cost
  • 71.
    Product Structure Process Structure Low volumeMultiple Low products Standardizati Low volume on 1I Job shop Commercial Printer II Batch High volume Effectiveness High Measure Standardizati on None (Not feasible Flexibility – High Unit Cost high Sugar Refinery Flexibility – Low Unit Cost Low Heavy Equipment III Assembly line IV Continuous Few major products Higher volume Automobile Assembly None (Not feasible
  • 72.
  • 73.
    Service Operations • ServiceOperations exists in two broad organizational contexts – Service Business – Primary business is providing services • Facilities-based service – customer goes to service facility • Field-based service – service is provided in customer’s environment – Internal Services – Required to support activities of an organization
  • 74.
    Characteristics of Services •Intangibility – services can not be counted, measured or felt – This results in each customer having different experience about the same service • Customer-centered • Heterogeneity – Similar type of services have a different effect depending on person who renders and person who uses it • Inseparability – The production and consumption of service can not be separated from the source that provides it • Perishability – Services are required to be utilized as soon as they are produced; they are perishable • Quality of work is not the quality of service
  • 75.
    Classification of ServiceOrganization • Service organizations can be classified on six dimensions – Equipment focus / People focus – Product focus / Process focus (how the purchase is made) – Level of customization – Back office focus / Front office focus (direct interaction with customer) – Duration of customer contact – Level of discretion
  • 76.
    Categories of ServiceOrganizations Schmenner’s Service Classification Matrix Degree of Variation Customization for and Interaction with customers Relative throughput time High Low Low High Service Factory Service Shop Fast Food Call for Standard Operating Procedures Traditional Restaurant Focus should be on reducing the variations and standardization of services Mass Service Professional Service School Focus should be on lowering throughput time Gourmet Restaurant Employees are highly skilled Personal Control
  • 77.
    Designing Service Organization •In service we must meet demand as it arises • So capacity is dominant issue • Too much capacity generates excessive cost and insufficient capacity leads to lost customers • Strive to reduce duration and variability of waiting period • Designing service organization involves – Identification of target market – Service concept(how we differentiate our service in the market) – Service strategy – Service delivery system
  • 78.
    Buffered Core (none) Permeablesystem (some) Reactive system (much) Degree of customer/server contact High Face to face tight specs Sales opportunity Face to face Low total cusomization Face to face loose specs Production efficiency Phone contact Internet and on site Technology Mail contact Low High Worker requirement Clerical Skills Helping skills Verbal skills Procedural skills Trade skills Diagnostic skills Focus of operation Paper handling Demand management Scripting calls Flow control Capacity management Client mix Technological Innovation Office Automation Routine methods Computer database Electronic aids Self-serve Client/worker teams
  • 79.
    Service System Design •Depending on High-Contact or Low-Contact System, service design can differ on – – – – – – – – – – – Facility location Facility Layout Product Design Process Design Scheduling Production Planning Worker Skills Quality Control Time Standards Wage Payment Capacity Planning
  • 80.
    Service Encounter • Serviceencounters are simply said as interactions between service provider and service seeker • Service encounters are important for perception of service • Three aspects of encounter are – The flow of the service experience (what is happening) – The flow of time (how long it seems to take) – Judging encounter performance (what you think about it later)
  • 81.
    Behavioral Science &Service Encounter • Front-end and back-end are not created equal – Company is likely to be better off with a relatively weak start and upswing at the end • Segment the pleasure and combine the pain • Let the customer control the process • Pay attention to the norms and rituals – Particularly true for professional services • People are easier to blame than systems • Let the punishment fit the crime in service recovery
  • 82.
    Service Blueprinting andFail-safing • Each activity that makes up a typical service encounter is mapped into the flowchart • Distinction is made between the high customer contact aspects of the services and those activities that customer does not see by drawing a line of visibility • Designing Service Blueprint will involve – – – – – Identification of all activities Identification of activities prone to problems Decide on time required to deliver service process Delivery of service Listing of interactions between service provider and customer • Fail-safing can be done through Poka-yoke (procedure that blocks inevitable mistakes)
  • 83.
  • 84.
    FACILITY LOCATION &LAYOUT • Selection of Facility Location is needed When business is newly started When expansion in existing plant is not possible When a new branch is to be established When a place has to be vacated for Social or Economic reasons like inadequate power, Govt. regulations etc. • Earlier these decisions were dependent on individual preferences.
  • 85.
    Importance of Location • • • • Locationfixes the production technology and cost structure Size and nature of Business Ability to serve customer quickly and conveniently After facility location, Internal structure is decided that is LAYOUT
  • 86.
    Steps for Locationselection • Define the Location objectives and associated constraints • Identify the relevant decision criteria • Relate objectives to criteria by appropriate model • Conduct field research • Select the location that best satisfies the criteria • Manufacturing location decisions focus on minimization of cost • Service facility location decision focuses on maximization of profit potential
  • 87.
    MODELS • Cost –Profit – Volume or Break even analysis between alternatives for the estimated volume. Lower total cost is the choice. • Point Rating Method – – – – – – Decide factors important for location decision Assign weightage to each factor Give rating to each factor in the form of points Take sum of weighted rating of all the factors Highest rating location can be chosen • Transportation Method of L.P.
  • 88.
    TRANSPORTATION PROBLEM • Methodsfor initial feasible solutions are – North-West Corner Method – Least Cost Method – Vogel’s approximation Method • Problem • Distances between factory and its warehouse and Demand at each warehouse are given in the table below • • • • • Factory /Warehouse F1 F2 F3 Demand W1 16 18 8 175 W2 22 14 14 125 W3 14 18 16 150 Supply 200 150 100 • Find out the solution for transporting the goods at a minimum cost.
  • 89.
    MODELS • Center ofGravity Method - used for optimal location for distribution center to minimize transportation costs – The center of gravity can be found by taking weighted average of X and Y co-ordinates of different destinations Xc X i Vi Vi Yc Y i Vi Vi
  • 90.
    Locating Service Facility •Services have multiple sites to maintain close customer contacts • Location decision is closely linked to market selection decisions • Market need affect affects number, size and characteristics of site • Service locations many times aim at maximizing profit potential rather than minimizing cost
  • 91.
  • 92.
    Transportation • This isa special case of L.P. • Applicable in situations involving physical distribution of goods from plants to warehouses and further • Can also be applied to Production Scheduling & inventory Control • This model reduces computational efforts involved in simplex method. • Transportation problem can be Balanced or Unbalanced • In Balanced problem Qty of Goods Produced is equal to Total Requirement • In Unbalanced problem it is not. • Unbalanced problem is made Balanced by adding Dummy • If Production Capacity is higher, then Dummy Warehouse is added & • If Production Capacity is lesser, then Dummy Origin is added.
  • 93.
    Formulation of TransportationProblem • X i j represents the number of units shipped from origin i to destination j • C i j represents the cost of shipping a unit from origin i to destination j • S i represents the supply available at i th origin • D j represents the quantity demanded at j th destination • Then, Objective Function is – Minimize Z = ∑ C i j X i j • Subject to supply constraint • n j 1 X ij = S i i = 1,2,….m • Subject to demand constraint m • X ij = D j j = 1,2,….n i 1
  • 94.
    Steps to solveTransportation Problem • Define Objective function to be minimized • Develop Transportation table with Rows representing Origins & Columns representing Destinations • Determine the Initial Feasible Solution • Examine whether Initial Solution is Feasible. – A solution is feasible, if the numbers of occupied cells in the solution are (m + n – 1) where – ‘m’ is the number of origins & – ‘n’ is the number of destinations. • Test the solution for optimality by computing the opportunity cost associated with unoccupied cells • If the solution is not optimum, modify the allocation such that transportation cost can be reduced further. • Methods for initial feasible solutions are – North-West Corner Method – Least Cost Method – Vogel’s approximation Method
  • 95.
    Problem • Distances betweenfactory and its warehouse and Demand at each warehouse are given in the table below.Find out the solution for transporting the goods at a minimum cost. Factory W1 W2 W3 Supply F1 16 22 14 200 F2 18 14 18 150 F3 8 14 16 100 Demand 175 125 150 /Warehouse
  • 96.
    North-West Corner Method •The allocation of products starts at • North-West (top left) corner of Transportation table • Assign max. possible qty. to Top Left corner cell of table • adjust supply and Demand numbers • If supply is exhausted move to next Supply downwards & if Demand is satisfied move to next warehouse horizontally. • Continue till entire requirements are met. • Check the Feasibility of the Solution
  • 97.
  • 98.
    North-West Corner Method •The number of occupied cells is 5 that is equal to m + n – 1 cells; so solution is feasible. • The cost associated with this solution is Rs. 7250
  • 99.
    Least Cost Method •Allocations are made on the basis of unit transport cost • Allocate as many units as possible to the cell with least cost • Select a cell with the next higher cost and allocate as many units as possible and continue the process till all requirements are met • Number of occupied cells are 5 = m + n -1; hence the solution is feasible. • The cost associated with this solution is Rs. 5900
  • 100.
  • 101.
    Vogel’s Approximation Method(VAM) • This is the most preferred method as it usually results in Optimal or near optimal solution. • Calculate penalty i.e. the difference between the least cost and next least cost of that row/ column, for each row and column of T.T. • Identify row or column with the largest penalty value; and assign the possible qty. of product to that cell having the least unit cost in that row or column. • Adjust the supply and requirement values after the allocation is made. • Delete that row or column where the supply or requirement is zero • Calculate the values of penalty to all rows and columns for the reduced transportation problem and repeat the procedure till entire requirements are met.
  • 102.
    W1 F1 W2 22 150 200 ;50 14 50 16 F2 25 18 F3 W3 100 8 Supply Penalty 2 ;2 ;2 14 150 25 4 ;4 ;0 100 ;0 125 14 6 18 16 Demand 175 75 125 ;0 150 ; 0 Penalty 8 ;2 ;2 0 ;8 2 ;4 ;4
  • 103.
    Vogel’s Approximation Method(VAM) • Number of occupied cells are 5 = m + n -1; hence the solution is feasible. • The cost associated with this solution is Rs. 5900 Number of occupied cells are 5 = m + n -1; hence the solution is feasible. • The cost associated with this solution is Rs. 5900
  • 104.
    Modified Distribution Method/ MODI Method/ U-V Method • For allocated cells form equation ui +vj = Cij, and solve for ui , vj • With these values of ui , vj , find Δij = Cij - ui - vj for all unallocated cells • If all Δij are ≥ 0, then it is the optimum solution • If any Δiiij ≤ 0, select most negative cell and form loop • Starting point of the loop is positive and alternatively they are assigned +ve and –ve signs • Examine the quantities allocated at negative places; select minimum and add it to positive places and subtract from negative places • Form new table and check again for Optimality
  • 105.
    Example on movingtowards Optimization
  • 106.
    Variations in TransportationProblem • Unbalanced supply and demand – Add dummy with zero transportation cost • Degeneracy – Allocate small quantity (€) to unoccupied cell which has lowest transportation cost • Alternate Optimal solution – It exists if the Net Cost Change for an Unoccupied cell is zero • Prohibited Transport Route – Assign very large cost to that route • For Maximization Transport problem, reverse the process
  • 107.
  • 108.
    FACILITY LAYOUT • Physicaldisposition of the facilities of a plant. • Involves planning & arrangement of manufacturing machinery, equipment & services for first time & improvement thereafter. • Aim is to allow quick flow of men & material with minimum cost & least handling process from the stage of material receipt to shipment of finished goods. • No set patterns; Requires Expertise
  • 109.
    FACILITY LAYOUT • Revisionsare required when changes occur in • Product Design • Production Method • Plant size • Layout decisions have long term effect
  • 110.
    OBJECTIVES of FACILITYLAYOUT • • • • • • • • • To provide smooth flow of work & material Providing sufficient production capacity reducing material handling cost Reducing accidents & hazards Reducing congestion & utilizing the space efficiently and effectively Efficient utilization of labour Easy supervision Easy maintenance & high machine utilization Improving productivity
  • 111.
    CRITERIA FOR GOODLAYOUT • • • • • • • • • • Maximum Flexibility Max. Co-ordination in different Dept. Max. visibility Max. accessibility Minimum distances / movements Min. handling Min. discomfort Inherent safety Efficient process flow / Unidirectional flow – no crossing Identification – Provide a space for each worker; it raises morale
  • 112.
    PROCESS LAYOUT (Work-centers) •Also known as Functional layout or Job-shop layout • Grouping of similar equipment in one area • Use general purpose machines • Workers must be highly skilled • Require intensive job instructions • • Advantages – Greater flexibility Better & more efficient supervision thr’specialization Break-down can be handled easily Better utilization is possible • Disadvantages – More production time More floor space is required Accumulation of work at different process centres
  • 113.
    DEVELOPING PROCESS LAYOUT • • • Graphic& Schematic analysis using templates Computer Models – CRAFT (Computerised Relative Allocation of Facilities Technique) is a program available Works on criteria similar to Load – distance Model. Initial layout is fed with cost of transporting loads and the loads moved. Load – distance Model – Used to minimize the material flow
  • 114.
    PRODUCT LAYOUT (AssemblyLine) • Also known as Flow shop / Straight Line Layout • Arrangement of machines according to progressive steps. • Preferred in the plant manufacturing standard products • Advantages – Material handling cost is reduced considerably Less floor space required Better production control • Disadvantages – Expansion of production line is difficult Break-down of equipment may disrupt entire line
  • 115.
    DEVELOPING PRODUCT LAYOUT •This is partly established when Product design is made and the different steps to make it are determined. • Line balancing is used to group tasks to be performed at each work-station • Line balancing ensures that each work-station gets equal amount of time approximately
  • 116.
    Assembly Line Balancing •Assembly Line Balancing problem is one of assigning all tasks to a series of workstations so that workstation is engaged for maximum amount of time out of Required Workstation Cycle Time (T) • Steps in Balancing assembly Line – Draw Precedence Diagram – Determine Required Workstation Cycle Time ( C) C = Production time per day/ Reqd. output per day – Determine theoretical minimum number of workstations (N) required to satisfy WCT N = Sum of Task Time (T) / Cycle Time (C) – Assign task that has max following tasks to first workstation untill the sum of the task times is equal to WCT or no other tasks are feasible because of time or sequence restrictions – Repeat till all tasks are completed – Efficiency = Sum of task times / WCT * No. of Work stations
  • 117.
    Grouping Technology Layout •These help in simplifying machine changeovers. • Developing A Cellular Manufacturing Layout – Parts with common sequence are grouped – Dominant flow pattern is identified as a basis for location – Machines are physically grouped into cells
  • 118.
    OTHER LAYOUTS • FIXEDPOSITION LAYOUT (Project Layout) – Movement of machines & men to product which is stationery – Less investment in Layout – Avoids transporting bulky material • HYBRID LAYOUT – Combination • JAPANESE APPROACH – Because of space constraint, layouts are COMPACT – Designed for flexibility and adaptability to different product models • SERVICE FACILITY LAYOUT – Include features for customer contact & conveniences – Layout in Banks is built totally around customer receiving service – Layout in Hospital is more of process oriented than customer
  • 119.
    Retail Service Layout •Objective may be to maximize net profit per sq. ft. of floor space • Aim is to maximize product exposure to customers • Some rules for this layout – Locate high-draw items around the periphery of the store – Use prominent locations for high margin items – Remove cross-over aisles – Distribute “Power items” to both sides of aisles – Also consider ambient conditions
  • 120.
    Office Layout • Basicdesign of the entire office and workspace • Should include everything that is required in the particular office for people to work smoothly and efficiently • Relationship diagrams are considered for placing different departments adjacent to each other
  • 121.
    Measuring Flow -Qualitatively • Can be measured by using Closeness relationship values • Value Closeness A Absolutely necessary E Especially important I Important O ordinary closeness okay U Unimportant X Undesirable • It is reasonable to expect – 5% of the pair-wise combinations to have A activity
  • 122.
  • 123.
    Graph based Method RelationshipChart Relationship Diagram 0 1 1 9 2 9 12 3 4 12 8 2 20 2 10 13 0 0 13 8 7 5 10 7 3 2 20 4 5 0
  • 124.
    Graph based Method Step2 Step 3 3 4 2 Tot al 1 8 10 12 13 3 4 1 9 8 10 27 5 7 0 9 16 13 18 2 2 12 25 5 0 2 3 2 4 20 1 2 Faces Total 1-2-3 7 1-2-4 9 1-3-4 2 2-3-4 9 2 5 1 3 1 3 5 4 4
  • 125.
  • 126.
    Waiting Line Models •Capacity decisions in Service system are often made on the basis of impact on customer • In service system, waiting time is important operational measure • Waiting line models analyze impact of alternative capacity choices on operational measures
  • 127.
    Queuing Models • Canbe applied to operational situations when there is imperfect matching between customers and service facilities • Imperfect matching occurs because of inability to predict accurately arrival and service times of customers. • Queuing Models are used to determine the level of service (either service rate or the number of service facilities) that balances the two conflicting costs – Cost of offering the service – Cost incurred due to delay in offering service • The optimum service level is the one which minimizes sum of these two costs
  • 128.
    Total Cost Cost Cost of Customer Waiting Costof Service Capacity Service Capacity
  • 129.
    Elements of QueuingModels • Customer – entities that arrive and require some service • Server – entities that provide the service required by the customer • Queue discipline – refers to the behavior of the customer in the waiting line and the design of waiting line • Service Discipline – refers to the manner in which customers are served
  • 130.
    Waiting Line Models •Structure of Queuing System – Calling Population – It places demand and uses capacity deployed – Arrival Parameters – The rate at which customers arrive and the pattern of the same – Queue Parameters – Indicate how waiting jobs are handled and how arriving customer behaves – System Structure – Refers to manner in which resources are organized in operating system
  • 131.
    Structure of QueuingSystem •Service Parameter – determines how resources are likely to be consumed i.e. it specifies service time •Performance Metrics Average no. of customers in the system = Ls Average no. of customers in the waiting line = Lq Average time a customer spends in the system = Ws Average time a customer spends in waiting line = Wq Generalized relationship known as Little’s formula λ = Arrival rate & µ = Service rate Ws Ls Wq Lq Ls Lq
  • 132.
    Infinite Calling population Finite Rate Markovian, Gendist, Deterministic Arrival parameters Pattern Queue Parameters System Structure & parameters Single, Bulk, Spl Group FCFS, LCFS, Random, Balk, Renege, Jog Servers Stages Routing Capacity Single, Multiple Single, Multiple single, Serial,Network Finite, Infinite Service Parameters Markovian, Gen dist, Deterministic Performance Metrics Queue Length, Waiting Time, Utilization, Cost Based Basic Elements of Waiting Line Models
  • 133.
    QUEUING MODELS • Tostudy varieties of Queuing problems following classification scheme is adapted • (x / y / z) : (u / v / w) where • x = Arrival (or inter-arrival) distribution • y = The departure (service time) distribution • z = Number of parallel service channels • u = The service discipline • v = Maximum number of customers allowed in the system • w = The size of population
  • 134.
    Codes used forSymbols • M = Exponential inter-arrival or service time distribution (equivalent to Poisson arrival or departure distribution) • GI = General independent distribution of arrival • G = General distribution of departure • D = Deterministic inter-arrival or service time • Symbol z, v and w are replaced by appropriate numerical designations • Symbol u is replaced by codes like • FCFS = First come, first served • LCFS = Last come, first served • SIRO = Service in random order • SPT = Shortest processing time • GD = General service discipline • Superscript is attached to the first symbol if bulk arrival exists and to the second symbol if bulk service is used
  • 135.
    Notations in QueuingSystem n = Number of customers in the system Pn = Probability of ‘n’ customers in the system = Average (expected) customer arrival rate = Average (expected) service rate Average service completion time = Traffic intensity Average inter - arrival time c = Number of service channels N = maximum number of customers allowed in the system L = average number of customers in the system Lq = average number of customers in the queue Lb = average length of non-empty queue W = average waiting time in the system Wq = average waiting time in the queue Pw = Probability that an arriving customer has to wait
  • 136.
    Operating Characteristics Relationship amongPerformance measures 1. N L & nPn n 0 N Lq ( n c )Pn n s ˆ 2. L Lq 3. W Wq 4. Average no. of customers served per busy period 1 Lb 5. U = Server Utilisation = (L – Lq) / c 6. W = L / ˆ and Wq = Lq / ˆ
  • 137.
    Model I –{(M/M/1):(FCFS/Infinity)} Single server, exponential service – unlimited queue P 0 1 1 n P n 1 Pw = Prob. of arriving cust. has to wait = 1 - P0 = 2 Ls Wq Lq ; Lq ( Ws ) k P( n k) ( ) Ls k ; P( n 1 k) Expected length of non-empty queue = Lb 1
  • 138.
    Example on ModelI Customers arrive at one window drive-in bank according to Poisson distribution with mean 10 per hour. Service time per customer is exponentially distributed with mean 5 minutes. The space in front of the window including that for the serviced car can accommodate a maximum of 3 cars. Others can wait outside this space. i) What is the probability that an arriving customer can drive directly to the space in front of the window? ii) What is the probability that an arriving customer will have to wait outside the indicated space? iii) How long is an arriving customer expected to wait before starting service?
  • 139.
  • 140.
    Capacity • What isCapacity – Capacity denotes maximum amount of output of products or services one can achieve • Capacity can be expressed in terms of hours available of a resource or output in some units of measure • Capacity has significant impact on cost of operations
  • 141.
    Measures • Measures ofCapacity – Low volume – high variety firms generally indicate capacity by quantum of input that it can process in unit time – High volume – low variety use output as measure of capacity • Capacity Utilization is one of the important parameter in determining capacity required • Capacity Utilization = Capacity put to use /Total capacity available • Rated capacity = Capacity X Utilization X Efficiency
  • 142.
    CAPACITY PLANNING • • • • • • • 100 %capacity utilization is not possible Capacity requirement should not be under or over estimated Economies of Scale – As the size of operation increases, per unit cost of operation decreases – Because of decrease in the fixed cost per unit of output & adoption of efficient processes and technologies – But beyond a certain point this cost per unit starts increasing because of increase in storage and distribution cost and complexities of operations Consider the concept of capacity focus In response to changing market scenario capacity decision should be addressed from time to time Capacity can not be added in incremental terms at frequent intervals Firms undergo a cycle of over, appropriate and under capacity
  • 143.
    Factors Affecting CapacityPlanning • • • • Type of Product and Services that are offered Process Resource availability External factors
  • 144.
    Capacity Planning • CapacityPlanning is systematic approach to – Identification & Evaluation of Long-term & Short-term capacity Requirements – Ascertain available capacity & additional capacity requirement – Identify Action to bridge gaps – Evaluation of alternative methods for augmenting the capacity – Select the action plan – Devising various methods to use existing capacity effectively
  • 145.
    Capacity Planning • CapacityPlanning should be focused on each stage of production or Service Delivery System • Time horizon – Long term i.e. 2 – 5 years – Medium term i.e. 1 year – Short term i.e. 1 week – 3 months
  • 146.
    Capacity Augmentation • Addingadditional resources may not be always attractive • There can be alternatives to this – Waste Elimination – Multi-skilling of work-force – Over time working – Sub-contracting / Outsourcing • Considerations are – Lack of capacity – Technological Intensity and criticality of item – Cost of Manufacturing vs. Outsourcing • Advantages are – Flexibility in handling demand fluctuations – Reduction in response time – Reduction in risk in investment for new equipment
  • 147.
    Service Capacity • Serviceshas typical characteristics – Cannot be stored – Must be located near customer – Volatility of demand • Capacity decisions in Service system are often made on the basis of impact on customer • In service system, waiting time is important operational measure • Waiting line models analyze impact of alternative capacity choices on operational measures • Enough capacity is required to be built for meeting maximum demand • Demand management principles can be utilized to utilize capacity and regulate waiting time
  • 148.
    Aggregate Sales &Operations Planning -------------------------------------
  • 149.
    Aggregate Sales &Operations Planning • Traditionally this is known as Aggregate Planning • Aggregate plan links strategic goals and objectives with plan for individual products, services and their various components • Aggregate Sales & Operations Planning is a process to help – – – – – Give better customer service Lower inventory Shorter customer lead times Stabilize production rates Keep business in control • Process is built on teamwork between sales, operation, finance and product development • Process is designed to help company get demand and supply in balance • The balance must occur at aggregate level and also at detailed individual product level
  • 150.
    AGGREGATE PLANNING • AggregatePlanning reflects operational decisions to ensure that resources required are available • To satisfy demand, essential to have Resource planning. • Easy for Single product; but difficult for multiple product company. • For multiple products, take group of products. • Decision can be taken on this basis. • Measure output in common terms – AGGREGATE OUTPUT • Planning on this basis is AGGREGATE PLANNING
  • 151.
    AGGREGATE PLANNING • AGGREGATEPLANNING reflects decisions on – Output rates – Workforce Requirement – Inventory levels – Equipment allocation – Backorders – Sub-contracting / Outsourcing – Overtime etc. • Aggregate plans are disaggregated into smaller tasks to give master schedule for individual products. • Aggregate plan gives stages for future course of action • MASTER PRODUCTION SCHEDULE (MPS) gives quantity to be produced & time frame for deliveries.
  • 152.
    AGGREGATE PLANNING PROCESS •Objective is To minimize production cost / Improve profit Improve customer service Minimize inventory investment Utilization of resources Make changes in Production Rates & Workforce levels • Concept of aggregation – Identify a measure of output.
  • 153.
    AGGREGATE PLANNING • AggregatePlanning Goals – # Specify required output # Specify Inventory levels # Utilize facility’s capacity in an efficient way w.r.t. organization's strategy # Should be in line with company’s policy & objectives regarding its employees.
  • 154.
    Variables in Developmentof Aggregate Planning • Developed on considering the variables like • Operations Current machine Capacities Plan for future capacities Workforce Capacity Current staffing levels • Materials Supplier capabilities Storage capacity Materials availability • Engineering - New Products
  • 155.
    VARIABLES • Distribution &Marketing – Customer needs Demand Forecast Competition • Accounting & finance – Cost data Financial condition of a firm • Human resources – Labour market condition Training Capacity • Use different combinations of variables To satisfy demand efficiently & economically
  • 156.
    Strategies for ManagingSupply • Chase Strategy – Capacity is adjusted to match the demand as close as possible • Level Strategy – Maintains constant capacity over a period of time, irrespective of fluctuations in demand – This strategy is used when skill level, training required and cost of hiring or terminating people is high • Mixed Strategy – Trying to keep workforce constant – Adjustments by o/t, sub-contracting, inventory levels, hiring or lay-offs
  • 157.
    Pure Planning strategy •Pure Planning strategy – When only one strategy is adapted, then it is a pure strategy. Normally a combination is used. • Different pure Strategies used – Varying Workforce • Disadvantages – Hiring & lay-off costs Training Cost Morale of workforce Non-availability of skilled workforce – Varying the utilization of workforce – • Disadvantages Idleness or overtime Inefficiency in employees Loss of interest in employee Prone to job related accidents Morale down
  • 158.
    Pure Planning strategy • • • • Varyingthe size of Inventory – Disadvantages - Increased inventory cost Increased material handling cost Additional storage space required Risk of damage, loss, obsolescence Back-orders Sub-contracting Adjusting Plant Capacity
  • 159.
    Aggregate Planning Techniques Graphicalmethod – – – – – Cum days on X-axis & cum. Output on Y-axis Select planning Strategy & plot output for the period Compare demand and output Estimate the cost • Optimal Models– – Linear programming for minimizing the cost – Useful when cost & variable relationship is linear
  • 160.
    Aggregate Planning Techniques –Linear Decision Rules – Set of equations for calculating optimal solution • Overcomes limitations of L.P. by taking into account non-linear cost relationship • Drawback is that for any changes in equation, extensive mathematical analysis is required • Must be tailored to suit specific requirement
  • 161.
    Aggregate Planning Techniques • HeuristicApproach – based on historical data – Management Co-efficient Model – uses Regression Method; objective is to find regression equation that fits best for past data & then use that equation for future. • Computer Search method – When large amount of information on different variables is available, Computer Programme Simulation of all conditions to find best solution • Computer Simulation in capacity Evaluation – Used to evaluate performance of plans.
  • 162.
  • 163.
    Inventory • What isInventory? • It is Stock of Goods, Commodities or other Economic Resources held for future production requirements. • Two Categories Direct – Used directly in production Indirect – Goods necessary for production process
  • 164.
    Types of Inventories •Types of Inventories & Reasons for holding – • Raw Materials – Delay in delivery, Qty. discount, Reduction in freight charges because of large shipments • Semi-finished Goods – Flexibility in planning, Unequal production rates of processing stations, Reduction in handling & prod. Cost due to large batch size. • Finished Goods – To meet Customer demand in time, Production in batches, High level of production to take advantage of economies of scale, to show product to customer. • Replacement Parts & Consumables Inventory
  • 165.
    Independent versus DependentDemand • Inventory items are divided into two types – Independent Demand & Dependent Demand • Independent Demand – Not controlled directly by the company – Generally includes finished products – Demand is generally independent of company’s own production plans • Dependent Demand – Usually generated by company’s own production plan – It is related to the demand for another inventory item or product – Vertical dependency (Assymbly – Sub-assymbly – component – Horizontal dependency (Attachments, manual with product) • To manage dependent demand Materials Requirement Planning is used
  • 166.
    Inventory Management • InventoryManagement – To minimize Inventory cost , without affecting Customer service. • Objective is To Order Right Quantity, at Right Time Without affecting Production • Purpose for Inventory – Smooth Production – Better services to the customers – Protection against business uncertainties – Take advantage of quantity discounts
  • 167.
    Inventory Costs • • Purchase Cost– Cost per unit of item Carrying Cost (or Holding Cost) – Cost incurred due to storing of inventories. Include – – – – – – – Opportunity cost of investment, Cost of Storage (Rent, Electricity), Staffing Equipment & Maintenance Insurance, Interest, Taxes, Security, Loss due to Pilferage. Spoilage, Breakage, Obsolescence Generally expressed as percentage of material cost(2025 %).
  • 168.
    Inventory Costs • Ordering Cost – – – • Incurredfor process of purchasing i. e. preparing order, communication, record-keeping & accounting, material receiving Incurred every time the order is placed Fixed cost does not change even if order quantity is changed. Stock-out Cost – Include – – – – Loss of Sale Customer shift to competitor’s product Additional cost associated with urgent purchase Loss of Customer good-will
  • 169.
    INVENTORY SYSTEMS There are •Single period Models (Perishable products) or • Multiple period Models (for items required on on-going basis) • In multiple period models there are two general type of systems – Fixed Order Quantity (EOQ) Model or Q-System – Fixed Time Period Model or P-System
  • 170.
    Fixed Order QuantitySystem ( Q – system) • Check stock level continuously • Place new order, when level reaches certain point (Reorder point) • Order Quantity is constant • Quantity of order is determined by demand & cost consideration • Objective is to determine order quqntity soas to minimize total cost
  • 171.
  • 172.
    Economic Order QuantityModel • Order quantity is such that the Total cost ( Ordering cost + carrying cost ) is minimized. • Assumptions – Price of item is independent of order quantity – Cost of ordering is fixed & independent of qty. – Carrying cost is proportional to inventory level – Usage rate of product is constant – Lead time is known & is fairly constant – Reorder Point – assumes that inventory reaches zero at the end of each reordering cycle • Reorder Point = Demand X Lead Time D X LT
  • 173.
    Economic Order QuantityModel • Optimal Order Quantity – Shortages are not allowed i.e. no Shortage Cost – So, total cost is having three components • • • • Ordering cost Holding Cost Variable Cost Ordering cost / unit time = C o x D / Q D – Demand per unit time Q – Order quantity Holding Cost / unit time = C h x Q / 2 Total Cost - TC = C o x D / Q + C h x Q / 2 + C p x D Total Cost is minimum when Co x D/Q=Chx Q/2 EOQ = 2Co D Ch
  • 174.
    Examples • A company purchases9000 parts of a machine for its annual requirements, ordering one month’s usage at a time. Each part costs Rs. 20. The ordering cost per order is Rs. 15 and the carrying charges are 15% of the average inventory per year. Suggest a more economical purchase policy for the company
  • 175.
    Fixed Order PeriodSystem ( P - System) • Order period is fixed • Order quantity varies according to inventory level & future requirements • No continuous check on Inventory is required • But safety stocks are high • Safety stock can be = z *S.D. SL
  • 176.
    Inventory Classifications • ABCClassification System – Principle of Selective Control • Items with high Usage value are paid more attention. • Usage value = Unit cost X Qty. consumed in a year • ‘A’ - represents material of high usage value (60-70 %) • ‘B’ - represents material of Moderate usage value (10-30 %) • ‘C’ - represents material of low usage value (5-15 %) • ABC - ALWAYS BETTER CONTROL
  • 177.
    Inventory Classifications VED Classification– Based on importance of a particular item in production process • V – Vital • E – Essential • D – Desirable • Item categorized as V, need maximum control and investment FSND Classification – Based on the turnover of the goods • F – Fast-moving S – Slow-moving • N – Non-moving D - Dead
  • 178.
    Other Inventory Systems •Optional replenishment System – Like P-system review is taken at regular interval but order is placed only when stock reaches reorder level – Order is placed for a quantity as calculated in Psystem • Two Bin System – Involves use of two containers for inventory – When first bin is empty, it is time for re-order – The second bin contains stock sufficient to satisfy demand during lead time and safety stock
  • 179.
  • 180.
    Dependent Demand &MRP • Dependent Demand – Demand for an Item that can be linked to the demand for another item. • To manage dependent demand Materials Requirement Planning (MRP) is used • MRP – – combines Inventory Control with Production Planning – finds Net requirement & Generates Schedules through Computers – Backward scheduling process considering Date of Requirement of End Product Lead Time for Components & inventories
  • 181.
    MRP • Dis-assembles EndProducts into Product Hierarchy i.e. Sub-Assemblies Components Raw material Std. Bought-out Parts • Schedules the activities in Time Period of Planning • Co-ordinates orders from Internal and External sources • Aims at replenishing stock when required • Examines production Schedule regularly to adjust material flow to reduce Inventory • Helps taking Capacity Planning Decisions • Useful in Complex products Involving many components and subassemblies Products with shorter delivery schedule Job shop, Assemble to order process Also for continuous process to adjust production disruption
  • 182.
    MRP • OBJECTIVES of MRP ImprovedCustomer Service Reduced Investment in Inventory Improved Operating efficiency Faster Response to market change • COMPONENTS of MRP Input Processing & Output • To process it requires Order position Demand forecast Capacity Information Stock position of Dependent demand items (W.I.P. & R.M.) Expected receipts & consumptions of items Design changes expected • This information is converted into a form acceptable to MRP system
  • 183.
    MRP - INPUT • • • • Masterproduction Schedule (MPS) Bill of material (BOM) Inventory Record file MPS – MRP system assumes that Production Capacity is sufficient for production as per MPS • From MPS, Replenishment plan is generated for items used • Time horizon is divided into time Bucket like Days, Weeks
  • 184.
    MRP - INPUT •BOM – also known as Product Structure file Shows production Phase Levels Lists all the sub-assy. & components which make end product • Inventory Record file – Complete Record of each material held like Opening stock Expected Receipts & consumption Lead time for the item Rate of purchase Supplier’s information
  • 185.
    INFORMATION PROCESSING – •Develops Production & Purchase Schedules • Explosion – End product is dis-assembled into components • Generates the Sequence followed to produce the End Product • Netting –Development of Material requirement Plan for each item in BOM, for each time Bucket • Offsetting – Planned Order release • Consolidation – of Material Requirement in Master Material Requirement Plan
  • 186.
    OUTPUT • Reports - PlanningInformation Schedules Customised Reports • Primary Reports – Main Reports like Orders Changes in due date Cancellation • Used in Inventory & Production Control • Secondary Report – To assess the Performance like Planning Report Performance Report Exception Report
  • 187.
    MRP System • Advantagesof MRP System – Reduction in per unit cost of production Low Inventory levels Better market response Better Customer service Optimised production scheduling Improved Capacity allocation & Planning
  • 188.
    MRP System • Disadvantages– High Cost Technical Complexities Longer implementation time Large amount of Inputs are required Assumed data may be misleading • Problems in Implementation – Inadequate Employee Training & involvement Use of inaccurate & obsolete data Inappropriate product environment
  • 189.
    MANUFACTURING RESOURCE PLANNIG (MRPII ) • Integrating other functional areas like engineering, production, Finance, marketing, Purchasing with MRP is Manufacturing Resource planning (MRP II)
  • 190.
    MASTER PRODUCTION SCHEDULE(MPS) •Gives details of Type and Quantity of each product to be produced. • Detail plan includes scheduling of different stages in production & • Reflects most economic use of labor & equipment capacities.
  • 191.
    Functions of MPS •Translates aggregate plan to Break-up of total production into Groups of product or lots • Gives specific number of individual products to be produced with workstations and time-frame. • Evaluate alternative schedule • Identify material requirement • Generate Capacity Requirement • Effectively utilize capacity – assign load for labor & equipment
  • 192.
    MASTER PRODUCTION SCHEDULING • • • Planningof activities to achieve production objectives. MRP & CRP are part of this activity. Steps in scheduling – Determine the Gross Requirement of materials Obtain Net Requirement considering inventories Correction in MPS if required Convert Net Requirement into Planned Release Orders Developing Load – Report containing information on amount of work assigned to individual worker, m/c & work-stations If mismatch between available & required capacity, modify MPS or add capacity.
  • 193.
    • • • • • • MPS MPS is generallybased on Demand forecast. Demand forecast is not always accurate. Actual demand is not equal to schedule Schedule is not equal to Actual Output So, MPS needs modifications. These are done by – Modifying the size or composition of product Allow changes in inventory level Divert resources at the cost of some other function Sub-contract the requirements Alter the price to influence the demand level
  • 194.
    MASTER SCHEDULE FORMATION • • • • Madefrom aggregate Plan. Influenced by Market Environment & Resource availability. Main inputs which influence MPS are forecast & orders. For Make-to-stock items Input is Demand forecast Inventories are replenished at plant or distributor. Finished goods inventories are maintained constantly. • For Make-to-Order items Detail scheduling is essential No finished goods inventory. Production begins after order is received
  • 195.
  • 196.
    What is SCM • • • • • SupplyChain covers various stages in provision of product to customers SCM is involved with integration of three flows between different stages – Flow of information – Flow of product / material – Flow of Funds A typical Supply Chain may involve variety of stages like – Customers – Retailers – Wholesalers/Distributors – Manufacturers – Component/Raw material suppliers Supply Chain Management is integration of activities at these stages for competitive advantage of the organization Supply Chain management should be EFFICIENT & RESPONSIVE.
  • 197.
    Key Drivers ofSCM • Inventory – R.M., WIP. & F.G. – Required because of mismatch between Demand & supply Lead Time & to increase Responsiveness – Objective of SCM is to reduce Inventory cost without compromising on the Responsiveness • Transportation – Decision on – Mode, Route & Network – Whether company should own Transport – There is always trade-off between Efficiency & Responsiveness • Facilities – Locations where – R. M. & F.G. are stored – WIP is assembled – Finished Goods are distributed – Facility’s location & capacity has effect on SCM 4. Information – SC is made up of various entities; Proper co-ordination of them is key to efficiency. Flow of Information improves the co-ordination
  • 198.
    Supply Chain Strategy •Supply Chain strategy should support Business strategy • Look at your – Core competencies – Focus – Means of differentiation • Assess the extended supply chain
  • 199.
    • • • • • • Performance Measures for OverallSupply Chain Delivery Performance - % orders delivered as per schedule Fill rate by line item – Customer would prefer to get all the items they order at the time they ordered them Order fulfillment lead time Perfect order fulfillment Supply Chain Response time – This measures how long it will take for the effect to be felt in the supply chain given a change Upside production flexibility – Assesses response time required by the manufacturing facility to meet increase in demand
  • 200.
    Performance Measures for OverallSupply Chain • Supply Chain Management cost • Warranty Cost as % of revenue – Affects in two ways: one is warranty cost and other is loss of goodwill or even customer • Value added per employee • Inventory days of supply – It quantifies how long enterprise can continue to run if all sources of supply are cut off. • Cash-to-cash cycle Time • Asset Turns – How many times the same asset can be used to generate revenue and profit (Inventory turnover ratio)
  • 201.
    . • Push strategypushes a product through the trade channel – Creates inventory of F.G. • Pull Strategy – Customer initiates demand – Focus is required for reduction in WIP – Inventory of common raw material required. can be increased to reduce lead time • Push/Pull strategy – • Bullwhip Effect distorts demand information within the supply chain – when complete information is not shared between stages due to conflicting objectives, the information gets distorted as it moves within the supply chain and it creates bullwhip effect – Results in loss of SC co-ordination, trust in the members – Also results in damage to performance metrics
  • 202.
    Outsourcing • Outsourcing refersto the process of contracting to the third party • Considerations are – Lack of capacity – Technological Intensity and criticality of item – Cost of Manufacturing vs. Outsourcing • Advantages are – Flexibility in handling demand fluctuations – Reduction in response time – Reduction in risk in investment for new equipment • Disadvantage – Product differentiation may be lost – If it is because of cost consideration, efficient competitor may overtake you
  • 203.
    Global Sourcing • Aimsto exploit global efficiencies in the delivery of product or services • These efficiencies include low cost of labour/ raw material and other economic factors • Advantages – – – – Learning how to do business in new potential market Tapping into skills or resources so far unavailable Developing alternate sources Increasing total capacity • Disadvantages – – – – – Hidden costs associated with different culture, time zone Exposure to financial and political risks Increased risk of loss of intellectual property Increased monitoring cost, lead time Difficulties in monitoring quality
  • 204.
    Mass Customization • Aimis increase in variety and customization of product or service without corresponding increase in cost • It is mass production of individually customized goods or services • Four types of Mass Customization – Collaborative Customization – On getting information from customer, make a product that suits the specific customer – Adaptive Customization – Firm produces standard product but product is customizable in the hands of the end user – Transparent customization – provide customized product without telling customer about it – Cosmetic Customization – produce standardized product but market it to different customers in a unique ways
  • 205.
  • 206.
    CONCEPT OF TQM •W.E. Deming – Father of TQM • It is a Philosophy for improvement through Involvement of everyone • Earlier, quality was referred only to Product and Production; now it is referred to entire Organization • TQM refers to meeting the customers Requirement consistently by continuous improvement in the quality of Work • TQM is a process approach • Process approach is also used in ISO 9000
  • 207.
    Objectives and essentialsof TQM • Meeting Customers Requirement Consistently • Continuous Improvement to meet ever-changing Requirements – It may be better quality – different size – Price reduction – Comparison with Competitors Product – Advancement in Technology • Involvement of all Employees – It should be a concern of all Managers & Workers – Improvement in Quality of work of employees through Training & Development – Employees should be conscious about need for Improvement. • A positive attitude towards Customer and Constant enhancement of Quality must be the attitude of all Employees. • In TQM each dept. treats other dept. as their customer
  • 208.
    What is Quality? •Quality means ability of the Product to meet stated or implied needs. – Quality of Design – Quality of Conformance – Quality of Performance • Availability • Reliability • Maintainability • Quality was viewed as defensive function. • Quality control was used to reduce number of customer complaints. • It was concerned with inspection after the defect is produced.
  • 209.
    Quality Functions • Eightdifferent Quality Function – Performance – Features – Reliability – Conformance – Durability – Serviceability – Aesthetics – Safety – User-friendliness – Customizability – Environmental friendliness – Perceived quality • Role of Inspection in Quality Control
  • 210.
    Cost of QualityAssurance • • Cost of Inspection includes Man power cost Equipment cost Material cost Training cost Sample cost Cost of quality or undetected faults includes Customer complaints Loss of goodwill Product replacement & recall Returned products Liability suits
  • 211.
    Cost of Quality •Cost of quality or undetected faults categorized into – Cost of Prevention –which includes • Investment in machinery, technology • training to reduce number of defect • Cost of quality programs, data collection and analysis • This brings high returns – Cost of detection/appraisal • associated with quality evaluation – Cost of failure • Internal failure cost – include Scrap, repair, retesting, downtime • External failure cost – include Cost of returned material, warranty charges, legal suits, loss of customer goodwill
  • 212.
    Six Sigma • SixSigma is a technique to manage process variation that causes defect • It aims to achieve world-class performance, reliability and value for customers • Traditionally Quality programmes focus on detecting and correcting defects whereas Six sigma focus on variations in process which lead to defect creation • The performance of a process is measured in terms of Defects Per Million Opportunities (DPMO) • In Six Sigma , on a long term basis, no more than 3.4 DPMO are permitted • Successful implementation of six sigma is based on sound personnel practices as well as technical methodologies • To convey the need to vigorously attack the problems, professionals are given martial arts titles
  • 213.
    Six Sigma Methodology •DMAIC and DMADV are the methodologies to implement six sigma • DMAIC DMADV – – – – – D – Define M – Measure A – Analyze I – Improve C- Control D - Define M – Measure A - Analyse D - Design V – Veify • DMADV methodology is used when – Product or process is not in existence – Existing product or process does not meet the customer specification or Six Sigma level
  • 214.
    Shingo System • Twoaspects of Shingo System – Hoe to obtaindrastic cuts in equipment set-up time by Single Minute Exchange of Die (SMED) – Use of source inspection or Poka-Yokesystem to achieve zero defect • According to Shingo SQC does not prevent defects, it is inadequate to improve quality • Shingo’s approach – Defects occur because people make error – Defects can be prevented if feedback leading to corrective action takes place immediately after error is made
  • 215.
    Shingo System • Suchfeedback requires 100 % inspection • Inspection can be – Successive checks – Performed by next person in the process – Self-check – Done by individual worker – Source Inspection – Done by individual worker; in this case worker checks for error that causes defect • All these inspection depend on fail-safe procedure
  • 216.
    Fail-safe • Fail-safe arethe methods to prevent human errors from becoming defects in the end product • Concepts are particularly appropriate when full scale automation is too costly or it is otherwise impractical • Fail-safe does not require that a specific value be put on process parameters • It requires only ability to discriminategood from bad • Poka-Yoke is automatic device or method used in fail-safing
  • 217.
    ISO 9000 • ISO9000 – It is a series of standards agreed by International Organization for Standards – Adapted by more than 100 countries in 1987 – It says “Document what you do & then do as you documented”. – Relates Quality Management System – Provides standardized requirement for Quality Management System
  • 218.
    ISO 14000 • ISO14000 – It is Environmental Management Standard – This is significant international initiative for Sustainable Development – Objective is to promote most effective and efficient Environmental Management System • ISO 19011 – It isaudit standard applies when auditing for both ISO 9000 & ISO 14000 compliance at once
  • 219.
    Kaizen (Continuous Improvement) • Noprocess can ever be declared as perfect and so there is always a scope for improvement • Kaizen is about continually aiming for small improvement across the whole company • Kaizen is based on principles that – Process creates result – Without improving the process, results do not improve • Look for improvement in five inputs to the process – persons, machines, methods, materials and environment – Total systems are more important than each of the parts – Be non-blaming and non-judgemental – find what is wrong and not who is wrong