APPROACH TO A
PATIENT WITH
NARROW COMPLEX
TACHYCARDIA
Speaker-Dr Ramdhan kumar
kamat
Moderator-Dr T.Mukherjee
4
0
3
(If )
TACHYARRYTHMIAS:
 Any disturbance in the normal sequence of impulse generation,
conduction or both in the heart.
Tachyarrhythmias can be classified according to mechanism, including
(1.) Enhanced automaticity (spontaneous depolarization of atrial,
junctional, or ventricular pacemakers)
(2.) Triggered automaticity (initiated by after depolarizations)
occurring during or immediately after cardiac repolarization, during
phase 3 or 4 of the action potential.
(3.) Reentry (circus propagation of a depolarizing wavefront).
Enhanced cardiac automaticity refers to the accelerated generation of
an action potential by either
 Normal pacemaker tissue (enhanced normal automaticity) or by
 Abnormal tissue within the myocardium (abnormal automaticity).
Abnormality in impulse formation:
 The discharge rate of normal or abnormal
pacemakers may be accelerated by drugs,
various forms of cardiac disease, reduction in
extracellular potassium, or alterations of
autonomic nervous system tone.
 Enhanced normal automaticity accounts for
the occurrence of sinus tachycardia, while
abnormal automaticity may result in various
atrial or ventricular arrhythmias, for example,
an accelerated idioventricular rhythm or an
ectopic atrial tachycardia.
An increase in automaticity normally causes an
increase in sinus rate and sinus tachycardia.
Abnormal automaticity is due to an increase in the
slope of phase 4 depolarization in myocardium or
reduced threshold for action potential depolarization in
myocardium other than the sinus node.
Abnormal automaticity is thought to be responsible
for most atrial premature complexes (APC) and VPCs.
Less commonly, abnormal impulse formation
is due to the development of triggered
activity.
Triggered activity is related to cellular
afterdepolarization that occur at the end of
the action potential, during phase 3, and are
referred to as early afterdepolarization, or
they occur after the action potential, during
phase 4, and are referred to as late/delay
afterdepolarization.
ABNORMALITY IN IMPULSE PROPAGATION:
 The most common arrhythmia mechanism is reentry.
 Reentry is defined as circulation of an activation wave
around an inexcitable obstacle.
Impulse propagation around an inexcitable region such
electrophysiologically dissimilar pathways for impulse
propagation around an inexcitable region such that
unidirectional block occurs in one of the pathways and a
region of excitable tissue exists at the head of the
propagating wavefront .
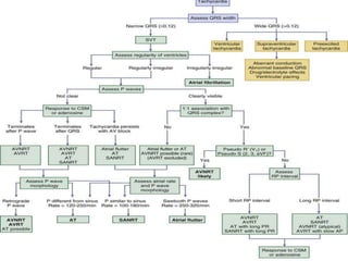
 Look for QRS duration.
 QRS complex regular/irregular.
 Then look for presence of p waves.
 P waves morphology
 P waves and QRS relationship 1:1
 AV block present.
 QRS alternation
 Termination initiation of tachycardia.
 Effect of BBB on tachycardia cycle length.
s
AVNRT AVRT
Incidence Most common Less than AVNRT
sex female males
Pathway Slow-fast,
Ventricles not required for activation
Accesory
Ventricles required for activation
Activation Simultaneous activation Sequential activation
Rate <200 >200
P-wave Burried in QRS Will be seen after QRS
Pseudo-r,pseudo-s,pseudo-q present absent
RP-interval <90msec >90msec
ST-T changes Less common more
ST elevation in aVR lesss more
Notch in aVL more less
QRS alternans Rare common
Abberancy Rare common
BBB Doesnot alter rate Alters rate
AV block Possible Not possible in its presence
• The slow pathway (alpha): a slowly-conducting pathway with a
short refractory period.
• The fast pathway (beta): a rapidly-conducting pathway with a
long refractory period.
AVNRT
 Presence of a narrow complex tachycardia with regular R-R
intervals and no visible p waves.
 P wave are buried in the QRS complexes –simultaneous
activation of atria and ventricles most common presentation
of AVNRT –66%.
 If not synchronous –pseudo s wavein inferior leads ,pseudo r’
wavein lead V1---30%cases .
 P waves are retrograde and are inverted in leads II,III,AVF
 P wavemay be farther awayfrom QRS complex distorting the
ST segment ---AVNRT ,mostly AVRT.
AV NODAL REENTRANT TACHYCARDIA
Slow-Fast (Typical) AVNRT:
•Narrow complex tachycardia at ~ 150 bpm.
•No visible P waves.
•There are pseudo R’ waves in V1-2.
• RP <PR
NARROW QRS TACHYCARDIA
•Slow-Slow AVNRT (Atypical AVNRT)
• 1-5% AVNRT
• Associated with Slow AV nodal pathway for anterograde
conduction and Slow left atrial fibres as the pathway for
retrograde conduction.
• ECG features:
• Tachycardia with a P-wave seen in mid-diastole… effectively
appearing “before” the QRS complex.
• Confusing as a P wave appearing before the QRS complex in the
face of a tachycardia might be read as a sinus tachycardia.
What are “Pre-excitation syndromes” ?
• Term coined by Ohnell
• First described in 1930 by Louis Wolff, John Parkinson and Paul Dudley White.
• A group of ECG and Electrophysiological abnormalities in which
• The atrial impulses are conducted partly or completely, PREMATURELY, to
the ventricles via a mechanism other than the normal AV-node.
• Associated with a wide array of tachycardias with both normal QRS and
prolonged QRS durations.
NARROW QRS TACHYCARDIA
WPW
• PR interval <120ms
• Delta wave – slurring slow rise of
initial portion of the QRS
• QRS prolongation >120ms
• ST Segment and T wave discordant
changes – i.e. in the opposite
direction to the major component of
the QRS complex
• Pseudo-infarction pattern can be
seen in up to 70% of patients – due
to negatively deflected delta waves
in the inferior / anterior leads
(“pseudo-Q waves”), or as a
prominent R wave in V1-3
(mimicking posterior infarction).
WPW in sinus rhythm
NARROW QRS TACHYCARDIA
 Two types
 Orthodromic
 Antidromic
 Antidromic is wide complex tachycardia
 In NSR detected by delta wave.
 Can ppt into AF and VF on use of AV nodal blockers
 MEMBRANE ACTIVE ANTIARRHTYHMIC DRUGS are safe.
 CONCEALED WPW syndrome – no delta wave less risk of AF
 Typical – RP interval <PR interval
 RP interval >90 millisec
 Atypical –RP interval >PR interval
 Concealed bypass tract – only retrograde conduction
 Manifest bypass tract– both anterograde and
retrograde conduction.
 Electrical alternans –the amplitude of QRS
complexes varies by 5 mm alternatively.
 Rate related BBB occuring and the rate of
tachycardia is decreasing –then the bypass tract is on
the same side of the block.
ORT - URAP
AV REENTRANT TACHYCARDIA
NARROW QRS TACHYCARDIA
Antidromic WPW
ANTIDROMIC AVRT-REGULAR BROAD COMPLEX TACHYCAR
 Short PR interval
 Normal QRS complex
 PSVT
Lown-Ganong-Levine Syndrome
Sinus Node Reentry
 Sinus node reentry is clinically defined as a tachycardia that can be
induced and terminated with programmed stimulation and has a P
wave morphology identical or similar to that of the sinus P wave.
 It is now well recognized that the sinus node is not a discrete
structure but rather a diffuse pacemaker complex located along the
long axis of the crista terminalis.
 AT has been described arising from sites along the length of this
structure, and it may be best to define these simply as crista
terminalis AT.
 There has been some debate as to whether tachycardias due to
reentry within the sinus node truly exist.11
Inappropriate Sinus Tachycardia
Heart rate > 100 bpm at rest or on minimal exertion.
 The mean 24-hour heart rate >90 bpm.
Tachycardia-induced cardiomyopathy are extremely rare.
It is important to rule out secondary causes as a critical
part of the initial evaluation before the diagnosis may be
considered.
A broad range of secondary causes of sinus tachycardia,
including anxiety, anemia volume depletion,
thyrotoxicosis, fever, pulmonary embolus, cardiac failure,
sepsis, stimulants, and drug withdrawal must first be
excluded.
Resting heart rates are frequently in the normal range,
 Heart rate increases generally occur gradually over 30
seconds to several minutes.
 The P wave morphology of IAST reflects an origin in the
region of the superior crista terminalis in the right atrium
with a biphasic positive-negative appearance in V1 and
upright P waves in inferior leads and lead I. This
resembles the morphology of a focal AT originating in
the same anatomic region.
 The differential diagnosis also includes both postural
orthostatic tachycardia syndrome (POTS) and physical
deconditioning, which may have many overlapping
features.
THE MECHANISM OF IAST:
 Is not well understood, and both intrinsic
(sinus node hyperactivity) and extrinsic
(related to dysautonomia or
neurohormonal dysregulation)
mechanisms have been suggested.
 A number of recent reports have
described the development of
inappropriate sinus tachycardia with
elevated mean heart rates and reduced
heart rate variability as a manifestation of
Atrial Tachycardias
Tachycardias that originate in the atria and do not require the
participation of the AV node for maintenance of the
arrhythmia.9
AT can be: Focal or Macroreentry.
 Focal AT has been defined as atrial activation starting
rhythmically at a small area (focus) from which it spreads
out centrifugally.
 In Macroreentry, activation occurs around a large central obstacle,
such as an anatomic structure or region of scarring; electrical activity
can be recorded throughout the entire atrial cycle length. These include
typical AFL and other well-characterized macroreentrant circuits in the
right and left atrium, which are also frequently referred to as types of
“atypical AFL.” More recently a third category of AT has been described
although not routinely included in all classifications. These have been
termed “small circuit” or “localized” reentry .
Focal Atrial Tachycardia
 Focal AT is a form of SVT characterized by regular, organized atrial activity
with discrete P waves and typically an isoelectric segment between P waves.
 However, when focal AT rate is particularly rapid, an isoelectric interval may
not be apparent .
 Focal AT may display some irregularity particularly at onset (“warm-up”) and
termination (“cool-down”),1 usually occurring over several beats. Atrial
mapping reveals a focal point of origin.
 Mechanisms of focal AT include abnormal or enhanced automaticity
(abnormal impulse initiation in an individual or cluster of myocytes), triggered
activity (abnormal impulse initiation due to oscillations of membrane potential,
termed early or delayed after-depolarizations) and reentry (when myocardial
regions activated later in propagation reexcite regions that have already
recovered excitability).
 The arrhythmia may also demonstrate cycle length variability.
 Finally, focal AT due to either microreentry or triggered activity may be
terminated with adenosine.
EPIDEMIOLOGY.
Focal AT is the least common mechanism of PSVT (10% to
20% )
Focal AT : Female>male
AT can occur across the age spectrum but gradually
increases in prevalence with age and peaking between
the age of 40 and 60 years.
 Automatic AT tends to be more common in younger
populations.
 Focal AT due to microreentry is more common in older
populations.
SYMPTOMS
 Palpitations,
 Dizziness,
 Chest pain,
 Dyspnea,
 Fatigue, and
 Presyncope.
 Syncope is unusual unless tachycardia rates are extremely
rapid or there is associated underlying structural heart
disease.
 Tachycardia-mediated cardiomyopathy (TMC) has been
reported to occur in a small percentage of patients with
incessant ATs.
 Embolic events and stroke have rarely been reported in
patients with AT, and treatment with anticoagulation is
generally not indicated.
 Spontaneous remission of focal AT has been reported in both
adults and children after cessation of medical therapy. In fact,
 At least three consequtive p waves with different morphologies
with a rate >100 bpm to be present.
 Isoelectric baseline between p waves.
 Also called as choatic atrial tachycardia
 Mostly seen in COPD ,electrolyte abn,theophylline
 Rate usually does not exceed 130-140 bpm.
JUNCTIONAL ECTOPIC TACHYCARDIA (NONREENTRANT
JUNCTIONAL TACHYCARDIA).
 JET is a rare arrhythmia
 It may occur early after surgical repair of CHD with an incidence of 1%
to 5%.
 As a congenital arrhythmia presenting in the first 6 months of life, in
which it has been associated with a high morbidity and mortality.51
 In this age group the arrhythmia is more likely to be incessant and has
higher rates.
 Complete suppression of the arrhythmia is rare; more frequently the
rate and frequency of episodes is decreased.
 In up to 20% of cases, antiarrhythmics are completely ineffective.
 The agent with highest reported efficacy is AMIODARONE.
 Catheter ablation is playing an increasing role using either
radiofrequency or cryoablation approaches.
Diagnosis and Differential Diagnosis
Inappropriate Sinus Tachycardia versus AT
P wave in AT usually has a morphology different from that
of the sinus P wave.
When AT arises from the superior crista terminalis these
differences may be subtle.
AT usually demonstrates an abrupt onset and termination
or may warm up and cool down over 3 or 4 beats. In
contrast, IAST gradually increases in rate over
approximately 30 seconds to several minutes.
When onset occurs with a tightly coupled P wave,
particularly located in the preceding T wave, is virtually
diagnostic of AT.
AT versus AVNRT/AVRT
 The most important differentiating factor is R-P relationship.
 Both typical AVNRT and AVRT have a short R-P interval that does
not vary.
 AT can occur with either a short R-P interval or a long R-P interval
depending on the tachycardia rate and the speed of AV nodal
conduction. It can therefore mimic either AVNRT or AVRT.
 In AT the R-P relationship is incidental and hence possibly variable.
 In AVRT and AVNRT this relationship will be constant because it is
integral to the tachycardia mechanism.
 The presence of an inferior P wave axis excludes AVRT or AVNRT.
 Automatic AT may also manifest with recurrent self-limiting bursts of
tachycardia that can exhibit warm-up and cool-down phases.
Focal AT versus Macroreentrant AT
 Focal AT it is possible to observe a discrete P wave with an intervening
isoelectric interval.
 However, when the atrial rate is very rapid and, if atrial conduction
slowing is present, there may be no isoelectric baseline and the
appearance may mimic that of macroreentrant AT .
 Macroreentrant AT (including typical AFL) frequently demonstrates a
continuous undulation without an isoelectric period on the ECG.
 Variation in the tachycardia rate with spontaneous termination and then
reinitiation is diagnostic of a focal AT, usually the result of enhanced
automaticity or triggered activity.
 Spontaneous bursts of tachycardia do not occur with macroreentrant
tachycardias.
Focal AT versus Multifocal AT versus AF
 True multifocal AT is a relatively uncommon arrhythmia that
occurs in the context of underlying conditions, including
pulmonary disease, pulmonary hypertension, coronary disease,
and valvular heart disease.
 However, bursts of focal AT may masquerade as multifocal AT
because of the variable P wave appearance when there are
varying degrees of fusion with the preceding T wave or QRS
complex.
 During rapid focal AT it may be quite difficult to discern a clear P
wave morphology because the majority of beats are at least
partially obscured by the T waves and QRS complexes unless
higher grades of AV conduction block are present. Similarly,
when focal AT is fast, it has some P wave interval irregularity in
cycle length, and there is varying AV conduction, the trace may
superficially resemble AF, particularly if there is only a single
APPROACH TO A
PATIENT WITH
NARROW COMPLEX
TACHYCARDIA
CONTI………
Speaker-Dr Ramdhan kumar
kamat
Moderator-Dr T.Mukherjee
PERMANENT JUNCTIONAL RECIPROCATING TACHYCARDIA
 Persistent or permanent junctional reciprocating tachycardia
(PJRT) is an uncommon arrhythmia characterised by an
incessant orthodromic tachycardia.
 Anterograde conduction over the atrioventricular node and by
retrograde conduction via an accessory pathway usually located
in the posteroseptal region with slow and decremental
conduction.
 The arrhythmia is commonly incessant from birth or infancy.
 Its persistence over a long period of time may lead to a
tachycardia induced cardiomyopathy that is reversible with rate
control.
THE EKG CRITERIA FOR THE DIAGNOSIS OF PJRT
RP interval is longer than PR interval (because of the
location and decremental conduction properties of the
AP)
Inverted P wave are often visible in the inferior leads, II,
III, and AVF
The rates are typically slightly slower than typical SVT
(can be confused with sinus tachycardia)
Response to vagal maneuvers with gradual slowing
of the tachycardia because of prolongation of both
RP and PR intervals and eventual termination but
with recurrence shortly afterwards.
The AV conduction is usually sensitive to adenosine
with tachycardia terminating with AV or VA block
but again recurring shortly afterwards.
PR interval is never prolonged.
QRS is normal and narrow during sinus rhythm and
in tachycardia.
TREATMENT
MEDICAL MANAGEMENT
 PJRT can be difficult to treat and refractory to medical
management.
 The similarity of conduction between the AV node and the AP are
such that both antegrade and retrograde limbs are similarly
affected by antiarrhythmic agents, making it difficult to achieve
sustained block in just one limb of the reentrant circuit.
 Many infants and children require treatment with more than a
single antiarrhythmic agent.
 Earlier studies reported amiodarone, digoxin, and verapamil
in combinations as the most effective regimen with
reasonable success.
 The latter two medications are now rarely used and currently,
combination therapy with flecainide and amiodarone has
been shown to be slightly more successful in controlling
tachycardia and reversing cardiomyopathy, if detected and
treated early.
INTERVENTIONAL MANAGEMENT
 Ablation is generally indicated when there is difficulty in
medical management and some feel that it needs to be
attempted early in PJRT after appropriate electrophysiologic
mapping.
Atrial Flutter or Macroreentrant Atrial
Tachycardia
CAVO-TRICUSPID ISTHMUS DEPENDENT FLUTTER.
Typical flutter is as a macroreentrant circuit within the
right atrium. It can be considered to be a broad activation
wavefront rotating between the tricuspid annulus (TA)
anteriorly and the crista terminalis-eustachian
ridge/inferior vena cava (IVC) posteriorly .
In the most common form (approximately 90%) the circuit
rotates in a counterclockwise direction when viewed in the
frontal plane.
In 10%, rotation is clockwise.
 The ECG of typical counterclockwise AFL is
characterized by the classic inferior lead flutter wave
appearance (“saw-tooth” pattern) demonstrating an initial
gradual downsloping segment followed by a deeply
inverted component with a terminal positive component.
 In the precordial leads, V1 classically demonstrates an
initial isoelectric component followed by an upright
component.
 With progression across the precordial leads, the initial
component becomes inverted and the second
component isoelectric such that V5 and V6 demonstrate
an inverted flutter wave.
 Lead I is low amplitude/isoelectric and aVL usually
upright.
 In clockwise AFL, although the anatomic
boundaries are identical to those of
counterclockwise AFL, the wavefront is reversed.
Non Cavo-Tricuspid Isthmus–Dependent Flutter
(Atypical Atrial Flutter).
 Atypical flutter may occur primarily in the right or the left
atrium.
 When the V1 flutter wave is deeply inverted, this is highly
likely to represent a right atrial circuit. Conversely, when
the V1 flutter wave is upright, this generally indicates an
LA circuit.
However, many variations exist and these
findings lack sensitivity and specificity.
 The atrial rate in atypical flutter has wide limits (120 to
300 bpm) depending on the underlying circuit and
pathology).
The pathology underlying atypical flutter is highly variable, and
these circuits may occur in the context of
(1) Prior corrective atrial surgery (congenital heart disease [CHD],
valvular heart disease, after a Maze procedure or cardiac
transplantation),
(2) Previous AF ablation,
(3) Advanced atrial disease associated with atrial enlargement
(these patients frequently have underlying pathologies such as
heart failure [systolic or diastolic] or unoperated valvular heart
disease such as severe mitral regurgitation),
(4) In patients with normal atrial size and without an obvious
underlying pathologic condition. In these patients, spontaneous
scarring of unknown cause may be found at the time of atrial
mapping. These circuits have particularly been described in the RA
free wall.
The circuits involved in atypical (non–isthmus dependent)
AFL are highly variable and involve a range of anatomic
boundaries.
 These might be anatomic structures, surgical scars, or
regions of low voltage and slowed conduction.
 Stereotypical anatomic locations associated with certain
underlying pathologic conditions or procedures have been
defined.
 These include surgical repair of complex CHD such as
Mustard or Senning repair, Fontan repair, or simpler atrial
surgeries such as atrial septal defect (ASD) repair ,Mitral
valve surgery (repair or replacement).
Dual-loop or figure-of-8 reentry has been described
when there are two simultaneous circuits. This may occur
in either the left atrium (31 In patients with prior atrial
surgery, circuits particularly involve atriotomy scars. In
patients with prior LA ablation, circuits may be around the
pulmonary veins (roof dependent) or around the mitral
annulus (mitral isthmus dependent).
SMALL CIRCUIT REENTRY.
 A third category of AT termed small circuit reentry has
been increasing recognized in the era of high-density
three-dimensional mapping.
 These reentrant circuits occur in a localized region with a
diameter of 1 to 2 cm;
 These circuits generally occur in the context of advanced
atrial remodeling, and although they have been
recognized across a range of pathologies they are most
commonly observed in patients with a history of persistent
AF, atrial enlargement, and prior AF ablation.
RELATIONSHIP BETWEEN ATRIAL FLUTTER AND ATRIAL
FIBRILLATION.
 AFL and AF have been described as two sides of the same
coin.
 The two arrhythmias frequently coexist clinically with
documented AF in up to 75% of AFL patients.
 In both animal and human studies, the onset of AFL is
usually preceded by a transitional period of AF. When AFL
terminates it is also generally via transitional AF (Fig. 65.9).
Due to the frequent coexistence of AF and
AFL, anticoagulant management of patients
with AFL generally follows the same
recommendations as for AF both at the time
of reversion and during chronic
management, in which decisions should be
dictated by the CHADS2-VA2Sc score rather
than apparent rhythm control.

NARROW COMPLEX TACHYCARDIA.pptx

  • 1.
    APPROACH TO A PATIENTWITH NARROW COMPLEX TACHYCARDIA Speaker-Dr Ramdhan kumar kamat Moderator-Dr T.Mukherjee
  • 2.
  • 5.
    TACHYARRYTHMIAS:  Any disturbancein the normal sequence of impulse generation, conduction or both in the heart. Tachyarrhythmias can be classified according to mechanism, including (1.) Enhanced automaticity (spontaneous depolarization of atrial, junctional, or ventricular pacemakers) (2.) Triggered automaticity (initiated by after depolarizations) occurring during or immediately after cardiac repolarization, during phase 3 or 4 of the action potential. (3.) Reentry (circus propagation of a depolarizing wavefront).
  • 10.
    Enhanced cardiac automaticityrefers to the accelerated generation of an action potential by either  Normal pacemaker tissue (enhanced normal automaticity) or by  Abnormal tissue within the myocardium (abnormal automaticity). Abnormality in impulse formation:
  • 11.
     The dischargerate of normal or abnormal pacemakers may be accelerated by drugs, various forms of cardiac disease, reduction in extracellular potassium, or alterations of autonomic nervous system tone.  Enhanced normal automaticity accounts for the occurrence of sinus tachycardia, while abnormal automaticity may result in various atrial or ventricular arrhythmias, for example, an accelerated idioventricular rhythm or an ectopic atrial tachycardia.
  • 12.
    An increase inautomaticity normally causes an increase in sinus rate and sinus tachycardia. Abnormal automaticity is due to an increase in the slope of phase 4 depolarization in myocardium or reduced threshold for action potential depolarization in myocardium other than the sinus node. Abnormal automaticity is thought to be responsible for most atrial premature complexes (APC) and VPCs.
  • 13.
    Less commonly, abnormalimpulse formation is due to the development of triggered activity. Triggered activity is related to cellular afterdepolarization that occur at the end of the action potential, during phase 3, and are referred to as early afterdepolarization, or they occur after the action potential, during phase 4, and are referred to as late/delay afterdepolarization.
  • 14.
    ABNORMALITY IN IMPULSEPROPAGATION:  The most common arrhythmia mechanism is reentry.  Reentry is defined as circulation of an activation wave around an inexcitable obstacle. Impulse propagation around an inexcitable region such electrophysiologically dissimilar pathways for impulse propagation around an inexcitable region such that unidirectional block occurs in one of the pathways and a region of excitable tissue exists at the head of the propagating wavefront .
  • 16.
     Look forQRS duration.  QRS complex regular/irregular.  Then look for presence of p waves.  P waves morphology  P waves and QRS relationship 1:1  AV block present.  QRS alternation  Termination initiation of tachycardia.  Effect of BBB on tachycardia cycle length.
  • 21.
    s AVNRT AVRT Incidence Mostcommon Less than AVNRT sex female males Pathway Slow-fast, Ventricles not required for activation Accesory Ventricles required for activation Activation Simultaneous activation Sequential activation Rate <200 >200 P-wave Burried in QRS Will be seen after QRS Pseudo-r,pseudo-s,pseudo-q present absent RP-interval <90msec >90msec ST-T changes Less common more ST elevation in aVR lesss more Notch in aVL more less QRS alternans Rare common Abberancy Rare common BBB Doesnot alter rate Alters rate AV block Possible Not possible in its presence
  • 22.
    • The slowpathway (alpha): a slowly-conducting pathway with a short refractory period. • The fast pathway (beta): a rapidly-conducting pathway with a long refractory period. AVNRT
  • 24.
     Presence ofa narrow complex tachycardia with regular R-R intervals and no visible p waves.  P wave are buried in the QRS complexes –simultaneous activation of atria and ventricles most common presentation of AVNRT –66%.  If not synchronous –pseudo s wavein inferior leads ,pseudo r’ wavein lead V1---30%cases .  P waves are retrograde and are inverted in leads II,III,AVF  P wavemay be farther awayfrom QRS complex distorting the ST segment ---AVNRT ,mostly AVRT.
  • 25.
    AV NODAL REENTRANTTACHYCARDIA
  • 27.
    Slow-Fast (Typical) AVNRT: •Narrowcomplex tachycardia at ~ 150 bpm. •No visible P waves. •There are pseudo R’ waves in V1-2. • RP <PR
  • 30.
  • 31.
    •Slow-Slow AVNRT (AtypicalAVNRT) • 1-5% AVNRT • Associated with Slow AV nodal pathway for anterograde conduction and Slow left atrial fibres as the pathway for retrograde conduction. • ECG features: • Tachycardia with a P-wave seen in mid-diastole… effectively appearing “before” the QRS complex. • Confusing as a P wave appearing before the QRS complex in the face of a tachycardia might be read as a sinus tachycardia.
  • 32.
    What are “Pre-excitationsyndromes” ? • Term coined by Ohnell • First described in 1930 by Louis Wolff, John Parkinson and Paul Dudley White. • A group of ECG and Electrophysiological abnormalities in which • The atrial impulses are conducted partly or completely, PREMATURELY, to the ventricles via a mechanism other than the normal AV-node. • Associated with a wide array of tachycardias with both normal QRS and prolonged QRS durations.
  • 33.
  • 34.
    WPW • PR interval<120ms • Delta wave – slurring slow rise of initial portion of the QRS • QRS prolongation >120ms • ST Segment and T wave discordant changes – i.e. in the opposite direction to the major component of the QRS complex • Pseudo-infarction pattern can be seen in up to 70% of patients – due to negatively deflected delta waves in the inferior / anterior leads (“pseudo-Q waves”), or as a prominent R wave in V1-3 (mimicking posterior infarction). WPW in sinus rhythm
  • 35.
  • 37.
     Two types Orthodromic  Antidromic  Antidromic is wide complex tachycardia  In NSR detected by delta wave.  Can ppt into AF and VF on use of AV nodal blockers  MEMBRANE ACTIVE ANTIARRHTYHMIC DRUGS are safe.  CONCEALED WPW syndrome – no delta wave less risk of AF
  • 38.
     Typical –RP interval <PR interval  RP interval >90 millisec  Atypical –RP interval >PR interval  Concealed bypass tract – only retrograde conduction  Manifest bypass tract– both anterograde and retrograde conduction.  Electrical alternans –the amplitude of QRS complexes varies by 5 mm alternatively.  Rate related BBB occuring and the rate of tachycardia is decreasing –then the bypass tract is on the same side of the block.
  • 39.
  • 40.
  • 44.
  • 45.
  • 47.
  • 49.
     Short PRinterval  Normal QRS complex  PSVT
  • 50.
  • 51.
    Sinus Node Reentry Sinus node reentry is clinically defined as a tachycardia that can be induced and terminated with programmed stimulation and has a P wave morphology identical or similar to that of the sinus P wave.  It is now well recognized that the sinus node is not a discrete structure but rather a diffuse pacemaker complex located along the long axis of the crista terminalis.  AT has been described arising from sites along the length of this structure, and it may be best to define these simply as crista terminalis AT.  There has been some debate as to whether tachycardias due to reentry within the sinus node truly exist.11
  • 52.
    Inappropriate Sinus Tachycardia Heartrate > 100 bpm at rest or on minimal exertion.  The mean 24-hour heart rate >90 bpm. Tachycardia-induced cardiomyopathy are extremely rare. It is important to rule out secondary causes as a critical part of the initial evaluation before the diagnosis may be considered. A broad range of secondary causes of sinus tachycardia, including anxiety, anemia volume depletion, thyrotoxicosis, fever, pulmonary embolus, cardiac failure, sepsis, stimulants, and drug withdrawal must first be excluded. Resting heart rates are frequently in the normal range,
  • 53.
     Heart rateincreases generally occur gradually over 30 seconds to several minutes.  The P wave morphology of IAST reflects an origin in the region of the superior crista terminalis in the right atrium with a biphasic positive-negative appearance in V1 and upright P waves in inferior leads and lead I. This resembles the morphology of a focal AT originating in the same anatomic region.  The differential diagnosis also includes both postural orthostatic tachycardia syndrome (POTS) and physical deconditioning, which may have many overlapping features.
  • 54.
    THE MECHANISM OFIAST:  Is not well understood, and both intrinsic (sinus node hyperactivity) and extrinsic (related to dysautonomia or neurohormonal dysregulation) mechanisms have been suggested.  A number of recent reports have described the development of inappropriate sinus tachycardia with elevated mean heart rates and reduced heart rate variability as a manifestation of
  • 55.
    Atrial Tachycardias Tachycardias thatoriginate in the atria and do not require the participation of the AV node for maintenance of the arrhythmia.9 AT can be: Focal or Macroreentry.  Focal AT has been defined as atrial activation starting rhythmically at a small area (focus) from which it spreads out centrifugally.  In Macroreentry, activation occurs around a large central obstacle, such as an anatomic structure or region of scarring; electrical activity can be recorded throughout the entire atrial cycle length. These include typical AFL and other well-characterized macroreentrant circuits in the right and left atrium, which are also frequently referred to as types of “atypical AFL.” More recently a third category of AT has been described although not routinely included in all classifications. These have been termed “small circuit” or “localized” reentry .
  • 56.
    Focal Atrial Tachycardia Focal AT is a form of SVT characterized by regular, organized atrial activity with discrete P waves and typically an isoelectric segment between P waves.  However, when focal AT rate is particularly rapid, an isoelectric interval may not be apparent .  Focal AT may display some irregularity particularly at onset (“warm-up”) and termination (“cool-down”),1 usually occurring over several beats. Atrial mapping reveals a focal point of origin.  Mechanisms of focal AT include abnormal or enhanced automaticity (abnormal impulse initiation in an individual or cluster of myocytes), triggered activity (abnormal impulse initiation due to oscillations of membrane potential, termed early or delayed after-depolarizations) and reentry (when myocardial regions activated later in propagation reexcite regions that have already recovered excitability).  The arrhythmia may also demonstrate cycle length variability.  Finally, focal AT due to either microreentry or triggered activity may be terminated with adenosine.
  • 58.
    EPIDEMIOLOGY. Focal AT isthe least common mechanism of PSVT (10% to 20% ) Focal AT : Female>male AT can occur across the age spectrum but gradually increases in prevalence with age and peaking between the age of 40 and 60 years.  Automatic AT tends to be more common in younger populations.  Focal AT due to microreentry is more common in older populations.
  • 59.
    SYMPTOMS  Palpitations,  Dizziness, Chest pain,  Dyspnea,  Fatigue, and  Presyncope.  Syncope is unusual unless tachycardia rates are extremely rapid or there is associated underlying structural heart disease.  Tachycardia-mediated cardiomyopathy (TMC) has been reported to occur in a small percentage of patients with incessant ATs.  Embolic events and stroke have rarely been reported in patients with AT, and treatment with anticoagulation is generally not indicated.  Spontaneous remission of focal AT has been reported in both adults and children after cessation of medical therapy. In fact,
  • 62.
     At leastthree consequtive p waves with different morphologies with a rate >100 bpm to be present.  Isoelectric baseline between p waves.  Also called as choatic atrial tachycardia  Mostly seen in COPD ,electrolyte abn,theophylline  Rate usually does not exceed 130-140 bpm.
  • 65.
    JUNCTIONAL ECTOPIC TACHYCARDIA(NONREENTRANT JUNCTIONAL TACHYCARDIA).  JET is a rare arrhythmia  It may occur early after surgical repair of CHD with an incidence of 1% to 5%.  As a congenital arrhythmia presenting in the first 6 months of life, in which it has been associated with a high morbidity and mortality.51  In this age group the arrhythmia is more likely to be incessant and has higher rates.  Complete suppression of the arrhythmia is rare; more frequently the rate and frequency of episodes is decreased.  In up to 20% of cases, antiarrhythmics are completely ineffective.  The agent with highest reported efficacy is AMIODARONE.  Catheter ablation is playing an increasing role using either radiofrequency or cryoablation approaches.
  • 67.
    Diagnosis and DifferentialDiagnosis Inappropriate Sinus Tachycardia versus AT P wave in AT usually has a morphology different from that of the sinus P wave. When AT arises from the superior crista terminalis these differences may be subtle. AT usually demonstrates an abrupt onset and termination or may warm up and cool down over 3 or 4 beats. In contrast, IAST gradually increases in rate over approximately 30 seconds to several minutes. When onset occurs with a tightly coupled P wave, particularly located in the preceding T wave, is virtually diagnostic of AT.
  • 68.
    AT versus AVNRT/AVRT The most important differentiating factor is R-P relationship.  Both typical AVNRT and AVRT have a short R-P interval that does not vary.  AT can occur with either a short R-P interval or a long R-P interval depending on the tachycardia rate and the speed of AV nodal conduction. It can therefore mimic either AVNRT or AVRT.  In AT the R-P relationship is incidental and hence possibly variable.  In AVRT and AVNRT this relationship will be constant because it is integral to the tachycardia mechanism.  The presence of an inferior P wave axis excludes AVRT or AVNRT.  Automatic AT may also manifest with recurrent self-limiting bursts of tachycardia that can exhibit warm-up and cool-down phases.
  • 69.
    Focal AT versusMacroreentrant AT  Focal AT it is possible to observe a discrete P wave with an intervening isoelectric interval.  However, when the atrial rate is very rapid and, if atrial conduction slowing is present, there may be no isoelectric baseline and the appearance may mimic that of macroreentrant AT .  Macroreentrant AT (including typical AFL) frequently demonstrates a continuous undulation without an isoelectric period on the ECG.  Variation in the tachycardia rate with spontaneous termination and then reinitiation is diagnostic of a focal AT, usually the result of enhanced automaticity or triggered activity.  Spontaneous bursts of tachycardia do not occur with macroreentrant tachycardias.
  • 70.
    Focal AT versusMultifocal AT versus AF  True multifocal AT is a relatively uncommon arrhythmia that occurs in the context of underlying conditions, including pulmonary disease, pulmonary hypertension, coronary disease, and valvular heart disease.  However, bursts of focal AT may masquerade as multifocal AT because of the variable P wave appearance when there are varying degrees of fusion with the preceding T wave or QRS complex.  During rapid focal AT it may be quite difficult to discern a clear P wave morphology because the majority of beats are at least partially obscured by the T waves and QRS complexes unless higher grades of AV conduction block are present. Similarly, when focal AT is fast, it has some P wave interval irregularity in cycle length, and there is varying AV conduction, the trace may superficially resemble AF, particularly if there is only a single
  • 71.
    APPROACH TO A PATIENTWITH NARROW COMPLEX TACHYCARDIA CONTI……… Speaker-Dr Ramdhan kumar kamat Moderator-Dr T.Mukherjee
  • 72.
    PERMANENT JUNCTIONAL RECIPROCATINGTACHYCARDIA  Persistent or permanent junctional reciprocating tachycardia (PJRT) is an uncommon arrhythmia characterised by an incessant orthodromic tachycardia.  Anterograde conduction over the atrioventricular node and by retrograde conduction via an accessory pathway usually located in the posteroseptal region with slow and decremental conduction.  The arrhythmia is commonly incessant from birth or infancy.  Its persistence over a long period of time may lead to a tachycardia induced cardiomyopathy that is reversible with rate control.
  • 74.
    THE EKG CRITERIAFOR THE DIAGNOSIS OF PJRT RP interval is longer than PR interval (because of the location and decremental conduction properties of the AP) Inverted P wave are often visible in the inferior leads, II, III, and AVF The rates are typically slightly slower than typical SVT (can be confused with sinus tachycardia)
  • 75.
    Response to vagalmaneuvers with gradual slowing of the tachycardia because of prolongation of both RP and PR intervals and eventual termination but with recurrence shortly afterwards. The AV conduction is usually sensitive to adenosine with tachycardia terminating with AV or VA block but again recurring shortly afterwards. PR interval is never prolonged. QRS is normal and narrow during sinus rhythm and in tachycardia.
  • 77.
    TREATMENT MEDICAL MANAGEMENT  PJRTcan be difficult to treat and refractory to medical management.  The similarity of conduction between the AV node and the AP are such that both antegrade and retrograde limbs are similarly affected by antiarrhythmic agents, making it difficult to achieve sustained block in just one limb of the reentrant circuit.  Many infants and children require treatment with more than a single antiarrhythmic agent.
  • 78.
     Earlier studiesreported amiodarone, digoxin, and verapamil in combinations as the most effective regimen with reasonable success.  The latter two medications are now rarely used and currently, combination therapy with flecainide and amiodarone has been shown to be slightly more successful in controlling tachycardia and reversing cardiomyopathy, if detected and treated early. INTERVENTIONAL MANAGEMENT  Ablation is generally indicated when there is difficulty in medical management and some feel that it needs to be attempted early in PJRT after appropriate electrophysiologic mapping.
  • 79.
    Atrial Flutter orMacroreentrant Atrial Tachycardia
  • 82.
    CAVO-TRICUSPID ISTHMUS DEPENDENTFLUTTER. Typical flutter is as a macroreentrant circuit within the right atrium. It can be considered to be a broad activation wavefront rotating between the tricuspid annulus (TA) anteriorly and the crista terminalis-eustachian ridge/inferior vena cava (IVC) posteriorly . In the most common form (approximately 90%) the circuit rotates in a counterclockwise direction when viewed in the frontal plane. In 10%, rotation is clockwise.
  • 84.
     The ECGof typical counterclockwise AFL is characterized by the classic inferior lead flutter wave appearance (“saw-tooth” pattern) demonstrating an initial gradual downsloping segment followed by a deeply inverted component with a terminal positive component.  In the precordial leads, V1 classically demonstrates an initial isoelectric component followed by an upright component.  With progression across the precordial leads, the initial component becomes inverted and the second component isoelectric such that V5 and V6 demonstrate an inverted flutter wave.  Lead I is low amplitude/isoelectric and aVL usually upright.
  • 86.
     In clockwiseAFL, although the anatomic boundaries are identical to those of counterclockwise AFL, the wavefront is reversed.
  • 87.
    Non Cavo-Tricuspid Isthmus–DependentFlutter (Atypical Atrial Flutter).  Atypical flutter may occur primarily in the right or the left atrium.  When the V1 flutter wave is deeply inverted, this is highly likely to represent a right atrial circuit. Conversely, when the V1 flutter wave is upright, this generally indicates an LA circuit. However, many variations exist and these findings lack sensitivity and specificity.  The atrial rate in atypical flutter has wide limits (120 to 300 bpm) depending on the underlying circuit and pathology).
  • 88.
    The pathology underlyingatypical flutter is highly variable, and these circuits may occur in the context of (1) Prior corrective atrial surgery (congenital heart disease [CHD], valvular heart disease, after a Maze procedure or cardiac transplantation), (2) Previous AF ablation, (3) Advanced atrial disease associated with atrial enlargement (these patients frequently have underlying pathologies such as heart failure [systolic or diastolic] or unoperated valvular heart disease such as severe mitral regurgitation), (4) In patients with normal atrial size and without an obvious underlying pathologic condition. In these patients, spontaneous scarring of unknown cause may be found at the time of atrial mapping. These circuits have particularly been described in the RA free wall.
  • 89.
    The circuits involvedin atypical (non–isthmus dependent) AFL are highly variable and involve a range of anatomic boundaries.  These might be anatomic structures, surgical scars, or regions of low voltage and slowed conduction.  Stereotypical anatomic locations associated with certain underlying pathologic conditions or procedures have been defined.  These include surgical repair of complex CHD such as Mustard or Senning repair, Fontan repair, or simpler atrial surgeries such as atrial septal defect (ASD) repair ,Mitral valve surgery (repair or replacement).
  • 90.
    Dual-loop or figure-of-8reentry has been described when there are two simultaneous circuits. This may occur in either the left atrium (31 In patients with prior atrial surgery, circuits particularly involve atriotomy scars. In patients with prior LA ablation, circuits may be around the pulmonary veins (roof dependent) or around the mitral annulus (mitral isthmus dependent).
  • 91.
    SMALL CIRCUIT REENTRY. A third category of AT termed small circuit reentry has been increasing recognized in the era of high-density three-dimensional mapping.  These reentrant circuits occur in a localized region with a diameter of 1 to 2 cm;  These circuits generally occur in the context of advanced atrial remodeling, and although they have been recognized across a range of pathologies they are most commonly observed in patients with a history of persistent AF, atrial enlargement, and prior AF ablation.
  • 93.
    RELATIONSHIP BETWEEN ATRIALFLUTTER AND ATRIAL FIBRILLATION.  AFL and AF have been described as two sides of the same coin.  The two arrhythmias frequently coexist clinically with documented AF in up to 75% of AFL patients.  In both animal and human studies, the onset of AFL is usually preceded by a transitional period of AF. When AFL terminates it is also generally via transitional AF (Fig. 65.9).
  • 96.
    Due to thefrequent coexistence of AF and AFL, anticoagulant management of patients with AFL generally follows the same recommendations as for AF both at the time of reversion and during chronic management, in which decisions should be dictated by the CHADS2-VA2Sc score rather than apparent rhythm control.

Editor's Notes

  • #26 ATRIAL TACHYCARDIA – FOCAL, MACRO RE ENTRANT, SINOATRIAL REENTRY ATRIAL FLUTTER- RT- CLOCKWISE , COUNTER CLOCKWISE LT- MITRAL RE ENTRY, SCAR MEDIATED,PULMONARY VEIN ALMOST ALL IRREGULAR TACHYS ARE AV NOT INDEPENDENT