WELCOME
MYTHS and truths OF TRANSGENIC
CROPS
Balaji Rathod .
PGS16AGR7165
Introduction…
Transgenic crops:
A transgenic crops are genetically modified
organisms(GMO). Transgenic indicates that a transfer of
genes has occurred using recombinant DNA technology.
Generally a transgenic plants contains one or more genes
that have been inserted artificially either from an unrelated
plant or from different species altogether
Aim is to introduce a new trait to the plant which does not occur
naturally in the species
 In food crops this includes,
Resistance to pests
Resistance to diseases
Environmental conditions
Reduction of spoilage
Resistance to chemical treatments
Improving nutrient profiles
 In non food crops it includes,
production of pharmaceutical agents, biofuels ,
other industrially useful goods, and bioremediation
Need for transgenic crops…
 To maintain sustainable agricultural practices in order to
meet the demands of an expanding world population
 GM technology enables the increase the food staples,
improve the efficiency of production and reduces the
environmental impacts of Agriculture
Status of transgenic crops
 Between 1996-2015, total surface area with GM crops increased
by 4.2 million acres to 444 million acres
 By 2013, use of GM crops expanded in developing countries with
about 18 millions farmers growing 54% of world wide.
 In US (2014)- total area under GM crops are,
soybean-94% cotton-96% corn-93%
 A 2014 meta analysis concluded that, GM technology adoption
has reduced chemical pesticides use by 37%, increase the crop
yield by 22% and incresed the farmer profits by 68%
History
 1982- first genetically modified crop plant of antibiotic resistant
Tobacco plant
 1987- Plant Genetic System, engineered the insect resistant
tobacco plants by incorporating the gene that produces
insecticidal proteins from Bt.
 1992- People’s Republic of China, introduced a virus resistant
tobacco.
 1994- first crop approved for the sale in US was the Flavr Savr
tomato.
 1995 to 1996 -A 35 approvals had been granted to
commercially grow 8 transgenic crops and one flower crop
with 8 different traits.
 2000- ‘Vitamin- A’ rich Golden rice was developed.
2013- Robert Fraley, Marc Van Montagu and Mary Dell
Chilton were awarded world ‘Food Prize’ for improving the
quality and availability of the food in the world.
GM food controversies…
 These are the disputes over the foods and other goods
derived from GM crops instead of conventional crops.
 Controversies related to GM food includes,
Labeling, role of the Govt. regulators,
Objectivity of scientific Research &publication, effect of
GM crops on health and environment, effect on pesticide
resistance, impact of the crops for the formers and role of
the crops in feeding the world’s population
Safety assessments
 Safety assessment of GM food products by the regulatory
bodies starts with an evaluation of substantially
equivalence to non genetically engineered counterparts
that are already deemed fit for human consumption.
 Each GM food needs to be tested on a case-by-case basis
before their introduction.
 The legal and regulatory status of the GM foods varies by
countries.
Release of Transgenic crops
`India
The release of transgenic crops in India is governed by the Indian
Environment Protection Act, which was enacted in 1986. The Institutional
Biosafety Committee (IBSC), Review Committee on Genetic Manipulation
(RCGM) and Genetic Engineering Approval Committee (GEAC) all review any
genetically modified organism to be released, with transgenic crops also
needing permission from the Ministry of Agriculture.
2002, A joint venture between Monsanto and Mahyco introduced Bt cotton
in India
India regulators cleared the Bt brinjal , a genetically modified eggplant, for
commercialisation in October 2009. Following opposition from some
scientists, farmers and environmental groups a moratorium was imposed on
its release in February 2010.
Protocol for release of transgenic crops
 Rewiew(2016), Domingo concluded that studies in the recent years had
established that GM soybean , ric e,corn and wheat do not differ from
the corresponding conventional crops in terms of short term human
health effects.
 The WHO, The American Medical Association, US National Academy
of Sciences, The British Royal Society and other respective
organisations that had examined the evidence has came to the same
conclusions.
 i.e, “consuming foods containing ingradients derived from GM crops is
no riskier than consuming the same foods containing ingradients from
crop plants modified by conventional plant improvement technique.”
Myth: GM crops are allergic and toxic
 A well known risk of genetic modification is the
introduction of an allergen.
 Allergen testing is the routine for the products intended for
the food & passing those tests is the part of regulatory
requirement.
 Toxicologists note that, conventional food is not risk free,
allergies occurs with many known and even new
conventional methods.
 Eg: Kiwi fruit
 Genetic modification can also be used to remove the
allergens from the foods
 Eg:1 Hypo-allergenic strain of soybean (2003)
 2. rye grass which produces pollen that is the major
cause of ‘hay fever’
 Development of GM products found to cause allergic
reactions has been halted by companies before they were
brought to the market.
 Eg: 1990, Pioneer Hi-Bred attempted to improve the
nutrition content of the soybean intended for animal feed
by adding a gene from Brazil nut
 Starlink corn had only been approved for the animal feed as
the Cry 9C protein lasts longer in the digestive system.

 In 2000, Taco Bell branded Taco shells sold in
supermarkets were found to contain Starlink , resulting in a
recall of those products.
 The US corn supply has been monitored for Starlink Bt
protein since 2001.
 In response Genewatch UK & Green peace set up the
GM contamination register in 2005.
Myth: There is a risk of Horizontal gene
transfer
 HGT is the movement of the gene from one organism to
another in a manner other than reproduction.
 Antibiotic resistance gene commonly used as a genetic
marker in GM crops could be transferred to harmful
bacteria, creating resistant ‘Superbugs.’
 2004- A study involving human volunteers examined for
transfer of transgene from modified soy to bacteria that live
in the human gut.
Myth: Affects the non target organisms
 A major use of GM crop is in insect control through the
expression of the Cry genes from
Bacillus thurengenesis (Bt)
Bt protein have been used as organic sprays for insect
control in France since 1938 & US since 1958, with no
reported ill effects.
 Cry proteins selectively target Lepidopterans.
 As a toxic mechanisms , Cry proteins binds to specific
receptors on the membrane of mid gut resulting in their
rupture.
 Regulatory Agencies asses the potential for transgenic
plants to affect non-target organisms before approving
their commercial release.
 1999, A paper stated that, in lab environment pollen from
Bt maize dusted onto Milkweed could harm the Monarch
butterflies.
 2002, Review of Scientific literature concluded that
“The commercial large-scale cultivation of current
Bt-Maize hybrids did not pose a significant risk to
the Monarch butterflies.’’
Myth : Escape of the modified crops
 The escape of GM seeds into neighboring fields & the
mixing of harvested products, is of concerns to farmers
who sell to countries that do not allow GMO Import.
 In 2000, Aventis Starlink GM corn was found in US market.
It became the subject of a recall when the Taco Bell
branded Taco shells sold in supermarkets were found to
contain it, Starlink was then discontinued.
Myth: Genetic engineering creates super-
viruses.
• Recombinant DNA techniques enable researchers to study
viruses in detail.
• Scientists determine the functions and modes of action of virus
genes to develop effective new therapies and means of disease
prevention.
• Recombination among viral strains is commonplace in nature,
and this is neither new nor limited to crops improved through
biotechnology
 To date only two GM crops engineered with genes from viruses
have been commercialised,
 a variety of squash grown in the USA and Mexico, and
papaya cultivated in Hawaii.
 There are no reports of any investigations to see if any new
viral strains have arisen by recombination in these two
crops.
Myth : There in no co-existance with
conventional crops
 US:
The country relies on a combination of 3 federal
Agencies(FDA,EPA & USDA) & states common law tort system to
manage the Co- existance.
 The secretary of Agriculture convened an advisory committee on
Biotechnology & 21st century Agriculture(AC21) to study the
co-existance & make recommendations about the issue.
 The EU implicated regulations specifically governing
co-existance and traceability.
 Since 2001, conventional & organic food and feed stuffs can
contain up to 0.9% of authorized modified material without
carrying a GMO label.
 In 2009, Mexico created a regulatory pathway for GM
Maize.
 2001, Report found that, Bt Maize cross breeding with
conventional maize in Mexico.
But the conclusions were not appropriate.
 One way to avoid the contamination is ‘Genetic Use
Restriction Technology’ (GURT)
Myth : Terminator crops spreads the
male sterility
• No "terminator" plants have ever been marketed.
• They remain an abstract concept described in a patent
application.
• Under the PPV and FR a variety involving ‘Genetic use
Restriction’ and ‘terminator technology’ not registered.
And variety with the terminator gene are prohibited from
commercialization under this Act.
Genetic Use Restriction Technology(GURT)/
‘Terminator technology’
 It is one way to avoid the environmental contamination.
 It allow the production of the crops with sterile seeds,
which would prevent the escape of GM traits.
 Traitor / T-GURT
It would not render the seeds sterile, but instead it require
application of a chemical to GM crops to activate the
engineered traits.
Myth: Dangerous gene products are
incorporated into crops
Truth:
 Bt proteins are used because of their excellent and well-
documented specificity for narrow groups of insect pests,
as well as their long history of safe use by organic and non-
organic farmers.
Eg: Bt corn is developed to control the larvae of European
corn borer by producing two types of crystal proteins.
By making sure that Bacillus thurengenesis insecticides have
been used safely for over 40 years
Myth : There is no economic
benefits from GM crops
 A meta-Analysis considers all examinations of agronomic
&economic impacts between 1995 to March 2014 for the
major GM crops.
 Yield increased by,
Herbicide tolerant varieties - 9%
Insect resistant varieties – 25%
 GM crops made 69% higher profit
Some more Myths,,,,
 Gm foods are not more nutritious than the
conventional foods
 GM technology increases the use of pesticides and
herbicides
 GM crops failed to deliver the promised benefits
Conclusion…
GMO’s present both positive and negative aspects to
society as a whole.
They are a topic of much deliberation and tension; very
prevalent in some parts of the world and banned in others.
GE crops are required for meeting Food Security in today’s
growing population.
 Advances in agriculture are to be welcomed if they can
contribute to a more sustainable, secure and fair
production system and help solve the problem of world
hunger and malnutrition.
 GM crops and foods have been consistently promoted as a
way to produce higher yields with less inputs, reduce
pesticide use, make farming easier and more profitable,
produce more nutritious foods, and meet the challenges of
climate change.
References
 ISAAA 2013 Annual Report Executive Summary, Global Status of
Commercialized Biotech/GM Crops: 2013 ISAAA Brief 46-2013,
Retrieved 6 August 2014
 Jump up^ ISAAA 2015 Annual Report Executive Summary, 20th
Anniversary (1996 to 2015) of the Global Commercialization of
Biotech Crops and Biotech Crop Highlights in 2015ISAAA Brief
51-2015, Retrieved 19 August 2016
 ^ Jump up to:a b c d James, C (2011). "ISAAA Brief 43, Global Status
of Commercialized Biotech/GM Crops: 2011". ISAAA Briefs.
Ithaca, New York: International Service for the Acquisition of
Agri-biotech Applications (ISAAA). Retrieved 2012-06-02.
 ^ Jump up to:a b Adoption of Genetically Engineered Crops in
the U.S.– Economic Research Service, of the U.S. Department of
Agriculture
THANK YOU

Myths and truths of transgenic crops

  • 1.
  • 2.
    MYTHS and truthsOF TRANSGENIC CROPS Balaji Rathod . PGS16AGR7165
  • 3.
    Introduction… Transgenic crops: A transgeniccrops are genetically modified organisms(GMO). Transgenic indicates that a transfer of genes has occurred using recombinant DNA technology. Generally a transgenic plants contains one or more genes that have been inserted artificially either from an unrelated plant or from different species altogether
  • 4.
    Aim is tointroduce a new trait to the plant which does not occur naturally in the species  In food crops this includes, Resistance to pests Resistance to diseases Environmental conditions Reduction of spoilage Resistance to chemical treatments Improving nutrient profiles  In non food crops it includes, production of pharmaceutical agents, biofuels , other industrially useful goods, and bioremediation
  • 5.
    Need for transgeniccrops…  To maintain sustainable agricultural practices in order to meet the demands of an expanding world population  GM technology enables the increase the food staples, improve the efficiency of production and reduces the environmental impacts of Agriculture
  • 6.
    Status of transgeniccrops  Between 1996-2015, total surface area with GM crops increased by 4.2 million acres to 444 million acres  By 2013, use of GM crops expanded in developing countries with about 18 millions farmers growing 54% of world wide.  In US (2014)- total area under GM crops are, soybean-94% cotton-96% corn-93%  A 2014 meta analysis concluded that, GM technology adoption has reduced chemical pesticides use by 37%, increase the crop yield by 22% and incresed the farmer profits by 68%
  • 9.
    History  1982- firstgenetically modified crop plant of antibiotic resistant Tobacco plant  1987- Plant Genetic System, engineered the insect resistant tobacco plants by incorporating the gene that produces insecticidal proteins from Bt.  1992- People’s Republic of China, introduced a virus resistant tobacco.  1994- first crop approved for the sale in US was the Flavr Savr tomato.
  • 10.
     1995 to1996 -A 35 approvals had been granted to commercially grow 8 transgenic crops and one flower crop with 8 different traits.  2000- ‘Vitamin- A’ rich Golden rice was developed. 2013- Robert Fraley, Marc Van Montagu and Mary Dell Chilton were awarded world ‘Food Prize’ for improving the quality and availability of the food in the world.
  • 11.
    GM food controversies… These are the disputes over the foods and other goods derived from GM crops instead of conventional crops.  Controversies related to GM food includes, Labeling, role of the Govt. regulators, Objectivity of scientific Research &publication, effect of GM crops on health and environment, effect on pesticide resistance, impact of the crops for the formers and role of the crops in feeding the world’s population
  • 12.
    Safety assessments  Safetyassessment of GM food products by the regulatory bodies starts with an evaluation of substantially equivalence to non genetically engineered counterparts that are already deemed fit for human consumption.  Each GM food needs to be tested on a case-by-case basis before their introduction.  The legal and regulatory status of the GM foods varies by countries.
  • 13.
    Release of Transgeniccrops `India The release of transgenic crops in India is governed by the Indian Environment Protection Act, which was enacted in 1986. The Institutional Biosafety Committee (IBSC), Review Committee on Genetic Manipulation (RCGM) and Genetic Engineering Approval Committee (GEAC) all review any genetically modified organism to be released, with transgenic crops also needing permission from the Ministry of Agriculture. 2002, A joint venture between Monsanto and Mahyco introduced Bt cotton in India India regulators cleared the Bt brinjal , a genetically modified eggplant, for commercialisation in October 2009. Following opposition from some scientists, farmers and environmental groups a moratorium was imposed on its release in February 2010.
  • 14.
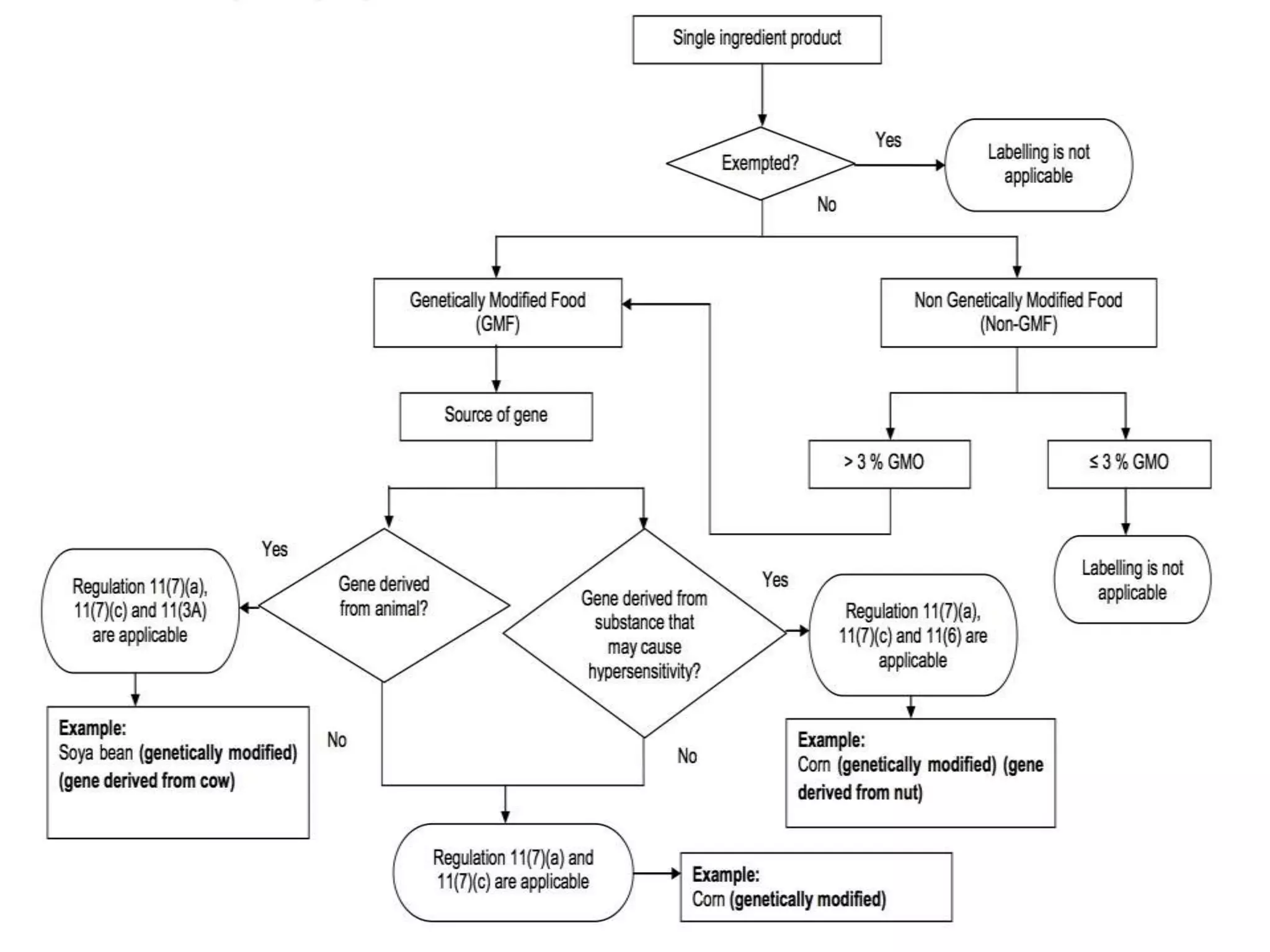
    Protocol for releaseof transgenic crops
  • 17.
     Rewiew(2016), Domingoconcluded that studies in the recent years had established that GM soybean , ric e,corn and wheat do not differ from the corresponding conventional crops in terms of short term human health effects.  The WHO, The American Medical Association, US National Academy of Sciences, The British Royal Society and other respective organisations that had examined the evidence has came to the same conclusions.  i.e, “consuming foods containing ingradients derived from GM crops is no riskier than consuming the same foods containing ingradients from crop plants modified by conventional plant improvement technique.”
  • 18.
    Myth: GM cropsare allergic and toxic  A well known risk of genetic modification is the introduction of an allergen.  Allergen testing is the routine for the products intended for the food & passing those tests is the part of regulatory requirement.  Toxicologists note that, conventional food is not risk free, allergies occurs with many known and even new conventional methods.  Eg: Kiwi fruit
  • 19.
     Genetic modificationcan also be used to remove the allergens from the foods  Eg:1 Hypo-allergenic strain of soybean (2003)  2. rye grass which produces pollen that is the major cause of ‘hay fever’  Development of GM products found to cause allergic reactions has been halted by companies before they were brought to the market.
  • 20.
     Eg: 1990,Pioneer Hi-Bred attempted to improve the nutrition content of the soybean intended for animal feed by adding a gene from Brazil nut  Starlink corn had only been approved for the animal feed as the Cry 9C protein lasts longer in the digestive system.   In 2000, Taco Bell branded Taco shells sold in supermarkets were found to contain Starlink , resulting in a recall of those products.
  • 21.
     The UScorn supply has been monitored for Starlink Bt protein since 2001.  In response Genewatch UK & Green peace set up the GM contamination register in 2005.
  • 22.
    Myth: There isa risk of Horizontal gene transfer  HGT is the movement of the gene from one organism to another in a manner other than reproduction.  Antibiotic resistance gene commonly used as a genetic marker in GM crops could be transferred to harmful bacteria, creating resistant ‘Superbugs.’  2004- A study involving human volunteers examined for transfer of transgene from modified soy to bacteria that live in the human gut.
  • 23.
    Myth: Affects thenon target organisms  A major use of GM crop is in insect control through the expression of the Cry genes from Bacillus thurengenesis (Bt) Bt protein have been used as organic sprays for insect control in France since 1938 & US since 1958, with no reported ill effects.
  • 24.
     Cry proteinsselectively target Lepidopterans.  As a toxic mechanisms , Cry proteins binds to specific receptors on the membrane of mid gut resulting in their rupture.  Regulatory Agencies asses the potential for transgenic plants to affect non-target organisms before approving their commercial release.
  • 25.
     1999, Apaper stated that, in lab environment pollen from Bt maize dusted onto Milkweed could harm the Monarch butterflies.  2002, Review of Scientific literature concluded that “The commercial large-scale cultivation of current Bt-Maize hybrids did not pose a significant risk to the Monarch butterflies.’’
  • 26.
    Myth : Escapeof the modified crops  The escape of GM seeds into neighboring fields & the mixing of harvested products, is of concerns to farmers who sell to countries that do not allow GMO Import.  In 2000, Aventis Starlink GM corn was found in US market. It became the subject of a recall when the Taco Bell branded Taco shells sold in supermarkets were found to contain it, Starlink was then discontinued.
  • 27.
    Myth: Genetic engineeringcreates super- viruses. • Recombinant DNA techniques enable researchers to study viruses in detail. • Scientists determine the functions and modes of action of virus genes to develop effective new therapies and means of disease prevention. • Recombination among viral strains is commonplace in nature, and this is neither new nor limited to crops improved through biotechnology
  • 28.
     To dateonly two GM crops engineered with genes from viruses have been commercialised,  a variety of squash grown in the USA and Mexico, and papaya cultivated in Hawaii.  There are no reports of any investigations to see if any new viral strains have arisen by recombination in these two crops.
  • 29.
    Myth : Therein no co-existance with conventional crops  US: The country relies on a combination of 3 federal Agencies(FDA,EPA & USDA) & states common law tort system to manage the Co- existance.  The secretary of Agriculture convened an advisory committee on Biotechnology & 21st century Agriculture(AC21) to study the co-existance & make recommendations about the issue.  The EU implicated regulations specifically governing co-existance and traceability.  Since 2001, conventional & organic food and feed stuffs can contain up to 0.9% of authorized modified material without carrying a GMO label.
  • 30.
     In 2009,Mexico created a regulatory pathway for GM Maize.  2001, Report found that, Bt Maize cross breeding with conventional maize in Mexico. But the conclusions were not appropriate.  One way to avoid the contamination is ‘Genetic Use Restriction Technology’ (GURT)
  • 31.
    Myth : Terminatorcrops spreads the male sterility • No "terminator" plants have ever been marketed. • They remain an abstract concept described in a patent application. • Under the PPV and FR a variety involving ‘Genetic use Restriction’ and ‘terminator technology’ not registered. And variety with the terminator gene are prohibited from commercialization under this Act.
  • 32.
    Genetic Use RestrictionTechnology(GURT)/ ‘Terminator technology’  It is one way to avoid the environmental contamination.  It allow the production of the crops with sterile seeds, which would prevent the escape of GM traits.  Traitor / T-GURT It would not render the seeds sterile, but instead it require application of a chemical to GM crops to activate the engineered traits.
  • 33.
    Myth: Dangerous geneproducts are incorporated into crops Truth:  Bt proteins are used because of their excellent and well- documented specificity for narrow groups of insect pests, as well as their long history of safe use by organic and non- organic farmers. Eg: Bt corn is developed to control the larvae of European corn borer by producing two types of crystal proteins. By making sure that Bacillus thurengenesis insecticides have been used safely for over 40 years
  • 34.
    Myth : Thereis no economic benefits from GM crops  A meta-Analysis considers all examinations of agronomic &economic impacts between 1995 to March 2014 for the major GM crops.  Yield increased by, Herbicide tolerant varieties - 9% Insect resistant varieties – 25%  GM crops made 69% higher profit
  • 35.
    Some more Myths,,,, Gm foods are not more nutritious than the conventional foods  GM technology increases the use of pesticides and herbicides  GM crops failed to deliver the promised benefits
  • 36.
    Conclusion… GMO’s present bothpositive and negative aspects to society as a whole. They are a topic of much deliberation and tension; very prevalent in some parts of the world and banned in others. GE crops are required for meeting Food Security in today’s growing population.
  • 37.
     Advances inagriculture are to be welcomed if they can contribute to a more sustainable, secure and fair production system and help solve the problem of world hunger and malnutrition.  GM crops and foods have been consistently promoted as a way to produce higher yields with less inputs, reduce pesticide use, make farming easier and more profitable, produce more nutritious foods, and meet the challenges of climate change.
  • 38.
    References  ISAAA 2013Annual Report Executive Summary, Global Status of Commercialized Biotech/GM Crops: 2013 ISAAA Brief 46-2013, Retrieved 6 August 2014  Jump up^ ISAAA 2015 Annual Report Executive Summary, 20th Anniversary (1996 to 2015) of the Global Commercialization of Biotech Crops and Biotech Crop Highlights in 2015ISAAA Brief 51-2015, Retrieved 19 August 2016  ^ Jump up to:a b c d James, C (2011). "ISAAA Brief 43, Global Status of Commercialized Biotech/GM Crops: 2011". ISAAA Briefs. Ithaca, New York: International Service for the Acquisition of Agri-biotech Applications (ISAAA). Retrieved 2012-06-02.  ^ Jump up to:a b Adoption of Genetically Engineered Crops in the U.S.– Economic Research Service, of the U.S. Department of Agriculture
  • 39.