Mechatronic Design – Intelligent Cruise Control
December 14, 2011
Kerrie Noble Mechatronic Design – Intelligent Cruise Control 14/12/2011
Page1
Table of Contents
Executive Summary....................................................................................................................... 1
Introduction .................................................................................................................................2
Generalised Mechatronic System...................................................................................................8
Cruise Control Block Diagram......................................................................................................9
Bounding and Defining Viewpoints.............................................................................................. 10
Cruise Control Function Tree...................................................................................................... 11
Information Flow Chart.............................................................................................................. 12
Flow Chart Sub-Function ........................................................................................................ 13
Word Bond Graph ...................................................................................................................... 13
Element Bond Graph .................................................................................................................. 14
System Damping......................................................................................................................... 14
Conclusion................................................................................................................................. 18
References.................................................................................................................................. 18
Executive Summary
In this report I have outlined the mechatronic system design for an advance cruise control system for
an average family car. All relevant design analysis material including a generalised mechatronic
system outline, a block diagram illustrating information flow, the definition of bounding and defining
Mechatronic Design – Intelligent Cruise Control
December 14, 2011
Kerrie Noble Mechatronic Design – Intelligent Cruise Control 14/12/2011
Page2
viewpoints, a function tree, an information flow chart, to illustrate the information flow needed to
enable the car to join a three lane motorway safely, and a word and element bond graph outlining the
link between the drive system of the car and the cruise control system, and the information and energy
flow which occurs through the entire system.
Appropriate k, c and m values have been identified which result in the car having a response time of 6
seconds and an acceleration value of 1.86ms-1
. This is a comfortable acceleration value although
slower than an average family car without an advanced cruise control system however I feel this
appropriate for this particular system design.
Introduction
In my opinion the aim of an advanced cruise control system is to make the car, as an entity, an
autonomous robot. For me the ideal autonomous vehicle would require only the input of a destination
and then be capable of doing all other tasks without driver input through the use of an intelligent
cruise control system. In order to achieve this, the car needs to sense the environment in which it is
situated and react accordingly, however it still needs to keep the driver interested on the journey.
An autonomous vehicle could improve driving safety, utilise road capacity, give better traffic
management control, relieve drivers from the chore of navigation, reduce the amount of tasks a driver
has to do on an average journey and maybe in the future humans would simply be passengers in the
car with all driving control relinquished to the car’s intelligent cruise control system. [1] I have
outlined my ideas for what an intelligent cruise control system should do within a car and the
technology it needs to be able to achieve this.
Ideas to improve the practicality of driving are;
1. Link the cruise control to a Satellite Navigation system. Once a destination has been selected
by the driver, the distance of the journey can be calculated, any climbs or descents on the
journey can be identified and the amount of fuel required to complete the journey in the most
efficient way can be calculated. This information can then be passed on to the cruise control
system which can sense the level of fuel within the fuel tank and decide when on the journey,
if necessary, the car will need to stop to refuel. This information can then be relayed back to
the satellite navigation system which will then identify the best service station at which to
stop. Information between the satellite navigation and the cruise control will be constantly
interchanging and by both systems communicating the car will automatically stop at the pre-
determined destination for fuel without the driver having to worry about fuel levels and where
to stop.
 Needs to sense position
 Needs a GPS processor
 Needs to sense fuel level
 Needs to sense velocity
 Needs to adjust velocity
 Needs to adjust break force
2. Prevent Revving from occurring. Revving a car can cause the destruction of many
components so an intelligent cruise control needs to be able to prevent this from happening.
By combining a sense of velocity of the car and the positioning of the throttle the cruise
control should have the ability to cut out the engine if it believes revving is occurring.
Mechatronic Design – Intelligent Cruise Control
December 14, 2011
Kerrie Noble Mechatronic Design – Intelligent Cruise Control 14/12/2011
Page3
 Needs to sense velocity
 Needs to sense throttle position
 Needs to stop engine
3. Self-adjusting suspension. The intelligent cruise control system should identify the type of
ground on which the car is travelling by detecting the roughness of the surface. The system
can then automatically adjust the speed and the height of the car relative to the surface on
which it is travelling, this can be achieved by altering the suspension. This would ensure the
driver feels the upmost level of comfort possible.
 Needs to sense vibration
 Needs to sense speed
 Needs to sense height of the car from the ground
 Needs to adjust speed
 Needs to adjust height
4. Correct road positioning. A problem faced by drivers is the positioning of cars in lanes when
driving. An intelligent cruise control system should be able to control this. A technology to
sense the width of the lane in which the car is situated is required for the system. The
distance of the wheels from both white lines needs to be detected so the cruise control system
can take action an automatically adjust the car’s position within the road, this should happen
automatically when the car joins a lane.
 Needs to sense distance
 Needs to adjust direction of travel
5. Positioning of other road users. To improve road safety the cruise control system needs to be
able to detect the distance and speed of other road users. For example when joining a
motorway the system needs to know how fast the other cars are travelling, where they are on
the road and the distance between each vehicle. If there is enough space between each
vehicle then the car will safely join the motorway. If the space between each vehicle
currently on the motorway is not the required amount then communication between vehicles
is required. The aim of this is to decide where the vehicle joining the motorway will join the
traffic and the cars in front of where the vehicle will join will accelerate, cars behind will
decelerate therefore creating the required space allowing the car to join the motorway. This
will avoid traffic jams and keep traffic at a constant flow. However, this does require all cars
being used to have an intelligent cruise control system.
 Needs to sense speed
 Need to sense position of other cars
 Needs to sense distance between cars
 Needs to sense external velocity, i.e. the velocity of the cars surrounding it
 Needs knowledge of position, needs to know it is about to enter a motorway
 Needs to adjust speed
 Needs to communicate with the cars surrounding it
6. Breaking automatically at traffic lights. Traffic lights occur on almost every road and can be
difficult for the driver to see at times depending on light levels and the placement of the
traffic lights themselves. The intelligent cruise control system therefore needs to take this
responsibility from the driver and slow down and break as required at a set of traffic lights.
Communication with a GPS system should provide the cruise control with the information of
where traffic lights are situated along the route. The cruise control then needs a vision system
Mechatronic Design – Intelligent Cruise Control
December 14, 2011
Kerrie Noble Mechatronic Design – Intelligent Cruise Control 14/12/2011
Page4
with long range capabilities to detect the colour of the traffic lights. This will then affect the
car’s velocity and gear selection.
 Needs to have knowledge of the route
 Needs to have a camera vision system
 Needs to sense distance
 Needs to sense speed
 Needs to adjust break force
 Needs to adjust speed
 Needs to sense external velocity, i.e. the velocity of the cars surrounding it
7. Automatic selection of gears. The future cruise control system will take control of gear
selection making driving and fuel usage more efficient. By combining information from the
GPS system with the cruise control system the car will then be able to recognise gradients of
climbs and select the appropriate and most efficient gear.
 Needs to have knowledge of the route
 Needs to sense speed of the car
 Needs to have the ability to change gear
 Needs to sense position within gearbox (needs to know what gear the car is currently
in)
8. Speed selection with environment considerations. Environmental conditions have an impact
on the speed at which cars travel. This means the intelligent cruise control needs to sense the
roughness, temperature and dryness of the surface on which the car is travelling and adjust the
speed of the car accordingly.
 Needs a vibration sensor
 Needs a temperature sensor
 Needs a moisture sensor
 Needs speed control
9. Detection of spin. To improve safety within driving the cruise control system needs to detect
if the car is about to go into a spin. If a spin is detected the cruise control system should take
appropriate action to stop this, the easiest way of achieving this would be to connect the
intelligent cruise control with the traction control in the car. Some adjustment of speed and
breaking may also be required.
 Needs to detect spin (wheels)
 Needs to have interaction with the traction control
 Needs to adjust speed
 Needs to adjust break force
10. Detection of light levels. The system needs to detect the light levels in the environment
which the car is driving. Once these light levels drop below a certain point the cruise control
system should automatically turn on the headlamps and rear lights. A similar system using
vision cameras can detect visibility and control the operation of fog lights in bad weather.
 Needs to sense light levels
 Needs to sense visibility
 Needs to turn on lights
Ideas to improve the comfort of driving are;
Mechatronic Design – Intelligent Cruise Control
December 14, 2011
Kerrie Noble Mechatronic Design – Intelligent Cruise Control 14/12/2011
Page5
11. Provide a massage to the driver and passengers. By sensing the type of road the car is on via
the vibrations being felt in the tyre wall, the intelligent cruise control system could then
provide the driver and any passengers with a back massage through the seat inside the car.
 Needs to sense vibration
 Needs to sense number of passengers
 Needs an integrated massage device in the seat
12. Provide time appropriate mood lighting. A light sensor could be used to detect light levels.
Once the light level drops below a certain level the intelligent cruise control could alter the
lighting within the car giving appropriate ‘mood’ lighting. For example the lights on the
dashboard around the speedometer turn from blue to red.
 Needs to sense light levels
 Needs to change colour of lights
13. Automatically play favourite I-pod songs. By linking the intelligent cruise control with a
GPS system the length of a journey can be calculated and the system can play selected
favourite ipod songs at relevant time intervals during the journey so the driver has
entertainment for the length of the journey. It must be played at acceptable volumes, it can’t
be too loud or too quiet.
 Needs to be linked with GPS
 Needs to calculate journey length
 Needs to be integrated with an ipod dock
 Needs to play songs
Below is an outline of the appropriate technology to achieve desired outcomes of my intelligent cruise
control system.
Radar – by using radio waves radar can detect objects, their range, altitude, direction and speed. [2]
Lidar – Can measure the distance to another car by using pulses of light from a laser, this could also
be used to sense the height of the car from the ground [3]
GPS – Provides location and time information for the car [4]
Camera vision – Processes images to interpret information and helps with navigation, can help to
avoid other road users [5]
Rotation sensor – detects the speed of the car and can also detect if wheel spin or wheel lock is about
to occur [6]
Off-car balancer – can detect force vibrations in the tire wall [7]
Radiation Thermometer – detects the amount of thermal electromagnetic radiation received from a
spot on the object of measurement. This can be used to detect the temperature of the environment the
car is in. [8]
Humidity sensor – detects the amount of moisture in the air and can be used in conjunction with the
temperature sensor to sense the environment the car is in. [9]
Bluetooth technology – many modern cars now come with in-built Bluetooth, this technology could
be used to automatically make every car on a road talk to each other and exchange information on
position, journey destination and speed etc. [10]
Mechatronic Design – Intelligent Cruise Control
December 14, 2011
Kerrie Noble Mechatronic Design – Intelligent Cruise Control 14/12/2011
Page6
Photodiode Light sensor – Capable of ambient light detection, once the light level drops below a pre-
defined level the resistance in the circuit becomes less and the lights are turned on. [11]
Ipod dock – the cruise control processor should be linked with a separate processor which can operate
an Ipod dock to allow music to be played at pre-determined time intervals.
Light actuator – the system should include circuits which activate lights at appropriate times. These
should be integrated circuits containing some of the necessary sensors that have been highlighted.
Pressure sensor – integrated in the seat of the car the pressure sensor can detect the presence of
someone sitting in the seat. This can be used in conjunction with the massage device to enable the
idea of providing a back massage for comfort. [12]
Electronically limited throttle operation – Requires an electronic control unit to relate the pedal
position with the throttle. By linking this unit with the cruise control the intelligent system will have
control over the throttle and can adjust the pedal position in accordance with this. [13]
Liquid level sensor – A solid-state capacitive liquid level sensor will detect the level of fuel within the
fuel tank and inform the intelligent cruise control when it needs to stop for petrol. [14]
Electro-hydraulic brake actuator - can be connected to the electronic control unit in a similar way to
the accelerator pedal to allow the cruise control to have control of braking.
Damper actuator – Again this is similar to the throttle and brake actuators and it will work in the same
way. This will adjust the suspension within the car making it harder or softer depending on the road
type the car is travelling on.
In the table below I have placed all of the required technology into their respective mechatronic
categories.
Sensor Processor Actuator
Pressure sensor Damper actuator
Photodiode light sensor Electronic control unit Electro-hydraulic brake
actuator
Humidity sensor Cruise control processor Electronically limited throttle
operation
Radiation thermometer GPS processor Automatic lights
Off-car balancer Traction control processor Ipod
Rotation sensor Bluetooth technology
Camera vision
Lidar
Radar
Liquid level sensor
As the table above shows, there are 10 sensors required to collect all the necessary information to
provide every function within my cruise control system which was outlined above. All of these
sensors will feed information directly into the cruise control processor. However this is not the only
processor within the system. There are three other processor units, the electronic control unit, the
GPS processor and the traction control processor. Information gathered from the sensors will be fed
to the other processors, via the cruise control processor, in order to operate the actuators which have
Mechatronic Design – Intelligent Cruise Control
December 14, 2011
Kerrie Noble Mechatronic Design – Intelligent Cruise Control 14/12/2011
Page7
been listed. The flow of information, the communication between all entities listed and the interfaces
with the world and the environment in which they are placed, are detailed below in the generalised
mechatronic system.
Mechatronic Design – Intelligent Cruise Control
December 14, 2011
Kerrie Noble Mechatronic Design – Intelligent Cruise Control 14/12/2011
Page8
Generalised Mechatronic System
The generalised mechatronic system identifies the sensors and actuators used within the energetic
domain. The sensors receive information from the surrounding enivornment and pass it through the
processors in the information domain. These processors have two-way communication with the world
surrounding the system, in this case this comes in the form of GPS. The processors can then send
information to actuators, listed in the energetic domain, to perform certain actions. These actuators
can also return information to the sensors and therefore create a closed loop feedback system. The
surrounding environment and the world interfaces also provide feedback for the system meaning if an
input or output changes any part of the system will automatically update itself to cope with the new
conditions and information flowing in the system. The is illustrated in more detail in the block
diagram which includes details of the signals flowing to and from all of these components.
Mechatronic Design – Intelligent Cruise Control
December 14, 2011
Kerrie Noble Mechatronic Design – Intelligent Cruise Control 14/12/2011
Page9
Cruise Control Block Diagram
The block diagram illiustrates how the actuators, processors and sensors are interlinked within the
system. It is easy to see how a change in one input or output can have an affect on the enitre system
due to the nature of the closed loop feedback design implimented in the system.
Mechatronic Design – Intelligent Cruise Control
December 14, 2011
Kerrie Noble Mechatronic Design – Intelligent Cruise Control 14/12/2011
Page10
Bounding and Defining Viewpoints
Using the three roles, designer, production engineer and user, I tried to think of different functions
relating to the development of my cruise control which would be associated with each of these roles.
I tried to make all the functions relevant and avoid ambiguity and redundant functions. The resultant
bounding and defining viewpoints were therefore reached and illustrated in the diagram above.
Mechatronic Design – Intelligent Cruise Control
December 14, 2011
Kerrie Noble Mechatronic Design – Intelligent Cruise Control 14/12/2011
Page11
Cruise Control Function Tree
The function tree takes the defining viewpoints, as outlined previously, and illustrates them alongside
the means of achieving the defining viewpoints. The means of achieving the defining viewpoints
comes from the identification of the actuators, sensors and processors. The interrelationships between
all of the elements which are relevant to the design of the advanced cruise control system are shown
in the above function tree.
Mechatronic Design – Intelligent Cruise Control
December 14, 2011
Kerrie Noble Mechatronic Design – Intelligent Cruise Control 14/12/2011
Page12
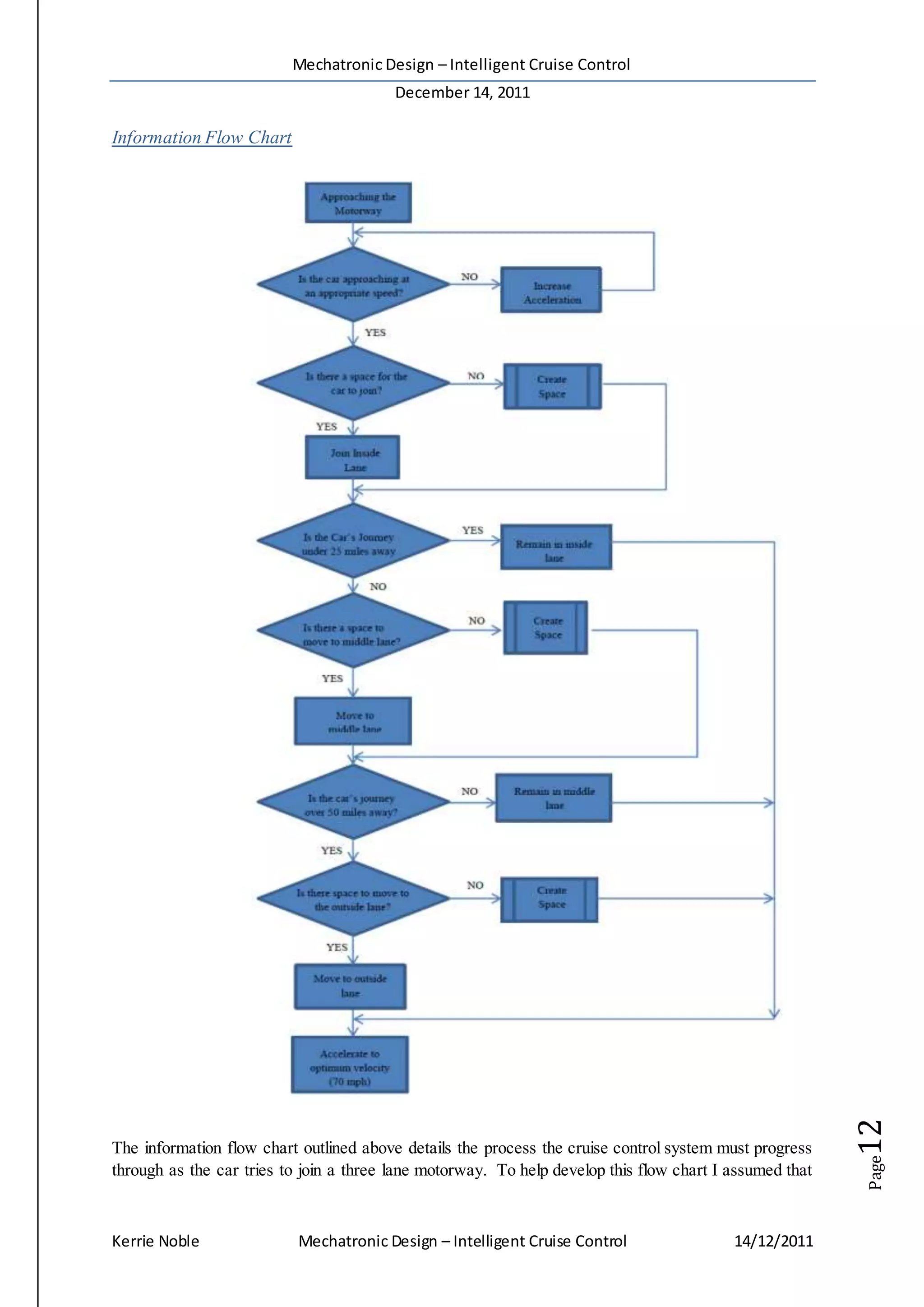
Information Flow Chart
The information flow chart outlined above details the process the cruise control system must progress
through as the car tries to join a three lane motorway. To help develop this flow chart I assumed that
Mechatronic Design – Intelligent Cruise Control
December 14, 2011
Kerrie Noble Mechatronic Design – Intelligent Cruise Control 14/12/2011
Page13
the car would need to accelerate on the slip-way in order to prepare for joining the inside lane of the
motorway. I have also assumed that the car is automatic so no gear changing actuators will be
needed. Also this requires all other road users to also have this intelligent cruise control system
integrated within their car. I also assumed that the most efficient way of reaching your destination
while driving on the motorway was to have every car travelling at 70mph, I therefore made this the
optimum velocity for the car. This means the car will accelerate until it reaches this optimum velocity
once it has joined the motorway in the appropriate place. The ‘Create Space’ sub-function used
within this flow chart is detailed below. This shows the process the system goes through in order to
create a space for the car to join the motorway if a space does not already exist.
Flow Chart Sub-Function
Word Bond Graph
Mechatronic Design – Intelligent Cruise Control
December 14, 2011
Kerrie Noble Mechatronic Design – Intelligent Cruise Control 14/12/2011
Page14
The word bondgraph,includedabove,outlinesthe powertransmissionbetweenthe elementsof the
cruise control and the drive systemof the car. It representsthe flow of powerthroughthe systemin
a descriptive way. The elementbondgraph,below,representsthe same informationbutincludes
relevantenergylosesandhasreplacedthe descriptive wordswithappropriate bondgraphelements.
Element Bond Graph
SystemDamping
In order to determine the system damping values for the cruise control it was assumed that the car was
travelling in a 30mph zone, it has reached a steep 1 in 3 hill and the velocity has dropped to 25mph.
The k, m and c values must represent the damping and response times required to increase the
velocity from 25mph back to the 30mph it was originally travelling at.
The m value for the system is normally given as kg, however, kg is equivalent to Ns2
m-1
in SI units.
As the acceleration for the car is in ms-2
then the m value displayed in the figures below is given in
Newtons. The m value is equal to 1.4 tonnes, an average mass value for a family car. [16] I started
the damping analysis by determining what would happen if the system was critically damped, i.e. ζ =
1. The results from this initial analysis are shown below.
k: 180020.8
m: 14000
c: 100405
ζ: 1
ωn: 3.585893
A: 2.5
B: 2.5
S1: -3.58589
S2: -3.58589
The values above were obtained from the excel spread-sheet which was used to obtain values for the
response time of the car. The graph below shows that when ζ = 1 and therefore gives the critically
damped graphical representation, which is normally the preferred damped situation. However in this
Mechatronic Design – Intelligent Cruise Control
December 14, 2011
Kerrie Noble Mechatronic Design – Intelligent Cruise Control 14/12/2011
Page15
0
1
2
3
4
5
6
0 0.5 1 1.5 2 2.5
case the car overshoots the 5 mph increase target. This illustrates that the current situation with the
car’s response is that the system is under-damped and a value of ζ > 1 is required, meaning the system
must be over-damped in order to achieve the increase of 5 mph without overshooting.
The graph above also shows that the car is accelerating from 25 mph to 30 mph in a time of around
0.5 seconds, this is an inappropriate value as the average family car has an acceleration of 2.58 ms-2
.
[15]The acceleration value for the car shown in the graph is 4.46 ms-2
. The workings for these values
are shown below. The value for acceleration obtained from this graph is therefore deemed unsuitable
as this value is almost two times greater than what can actually be achieved in an average family car.
This high acceleration value combined with a very short time period in which the acceleration occurs
would result in a very uncomfortable acceleration for the passengers within the car. The extremely
quick response is also what has caused the overshoot to occur. In order to rectify this situation ζ needs
to be greater than 1, the time interval in which the acceleration occurs needs to be larger to result in an
acceleration value which is closer to that of an average family car.
Calculation to find the acceleration value of an average family car;
V = 60 mph = 26.8224 ms-1
U = 0 mph = 0 ms-1
T = 10.4 s
𝑣 = 𝑢 + 𝑎𝑡
𝑎 =
26.8224 − 0
10.4
𝑎 = 2.58 𝑚𝑠−2
Calculation to find the acceleration value from the graph;
V = 30 mph = 13.41 ms-1
U = 25 mph = 11.18 ms-1
T = 0.5 s
𝑣 = 𝑢 + 𝑎𝑡
Mechatronic Design – Intelligent Cruise Control
December 14, 2011
Kerrie Noble Mechatronic Design – Intelligent Cruise Control 14/12/2011
Page16
0
1
2
3
4
5
6
0 5 10 15
𝑎 =
13.41 − 11.18
0.5
𝑎 = 4.46 𝑚𝑠−2
To achieve a rapid response without overshooting the cruise speed the system must be over-damped,
as shown by the values and the graph below;
k: 1000
m: 14000
c: 62000
ζ: 8.285098
ωn: 0.267261
A: 2.5
B: 2.5
S1: -0.26726
S2: -0.26726
As ζ is greater than 1 and the car reaches its
cruise speed without overshooting, the system is therefore over-damped. The car reaches its cruise
speed of 30 mph, from its original 25 mph in a time of 6 s, this produces an acceleration value of;
𝑣 = 𝑢 + 𝑎𝑡
𝑎 =
13.41 − 11.18
6
𝑎 = 0.372 𝑚𝑠−2
If we also take into consideration that the car reaches a velocity increase of 4+ after a time period of
1.2 seconds then this gives an acceleration value of 1.86ms-2
which is still within the established
acceptable acceleration limit.
This is much slower than the original graphical acceleration value of 4.46 ms-2
. The new value of
acceleration obtained from the new graph, shown above, is also slower, and much closer to the highest
possible acceleration value achievable from an average family car. [15] This means that this level of
damping, the time interval and response value and all of the associated k, m and c values obtain from
the graph above are the most suitable for this cruise control system.
The un-damped frequency, ωn is;
𝜔 𝑛 = √
𝑘
𝑚
𝜔 𝑛 = √
1000
14000
=0.267261242 rads/s
The damping constant, ζ, is;
𝜁 =
𝑐
2√ 𝑚𝑘
Mechatronic Design – Intelligent Cruise Control
December 14, 2011
Kerrie Noble Mechatronic Design – Intelligent Cruise Control 14/12/2011
Page17
𝜁 =
62000
2√14000 𝑥 1000
𝜁 = 8.285098
The units for k, c and m, are;
𝑚
𝑑2 𝑥
𝑑𝑡2 + 𝑐
𝑑𝑥
𝑑𝑡
+ 𝑘𝑥 = 𝐹
For the cruise control system the constant force units are ms-1
so every section of the equation given
above must have units equivalent to ms-1
. Bearing this in mind then the following must be true.
m has units equivalent to kg
kg stated in SI units is equal to
𝑁𝑠 𝑠
𝑚
by substituting the relevant unit values into 𝑚
𝑑2 𝑥
𝑑𝑡2
, we get
𝑁𝑠2
𝑚
𝑥
𝑥
𝑠2 =
𝑚
𝑠
𝑥
𝑠2 =
𝑚
𝑠
𝑁𝑠2
𝑚
𝑥
𝑠2 =
𝑚
𝑠
𝑥
𝑚
𝑁𝑠2
𝑥
𝑠2 =
𝑚2
𝑁𝑠3
𝑥 =
𝑚2 𝑠2
𝑁𝑠3
𝑥 =
𝑚2
𝑁𝑠
By substituting the unit which has just been obtain for x, into 𝑐
𝑑𝑥
𝑑𝑡
, we get;
𝑐𝑥
𝑠
=
𝑚
𝑠
𝑐𝑥 =
𝑚𝑠
𝑠
= 𝑚
𝑐 ×
𝑚2
𝑁𝑠
= 𝑚
𝑐 = 𝑚 ÷
𝑚2
𝑁𝑠
Mechatronic Design – Intelligent Cruise Control
December 14, 2011
Kerrie Noble Mechatronic Design – Intelligent Cruise Control 14/12/2011
Page18
𝑐 = 𝑚 ×
𝑁𝑠
𝑚2
𝑐 =
𝑁𝑠
𝑚
To also find the units of k, the units of x are substituted into, 𝑘𝑥, to derive;
𝑘 ×
𝑚2
𝑁𝑠
=
𝑚
𝑠
𝑘 =
𝑚
𝑠
÷
𝑚2
𝑁𝑠
𝑘 =
𝑚
𝑠
×
𝑁𝑠
𝑚2
𝑘 =
𝑁
𝑚
Conclusion
The detailed cruise control system has shown the interrelationships between its functions, actuators,
processors, sensors and the world and environment in which the system is situated. The diagrams
included illustrate the closed loop feedback incorporated within the design. This is necessary for
carrying out tasks such as joining a motorway which was detailed in the information flow chart.
In order for the process in the flow chart to occur there must be an information and energy flow
between the cruise control system and the drive system within the car. This information and energy
flow has been outlined in the form of a word and element bond graph which also accounts for relevant
energy loses which occur in the system.
With all of the system design complete it is necessary to identify appropriate k, m and c values as a
system with too quick or too slow a response would not be fit for purpose and would fail, which in
this case would mean an inappropriate driving experience for the driver or passengers sitting in the
car. The values which I have identified for k, m and c are 1000, 14000 and 62000 respectively. I
believe these are appropriate due to the calculated acceleration values which I obtained from
calculations by using relevant figures from the spread-sheet. Having analysed everything I believe
this system design would work and would achieve improved safety and enjoyment when driving
which was what I was aiming for at the beginning.
References
[1] - http://en.wikipedia.org/wiki/Autonomous_car - accessed 22/11/2011
[2] - http://en.wikipedia.org/wiki/Radar - accessed 29/11/2011
[3] - http://en.wikipedia.org/wiki/Lidar - accessed 29/11/2011
[4] - http://en.wikipedia.org/wiki/GPS - accessed 29/11/2011
[5] - http://en.wikipedia.org/wiki/Computer_vision - accessed 29/11/2011
[6] - http://en.wikipedia.org/wiki/Speedometer - accessed 29/11/2011
[7] - http://www.aa1car.com/library/vibrations.htm - accessed 29/11/2011
[8] - http://www.temperatures.com/rts.html - accessed 29/11/2011
[9] - http://content.honeywell.com/sensing/prodinfo/humiditymoisture/ - accessed 29/11/2011
Mechatronic Design – Intelligent Cruise Control
December 14, 2011
Kerrie Noble Mechatronic Design – Intelligent Cruise Control 14/12/2011
Page19
[10] - http://en.wikipedia.org/wiki/Bluetooth - accessed 29/11/2011
[11] - http://en.wikipedia.org/wiki/LEDs_as_Photodiode_Light_Sensors#LED_as_light_sensor –
accessed 3/12/2011
[12] - http://en.wikipedia.org/wiki/Pressure_sensor - accessed 3/12/2011
[13] - http://en.wikipedia.org/wiki/Electronic_throttle_control - accessed 3/12/2011
[14] - http://www.gillsensors.co.uk/content/level.htm - accessed 3/12/2011
[15] - http://www.parkers.co.uk/cars/reviews/facts-and-figures/ford/focus/estate-1998/ - accessed
13/12/2011
[16] - http://en.wikipedia.org/wiki/Ford_Focus - accessed 14/12/2011

mechatronics - assignment 2

  • 1.
    Mechatronic Design –Intelligent Cruise Control December 14, 2011 Kerrie Noble Mechatronic Design – Intelligent Cruise Control 14/12/2011 Page1 Table of Contents Executive Summary....................................................................................................................... 1 Introduction .................................................................................................................................2 Generalised Mechatronic System...................................................................................................8 Cruise Control Block Diagram......................................................................................................9 Bounding and Defining Viewpoints.............................................................................................. 10 Cruise Control Function Tree...................................................................................................... 11 Information Flow Chart.............................................................................................................. 12 Flow Chart Sub-Function ........................................................................................................ 13 Word Bond Graph ...................................................................................................................... 13 Element Bond Graph .................................................................................................................. 14 System Damping......................................................................................................................... 14 Conclusion................................................................................................................................. 18 References.................................................................................................................................. 18 Executive Summary In this report I have outlined the mechatronic system design for an advance cruise control system for an average family car. All relevant design analysis material including a generalised mechatronic system outline, a block diagram illustrating information flow, the definition of bounding and defining
  • 2.
    Mechatronic Design –Intelligent Cruise Control December 14, 2011 Kerrie Noble Mechatronic Design – Intelligent Cruise Control 14/12/2011 Page2 viewpoints, a function tree, an information flow chart, to illustrate the information flow needed to enable the car to join a three lane motorway safely, and a word and element bond graph outlining the link between the drive system of the car and the cruise control system, and the information and energy flow which occurs through the entire system. Appropriate k, c and m values have been identified which result in the car having a response time of 6 seconds and an acceleration value of 1.86ms-1 . This is a comfortable acceleration value although slower than an average family car without an advanced cruise control system however I feel this appropriate for this particular system design. Introduction In my opinion the aim of an advanced cruise control system is to make the car, as an entity, an autonomous robot. For me the ideal autonomous vehicle would require only the input of a destination and then be capable of doing all other tasks without driver input through the use of an intelligent cruise control system. In order to achieve this, the car needs to sense the environment in which it is situated and react accordingly, however it still needs to keep the driver interested on the journey. An autonomous vehicle could improve driving safety, utilise road capacity, give better traffic management control, relieve drivers from the chore of navigation, reduce the amount of tasks a driver has to do on an average journey and maybe in the future humans would simply be passengers in the car with all driving control relinquished to the car’s intelligent cruise control system. [1] I have outlined my ideas for what an intelligent cruise control system should do within a car and the technology it needs to be able to achieve this. Ideas to improve the practicality of driving are; 1. Link the cruise control to a Satellite Navigation system. Once a destination has been selected by the driver, the distance of the journey can be calculated, any climbs or descents on the journey can be identified and the amount of fuel required to complete the journey in the most efficient way can be calculated. This information can then be passed on to the cruise control system which can sense the level of fuel within the fuel tank and decide when on the journey, if necessary, the car will need to stop to refuel. This information can then be relayed back to the satellite navigation system which will then identify the best service station at which to stop. Information between the satellite navigation and the cruise control will be constantly interchanging and by both systems communicating the car will automatically stop at the pre- determined destination for fuel without the driver having to worry about fuel levels and where to stop.  Needs to sense position  Needs a GPS processor  Needs to sense fuel level  Needs to sense velocity  Needs to adjust velocity  Needs to adjust break force 2. Prevent Revving from occurring. Revving a car can cause the destruction of many components so an intelligent cruise control needs to be able to prevent this from happening. By combining a sense of velocity of the car and the positioning of the throttle the cruise control should have the ability to cut out the engine if it believes revving is occurring.
  • 3.
    Mechatronic Design –Intelligent Cruise Control December 14, 2011 Kerrie Noble Mechatronic Design – Intelligent Cruise Control 14/12/2011 Page3  Needs to sense velocity  Needs to sense throttle position  Needs to stop engine 3. Self-adjusting suspension. The intelligent cruise control system should identify the type of ground on which the car is travelling by detecting the roughness of the surface. The system can then automatically adjust the speed and the height of the car relative to the surface on which it is travelling, this can be achieved by altering the suspension. This would ensure the driver feels the upmost level of comfort possible.  Needs to sense vibration  Needs to sense speed  Needs to sense height of the car from the ground  Needs to adjust speed  Needs to adjust height 4. Correct road positioning. A problem faced by drivers is the positioning of cars in lanes when driving. An intelligent cruise control system should be able to control this. A technology to sense the width of the lane in which the car is situated is required for the system. The distance of the wheels from both white lines needs to be detected so the cruise control system can take action an automatically adjust the car’s position within the road, this should happen automatically when the car joins a lane.  Needs to sense distance  Needs to adjust direction of travel 5. Positioning of other road users. To improve road safety the cruise control system needs to be able to detect the distance and speed of other road users. For example when joining a motorway the system needs to know how fast the other cars are travelling, where they are on the road and the distance between each vehicle. If there is enough space between each vehicle then the car will safely join the motorway. If the space between each vehicle currently on the motorway is not the required amount then communication between vehicles is required. The aim of this is to decide where the vehicle joining the motorway will join the traffic and the cars in front of where the vehicle will join will accelerate, cars behind will decelerate therefore creating the required space allowing the car to join the motorway. This will avoid traffic jams and keep traffic at a constant flow. However, this does require all cars being used to have an intelligent cruise control system.  Needs to sense speed  Need to sense position of other cars  Needs to sense distance between cars  Needs to sense external velocity, i.e. the velocity of the cars surrounding it  Needs knowledge of position, needs to know it is about to enter a motorway  Needs to adjust speed  Needs to communicate with the cars surrounding it 6. Breaking automatically at traffic lights. Traffic lights occur on almost every road and can be difficult for the driver to see at times depending on light levels and the placement of the traffic lights themselves. The intelligent cruise control system therefore needs to take this responsibility from the driver and slow down and break as required at a set of traffic lights. Communication with a GPS system should provide the cruise control with the information of where traffic lights are situated along the route. The cruise control then needs a vision system
  • 4.
    Mechatronic Design –Intelligent Cruise Control December 14, 2011 Kerrie Noble Mechatronic Design – Intelligent Cruise Control 14/12/2011 Page4 with long range capabilities to detect the colour of the traffic lights. This will then affect the car’s velocity and gear selection.  Needs to have knowledge of the route  Needs to have a camera vision system  Needs to sense distance  Needs to sense speed  Needs to adjust break force  Needs to adjust speed  Needs to sense external velocity, i.e. the velocity of the cars surrounding it 7. Automatic selection of gears. The future cruise control system will take control of gear selection making driving and fuel usage more efficient. By combining information from the GPS system with the cruise control system the car will then be able to recognise gradients of climbs and select the appropriate and most efficient gear.  Needs to have knowledge of the route  Needs to sense speed of the car  Needs to have the ability to change gear  Needs to sense position within gearbox (needs to know what gear the car is currently in) 8. Speed selection with environment considerations. Environmental conditions have an impact on the speed at which cars travel. This means the intelligent cruise control needs to sense the roughness, temperature and dryness of the surface on which the car is travelling and adjust the speed of the car accordingly.  Needs a vibration sensor  Needs a temperature sensor  Needs a moisture sensor  Needs speed control 9. Detection of spin. To improve safety within driving the cruise control system needs to detect if the car is about to go into a spin. If a spin is detected the cruise control system should take appropriate action to stop this, the easiest way of achieving this would be to connect the intelligent cruise control with the traction control in the car. Some adjustment of speed and breaking may also be required.  Needs to detect spin (wheels)  Needs to have interaction with the traction control  Needs to adjust speed  Needs to adjust break force 10. Detection of light levels. The system needs to detect the light levels in the environment which the car is driving. Once these light levels drop below a certain point the cruise control system should automatically turn on the headlamps and rear lights. A similar system using vision cameras can detect visibility and control the operation of fog lights in bad weather.  Needs to sense light levels  Needs to sense visibility  Needs to turn on lights Ideas to improve the comfort of driving are;
  • 5.
    Mechatronic Design –Intelligent Cruise Control December 14, 2011 Kerrie Noble Mechatronic Design – Intelligent Cruise Control 14/12/2011 Page5 11. Provide a massage to the driver and passengers. By sensing the type of road the car is on via the vibrations being felt in the tyre wall, the intelligent cruise control system could then provide the driver and any passengers with a back massage through the seat inside the car.  Needs to sense vibration  Needs to sense number of passengers  Needs an integrated massage device in the seat 12. Provide time appropriate mood lighting. A light sensor could be used to detect light levels. Once the light level drops below a certain level the intelligent cruise control could alter the lighting within the car giving appropriate ‘mood’ lighting. For example the lights on the dashboard around the speedometer turn from blue to red.  Needs to sense light levels  Needs to change colour of lights 13. Automatically play favourite I-pod songs. By linking the intelligent cruise control with a GPS system the length of a journey can be calculated and the system can play selected favourite ipod songs at relevant time intervals during the journey so the driver has entertainment for the length of the journey. It must be played at acceptable volumes, it can’t be too loud or too quiet.  Needs to be linked with GPS  Needs to calculate journey length  Needs to be integrated with an ipod dock  Needs to play songs Below is an outline of the appropriate technology to achieve desired outcomes of my intelligent cruise control system. Radar – by using radio waves radar can detect objects, their range, altitude, direction and speed. [2] Lidar – Can measure the distance to another car by using pulses of light from a laser, this could also be used to sense the height of the car from the ground [3] GPS – Provides location and time information for the car [4] Camera vision – Processes images to interpret information and helps with navigation, can help to avoid other road users [5] Rotation sensor – detects the speed of the car and can also detect if wheel spin or wheel lock is about to occur [6] Off-car balancer – can detect force vibrations in the tire wall [7] Radiation Thermometer – detects the amount of thermal electromagnetic radiation received from a spot on the object of measurement. This can be used to detect the temperature of the environment the car is in. [8] Humidity sensor – detects the amount of moisture in the air and can be used in conjunction with the temperature sensor to sense the environment the car is in. [9] Bluetooth technology – many modern cars now come with in-built Bluetooth, this technology could be used to automatically make every car on a road talk to each other and exchange information on position, journey destination and speed etc. [10]
  • 6.
    Mechatronic Design –Intelligent Cruise Control December 14, 2011 Kerrie Noble Mechatronic Design – Intelligent Cruise Control 14/12/2011 Page6 Photodiode Light sensor – Capable of ambient light detection, once the light level drops below a pre- defined level the resistance in the circuit becomes less and the lights are turned on. [11] Ipod dock – the cruise control processor should be linked with a separate processor which can operate an Ipod dock to allow music to be played at pre-determined time intervals. Light actuator – the system should include circuits which activate lights at appropriate times. These should be integrated circuits containing some of the necessary sensors that have been highlighted. Pressure sensor – integrated in the seat of the car the pressure sensor can detect the presence of someone sitting in the seat. This can be used in conjunction with the massage device to enable the idea of providing a back massage for comfort. [12] Electronically limited throttle operation – Requires an electronic control unit to relate the pedal position with the throttle. By linking this unit with the cruise control the intelligent system will have control over the throttle and can adjust the pedal position in accordance with this. [13] Liquid level sensor – A solid-state capacitive liquid level sensor will detect the level of fuel within the fuel tank and inform the intelligent cruise control when it needs to stop for petrol. [14] Electro-hydraulic brake actuator - can be connected to the electronic control unit in a similar way to the accelerator pedal to allow the cruise control to have control of braking. Damper actuator – Again this is similar to the throttle and brake actuators and it will work in the same way. This will adjust the suspension within the car making it harder or softer depending on the road type the car is travelling on. In the table below I have placed all of the required technology into their respective mechatronic categories. Sensor Processor Actuator Pressure sensor Damper actuator Photodiode light sensor Electronic control unit Electro-hydraulic brake actuator Humidity sensor Cruise control processor Electronically limited throttle operation Radiation thermometer GPS processor Automatic lights Off-car balancer Traction control processor Ipod Rotation sensor Bluetooth technology Camera vision Lidar Radar Liquid level sensor As the table above shows, there are 10 sensors required to collect all the necessary information to provide every function within my cruise control system which was outlined above. All of these sensors will feed information directly into the cruise control processor. However this is not the only processor within the system. There are three other processor units, the electronic control unit, the GPS processor and the traction control processor. Information gathered from the sensors will be fed to the other processors, via the cruise control processor, in order to operate the actuators which have
  • 7.
    Mechatronic Design –Intelligent Cruise Control December 14, 2011 Kerrie Noble Mechatronic Design – Intelligent Cruise Control 14/12/2011 Page7 been listed. The flow of information, the communication between all entities listed and the interfaces with the world and the environment in which they are placed, are detailed below in the generalised mechatronic system.
  • 8.
    Mechatronic Design –Intelligent Cruise Control December 14, 2011 Kerrie Noble Mechatronic Design – Intelligent Cruise Control 14/12/2011 Page8 Generalised Mechatronic System The generalised mechatronic system identifies the sensors and actuators used within the energetic domain. The sensors receive information from the surrounding enivornment and pass it through the processors in the information domain. These processors have two-way communication with the world surrounding the system, in this case this comes in the form of GPS. The processors can then send information to actuators, listed in the energetic domain, to perform certain actions. These actuators can also return information to the sensors and therefore create a closed loop feedback system. The surrounding environment and the world interfaces also provide feedback for the system meaning if an input or output changes any part of the system will automatically update itself to cope with the new conditions and information flowing in the system. The is illustrated in more detail in the block diagram which includes details of the signals flowing to and from all of these components.
  • 9.
    Mechatronic Design –Intelligent Cruise Control December 14, 2011 Kerrie Noble Mechatronic Design – Intelligent Cruise Control 14/12/2011 Page9 Cruise Control Block Diagram The block diagram illiustrates how the actuators, processors and sensors are interlinked within the system. It is easy to see how a change in one input or output can have an affect on the enitre system due to the nature of the closed loop feedback design implimented in the system.
  • 10.
    Mechatronic Design –Intelligent Cruise Control December 14, 2011 Kerrie Noble Mechatronic Design – Intelligent Cruise Control 14/12/2011 Page10 Bounding and Defining Viewpoints Using the three roles, designer, production engineer and user, I tried to think of different functions relating to the development of my cruise control which would be associated with each of these roles. I tried to make all the functions relevant and avoid ambiguity and redundant functions. The resultant bounding and defining viewpoints were therefore reached and illustrated in the diagram above.
  • 11.
    Mechatronic Design –Intelligent Cruise Control December 14, 2011 Kerrie Noble Mechatronic Design – Intelligent Cruise Control 14/12/2011 Page11 Cruise Control Function Tree The function tree takes the defining viewpoints, as outlined previously, and illustrates them alongside the means of achieving the defining viewpoints. The means of achieving the defining viewpoints comes from the identification of the actuators, sensors and processors. The interrelationships between all of the elements which are relevant to the design of the advanced cruise control system are shown in the above function tree.
  • 12.
    Mechatronic Design –Intelligent Cruise Control December 14, 2011 Kerrie Noble Mechatronic Design – Intelligent Cruise Control 14/12/2011 Page12 Information Flow Chart The information flow chart outlined above details the process the cruise control system must progress through as the car tries to join a three lane motorway. To help develop this flow chart I assumed that
  • 13.
    Mechatronic Design –Intelligent Cruise Control December 14, 2011 Kerrie Noble Mechatronic Design – Intelligent Cruise Control 14/12/2011 Page13 the car would need to accelerate on the slip-way in order to prepare for joining the inside lane of the motorway. I have also assumed that the car is automatic so no gear changing actuators will be needed. Also this requires all other road users to also have this intelligent cruise control system integrated within their car. I also assumed that the most efficient way of reaching your destination while driving on the motorway was to have every car travelling at 70mph, I therefore made this the optimum velocity for the car. This means the car will accelerate until it reaches this optimum velocity once it has joined the motorway in the appropriate place. The ‘Create Space’ sub-function used within this flow chart is detailed below. This shows the process the system goes through in order to create a space for the car to join the motorway if a space does not already exist. Flow Chart Sub-Function Word Bond Graph
  • 14.
    Mechatronic Design –Intelligent Cruise Control December 14, 2011 Kerrie Noble Mechatronic Design – Intelligent Cruise Control 14/12/2011 Page14 The word bondgraph,includedabove,outlinesthe powertransmissionbetweenthe elementsof the cruise control and the drive systemof the car. It representsthe flow of powerthroughthe systemin a descriptive way. The elementbondgraph,below,representsthe same informationbutincludes relevantenergylosesandhasreplacedthe descriptive wordswithappropriate bondgraphelements. Element Bond Graph SystemDamping In order to determine the system damping values for the cruise control it was assumed that the car was travelling in a 30mph zone, it has reached a steep 1 in 3 hill and the velocity has dropped to 25mph. The k, m and c values must represent the damping and response times required to increase the velocity from 25mph back to the 30mph it was originally travelling at. The m value for the system is normally given as kg, however, kg is equivalent to Ns2 m-1 in SI units. As the acceleration for the car is in ms-2 then the m value displayed in the figures below is given in Newtons. The m value is equal to 1.4 tonnes, an average mass value for a family car. [16] I started the damping analysis by determining what would happen if the system was critically damped, i.e. ζ = 1. The results from this initial analysis are shown below. k: 180020.8 m: 14000 c: 100405 ζ: 1 ωn: 3.585893 A: 2.5 B: 2.5 S1: -3.58589 S2: -3.58589 The values above were obtained from the excel spread-sheet which was used to obtain values for the response time of the car. The graph below shows that when ζ = 1 and therefore gives the critically damped graphical representation, which is normally the preferred damped situation. However in this
  • 15.
    Mechatronic Design –Intelligent Cruise Control December 14, 2011 Kerrie Noble Mechatronic Design – Intelligent Cruise Control 14/12/2011 Page15 0 1 2 3 4 5 6 0 0.5 1 1.5 2 2.5 case the car overshoots the 5 mph increase target. This illustrates that the current situation with the car’s response is that the system is under-damped and a value of ζ > 1 is required, meaning the system must be over-damped in order to achieve the increase of 5 mph without overshooting. The graph above also shows that the car is accelerating from 25 mph to 30 mph in a time of around 0.5 seconds, this is an inappropriate value as the average family car has an acceleration of 2.58 ms-2 . [15]The acceleration value for the car shown in the graph is 4.46 ms-2 . The workings for these values are shown below. The value for acceleration obtained from this graph is therefore deemed unsuitable as this value is almost two times greater than what can actually be achieved in an average family car. This high acceleration value combined with a very short time period in which the acceleration occurs would result in a very uncomfortable acceleration for the passengers within the car. The extremely quick response is also what has caused the overshoot to occur. In order to rectify this situation ζ needs to be greater than 1, the time interval in which the acceleration occurs needs to be larger to result in an acceleration value which is closer to that of an average family car. Calculation to find the acceleration value of an average family car; V = 60 mph = 26.8224 ms-1 U = 0 mph = 0 ms-1 T = 10.4 s 𝑣 = 𝑢 + 𝑎𝑡 𝑎 = 26.8224 − 0 10.4 𝑎 = 2.58 𝑚𝑠−2 Calculation to find the acceleration value from the graph; V = 30 mph = 13.41 ms-1 U = 25 mph = 11.18 ms-1 T = 0.5 s 𝑣 = 𝑢 + 𝑎𝑡
  • 16.
    Mechatronic Design –Intelligent Cruise Control December 14, 2011 Kerrie Noble Mechatronic Design – Intelligent Cruise Control 14/12/2011 Page16 0 1 2 3 4 5 6 0 5 10 15 𝑎 = 13.41 − 11.18 0.5 𝑎 = 4.46 𝑚𝑠−2 To achieve a rapid response without overshooting the cruise speed the system must be over-damped, as shown by the values and the graph below; k: 1000 m: 14000 c: 62000 ζ: 8.285098 ωn: 0.267261 A: 2.5 B: 2.5 S1: -0.26726 S2: -0.26726 As ζ is greater than 1 and the car reaches its cruise speed without overshooting, the system is therefore over-damped. The car reaches its cruise speed of 30 mph, from its original 25 mph in a time of 6 s, this produces an acceleration value of; 𝑣 = 𝑢 + 𝑎𝑡 𝑎 = 13.41 − 11.18 6 𝑎 = 0.372 𝑚𝑠−2 If we also take into consideration that the car reaches a velocity increase of 4+ after a time period of 1.2 seconds then this gives an acceleration value of 1.86ms-2 which is still within the established acceptable acceleration limit. This is much slower than the original graphical acceleration value of 4.46 ms-2 . The new value of acceleration obtained from the new graph, shown above, is also slower, and much closer to the highest possible acceleration value achievable from an average family car. [15] This means that this level of damping, the time interval and response value and all of the associated k, m and c values obtain from the graph above are the most suitable for this cruise control system. The un-damped frequency, ωn is; 𝜔 𝑛 = √ 𝑘 𝑚 𝜔 𝑛 = √ 1000 14000 =0.267261242 rads/s The damping constant, ζ, is; 𝜁 = 𝑐 2√ 𝑚𝑘
  • 17.
    Mechatronic Design –Intelligent Cruise Control December 14, 2011 Kerrie Noble Mechatronic Design – Intelligent Cruise Control 14/12/2011 Page17 𝜁 = 62000 2√14000 𝑥 1000 𝜁 = 8.285098 The units for k, c and m, are; 𝑚 𝑑2 𝑥 𝑑𝑡2 + 𝑐 𝑑𝑥 𝑑𝑡 + 𝑘𝑥 = 𝐹 For the cruise control system the constant force units are ms-1 so every section of the equation given above must have units equivalent to ms-1 . Bearing this in mind then the following must be true. m has units equivalent to kg kg stated in SI units is equal to 𝑁𝑠 𝑠 𝑚 by substituting the relevant unit values into 𝑚 𝑑2 𝑥 𝑑𝑡2 , we get 𝑁𝑠2 𝑚 𝑥 𝑥 𝑠2 = 𝑚 𝑠 𝑥 𝑠2 = 𝑚 𝑠 𝑁𝑠2 𝑚 𝑥 𝑠2 = 𝑚 𝑠 𝑥 𝑚 𝑁𝑠2 𝑥 𝑠2 = 𝑚2 𝑁𝑠3 𝑥 = 𝑚2 𝑠2 𝑁𝑠3 𝑥 = 𝑚2 𝑁𝑠 By substituting the unit which has just been obtain for x, into 𝑐 𝑑𝑥 𝑑𝑡 , we get; 𝑐𝑥 𝑠 = 𝑚 𝑠 𝑐𝑥 = 𝑚𝑠 𝑠 = 𝑚 𝑐 × 𝑚2 𝑁𝑠 = 𝑚 𝑐 = 𝑚 ÷ 𝑚2 𝑁𝑠
  • 18.
    Mechatronic Design –Intelligent Cruise Control December 14, 2011 Kerrie Noble Mechatronic Design – Intelligent Cruise Control 14/12/2011 Page18 𝑐 = 𝑚 × 𝑁𝑠 𝑚2 𝑐 = 𝑁𝑠 𝑚 To also find the units of k, the units of x are substituted into, 𝑘𝑥, to derive; 𝑘 × 𝑚2 𝑁𝑠 = 𝑚 𝑠 𝑘 = 𝑚 𝑠 ÷ 𝑚2 𝑁𝑠 𝑘 = 𝑚 𝑠 × 𝑁𝑠 𝑚2 𝑘 = 𝑁 𝑚 Conclusion The detailed cruise control system has shown the interrelationships between its functions, actuators, processors, sensors and the world and environment in which the system is situated. The diagrams included illustrate the closed loop feedback incorporated within the design. This is necessary for carrying out tasks such as joining a motorway which was detailed in the information flow chart. In order for the process in the flow chart to occur there must be an information and energy flow between the cruise control system and the drive system within the car. This information and energy flow has been outlined in the form of a word and element bond graph which also accounts for relevant energy loses which occur in the system. With all of the system design complete it is necessary to identify appropriate k, m and c values as a system with too quick or too slow a response would not be fit for purpose and would fail, which in this case would mean an inappropriate driving experience for the driver or passengers sitting in the car. The values which I have identified for k, m and c are 1000, 14000 and 62000 respectively. I believe these are appropriate due to the calculated acceleration values which I obtained from calculations by using relevant figures from the spread-sheet. Having analysed everything I believe this system design would work and would achieve improved safety and enjoyment when driving which was what I was aiming for at the beginning. References [1] - http://en.wikipedia.org/wiki/Autonomous_car - accessed 22/11/2011 [2] - http://en.wikipedia.org/wiki/Radar - accessed 29/11/2011 [3] - http://en.wikipedia.org/wiki/Lidar - accessed 29/11/2011 [4] - http://en.wikipedia.org/wiki/GPS - accessed 29/11/2011 [5] - http://en.wikipedia.org/wiki/Computer_vision - accessed 29/11/2011 [6] - http://en.wikipedia.org/wiki/Speedometer - accessed 29/11/2011 [7] - http://www.aa1car.com/library/vibrations.htm - accessed 29/11/2011 [8] - http://www.temperatures.com/rts.html - accessed 29/11/2011 [9] - http://content.honeywell.com/sensing/prodinfo/humiditymoisture/ - accessed 29/11/2011
  • 19.
    Mechatronic Design –Intelligent Cruise Control December 14, 2011 Kerrie Noble Mechatronic Design – Intelligent Cruise Control 14/12/2011 Page19 [10] - http://en.wikipedia.org/wiki/Bluetooth - accessed 29/11/2011 [11] - http://en.wikipedia.org/wiki/LEDs_as_Photodiode_Light_Sensors#LED_as_light_sensor – accessed 3/12/2011 [12] - http://en.wikipedia.org/wiki/Pressure_sensor - accessed 3/12/2011 [13] - http://en.wikipedia.org/wiki/Electronic_throttle_control - accessed 3/12/2011 [14] - http://www.gillsensors.co.uk/content/level.htm - accessed 3/12/2011 [15] - http://www.parkers.co.uk/cars/reviews/facts-and-figures/ford/focus/estate-1998/ - accessed 13/12/2011 [16] - http://en.wikipedia.org/wiki/Ford_Focus - accessed 14/12/2011