SEMINAR REPORT
On
CRUISE CONTROL DEVICES
Submitted by

ADITYA KUMAR

in partial fulfillment for the award of the degree
of

BACHELOR OF TECHNOLOGY
in
COMPUTER SCIENCE AND ENGINEERING

SCHOOL OF ENGINEERING

COCHIN UNIVERSITY OF SCIENCE AND TECHNOLOGY,
COCHIN – 682022
OCTOBER 2008
DIVISION OF COMPUTER SCIENCE & ENGINEERING
SCHOOL OF ENGINEERING
COCHIN UNIVERSITY OF SCIENCE & TECHNOLOGY,
KOCHI – 682022

Certificate
This is to certify that the seminar report entitled “CRUISE CONTROL
DEVICES” submitted by ADITYA KUMAR, semester VII, in partial
fulfillment of the requirement of the award of B-Tech degree in Computer
Science and Engineering, Cochin University of Science and Technology, is a
bonafide record of the seminar presented by him during the academic year
2008.
.
Mr. Vinod Kumar PP
Seminar Guide

Place: Kochi
Date:

Mr. David Peter S
Head of the Department
Acknowledgement

At the outset, we thank God almighty for making our endeavor a success. We also express
our gratitude to Mr. David Peter S, Head of the Department for providing us with adequate
facilities, ways and means by which we were able to complete this seminar.

We express our sincere gratitude to our seminar Guide Mr. Vinod kumar PP, Senior
Lecturer, Computer Engineering Division for his constant support and valuable suggestions
without which the successful completion of this seminar would not have been possible.

We express our immense pleasure and thankfulness to all the teachers and staff of the
Department of Computer Science and Engineering, CUSAT for their cooperation and
support.
Last but not the least, we thank all others, and especially our classmates and our family
members who in one way or another helped us in the successful completion of this work.

ADITYA KUMAR
CONTENTS

2.

INTRODUCTION
PRINCIPLE OF ACC
2.1 PRINCIPLE OF ACC

1
2
2

2.2 CONSTITUENTS OF AN ACC SYSTEM

1.

2

3. SENSOR OPTIONS

4

3.1 LIDAR

4

3.2 RADAR

6

3.2.1 PULSE DOPPLER RADAR

6

3.2.2 EFFECT OF DOPPLER SHIFT

7

3.2.3 RADAR ANTENNA SCHEMES

8

3.3 FUSION SENSOR

11

4. SPACE OF MANEUVERABILITY AND STOPPING DISTANCE:

13

5. CONTROLLER

14

5.1ARTIFICIAL COGNITION

14

5.2. EXAMPLE OF ADAPTIVE CRUISE CONTROLLER

15

6. CO OPERATIVE ADAPTIVE CRUISE CONTROL [CACC]

18

6.1. MAIN POSTULATIONS ABOUT CACC

18

7. ADVANTAGES AND DISADVANTAGES

20

8. CONCLUSION

21

9. REFERENCE

22
SL NO

List of Figures

page No

Images
1

Range estimation Using FMCW-LIDAR

5

2

Block diagram of pulse Doppler radar

7

3

Parabolic reflector antenna

9

4

Phased array elements

10

5

A prototype of a car with fusion sensor arrangement

11

6

Block diagram of sensing and controlling process

12

7

Detection of vehicle edges by the fusion sensor

13

8

Flow diagram of controlling process

15

9

Motorola ACC

16

10

Electronically tied vehicles

19
Abstract

The concept of assisting driver in the task of longitudinal vehicle control is
known as cruise control. Starting from the cruise control devices of the seventies and eighties,
now the technology has reached cooperative adaptive cruise control. This paper will address the
basic concept of adaptive cruise control and the requirement to realize its improved versions
including stop and go adaptive cruise control and cooperative adaptive cruise control. The
conventional cruise control was capable only to maintain a set speed by accelerating or
decelerating the vehicle. Adaptive cruise control devices are capable of assisting the driver to
keep a safe distance from the preceding vehicle by controlling the engine throttle and brake
according to the sensor data about the vehicle. Most of the systems

use RADAR as the

sensor .a few use LIDAR also. Controller includes the digital signal processing modules and
microcontroller chips specially designed for actuating throttle and brake. The stop and go cruise
control is for the slow and congested traffic of the cities where the traffic may be frequently
stopped. Cooperative controllers are not yet released but postulations are already there. This
paper includes a brief theory of pulse Doppler radar and FM-CW LIDAR used as sensors and
the basic concept of the controller.
Cruise Control Devices

INTRODUCTION

Everyday the media brings us the horrible news on road accidents. Once a report said
that the damaged property and other costs may equal 3 % of the world’s gross domestic
product. The concept of assisting driver in longitudinal vehicle control to avoid collisions has
been a major

focal point of research at many automobile companies and research

organizations. The idea of driver assistance was started with the ‘cruise control devices’ first
appeared in 1970’s in USA. When switched on, this device takes up the task of accelerating or
braking to maintain a constant speed. But it could not consider the other vehicles on the road.
An ‘Adaptive Cruise Control’ (ACC) system developed as the next generation assisted the
driver to keep a safe distance from the vehicle in front. Conventional cruise control was capable
only to maintain a set speed by accelerating or decelerating the vehicle. Adaptive cruise control
devices are capable of assisting the driver to keep a safe distance from the preceding vehicle by
controlling the engine throttle and brake according to the sensor data about the vehicle. This
system is now available only in some luxury cars like Mercedes S-class, Jaguar and Volvo
trucks the U.S. Department of transportation and Japan’s ACAHSR have started developing
‘Intelligent Vehicles’ that can communicate with each other with the help of a system called
‘ Co-operative Adaptive Cruise Control’ .this paper addresses the concept of Adaptive Cruise
and its improved version.

Division of Computer Science and Engineering, SOE, CUSAT

1
Cruise Control Devices

2. ADAPTIVE CRUISE CONTROL (ACC)
2.1 PRINCIPLE OF ACC
ACC works by detecting the distance and speed of the vehicles ahead by using either a
Lidar system or a Radar system .The time taken by the transmission and reception is the key of
the distance measurement while the shift in frequency of the reflected beam by Doppler Effect is
measured to know the speed. According to this, the brake and throttle controls are done to keep
the vehicle the vehicle in a safe position with respect to the other. These systems are
characterized by a moderately low level of brake and throttle authority.
Adaptive cruise control devices are capable of assisting the driver to keep a safe distance from
the preceding vehicle by controlling the engine throttle and brake according to the sensor data
about the vehicle. Most of the systems

use RADAR as the sensor .a few use LIDAR also.

Controller includes the digital signal processing modules and microcontroller chips specially
designed for actuating throttle and brake. These are predominantly designed for highway
applications with rather homogenous traffic behavior. The second generation of ACC is the Stop
and Go Cruise Control (SACC) whose objective is to offer the customer longitudinal support on
cruise control at lower speeds down to zero velocity. The SACC can help a driver in situations
where all lanes are occupied by vehicles or where it is not possible to set a constant speed or in a
frequently stopped and congested traffic. There is a clear distinction between ACC and SACC
with respect to stationary targets. The ACC philosophy is that it will be operated in well
structured roads with an orderly traffic flow with speed of vehicles around 40km/hour. While
SACC system should be able to deal with stationary targets because within its area of operation
the system will encounter such objects very frequently.

2.2 CONSTITUENTS OF AN ACC SYSTEM:
1. A sensor (LIDAR or RADAR) usually kept behind the grill of the vehicle to obtain the
information regarding the vehicle ahead. The relevant target data may be velocity, distance,
angular position and lateral acceleration.

Division of Computer Science and Engineering, SOE, CUSAT

2
Cruise Control Devices

3. SENSOR OPTIONS:
Currently four means of object detection are technically feasible and applicable in a vehicle
environment. They are
RADAR
LIDAR
FUSION SENSORS
3.1 LIDAR (Light Detection and Ranging)
3.1.1 Lidar is an optical remote sensing technology that measures properties of scattered light to
find range and/or other information of a distant target. The prevalent method to determine
distance to an object or surface is to use laser pulses. Like the similar radar technology, which
uses radio waves instead of light, the range to an object is determined by measuring the time
delay between transmission of a pulse and detection of the reflected signal. LIDAR
The first acc system introduced by Toyota used this method. By measuring the beat frequency
difference between a Frequency Modulated Continuous light Wave (FMCW) and its reflection.
There are several major components to a lidar system:
3.1.2Laser — 600-1000 nm lasers are most common for non-scientific applications. They are
inexpensive but since they can be focused and easily absorbed by the eye the maximum power is
limited by the need to make them eye-safe. Eye-safety is often a requirement for most
applications. A common alternative 1550 nm lasers are eye-safe at much higher power levels
since this wavelength is not focussed by the eye, but the detector technology is less advanced and
so these wavelengths are generally used at longer ranges and lower accuracies. They are also
used for military applications as 1550 nm is not visible in night vision goggles unlike the shorter
1000 nm infrared laser. Airborne topographic mapping lidars generally use 1064 nm diode
pumped YAG lasers, while bathymetric systems generally use 532 nm frequency doubled diode
pumped YAG lasers because 532 nm penetrates water with much much less attenuation than
does 1064 nm. Laser settings include the laser repetition rate (which controls the data collection
speed). Pulse length is generally an attribute of the laser cavity length, the number of passes
required through the gain material (YAG, YLF, etc.), and Q-switch speed. Better target
Division of Computer Science and Engineering, SOE, CUSAT

3
Cruise Control Devices

resolution is achieved with shorter pulses, provided the Lidar receiver detectors and electronics
have sufficient bandwidth.
3.1.3Scanner and optics— How fast images can be developed is also affected by the speed at
which it can be scanned into the system. There are several options to scan the azimuth and
elevation, including dual oscillating plane mirrors, a combination with a polygon mirror, a dual
axis scanner. Optic choices affect the angular resolution and range that can be detected. A hole
mirror or a beam splitter are options to collect a return signal.
3.1.4Receiver and receiver electronics — Receivers are made out of several materials. Two
common ones are Si and InGaAs. They are made in either PIN diode or Avalanche photodiode
configurations. The sensitivity of the receiver is another parameter that has to be balanced in a
LIDAR design.

Fig 1.Range estimation using FMCW-LIDAR

Division of Computer Science and Engineering, SOE, CUSAT

4
Cruise Control Devices

A company named Vorad Technologies has developed a system which measured up to one
hundred meters. A low powered, high frequency modulated laser diode was used to generate the
light signal.
Most of the current acc systems are based on 77GHz RADAR sensors. The RADAR systems
have the great advantage that the relative velocity can be measured directly, and the
performance is not affected by heavy rain and fog. LIDAR system is of low cost and provides
good angular resolution although these weather conditions restrict its use within a 30 to 40
meters range.

3.2 RADAR (Radio Detection and Ranging):
RADAR is an electromagnetic system for the detection and location of reflecting objects like air
crafts, ships, space crafts or vehicles. It is operated by radiating energy into space and detecting
the echo signal reflected from an object (target) the reflected energy is not only indicative of the
presence but on comparison with the transmitted signal, other information of the target can be
obtained. The currently used ‘Pulse Doppler RADAR’ uses the principle of ‘Doppler effect’ in
determining the velocity of the target.

3.2.1 PULSE DOPPLER RADAR:
The block diagram of pulse Doppler radar is as shown in figure.2.The continuous wave
oscillator produces the signal to be transmitted and it is pulse modulated and power amplified.
The ‘duplexer’ is a switching device which is fast-acting to switch the single antenna from
transmitter to receiver and back. The duplexer is a gas-discharge device called TR-switch. The
high power pulse from transmitter causes the device to breakdown and to protect the receiver.
On reception, duplexer directs the echo signal to the receiver. The detector demodulates the
received signal and the Doppler filter removes the noise and outputs the frequency shift ‘fd’.

Division of Computer Science and Engineering, SOE, CUSAT

5
Cruise Control Devices

Fig3.2.1. Block diagram of pulse Doppler radar

3.2.2 EFFECT OF DOPPLER SHIFT:
The transmitter generates a continuous sinusoidal oscillation at frequency ‘ft’which is then
radiated by the antenna. On reflection by a moving object, the transmitted signal is shifted by
the Doppler Effect by ‘fd’.
to the target is ‘ If the range R’, total number of wavelength is ‘λ’ in the two way- path is given
by,
n = 2R/ λ
The phase change corresponding to each λ =2π
So total phase change, p=2n П
=2(2R/ λ) π

Division of Computer Science and Engineering, SOE, CUSAT

6
Cruise Control Devices

So, if target moves, ‘R’ changes and hence ‘φ’ also changes.
Now, the rate of change of phase, or the ‘angular frequency’ is
W=dφ/dt =4 π (df/dt)/ λ
Let Vr be the linear velocity, called as ‘radial velocity’
WD = 4 πVr/ λ =2πfd.
Fd=2Vr / λ
But λ = ft, the transmitted velocity.
Fd= (2c Vr)/ ft
So by measuring the shift, Vr is found. The ‘plus’ sign indicates that the target and the
transmitter are closing in. i.e. if the target is near, the echoed signal will have larger frequency.

3.2.3 RADAR ANTENNA SCHEMES:
Radar systems employ a variety of sensing and processing methods to determine the position
and speed of vehicles ahead. Two such important schemes are:
1. mechanically steered antenna
2. electronically steered antenna
1. Mechanically steered antenna:
A parabolic reflector is used as mechanically steered antenna. The parabolic surface is
illuminated by the source of energy placed at the focus of the parabola. Rotating about

its

axis, a circular parabola is formed. A symmetrical beam can be thus obtained. The rays
originating from focus are reflected parallel to the axis of parabola. [Fig (3.2.3).]

Division of Computer Science and Engineering, SOE, CUSAT

7
Cruise Control Devices

Fig 3.2.3.Parabolic reflector antenna

1. Electronically steered phased array radar antenna
A phased array is a directive antenna made up of a number of individual antennas, or radiating
elements. The radiation pattern is determined by the amplitude and phase of current at each of
its elements. It has the advantage of being able to have its beam electronically steered in angles
by changing phase of current at each element. The beam of a large fixed phased array antenna is
therefore can be rapidly steered from one direction to another without mechanical positioning
Consider the following figure with ‘N elements placed (equally separated) with a distance‘d’
apart. Suppose they have uniform response to signals from all directions. Element ‘1’ is taken as
reference with zero phase.

Division of Computer Science and Engineering, SOE, CUSAT

8
Cruise Control Devices

Fig 3.2.3.. Phased array elements (example: reception of the beams)
From simple geometry, we can get difference between path lengths of beam1 and that of beam2
is x = d sinθ, where ‘θ’ is the angle of incidence of the beams. This gives phase difference
between adjacent elements as Φ= 2π (d sinθ)/ λ, where ‘λ’ is the wave length of the signal. But
if the current through a ferro electric element is changed, the dielectric constant ‘ε’ is changed
since electron density is changed, and for an electromagnetic radiation,
Φ = 2πx /
=2πxf/v,
here the velocity v

=fλ

= 1/ (√μ ε)
Hence Φ=2πxf (√μ ε).
So if ‘ε’ is changed ‘Φ’ also changes and inserting ‘N’ phase shifting elements to steer the
beam, we can obtain an electronically steered beam. Regardless of the scanning mechanism the
radars typically operate in the millimeter wave region at 76-77 GHz.The system should be

Division of Computer Science and Engineering, SOE, CUSAT

9
Cruise Control Devices

mounted inside the front grille of the car as shown in figure. So its size is to be small. Typical
radar produced by Delphi-Delco Electronic systems is having the size of two stacked paper
back books (14x7x10 cm).
3.3 FUSION SENSOR
The new sensor system introduced by Fujitsu Ten Ltd. and Honda through their PATH program
includes millimeter wave radar linked to a 640x480 pixel stereo camera with a 40 degree
viewing angle. These two parts work together to track the car from the non-moving objects.
While RADAR target is the car’s rear bumper, the stereo camera is constantly captures all
objects in its field of view.

Figg3.3 A prototype of a car with fusion sensor arrangement

Division of Computer Science and Engineering, SOE, CUSAT

10
Cruise Control Devices

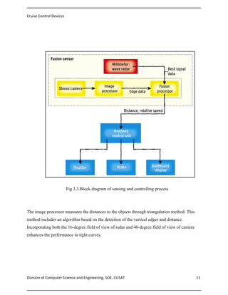
Fig 3.3.Block diagram of sensing and controlling process

Fig 3.3.Block diagram of sensing and controlling process

The image processor measures the distances to the objects through triangulation method. This
method includes an algorithm based on the detection of the vertical edges and distance.
Incorporating both the 16-degree field of view of radar and 40-degree field of view of camera
enhances the performance in tight curves.

Division of Computer Science and Engineering, SOE, CUSAT

11
Cruise Control Devices

4. SPACE OF MANEUVERABILITY AND STOPPING DISTANCE
The space of maneuverability is the space required by the driver to maneuver a vehicle.
An average driver uses larger sideways acceleration while vehicle speed is low. If the curve
radius of a possible trajectory is ‘r’ for a given velocity ‘v’ and sideways acceleration ‘ay’ ,then
r=

/ ay [2].so to get the required ‘r’ ,when ‘v’ is low, ‘ay’ is also to be low correspondingly.

The stopping distance is given by, Ds = .5 u /ax + td u, where ‘u’ is the initial speed ‘td’ is the
time taken by the system to receive and process the sensor data and ‘ax’ is the acceleration of
the vehicle .the figure shows the detection of edges of the preceding vehicles.

Fig 4.Detection of vehicle edges by the fusion sensor

Division of Computer Science and Engineering, SOE, CUSAT

12
Cruise Control Devices

5. CONTROLLER
The controller translates the situation into appropriate actions through brake and
pedal and throttle control actions. Depending on the present traffic situation, two types of
controls are possible.
1. Speed control
2. Headway control
If there is no vehicle presently in front, then the speed is controlled about a set point just as in
conventional cruise control. But in order to keep a safe distance between the vehicle s, the
headway control is required.
5.1 ARTIFICIAL COGNITION
The conversion of raw information from sensors to control actions by the two steps:1. Analyzing the traffic conditions
2. Deciding on a particular situation
The controller translates the desired situation into appropriate control action through brake and
throttle actuation. The controller concept is simplified in the flow-diagram:

Division of Computer Science and Engineering, SOE, CUSAT

13
Cruise Control Devices

Fig 8.Flow diagram of controlling proces
5.2EXAMPLE OF ADAPTIVE CRUISE CONTROLLER (MOTOROLA ACC)
The Motorola ACC constitutes a DSP module having MGT5200 which provides a multiplyaccumulator. The sensor data such as Radar information, that from camera and an IR sensor are
processed in it, to generate the input data for the controller modules like HC12 and MPC565.

Division of Computer Science and Engineering, SOE, CUSAT

14
Cruise Control Devices

Fig5.2. Motorola ACC

5.2.1 MPC565
It is a throttle controller or an engine speed controller. It consists of the following features

1. SRAM (1MB to10 MB)
2. FLASH 1MB
3. EEPROM (4KB to 32 KB)
4. Real time clock
5. 4 x UART interfaces
6. 3 X CAN interfaces
7. 64-bit floating point unit.

Division of Computer Science and Engineering, SOE, CUSAT

15
Cruise Control Devices

The MPC 565 can be programmed to generate the control signals according to the sensor data.
‘The Phycore-MPC 565 developers’ are available to program and develop the desired controller.
The throttle valve is actuated and the air intake is controlled so the requirement of fuel for the
right proportion with the air also increases. So more fuel is injected and engine speed is
changed.
5.2.2 HC12
68HC12 has 2 8-bit accumulators A and B (referred to as a single 16-bit accumulator, D, when
A & B are cascaded so as to allow for operations involving 16 bits), 2 16-bit registers X and Y,
a 16-bit program counter, a 16-bit stack pointer and an 8 bit condition code register..
The 68HC12 (6812 or HC12 for short)

is a 16-bit microcontroller family from freescale

semiconductor. Originally introduced in the mid 1990s, the architecture isThe HC12 is a
breaking controller which receives data from the wheel speed sensors and from the DSP module.
It generates the braking control signal.
5.2.3 CAN (Control Area Network) BUS
CAN BUS is the network established between microcontrollers. It is a2-wire, half-duplex, high
speed network for high speed high speed applications with short messages. It can theoretically
link up to 2032 devices on a network. But today the practical limit is 110 devices. It offers high
speed communication rate up to 1Mbits per second and allows real time control. .
Each module in the ACC connected to the CAN is called ‘a node’. All are acting as transceivers.
The CAN bus carries data to and from all nodes and provides quicker control transfer to each
module.The actuator used for throttle control is a solenoid actuator. The signal through the coil
can push or pull the plunger

Division of Computer Science and Engineering, SOE, CUSAT

16
Cruise Control Devices

6. COOPERATIVE ADAPTIVE CRUISE CONTROL [CACC]
Though conventional ACC and SACC are still expensive novelties, the next generation
called Cooperative ACC is already being tested. While ACC can respond to the difference
between its own behavior and that of the preceding vehicle, the CACC system allows the
vehicles to communicate and to work together to avoid collision.
Partners of Advanced Transit Highways (PATH) –a program of California Department of
Transportation and University of California with

companies like Honda conducted an

experiment in which three test vehicles used a communication protocol in which the lead car
can broadcast information about its speed, acceleration ,breaking capacity to the rest of the
groups in every 20ms.
PATH is dedicated to develop systems that allow cars to set up platoons of vehicles in which the
cars communicate with each other by exchanging signals using protocols like Bluetooth.

6.1 MAIN POSTULATIONS ABOUT CACC:
1. In CACC mode, the preceding vehicles can communicate actively with the following s
Vehicle So that their speed can be coordinated with each other.
2.

Because communication is quicker, more reliable and responsive compared to autonomous
sensing as in ACC.

3.

Because braking rates, breaking capacity and other important information about the
vehicles can be exchanged, safer and closer vehicle traffic is possible.

Division of Computer Science and Engineering, SOE, CUSAT

17
Cruise Control Devices

Figg6 .Under CACC, both the leading and following vehicles are electronically “tied” to a
virtual reference vehicle, as well as to each other.

Division of Computer Science and Engineering, SOE, CUSAT

18
Cruise Control Devices

7. ADVANTAGES
1. The driver is relieved from the task of careful acceleration, deceleration and braking in
congested traffics.
2. A highly responsive traffic system that adjusts itself to avoid accidents can be developed.
3. Since the breaking and acceleration are done in a systematic way, the fuel efficiency of the
vehicle is increased.

DISADVANTAGES
1. A cheap version is not yet realized.
2. A high market penetration is required if a society of intelligent vehicles is to be formed.
3. Encourages the driver to become careless. It can lead to severe accidents if the system is
malfunctioning.
4. The ACC systems yet evolved enable vehicles to cooperate with the other vehicles and
hence do not respond directly to the traffic signals.
5. A highly responsive traffic system that adjusts itself to avoid accidents can be develop
6. Since the breaking and acceleration are done in a systematic way, the fuel efficiency of the
vehicle is

Division of Computer Science and Engineering, SOE, CUSAT

19
Cruise Control Devices

8. CONCLUSION

The accidents caused by automobiles are injuring lakhs of people every year. The safety
measures starting from air bags and seat belts have now reached to ACC, SACC and CACC
systems. The researchers of Intelligent Vehicles Initiative in USA and the Ertico program of
Europe are working on technologies that may ultimately lead to vehicles that are wrapped in a
cocoon of sensors with a 360 –degree view of their surroundings. It will probably take decades,
but car accidents may eventually become as rare as plane accidents are now, even though the
road laws will have to be changed, upto an extent since the non-human part of the vehicle
controlling will become predominant.

Division of Computer Science and Engineering, SOE, CUSAT

20
Cruise Control Devices

9. REFERENCES
1. Willie D. Jones, “Keeping cars from crashing.” , IEEE Spectrum September 2001.
2. P.Venhovens, K. Naab and B. Adiprasto, “Stop And Go Cruise Control”, International
Journal of Automotive Technology, Vol.1, No.2, 2000.
3. Martin D. Adams, “Co axial range Measurement-Current trends for Mobile robotic
Applications”, IEEE Sensors journal, Vol.2, no.1 Feb.2002.
4. http:// path.Berkeley.edu
5. Merril I.Skolnik, “Introduction to RADAR Systems.”Tata Mc Grawhill edition 2001.

Division of Computer Science and Engineering, SOE, CUSAT

21

Cruise control devices

  • 1.
    SEMINAR REPORT On CRUISE CONTROLDEVICES Submitted by ADITYA KUMAR in partial fulfillment for the award of the degree of BACHELOR OF TECHNOLOGY in COMPUTER SCIENCE AND ENGINEERING SCHOOL OF ENGINEERING COCHIN UNIVERSITY OF SCIENCE AND TECHNOLOGY, COCHIN – 682022 OCTOBER 2008
  • 2.
    DIVISION OF COMPUTERSCIENCE & ENGINEERING SCHOOL OF ENGINEERING COCHIN UNIVERSITY OF SCIENCE & TECHNOLOGY, KOCHI – 682022 Certificate This is to certify that the seminar report entitled “CRUISE CONTROL DEVICES” submitted by ADITYA KUMAR, semester VII, in partial fulfillment of the requirement of the award of B-Tech degree in Computer Science and Engineering, Cochin University of Science and Technology, is a bonafide record of the seminar presented by him during the academic year 2008. . Mr. Vinod Kumar PP Seminar Guide Place: Kochi Date: Mr. David Peter S Head of the Department
  • 3.
    Acknowledgement At the outset,we thank God almighty for making our endeavor a success. We also express our gratitude to Mr. David Peter S, Head of the Department for providing us with adequate facilities, ways and means by which we were able to complete this seminar. We express our sincere gratitude to our seminar Guide Mr. Vinod kumar PP, Senior Lecturer, Computer Engineering Division for his constant support and valuable suggestions without which the successful completion of this seminar would not have been possible. We express our immense pleasure and thankfulness to all the teachers and staff of the Department of Computer Science and Engineering, CUSAT for their cooperation and support. Last but not the least, we thank all others, and especially our classmates and our family members who in one way or another helped us in the successful completion of this work. ADITYA KUMAR
  • 4.
    CONTENTS 2. INTRODUCTION PRINCIPLE OF ACC 2.1PRINCIPLE OF ACC 1 2 2 2.2 CONSTITUENTS OF AN ACC SYSTEM 1. 2 3. SENSOR OPTIONS 4 3.1 LIDAR 4 3.2 RADAR 6 3.2.1 PULSE DOPPLER RADAR 6 3.2.2 EFFECT OF DOPPLER SHIFT 7 3.2.3 RADAR ANTENNA SCHEMES 8 3.3 FUSION SENSOR 11 4. SPACE OF MANEUVERABILITY AND STOPPING DISTANCE: 13 5. CONTROLLER 14 5.1ARTIFICIAL COGNITION 14 5.2. EXAMPLE OF ADAPTIVE CRUISE CONTROLLER 15 6. CO OPERATIVE ADAPTIVE CRUISE CONTROL [CACC] 18 6.1. MAIN POSTULATIONS ABOUT CACC 18 7. ADVANTAGES AND DISADVANTAGES 20 8. CONCLUSION 21 9. REFERENCE 22
  • 5.
    SL NO List ofFigures page No Images 1 Range estimation Using FMCW-LIDAR 5 2 Block diagram of pulse Doppler radar 7 3 Parabolic reflector antenna 9 4 Phased array elements 10 5 A prototype of a car with fusion sensor arrangement 11 6 Block diagram of sensing and controlling process 12 7 Detection of vehicle edges by the fusion sensor 13 8 Flow diagram of controlling process 15 9 Motorola ACC 16 10 Electronically tied vehicles 19
  • 6.
    Abstract The concept ofassisting driver in the task of longitudinal vehicle control is known as cruise control. Starting from the cruise control devices of the seventies and eighties, now the technology has reached cooperative adaptive cruise control. This paper will address the basic concept of adaptive cruise control and the requirement to realize its improved versions including stop and go adaptive cruise control and cooperative adaptive cruise control. The conventional cruise control was capable only to maintain a set speed by accelerating or decelerating the vehicle. Adaptive cruise control devices are capable of assisting the driver to keep a safe distance from the preceding vehicle by controlling the engine throttle and brake according to the sensor data about the vehicle. Most of the systems use RADAR as the sensor .a few use LIDAR also. Controller includes the digital signal processing modules and microcontroller chips specially designed for actuating throttle and brake. The stop and go cruise control is for the slow and congested traffic of the cities where the traffic may be frequently stopped. Cooperative controllers are not yet released but postulations are already there. This paper includes a brief theory of pulse Doppler radar and FM-CW LIDAR used as sensors and the basic concept of the controller.
  • 7.
    Cruise Control Devices INTRODUCTION Everydaythe media brings us the horrible news on road accidents. Once a report said that the damaged property and other costs may equal 3 % of the world’s gross domestic product. The concept of assisting driver in longitudinal vehicle control to avoid collisions has been a major focal point of research at many automobile companies and research organizations. The idea of driver assistance was started with the ‘cruise control devices’ first appeared in 1970’s in USA. When switched on, this device takes up the task of accelerating or braking to maintain a constant speed. But it could not consider the other vehicles on the road. An ‘Adaptive Cruise Control’ (ACC) system developed as the next generation assisted the driver to keep a safe distance from the vehicle in front. Conventional cruise control was capable only to maintain a set speed by accelerating or decelerating the vehicle. Adaptive cruise control devices are capable of assisting the driver to keep a safe distance from the preceding vehicle by controlling the engine throttle and brake according to the sensor data about the vehicle. This system is now available only in some luxury cars like Mercedes S-class, Jaguar and Volvo trucks the U.S. Department of transportation and Japan’s ACAHSR have started developing ‘Intelligent Vehicles’ that can communicate with each other with the help of a system called ‘ Co-operative Adaptive Cruise Control’ .this paper addresses the concept of Adaptive Cruise and its improved version. Division of Computer Science and Engineering, SOE, CUSAT 1
  • 8.
    Cruise Control Devices 2.ADAPTIVE CRUISE CONTROL (ACC) 2.1 PRINCIPLE OF ACC ACC works by detecting the distance and speed of the vehicles ahead by using either a Lidar system or a Radar system .The time taken by the transmission and reception is the key of the distance measurement while the shift in frequency of the reflected beam by Doppler Effect is measured to know the speed. According to this, the brake and throttle controls are done to keep the vehicle the vehicle in a safe position with respect to the other. These systems are characterized by a moderately low level of brake and throttle authority. Adaptive cruise control devices are capable of assisting the driver to keep a safe distance from the preceding vehicle by controlling the engine throttle and brake according to the sensor data about the vehicle. Most of the systems use RADAR as the sensor .a few use LIDAR also. Controller includes the digital signal processing modules and microcontroller chips specially designed for actuating throttle and brake. These are predominantly designed for highway applications with rather homogenous traffic behavior. The second generation of ACC is the Stop and Go Cruise Control (SACC) whose objective is to offer the customer longitudinal support on cruise control at lower speeds down to zero velocity. The SACC can help a driver in situations where all lanes are occupied by vehicles or where it is not possible to set a constant speed or in a frequently stopped and congested traffic. There is a clear distinction between ACC and SACC with respect to stationary targets. The ACC philosophy is that it will be operated in well structured roads with an orderly traffic flow with speed of vehicles around 40km/hour. While SACC system should be able to deal with stationary targets because within its area of operation the system will encounter such objects very frequently. 2.2 CONSTITUENTS OF AN ACC SYSTEM: 1. A sensor (LIDAR or RADAR) usually kept behind the grill of the vehicle to obtain the information regarding the vehicle ahead. The relevant target data may be velocity, distance, angular position and lateral acceleration. Division of Computer Science and Engineering, SOE, CUSAT 2
  • 9.
    Cruise Control Devices 3.SENSOR OPTIONS: Currently four means of object detection are technically feasible and applicable in a vehicle environment. They are RADAR LIDAR FUSION SENSORS 3.1 LIDAR (Light Detection and Ranging) 3.1.1 Lidar is an optical remote sensing technology that measures properties of scattered light to find range and/or other information of a distant target. The prevalent method to determine distance to an object or surface is to use laser pulses. Like the similar radar technology, which uses radio waves instead of light, the range to an object is determined by measuring the time delay between transmission of a pulse and detection of the reflected signal. LIDAR The first acc system introduced by Toyota used this method. By measuring the beat frequency difference between a Frequency Modulated Continuous light Wave (FMCW) and its reflection. There are several major components to a lidar system: 3.1.2Laser — 600-1000 nm lasers are most common for non-scientific applications. They are inexpensive but since they can be focused and easily absorbed by the eye the maximum power is limited by the need to make them eye-safe. Eye-safety is often a requirement for most applications. A common alternative 1550 nm lasers are eye-safe at much higher power levels since this wavelength is not focussed by the eye, but the detector technology is less advanced and so these wavelengths are generally used at longer ranges and lower accuracies. They are also used for military applications as 1550 nm is not visible in night vision goggles unlike the shorter 1000 nm infrared laser. Airborne topographic mapping lidars generally use 1064 nm diode pumped YAG lasers, while bathymetric systems generally use 532 nm frequency doubled diode pumped YAG lasers because 532 nm penetrates water with much much less attenuation than does 1064 nm. Laser settings include the laser repetition rate (which controls the data collection speed). Pulse length is generally an attribute of the laser cavity length, the number of passes required through the gain material (YAG, YLF, etc.), and Q-switch speed. Better target Division of Computer Science and Engineering, SOE, CUSAT 3
  • 10.
    Cruise Control Devices resolutionis achieved with shorter pulses, provided the Lidar receiver detectors and electronics have sufficient bandwidth. 3.1.3Scanner and optics— How fast images can be developed is also affected by the speed at which it can be scanned into the system. There are several options to scan the azimuth and elevation, including dual oscillating plane mirrors, a combination with a polygon mirror, a dual axis scanner. Optic choices affect the angular resolution and range that can be detected. A hole mirror or a beam splitter are options to collect a return signal. 3.1.4Receiver and receiver electronics — Receivers are made out of several materials. Two common ones are Si and InGaAs. They are made in either PIN diode or Avalanche photodiode configurations. The sensitivity of the receiver is another parameter that has to be balanced in a LIDAR design. Fig 1.Range estimation using FMCW-LIDAR Division of Computer Science and Engineering, SOE, CUSAT 4
  • 11.
    Cruise Control Devices Acompany named Vorad Technologies has developed a system which measured up to one hundred meters. A low powered, high frequency modulated laser diode was used to generate the light signal. Most of the current acc systems are based on 77GHz RADAR sensors. The RADAR systems have the great advantage that the relative velocity can be measured directly, and the performance is not affected by heavy rain and fog. LIDAR system is of low cost and provides good angular resolution although these weather conditions restrict its use within a 30 to 40 meters range. 3.2 RADAR (Radio Detection and Ranging): RADAR is an electromagnetic system for the detection and location of reflecting objects like air crafts, ships, space crafts or vehicles. It is operated by radiating energy into space and detecting the echo signal reflected from an object (target) the reflected energy is not only indicative of the presence but on comparison with the transmitted signal, other information of the target can be obtained. The currently used ‘Pulse Doppler RADAR’ uses the principle of ‘Doppler effect’ in determining the velocity of the target. 3.2.1 PULSE DOPPLER RADAR: The block diagram of pulse Doppler radar is as shown in figure.2.The continuous wave oscillator produces the signal to be transmitted and it is pulse modulated and power amplified. The ‘duplexer’ is a switching device which is fast-acting to switch the single antenna from transmitter to receiver and back. The duplexer is a gas-discharge device called TR-switch. The high power pulse from transmitter causes the device to breakdown and to protect the receiver. On reception, duplexer directs the echo signal to the receiver. The detector demodulates the received signal and the Doppler filter removes the noise and outputs the frequency shift ‘fd’. Division of Computer Science and Engineering, SOE, CUSAT 5
  • 12.
    Cruise Control Devices Fig3.2.1.Block diagram of pulse Doppler radar 3.2.2 EFFECT OF DOPPLER SHIFT: The transmitter generates a continuous sinusoidal oscillation at frequency ‘ft’which is then radiated by the antenna. On reflection by a moving object, the transmitted signal is shifted by the Doppler Effect by ‘fd’. to the target is ‘ If the range R’, total number of wavelength is ‘λ’ in the two way- path is given by, n = 2R/ λ The phase change corresponding to each λ =2π So total phase change, p=2n П =2(2R/ λ) π Division of Computer Science and Engineering, SOE, CUSAT 6
  • 13.
    Cruise Control Devices So,if target moves, ‘R’ changes and hence ‘φ’ also changes. Now, the rate of change of phase, or the ‘angular frequency’ is W=dφ/dt =4 π (df/dt)/ λ Let Vr be the linear velocity, called as ‘radial velocity’ WD = 4 πVr/ λ =2πfd. Fd=2Vr / λ But λ = ft, the transmitted velocity. Fd= (2c Vr)/ ft So by measuring the shift, Vr is found. The ‘plus’ sign indicates that the target and the transmitter are closing in. i.e. if the target is near, the echoed signal will have larger frequency. 3.2.3 RADAR ANTENNA SCHEMES: Radar systems employ a variety of sensing and processing methods to determine the position and speed of vehicles ahead. Two such important schemes are: 1. mechanically steered antenna 2. electronically steered antenna 1. Mechanically steered antenna: A parabolic reflector is used as mechanically steered antenna. The parabolic surface is illuminated by the source of energy placed at the focus of the parabola. Rotating about its axis, a circular parabola is formed. A symmetrical beam can be thus obtained. The rays originating from focus are reflected parallel to the axis of parabola. [Fig (3.2.3).] Division of Computer Science and Engineering, SOE, CUSAT 7
  • 14.
    Cruise Control Devices Fig3.2.3.Parabolic reflector antenna 1. Electronically steered phased array radar antenna A phased array is a directive antenna made up of a number of individual antennas, or radiating elements. The radiation pattern is determined by the amplitude and phase of current at each of its elements. It has the advantage of being able to have its beam electronically steered in angles by changing phase of current at each element. The beam of a large fixed phased array antenna is therefore can be rapidly steered from one direction to another without mechanical positioning Consider the following figure with ‘N elements placed (equally separated) with a distance‘d’ apart. Suppose they have uniform response to signals from all directions. Element ‘1’ is taken as reference with zero phase. Division of Computer Science and Engineering, SOE, CUSAT 8
  • 15.
    Cruise Control Devices Fig3.2.3.. Phased array elements (example: reception of the beams) From simple geometry, we can get difference between path lengths of beam1 and that of beam2 is x = d sinθ, where ‘θ’ is the angle of incidence of the beams. This gives phase difference between adjacent elements as Φ= 2π (d sinθ)/ λ, where ‘λ’ is the wave length of the signal. But if the current through a ferro electric element is changed, the dielectric constant ‘ε’ is changed since electron density is changed, and for an electromagnetic radiation, Φ = 2πx / =2πxf/v, here the velocity v =fλ = 1/ (√μ ε) Hence Φ=2πxf (√μ ε). So if ‘ε’ is changed ‘Φ’ also changes and inserting ‘N’ phase shifting elements to steer the beam, we can obtain an electronically steered beam. Regardless of the scanning mechanism the radars typically operate in the millimeter wave region at 76-77 GHz.The system should be Division of Computer Science and Engineering, SOE, CUSAT 9
  • 16.
    Cruise Control Devices mountedinside the front grille of the car as shown in figure. So its size is to be small. Typical radar produced by Delphi-Delco Electronic systems is having the size of two stacked paper back books (14x7x10 cm). 3.3 FUSION SENSOR The new sensor system introduced by Fujitsu Ten Ltd. and Honda through their PATH program includes millimeter wave radar linked to a 640x480 pixel stereo camera with a 40 degree viewing angle. These two parts work together to track the car from the non-moving objects. While RADAR target is the car’s rear bumper, the stereo camera is constantly captures all objects in its field of view. Figg3.3 A prototype of a car with fusion sensor arrangement Division of Computer Science and Engineering, SOE, CUSAT 10
  • 17.
    Cruise Control Devices Fig3.3.Block diagram of sensing and controlling process Fig 3.3.Block diagram of sensing and controlling process The image processor measures the distances to the objects through triangulation method. This method includes an algorithm based on the detection of the vertical edges and distance. Incorporating both the 16-degree field of view of radar and 40-degree field of view of camera enhances the performance in tight curves. Division of Computer Science and Engineering, SOE, CUSAT 11
  • 18.
    Cruise Control Devices 4.SPACE OF MANEUVERABILITY AND STOPPING DISTANCE The space of maneuverability is the space required by the driver to maneuver a vehicle. An average driver uses larger sideways acceleration while vehicle speed is low. If the curve radius of a possible trajectory is ‘r’ for a given velocity ‘v’ and sideways acceleration ‘ay’ ,then r= / ay [2].so to get the required ‘r’ ,when ‘v’ is low, ‘ay’ is also to be low correspondingly. The stopping distance is given by, Ds = .5 u /ax + td u, where ‘u’ is the initial speed ‘td’ is the time taken by the system to receive and process the sensor data and ‘ax’ is the acceleration of the vehicle .the figure shows the detection of edges of the preceding vehicles. Fig 4.Detection of vehicle edges by the fusion sensor Division of Computer Science and Engineering, SOE, CUSAT 12
  • 19.
    Cruise Control Devices 5.CONTROLLER The controller translates the situation into appropriate actions through brake and pedal and throttle control actions. Depending on the present traffic situation, two types of controls are possible. 1. Speed control 2. Headway control If there is no vehicle presently in front, then the speed is controlled about a set point just as in conventional cruise control. But in order to keep a safe distance between the vehicle s, the headway control is required. 5.1 ARTIFICIAL COGNITION The conversion of raw information from sensors to control actions by the two steps:1. Analyzing the traffic conditions 2. Deciding on a particular situation The controller translates the desired situation into appropriate control action through brake and throttle actuation. The controller concept is simplified in the flow-diagram: Division of Computer Science and Engineering, SOE, CUSAT 13
  • 20.
    Cruise Control Devices Fig8.Flow diagram of controlling proces 5.2EXAMPLE OF ADAPTIVE CRUISE CONTROLLER (MOTOROLA ACC) The Motorola ACC constitutes a DSP module having MGT5200 which provides a multiplyaccumulator. The sensor data such as Radar information, that from camera and an IR sensor are processed in it, to generate the input data for the controller modules like HC12 and MPC565. Division of Computer Science and Engineering, SOE, CUSAT 14
  • 21.
    Cruise Control Devices Fig5.2.Motorola ACC 5.2.1 MPC565 It is a throttle controller or an engine speed controller. It consists of the following features 1. SRAM (1MB to10 MB) 2. FLASH 1MB 3. EEPROM (4KB to 32 KB) 4. Real time clock 5. 4 x UART interfaces 6. 3 X CAN interfaces 7. 64-bit floating point unit. Division of Computer Science and Engineering, SOE, CUSAT 15
  • 22.
    Cruise Control Devices TheMPC 565 can be programmed to generate the control signals according to the sensor data. ‘The Phycore-MPC 565 developers’ are available to program and develop the desired controller. The throttle valve is actuated and the air intake is controlled so the requirement of fuel for the right proportion with the air also increases. So more fuel is injected and engine speed is changed. 5.2.2 HC12 68HC12 has 2 8-bit accumulators A and B (referred to as a single 16-bit accumulator, D, when A & B are cascaded so as to allow for operations involving 16 bits), 2 16-bit registers X and Y, a 16-bit program counter, a 16-bit stack pointer and an 8 bit condition code register.. The 68HC12 (6812 or HC12 for short) is a 16-bit microcontroller family from freescale semiconductor. Originally introduced in the mid 1990s, the architecture isThe HC12 is a breaking controller which receives data from the wheel speed sensors and from the DSP module. It generates the braking control signal. 5.2.3 CAN (Control Area Network) BUS CAN BUS is the network established between microcontrollers. It is a2-wire, half-duplex, high speed network for high speed high speed applications with short messages. It can theoretically link up to 2032 devices on a network. But today the practical limit is 110 devices. It offers high speed communication rate up to 1Mbits per second and allows real time control. . Each module in the ACC connected to the CAN is called ‘a node’. All are acting as transceivers. The CAN bus carries data to and from all nodes and provides quicker control transfer to each module.The actuator used for throttle control is a solenoid actuator. The signal through the coil can push or pull the plunger Division of Computer Science and Engineering, SOE, CUSAT 16
  • 23.
    Cruise Control Devices 6.COOPERATIVE ADAPTIVE CRUISE CONTROL [CACC] Though conventional ACC and SACC are still expensive novelties, the next generation called Cooperative ACC is already being tested. While ACC can respond to the difference between its own behavior and that of the preceding vehicle, the CACC system allows the vehicles to communicate and to work together to avoid collision. Partners of Advanced Transit Highways (PATH) –a program of California Department of Transportation and University of California with companies like Honda conducted an experiment in which three test vehicles used a communication protocol in which the lead car can broadcast information about its speed, acceleration ,breaking capacity to the rest of the groups in every 20ms. PATH is dedicated to develop systems that allow cars to set up platoons of vehicles in which the cars communicate with each other by exchanging signals using protocols like Bluetooth. 6.1 MAIN POSTULATIONS ABOUT CACC: 1. In CACC mode, the preceding vehicles can communicate actively with the following s Vehicle So that their speed can be coordinated with each other. 2. Because communication is quicker, more reliable and responsive compared to autonomous sensing as in ACC. 3. Because braking rates, breaking capacity and other important information about the vehicles can be exchanged, safer and closer vehicle traffic is possible. Division of Computer Science and Engineering, SOE, CUSAT 17
  • 24.
    Cruise Control Devices Figg6.Under CACC, both the leading and following vehicles are electronically “tied” to a virtual reference vehicle, as well as to each other. Division of Computer Science and Engineering, SOE, CUSAT 18
  • 25.
    Cruise Control Devices 7.ADVANTAGES 1. The driver is relieved from the task of careful acceleration, deceleration and braking in congested traffics. 2. A highly responsive traffic system that adjusts itself to avoid accidents can be developed. 3. Since the breaking and acceleration are done in a systematic way, the fuel efficiency of the vehicle is increased. DISADVANTAGES 1. A cheap version is not yet realized. 2. A high market penetration is required if a society of intelligent vehicles is to be formed. 3. Encourages the driver to become careless. It can lead to severe accidents if the system is malfunctioning. 4. The ACC systems yet evolved enable vehicles to cooperate with the other vehicles and hence do not respond directly to the traffic signals. 5. A highly responsive traffic system that adjusts itself to avoid accidents can be develop 6. Since the breaking and acceleration are done in a systematic way, the fuel efficiency of the vehicle is Division of Computer Science and Engineering, SOE, CUSAT 19
  • 26.
    Cruise Control Devices 8.CONCLUSION The accidents caused by automobiles are injuring lakhs of people every year. The safety measures starting from air bags and seat belts have now reached to ACC, SACC and CACC systems. The researchers of Intelligent Vehicles Initiative in USA and the Ertico program of Europe are working on technologies that may ultimately lead to vehicles that are wrapped in a cocoon of sensors with a 360 –degree view of their surroundings. It will probably take decades, but car accidents may eventually become as rare as plane accidents are now, even though the road laws will have to be changed, upto an extent since the non-human part of the vehicle controlling will become predominant. Division of Computer Science and Engineering, SOE, CUSAT 20
  • 27.
    Cruise Control Devices 9.REFERENCES 1. Willie D. Jones, “Keeping cars from crashing.” , IEEE Spectrum September 2001. 2. P.Venhovens, K. Naab and B. Adiprasto, “Stop And Go Cruise Control”, International Journal of Automotive Technology, Vol.1, No.2, 2000. 3. Martin D. Adams, “Co axial range Measurement-Current trends for Mobile robotic Applications”, IEEE Sensors journal, Vol.2, no.1 Feb.2002. 4. http:// path.Berkeley.edu 5. Merril I.Skolnik, “Introduction to RADAR Systems.”Tata Mc Grawhill edition 2001. Division of Computer Science and Engineering, SOE, CUSAT 21