Amr Hassan MD,FEBN
Associate professor of Neurology
Cairo University
MANAGEMENT STRATEGIES IN
MULTIPLE SCLEROSIS
Navigating the multiple facets of management
of MS
Key decision making points in Treatment of MS
Key decision making points in Treatment of MS
Key decision making points in Treatment of MS
Key decision making points in Treatment of MS
Key decision making points in Treatment of MS
8
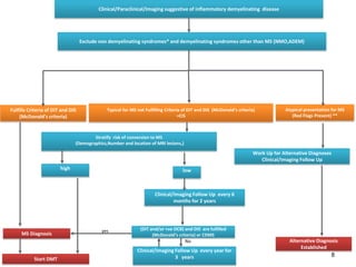
Clinical/Paraclinical/Imaging suggestive of inflammatory demyelinating disease
Fulfills Criteria of DIT and DIS
(McDonald’s criteria)
Atypical presentation for MS
(Red Flags Present) **
Work Up for Alternative Diagnoses
Clinical/Imaging Follow Up
Alternative Diagnosis
Established
(DIT and/or +ve OCB) and DIS are fulfilled
(McDonald’s criteria) or CDMSMS Diagnosis
Typical for MS not Fulfilling Criteria of DIT and DIS (McDonald’s criteria)
=CIS
Clinical/Imaging Follow Up every 6
months for 2 years
Stratify risk of conversion to MS
(Demographics,Number and location of MRI lesions,)
high low
yes
Start DMT
No
Exclude non demyelinating syndromes* and demyelinating syndromes other than MS (NMO,ADEM)
Clinical/Imaging Follow Up every year for
3 years
Effect of baseline clinical, biological and MRI
characteristics on the conversion to CDMS
10
Effect of baseline clinical, biological and MRI
characteristics on the conversion to CDMS
Key decision making points in Treatment of MS
Patient
Disease
DMTs
Factors governing Choice of the 1st line therapy
Adherence
Preference
Prognostic
factors
Activity
Comorbidities
Safety
Tolerability Efficacy
Pregnancy
plans
Patient
Disease
DMTs
Factors governing Choice of the 1st line therapy
Adherence
Preference
Prognostic
factors
Activity
Comorbidities
Safety
Tolerability Efficacy
Pregnancy
plans
Gold et al, NEJM 2012, Comi et al, NEJM 2012, Kappos et al, NEJM 2010, O’Connor et al, NEJM 2011, Kappos et al, Neurology 2006
15
Completers on
study drug
Study Completers in Recent Clinical Trials
*No information whether these patients are still taking the medication provided.
Gold et al, NEJM 2012, Comi et al, NEJM 2012, Kappos et al, NEJM 2010, O’Connor et al, NEJM 2011, Kappos et al, Neurology 2006
16
Study
completers*
Study
completers*
Study Drug Adherence Rates in Recent Clinical
Trials
• Perceived inefficacy and patient’s expectation
(treatment didn’t improve how they feel).
• Patient satisfaction with the medication.
• Lack of knowledge of the value of being
adherent.
• Side effects (specially injection site reactions).
• Forgetfulness.
• Character, age.
• Depression.
• Quality of the patient/physician relationship.
Reason for Nonadherence
Route of administration
Low monitoring requirements
Durable efficacy /Well tolerated treatment
Improving patient adherence
Begus-Nahrmann Y et al. Presented at ECTRIMS; September 14–17, 2016; London, UK, P1214.
Individualized Patient Coaching: Reasons for
Therapy Discontinuation and Dropout
Patient
Disease
DMTs
Factors governing Choice of the 1st line therapy
Adherence
Preference
Prognostic
factors
Activity
Comorbidities
Safety
Tolerability Efficacy
Pregnancy
plans
Ruth Ann Marrie, Nature Reviews Neurology , 13,375–382 (2017)
MS Comorbidities
Ruth Ann Marrie, Nature Reviews Neurology , 13,375–382 (2017)
MS Comorbidities
Patient
Disease
DMTs
Factors governing Choice of the 1st line therapy
Adherence
Preference
Prognostic
factors
Activity
Comorbidities
Safety
Tolerability Efficacy
Pregnancy
plans
Patient
Disease
DMTs
Factors governing Choice of the 1st line therapy
Adherence
Preference
Prognostic
factors
Activity
Comorbidities
Safety
Tolerability Efficacy
Pregnancy
plans
Category A
Category B Glatiramer Acetate
Category C Interferons, Tysabri, Gilenya, Tecfidera
Category D
Category X Aubagio
*Description in Notes Section
Depicted from http://depts.washington.edu/druginfo/Formulary/Pregnancy.pdf accessed March 14 2012, Category allocation according to US prescribing information of
the respective products as of Nov 2012.
Category X Studies in animals or humans have demonstrated fetal
abnormalities and/or there is positive evidence of human fetal risk
based on adverse reaction data from investigational or marketing
experience, and the risks involved in use of the drug in pregnant
women clearly outweigh potential benefits.
Risk
For
Fetus
Pregnancy Categories – US*
26
Pregnancy plans
• Try to stabilize patient 6 months -1 year prior to trials of
pregnancy (attack free + stable MRI).
• Stop DMDs before conception attempts
27
6
months
1 month
GA
DMF
2
months
3
months
Immuran
Mitoxantrone
Methotrexate:
(either parent)
4
months
Alemutuzumab
12
months
Rituximab
Precautions before pregnancy.
INF
fingolimode
Natalzumab
Pregnancy plans
28
GAAlemutuzumab
INF
Natalizumab
DMTs that can be used during pregnancy
Patient
Disease
DMTs
Factors governing Choice of the 1st line therapy
Adherence
Preference
Prognostic
factors
Activity
Comorbidities
Safety
Tolerability Efficacy
Pregnancy
plans
30
GOOD Epideiological
factors
BAD
Female Sex Male
< 40 y Age > 40 y
Stratify individual patients based on risk of MS
disability progression
Freedman et al., 2016
31
GOOD RELAPSES BAD
Mild, monofocal 1st relapse Severe , multifocal
Sensory, ON Clinical presentation Motor, cerebellar
Full recovery Response to ttt Residual
Long Time to 2nd relapse Short
Low Relapse rate High
Stratify individual patients based on risk of MS
disability progression
Freedman et al., 2016
32
GOOD DISABILITY BAD
Long Time to EDSS 4-5 Short
Stratify individual patients based on risk of MS
disability progression
Freedman et al., 2016
33
GOOD MRI BAD
Low T2 Lesion load High
Absent CEL Present
Absent Black holes Present
Absent Infratentorial lesions Present
Stratify individual patients based on risk of MS
disability progression
Freedman et al., 2016
Patient
Disease
DMTs
Factors governing Choice of the 1st line therapy
Adherence
Preference
Prognostic
factors
Activity
Comorbidities
Safety
Tolerability Efficacy
Pregnancy
plans
• EDSS score of 4.0 within 5 years of onset
• Poor response to at least 1 full year of therapy
with one or more disease-modifying therapies,
not because of intolerance
• Breakthrough disease over at least 1 year of
disease-modifying therapy consisting of:
– Two or more disabling relapses with incomplete
resolution
– Two or more MRI studies showing new or enlarging T2
lesions or gadolinium-enhancing lesions
Definition of Highly active MS
Freedman et al., 2016
36
MENACTRIMS Treatment recommendations
Fazekas et al., 2013
Treatment Algorithm
Patient
Disease
DMTs
Factors governing Choice of the 1st line therapy
Adherence
Preference
Prognostic
factors
Activity
Comorbidities
Safety
Tolerability Efficacy
Pregnancy
plans
Fingolimod BG-12 Teriflunomide
ARR
FREEDOMS ↓ 54% *
DEFINE
↓ 48% *
TEMSO ↓ 31%*
TRANSFORMS
↓ 52% *
CONFIRM ↓ 50% * TOWER ↓ 36%*
FREEDOMS II
↓ 48% *
Confirmed
disability
progression
FREEDOMS
↓ 30% * DEFINE
↓ 34% *
TEMSO
↓ 30%*
TRANSFORMS ↓ 29%
CONFIRM
↓ 24%
TOWER ↓31%*
FREEDOMS II ↓ 17%
* P< 0.05
Comparative efficacy of oral therapies
Patient
Disease
DMTs
Factors governing Choice of the 1st line therapy
Adherence
Preference
Prognostic
factors
Activity
Comorbidities
Safety
Tolerability Efficacy
Pregnancy
plans
Immune Reconstitution
Therapy
Chronic
Immunosuppression
Immunomodulation
Treatment options
Safety
Efficacy
Efficacy Vs Safety
Unmet need
Efficacy Vs Safety
Treatment Algorithm
Treatment Algorithm
Fazekas et al., 2013
Treatment Algorithm
Treatment Algorithm
Key decision making points in Treatment of MS
Key decision making points in Treatment of MS
Definition of suboptimal response
No Evidence of Disease activity
NEDA 3
NEDA
NF
5
Cognition
6
NEDA 3
NEDA 6
NEDA 5
NEDA 4
NEDA
Definition of suboptimal response
No Evidence of Disease activity
Definition of suboptimal response
Minimal Evidence of Disease activity
MEDA
Rio score
Rio score
Modified Rio score
Canadian Optimization Protocol
Definition of suboptimal response
No Evidence of Disease activity
Definition of suboptimal response
Lublin et al., 2014
Definition of suboptimal response
No Evidence of Progression or Active Disease
No Evidence of Progression
Treatment Algorithm
68
Escalation Vs Induction
NEDA-4/5
Brain atrophy and CSF neurofilament levels
NZ/AZ/Fingo/DAC/Clad
NEDA-3
Focal MRI activity
NZ/AZ
Fanigo/Dac/Clad
IFNBeta/GA/
Teri/DMF
NEDA-1 & 2
Focal MRI activity
NZ/AZ
Fingo/Dac/Clad
IFNBeta/GA/
Teri/DMF
MS Disease
Acitivity
Rapidly-evolving
Severe
Highly-active
Active
Inactive
Conventional
Step-care
Rapid
Escalation
Early
top-down
Flipping the pyramid in MS
Pseudo
attacks
NO
Rebaselining
NO Standard
protocols
Interrater
variability
Unconfirmed
attacks
NO Careful
repositioning
Different
machines
Poor
Experience
Unjustified escalation
Poor
Management
of a relapse
IV methyl prednisolone pulse 1 gm/day for 3-5 days then reassess after last dose
72
If patient has a mild residual
Pulse can be extended up to 10 days or
patient shifted to oral prednisolone
according to clinical judgment till
If patient has a marked residual
Methyl prednisolone pulse to be continued
for 10 days and patient reassessed
if patient
improved with
mild residual
oral steroids
may be
optioned
if still marked impairment after
extending pulse to 10 days
Back to
baseline
before
relapse
3 months
Plateau
Improvement
PE CPMIVIG
Algorithmic treatment of an attack
Treatment
Initiation Follow up MRI
0 months 6 months 12 month
Rebaselining
IFN B,Natalizumab,
DMF,Teriflunomide(3-6m)
GA(9m)
Alemutuzumab(24 m)
Key decision making points in Treatment of MS
When to stop?
Stable SPMS
The researchers suggest that a conversation about
discontinuing DMT could be "reasonable" for the
following patient subsets:
1. Patients with SPMS who have ongoing
progression and no new brain or spinal cord MRI
lesions in the prior 12 to 24 months.
2. Stable RRMS patients, aged 65 or older, with no
brain or spinal cord lesion during the prior 5
years.
3. Patients who are pregnant, trying to conceive, or
breastfeeding (because of safety concerns).
When to stop?
Reassess
When to stop?
Key decision making points in Treatment of MS
Navigating the multiple facets of management
of MS
THANK YOU
amrhasanneuro@kasralainy.edu.eg

Management strategies in multiple sclerosis

  • 1.
    Amr Hassan MD,FEBN Associateprofessor of Neurology Cairo University MANAGEMENT STRATEGIES IN MULTIPLE SCLEROSIS
  • 2.
    Navigating the multiplefacets of management of MS
  • 3.
    Key decision makingpoints in Treatment of MS
  • 4.
    Key decision makingpoints in Treatment of MS
  • 5.
    Key decision makingpoints in Treatment of MS
  • 6.
    Key decision makingpoints in Treatment of MS
  • 7.
    Key decision makingpoints in Treatment of MS
  • 8.
    8 Clinical/Paraclinical/Imaging suggestive ofinflammatory demyelinating disease Fulfills Criteria of DIT and DIS (McDonald’s criteria) Atypical presentation for MS (Red Flags Present) ** Work Up for Alternative Diagnoses Clinical/Imaging Follow Up Alternative Diagnosis Established (DIT and/or +ve OCB) and DIS are fulfilled (McDonald’s criteria) or CDMSMS Diagnosis Typical for MS not Fulfilling Criteria of DIT and DIS (McDonald’s criteria) =CIS Clinical/Imaging Follow Up every 6 months for 2 years Stratify risk of conversion to MS (Demographics,Number and location of MRI lesions,) high low yes Start DMT No Exclude non demyelinating syndromes* and demyelinating syndromes other than MS (NMO,ADEM) Clinical/Imaging Follow Up every year for 3 years
  • 9.
    Effect of baselineclinical, biological and MRI characteristics on the conversion to CDMS
  • 10.
    10 Effect of baselineclinical, biological and MRI characteristics on the conversion to CDMS
  • 12.
    Key decision makingpoints in Treatment of MS
  • 13.
    Patient Disease DMTs Factors governing Choiceof the 1st line therapy Adherence Preference Prognostic factors Activity Comorbidities Safety Tolerability Efficacy Pregnancy plans
  • 14.
    Patient Disease DMTs Factors governing Choiceof the 1st line therapy Adherence Preference Prognostic factors Activity Comorbidities Safety Tolerability Efficacy Pregnancy plans
  • 15.
    Gold et al,NEJM 2012, Comi et al, NEJM 2012, Kappos et al, NEJM 2010, O’Connor et al, NEJM 2011, Kappos et al, Neurology 2006 15 Completers on study drug Study Completers in Recent Clinical Trials
  • 16.
    *No information whetherthese patients are still taking the medication provided. Gold et al, NEJM 2012, Comi et al, NEJM 2012, Kappos et al, NEJM 2010, O’Connor et al, NEJM 2011, Kappos et al, Neurology 2006 16 Study completers* Study completers* Study Drug Adherence Rates in Recent Clinical Trials
  • 17.
    • Perceived inefficacyand patient’s expectation (treatment didn’t improve how they feel). • Patient satisfaction with the medication. • Lack of knowledge of the value of being adherent. • Side effects (specially injection site reactions). • Forgetfulness. • Character, age. • Depression. • Quality of the patient/physician relationship. Reason for Nonadherence
  • 18.
    Route of administration Lowmonitoring requirements Durable efficacy /Well tolerated treatment Improving patient adherence
  • 20.
    Begus-Nahrmann Y etal. Presented at ECTRIMS; September 14–17, 2016; London, UK, P1214. Individualized Patient Coaching: Reasons for Therapy Discontinuation and Dropout
  • 21.
    Patient Disease DMTs Factors governing Choiceof the 1st line therapy Adherence Preference Prognostic factors Activity Comorbidities Safety Tolerability Efficacy Pregnancy plans
  • 22.
    Ruth Ann Marrie,Nature Reviews Neurology , 13,375–382 (2017) MS Comorbidities
  • 23.
    Ruth Ann Marrie,Nature Reviews Neurology , 13,375–382 (2017) MS Comorbidities
  • 24.
    Patient Disease DMTs Factors governing Choiceof the 1st line therapy Adherence Preference Prognostic factors Activity Comorbidities Safety Tolerability Efficacy Pregnancy plans
  • 25.
    Patient Disease DMTs Factors governing Choiceof the 1st line therapy Adherence Preference Prognostic factors Activity Comorbidities Safety Tolerability Efficacy Pregnancy plans
  • 26.
    Category A Category BGlatiramer Acetate Category C Interferons, Tysabri, Gilenya, Tecfidera Category D Category X Aubagio *Description in Notes Section Depicted from http://depts.washington.edu/druginfo/Formulary/Pregnancy.pdf accessed March 14 2012, Category allocation according to US prescribing information of the respective products as of Nov 2012. Category X Studies in animals or humans have demonstrated fetal abnormalities and/or there is positive evidence of human fetal risk based on adverse reaction data from investigational or marketing experience, and the risks involved in use of the drug in pregnant women clearly outweigh potential benefits. Risk For Fetus Pregnancy Categories – US* 26 Pregnancy plans
  • 27.
    • Try tostabilize patient 6 months -1 year prior to trials of pregnancy (attack free + stable MRI). • Stop DMDs before conception attempts 27 6 months 1 month GA DMF 2 months 3 months Immuran Mitoxantrone Methotrexate: (either parent) 4 months Alemutuzumab 12 months Rituximab Precautions before pregnancy. INF fingolimode Natalzumab Pregnancy plans
  • 28.
  • 29.
    Patient Disease DMTs Factors governing Choiceof the 1st line therapy Adherence Preference Prognostic factors Activity Comorbidities Safety Tolerability Efficacy Pregnancy plans
  • 30.
    30 GOOD Epideiological factors BAD Female SexMale < 40 y Age > 40 y Stratify individual patients based on risk of MS disability progression Freedman et al., 2016
  • 31.
    31 GOOD RELAPSES BAD Mild,monofocal 1st relapse Severe , multifocal Sensory, ON Clinical presentation Motor, cerebellar Full recovery Response to ttt Residual Long Time to 2nd relapse Short Low Relapse rate High Stratify individual patients based on risk of MS disability progression Freedman et al., 2016
  • 32.
    32 GOOD DISABILITY BAD LongTime to EDSS 4-5 Short Stratify individual patients based on risk of MS disability progression Freedman et al., 2016
  • 33.
    33 GOOD MRI BAD LowT2 Lesion load High Absent CEL Present Absent Black holes Present Absent Infratentorial lesions Present Stratify individual patients based on risk of MS disability progression Freedman et al., 2016
  • 34.
    Patient Disease DMTs Factors governing Choiceof the 1st line therapy Adherence Preference Prognostic factors Activity Comorbidities Safety Tolerability Efficacy Pregnancy plans
  • 35.
    • EDSS scoreof 4.0 within 5 years of onset • Poor response to at least 1 full year of therapy with one or more disease-modifying therapies, not because of intolerance • Breakthrough disease over at least 1 year of disease-modifying therapy consisting of: – Two or more disabling relapses with incomplete resolution – Two or more MRI studies showing new or enlarging T2 lesions or gadolinium-enhancing lesions Definition of Highly active MS Freedman et al., 2016
  • 36.
  • 37.
    Fazekas et al.,2013 Treatment Algorithm
  • 39.
    Patient Disease DMTs Factors governing Choiceof the 1st line therapy Adherence Preference Prognostic factors Activity Comorbidities Safety Tolerability Efficacy Pregnancy plans
  • 40.
    Fingolimod BG-12 Teriflunomide ARR FREEDOMS↓ 54% * DEFINE ↓ 48% * TEMSO ↓ 31%* TRANSFORMS ↓ 52% * CONFIRM ↓ 50% * TOWER ↓ 36%* FREEDOMS II ↓ 48% * Confirmed disability progression FREEDOMS ↓ 30% * DEFINE ↓ 34% * TEMSO ↓ 30%* TRANSFORMS ↓ 29% CONFIRM ↓ 24% TOWER ↓31%* FREEDOMS II ↓ 17% * P< 0.05 Comparative efficacy of oral therapies
  • 42.
    Patient Disease DMTs Factors governing Choiceof the 1st line therapy Adherence Preference Prognostic factors Activity Comorbidities Safety Tolerability Efficacy Pregnancy plans
  • 43.
  • 44.
  • 45.
  • 46.
  • 47.
  • 48.
    Fazekas et al.,2013 Treatment Algorithm
  • 49.
  • 50.
    Key decision makingpoints in Treatment of MS
  • 51.
    Key decision makingpoints in Treatment of MS
  • 52.
    Definition of suboptimalresponse No Evidence of Disease activity
  • 53.
  • 54.
  • 55.
    Definition of suboptimalresponse No Evidence of Disease activity
  • 56.
    Definition of suboptimalresponse Minimal Evidence of Disease activity MEDA
  • 57.
  • 58.
  • 59.
  • 60.
  • 64.
    Definition of suboptimalresponse No Evidence of Disease activity
  • 65.
    Definition of suboptimalresponse Lublin et al., 2014
  • 66.
    Definition of suboptimalresponse No Evidence of Progression or Active Disease No Evidence of Progression
  • 67.
  • 68.
  • 70.
    NEDA-4/5 Brain atrophy andCSF neurofilament levels NZ/AZ/Fingo/DAC/Clad NEDA-3 Focal MRI activity NZ/AZ Fanigo/Dac/Clad IFNBeta/GA/ Teri/DMF NEDA-1 & 2 Focal MRI activity NZ/AZ Fingo/Dac/Clad IFNBeta/GA/ Teri/DMF MS Disease Acitivity Rapidly-evolving Severe Highly-active Active Inactive Conventional Step-care Rapid Escalation Early top-down Flipping the pyramid in MS
  • 71.
  • 72.
    IV methyl prednisolonepulse 1 gm/day for 3-5 days then reassess after last dose 72 If patient has a mild residual Pulse can be extended up to 10 days or patient shifted to oral prednisolone according to clinical judgment till If patient has a marked residual Methyl prednisolone pulse to be continued for 10 days and patient reassessed if patient improved with mild residual oral steroids may be optioned if still marked impairment after extending pulse to 10 days Back to baseline before relapse 3 months Plateau Improvement PE CPMIVIG Algorithmic treatment of an attack
  • 73.
    Treatment Initiation Follow upMRI 0 months 6 months 12 month Rebaselining IFN B,Natalizumab, DMF,Teriflunomide(3-6m) GA(9m) Alemutuzumab(24 m)
  • 74.
    Key decision makingpoints in Treatment of MS
  • 75.
  • 76.
    The researchers suggestthat a conversation about discontinuing DMT could be "reasonable" for the following patient subsets: 1. Patients with SPMS who have ongoing progression and no new brain or spinal cord MRI lesions in the prior 12 to 24 months. 2. Stable RRMS patients, aged 65 or older, with no brain or spinal cord lesion during the prior 5 years. 3. Patients who are pregnant, trying to conceive, or breastfeeding (because of safety concerns). When to stop?
  • 78.
  • 79.
  • 80.
    Key decision makingpoints in Treatment of MS
  • 81.
    Navigating the multiplefacets of management of MS
  • 82.