Олон улсын Улаанбаатарын их сургууль
Бизнес менежментийн тэнхим
Лекц 5-6
Өгөөж ба эрсдэл
Õèчýýëèéí èíäåêñ: BA 304
Хичээлийн êðåäèò: 3
Ñýäâèéí àãóóëãà
 Орлогын òóõàé îéëãîëò, ò¿¿íèé
òºðë¿¿ä
 Ýðñäëèéí òóõàé îéëãîëò, ºãººæ
ýðñäëèéí õîîðîíäûí õàìààðàë
 CAPM çàãâàð áà áåòà êîýôôèöèåíò
Орлого, түүний төрлүүд
 Êîìïàíèé ¿íý öýíý áóþó õóâü íèéë¿¿ëýã÷èéí
õºðºí㺠áàÿëãèéí ¿íý öýíýä íºëººëäºã ãîë õ¿÷èí
ç¿éë íü орлого áà ýðñäýë áàéäàã.
 Ñàíõ¿¿ãèéí øèéäâýð áîëãîí ººðòºº òîäîðõîé
õýìæýýíèé орлого оруулах боломж áà ýðñäýëèéã
àãóóëæ áàéäàã òóë øèéäâýð ãàðãàëò á¿ðä ýðñäýë
орлого òýäãýýðèéí õóâüöààíû ¿íýä íºëººëºõ
íºëººëëèéã øàëãóóð áîëãîí àâàõ õýðýãòýé
áîëäîã.
Орлогыг оруулсан хөрөнгийнхөө төлөө
авах урамшил гэж ойлгож болно
 Хөрөнгө оруулагчийн оруулсан хөрөнгө
оруулалтаасаа тодорхой хугацааны
туршид олсон ашиг буюу алдагдлыг өгөөж
гэнэ:
 Орлого нь үндсэн 2 төрөлтэй.
1) Урсгал орлого. Үйл ажиллагааны явцад
орж ирэх мөнгөн хөрөнгөөс бүрдэх
бөгөөд хүүгийн орлого, ноогдол
ашгийн орлого, түрээсийн орлого зэрэг
хэлбэртэй байна.
2) Нэмэгдүүлсэн капитал. Энэ нь хөрөнгийн
зах зээлийн үнийн өөрчлөлтөөр
тодорхойлогддог.
Орлогын үнэлгээ нь эзэмших хугацаанаас
хамаардаг.
Доорх мэдээллийг ашиглан А, В, С компаний
хувьцаануудыг жилийн туршид эзэмших үеийн
орлогыг тооц.
Үзүүлэлт А В С
Хувьцааг худалдан авсан
үнэ
1000 1000 1000
Нэгж хувьцаанд ногдох
ашиг
130 180 250
Хувьцааг худалдсан үнэ 1070 970 1000
Урсгал орлого 130 180 250
Нэмэгдүүлсэн капитал 70 ( 30) 0
Нийт орлого 200 150 250
Эзэмших хугацааны
орлого
20% 15% 25%
Арифметик ба геометр дундаж
орлогыг тодорхойлох нь
 Аливаа санхүүгийн активыг удаан
хугацаагаар эзэмших тохиолдолд
дараалан орж ирэх орлогын түвшин
харилцан адилгүй байдаг. Иймд дундаж
орлогыг тодорхойлох шаардлагатай
байдаг. Дундаж орлогыг тодорхойлох
үндсэн 2 арга бий.
1) Арифметик дунджийн арга
2) Геометр дунджийн арга
Арифметик дунджийн аргаар арифметик
дундаж орлогыг тодорхойлдог.
 Хөрөнгийг удаан хугацаагаар эзэмших
тохиолдолд дундаж орлогыг арифметик
дунджийн аргаар тодорхойлох нь бодит
байдлаас хазайлтыг үүсгэж, төөрөгдөлд
хүргэх аюултай. Бодит байдлыг илүү
үндэслэлтэй тодорхойлох арга нь геометр
дунджийн арга
Жишээ: Тулга ХК-ийн хувьцааны үнийн
талаар өгөгдсөн мэдээллийг ашиглан
эзэмших хугацааны орлого болон арифметик
ба геометр дундаж орлогыг тодорхойлж
дүгнэлт гарга.
Хугацаа 2 жилийн
өмнө
Жилийн
өмнө Энэ жил
Хувьцааны
үнэ
800₮ 1600₮ 800₮
Эзэмших
хугацааны
орлого
- 100 хувь (50 хувь)
тус компаний хувьцааг 2 жилийн өмнө 800
төгрөгөөр худалдан аваад өнөөдөр буцаагаад 800
төгрөгөөр борлуулна гэдэг нь 25 хувийн орлого
олоогүй харин 2 жилийн хугацааны
хадгаламжийн хүүтэй тэнцэх хэмжээний орлого
олох боломжоо алдсан гэсэн үг
Ýðñäëèéí òóõàé îéëãîëò
 Ýðñäýë áîë àëäàãäàë õ¿ëýýæ áîëçîøã¿é
áàéäàë þì.
 Àëäàãäàë õ¿ëýýõ áîëîìæ èõòýé àêòèâûã
ýðñäýë ºíäºðòýé ãýæ òîäîðõîéëíî. ͺ㺺
òàëààð ýðñäýë íü òîäîðõîéã¿é áàéäàë,
ºãººæèéí õýëáýëçýë þì.
 Óðüä÷èëàí òîäîðõîéëîõ áîëîìæ õýäèé
õýð áàãà áàéíà òýð õýìæýýãýýð ýðñäýë
ºíäºð áàéíà. Эрсдэл нь сонголттой
холбоотой. Сонголт хийх боломжгүй
тохиолдолд эрсдэл байхгүй.
Ýðñäëèéí òóõàé îéëãîëò
 Ýðñäýëã¿é ñàíõ¿¿ãèéí ¿éë àæèëëàãàà ãýæ áàéäàãã¿é.
Ýäèéí çàñãèéí áóñ õ¿чèí
ç¿éëñ
Ýäèéí çàñãèéí
õ¿чèí ç¿éë
 Õ¿íèé ¿éë àæèëëàãààòàé
õîëáîîòîé òºëºâëºñºí
àøãàà íýìýãä¿¿ëýõ ýñâýë
àëäàõ
 Áàéãàëèéí ãàìøèã
 Ìýäýýëëèéí õîìñäîë
 Óëñ òºðèéí õ¿чèí ç¿éë
 Õýðýãëýãчèéí
ýðýëò õýðýãöýý
 Èíôëÿöè
 Âàëþòûí õàíø
Эрсдлийг тооцох
 Мэдрэмжийн шинжилгээгээр нөхцөл
байдлын өөрчлөлтөд үр дүн хэр
мэдрэмжтэйгээр өөрчлөгдөж байгааг
тодорхойлдог. Янз бүрийн нөхцөл
байдалд байж болох үр дүнгүүдийг
тодорхойлоод эдгээрийн хэлбэлзлийн
хүрээг тооцож гаргана. Үүнийг боломжит
хамгийн их үр дүнгээс хамгийн бага үр
дүнг хасах журмаар тодорхойлно.
Хэлбэлзлийн цар хүрээ их байх тусам
эрсдэл өндөр байна.
Хэлбэлзлийн хүрээ /Range/
Жишээ: О компани А ба Б гэсэн хөрөнгө
оруулалтын хоёр төслийн аль нэгийг сонгох
боломжтой. Төслүүдийн анхны хөрөнгө оруулалт
адилхан 1 сая төгрөг. Өгөөжийн түвшин ойролцоо.
Дараах мэдээлэл өгөгджээ.
Төсөл А Б
Анхны хөрөнгө оруулалт 1000,000 1000,000
Жилийн өгөөж:
Хамгийн бага
Дундаж
Хамгийн өндөр
13 хувь
15 хувь
17 хувь
7 хувь
15 хувь
23 хувь
Хэлбэлзлийн хүрээ 4 хувь 16 хувь
Магадлал /Probability/
 Магадлалыг ашиглан эрсдлийг илүү
нарийн тооцох боломжтой.
Магадлал бол аливаа нэг үзэгдлийн
тохиолдох боломж юм.
Магадлалын тархалт /Probability
distribution/
 Байж болох боломжит утгуудыг тохиолдох
магадлалаар нь илэрхийлснийг магадлалын
тархалт гэнэ.
 Магадлалын тархалтын энгийн аргуудын нэг нь
баганан графикийн арга /bar chart/ байдаг.
Графикт цөөн тооны боломжит утгуудыг
тохиолдох магадлалтай нь дүрслэн үзүүлдэг.
Магадлалын үргэлжилсэн тархалтын муруй
/Continuous probability distribution/
Õ¿ëýýãäýæ áóé ºãººæ, ò¿¿íèéã òîîöîõ íü
(Expected return )
 Òóõàéí íýã õºðºí㺠îðóóëàëòààñ èðýýä¿éä îëæ
áîëîõ õºðºí㺠áîëîí ¿ð àøãèéí õýìæýýã õ¿ëýýãäýæ
áóé ºãººæ ãýíý.
Оюу компаний жишээг дахин авч үзье. А ба Б
төслүүдийн хүлээгдэж буй өгөөжийг тооцъё.
Тохиолдол Өгөөж Тохиолдох магадлал Жигнэсэн өгөөж
Хамгийн бага 13 хувь 0,25 3,25 хувь
Дундаж 15 хувь 0,5 7,5 хувь
Хамгийн
өндөр
17 хувь 0,25 4,25
Хүлээгдэж буй өгөөж 15 хувь
Тохиолдол Өгөөж Тохиолдох магадлал Жигнэсэн өгөөж
Хамгийн бага 7 хувь 0,25 1,75 хувь
Дундаж 15 хувь 0,5 7,5 хувь
Хамгийн
өндөр
23 хувь 0,25 5,75 хувь
Хүлээгдэж буй өгөөж 15 хувь
Стандарт хазайлтыг
2 янзаар тооцно.
I. Өгөөжид харгалзах магадлал
өгөгдсөн тохиолдолд
II. Хүлээгдэж буй өгөөжийг олоход
харгалзах магадлал нь өгөгдөөгүй
тохиолдолд
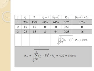
Өгөөжид харгалзах магадлал
өгөгдсөн тохиолдолд
j
1 13% 15% -2% 4% 0.25 1%
2 15 15 0 0 0.50 0
3 17 15 2 4 0.25 1
j
1 7% 15% -8% 64% 0.25 16%
2 15 15 0 0 0.50 0
3 23 15 8 64 0.25 16
Магадлал өгөгдөөгүй тохиолдолд
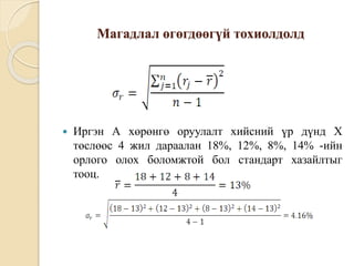
 Иргэн А хөрөнгө оруулалт хийсний үр дүнд Х
төслөөс 4 жил дараалан 18%, 12%, 8%, 14% -ийн
орлого олох боломжтой бол стандарт хазайлтыг
тооц.
Магадлалын тархалтын муруй
 Магадлалын тархалтын муруй нь тэгш
хэмтэй, хонх хэлбэртэй байдаг.
Магадлалын хэвийн тархалтын үед нийт
боломжит утгын 68 хувь нь стандарт
хазайлтын +,-1 утгын хооронд, 95 хувь нь
+,-2 утгын хооронд, 99 хувь нь +,-3 утгын
хооронд оршино.
Оюу компани шинжилгээ хийж буй А төслийн
ER=15 хувь, SD=1.41 хувь, Б төслийнх ER=15 хувь,
SD= 5,66 хувь байна.
 А төслийн өгөөжийн нийт боломжит
утгын
 68 хувь нь 15%-1,41%=13.59% ба
15%+1,41%=16.41% - ийн хооронд
 95 хувь нь 15%-2х1,41=12.18% ба
15%+2х1,41=17,41%
 99 хувь нь 15%-3х1,41=10.77% ба
15%+3х1,41=19.23% - ийн хооронд
байна.
Оюу компани шинжилгээ хийж буй А
төслийн ER=15 хувь, SD=1.41 хувь, Б
төслийнх ER=15 хувь, SD= 5,66 хувь байна.
 Б төслийн өгөөжийн боломжит утгын:
 68 хувь нь 15%-5,66%=9,34% ба
15%+5,66%=20,66% - ийн хооронд
 95 хувь нь 15%-2х5,66=3,68% ба
15%+2х5,66=26,32%
 99 хувь нь 15%-3х5,66=-1,98% ба
15%+3х5,66=31,98% - ийн хооронд
байна.
Вàðèàöûí êîýôôèöèåíò
 Äàí ãàíö ñòàíäàðò õàçàéëòààð ðèñêèéã
õýìæèõ íü çàðèìäàà óчèð äóòàãäàëòàé
áàéäàã. Óчèð íü 2 àêòèâ ýñâýë 2 ¿íýò öààñíû
ñòàíäàðò õàçàéëòóóä íü èæèë áàéæ áîëíî.
Ýíý òîõèîëäîëä ðèñêèéã õýìæèõ
õàðüöóóëàõàä âàðèàöûí êîýôôèöèåíòûã
õýðýãëýíý.
 Энэ коэффициент өндөр бол эрсдэл өндөр
байна. Энэ нь 1 хувийн өгөөжийн хэлбэлзэл
өндөр байна гэсэн үг.
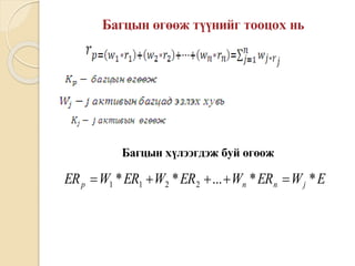
Áàãöûí ºãººæ ò¿¿íèéã òîîöîõ íü
 Èõýíõ ñàíõ¿¿ãèéí àêòèâ íü òóñãààðëàãäìàë
áèå äààñàí õýëáýðýýð áàéäàãã¿é á¿ãä ÿìàð
íýãýí ïîðòôåëèéí áóþó áàãöûí
á¿ðýëäýõ¿¿í õýñýãò áàãòàæ áàéäàã.
 Хэсэг бүлэг активуудын /хөрөнгүүдийн/
цуглуулгыг багц гэнэ.
 Санхүүгийн менежерийн зорилго нь
эрсдлийн тодорхой түвшинд өгөөжийг
боломжит дээд хэмжээнд хүргэх буюу
өгөөжийн тодорхой түвшинд эрсдлийг
боломжит доод түвшинд хүргэх замаар үр
ашигтай багцыг бүрдүүлэхэд оршино.
Áàãöûí õ¿ëýýãäýæ áóé ºãººæ
EWERWERWERWER jnnp **...** 2211 

2,12121
2
2
2
2
2
1
2
1 2** rSDSDwwSDwSDwSDp 
 Багцад орж буй активын тоо өсөх тусам
тооцоололт нь илүү нарийн төвөгтэй болно.
А,В,С,D гэсэн 4 төрлийн үнэт цааснаас
бүрдсэн багцын стандарт хазайлтыг тооцъё.
 1. Үнэт цааснуудын багцад эзлэх хувийн жин
нь А-20хувь, В-30 хувь, С-40 хувь, D-10 хувь
 2. Үнэт цааснуудын корреляцийн коэффициент
нь AB-0.3, AC-0.5, AD-0.2, BC-0.6, BD-0.8, CD-
0.4
 3. Үнэт цааснуудын хүлээгдэж буй өгөөжийн
стандарт хазайлт нь А-4, В-8, С-20, D-10 тус
тус байна.
 Стандарт хазайлт ба корреляцын
коэффициентын өгөгдлүүдийг дараах
байдлаар бичнэ.
SDa SDb SDc SDd
SDa Raa Rab Rac Rad
SDb Rba Rbb Rbc Rdc
SDc Rca Rcb Rcc Rcd
SDd Rda Rdb Rdc Rdd
4 8 20 10
4 1 0.3 0.5 0.2
8 0.3 1 0.6 0.8
20 0.5 0.6 1 0.4
10 0.2 0.8 0.4 1
Wa Wb Wc Wd
Wa Caa Cab Cac Cad
Wb Cba Cbb Cbc Cbd
Wc Cca Ccb Ccc Ccd
Wd Cda Cdb Ccc Cdd
0.2 0.3 0.4 0.1
0.2 16 9.6 40 8
0.3 9.6 64 96 64
0.4 40 96 400 80
0.1 8 64 80 100
WaWaCaa WaWbCab WaWcCac WaWdCad
WbWaCba WbWbCbb WbWcCbc WbWdCbd
WcWaCca WcWbCcb WcWcCcc WcWdCcd
WdWaCda WdWbCdb WdWcCdc WdWdCdd
0.64 0.576 3.2 0.16
0.576 5.76 11.52 1.92
3.2 11.52 64 3.2
0.16 1.92 3.2 1.0
 4. 3-р үе шатанд тооцож гаргасан
коэффициентуудын нийлбэрийг
олоод квадрат язгуур гаргана.
 Êîððåëÿöèéí êîýôôèöèåíò íü [-1,1] çàâñàðò îðøäîã
áºãººä ¿¿íèéã äàðààõ òîìú¸îãîîð òîäîðõîéëæ áîëíî.
 i –ð ¿íýò öààñíû ºãººæ /%/
 i –ð ¿íýò öààñíû õ¿ëýýãäýæ áóé ºãººæ /%/
 j – ð ¿íýò öààñíû ºãººæ /%/
 j –ð ¿íýò öààñíû õ¿ëýýãäýæ áóé ºãººæ /%/
 Áîëîìæèò ºãººæ¿¿äèéí õóâèëáàðóóäûí òîî
   
    

 




n
i
n
j
jjii
n
ji
jjii
ji
ERKERK
ERKERK
r
1 1
22
1,
,
*
*
iK
iER
ÐK
jER
n
Êîððåëÿöèéí êîýôôèöèåíò íü i áà j -ð ¿íýò öààñíû
õîîðîíäûí õàìààðëûã ñóäàëäàã. Õýðýâ i áîëîí j –ð
¿íýò цààñíû ºãººæèéí õàìààðëûí êîýôôèöåíò íü:





 Хоорондоо сөрөг хамааралтай активуудаар
багц бүрдүүлбэл багцын өгөөжийн хэлбэлзэл
багасч улмаар багцын эрсдэл буурна. Нэг
активын өгөөж буурч байхад нөгөөгийнх нь
өсөх замаар нэг нэгнийхээ алдагдлыг нөхөн
ерөнхийдөө өгөөжийн тогтвортой байдлыг
бий болгодог. Ийм багцын нийт эрсдэл нь
багцад орсон актив тус бүрийн эрсдлээс бага
байх боломжтой. Багцад орсон активууд маш
бага эерэг хамааралтай байгаа тохиолдолд
мөн багцын нийт эрсдэл бага түвшинд байна.
Эрсдлийн òºðºë  êîýôôèöèåíò
 ÍÈÉÒ ÐÈÑÊ = ÑÈÑÒÅÌÈÉÍ ÐÈÑÊ + ÑÈÑÒÅÌÈÉÍ ÁÓÑ ÐÈÑÊ
 Ñèñòåìèéí áóñ ðèñê ãýäýã íü çºâõºí òóõàéí 1 ¿íýò
öààñàíä ë íºëººëäºã, ººðººð õýëáýë çîõèöóóëæ áîëîõ
ðèñê. Òóõàéëáàë äèâåðñèôèêàöèéí àðãààð ýíý ðèñêèéã
áóóðóóëæ áîëäîã. Äèâåðñèôèêàöè ãýäýã íü ¿íýò
öààñíûõàà òîîã îëîí ÿíç òºðºë áîëãîõ àðãà þì.
 Ñèñòåìèéí ðèñê ãýäýã íü äýýð äóðäñàí÷ëàí
äèâåðñèôèêàöè õèéõ çàìààð çîõèöóóëæ áîëäîãã¿é ðèñê
þì.
 Ýíý ðèñê íü á¿õ ¿íýò öààñàíä íºëººëæ áàéäàã. Ýíý ðèñê
íü äàéí áàéëäààí, èíôëÿöè, îëîí óëñûí õàðèëöàà ãýõ
ìýò øàëòãààíóóäààñ íºëººëºí ¿¿ñäýã. Ýíý ðèñêèéã Áåòà
êîýôôèöèåíòýýð õýìæèíý.
Ðèñêèéí òºðºë  êîýôôèöèåíò
 Çàõ çýýëèéí ºãººæ õýðõýí ººðчëºãäºõ ººðчëºëò íü
òóõàéí ¿íýò öààñíû ºãººæèä íºëººëäºã
íºëººëëèéã õàðóóëäàã èíäåêñèéã Áåòà
êîýôôèöèåíò ãýæ íýðëýíý. Çàõ çýýëèéí ºãººæ ãýäýã
íü çàõ çýýë äýýð áàéãàà á¿õ ¿íýò öààñûã 1 áàãö
ãýâýë ýäãýýð ¿íýò öààñíû äóíäàæ ºãººæèéã õýëíý.
Äóðûí ¿íýò öààñíû õóâüä Áåòà êîýôôèöèåíòèéã
äàðààõ àðãààð òîîöíî.
 i =
SDm
mCorryiSDi ,*
Ðèñêèéí òºðºë  êîýôôèöèåíò
 Áàãöûí õóâüä  êîýôôèöèåíòèéã äàðààõ àðãààð
òîîöîîëíî.
 p = W1 * 1 + W2 * 2 + … + Wn * n = j
 ð – Áàãöûí áåòà êîýôôèöèåíò
 Wj – Áàãöàä áàéãàà i – ð ¿íýò öààñíû áàãöàä ýçëýõ
õóâèéí æèí
 j = Áàãöàä áàéãàà i – ð ¿íýò öààñíû áåòà

n
j
Wj
1
*
Áåòà Õºäºë㺺í Òàéëáàð
2.0 (ðèñêòýé )
Çàõ çýýëòýé íýã
èæèë чèãëýëýýð
õºäºëäºã
Çàõ çýýëýýñ 2 äàõèí èõ
ìýäðýìæòýé
1.0
Çàõ çýýëèéí äóíäàæòàé èæèë
ðèñêòýé
0.5 (ðèñêòýé )
Çàõ çýýëèéí äóíäæààñ 2 äàõèí
áàãà
0
Çàõ çýýëèéí õºäºëãººíººñ
îãò õàìààðàëã¿é
- 0.5 (ðèñêòýé )
Çàõ çýýëýýñ ýñðýã
чèãëýëýýð
õºäºëäºã
Çàõ çýýëèéí äóíäæààñ 2 äàõèí
áàãà
- 1.0
Çàõ çýýëèéí äóíäàæòàé èæèë
ðèñêòýé
2.0
Çàõ çýýëýýñ 2 äàõèí èõ
ðèñêòýé
 Õºðºí㺠àêòèâóóäûí ýðñäýë áà ºãººæèéí
õîîðîíäûí óÿëäàà õîëáîî, õàìààðëûã
èëýðõèéëñýí îíîëûã êàïèòàëûí ¿íýëãýýíèé
çàãâàð ãýæ íýðëýäýã. Á¿õ òºðëèéí ñàíõ¿¿ãèéí
øèéäâýð ãàðãàëòóóä äàõü ýðñäýë ºãººæèéí
õàðüöààã ÊÕ¯Ç-ã àøèãëàí òîäîðõîéëíî.
 Kj =Rf + j * ( Km – Rf )
 Kj – äóðûí j ¿íýò öààñíààñ õºðºí㺠îðóóëàãчèéí
øààðäàõ ºãººæèéí õóâü
 Rf – ðèñêã¿é ºãººæèéí õóâü õýìæýý / Ãîëäóó
çàñãèéí ãàçðûí óðò õóãàöààò áîíä äýýð àâч ¿çäýã /
 Áåòàj – äóðûí j ¿íýò öààñíû áåòà êîýôôèöèåíò
 Km – çàõ çýýëèéí äóíäàæ ºãººæèéí õóâü õýìæýý
Àøèãëàñàí ìàòåðèàë
 Ë. Æàðãàë, Æ. Áàò-ªëçèé “Ñàíõ¿¿ãèéí
ìåíåæìåíò” ãóðàâäóãààð õýâëýë, ÓÁ õîò 2008 îí
 Ð. Áàÿíñàí “Áèçíåñèéí ñàíõ¿¿” ÓÁ õîò 2003 îí
 Á. Á¿æèíëõàì “Ñàíõ¿¿ãèéí óäèðäëàãà” ÓÁ õîò
2015 îí
 Ö. Àþóðçàíà “Êîìïàíèé ñàíõ¿¿” ÓÁ õîò 2009 îí
 Stephen A.Ross, Randolph W.Westerfield, Jeffrey
F.Jaffe “ Corporate finance” 1996 In the United
States of America

Lecture 5 6

  • 1.
    Олон улсын Улаанбаатарыних сургууль Бизнес менежментийн тэнхим Лекц 5-6 Өгөөж ба эрсдэл Õèчýýëèéí èíäåêñ: BA 304 Хичээлийн êðåäèò: 3
  • 2.
    Ñýäâèéí àãóóëãà  Орлогынòóõàé îéëãîëò, ò¿¿íèé òºðë¿¿ä  Ýðñäëèéí òóõàé îéëãîëò, ºãººæ ýðñäëèéí õîîðîíäûí õàìààðàë  CAPM çàãâàð áà áåòà êîýôôèöèåíò
  • 3.
    Орлого, түүний төрлүүд Êîìïàíèé ¿íý öýíý áóþó õóâü íèéë¿¿ëýã÷èéí õºðºí㺠áàÿëãèéí ¿íý öýíýä íºëººëäºã ãîë õ¿÷èí ç¿éë íü орлого áà ýðñäýë áàéäàã.  Ñàíõ¿¿ãèéí øèéäâýð áîëãîí ººðòºº òîäîðõîé õýìæýýíèé орлого оруулах боломж áà ýðñäýëèéã àãóóëæ áàéäàã òóë øèéäâýð ãàðãàëò á¿ðä ýðñäýë орлого òýäãýýðèéí õóâüöààíû ¿íýä íºëººëºõ íºëººëëèéã øàëãóóð áîëãîí àâàõ õýðýãòýé áîëäîã.
  • 4.
    Орлогыг оруулсан хөрөнгийнхөөтөлөө авах урамшил гэж ойлгож болно  Хөрөнгө оруулагчийн оруулсан хөрөнгө оруулалтаасаа тодорхой хугацааны туршид олсон ашиг буюу алдагдлыг өгөөж гэнэ:  Орлого нь үндсэн 2 төрөлтэй. 1) Урсгал орлого. Үйл ажиллагааны явцад орж ирэх мөнгөн хөрөнгөөс бүрдэх бөгөөд хүүгийн орлого, ноогдол ашгийн орлого, түрээсийн орлого зэрэг хэлбэртэй байна.
  • 5.
    2) Нэмэгдүүлсэн капитал.Энэ нь хөрөнгийн зах зээлийн үнийн өөрчлөлтөөр тодорхойлогддог. Орлогын үнэлгээ нь эзэмших хугацаанаас хамаардаг.
  • 6.
    Доорх мэдээллийг ашигланА, В, С компаний хувьцаануудыг жилийн туршид эзэмших үеийн орлогыг тооц. Үзүүлэлт А В С Хувьцааг худалдан авсан үнэ 1000 1000 1000 Нэгж хувьцаанд ногдох ашиг 130 180 250 Хувьцааг худалдсан үнэ 1070 970 1000 Урсгал орлого 130 180 250 Нэмэгдүүлсэн капитал 70 ( 30) 0 Нийт орлого 200 150 250 Эзэмших хугацааны орлого 20% 15% 25%
  • 7.
    Арифметик ба геометрдундаж орлогыг тодорхойлох нь  Аливаа санхүүгийн активыг удаан хугацаагаар эзэмших тохиолдолд дараалан орж ирэх орлогын түвшин харилцан адилгүй байдаг. Иймд дундаж орлогыг тодорхойлох шаардлагатай байдаг. Дундаж орлогыг тодорхойлох үндсэн 2 арга бий. 1) Арифметик дунджийн арга 2) Геометр дунджийн арга
  • 8.
    Арифметик дунджийн аргаарарифметик дундаж орлогыг тодорхойлдог.
  • 9.
     Хөрөнгийг удаанхугацаагаар эзэмших тохиолдолд дундаж орлогыг арифметик дунджийн аргаар тодорхойлох нь бодит байдлаас хазайлтыг үүсгэж, төөрөгдөлд хүргэх аюултай. Бодит байдлыг илүү үндэслэлтэй тодорхойлох арга нь геометр дунджийн арга
  • 10.
    Жишээ: Тулга ХК-ийнхувьцааны үнийн талаар өгөгдсөн мэдээллийг ашиглан эзэмших хугацааны орлого болон арифметик ба геометр дундаж орлогыг тодорхойлж дүгнэлт гарга. Хугацаа 2 жилийн өмнө Жилийн өмнө Энэ жил Хувьцааны үнэ 800₮ 1600₮ 800₮ Эзэмших хугацааны орлого - 100 хувь (50 хувь)
  • 11.
    тус компаний хувьцааг2 жилийн өмнө 800 төгрөгөөр худалдан аваад өнөөдөр буцаагаад 800 төгрөгөөр борлуулна гэдэг нь 25 хувийн орлого олоогүй харин 2 жилийн хугацааны хадгаламжийн хүүтэй тэнцэх хэмжээний орлого олох боломжоо алдсан гэсэн үг
  • 12.
    Ýðñäëèéí òóõàé îéëãîëò Ýðñäýë áîë àëäàãäàë õ¿ëýýæ áîëçîøã¿é áàéäàë þì.  Àëäàãäàë õ¿ëýýõ áîëîìæ èõòýé àêòèâûã ýðñäýë ºíäºðòýé ãýæ òîäîðõîéëíî. ͺ㺺 òàëààð ýðñäýë íü òîäîðõîéã¿é áàéäàë, ºãººæèéí õýëáýëçýë þì.  Óðüä÷èëàí òîäîðõîéëîõ áîëîìæ õýäèé õýð áàãà áàéíà òýð õýìæýýãýýð ýðñäýë ºíäºð áàéíà. Эрсдэл нь сонголттой холбоотой. Сонголт хийх боломжгүй тохиолдолд эрсдэл байхгүй.
  • 13.
    Ýðñäëèéí òóõàé îéëãîëò Ýðñäýëã¿é ñàíõ¿¿ãèéí ¿éë àæèëëàãàà ãýæ áàéäàãã¿é. Ýäèéí çàñãèéí áóñ õ¿чèí ç¿éëñ Ýäèéí çàñãèéí õ¿чèí ç¿éë  Õ¿íèé ¿éë àæèëëàãààòàé õîëáîîòîé òºëºâëºñºí àøãàà íýìýãä¿¿ëýõ ýñâýë àëäàõ  Áàéãàëèéí ãàìøèã  Ìýäýýëëèéí õîìñäîë  Óëñ òºðèéí õ¿чèí ç¿éë  Õýðýãëýãчèéí ýðýëò õýðýãöýý  Èíôëÿöè  Âàëþòûí õàíø
  • 14.
    Эрсдлийг тооцох  Мэдрэмжийншинжилгээгээр нөхцөл байдлын өөрчлөлтөд үр дүн хэр мэдрэмжтэйгээр өөрчлөгдөж байгааг тодорхойлдог. Янз бүрийн нөхцөл байдалд байж болох үр дүнгүүдийг тодорхойлоод эдгээрийн хэлбэлзлийн хүрээг тооцож гаргана. Үүнийг боломжит хамгийн их үр дүнгээс хамгийн бага үр дүнг хасах журмаар тодорхойлно. Хэлбэлзлийн цар хүрээ их байх тусам эрсдэл өндөр байна.
  • 15.
  • 16.
    Жишээ: О компаниА ба Б гэсэн хөрөнгө оруулалтын хоёр төслийн аль нэгийг сонгох боломжтой. Төслүүдийн анхны хөрөнгө оруулалт адилхан 1 сая төгрөг. Өгөөжийн түвшин ойролцоо. Дараах мэдээлэл өгөгджээ. Төсөл А Б Анхны хөрөнгө оруулалт 1000,000 1000,000 Жилийн өгөөж: Хамгийн бага Дундаж Хамгийн өндөр 13 хувь 15 хувь 17 хувь 7 хувь 15 хувь 23 хувь Хэлбэлзлийн хүрээ 4 хувь 16 хувь
  • 17.
    Магадлал /Probability/  Магадлалыгашиглан эрсдлийг илүү нарийн тооцох боломжтой. Магадлал бол аливаа нэг үзэгдлийн тохиолдох боломж юм.
  • 18.
    Магадлалын тархалт /Probability distribution/ Байж болох боломжит утгуудыг тохиолдох магадлалаар нь илэрхийлснийг магадлалын тархалт гэнэ.  Магадлалын тархалтын энгийн аргуудын нэг нь баганан графикийн арга /bar chart/ байдаг. Графикт цөөн тооны боломжит утгуудыг тохиолдох магадлалтай нь дүрслэн үзүүлдэг.
  • 19.
    Магадлалын үргэлжилсэн тархалтынмуруй /Continuous probability distribution/
  • 20.
    Õ¿ëýýãäýæ áóé ºãººæ,ò¿¿íèéã òîîöîõ íü (Expected return )  Òóõàéí íýã õºðºí㺠îðóóëàëòààñ èðýýä¿éä îëæ áîëîõ õºðºí㺠áîëîí ¿ð àøãèéí õýìæýýã õ¿ëýýãäýæ áóé ºãººæ ãýíý.
  • 21.
    Оюу компаний жишээгдахин авч үзье. А ба Б төслүүдийн хүлээгдэж буй өгөөжийг тооцъё. Тохиолдол Өгөөж Тохиолдох магадлал Жигнэсэн өгөөж Хамгийн бага 13 хувь 0,25 3,25 хувь Дундаж 15 хувь 0,5 7,5 хувь Хамгийн өндөр 17 хувь 0,25 4,25 Хүлээгдэж буй өгөөж 15 хувь Тохиолдол Өгөөж Тохиолдох магадлал Жигнэсэн өгөөж Хамгийн бага 7 хувь 0,25 1,75 хувь Дундаж 15 хувь 0,5 7,5 хувь Хамгийн өндөр 23 хувь 0,25 5,75 хувь Хүлээгдэж буй өгөөж 15 хувь
  • 22.
    Стандарт хазайлтыг 2 янзаартооцно. I. Өгөөжид харгалзах магадлал өгөгдсөн тохиолдолд II. Хүлээгдэж буй өгөөжийг олоход харгалзах магадлал нь өгөгдөөгүй тохиолдолд
  • 23.
  • 24.
    j 1 13% 15%-2% 4% 0.25 1% 2 15 15 0 0 0.50 0 3 17 15 2 4 0.25 1
  • 25.
    j 1 7% 15%-8% 64% 0.25 16% 2 15 15 0 0 0.50 0 3 23 15 8 64 0.25 16
  • 26.
    Магадлал өгөгдөөгүй тохиолдолд Иргэн А хөрөнгө оруулалт хийсний үр дүнд Х төслөөс 4 жил дараалан 18%, 12%, 8%, 14% -ийн орлого олох боломжтой бол стандарт хазайлтыг тооц.
  • 27.
    Магадлалын тархалтын муруй Магадлалын тархалтын муруй нь тэгш хэмтэй, хонх хэлбэртэй байдаг. Магадлалын хэвийн тархалтын үед нийт боломжит утгын 68 хувь нь стандарт хазайлтын +,-1 утгын хооронд, 95 хувь нь +,-2 утгын хооронд, 99 хувь нь +,-3 утгын хооронд оршино.
  • 28.
    Оюу компани шинжилгээхийж буй А төслийн ER=15 хувь, SD=1.41 хувь, Б төслийнх ER=15 хувь, SD= 5,66 хувь байна.  А төслийн өгөөжийн нийт боломжит утгын  68 хувь нь 15%-1,41%=13.59% ба 15%+1,41%=16.41% - ийн хооронд  95 хувь нь 15%-2х1,41=12.18% ба 15%+2х1,41=17,41%  99 хувь нь 15%-3х1,41=10.77% ба 15%+3х1,41=19.23% - ийн хооронд байна.
  • 29.
    Оюу компани шинжилгээхийж буй А төслийн ER=15 хувь, SD=1.41 хувь, Б төслийнх ER=15 хувь, SD= 5,66 хувь байна.  Б төслийн өгөөжийн боломжит утгын:  68 хувь нь 15%-5,66%=9,34% ба 15%+5,66%=20,66% - ийн хооронд  95 хувь нь 15%-2х5,66=3,68% ба 15%+2х5,66=26,32%  99 хувь нь 15%-3х5,66=-1,98% ба 15%+3х5,66=31,98% - ийн хооронд байна.
  • 30.
    Вàðèàöûí êîýôôèöèåíò  Äàíãàíö ñòàíäàðò õàçàéëòààð ðèñêèéã õýìæèõ íü çàðèìäàà óчèð äóòàãäàëòàé áàéäàã. Óчèð íü 2 àêòèâ ýñâýë 2 ¿íýò öààñíû ñòàíäàðò õàçàéëòóóä íü èæèë áàéæ áîëíî. Ýíý òîõèîëäîëä ðèñêèéã õýìæèõ õàðüöóóëàõàä âàðèàöûí êîýôôèöèåíòûã õýðýãëýíý.  Энэ коэффициент өндөр бол эрсдэл өндөр байна. Энэ нь 1 хувийн өгөөжийн хэлбэлзэл өндөр байна гэсэн үг.
  • 31.
    Áàãöûí ºãººæ ò¿¿íèéãòîîöîõ íü  Èõýíõ ñàíõ¿¿ãèéí àêòèâ íü òóñãààðëàãäìàë áèå äààñàí õýëáýðýýð áàéäàãã¿é á¿ãä ÿìàð íýãýí ïîðòôåëèéí áóþó áàãöûí á¿ðýëäýõ¿¿í õýñýãò áàãòàæ áàéäàã.  Хэсэг бүлэг активуудын /хөрөнгүүдийн/ цуглуулгыг багц гэнэ.  Санхүүгийн менежерийн зорилго нь эрсдлийн тодорхой түвшинд өгөөжийг боломжит дээд хэмжээнд хүргэх буюу өгөөжийн тодорхой түвшинд эрсдлийг боломжит доод түвшинд хүргэх замаар үр ашигтай багцыг бүрдүүлэхэд оршино.
  • 32.
    Áàãöûí õ¿ëýýãäýæ áóéºãººæ EWERWERWERWER jnnp **...** 2211 
  • 33.
  • 34.
     Багцад оржбуй активын тоо өсөх тусам тооцоололт нь илүү нарийн төвөгтэй болно. А,В,С,D гэсэн 4 төрлийн үнэт цааснаас бүрдсэн багцын стандарт хазайлтыг тооцъё.  1. Үнэт цааснуудын багцад эзлэх хувийн жин нь А-20хувь, В-30 хувь, С-40 хувь, D-10 хувь  2. Үнэт цааснуудын корреляцийн коэффициент нь AB-0.3, AC-0.5, AD-0.2, BC-0.6, BD-0.8, CD- 0.4  3. Үнэт цааснуудын хүлээгдэж буй өгөөжийн стандарт хазайлт нь А-4, В-8, С-20, D-10 тус тус байна.
  • 35.
     Стандарт хазайлтба корреляцын коэффициентын өгөгдлүүдийг дараах байдлаар бичнэ. SDa SDb SDc SDd SDa Raa Rab Rac Rad SDb Rba Rbb Rbc Rdc SDc Rca Rcb Rcc Rcd SDd Rda Rdb Rdc Rdd
  • 36.
    4 8 2010 4 1 0.3 0.5 0.2 8 0.3 1 0.6 0.8 20 0.5 0.6 1 0.4 10 0.2 0.8 0.4 1
  • 37.
    Wa Wb WcWd Wa Caa Cab Cac Cad Wb Cba Cbb Cbc Cbd Wc Cca Ccb Ccc Ccd Wd Cda Cdb Ccc Cdd
  • 38.
    0.2 0.3 0.40.1 0.2 16 9.6 40 8 0.3 9.6 64 96 64 0.4 40 96 400 80 0.1 8 64 80 100
  • 39.
    WaWaCaa WaWbCab WaWcCacWaWdCad WbWaCba WbWbCbb WbWcCbc WbWdCbd WcWaCca WcWbCcb WcWcCcc WcWdCcd WdWaCda WdWbCdb WdWcCdc WdWdCdd
  • 40.
    0.64 0.576 3.20.16 0.576 5.76 11.52 1.92 3.2 11.52 64 3.2 0.16 1.92 3.2 1.0
  • 41.
     4. 3-рүе шатанд тооцож гаргасан коэффициентуудын нийлбэрийг олоод квадрат язгуур гаргана.
  • 42.
     Êîððåëÿöèéí êîýôôèöèåíòíü [-1,1] çàâñàðò îðøäîã áºãººä ¿¿íèéã äàðààõ òîìú¸îãîîð òîäîðõîéëæ áîëíî.  i –ð ¿íýò öààñíû ºãººæ /%/  i –ð ¿íýò öààñíû õ¿ëýýãäýæ áóé ºãººæ /%/  j – ð ¿íýò öààñíû ºãººæ /%/  j –ð ¿íýò öààñíû õ¿ëýýãäýæ áóé ºãººæ /%/  Áîëîìæèò ºãººæ¿¿äèéí õóâèëáàðóóäûí òîî                 n i n j jjii n ji jjii ji ERKERK ERKERK r 1 1 22 1, , * * iK iER ÐK jER n
  • 43.
    Êîððåëÿöèéí êîýôôèöèåíò íüi áà j -ð ¿íýò öààñíû õîîðîíäûí õàìààðëûã ñóäàëäàã. Õýðýâ i áîëîí j –ð ¿íýò цààñíû ºãººæèéí õàìààðëûí êîýôôèöåíò íü:     
  • 44.
     Хоорондоо сөрөгхамааралтай активуудаар багц бүрдүүлбэл багцын өгөөжийн хэлбэлзэл багасч улмаар багцын эрсдэл буурна. Нэг активын өгөөж буурч байхад нөгөөгийнх нь өсөх замаар нэг нэгнийхээ алдагдлыг нөхөн ерөнхийдөө өгөөжийн тогтвортой байдлыг бий болгодог. Ийм багцын нийт эрсдэл нь багцад орсон актив тус бүрийн эрсдлээс бага байх боломжтой. Багцад орсон активууд маш бага эерэг хамааралтай байгаа тохиолдолд мөн багцын нийт эрсдэл бага түвшинд байна.
  • 45.
    Эрсдлийн òºðºë êîýôôèöèåíò  ÍÈÉÒ ÐÈÑÊ = ÑÈÑÒÅÌÈÉÍ ÐÈÑÊ + ÑÈÑÒÅÌÈÉÍ ÁÓÑ ÐÈÑÊ  Ñèñòåìèéí áóñ ðèñê ãýäýã íü çºâõºí òóõàéí 1 ¿íýò öààñàíä ë íºëººëäºã, ººðººð õýëáýë çîõèöóóëæ áîëîõ ðèñê. Òóõàéëáàë äèâåðñèôèêàöèéí àðãààð ýíý ðèñêèéã áóóðóóëæ áîëäîã. Äèâåðñèôèêàöè ãýäýã íü ¿íýò öààñíûõàà òîîã îëîí ÿíç òºðºë áîëãîõ àðãà þì.  Ñèñòåìèéí ðèñê ãýäýã íü äýýð äóðäñàí÷ëàí äèâåðñèôèêàöè õèéõ çàìààð çîõèöóóëæ áîëäîãã¿é ðèñê þì.  Ýíý ðèñê íü á¿õ ¿íýò öààñàíä íºëººëæ áàéäàã. Ýíý ðèñê íü äàéí áàéëäààí, èíôëÿöè, îëîí óëñûí õàðèëöàà ãýõ ìýò øàëòãààíóóäààñ íºëººëºí ¿¿ñäýã. Ýíý ðèñêèéã Áåòà êîýôôèöèåíòýýð õýìæèíý.
  • 46.
    Ðèñêèéí òºðºë êîýôôèöèåíò  Çàõ çýýëèéí ºãººæ õýðõýí ººðчëºãäºõ ººðчëºëò íü òóõàéí ¿íýò öààñíû ºãººæèä íºëººëäºã íºëººëëèéã õàðóóëäàã èíäåêñèéã Áåòà êîýôôèöèåíò ãýæ íýðëýíý. Çàõ çýýëèéí ºãººæ ãýäýã íü çàõ çýýë äýýð áàéãàà á¿õ ¿íýò öààñûã 1 áàãö ãýâýë ýäãýýð ¿íýò öààñíû äóíäàæ ºãººæèéã õýëíý. Äóðûí ¿íýò öààñíû õóâüä Áåòà êîýôôèöèåíòèéã äàðààõ àðãààð òîîöíî.  i = SDm mCorryiSDi ,*
  • 47.
    Ðèñêèéí òºðºë êîýôôèöèåíò  Áàãöûí õóâüä  êîýôôèöèåíòèéã äàðààõ àðãààð òîîöîîëíî.  p = W1 * 1 + W2 * 2 + … + Wn * n = j  ð – Áàãöûí áåòà êîýôôèöèåíò  Wj – Áàãöàä áàéãàà i – ð ¿íýò öààñíû áàãöàä ýçëýõ õóâèéí æèí  j = Áàãöàä áàéãàà i – ð ¿íýò öààñíû áåòà  n j Wj 1 *
  • 48.
    Áåòà Õºäºë㺺í Òàéëáàð 2.0(ðèñêòýé ) Çàõ çýýëòýé íýã èæèë чèãëýëýýð õºäºëäºã Çàõ çýýëýýñ 2 äàõèí èõ ìýäðýìæòýé 1.0 Çàõ çýýëèéí äóíäàæòàé èæèë ðèñêòýé 0.5 (ðèñêòýé ) Çàõ çýýëèéí äóíäæààñ 2 äàõèí áàãà 0 Çàõ çýýëèéí õºäºëãººíººñ îãò õàìààðàëã¿é - 0.5 (ðèñêòýé ) Çàõ çýýëýýñ ýñðýã чèãëýëýýð õºäºëäºã Çàõ çýýëèéí äóíäæààñ 2 äàõèí áàãà - 1.0 Çàõ çýýëèéí äóíäàæòàé èæèë ðèñêòýé 2.0 Çàõ çýýëýýñ 2 äàõèí èõ ðèñêòýé
  • 49.
     Õºðºí㺠àêòèâóóäûíýðñäýë áà ºãººæèéí õîîðîíäûí óÿëäàà õîëáîî, õàìààðëûã èëýðõèéëñýí îíîëûã êàïèòàëûí ¿íýëãýýíèé çàãâàð ãýæ íýðëýäýã. Á¿õ òºðëèéí ñàíõ¿¿ãèéí øèéäâýð ãàðãàëòóóä äàõü ýðñäýë ºãººæèéí õàðüöààã ÊÕ¯Ç-ã àøèãëàí òîäîðõîéëíî.  Kj =Rf + j * ( Km – Rf )  Kj – äóðûí j ¿íýò öààñíààñ õºðºí㺠îðóóëàãчèéí øààðäàõ ºãººæèéí õóâü  Rf – ðèñêã¿é ºãººæèéí õóâü õýìæýý / Ãîëäóó çàñãèéí ãàçðûí óðò õóãàöààò áîíä äýýð àâч ¿çäýã /  Áåòàj – äóðûí j ¿íýò öààñíû áåòà êîýôôèöèåíò  Km – çàõ çýýëèéí äóíäàæ ºãººæèéí õóâü õýìæýý
  • 50.
    Àøèãëàñàí ìàòåðèàë  Ë.Æàðãàë, Æ. Áàò-ªëçèé “Ñàíõ¿¿ãèéí ìåíåæìåíò” ãóðàâäóãààð õýâëýë, ÓÁ õîò 2008 îí  Ð. Áàÿíñàí “Áèçíåñèéí ñàíõ¿¿” ÓÁ õîò 2003 îí  Á. Á¿æèíëõàì “Ñàíõ¿¿ãèéí óäèðäëàãà” ÓÁ õîò 2015 îí  Ö. Àþóðçàíà “Êîìïàíèé ñàíõ¿¿” ÓÁ õîò 2009 îí  Stephen A.Ross, Randolph W.Westerfield, Jeffrey F.Jaffe “ Corporate finance” 1996 In the United States of America