AHMED FOUAD MAHMOUDAHMED FOUAD MAHMOUD
OPHTHALMOLOGISTOPHTHALMOLOGIST
MGHMGH
OCULAR
TRAUMA
History-Questions to askHistory-Questions to ask
 Onset, durationOnset, duration
 Patient’s occupationPatient’s occupation
 Exposure toExposure to
chemicals, UV light,chemicals, UV light,
cosmetics, etccosmetics, etc
 Trauma, foreign body,Trauma, foreign body,
contact lenscontact lens
 Type of painType of pain
 PhotophobiaPhotophobia
 Exudate?Exudate?
 Systemic symptoms-Systemic symptoms-
fever, N/V, rash,fever, N/V, rash,
arthritisarthritis
 Past medical history-Past medical history-
DM, HIV, collagenDM, HIV, collagen
vasc disease, HTN,vasc disease, HTN,
glaucoma, eyeglaucoma, eye
surgerysurgery
EXTERNAL EYEEXTERNAL EYE
Examine periorbital skin andExamine periorbital skin and
lids forlids for::
TraumaTrauma
InfectionInfection
DysfunctionDysfunction
DeformityDeformity
CrepitusCrepitus
ProptosisProptosis
Subcutaneous emphysemaSubcutaneous emphysema
FOREIGN OBJECTSFOREIGN OBJECTS
 dustdust
 dirtdirt
 metalmetal
 splintersplinter
 rustrust
 pens/pencilspens/pencils
 glass, etc.glass, etc.
TREATMENTTREATMENT
FOREIGN OBJECTSFOREIGN OBJECTS DO NOT rub the eyeDO NOT rub the eye
 flush eye with tepid water from innerflush eye with tepid water from inner
corner to outer corner of eye untilcorner to outer corner of eye until
object is freeobject is free (use gentle water flow)(use gentle water flow)
 may invert eyelid onto Q-tip, andmay invert eyelid onto Q-tip, and
gently flush objectgently flush object
 if still in, close both eyes & seekif still in, close both eyes & seek
medical attentionmedical attention
 keep patient informed as they can’tkeep patient informed as they can’t
seesee
EYE INJURIESEYE INJURIES
 CAUSES OF BLUNTCAUSES OF BLUNT
EYE TRAUMA:EYE TRAUMA:
 fists (altercations)fists (altercations)
 snowballssnowballs
 baseballs/softballsbaseballs/softballs
 doors, etc.doors, etc.
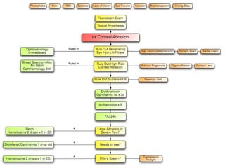
Orbital Wall FractureOrbital Wall Fracture
algorithm
Vitreous HemorrhageVitreous Hemorrhage
Retinal HemorrhageRetinal Hemorrhage
Optic Disc HemorrhageOptic Disc Hemorrhage
TREATMENTTREATMENT
BLUNT EYE TRUAMABLUNT EYE TRUAMA
 have victim sit semi-uprighthave victim sit semi-upright
 close both eyesclose both eyes
 seek medical attentionseek medical attention
immediatelyimmediately
 DODO NOTNOT place any weight ontoplace any weight onto
globe of eyeglobe of eye
 DODO NOTNOT place ice on the eyeplace ice on the eye
PENETRATINGPENETRATING
EYE INJURIESEYE INJURIES
 CAUSES :CAUSES :
 penspens
 ice picksice picks
 knivesknives
 bulletsbullets
 roofing staplesroofing staples
 pool sticks, etc.pool sticks, etc.
staple
TREATMENTTREATMENT
PENETRATING EYEPENETRATING EYE
 place victim inplace victim in semi-sittingsemi-sitting
positionposition
 closeclose both eyesboth eyes of victimof victim
 NO pressureNO pressure on the eyeon the eye
 dry gauze pads over both eyesdry gauze pads over both eyes
 seek medical attentionseek medical attention
immediatelyimmediately
 victimvictim can’t seecan’t see when both eyeswhen both eyes
are covered, keep themare covered, keep them
CHEMICAL BURNSCHEMICAL BURNS
 AcidAcid
 destroys eye withindestroys eye within
30 min. & appears30 min. & appears
“beefy red”“beefy red”
 flush immediatelyflush immediately
with tepid, gentlewith tepid, gentle
flow water, fromflow water, from
inner to outerinner to outer
corner of eye 20corner of eye 20
minutes minimumminutes minimum
 AlkaliAlkali
 destroys eye indestroys eye in
30 seconds &30 seconds &
appearsappears “milky“milky
white”white”
 flush immediatelyflush immediately
with tepid, gentlewith tepid, gentle
flow water, fromflow water, from
inner to outerinner to outer
corner of eye 20corner of eye 20
minutes minimumminutes minimum
EYE TRAUMA
EYE TRAUMA
EYE TRAUMA
EYE TRAUMA
EYE TRAUMA
EYE TRAUMA
EYE TRAUMA
EYE TRAUMA
EYE TRAUMA
EYE TRAUMA
EYE TRAUMA
EYE TRAUMA

EYE TRAUMA

  • 2.
    AHMED FOUAD MAHMOUDAHMEDFOUAD MAHMOUD OPHTHALMOLOGISTOPHTHALMOLOGIST MGHMGH
  • 4.
  • 5.
    History-Questions to askHistory-Questionsto ask  Onset, durationOnset, duration  Patient’s occupationPatient’s occupation  Exposure toExposure to chemicals, UV light,chemicals, UV light, cosmetics, etccosmetics, etc  Trauma, foreign body,Trauma, foreign body, contact lenscontact lens  Type of painType of pain  PhotophobiaPhotophobia  Exudate?Exudate?  Systemic symptoms-Systemic symptoms- fever, N/V, rash,fever, N/V, rash, arthritisarthritis  Past medical history-Past medical history- DM, HIV, collagenDM, HIV, collagen vasc disease, HTN,vasc disease, HTN, glaucoma, eyeglaucoma, eye surgerysurgery
  • 6.
    EXTERNAL EYEEXTERNAL EYE Examineperiorbital skin andExamine periorbital skin and lids forlids for:: TraumaTrauma InfectionInfection DysfunctionDysfunction DeformityDeformity CrepitusCrepitus ProptosisProptosis Subcutaneous emphysemaSubcutaneous emphysema
  • 9.
    FOREIGN OBJECTSFOREIGN OBJECTS dustdust  dirtdirt  metalmetal  splintersplinter  rustrust  pens/pencilspens/pencils  glass, etc.glass, etc.
  • 11.
    TREATMENTTREATMENT FOREIGN OBJECTSFOREIGN OBJECTSDO NOT rub the eyeDO NOT rub the eye  flush eye with tepid water from innerflush eye with tepid water from inner corner to outer corner of eye untilcorner to outer corner of eye until object is freeobject is free (use gentle water flow)(use gentle water flow)  may invert eyelid onto Q-tip, andmay invert eyelid onto Q-tip, and gently flush objectgently flush object  if still in, close both eyes & seekif still in, close both eyes & seek medical attentionmedical attention  keep patient informed as they can’tkeep patient informed as they can’t seesee
  • 13.
    EYE INJURIESEYE INJURIES CAUSES OF BLUNTCAUSES OF BLUNT EYE TRAUMA:EYE TRAUMA:  fists (altercations)fists (altercations)  snowballssnowballs  baseballs/softballsbaseballs/softballs  doors, etc.doors, etc.
  • 17.
  • 21.
  • 30.
  • 31.
  • 32.
  • 36.
    TREATMENTTREATMENT BLUNT EYE TRUAMABLUNTEYE TRUAMA  have victim sit semi-uprighthave victim sit semi-upright  close both eyesclose both eyes  seek medical attentionseek medical attention immediatelyimmediately  DODO NOTNOT place any weight ontoplace any weight onto globe of eyeglobe of eye  DODO NOTNOT place ice on the eyeplace ice on the eye
  • 39.
    PENETRATINGPENETRATING EYE INJURIESEYE INJURIES CAUSES :CAUSES :  penspens  ice picksice picks  knivesknives  bulletsbullets  roofing staplesroofing staples  pool sticks, etc.pool sticks, etc. staple
  • 47.
    TREATMENTTREATMENT PENETRATING EYEPENETRATING EYE place victim inplace victim in semi-sittingsemi-sitting positionposition  closeclose both eyesboth eyes of victimof victim  NO pressureNO pressure on the eyeon the eye  dry gauze pads over both eyesdry gauze pads over both eyes  seek medical attentionseek medical attention immediatelyimmediately  victimvictim can’t seecan’t see when both eyeswhen both eyes are covered, keep themare covered, keep them
  • 49.
    CHEMICAL BURNSCHEMICAL BURNS AcidAcid  destroys eye withindestroys eye within 30 min. & appears30 min. & appears “beefy red”“beefy red”  flush immediatelyflush immediately with tepid, gentlewith tepid, gentle flow water, fromflow water, from inner to outerinner to outer corner of eye 20corner of eye 20 minutes minimumminutes minimum  AlkaliAlkali  destroys eye indestroys eye in 30 seconds &30 seconds & appearsappears “milky“milky white”white”  flush immediatelyflush immediately with tepid, gentlewith tepid, gentle flow water, fromflow water, from inner to outerinner to outer corner of eye 20corner of eye 20 minutes minimumminutes minimum