An approach to
Ovarian pathology
Prashant Gupta
Department of Radiodiagnosis
Bir Hospital, NAMS
Current scenario of Ovarian cancer
• Ovarian cancer is the seventh most common malignancy
among women worldwide, accounting for 3.7% of all cases of
cancer in women.
• The incidence of ovarian cancer is highest in developed
nations, where it remains the most lethal gynecologic
malignancy.
• The high mortality rates of ovarian cancer are partly due to its
late detection, with 67% of patients presenting with advanced
disease.
• Survival of patients with ovarian cancer has improved over
the past 40 years.
• Better understanding of tumor biologic characteristics and
improvements in targeted chemotherapy, in conjunction with
advanced surgical techniques, will likely lead to continued
improvements in survival among patients with ovarian cancer.
• However, earlier detection remains one of the most important
strategies for improving the overall outcome in patients with
this disease.
Imaging Strategy for Early Ovarian Cancer: Characterization of Adnexal Masses with Conventional and
Advanced Imaging Techniques1 RSNA 2012
Normal ovaries
• Oval in structures vary in size and appearance
depending on the woman's age, hormonal
status, and stage of the menstrual cycle
• The adult ovary is oval, with maximal
dimensions of 5 × 3 × 2 cm.
• Abnormalities of size are best determined by
calculating ovarian volume using the formula
length × width × thickness × 0.523.
On sonography, the normal
ovary has a relatively
homogeneous echotexture
with a central, more
echogenic medulla. Small,
well-defined anechoic or
cystic follicles may be seen
peripherally in the cortex.
In the menstruating adult female, a normal
ovary may have a volume as large as 22 cc
Post menopausal: >8cc definetely abnormal
• Location
- variable in different patients
• Typical location is lateral, superior, or
posterior to the uterine fundus or in the cul-
de-sac.
• When the uterus is retroverted, the ovaries
are anterior or lateral to the uterus.
• The pelvic ureters form an important
anatomic landmark that assist in the
recognition of the origin of pelvic masses .
• The ovaries are anterior to the ureters, so an
ovarian mass will displace the ureter
posteriorly or posterolaterally.
• Iliac lymph nodes are lateral to ureters, so
adenopathy will displace the ureters medially
or anteromedially.
EVS. Dominant follicle (arrows)
developing in a normal ovary.
EVS. Atrophic postmenopausal
ovary (arrowheads).
• EVS. Clot retraction within a
normal corpus luteum
(arrows)
• The angular margins and
lack of blood flow within
the solid triangular area
confirm this is clot rather
than a solid nodule
• Normal ovary. Helical
CT shows bilateral
physiological ovarian
cysts
Normal MR Anatomy
• On T2WIs
- normal ovaries of fertile women are easily identified by the
bright signal of the follicles.
• On T1WIs
- follicles are low or intermediate in signal.
• The cortex of the ovary in the premenopausal
woman is darker in the signal than the medulla on T2WIs.
• The postmenopausal ovary is more difficult to identify
because of the absence of follicles and the nearly equal
signal intensity of the cortex and medulla on both T1WIs
and T2WIs.
Ovarian Tumors
Pathologic Characteristics
• Epithelial tumors most commonly occur after the age of 20
and are more likely to be malignant as age increases and in
those who are postmenopausal.
• Germ cell tumors occur most frequently in young women,
with a benign mature cystic teratoma (dermoid cyst)
representing the most common germ cell tumor and the
most prevalent benign ovarian neoplasm.
• Sex cord–stromal tumors are rare and may occur at any age.
Some produce hormones (eg, estrogen and testosterone) and
may manifest with associated clinical features such as
endometrial hyperplasia and masculinization.
Etiopathogenesis
• Most pelvic high-grade serous carcinomas, which include
primary ovarian, fallopian tube, and peritoneal tumors, are
thought to originate from fallopian tube mucosa
rather than the ovary, which may explain the high incidence of
peritoneal spread at the time of diagnosis.
• Chronic inflammation in the fallopian tubes resulting from
exposure to retrograde menstrual blood and ascending
infection from the lower genital tract are two proposed
theories, and future research may target possible causative
inflammatory agents in vaginal fluid as a method of screening
for pelvic serous carcinomas.
• In its early stages, ovarian cancer is often asymptomatic,
resulting in late detection.
• Symptomatic ovarian cancer is more frequently associated
with advanced disease.
Management of Adnexal Masses
• The likelihood of malignancy in an adnexal cyst or mass
profoundly influences management.
• Benign ovarian masses may be conservatively managed or
surgically removed with minimally invasive or fertility-
sparing techniques such as cystectomy and unilateral
oophorectomy .
• Conversely, patients with a malignant mass who are deemed
suitable for surgery should undergo full staging laparotomy
and complete or optimal tumor debulking (cytoreductive)
surgery by a gynecologic oncology specialist surgeon to
ensure the best outcome
Serum Tumor Markers
• The most commonly used and widely available biomarker for
epithelial ovarian cancer is cancer antigen (CA)–125.
• In premenopausal women, a serum CA-125 level above 35
kU/L has high sensitivity (83%) for ovarian cancer;
• High false-positive rates may be reduced by using serial CA-
125 measurements, a more specific method for determining
malignancy
however, its specificity is low (60%) because CA-125
may also be elevated due to -
• Gynecological/obstetrics
– Benign conditions
• Fibroids
• Endometriosis
• Adenomysosis
• Benign ovarian cysts
• PID
• First trimester pregnancy
– Malignancy
• Ovarian Ca
• Fallopian tube malignancy
• Primary peritoneal Ca
• Non-gynecological
– Hepatic cirrhosis
– Acute peritonitis
– Peritoneal infection (TB)
– Acute pancreatitis
• Normal patients – 1%
• Human epididymal protein 4 (HE4) is a relatively new tumor
marker.
• Elevated serum HE4 levels have been shown to have higher
sensitivity (89%) and specificity (92%) than CA-125 for
distinguishing ovarian cancer from benign ovarian disease in
premenopausal women, particularly early stage disease.
• In women with elevated CA-125 levels, the presence of a
normal HE4 level has a very high negative predictive value,
ruling out 98% of invasive cancers.
Role of Imaging in Ovarian Tumours
1. Imaging plays a crucial role in the initial detection of
adnexal lesions and is used to confirm the presence
of a mass, identify the organ of origin, and
characterize the features of the mass and the
likelihood of malignancy or benignity.
1. It thus has a role in treatment planning as well as in
the follow up of the patients.
Ultrasonography
• Ovarian cancer may be incidentally found at any cross-sectional imaging
modality. However, ultrasonography (US) remains the first-line modality
for investigating a suspected adnexal mass.
• The risk of malignancy in a simple unilocular anechoic cyst that is smaller
than 5 cm is low, at less than 1% in premenopausal women and 1.6% in
postmenopausal women.
• According to a recent consensus statement by the Society of Radiologists
in Ultrasound, in asymptomatic premenopausal women with an anechoic
cyst smaller than 5 cm and in postmenopausal women with an anechoic
cyst smaller than 1 cm, no surveillance is necessary.
• Morphologic features at US that are suggestive of ovarian
malignancy include
– an irregular solid mass
– an irregular multilocular cystic mass
– solid components or papillary vegetations on the cyst wall
– high flow within solid components on color Doppler images
– ascites
– peritoneal nodules and other evidence of metastases.
• Solid components or papillary projections in a cystic adnexal
mass on gray-scale US images are the most significant
indicators of malignancy.
Risk of Malignancy Index
• The RMI is a validated tool used to triage patients with an adnexal mass
after they undergo US and help direct further treatment strategies.
• It is calculated on the basis of the patient’s menopause status (the “M”
score), serum CA-125 level, and US features of malignancy (the “U”
score), which are most accurately assessed at transvaginal US.
• A high (>200) RMI value indicates a high risk for ovarian malignancy and
often prompts referral to a specialist gynecologic cancer center for staging
at computed tomography (CT). An intermediate (25–200) RMI value is
considered by many authors to require further investigation with magnetic
resonance (MR) imaging to characterize an indeterminate adnexal lesion.
A low (<25) RMI value indicates a low risk for ovarian cancer.
For example, in a
premenopausal woman with
a CA-125 level of 91 kU/L and
two US features that are
suspicious for malignancy (a
solid component projecting
from the cyst wall and
bilateral lesions), the “U”
score was 3 and the “M”
score was 1 . These scores
were combined with the
formula RMI = U (3) × M (1) ×
CA-125 level (91) to yield an
RMI value of 273, which is
indicative of a high risk of
malignancy. Thus, this patient
needs referral to a specialist
gynecologic cancer center.
Computed Tomography
• No study has specifically investigated the use of CT as a tool
for depicting early ovarian cancer, and there is currently no
evidence to support such a study.
• Useful morphologic information may be gained from the use
of intravenous contrast material–enhanced CT, such as the
presence of a complex cystic mass with enhancing solid
components or ancillary features such as ascites and omental
or peritoneal deposits in a malignancy.
• Contrast-enhanced CT is the standard modality used to stage
suspected ovarian cancers seen at US.
• Stage I: This stage describes
cancer that is located only in the
ovaries (T1, N0, M0).
• Stage IA: The cancer is
encapsulated and is located in
only one ovary with no spread
to pelvic lymph nodes or other
parts of the body (T1a, N0, M0).
• Stage IB: The cancer is
encapsulated and is located in
both ovaries with no spread to
pelvic lymph nodes or other
parts of the body (T1b, N0, M0).
• Stage IC: The cancer is in one or
both ovaries with either a
ruptured capsule or tumor
spread to the ovarian surface or
cancerous cells in the
abdominal fluid (T1c, N0, M0).
• Stage II: The cancer is in one or
both ovaries and has grown into
the pelvis (T2, N0, M0).
• Stage IIA: The cancer has grown
into the uterus or fallopian
tubes, but not to the pelvic
lymph nodes or distant organs
(T2a, N0, M0).
• Stage IIB: The cancer has spread
to other pelvic tissue, but not to
lymph nodes or distant organs
(T2b, N0, M0).
• Stage IIC: The cancer has spread
into the pelvic area and is
shedding cancer cells into the
abdominal fluid (T2c, N0, M0).
• Stage III: The cancer is located in one
or both ovaries and the pelvis and has
spread into the peritoneum (T3, N0,
M0).
• Stage IIIA: The cancer has spread
microscopically throughout the pelvis
(T3, N0, M0).
• Stage IIIB: The cancer has spread into
the peritoneal area with areas of
tumor growth that are 2 cm or smaller
(T3b, N0, M0).
• Stage IIIC: This stage describes any
cancer that has spread into the
peritoneal area with areas of tumor
growth larger than 2 cm (T3c, N0, M0).
Or, the cancer has spread to the lymph
nodes in the retroperitoneal or
inguinal areas (any T, N1, M0).
• Stage IV: This
stage describes
any cancer that
has spread to
distant organs
(any T, any N,
M1).
Positron Emission Tomography Combined with
CT
• The role of fluorine 18 fluorodeoxyglucose (FDG) positron emission
tomography (PET)/ CT in the initial evaluation of patients with ovarian
cancer is limited, especially in those with early stage disease and in
characterizing adnexal masses.
• Although ovarian carcinoma is usually FDG avid, many benign ovarian
lesions—such as endometriomas, benign cystic teratomas, inflammatory
masses, and physiologic changes—also demonstrate FDG uptake.
• In some cases, FDG PET/CT may be used in the staging and assessment of
recurrent ovarian cancer.
MR Imaging
• MR imaging plays a crucial role in characterizing adnexal masses that are
indeterminate at US and determining the origins of pelvic masses.
• MR imaging is the most useful modality for evaluating adnexal lesions that
are indeterminate at gray-scale US.
• Conventional MR imaging sequences include T1-weighted, T2-weighted,
and fat-suppressed post contrast T1-weighted images, which provide
predominantly anatomic information on the basis of the signal
characteristics of the adnexal mass.
• MR imaging has the ability to differentiate fat, blood products, and fibrous
content within adnexal masses, features that may have a complex
appearance at US.
• MR imaging characteristics that are indicative of benignity
include high signal intensity on T1-weighted images
(indicative of fat or blood) with subsequent loss of signal
intensity on fat-suppressed images (indicative of fat), high
signal intensity on T1-weighted fat-suppressed images
(indicative of blood), and low signal intensity on T2-
weighted images (indicative of fibrous tissue or
hemosiderin).
• In particular, solid adnexal tissue that demonstrates low
signal intensity on T2-weighted images has been shown to
be highly indicative of a benign or noninvasive lesion (P <
.0001).
• At MR imaging performed with conventional protocols,
morphologic features that are indicative of a malignant
adnexal mass include
• the presence of both solid and cystic areas within a
lesion;
• necrosis within a solid lesion;
• papillary projections from the wall or septum of a
cystic lesion;
• an irregular septum or wall;
• multiple thickened (>3 mm) septations;
• a large size (>6 cm);
• bilateral lesions;
• and ascites, peritoneal disease, or lymphadenopathy
Contrast-enhanced MR Imaging
• T1-weighted fat-suppressed images obtained before and after
administration of contrast material enable distinguishing
enhancing solid components or papillae, features that are
suspicious for malignancy, from debris and clots within a
cystic lesion, which do not enhance.
• MR imaging may help characterize the composition of a
complex adnexal mass. For example, solid tissues that
demonstrate very low signal intensity on T2-weighted images
and low signal intensity on T1-weighted images are indicative
of fibrous or mineralized content. A lack of enhancement
further indicates a benign mass.
Dynamic Contrast-enhanced MR Imaging
• Dynamic contrast-enhanced MR imaging may depict changes in signal
intensity in different phases of intravenous contrast material
administration and provide information on tumor vascularity and
perfusion.
• The use of postprocessing subtraction techniques at dynamic contrast-
enhanced MR imaging facilitates more accurate assessment of
enhancement in cystic masses that are hyperintense on unenhanced T1-
weighted fat-suppressed images.
• Similarly, it helps confirm the absence of enhancing solid components
within high-signal-intensity locules in mucinous cystadenoma.
• Image subtraction enables depiction of true enhancement in solid
components within high-signal-intensity lesions, which may be difficult at
visual assessment alone
• It has been shown that, on multiphase dynamic contrast-
enhanced MR images, malignant ovarian masses exhibit
strong early enhancement (within 60 seconds of injection)
more frequently than do benign lesions.
Diffusion-weighted Imaging
• DWI and its quantitative derivative, apparent diffusion
coefficient (ADC)—which is displayed as a map or expressed
as a value—are additional techniques used to assess adnexal
masses.
• However, their diagnostic contribution to differentiating
between benign and primary malignant adnexal lesions
remains controversial.
• In general, malignant lesions tend to be more cellular and
demonstrate restricted diffusion, thereby retaining high signal
intensity, low signal intensity on corresponding ADC maps.
Therefore, DWI may improve detection of malignant lesions
by increasing their conspicuity, and it is particularly helpful
for identifying peritoneal metastases and recurrent disease.
• The use of diffusion-weighted images in conjunction with T2-weighted
images may help visually distinguish benign and malignant adnexal
lesions.
• In one study, complex adnexal lesions with a solid portion that was
hypointense on both diffusion-weighted (b = 1000 sec/mm2) and T2-
weighted images were all found to be benign (P < .0001).
• In comparison, lesions that were hyperintense on diffusion-weighted
images (b = 1000 sec/mm2) and had intermediate signal intensity on T2-
weighted images were likely to be malignant (P < .0001)
Benign cystic teratoma
• Dermoid cyst, is the most common germ cell neoplasm of the
ovary.
• Lesions contain mature elements derived from ectoderm,
mesoderm, or endoderm, resulting in a broad range of
appearances.
• Age 10-30 yrs
• Most common ovarian neoplasm ,b/l in 15- 25% cases
• Predominantly cystic , presence of mature ectodermal
elements such as bone teeth and hair give them a complex or
varied appearance
• US findings that are characteristic of a mature cystic teratoma
are:
• Hypoechoic mass with hyperechoic nodule (Rokitansky nodule
or dermoid plug)
• Usually unilocular (90%)
• May contain calcifications (30%)
• May contain hyperechoic lines caused by floating hair
• May contain a fat-fluid level, i.e. fat floating on aqueous fluid
ultrasound appearance is that of a
cystic mass, with a hyperechoic solid
mural nodule, which is called a
Rokitansky nodule or dermoid plug.
case the transvaginal ultrasound shows
the 'tip-of-the-iceberg' sign: acoustic
shadowing from the hyperechoic part of
the dermoid cyst.
• US features are usually characteristic, but lesions may be
discovered or further characterized by MR or CT.
• The cysts are filled with liquid sebaceous material that is fat
density on MR and CT.
• Internal contents include the Rokitansky nodule, which
commonly includes hair, teeth, bone, or cartilage
• On T1WIs MR shows
-the sebaceous material as very high intensity.
• Signal decreased on T2WIs, approximating fat signal.
• Fat content is confirmed by in-phase and out-of-phase
gradient recall images or frequency-selective fat-saturation
images.
• CT demonstration of fat density within a cystic adnexal mass
is definitive.
• CT and plain radiographs show bone and tooth formation
within the mass.
• Mature cystic teratomas, even though benign, are often
resected because of increased risk of ovarian torsion, the
most commonly associated complication.
• Other complications associated with teratoma are infection,
rupture (spontaneous or trauma) and, rarely, hemolytic
anemia (resolves with resection).
• Malignant transformation can occur but is also rare (< 2%).
Axial T1-weighted image in the same
patient shows a bright lesion with an
internal septation.
On the T1-weighted image with fat
suppression there is suppression of
the signal.
This confirms the fatty content and is
diagnostic of a teratoma.
• Benign Cystic
Teratoma. CT
performed without
contrast reveals a fat-
density mass (arrow) in
the pelvis of a 28-year-
old woman. The
appearance is
diagnostic of a benign
cystic teratoma.
Serous cystadenocarcinoma
• Serous tumours are predominantly cystic masses.
• They may show wall thickening and nodularity, internal solid
areas and septations.
• Malignant tumours tend to have more nodularity and solid
areas than their benign counterparts
• TAS. Adnexal cyst with
one solid area and
some fine internal
echoes suggestive of a
serous
cystadenocarcinoma.
• Histology confirmed
aborderline malignant
tumour
• Transverse (A) transvaginal ultrasound image of the pelvis shows
bilateral cystic adnexal masses (T). Sagittal images of right (B) with
mural nodularity
Mucinous cystadenocarcinomas
• large predominantly cystic masses but tend to be
multiloculated with multiple thick internal septations and
diffuse internal echoes due to their high mucin content .
• Benign mucinous cystadenomas similarly contain thick
irregular septations such that, in the absence of ascites
or lymphadenopathy, it is impossible to distinguish a
benign from a malignant mucinous tumour.
• However, in spite of their worrying appearance. only
10%- of mucinous tumours are actually malignant.
• Between 60 and 70% of serous tumours and 5 and 10 %
of mucinous tumours are bilateral.
• TAS. Benign mucinous
cystadenoma showing
the typical
multiloculated
appearance-impossible
to differentiate from a
malignant tumour.
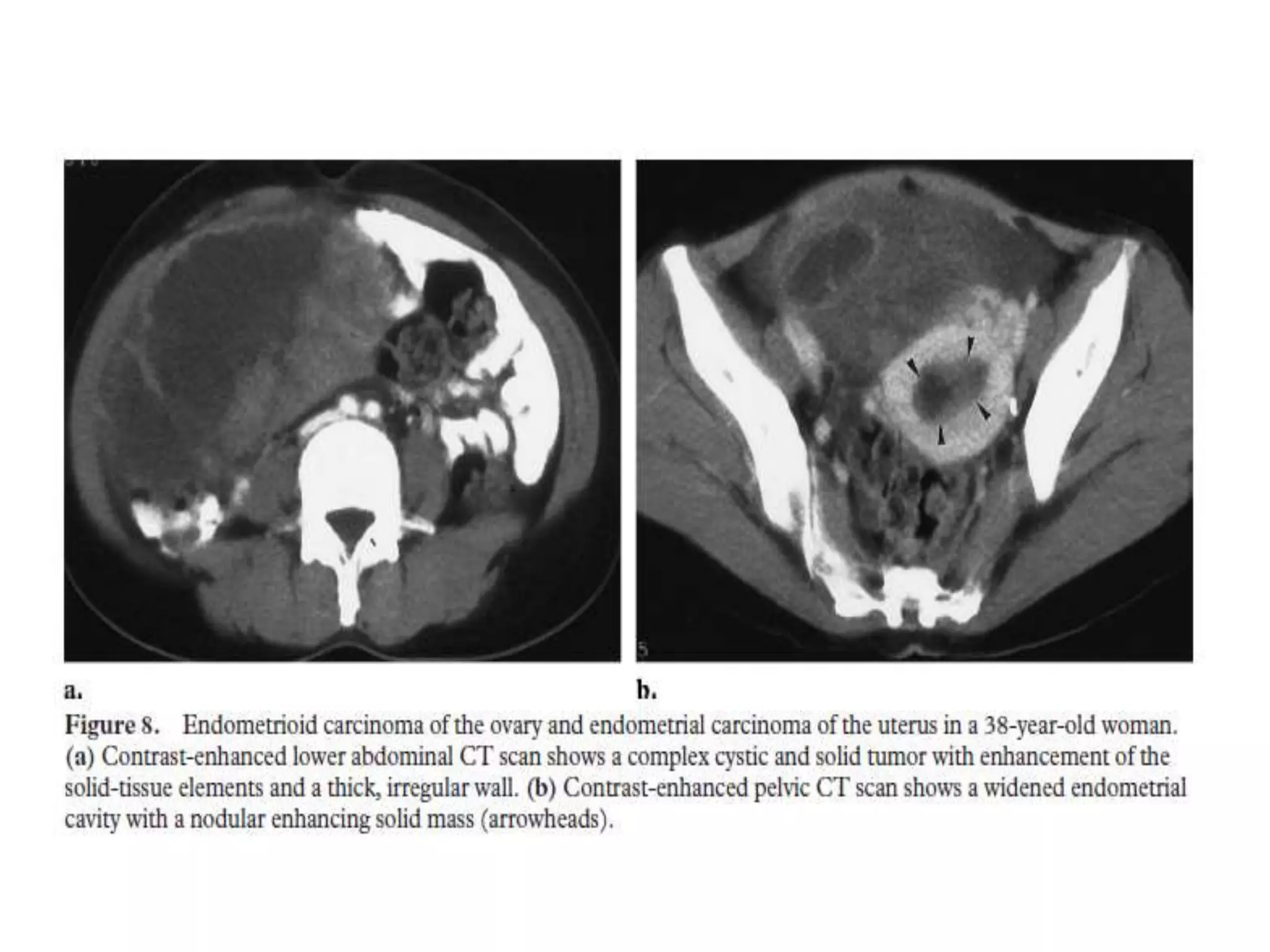
Endometrioid Carcinoma
• Endometrioid carcinomas represent approximately 10%–15% of all ovarian
carcinomas.
• They are almost always malignant.
• About 15%–30% are associated with synchronous endometrial carcinoma
or endometrial hyperplasia.
• Although rare, endometrioid carcinoma is the most common malignant
neoplasm arising from endometriosis, followed by clear cell carcinoma.
• Bilateral involvement is seen in 30%– 50% of cases.
• Imaging findings are nonspecific and include a large, complex cystic mass
with solid components.
• Endometrial thickening can be seen on imaging studies.
Clear Cell Carcinoma
• ~5% of ovarian carcinomas and are always
malignant.
• Majority in stage I at the time of diagnosis and
tends to have a better prognosis than other
ovarian malignancies.
• Second most common malignancy occurring in
patients with endometriosis.
Fig. Clear cell carcinoma: T2WI - unilocular mass with a
single small solid papillary projection inferiorly.
• Large smooth-walled unilocular cyst with solid protrusions.
• Internal signal intensity on T1-weighted images varies from
high to low.
• Solid protrusions are usually small and few in number.
Brenner’s tumors
• Rare lesions (2% to 3% of all ovarian tumors), and are
composed of transitional cells and dense stroma.
• Rarely malignant, usually less than 2 cm, and typically
discovered incidentally.
• Appears as either a multilocular cystic mass with a solid
component or as a small predominately solid mass - mild or
moderate enhancement at CT.
• Extensive calcification within the solid component is often
present.
• MRI: dense stroma - low T2-weighted signal similar to that of
a fibroma.
Fig. Brenner’s tumor in a 66-year-old patient.
A, Solid 3-cm right adnexal tumor (arrow) on
noncontrast CT. B, Axial T2WI - well-
delineated lesion (arrow) of low signal
intensity. C, CE T1WI with fat suppression -
slightly inhomogeneous architecture with
small areas of low signal intensity surrounded
by peripheral areas of intermediate signal
intensity (arrow).
Sex cord tumours
• This group of tumours includes
-Fibromas and the hormone-secreting tumours such as thecomas,
granulosa cell tumours and Sertoli cell tumours (arrhenoblastomas).
They are
• usually benign solid tumours.
• Patients with functioning tumours often present with the symptoms
due to the excess hormone production eg: post menopausal
bleeding
• Fibromas (m/c sex cord stromal tumors) are benign slow-growing
tumours which when large may be associated with ascites and
pleural effusions, a condition known as Meigs'syndrome (in 1%
cases).
• Fibromas can be heavily calcified
• EVS. Ovarian fibroma.
Homogeneous solid
mass (arrows) arising
from the ovary
(arrowheads)
Granulosa cell tumor
• Most common malignant sex stromal tumor
and most common oestrogen producing
tumor
• Cystic multilocular mass without papillary
projection
• Precocious puberty
• Sertoli-Leydig cell tumor
– Most common virilizing ovarian neoplasm
Malignant germ cell tumours
(dysgerminomas, immature teratomas)
• occur predominantly in young women (mean age of
approximately 20 years).
• They are usually large solid tumours but typically only stage I
at presentation.
• They are associated with raised levels of various tumor
markers eg hcg ,AFP, Ca- 125
• TAS. Large malignant
germ cell tumour in a
25-year-ofd.
• Doppler shows typical
low impedance flow
with RI of 0.5.
• Cystadenocarcinoma of
Ovary. Sagittal plane T2WI in a
63-year-old woman
demonstrates a cystic adnexal
mass (arrowheads) with a
prominent solid component
(S), highly indicative of
malignancy. The fluid content
(F) of the mass was high signal
on both T1WIs and T2WIs,
indicating internal hemorrhage
or high protein content. Free
intraperitoneal fluid (ff) is also
present, indicating a high
likelihood of intraperitoneal
metastases. B, bladder.
• Metastatic Ovarian
Carcinoma. A plain
radiograph of the
abdomen demonstrates
calcified implants of
ovarian carcinoma (C)
throughout the peritoneal
cavity. The pathologic
diagnosis was metastatic
papillary serous
cystadenocarcinoma of
the ovary.
• Peritoneal Metastases
of Ovarian Carcinoma.
CT image demonstrates
nodular tumor implants
(arrowheads) on the
parietal peritoneum,
well outlined by ascites
(a).
Ovarian metastases ( Krukenberg's
tumours)
• Ovarian secondary tumours most commonly arise from
primary tumours of the stomach, colon, pancreas or breast.
• They may be solid, cystic or complex ovarian masses,
frequently bilateral and usually associated with ascites.
• Secondary tumours are less likely to be multilocular than
primary ovarian tumours but otherwise there are no specific
distinguishing features.
TAS. Bilateral adnexal
masses due to ovarian
metastases.
Note predominantly cystic
mass on the right and
partly solid mass on the
left
• MDCT of a different
patient shows bilateral
complex solid and
cystic adnexal masses
Polycystic ovaries
• Approx 20% of menstruating women have polycystic
ovaries
• This is an inherited condition with wide spectrum of
clinical features
-oligomenorrhoea,
-hirsutism,
-acne, infertility,
-recurrent miscarriage,
-obesity due to insulin resistance and imp glucose
intolerance
-endometrial hyperplasia
Typical sonographic findings of
polycystic ovaries
• more rounded shape
• bilaterally enlarged ovaries containing
multiple small follicles (follicles usually located
peripherally although they can also occur
randomly throughout the ovarian
parenchyma. :“string of pearls”)
• increased stromal echogenicity.
• The diagnosis of polycystic ovaries should
have either 12 or more follicles measuring 2 to
9 mm in diameter or increased ovarian volume
greater than 10 cc.
• These criteria are not considered valid if the
patient is taking oral contraceptives or there is
a dominant follicle greater than 10 mm.
• Polycystic ovaries.
Sagittal (A) and
transverse (B)
transvaginal ultrasound
of the left ovary
depicting multiple
subcentimetre
peripherally placed
follicles in enlarged
ovaries with echogenic
central stroma.
Simple adnexal cysts
• Most commonly functional in origin
• Vary in size, reaching upto 7cm in diameter
and yet still resolve spontaneously
• Hemorrhage may occur in the cyst
D/D of simple adnexal
cyst
• Paraovarian cysts
• Endometriomas (chocolate cysts)
• Hydrosalpinx
- rather elongated in shape
-its position is around or on the surface of
ovary and presence of incomplete septations
due to mucosal folds
• Neoplastic cysts
-particularly benign cystadenomas and some
borderline tumours
• Peritoneal cysts or trapped fluid around ovary
due to adhesions
- may be asym or cause cyclical pain
- patient usually give history of pelvic surgery
or infection
Complex adnexal masses
• Can be due to complicated simple cysts
• However, various inflammatory and
neoplastic causes must be considered in
addition to some gynaecological causes.
D/D of a complex adnexal mass
• Hemorrhagic cysts
• Ruptured cysts
- irregular shaped cyst with surrounding fluid
• Torsion of an ovary or cyst
- heterogenous enlarged ovary with or without thick
walled cyst with internal echoes
- presence of colour flow within the ovary indicate the
viability
• Endometriosis
• Acute or chronic tuboovarian masses
• Dermoid cyst
• Other neoplastic ovarian tumors, benign and
malignant
• Pedenculated fibroid
-diff from ovarian mass by identification of the
ovaries separately
• Other inflammatory masses – appendix or
diverticular mass
• Other neoplastic masses- arising from the
bowel or peritoneum
Physiologic ovarian cysts
• Size under 2.5 cm is indicative of physiologic
ovarian follicle
• Well defined cystic lesion in the ovaries with
post acoustic enhancement in USG
• On CT they are well defined, thin walled, and
have homogeneous internal density near
water.
• contain simple fluid that is low signal on
T1WIs and high signal on T2WIs.
Hemorrhagic ovarian cysts
• Results from the hemorrhage into functional cyst
• US shows
-key finding
-is a cystic mass with posterior acoustic
enhancement with internal echoes
- wall thickness is variable betn 2-20mm
- blood flow in the wall is prominent but does not
differentiate from the tumor
Internal echogenicity depends upon the physical
state of hemorrhage
-cyst may appear solid but no internal vascularity
-clot adherent may mimic neoplastic papillary
projections but lacks blood flow
- web like pattern of lacy internal echoes is
characterstic
F/U USG: usually shows complete resolution after 2
menstrual cycles
• On CT
- thin-walled cysts with internal density near
water or higher, depending on the physical
state of the blood products.
- Atypical cysts can be followed with US to
determine if they resolve after one or two
menstrual cycles.
• MRI
• On T1WIs appear high signal if a large amount of methemoglobin
is present.
• If predominantly intact red blood cells are present, the cyst
appears low signal on T2WIs.
• Thus, hemorrhagic cysts may be
- low signal on both T1WIs and T2WIs,
-high signal on T1WIs and low signal on T2WIs,
-or low signal on T1WIs and high signal on T2WIs.
Layering of blood products may be present.
The absence of gadolinium enhancement differentiates blood clot that
is adherent to the cyst wall from clot that has formed a solid
nodule.
• Hemorrhagic Follicular
Cysts.
• Fat-suppressed T1WI
shows high signal in two
left ovarian cysts
(arrows), indicating
internal hemorrhage. The
cysts are well-defined,
homogeneous, and lack
any solid component. U,
uterus; B, bladder.
Endometriosis
• Is the presence of endometrial tissue outside of the
uterus,
• It responds to hormonal stimulation, resulting in
recurrent bleeding, inflammation, and fibrosis.
• Hallmarks of disease
- numerous tiny implantations of endometrial tissue on
peritoneal surfaces, development of endometriomas
(endometrial cysts filled with hemorrhage), and
formation of adhesions between surrounding tissues.
• common sites are the ovaries, the cul-de-sac, and
peritoneal reflections over the uterus, fallopian tubes,
bladder, and rectosigmoid colon
• All imaging modalities have high sensitivity for
detection of endometriomas ,but lack the ability
to detect tiny implants, which are < 3 mm.
• Endometriomas (“chocolate cysts”) contain
blood products of various ages, reflecting
recurrent episodes of bleeding and
corresponding to the menstrual cycle.
• They are characteristically multiple and bilateral.
TAS. Bilateral endometriomas. Note
the fluid level on the left
and the irregularly thickened wall.
TAS. Endometriosis in the bladder
(cursors). Arrowheads mark
position of the uterus.
• Transvaginal US in sagittal (A) and coronal (B) planes demonstrates a complex
cystic mass in the left ovary consistent with endometrioma (E in A, B).
• Although endometriomas can appear similar to
haemorrhagic cysts, the irregular contour, homogeneity of
the internal echoes and persistence over an extended
period favours the diagnosis of endometrioma
• On CT, endometriomas appear as complex
cystic pelvic masses, frequently with relatively
high-density fluid components.
• Inflammation and fibrosis are prominent.
Multiple pelvic organs may be incorporated
into a mass
• MR
- on T1WIs cysts are homogeneous with high intensity
and characteristically low signal on T2WIs, a finding
termed “T2 shading” .
• Loss of signal on T2WIs is caused by the presence of
methemoglobin within the cysts.
• Iron concentration and viscosity increase within the
cysts as water is resorbed.
• Cysts may appear heterogeneous because of the
varying age of contained blood products.
• The cyst wall is usually low in signal,
representing fibrous tissue or hemosiderin.
• Fat-saturation T1WIs improve visualization of
small implants on peritoneal surfaces.
• Axial T1-weighted (C) and T1-weighted fat-suppressed MR (D)
images in a different patient show multiple high signal intensity
lesions within the left ovary (arrow, C), suggesting either
endometriosis or haemorrhagic cysts. Note how fat suppression
increases the conspicuity of haemorrhagic lesions and helps
differentiate them from dermoids. Diagnosis of endometriosis
was confirmed at surgery.
Key Imaging Features
in Differential Diagnosis
1. Serous cystadenoma is a thin-walled, unilocular or multilocular tumor filled
with serous fluid. This tumor is very common and may mimic a physiologic
cyst or, occasionally, an atypical mature cystic teratoma that lacks the
characteristic eccentric mural nodule.
2. Mucinous cystadenoma is less common, is almost always multilocular, and
may be large. In many of these tumors, the MR imaging and CT
appearance of the individual locules may vary as a result of differences in
degree of hemorrhage or protein content.
3. Although there is considerable overlap in morphologic characteristics and
corresponding imaging features that in many cases prevents definitive
preoperative characterization as benign or malignant, features that are
suggestive of malignant epithelial tumors include a thick, irregular wall;
thick septa; papillary projections; and a large soft-tissue component with
necrosis.
4. Ovarian tumors associated with endometrial hyperplasia or carcinoma
include endometrioid carcinoma, granulosa cell tumor, and, occasionally,
thecoma or fibrothecoma.
5. Solid ovarian tumors that have very low signal intensity on T2-weighted MR
images include fibroma, Brenner tumor, and, occasionally, fibrothecoma.
6. Although rare, endometrioid carcinoma is the most common malignant
neoplasm that arises from endometriosis, followed by clear cell
carcinoma.
7. The presence of fat opacity or fat signal intensity in an ovarian lesion is
highly specific for a teratoma. Mature cystic teratomas are predominantly
cystic with dense calcifications, whereas immature teratomas are
predominantly solid with small foci of lipid material and scattered
calcifications.
8. Malignant germ cell tumors include dysgerminoma and endodermal sinus
tumors, among others. These are large, predominantly solid masses that
are more common in younger women (second and third decades of life).
Dysgerminoma may demonstrate prominent fibrovascular septa. Serum
tumor markers may be useful in making the diagnosis of malignant germ
cell tumor.
9. Ovarian tumors that are frequently associated with calcifications include
serous epithelial tumor, fibrothecoma, mature or immature teratoma, and
Brenner tumor.
10. When bilateral complex ovarian masses are seen, metastatic ovarian
tumors and serous epithelial tumors of the ovary should be considered.
11. When an ovarian tumor demonstrates imaging findings that cannot be
subsumed under one histologic type (especially in cases of ovarian
teratoma), a collision tumor should be considered.
References
• Imaging Strategy for Early Ovarian Cancer: Characterization
of Adnexal Masses with Conventional and Advanced Imaging
Techniques : RadioGraphics 2012
• Imaging Evaluation of Ovarian Masses: RadioGraphics 2000
• Textbook of Radiology and Imaging: David Sutton
Thank

An apporach to ovarian pathology

  • 1.
    An approach to Ovarianpathology Prashant Gupta Department of Radiodiagnosis Bir Hospital, NAMS
  • 2.
    Current scenario ofOvarian cancer • Ovarian cancer is the seventh most common malignancy among women worldwide, accounting for 3.7% of all cases of cancer in women. • The incidence of ovarian cancer is highest in developed nations, where it remains the most lethal gynecologic malignancy. • The high mortality rates of ovarian cancer are partly due to its late detection, with 67% of patients presenting with advanced disease.
  • 3.
    • Survival ofpatients with ovarian cancer has improved over the past 40 years. • Better understanding of tumor biologic characteristics and improvements in targeted chemotherapy, in conjunction with advanced surgical techniques, will likely lead to continued improvements in survival among patients with ovarian cancer. • However, earlier detection remains one of the most important strategies for improving the overall outcome in patients with this disease. Imaging Strategy for Early Ovarian Cancer: Characterization of Adnexal Masses with Conventional and Advanced Imaging Techniques1 RSNA 2012
  • 4.
    Normal ovaries • Ovalin structures vary in size and appearance depending on the woman's age, hormonal status, and stage of the menstrual cycle • The adult ovary is oval, with maximal dimensions of 5 × 3 × 2 cm. • Abnormalities of size are best determined by calculating ovarian volume using the formula length × width × thickness × 0.523.
  • 5.
    On sonography, thenormal ovary has a relatively homogeneous echotexture with a central, more echogenic medulla. Small, well-defined anechoic or cystic follicles may be seen peripherally in the cortex. In the menstruating adult female, a normal ovary may have a volume as large as 22 cc Post menopausal: >8cc definetely abnormal
  • 6.
    • Location - variablein different patients • Typical location is lateral, superior, or posterior to the uterine fundus or in the cul- de-sac. • When the uterus is retroverted, the ovaries are anterior or lateral to the uterus.
  • 7.
    • The pelvicureters form an important anatomic landmark that assist in the recognition of the origin of pelvic masses . • The ovaries are anterior to the ureters, so an ovarian mass will displace the ureter posteriorly or posterolaterally. • Iliac lymph nodes are lateral to ureters, so adenopathy will displace the ureters medially or anteromedially.
  • 8.
    EVS. Dominant follicle(arrows) developing in a normal ovary. EVS. Atrophic postmenopausal ovary (arrowheads).
  • 9.
    • EVS. Clotretraction within a normal corpus luteum (arrows) • The angular margins and lack of blood flow within the solid triangular area confirm this is clot rather than a solid nodule
  • 10.
    • Normal ovary.Helical CT shows bilateral physiological ovarian cysts
  • 11.
    Normal MR Anatomy •On T2WIs - normal ovaries of fertile women are easily identified by the bright signal of the follicles. • On T1WIs - follicles are low or intermediate in signal. • The cortex of the ovary in the premenopausal woman is darker in the signal than the medulla on T2WIs. • The postmenopausal ovary is more difficult to identify because of the absence of follicles and the nearly equal signal intensity of the cortex and medulla on both T1WIs and T2WIs.
  • 12.
  • 14.
    Pathologic Characteristics • Epithelialtumors most commonly occur after the age of 20 and are more likely to be malignant as age increases and in those who are postmenopausal. • Germ cell tumors occur most frequently in young women, with a benign mature cystic teratoma (dermoid cyst) representing the most common germ cell tumor and the most prevalent benign ovarian neoplasm. • Sex cord–stromal tumors are rare and may occur at any age. Some produce hormones (eg, estrogen and testosterone) and may manifest with associated clinical features such as endometrial hyperplasia and masculinization.
  • 15.
    Etiopathogenesis • Most pelvichigh-grade serous carcinomas, which include primary ovarian, fallopian tube, and peritoneal tumors, are thought to originate from fallopian tube mucosa rather than the ovary, which may explain the high incidence of peritoneal spread at the time of diagnosis. • Chronic inflammation in the fallopian tubes resulting from exposure to retrograde menstrual blood and ascending infection from the lower genital tract are two proposed theories, and future research may target possible causative inflammatory agents in vaginal fluid as a method of screening for pelvic serous carcinomas.
  • 17.
    • In itsearly stages, ovarian cancer is often asymptomatic, resulting in late detection. • Symptomatic ovarian cancer is more frequently associated with advanced disease.
  • 18.
    Management of AdnexalMasses • The likelihood of malignancy in an adnexal cyst or mass profoundly influences management. • Benign ovarian masses may be conservatively managed or surgically removed with minimally invasive or fertility- sparing techniques such as cystectomy and unilateral oophorectomy . • Conversely, patients with a malignant mass who are deemed suitable for surgery should undergo full staging laparotomy and complete or optimal tumor debulking (cytoreductive) surgery by a gynecologic oncology specialist surgeon to ensure the best outcome
  • 19.
    Serum Tumor Markers •The most commonly used and widely available biomarker for epithelial ovarian cancer is cancer antigen (CA)–125. • In premenopausal women, a serum CA-125 level above 35 kU/L has high sensitivity (83%) for ovarian cancer; • High false-positive rates may be reduced by using serial CA- 125 measurements, a more specific method for determining malignancy
  • 20.
    however, its specificityis low (60%) because CA-125 may also be elevated due to - • Gynecological/obstetrics – Benign conditions • Fibroids • Endometriosis • Adenomysosis • Benign ovarian cysts • PID • First trimester pregnancy – Malignancy • Ovarian Ca • Fallopian tube malignancy • Primary peritoneal Ca • Non-gynecological – Hepatic cirrhosis – Acute peritonitis – Peritoneal infection (TB) – Acute pancreatitis • Normal patients – 1%
  • 21.
    • Human epididymalprotein 4 (HE4) is a relatively new tumor marker. • Elevated serum HE4 levels have been shown to have higher sensitivity (89%) and specificity (92%) than CA-125 for distinguishing ovarian cancer from benign ovarian disease in premenopausal women, particularly early stage disease. • In women with elevated CA-125 levels, the presence of a normal HE4 level has a very high negative predictive value, ruling out 98% of invasive cancers.
  • 22.
    Role of Imagingin Ovarian Tumours 1. Imaging plays a crucial role in the initial detection of adnexal lesions and is used to confirm the presence of a mass, identify the organ of origin, and characterize the features of the mass and the likelihood of malignancy or benignity. 1. It thus has a role in treatment planning as well as in the follow up of the patients.
  • 23.
    Ultrasonography • Ovarian cancermay be incidentally found at any cross-sectional imaging modality. However, ultrasonography (US) remains the first-line modality for investigating a suspected adnexal mass. • The risk of malignancy in a simple unilocular anechoic cyst that is smaller than 5 cm is low, at less than 1% in premenopausal women and 1.6% in postmenopausal women. • According to a recent consensus statement by the Society of Radiologists in Ultrasound, in asymptomatic premenopausal women with an anechoic cyst smaller than 5 cm and in postmenopausal women with an anechoic cyst smaller than 1 cm, no surveillance is necessary.
  • 24.
    • Morphologic featuresat US that are suggestive of ovarian malignancy include – an irregular solid mass – an irregular multilocular cystic mass – solid components or papillary vegetations on the cyst wall – high flow within solid components on color Doppler images – ascites – peritoneal nodules and other evidence of metastases. • Solid components or papillary projections in a cystic adnexal mass on gray-scale US images are the most significant indicators of malignancy.
  • 26.
    Risk of MalignancyIndex • The RMI is a validated tool used to triage patients with an adnexal mass after they undergo US and help direct further treatment strategies. • It is calculated on the basis of the patient’s menopause status (the “M” score), serum CA-125 level, and US features of malignancy (the “U” score), which are most accurately assessed at transvaginal US. • A high (>200) RMI value indicates a high risk for ovarian malignancy and often prompts referral to a specialist gynecologic cancer center for staging at computed tomography (CT). An intermediate (25–200) RMI value is considered by many authors to require further investigation with magnetic resonance (MR) imaging to characterize an indeterminate adnexal lesion. A low (<25) RMI value indicates a low risk for ovarian cancer.
  • 28.
    For example, ina premenopausal woman with a CA-125 level of 91 kU/L and two US features that are suspicious for malignancy (a solid component projecting from the cyst wall and bilateral lesions), the “U” score was 3 and the “M” score was 1 . These scores were combined with the formula RMI = U (3) × M (1) × CA-125 level (91) to yield an RMI value of 273, which is indicative of a high risk of malignancy. Thus, this patient needs referral to a specialist gynecologic cancer center.
  • 29.
    Computed Tomography • Nostudy has specifically investigated the use of CT as a tool for depicting early ovarian cancer, and there is currently no evidence to support such a study. • Useful morphologic information may be gained from the use of intravenous contrast material–enhanced CT, such as the presence of a complex cystic mass with enhancing solid components or ancillary features such as ascites and omental or peritoneal deposits in a malignancy. • Contrast-enhanced CT is the standard modality used to stage suspected ovarian cancers seen at US.
  • 31.
    • Stage I:This stage describes cancer that is located only in the ovaries (T1, N0, M0). • Stage IA: The cancer is encapsulated and is located in only one ovary with no spread to pelvic lymph nodes or other parts of the body (T1a, N0, M0). • Stage IB: The cancer is encapsulated and is located in both ovaries with no spread to pelvic lymph nodes or other parts of the body (T1b, N0, M0). • Stage IC: The cancer is in one or both ovaries with either a ruptured capsule or tumor spread to the ovarian surface or cancerous cells in the abdominal fluid (T1c, N0, M0).
  • 32.
    • Stage II:The cancer is in one or both ovaries and has grown into the pelvis (T2, N0, M0). • Stage IIA: The cancer has grown into the uterus or fallopian tubes, but not to the pelvic lymph nodes or distant organs (T2a, N0, M0). • Stage IIB: The cancer has spread to other pelvic tissue, but not to lymph nodes or distant organs (T2b, N0, M0). • Stage IIC: The cancer has spread into the pelvic area and is shedding cancer cells into the abdominal fluid (T2c, N0, M0).
  • 33.
    • Stage III:The cancer is located in one or both ovaries and the pelvis and has spread into the peritoneum (T3, N0, M0). • Stage IIIA: The cancer has spread microscopically throughout the pelvis (T3, N0, M0). • Stage IIIB: The cancer has spread into the peritoneal area with areas of tumor growth that are 2 cm or smaller (T3b, N0, M0). • Stage IIIC: This stage describes any cancer that has spread into the peritoneal area with areas of tumor growth larger than 2 cm (T3c, N0, M0). Or, the cancer has spread to the lymph nodes in the retroperitoneal or inguinal areas (any T, N1, M0).
  • 34.
    • Stage IV:This stage describes any cancer that has spread to distant organs (any T, any N, M1).
  • 35.
    Positron Emission TomographyCombined with CT • The role of fluorine 18 fluorodeoxyglucose (FDG) positron emission tomography (PET)/ CT in the initial evaluation of patients with ovarian cancer is limited, especially in those with early stage disease and in characterizing adnexal masses. • Although ovarian carcinoma is usually FDG avid, many benign ovarian lesions—such as endometriomas, benign cystic teratomas, inflammatory masses, and physiologic changes—also demonstrate FDG uptake. • In some cases, FDG PET/CT may be used in the staging and assessment of recurrent ovarian cancer.
  • 36.
    MR Imaging • MRimaging plays a crucial role in characterizing adnexal masses that are indeterminate at US and determining the origins of pelvic masses. • MR imaging is the most useful modality for evaluating adnexal lesions that are indeterminate at gray-scale US. • Conventional MR imaging sequences include T1-weighted, T2-weighted, and fat-suppressed post contrast T1-weighted images, which provide predominantly anatomic information on the basis of the signal characteristics of the adnexal mass. • MR imaging has the ability to differentiate fat, blood products, and fibrous content within adnexal masses, features that may have a complex appearance at US.
  • 37.
    • MR imagingcharacteristics that are indicative of benignity include high signal intensity on T1-weighted images (indicative of fat or blood) with subsequent loss of signal intensity on fat-suppressed images (indicative of fat), high signal intensity on T1-weighted fat-suppressed images (indicative of blood), and low signal intensity on T2- weighted images (indicative of fibrous tissue or hemosiderin). • In particular, solid adnexal tissue that demonstrates low signal intensity on T2-weighted images has been shown to be highly indicative of a benign or noninvasive lesion (P < .0001).
  • 38.
    • At MRimaging performed with conventional protocols, morphologic features that are indicative of a malignant adnexal mass include • the presence of both solid and cystic areas within a lesion; • necrosis within a solid lesion; • papillary projections from the wall or septum of a cystic lesion; • an irregular septum or wall; • multiple thickened (>3 mm) septations; • a large size (>6 cm); • bilateral lesions; • and ascites, peritoneal disease, or lymphadenopathy
  • 39.
    Contrast-enhanced MR Imaging •T1-weighted fat-suppressed images obtained before and after administration of contrast material enable distinguishing enhancing solid components or papillae, features that are suspicious for malignancy, from debris and clots within a cystic lesion, which do not enhance. • MR imaging may help characterize the composition of a complex adnexal mass. For example, solid tissues that demonstrate very low signal intensity on T2-weighted images and low signal intensity on T1-weighted images are indicative of fibrous or mineralized content. A lack of enhancement further indicates a benign mass.
  • 40.
    Dynamic Contrast-enhanced MRImaging • Dynamic contrast-enhanced MR imaging may depict changes in signal intensity in different phases of intravenous contrast material administration and provide information on tumor vascularity and perfusion. • The use of postprocessing subtraction techniques at dynamic contrast- enhanced MR imaging facilitates more accurate assessment of enhancement in cystic masses that are hyperintense on unenhanced T1- weighted fat-suppressed images. • Similarly, it helps confirm the absence of enhancing solid components within high-signal-intensity locules in mucinous cystadenoma. • Image subtraction enables depiction of true enhancement in solid components within high-signal-intensity lesions, which may be difficult at visual assessment alone
  • 41.
    • It hasbeen shown that, on multiphase dynamic contrast- enhanced MR images, malignant ovarian masses exhibit strong early enhancement (within 60 seconds of injection) more frequently than do benign lesions.
  • 42.
    Diffusion-weighted Imaging • DWIand its quantitative derivative, apparent diffusion coefficient (ADC)—which is displayed as a map or expressed as a value—are additional techniques used to assess adnexal masses. • However, their diagnostic contribution to differentiating between benign and primary malignant adnexal lesions remains controversial. • In general, malignant lesions tend to be more cellular and demonstrate restricted diffusion, thereby retaining high signal intensity, low signal intensity on corresponding ADC maps. Therefore, DWI may improve detection of malignant lesions by increasing their conspicuity, and it is particularly helpful for identifying peritoneal metastases and recurrent disease.
  • 43.
    • The useof diffusion-weighted images in conjunction with T2-weighted images may help visually distinguish benign and malignant adnexal lesions. • In one study, complex adnexal lesions with a solid portion that was hypointense on both diffusion-weighted (b = 1000 sec/mm2) and T2- weighted images were all found to be benign (P < .0001). • In comparison, lesions that were hyperintense on diffusion-weighted images (b = 1000 sec/mm2) and had intermediate signal intensity on T2- weighted images were likely to be malignant (P < .0001)
  • 45.
    Benign cystic teratoma •Dermoid cyst, is the most common germ cell neoplasm of the ovary. • Lesions contain mature elements derived from ectoderm, mesoderm, or endoderm, resulting in a broad range of appearances. • Age 10-30 yrs • Most common ovarian neoplasm ,b/l in 15- 25% cases • Predominantly cystic , presence of mature ectodermal elements such as bone teeth and hair give them a complex or varied appearance
  • 46.
    • US findingsthat are characteristic of a mature cystic teratoma are: • Hypoechoic mass with hyperechoic nodule (Rokitansky nodule or dermoid plug) • Usually unilocular (90%) • May contain calcifications (30%) • May contain hyperechoic lines caused by floating hair • May contain a fat-fluid level, i.e. fat floating on aqueous fluid
  • 47.
    ultrasound appearance isthat of a cystic mass, with a hyperechoic solid mural nodule, which is called a Rokitansky nodule or dermoid plug. case the transvaginal ultrasound shows the 'tip-of-the-iceberg' sign: acoustic shadowing from the hyperechoic part of the dermoid cyst.
  • 48.
    • US featuresare usually characteristic, but lesions may be discovered or further characterized by MR or CT. • The cysts are filled with liquid sebaceous material that is fat density on MR and CT. • Internal contents include the Rokitansky nodule, which commonly includes hair, teeth, bone, or cartilage
  • 49.
    • On T1WIsMR shows -the sebaceous material as very high intensity. • Signal decreased on T2WIs, approximating fat signal. • Fat content is confirmed by in-phase and out-of-phase gradient recall images or frequency-selective fat-saturation images. • CT demonstration of fat density within a cystic adnexal mass is definitive. • CT and plain radiographs show bone and tooth formation within the mass.
  • 50.
    • Mature cysticteratomas, even though benign, are often resected because of increased risk of ovarian torsion, the most commonly associated complication. • Other complications associated with teratoma are infection, rupture (spontaneous or trauma) and, rarely, hemolytic anemia (resolves with resection). • Malignant transformation can occur but is also rare (< 2%).
  • 51.
    Axial T1-weighted imagein the same patient shows a bright lesion with an internal septation. On the T1-weighted image with fat suppression there is suppression of the signal. This confirms the fatty content and is diagnostic of a teratoma.
  • 52.
    • Benign Cystic Teratoma.CT performed without contrast reveals a fat- density mass (arrow) in the pelvis of a 28-year- old woman. The appearance is diagnostic of a benign cystic teratoma.
  • 53.
    Serous cystadenocarcinoma • Seroustumours are predominantly cystic masses. • They may show wall thickening and nodularity, internal solid areas and septations. • Malignant tumours tend to have more nodularity and solid areas than their benign counterparts
  • 54.
    • TAS. Adnexalcyst with one solid area and some fine internal echoes suggestive of a serous cystadenocarcinoma. • Histology confirmed aborderline malignant tumour
  • 55.
    • Transverse (A)transvaginal ultrasound image of the pelvis shows bilateral cystic adnexal masses (T). Sagittal images of right (B) with mural nodularity
  • 56.
    Mucinous cystadenocarcinomas • largepredominantly cystic masses but tend to be multiloculated with multiple thick internal septations and diffuse internal echoes due to their high mucin content . • Benign mucinous cystadenomas similarly contain thick irregular septations such that, in the absence of ascites or lymphadenopathy, it is impossible to distinguish a benign from a malignant mucinous tumour. • However, in spite of their worrying appearance. only 10%- of mucinous tumours are actually malignant. • Between 60 and 70% of serous tumours and 5 and 10 % of mucinous tumours are bilateral.
  • 57.
    • TAS. Benignmucinous cystadenoma showing the typical multiloculated appearance-impossible to differentiate from a malignant tumour.
  • 60.
    Endometrioid Carcinoma • Endometrioidcarcinomas represent approximately 10%–15% of all ovarian carcinomas. • They are almost always malignant. • About 15%–30% are associated with synchronous endometrial carcinoma or endometrial hyperplasia. • Although rare, endometrioid carcinoma is the most common malignant neoplasm arising from endometriosis, followed by clear cell carcinoma. • Bilateral involvement is seen in 30%– 50% of cases. • Imaging findings are nonspecific and include a large, complex cystic mass with solid components. • Endometrial thickening can be seen on imaging studies.
  • 62.
    Clear Cell Carcinoma •~5% of ovarian carcinomas and are always malignant. • Majority in stage I at the time of diagnosis and tends to have a better prognosis than other ovarian malignancies. • Second most common malignancy occurring in patients with endometriosis.
  • 63.
    Fig. Clear cellcarcinoma: T2WI - unilocular mass with a single small solid papillary projection inferiorly. • Large smooth-walled unilocular cyst with solid protrusions. • Internal signal intensity on T1-weighted images varies from high to low. • Solid protrusions are usually small and few in number.
  • 64.
    Brenner’s tumors • Rarelesions (2% to 3% of all ovarian tumors), and are composed of transitional cells and dense stroma. • Rarely malignant, usually less than 2 cm, and typically discovered incidentally. • Appears as either a multilocular cystic mass with a solid component or as a small predominately solid mass - mild or moderate enhancement at CT. • Extensive calcification within the solid component is often present. • MRI: dense stroma - low T2-weighted signal similar to that of a fibroma.
  • 65.
    Fig. Brenner’s tumorin a 66-year-old patient. A, Solid 3-cm right adnexal tumor (arrow) on noncontrast CT. B, Axial T2WI - well- delineated lesion (arrow) of low signal intensity. C, CE T1WI with fat suppression - slightly inhomogeneous architecture with small areas of low signal intensity surrounded by peripheral areas of intermediate signal intensity (arrow).
  • 66.
    Sex cord tumours •This group of tumours includes -Fibromas and the hormone-secreting tumours such as thecomas, granulosa cell tumours and Sertoli cell tumours (arrhenoblastomas). They are • usually benign solid tumours. • Patients with functioning tumours often present with the symptoms due to the excess hormone production eg: post menopausal bleeding • Fibromas (m/c sex cord stromal tumors) are benign slow-growing tumours which when large may be associated with ascites and pleural effusions, a condition known as Meigs'syndrome (in 1% cases). • Fibromas can be heavily calcified
  • 67.
    • EVS. Ovarianfibroma. Homogeneous solid mass (arrows) arising from the ovary (arrowheads)
  • 68.
    Granulosa cell tumor •Most common malignant sex stromal tumor and most common oestrogen producing tumor • Cystic multilocular mass without papillary projection • Precocious puberty • Sertoli-Leydig cell tumor – Most common virilizing ovarian neoplasm
  • 69.
    Malignant germ celltumours (dysgerminomas, immature teratomas) • occur predominantly in young women (mean age of approximately 20 years). • They are usually large solid tumours but typically only stage I at presentation. • They are associated with raised levels of various tumor markers eg hcg ,AFP, Ca- 125
  • 70.
    • TAS. Largemalignant germ cell tumour in a 25-year-ofd. • Doppler shows typical low impedance flow with RI of 0.5.
  • 71.
    • Cystadenocarcinoma of Ovary.Sagittal plane T2WI in a 63-year-old woman demonstrates a cystic adnexal mass (arrowheads) with a prominent solid component (S), highly indicative of malignancy. The fluid content (F) of the mass was high signal on both T1WIs and T2WIs, indicating internal hemorrhage or high protein content. Free intraperitoneal fluid (ff) is also present, indicating a high likelihood of intraperitoneal metastases. B, bladder.
  • 72.
    • Metastatic Ovarian Carcinoma.A plain radiograph of the abdomen demonstrates calcified implants of ovarian carcinoma (C) throughout the peritoneal cavity. The pathologic diagnosis was metastatic papillary serous cystadenocarcinoma of the ovary.
  • 73.
    • Peritoneal Metastases ofOvarian Carcinoma. CT image demonstrates nodular tumor implants (arrowheads) on the parietal peritoneum, well outlined by ascites (a).
  • 74.
    Ovarian metastases (Krukenberg's tumours) • Ovarian secondary tumours most commonly arise from primary tumours of the stomach, colon, pancreas or breast. • They may be solid, cystic or complex ovarian masses, frequently bilateral and usually associated with ascites. • Secondary tumours are less likely to be multilocular than primary ovarian tumours but otherwise there are no specific distinguishing features.
  • 75.
    TAS. Bilateral adnexal massesdue to ovarian metastases. Note predominantly cystic mass on the right and partly solid mass on the left
  • 76.
    • MDCT ofa different patient shows bilateral complex solid and cystic adnexal masses
  • 77.
    Polycystic ovaries • Approx20% of menstruating women have polycystic ovaries • This is an inherited condition with wide spectrum of clinical features -oligomenorrhoea, -hirsutism, -acne, infertility, -recurrent miscarriage, -obesity due to insulin resistance and imp glucose intolerance -endometrial hyperplasia
  • 78.
    Typical sonographic findingsof polycystic ovaries • more rounded shape • bilaterally enlarged ovaries containing multiple small follicles (follicles usually located peripherally although they can also occur randomly throughout the ovarian parenchyma. :“string of pearls”) • increased stromal echogenicity.
  • 79.
    • The diagnosisof polycystic ovaries should have either 12 or more follicles measuring 2 to 9 mm in diameter or increased ovarian volume greater than 10 cc. • These criteria are not considered valid if the patient is taking oral contraceptives or there is a dominant follicle greater than 10 mm.
  • 80.
    • Polycystic ovaries. Sagittal(A) and transverse (B) transvaginal ultrasound of the left ovary depicting multiple subcentimetre peripherally placed follicles in enlarged ovaries with echogenic central stroma.
  • 81.
    Simple adnexal cysts •Most commonly functional in origin • Vary in size, reaching upto 7cm in diameter and yet still resolve spontaneously • Hemorrhage may occur in the cyst
  • 82.
    D/D of simpleadnexal cyst • Paraovarian cysts • Endometriomas (chocolate cysts) • Hydrosalpinx - rather elongated in shape -its position is around or on the surface of ovary and presence of incomplete septations due to mucosal folds
  • 83.
    • Neoplastic cysts -particularlybenign cystadenomas and some borderline tumours • Peritoneal cysts or trapped fluid around ovary due to adhesions - may be asym or cause cyclical pain - patient usually give history of pelvic surgery or infection
  • 84.
    Complex adnexal masses •Can be due to complicated simple cysts • However, various inflammatory and neoplastic causes must be considered in addition to some gynaecological causes.
  • 85.
    D/D of acomplex adnexal mass • Hemorrhagic cysts • Ruptured cysts - irregular shaped cyst with surrounding fluid • Torsion of an ovary or cyst - heterogenous enlarged ovary with or without thick walled cyst with internal echoes - presence of colour flow within the ovary indicate the viability
  • 86.
    • Endometriosis • Acuteor chronic tuboovarian masses • Dermoid cyst • Other neoplastic ovarian tumors, benign and malignant
  • 87.
    • Pedenculated fibroid -difffrom ovarian mass by identification of the ovaries separately • Other inflammatory masses – appendix or diverticular mass • Other neoplastic masses- arising from the bowel or peritoneum
  • 88.
    Physiologic ovarian cysts •Size under 2.5 cm is indicative of physiologic ovarian follicle • Well defined cystic lesion in the ovaries with post acoustic enhancement in USG • On CT they are well defined, thin walled, and have homogeneous internal density near water. • contain simple fluid that is low signal on T1WIs and high signal on T2WIs.
  • 89.
    Hemorrhagic ovarian cysts •Results from the hemorrhage into functional cyst • US shows -key finding -is a cystic mass with posterior acoustic enhancement with internal echoes - wall thickness is variable betn 2-20mm - blood flow in the wall is prominent but does not differentiate from the tumor
  • 90.
    Internal echogenicity dependsupon the physical state of hemorrhage -cyst may appear solid but no internal vascularity -clot adherent may mimic neoplastic papillary projections but lacks blood flow - web like pattern of lacy internal echoes is characterstic F/U USG: usually shows complete resolution after 2 menstrual cycles
  • 91.
    • On CT -thin-walled cysts with internal density near water or higher, depending on the physical state of the blood products. - Atypical cysts can be followed with US to determine if they resolve after one or two menstrual cycles.
  • 92.
    • MRI • OnT1WIs appear high signal if a large amount of methemoglobin is present. • If predominantly intact red blood cells are present, the cyst appears low signal on T2WIs. • Thus, hemorrhagic cysts may be - low signal on both T1WIs and T2WIs, -high signal on T1WIs and low signal on T2WIs, -or low signal on T1WIs and high signal on T2WIs. Layering of blood products may be present. The absence of gadolinium enhancement differentiates blood clot that is adherent to the cyst wall from clot that has formed a solid nodule.
  • 93.
    • Hemorrhagic Follicular Cysts. •Fat-suppressed T1WI shows high signal in two left ovarian cysts (arrows), indicating internal hemorrhage. The cysts are well-defined, homogeneous, and lack any solid component. U, uterus; B, bladder.
  • 94.
    Endometriosis • Is thepresence of endometrial tissue outside of the uterus, • It responds to hormonal stimulation, resulting in recurrent bleeding, inflammation, and fibrosis. • Hallmarks of disease - numerous tiny implantations of endometrial tissue on peritoneal surfaces, development of endometriomas (endometrial cysts filled with hemorrhage), and formation of adhesions between surrounding tissues. • common sites are the ovaries, the cul-de-sac, and peritoneal reflections over the uterus, fallopian tubes, bladder, and rectosigmoid colon
  • 95.
    • All imagingmodalities have high sensitivity for detection of endometriomas ,but lack the ability to detect tiny implants, which are < 3 mm. • Endometriomas (“chocolate cysts”) contain blood products of various ages, reflecting recurrent episodes of bleeding and corresponding to the menstrual cycle. • They are characteristically multiple and bilateral.
  • 96.
    TAS. Bilateral endometriomas.Note the fluid level on the left and the irregularly thickened wall. TAS. Endometriosis in the bladder (cursors). Arrowheads mark position of the uterus.
  • 97.
    • Transvaginal USin sagittal (A) and coronal (B) planes demonstrates a complex cystic mass in the left ovary consistent with endometrioma (E in A, B). • Although endometriomas can appear similar to haemorrhagic cysts, the irregular contour, homogeneity of the internal echoes and persistence over an extended period favours the diagnosis of endometrioma
  • 98.
    • On CT,endometriomas appear as complex cystic pelvic masses, frequently with relatively high-density fluid components. • Inflammation and fibrosis are prominent. Multiple pelvic organs may be incorporated into a mass
  • 99.
    • MR - onT1WIs cysts are homogeneous with high intensity and characteristically low signal on T2WIs, a finding termed “T2 shading” . • Loss of signal on T2WIs is caused by the presence of methemoglobin within the cysts. • Iron concentration and viscosity increase within the cysts as water is resorbed. • Cysts may appear heterogeneous because of the varying age of contained blood products.
  • 100.
    • The cystwall is usually low in signal, representing fibrous tissue or hemosiderin. • Fat-saturation T1WIs improve visualization of small implants on peritoneal surfaces.
  • 101.
    • Axial T1-weighted(C) and T1-weighted fat-suppressed MR (D) images in a different patient show multiple high signal intensity lesions within the left ovary (arrow, C), suggesting either endometriosis or haemorrhagic cysts. Note how fat suppression increases the conspicuity of haemorrhagic lesions and helps differentiate them from dermoids. Diagnosis of endometriosis was confirmed at surgery.
  • 102.
    Key Imaging Features inDifferential Diagnosis 1. Serous cystadenoma is a thin-walled, unilocular or multilocular tumor filled with serous fluid. This tumor is very common and may mimic a physiologic cyst or, occasionally, an atypical mature cystic teratoma that lacks the characteristic eccentric mural nodule. 2. Mucinous cystadenoma is less common, is almost always multilocular, and may be large. In many of these tumors, the MR imaging and CT appearance of the individual locules may vary as a result of differences in degree of hemorrhage or protein content. 3. Although there is considerable overlap in morphologic characteristics and corresponding imaging features that in many cases prevents definitive preoperative characterization as benign or malignant, features that are suggestive of malignant epithelial tumors include a thick, irregular wall; thick septa; papillary projections; and a large soft-tissue component with necrosis.
  • 103.
    4. Ovarian tumorsassociated with endometrial hyperplasia or carcinoma include endometrioid carcinoma, granulosa cell tumor, and, occasionally, thecoma or fibrothecoma. 5. Solid ovarian tumors that have very low signal intensity on T2-weighted MR images include fibroma, Brenner tumor, and, occasionally, fibrothecoma. 6. Although rare, endometrioid carcinoma is the most common malignant neoplasm that arises from endometriosis, followed by clear cell carcinoma. 7. The presence of fat opacity or fat signal intensity in an ovarian lesion is highly specific for a teratoma. Mature cystic teratomas are predominantly cystic with dense calcifications, whereas immature teratomas are predominantly solid with small foci of lipid material and scattered calcifications.
  • 104.
    8. Malignant germcell tumors include dysgerminoma and endodermal sinus tumors, among others. These are large, predominantly solid masses that are more common in younger women (second and third decades of life). Dysgerminoma may demonstrate prominent fibrovascular septa. Serum tumor markers may be useful in making the diagnosis of malignant germ cell tumor. 9. Ovarian tumors that are frequently associated with calcifications include serous epithelial tumor, fibrothecoma, mature or immature teratoma, and Brenner tumor. 10. When bilateral complex ovarian masses are seen, metastatic ovarian tumors and serous epithelial tumors of the ovary should be considered. 11. When an ovarian tumor demonstrates imaging findings that cannot be subsumed under one histologic type (especially in cases of ovarian teratoma), a collision tumor should be considered.
  • 105.
    References • Imaging Strategyfor Early Ovarian Cancer: Characterization of Adnexal Masses with Conventional and Advanced Imaging Techniques : RadioGraphics 2012 • Imaging Evaluation of Ovarian Masses: RadioGraphics 2000 • Textbook of Radiology and Imaging: David Sutton
  • 106.

Editor's Notes

  • #4 One of the challenges is that adnexal masses (which encompass ovarian and tubal lesions) are relatively common, but only a small number are malignant. Unlike many lesions that occur in other parts of the body, biopsy should not be performed in adnexal masses that demonstrate no evidence of peritoneal disease because it may cause spillage of cystic contents, potentially leading to iatrogenic up-staging of what may have been a malignant tumor that was limited to the ovary.
  • #22 Various combinations of tumor markers are under investigation for their potential in detecting ovarian cancer and helping determine its subsequent management. HE4, alone or in combination with CA-125, appears to be the strongest contender thus far.
  • #61 Solid ovarian tumors = Fibroma, Fibro-thecoma and Brenner tumor
  • #63 Differential: serous tumor with low malignant potential.
  • #65 In up to 30% of cases, associated with other ovarian tumors.