ADVANCED CARDIAC LIFE
SUPPORT(ACLS) – 2015
Dr. Md. Mashiul Alam
Resident
University Cardiac Center
BSMMU
ADVANCED CARDIAC LIFE SUPPORT
 Advanced cardiac life support or advanced
cardiovascular life support (ACLS) refers to a set
of clinical interventions for the urgent treatment of
cardiac arrest, stroke and other life-threatening
medical emergencies, as well as the knowledge
and skills to deploy those interventions.
IMPORTANCE OF BLS IN ACLS
 ACLS is built heavily upon the foundation of BLS
COMPONENT OF HIGH QUALITY CPR IN BLS
 Scene safety:
1. Make sure the environment is safe for rescuers
and victim
 Recognition of cardiac arrest:
1. Check for responsiveness
2. No breathing or only gasping ( ie, no normal
breathing)
3. No definite pulse felt within 10 secs ( Carotid or
femoral pulse)
(Breathing and pulse check can be performed
simultaneously within 10 secs)
 Activation of emergency response system:
If alone with no mobile phone, leave the victim to
activate the emergency response system and get
the AED before beginning CPR
Otherwise, send someone and begin CPR
immediately; use the AED as soon as it is available
In case of unwitnessed collapse of children or infant
give CPR for 2 mins before leaving the victim and
getting the AED then resume CPR
 Chest compression-
Adult- 30:2
Children or infant- 30:2 if one rescuer
15:2 if more than one rescuer
 Compression rate:
100-120/ min
 Compression depth:
Adult- at least 5 cm
Children or infant- at least 1/3rd AP diameter of chest
 Hand placement:
Adult - 2 hands on the lower half of the sternum
Children – 1 or 2 hands on the lower half of the
sternum
Infants – 2 fingers or 2 thumb defending of the
number of rescuers
 Chest recoil:
allow full recoil of chest after each compression; do
not lean on the chest after each compression.
 Minimizing interruption: Limit interruptions in chest
compressions to less than 10 secs.
A CHANGE FROM A-B-C TO C-A-B
BLS DON’TS OF ADULT HIGH-QUALITY CPR
1. compression rate slower than 100/ min or faster
than 120/min
2. Compression depth less than 5 cm or greater
than 6 cm
3. Lean on the chest between compression
4. Interrupt compressions for greater than 10 secs
5. Provide excessive ventilation- ie, too many
breaths or breaths with excessive force
ADULT ADVANCED CARDIOVASCULAR LIFE
SUPPORT
RECONGNITION OF ARRYTHMIA
Lethal or non lethal
Symptomatic or asymptomatic
Stable or unstable
Shockable or unshockable
Shockable
VT
Monomorphic or
polymorphic
VF
Fine or Coarse
VF
Unshockable
Asystole
PEA- pulseless
electrical activity or
EMD-
electromechanical
dissociation
MEANWHILE…
 Minimize interruption in CPR- alternate CPR
provider every 2 minutes as continued Chest
compression may fatigue the provider leading to
ineffective compression
 Maintain an orchestra of activity between physician,
nurse and other health care provider (Ward boy)
 Check airway patency- consider oropharyngeal
tube placement if tongue fell back.
 Arrange for endotracheal tube/ maximize oxygen
delivery
VT/ VF
Deliver single defibrillitor
shock CPR-2 mins
Check rhythm
Deliver single shock- if VT
/VF persist---CPR 2 mins and
give EPINEPHRINE 1 mgContinue CPR 2 min
Amiodarone/ Lidocaine/ Magnesium sulfate
Defibrillate: Drug---Shock---Drug----
Shock
ELECTRODE PLACEMENT
4 pad positions
 anterolateral,
 anteroposterior,
 anterior-left infrascapular, and
 anterior-rightinfrascapular
 For adults, an electrode size of 8 to 12 cm is
reasonable (Class IIa, LOE B).
 Any of the 4 pad positions is reasonable for
defibrillation (Class IIa, LOE B).
DEFIBRILLATION
 Biphasic wave form: 120- 200 J
 Monophasic wave form: 360 J
 AED- device specific
 Failure of a single adequate shock to restore a
pulse should be followed by continued CPR and
second shock delivered after five cycles of CPR
 If cardiac arrest still persist- patient is intubated and
IV/IO access achieved
 Defibrillation Sequence
● Turn the AED on.
● Follow the AED prompts.
● Resume chest compressions immediately after the
shock(minimize interruptions).
1-SHOCK PROTOCOL VERSUS 3-SHOCK
SEQUENCE
 Evidence from 2 well-conducted pre/post design
studies suggested significant survival benefit with
the single shock defibrillation protocol compared
with 3-stacked-shock protocols
 If 1 shock fails to eliminate VF, the incremental
benefit of another shock is low, and resumption of
CPR is likely to confer a greater value than another
shock
ASYSTOLE/PEA
Continue CPR (Intubate
and establish IV access)
Identify and
RX reversible
causes
Continue
CPR if
asystole/PEA
TREATABLE CAUSES OF CARDIAC ARREST:
THE H’S AND T’S
H’s T’s
 Hypoxia Toxins
 Hypovolemia Tamponade (cardiac)
 Hydrogen ion(acidosis) Tension pneumothorax
 Hypo-/hyperkalemia Thrombosis, pulmonary
 Hypothermia Thrombosis, coronary
AIRWAY AND VENTILATIONS
 Opening airway – Head tilt, chin lift or jaw thrust, in
addition explore the airway for foreign bodies, dentures and
remove them. Consider oropharyngeal tube placement.
 The Health care provider should open the airway and give
rescue breaths with chest compressions
RESCUE BREATHS
 By mouth-to-mouth or bag-mask
 Deliver each rescue breath over 1 second
 Give a sufficient tidal volume to produce visible
chest rise
 Use a compression to ventilation ratio of 30 chest
compressions to 2 ventilations
 After advanced airway is placed, rescue breaths
given asynchronus with ventilation
 1 breath every 6 to 8 seconds (about 8 to 10
breaths per minute)
BREATHING DEVICES
 Plastic oropharyngeal airways
 Esophageal obturators
 Ambu bag- usual method for continuing breathing in
hospital before ET tube can be inserted.
 Endotracheal tube
PHARMACOTHERAPY
ROUTES OF ADMINISTRATION
Peripheral IV – easiest to insert during CPR, must
followed by 20 ml NS push
Central IV – fast onset of action, but do not wait or
waste time for CV line
Intraosseous – alternative IV route in peds, also in
Adult
Intratracheally (down an ET tube)- not recommended
now a days
 Oxygen
• FIO2 100%
• Assist Ventilation
• O2 Toxicity should not be a concern during ACLS
IV Fluids
Volume Expanders
• crystalloids , e.g. Ringer’s lactate, N/S
 Amiodarone (Cordarone)
• Indications:
– Like Lidocaine – Vtach, Vfib
• IV Dose:
– 300 mg in 20-30 ml of N/S or D5W
– Supplemental dose of 150 mg in 20-30 ml of N/S or
D5W
– Followed with continuous infusion of 1 mg/min for 6
hours than .5mg/min to a maximum daily dose of 2
grams
• Contraindications:
– Cardiogenic shock, profound Sinus Bradycardia, and
2nd and 3rd degree blocks that do not have a
pacemake
 Lidocaine
• Indications:
– PVCs, Vtach, Vfib
– Can be toxic so no longer given prophylactically
• IV dose :
– 1-1.5 mg/kg bolus then continuous infusion of 2-4
mg/min
– Can be given down ET tube
• Signs of toxicity:
– slurred speech, seizures, altered consciousness
 Magnesium
• Used for refractory Vfib or Vtach caused by
hypomagnesemia and Torsades de Pointes
• Dose:
– 1-2 grams over 2 minutes
• Side Effects
– Hypotension
– Asystole
 Propranolol/ Esmolol
• Beta blocker that may be useful for Vfib and Vtach
that has not responded to other
therapies
– Very useful for patients whose cardiac emergency
was precipitated by hypertension
– Also used for Afib, Aflutter, & PSVT
 Epinephrine
• Because of alpha, beta-1, and beta-2
stimulation, it increases heart rate, stroke
volume and blood
pressure
– Helps convert fine vfib to coarse Vfib
– May help in asystole
– Also PEA and symptomatic bradycardia
• IV Dose:
– 1 mg every 3-5 minutes
– May increase ischemia because of increased
O2 demand by the heart
 Vasopressin (ADH)- is out according to 2015
guidelines for ACLS
 Sodium Bicarbonate
• Used for METABOLIC acidosis / hyperkalemia
– Airway and ventilation have to be functional
• IV Dose:
– 1 mEq/kg
– If ABGs, [BE] x wt in kg/6
• Side effects:
– Metabolic alkalosis
– Increased CO2 production
MONITORING DURING CPR
Physiologic parameters
 Monitoring of PETCO2 (35 to 40 mmHg)
 Coronary perfusion pressure (CPP) (15mmHg)
 Central venous oxygen saturation (ScvO2)
 Abrupt increase in any of these parameters is a
sensitive indicator of ROSC that can be monitored
without interrupting chest compressions
Quantitative waveform capnography
 If Petco2 <10 mm Hg, attempt to improve CPR
quality
Intra-arterial pressure
 If diastolic pressure <20 mm Hg, attempt to improve
CPR quality
 If ScvO2 is < 30%, consider trying to improve the
quality of CPR
INITIAL OBJECTIVES OF POST– CARDIAC
ARREST CARE
 Optimize cardiopulmonary function and vital organ
perfusion.
 After out-of-hospital cardiac arrest, transport patient
to an appropriate hospital with a comprehensive
post–cardiac arrest treatment
 Transport the in-hospital post– cardiac arrest patient
to an appropriate critical-care unit
 Try to identify and treat the precipitating causes of the
arrest and prevent recurrent arrest
ACTION IN TIME CAN SAVE A LIFE!!!
THANK YOU

Acls update

  • 1.
    ADVANCED CARDIAC LIFE SUPPORT(ACLS)– 2015 Dr. Md. Mashiul Alam Resident University Cardiac Center BSMMU
  • 2.
    ADVANCED CARDIAC LIFESUPPORT  Advanced cardiac life support or advanced cardiovascular life support (ACLS) refers to a set of clinical interventions for the urgent treatment of cardiac arrest, stroke and other life-threatening medical emergencies, as well as the knowledge and skills to deploy those interventions.
  • 3.
    IMPORTANCE OF BLSIN ACLS  ACLS is built heavily upon the foundation of BLS
  • 4.
    COMPONENT OF HIGHQUALITY CPR IN BLS  Scene safety: 1. Make sure the environment is safe for rescuers and victim  Recognition of cardiac arrest: 1. Check for responsiveness 2. No breathing or only gasping ( ie, no normal breathing) 3. No definite pulse felt within 10 secs ( Carotid or femoral pulse) (Breathing and pulse check can be performed simultaneously within 10 secs)
  • 5.
     Activation ofemergency response system: If alone with no mobile phone, leave the victim to activate the emergency response system and get the AED before beginning CPR Otherwise, send someone and begin CPR immediately; use the AED as soon as it is available In case of unwitnessed collapse of children or infant give CPR for 2 mins before leaving the victim and getting the AED then resume CPR
  • 6.
     Chest compression- Adult-30:2 Children or infant- 30:2 if one rescuer 15:2 if more than one rescuer  Compression rate: 100-120/ min  Compression depth: Adult- at least 5 cm Children or infant- at least 1/3rd AP diameter of chest
  • 7.
     Hand placement: Adult- 2 hands on the lower half of the sternum Children – 1 or 2 hands on the lower half of the sternum Infants – 2 fingers or 2 thumb defending of the number of rescuers  Chest recoil: allow full recoil of chest after each compression; do not lean on the chest after each compression.  Minimizing interruption: Limit interruptions in chest compressions to less than 10 secs.
  • 10.
    A CHANGE FROMA-B-C TO C-A-B
  • 11.
    BLS DON’TS OFADULT HIGH-QUALITY CPR 1. compression rate slower than 100/ min or faster than 120/min 2. Compression depth less than 5 cm or greater than 6 cm 3. Lean on the chest between compression 4. Interrupt compressions for greater than 10 secs 5. Provide excessive ventilation- ie, too many breaths or breaths with excessive force
  • 16.
  • 19.
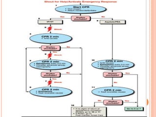
    RECONGNITION OF ARRYTHMIA Lethalor non lethal Symptomatic or asymptomatic Stable or unstable Shockable or unshockable
  • 20.
  • 21.
    Unshockable Asystole PEA- pulseless electrical activityor EMD- electromechanical dissociation
  • 24.
    MEANWHILE…  Minimize interruptionin CPR- alternate CPR provider every 2 minutes as continued Chest compression may fatigue the provider leading to ineffective compression  Maintain an orchestra of activity between physician, nurse and other health care provider (Ward boy)  Check airway patency- consider oropharyngeal tube placement if tongue fell back.  Arrange for endotracheal tube/ maximize oxygen delivery
  • 25.
    VT/ VF Deliver singledefibrillitor shock CPR-2 mins Check rhythm Deliver single shock- if VT /VF persist---CPR 2 mins and give EPINEPHRINE 1 mgContinue CPR 2 min Amiodarone/ Lidocaine/ Magnesium sulfate Defibrillate: Drug---Shock---Drug---- Shock
  • 27.
    ELECTRODE PLACEMENT 4 padpositions  anterolateral,  anteroposterior,  anterior-left infrascapular, and  anterior-rightinfrascapular  For adults, an electrode size of 8 to 12 cm is reasonable (Class IIa, LOE B).  Any of the 4 pad positions is reasonable for defibrillation (Class IIa, LOE B).
  • 29.
    DEFIBRILLATION  Biphasic waveform: 120- 200 J  Monophasic wave form: 360 J  AED- device specific  Failure of a single adequate shock to restore a pulse should be followed by continued CPR and second shock delivered after five cycles of CPR  If cardiac arrest still persist- patient is intubated and IV/IO access achieved
  • 30.
     Defibrillation Sequence ●Turn the AED on. ● Follow the AED prompts. ● Resume chest compressions immediately after the shock(minimize interruptions).
  • 31.
    1-SHOCK PROTOCOL VERSUS3-SHOCK SEQUENCE  Evidence from 2 well-conducted pre/post design studies suggested significant survival benefit with the single shock defibrillation protocol compared with 3-stacked-shock protocols  If 1 shock fails to eliminate VF, the incremental benefit of another shock is low, and resumption of CPR is likely to confer a greater value than another shock
  • 32.
    ASYSTOLE/PEA Continue CPR (Intubate andestablish IV access) Identify and RX reversible causes Continue CPR if asystole/PEA
  • 33.
    TREATABLE CAUSES OFCARDIAC ARREST: THE H’S AND T’S H’s T’s  Hypoxia Toxins  Hypovolemia Tamponade (cardiac)  Hydrogen ion(acidosis) Tension pneumothorax  Hypo-/hyperkalemia Thrombosis, pulmonary  Hypothermia Thrombosis, coronary
  • 34.
    AIRWAY AND VENTILATIONS Opening airway – Head tilt, chin lift or jaw thrust, in addition explore the airway for foreign bodies, dentures and remove them. Consider oropharyngeal tube placement.  The Health care provider should open the airway and give rescue breaths with chest compressions
  • 35.
    RESCUE BREATHS  Bymouth-to-mouth or bag-mask  Deliver each rescue breath over 1 second  Give a sufficient tidal volume to produce visible chest rise  Use a compression to ventilation ratio of 30 chest compressions to 2 ventilations  After advanced airway is placed, rescue breaths given asynchronus with ventilation  1 breath every 6 to 8 seconds (about 8 to 10 breaths per minute)
  • 37.
    BREATHING DEVICES  Plasticoropharyngeal airways  Esophageal obturators  Ambu bag- usual method for continuing breathing in hospital before ET tube can be inserted.  Endotracheal tube
  • 39.
  • 40.
    ROUTES OF ADMINISTRATION PeripheralIV – easiest to insert during CPR, must followed by 20 ml NS push Central IV – fast onset of action, but do not wait or waste time for CV line Intraosseous – alternative IV route in peds, also in Adult Intratracheally (down an ET tube)- not recommended now a days
  • 42.
     Oxygen • FIO2100% • Assist Ventilation • O2 Toxicity should not be a concern during ACLS IV Fluids Volume Expanders • crystalloids , e.g. Ringer’s lactate, N/S
  • 43.
     Amiodarone (Cordarone) •Indications: – Like Lidocaine – Vtach, Vfib • IV Dose: – 300 mg in 20-30 ml of N/S or D5W – Supplemental dose of 150 mg in 20-30 ml of N/S or D5W – Followed with continuous infusion of 1 mg/min for 6 hours than .5mg/min to a maximum daily dose of 2 grams • Contraindications: – Cardiogenic shock, profound Sinus Bradycardia, and 2nd and 3rd degree blocks that do not have a pacemake
  • 44.
     Lidocaine • Indications: –PVCs, Vtach, Vfib – Can be toxic so no longer given prophylactically • IV dose : – 1-1.5 mg/kg bolus then continuous infusion of 2-4 mg/min – Can be given down ET tube • Signs of toxicity: – slurred speech, seizures, altered consciousness
  • 45.
     Magnesium • Usedfor refractory Vfib or Vtach caused by hypomagnesemia and Torsades de Pointes • Dose: – 1-2 grams over 2 minutes • Side Effects – Hypotension – Asystole
  • 46.
     Propranolol/ Esmolol •Beta blocker that may be useful for Vfib and Vtach that has not responded to other therapies – Very useful for patients whose cardiac emergency was precipitated by hypertension – Also used for Afib, Aflutter, & PSVT
  • 47.
     Epinephrine • Becauseof alpha, beta-1, and beta-2 stimulation, it increases heart rate, stroke volume and blood pressure – Helps convert fine vfib to coarse Vfib – May help in asystole – Also PEA and symptomatic bradycardia • IV Dose: – 1 mg every 3-5 minutes – May increase ischemia because of increased O2 demand by the heart
  • 48.
     Vasopressin (ADH)-is out according to 2015 guidelines for ACLS  Sodium Bicarbonate • Used for METABOLIC acidosis / hyperkalemia – Airway and ventilation have to be functional • IV Dose: – 1 mEq/kg – If ABGs, [BE] x wt in kg/6 • Side effects: – Metabolic alkalosis – Increased CO2 production
  • 49.
    MONITORING DURING CPR Physiologicparameters  Monitoring of PETCO2 (35 to 40 mmHg)  Coronary perfusion pressure (CPP) (15mmHg)  Central venous oxygen saturation (ScvO2)  Abrupt increase in any of these parameters is a sensitive indicator of ROSC that can be monitored without interrupting chest compressions
  • 50.
    Quantitative waveform capnography If Petco2 <10 mm Hg, attempt to improve CPR quality Intra-arterial pressure  If diastolic pressure <20 mm Hg, attempt to improve CPR quality  If ScvO2 is < 30%, consider trying to improve the quality of CPR
  • 52.
    INITIAL OBJECTIVES OFPOST– CARDIAC ARREST CARE  Optimize cardiopulmonary function and vital organ perfusion.  After out-of-hospital cardiac arrest, transport patient to an appropriate hospital with a comprehensive post–cardiac arrest treatment  Transport the in-hospital post– cardiac arrest patient to an appropriate critical-care unit  Try to identify and treat the precipitating causes of the arrest and prevent recurrent arrest
  • 54.
    ACTION IN TIMECAN SAVE A LIFE!!! THANK YOU