ADVANCED CARDIAC LIFE 
SUPPORT(ACLS) - 2010 
Speaker – Dr Omar Kamal 
DNB anaesthesiology
ADVANCED CARDIAC LIFE SUPPORT 
 ACLS impacts multiple key links in the chain of 
survival that include interventions to prevent cardiac 
arrest, treat cardiac arrest, and improve outcomes 
of patients who achieve return of spontaneous 
circulation (ROSC) after cardiac arrest 
 Interventions aimed at preventing cardiac arrest 
include airway management, ventilation support, 
and treatment of bradyarrhythmias and 
tachyarrhythmias.
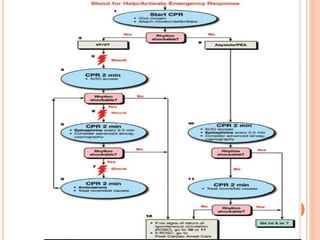
AHA ADULT CHAIN OF SURVIVAL 
1. Immediate recognition of cardiac arrest and 
activation of the emergency response system 
2. Early CPR with an emphasis on chest 
compressions 
3. Rapid defibrillation 
4. Effective advanced life support 
5. Integrated post–cardiac arrest care
CARDIOPULMONARY RESUSCITATION (CPR) 
 Cardiopulmonary resuscitation (CPR) is a series of 
life saving actions that improve the chance of 
survival following cardiac arrest
KEY CHANGES FROM THE 
2005 BLS GUIDELINES 
● Immediate recognition of SCA based on assessing 
unresponsiveness and absence of normal breathing 
● “Look, Listen, and Feel” removed from the BLS 
algorithm 
● Encouraging Hands-Only (chest compression only) 
CPR 
● Sequence change CAB rather than ABC 
● Health care providers continue effective chest 
compressions/ CPR until return of spontaneous 
circulation or termination of resuscitative efforts
● Increased focus on high-quality CPR 
● Continued de-emphasis on pulse check for health 
care providers 
● A simplified adult BLS algorithm is introduced with 
the revised traditional algorithm
A CHANGE FROM A-B-C TO C-A-B
CHEST COMPRESSIONS 
 Chest compressions consist of forceful rhythmic 
applications of pressure over the lower half of the 
sternum. 
 Technique ..?
MONITORING DURING CPR 
Physiologic parameters 
 Monitoring of PETCO2 (35 to 40 mmHg) 
 Coronary perfusion pressure (CPP) (15mmHg) 
 Central venous oxygen saturation (ScvO2) 
 Abrupt increase in any of these parameters is a 
sensitive indicator of ROSC that can be monitored 
without interrupting chest compressions
Quantitative waveform capnography 
 If Petco2 <10 mm Hg, attempt to improve CPR 
quality 
Intra-arterial pressure 
 If diastolic pressure <20 mm Hg, attempt to improve 
CPR quality 
 If ScvO2 is < 30%, consider trying to improve the 
quality of CPR
HIGH QUALITY CPR 
 Chest compressions of adequate rate 100/min 
 A compression depth of at least 2 inches (5 cm) in 
adults and in children, a compression depth of at 
least 1.5 inches [4 cm] in infants 
 Complete chest recoil after each compression, 
 Minimizing interruptions in chest compressions 
 Avoiding excessive ventilation 
 If multiple rescuers are available, rotate the task of 
compressions every 2 minutes.
AIRWAY AND VENTILATIONS 
 Opening airway – Head tilt, chin lift or jaw thrust 
 The untrained rescuer will provide Hands-Only 
(compression-only) CPR 
 The Health care provider should open the airway 
and give rescue breaths with chest compressions
RESCUE BREATHS 
 By mouth-to-mouth or bag-mask 
 Deliver each rescue breath over 1 second 
 Give a sufficient tidal volume to produce visible 
chest rise 
 Use a compression to ventilation ratio of 30 chest 
compressions to 2 ventilations 
 After advanced airway is placed, rescue breaths 
given asynchronus with ventilation 
 1 breath every 6 to 8 seconds (about 8 to 10 
breaths per minute)
CARDIAC ARREST 
 Cardiac arrest can be caused by 4 rhythms: 
1. Ventricular fibrillation(VF), 
2. Pulseless ventricular tachycardia (VT), 
3. Pulseless electric activity (PEA), and 
4. Asystole. 
How to recognise cardiac arrest ..?
TREATABLE CAUSES OF CARDIAC ARREST: 
THE H’S AND T’S 
H’s T’s 
 Hypoxia Toxins 
 Hypovolemia Tamponade (cardiac) 
 Hydrogen ion(acidosis) Tension pneumothorax 
 Hypo-/hyperkalemia Thrombosis, pulmonary 
 Hypothermia Thrombosis, coronary
DEFIBRILLATION 
 Defibrillation is defined as termination of VF for at 
least 5 seconds following the shock. 
 Early defibrillation remains the cornerstone therapy 
for ventricular fibrillation and pulseless ventricular 
tachycardia
ELECTRODE PLACEMENT 
4 pad positions 
 anterolateral, 
 anteroposterior, 
 anterior-left infrascapular, and 
 anterior-rightinfrascapular 
 For adults, an electrode size of 8 to 12 cm is 
reasonable (Class IIa, LOE B). 
 Any of the 4 pad positions is reasonable for 
defibrillation (Class IIa, LOE B).
 Defibrillation Sequence 
● Turn the AED on. 
● Follow the AED prompts. 
● Resume chest compressions immediately after the 
shock(minimize interruptions). 
Shock Energy 
 Biphasic : Manufacturer recommendation (eg, 
initial dose of 120-200 J), if unknown, use maximum 
available. 
 Second and subsequent doses should be equivalent, 
and higher doses may be considered. 
 Monophasic : 360 J
1-SHOCK PROTOCOL VERSUS 3-SHOCK 
SEQUENCE 
 Evidence from 2 well-conducted pre/post design 
studies suggested significant survival benefit with 
the single shock defibrillation protocol compared 
with 3-stacked-shock protocols 
 If 1 shock fails to eliminate VF, the incremental 
benefit of another shock is low, and resumption of 
CPR is likely to confer a greater value than another 
shock
DRUG THERAPY 
1. Peripheral IV Drug Delivery 
2. IO Drug Delivery - IO cannulation provides 
access to a noncollapsible venous plexus 
3. Central IV Drug Delivery - It can be used to 
monitor ScvO2 and estimate CPP during CPR, 
both of which are predictive of ROSC 
4. Endotracheal Drug Delivery - lidocaine, 
epinephrine, atropine, naloxone, and vasopressin 
 Dose : 2 to 2 ½ times the recommended IV dose
VASOPRESSORS 
Drug Therapy 
 Epinephrine IV/IO Dose: 1 mg every 3-5 minutes 
 Vasopressin IV/IO Dose: 40 units can replace first 
or second dose of epinephrine 
 Amiodarone IV/IO Dose: First dose: 300 mg bolus. 
Second dose: 150 mg.
KEY CHANGES FROM THE 2005 ACLS 
GUIDELINES 
 Continuous quantitative waveform capnography is 
recommended 
 Cardiac arrest algorithms are simplified and 
redesigned to emphasize the importance of high 
quality CPR 
 Atropine is no longer recommended for routine use 
in the management of pulseless electrical activity 
(PEA)/asystole
 Increased emphasis on physiologic monitoring to 
optimize CPR quality and detect ROSC 
 Chronotropic drug infusions are recommended as 
an alternative to pacing in symptomatic and 
unstable bradycardia. 
 Adenosine is recommended as a safe and 
potentially effective therapy in the initial 
management of stable undifferentiated regular 
monomorphic wide-complex tachycardia
CARDIAC ARREST ASSOCIATED 
WITH PREGNANCY 
 The overall maternal mortality rate was calculated 
at 13.95 deaths per 100 000 maternities. 
 There were 8 cardiac arrests with a frequency 
calculated at 0.05 per 1000 maternities, or 1:20 
000. 
 The frequency of cardiac arrest in pregnancy is on 
the rise with previous reports estimating the 
frequency to be 1:30 000 maternities 
 Department of Health, Welsh Office, Scottish Office. Report on confidential 
enquiries into maternal deaths in the United Kingdom 2000–2002. London 
(UK): The Stationery Office; 2004.
CAUSES 
B – Bleeding/ DIC 
E – Embolism( pulmonary, coronary , amniotic ) 
A – Anesthetic complications 
U – Uterine atony 
C – Cardiac disease( MI/Aortic 
dissection/Cardiomyopathy) 
H – Hypertension ( Pre eclampsia/ Eclampsia ) 
O – Other reversible causes 
P – Placenta praevia/ abruptio 
S -- Sepsis
RECOMMENDATION FOR EMERGENCY CAESAREAN 
SECTION 
Recommendation 
 When the gravid uterus is large enough to cause 
maternal hemodynamic changes due to aortocaval 
compression, 
 emergency caesarean section should be 
considered, regardless of fetal viability
 Several case reports of emergency cesarean section in 
maternal cardiac arrest indicate a return of spontaneous 
circulation or improvement in maternal hemodynamic 
status only after the uterus has been emptied. 
 In a case series of 38 cases of perimortem cesarean 
section, 12 of 20 women for whom maternal outcome 
was recorded had return of spontaneous circulation 
immediately after delivery. 
McDonnell NJ. Cardiopulmonary arrest in pregnancy: two case reports of 
successful outcomes in association with perimortem Caesarean delivery. 
Br J Anaesth. 2009;103:406–409.
 Synchronised cardioversion - shock delivery that is 
timed (synchronized) with the QRS complex 
 Narrow regular : 50 – 100 J 
 Narrow irregular : Biphasic – 120 – 200 J and 
Monophasic – 200 J 
 Wide regular – 100 J 
 Wide irregular – defibrillation dose 
 Adenosine : 6 mg rapid iv push, follow with NS 
flush.. Second dose 12 mg
INITIAL OBJECTIVES OF POST– CARDIAC 
ARREST CARE 
 Optimize cardiopulmonary function and vital organ 
perfusion. 
 After out-of-hospital cardiac arrest, transport patient 
to an appropriate hospital with a comprehensive 
post–cardiac arrest treatment 
 Transport the in-hospital post– cardiac arrest patient 
to an appropriate critical-care unit 
 Try to identify and treat the precipitating causes of the 
arrest and prevent recurrent arrest
THANK YOU

Advanced cardiac life support(acls)

  • 1.
    ADVANCED CARDIAC LIFE SUPPORT(ACLS) - 2010 Speaker – Dr Omar Kamal DNB anaesthesiology
  • 2.
    ADVANCED CARDIAC LIFESUPPORT  ACLS impacts multiple key links in the chain of survival that include interventions to prevent cardiac arrest, treat cardiac arrest, and improve outcomes of patients who achieve return of spontaneous circulation (ROSC) after cardiac arrest  Interventions aimed at preventing cardiac arrest include airway management, ventilation support, and treatment of bradyarrhythmias and tachyarrhythmias.
  • 3.
    AHA ADULT CHAINOF SURVIVAL 1. Immediate recognition of cardiac arrest and activation of the emergency response system 2. Early CPR with an emphasis on chest compressions 3. Rapid defibrillation 4. Effective advanced life support 5. Integrated post–cardiac arrest care
  • 4.
    CARDIOPULMONARY RESUSCITATION (CPR)  Cardiopulmonary resuscitation (CPR) is a series of life saving actions that improve the chance of survival following cardiac arrest
  • 7.
    KEY CHANGES FROMTHE 2005 BLS GUIDELINES ● Immediate recognition of SCA based on assessing unresponsiveness and absence of normal breathing ● “Look, Listen, and Feel” removed from the BLS algorithm ● Encouraging Hands-Only (chest compression only) CPR ● Sequence change CAB rather than ABC ● Health care providers continue effective chest compressions/ CPR until return of spontaneous circulation or termination of resuscitative efforts
  • 8.
    ● Increased focuson high-quality CPR ● Continued de-emphasis on pulse check for health care providers ● A simplified adult BLS algorithm is introduced with the revised traditional algorithm
  • 9.
    A CHANGE FROMA-B-C TO C-A-B
  • 10.
    CHEST COMPRESSIONS Chest compressions consist of forceful rhythmic applications of pressure over the lower half of the sternum.  Technique ..?
  • 12.
    MONITORING DURING CPR Physiologic parameters  Monitoring of PETCO2 (35 to 40 mmHg)  Coronary perfusion pressure (CPP) (15mmHg)  Central venous oxygen saturation (ScvO2)  Abrupt increase in any of these parameters is a sensitive indicator of ROSC that can be monitored without interrupting chest compressions
  • 13.
    Quantitative waveform capnography  If Petco2 <10 mm Hg, attempt to improve CPR quality Intra-arterial pressure  If diastolic pressure <20 mm Hg, attempt to improve CPR quality  If ScvO2 is < 30%, consider trying to improve the quality of CPR
  • 15.
    HIGH QUALITY CPR  Chest compressions of adequate rate 100/min  A compression depth of at least 2 inches (5 cm) in adults and in children, a compression depth of at least 1.5 inches [4 cm] in infants  Complete chest recoil after each compression,  Minimizing interruptions in chest compressions  Avoiding excessive ventilation  If multiple rescuers are available, rotate the task of compressions every 2 minutes.
  • 16.
    AIRWAY AND VENTILATIONS  Opening airway – Head tilt, chin lift or jaw thrust  The untrained rescuer will provide Hands-Only (compression-only) CPR  The Health care provider should open the airway and give rescue breaths with chest compressions
  • 18.
    RESCUE BREATHS By mouth-to-mouth or bag-mask  Deliver each rescue breath over 1 second  Give a sufficient tidal volume to produce visible chest rise  Use a compression to ventilation ratio of 30 chest compressions to 2 ventilations  After advanced airway is placed, rescue breaths given asynchronus with ventilation  1 breath every 6 to 8 seconds (about 8 to 10 breaths per minute)
  • 19.
    CARDIAC ARREST Cardiac arrest can be caused by 4 rhythms: 1. Ventricular fibrillation(VF), 2. Pulseless ventricular tachycardia (VT), 3. Pulseless electric activity (PEA), and 4. Asystole. How to recognise cardiac arrest ..?
  • 20.
    TREATABLE CAUSES OFCARDIAC ARREST: THE H’S AND T’S H’s T’s  Hypoxia Toxins  Hypovolemia Tamponade (cardiac)  Hydrogen ion(acidosis) Tension pneumothorax  Hypo-/hyperkalemia Thrombosis, pulmonary  Hypothermia Thrombosis, coronary
  • 24.
    DEFIBRILLATION  Defibrillationis defined as termination of VF for at least 5 seconds following the shock.  Early defibrillation remains the cornerstone therapy for ventricular fibrillation and pulseless ventricular tachycardia
  • 25.
    ELECTRODE PLACEMENT 4pad positions  anterolateral,  anteroposterior,  anterior-left infrascapular, and  anterior-rightinfrascapular  For adults, an electrode size of 8 to 12 cm is reasonable (Class IIa, LOE B).  Any of the 4 pad positions is reasonable for defibrillation (Class IIa, LOE B).
  • 26.
     Defibrillation Sequence ● Turn the AED on. ● Follow the AED prompts. ● Resume chest compressions immediately after the shock(minimize interruptions). Shock Energy  Biphasic : Manufacturer recommendation (eg, initial dose of 120-200 J), if unknown, use maximum available.  Second and subsequent doses should be equivalent, and higher doses may be considered.  Monophasic : 360 J
  • 27.
    1-SHOCK PROTOCOL VERSUS3-SHOCK SEQUENCE  Evidence from 2 well-conducted pre/post design studies suggested significant survival benefit with the single shock defibrillation protocol compared with 3-stacked-shock protocols  If 1 shock fails to eliminate VF, the incremental benefit of another shock is low, and resumption of CPR is likely to confer a greater value than another shock
  • 28.
    DRUG THERAPY 1.Peripheral IV Drug Delivery 2. IO Drug Delivery - IO cannulation provides access to a noncollapsible venous plexus 3. Central IV Drug Delivery - It can be used to monitor ScvO2 and estimate CPP during CPR, both of which are predictive of ROSC 4. Endotracheal Drug Delivery - lidocaine, epinephrine, atropine, naloxone, and vasopressin  Dose : 2 to 2 ½ times the recommended IV dose
  • 29.
    VASOPRESSORS Drug Therapy  Epinephrine IV/IO Dose: 1 mg every 3-5 minutes  Vasopressin IV/IO Dose: 40 units can replace first or second dose of epinephrine  Amiodarone IV/IO Dose: First dose: 300 mg bolus. Second dose: 150 mg.
  • 30.
    KEY CHANGES FROMTHE 2005 ACLS GUIDELINES  Continuous quantitative waveform capnography is recommended  Cardiac arrest algorithms are simplified and redesigned to emphasize the importance of high quality CPR  Atropine is no longer recommended for routine use in the management of pulseless electrical activity (PEA)/asystole
  • 31.
     Increased emphasison physiologic monitoring to optimize CPR quality and detect ROSC  Chronotropic drug infusions are recommended as an alternative to pacing in symptomatic and unstable bradycardia.  Adenosine is recommended as a safe and potentially effective therapy in the initial management of stable undifferentiated regular monomorphic wide-complex tachycardia
  • 32.
    CARDIAC ARREST ASSOCIATED WITH PREGNANCY  The overall maternal mortality rate was calculated at 13.95 deaths per 100 000 maternities.  There were 8 cardiac arrests with a frequency calculated at 0.05 per 1000 maternities, or 1:20 000.  The frequency of cardiac arrest in pregnancy is on the rise with previous reports estimating the frequency to be 1:30 000 maternities  Department of Health, Welsh Office, Scottish Office. Report on confidential enquiries into maternal deaths in the United Kingdom 2000–2002. London (UK): The Stationery Office; 2004.
  • 35.
    CAUSES B –Bleeding/ DIC E – Embolism( pulmonary, coronary , amniotic ) A – Anesthetic complications U – Uterine atony C – Cardiac disease( MI/Aortic dissection/Cardiomyopathy) H – Hypertension ( Pre eclampsia/ Eclampsia ) O – Other reversible causes P – Placenta praevia/ abruptio S -- Sepsis
  • 36.
    RECOMMENDATION FOR EMERGENCYCAESAREAN SECTION Recommendation  When the gravid uterus is large enough to cause maternal hemodynamic changes due to aortocaval compression,  emergency caesarean section should be considered, regardless of fetal viability
  • 37.
     Several casereports of emergency cesarean section in maternal cardiac arrest indicate a return of spontaneous circulation or improvement in maternal hemodynamic status only after the uterus has been emptied.  In a case series of 38 cases of perimortem cesarean section, 12 of 20 women for whom maternal outcome was recorded had return of spontaneous circulation immediately after delivery. McDonnell NJ. Cardiopulmonary arrest in pregnancy: two case reports of successful outcomes in association with perimortem Caesarean delivery. Br J Anaesth. 2009;103:406–409.
  • 40.
     Synchronised cardioversion- shock delivery that is timed (synchronized) with the QRS complex  Narrow regular : 50 – 100 J  Narrow irregular : Biphasic – 120 – 200 J and Monophasic – 200 J  Wide regular – 100 J  Wide irregular – defibrillation dose  Adenosine : 6 mg rapid iv push, follow with NS flush.. Second dose 12 mg
  • 41.
    INITIAL OBJECTIVES OFPOST– CARDIAC ARREST CARE  Optimize cardiopulmonary function and vital organ perfusion.  After out-of-hospital cardiac arrest, transport patient to an appropriate hospital with a comprehensive post–cardiac arrest treatment  Transport the in-hospital post– cardiac arrest patient to an appropriate critical-care unit  Try to identify and treat the precipitating causes of the arrest and prevent recurrent arrest
  • 43.