Embed presentation
Download as PDF, PPTX
















































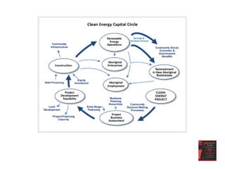
The document discusses clean energy trends and their impact on Canada's First Peoples, emphasizing the role of renewable energy sources like hydro, wind, and biomass. It highlights the necessity for consultation and collaboration with Indigenous communities in energy projects and the importance of sustainable development. The document also mentions the potential for Aboriginal leadership in clean energy and the need for public policy innovation to support these initiatives.














































