Что можно делать
с вещественными числами
и нельзя делать с целыми
числами

Ю. В. Матиясевич
Санкт-Петербургское отделение
Математического института им. В. А. Стеклова РАН
http://logic.pdmi.ras.ru/~yumat
Что можно делать
с вещественными числами
и нельзя делать с целыми
числами

Ю. В. Матиясевич
Санкт-Петербургское отделение
Математического института им. В. А. Стеклова РАН
http://logic.pdmi.ras.ru/~yumat
Что можно делать
с вещественными числами
и нельзя делать с целыми
числами
Часть 2. Десятая проблема Гильберта

Ю. В. Матиясевич
Санкт-Петербургское отделение
Математического института им. В. А. Стеклова РАН
http://logic.pdmi.ras.ru/~yumat
Что можно делать
с вещественными числами
и нельзя делать с целыми
числами
Часть 2. Десятая проблема Гильберта
Шестая лекция

Ю. В. Матиясевич
Санкт-Петербургское отделение
Математического института им. В. А. Стеклова РАН
http://logic.pdmi.ras.ru/~yumat
Формализмы для описания
параллельных/распределенных вычислений
Формализмы для описания
параллельных/распределенных вычислений
Сети Петри (Petri net, place/transition net, P/T net)
Формализмы для описания
параллельных/распределенных вычислений
Сети Петри (Petri net, place/transition net, P/T net)
Wikipedia:
Формализмы для описания
параллельных/распределенных вычислений
Сети Петри (Petri net, place/transition net, P/T net)
Wikipedia: Petri nets were invented by Carl Adam Petri
Формализмы для описания
параллельных/распределенных вычислений
Сети Петри (Petri net, place/transition net, P/T net)
Wikipedia: Petri nets were invented by Carl Adam Petri in August 1939
Формализмы для описания
параллельных/распределенных вычислений
Сети Петри (Petri net, place/transition net, P/T net)
Wikipedia: Petri nets were invented by Carl Adam Petri in August 1939
– at the age of 13
Формализмы для описания
параллельных/распределенных вычислений
Сети Петри (Petri net, place/transition net, P/T net)
Wikipedia: Petri nets were invented by Carl Adam Petri in August 1939
– at the age of 13 – for the purpose of describing chemical processes
Формализмы для описания
параллельных/распределенных вычислений
Сети Петри (Petri net, place/transition net, P/T net)
Wikipedia: Petri nets were invented by Carl Adam Petri in August 1939
– at the age of 13 – for the purpose of describing chemical processes
Системы векторного сложения (systems of vector addition)
Системы векторного сложения
∆1 = δ1,1 , . . . , δ1,n
.
.
.
∆k = δk,1 , . . . , δk,n
Системы векторного сложения
∆1 = δ1,1 , . . . , δ1,n
.
.
.
∆k = δk,1 , . . . , δk,n

δj,k ∈ Z
Системы векторного сложения
∆1 = δ1,1 , . . . , δ1,n
.
.
.
∆k = δk,1 , . . . , δk,n
α1 ∈ N, . . . , αn ∈ N

δj,k ∈ Z
Системы векторного сложения
∆1 = δ1,1 , . . . , δ1,n
.
.
.
∆k = δk,1 , . . . , δk,n
α1 ∈ N, . . . , αn ∈ N
A = α1 , . . . , α n

δj,k ∈ Z
Системы векторного сложения
∆1 = δ1,1 , . . . , δ1,n
.
.
.

δj,k ∈ Z

∆k = δk,1 , . . . , δk,n
α1 ∈ N, . . . , αn ∈ N
A = α1 , . . . , αn → α1 + δj,1 , . . . , αn + δj,n = A + ∆j
Системы векторного сложения
∆1 = δ1,1 , . . . , δ1,n
.
.
.

δj,k ∈ Z

∆k = δk,1 , . . . , δk,n
α1 ∈ N, . . . , αn ∈ N
A = α1 , . . . , αn → α1 + δj,1 , . . . , αn + δj,n = A + ∆j
α1 + δj,1 ∈ N, . . . , αn + δj,n ∈ N
Системы векторного сложения
∆1 = δ1,1 , . . . , δ1,n
.
.
.

δj,k ∈ Z

∆k = δk,1 , . . . , δk,n
α1 ∈ N, . . . , αn ∈ N
A = α1 , . . . , αn → α1 + δj,1 , . . . , αn + δj,n = A + ∆j
α1 + δj,1 ∈ N, . . . , αn + δj,n ∈ N

A → A + ∆ j1
Системы векторного сложения
∆1 = δ1,1 , . . . , δ1,n
.
.
.

δj,k ∈ Z

∆k = δk,1 , . . . , δk,n
α1 ∈ N, . . . , αn ∈ N
A = α1 , . . . , αn → α1 + δj,1 , . . . , αn + δj,n = A + ∆j
α1 + δj,1 ∈ N, . . . , αn + δj,n ∈ N

A → A + ∆j1 → A + ∆j1 + ∆j2
Системы векторного сложения
∆1 = δ1,1 , . . . , δ1,n
.
.
.

δj,k ∈ Z

∆k = δk,1 , . . . , δk,n
α1 ∈ N, . . . , αn ∈ N
A = α1 , . . . , αn → α1 + δj,1 , . . . , αn + δj,n = A + ∆j
α1 + δj,1 ∈ N, . . . , αn + δj,n ∈ N

A → A + ∆j1 → A + ∆j1 + ∆j2 → A + ∆j1 + ∆j2 + ∆j3
Системы векторного сложения
∆1 = δ1,1 , . . . , δ1,n
.
.
.

δj,k ∈ Z

∆k = δk,1 , . . . , δk,n
α1 ∈ N, . . . , αn ∈ N
A = α1 , . . . , αn → α1 + δj,1 , . . . , αn + δj,n = A + ∆j
α1 + δj,1 ∈ N, . . . , αn + δj,n ∈ N

A → A + ∆j1 → A + ∆j1 + ∆j2 → A + ∆j1 + ∆j2 + ∆j3 → . . .
Проблема достижимости
Проблема достижимости
ВХОД:

Cистема векторного сложения {∆1 , . . . , ∆k } и
два вектора A и B
Проблема достижимости
ВХОД:

Cистема векторного сложения {∆1 , . . . , ∆k } и
два вектора A и B

ВОПРОС:

Верно ли, что вектор B достижим из вектора A
в этой системе?
Проблема включения
Проблема включения
ВХОД:

Две системы векторного сложения {Γ1 , . . . , Γk }
и {∆1 , . . . , ∆k } и вектор A
Проблема включения
ВХОД:

Две системы векторного сложения {Γ1 , . . . , Γk }
и {∆1 , . . . , ∆k } и вектор A

ВОПРОС:

Верно ли, что каждый вектор, достижимый
из вектора A во второй системе, достижим из
вектора A также и в первой системе?
Проблема включения
ВХОД:

Две системы векторного сложения {Γ1 , . . . , Γk }
и {∆1 , . . . , ∆k } и вектор A

ВОПРОС:

Верно ли, что каждый вектор, достижимый
из вектора A во второй системе, достижим из
вектора A также и в первой системе?

Теорема (Michael Rabin, не опубликовано). Проблема
включения для систем векторного сложения неразрешима.
Проблема включения
ВХОД:

Две системы векторного сложения {Γ1 , . . . , Γk }
и {∆1 , . . . , ∆k } и вектор A

ВОПРОС:

Верно ли, что каждый вектор, достижимый
из вектора A во второй системе, достижим из
вектора A также и в первой системе?

Теорема (Michael Rabin, не опубликовано). Проблема
включения для систем векторного сложения неразрешима.
Проблема эквивалентности
ВХОД:

Две системы векторного сложения {Γ1 , . . . , Γk }
и {∆1 , . . . , ∆k } и вектор A

ВОПРОС:

Верно ли, что каждый вектор, достижимый из
вектора A в одной из этих систем, достижим из
вектора A также и в другой системе?
Проблема эквивалентности
ВХОД:

Две системы векторного сложения {Γ1 , . . . , Γk }
и {∆1 , . . . , ∆k } и вектор A

ВОПРОС:

Верно ли, что каждый вектор, достижимый из
вектора A в одной из этих систем, достижим из
вектора A также и в другой системе?

Теорема (M. Hack; T. Araki и T. Kasami). Проблема
эквивалентности для систем векторного сложения неразрешима.
Обобщенные кони на многомерной шахматной доске
∆1 = δ1,1 , . . . , δ1,n
.
.
.
∆k = δk,1 , . . . , δk,n

δj,k ∈ Z
Обобщенные кони на многомерной шахматной доске
∆1 = δ1,1 , . . . , δ1,n
.
.
.

δj,k ∈ Z

∆k = δk,1 , . . . , δk,n
Обозначение. K(α1 , . . . , αn ) – это множество всех полей, на
которых может побывать конь, начав свой путь с поля α1 , . . . , αn
Обобщенные кони на многомерной шахматной доске
∆1 = δ1,1 , . . . , δ1,n
.
.
.

δj,k ∈ Z

∆k = δk,1 , . . . , δk,n
Обозначение. K(α1 , . . . , αn ) – это множество всех полей, на
которых может побывать конь, начав свой путь с поля α1 , . . . , αn
Проблема включения
ВХОД: Два обобщеных коня K и K и поле A
ВОПРОС: Верно ли, K (A) ⊇ K (A)
Обобщенные кони на многомерной шахматной доске
∆1 = δ1,1 , . . . , δ1,n
.
.
.

δj,k ∈ Z

∆k = δk,1 , . . . , δk,n
Обозначение. K(α1 , . . . , αn ) – это множество всех полей, на
которых может побывать конь, начав свой путь с поля α1 , . . . , αn
Проблема включения
ВХОД: Два обобщеных коня K и K и поле A
ВОПРОС: Верно ли, K (A) ⊇ K (A)
Проблема эквивалентности
ВХОД: Два обобщеных коня K и K и поле A
ВОПРОС: Верно ли, K (A) = K (A)
Сравнение проблем
Обозначение. K(α1 , . . . , αn ) – это множество всех полей, на
которых может побывать конь, начав свой путь с поля α1 , . . . , αn
Сравнение проблем
Обозначение. K(α1 , . . . , αn ) – это множество всех полей, на
которых может побывать конь, начав свой путь с поля α1 , . . . , αn
Проблема включения
ВХОД: Два обобщеных коня K и K и поле A
ВОПРОС: Верно ли, что K (A) ⊇ K (A)
Сравнение проблем
Обозначение. K(α1 , . . . , αn ) – это множество всех полей, на
которых может побывать конь, начав свой путь с поля α1 , . . . , αn
Проблема включения
ВХОД: Два обобщеных коня K и K и поле A
ВОПРОС: Верно ли, что K (A) ⊇ K (A)
Проблема эквивалентности
ВХОД: Два обобщеных коня K и K и поле A
ВОПРОС: Верно ли, что K (A) = K (A)
Сравнение проблем
Обозначение. K(α1 , . . . , αn ) – это множество всех полей, на
которых может побывать конь, начав свой путь с поля α1 , . . . , αn
Проблема включения
ВХОД: Два обобщеных коня K и K и поле A
ВОПРОС: Верно ли, что K (A) ⊇ K (A)
Проблема эквивалентности
ВХОД: Два обобщеных коня K и K и поле A
ВОПРОС: Верно ли, что K (A) = K (A)
K (A) = K (A) ⇐⇒ K (A) ⊇ K (A)&K (A) ⊇ K (A)
Специальные кони
δ1 , . . . , δ n

δm ∈ {−1, 0, 1}
Специальные кони
δ1 , . . . , δ n
δi1 = · · · = δia = −1

δm ∈ {−1, 0, 1}
Специальные кони
δ1 , . . . , δ n
δi1 = · · · = δia = −1
δj1 = · · · = δjb = 1

δm ∈ {−1, 0, 1}
Специальные кони
δ1 , . . . , δ n

δm ∈ {−1, 0, 1}

δi1 = · · · = δia = −1
δj1 = · · · = δjb = 1
δm = 0, если m ∈ {i1 , . . . , ia , j1 , . . . , jb }
Специальные кони
δ1 , . . . , δ n

δm ∈ {−1, 0, 1}

δi1 = · · · = δia = −1
δj1 = · · · = δjb = 1
δm = 0, если m ∈ {i1 , . . . , ia , j1 , . . . , jb }

i1 , . . . , ia

j1 , . . . , jb
Специальные кони
δ1 , . . . , δ n

δm ∈ {−1, 0, 1}

δi1 = · · · = δia = −1
δj1 = · · · = δjb = 1
δm = 0, если m ∈ {i1 , . . . , ia , j1 , . . . , jb }

i1 , . . . , ia

j1 , . . . , jb

Ri1 . . . Ria

Rj1 . . . Rjb
Шахматная машина
Шахматная машина
Шахматная машина имеет конечное количество регистров
R1 , . . . , Rn , каждый из которых может содержать произвольно
большое натуральное число.
Шахматная машина
Шахматная машина имеет конечное количество регистров
R1 , . . . , Rn , каждый из которых может содержать произвольно
большое натуральное число. Машина может находиться в одном
из конечного числа состояний S1 , . . . , Sm ;
Шахматная машина
Шахматная машина имеет конечное количество регистров
R1 , . . . , Rn , каждый из которых может содержать произвольно
большое натуральное число. Машина может находиться в одном
из конечного числа состояний S1 , . . . , Sm ; инструкции машины
имеют вид
Si0 Ri1 . . . Ria
Sj0 Rj1 . . . Rjb
где все числа i0 , i1 , . . . , ia , j0 , j1 , . . . , jb попарно различны.
Шахматная машина
Шахматная машина имеет конечное количество регистров
R1 , . . . , Rn , каждый из которых может содержать произвольно
большое натуральное число. Машина может находиться в одном
из конечного числа состояний S1 , . . . , Sm ; инструкции машины
имеют вид
Si0 Ri1 . . . Ria
Sj0 Rj1 . . . Rjb
где все числа i0 , i1 , . . . , ia , j0 , j1 , . . . , jb попарно различны.
Шахматная машина является недетерминированной!
Вычисления на шахматной машине
Определение. Пусть в некоторой шахматной машине выделено
начальное состояние Sb
Вычисления на шахматной машине
Определение. Пусть в некоторой шахматной машине выделено
начальное состояние Sb , заключительное состояние Se
Вычисления на шахматной машине
Определение. Пусть в некоторой шахматной машине выделено
начальное состояние Sb , заключительное состояние Se , входные
регистры Ii1 , . . . , Iik и выходной регистр Oj .
Вычисления на шахматной машине
Определение. Пусть в некоторой шахматной машине выделено
начальное состояние Sb , заключительное состояние Se , входные
регистры Ii1 , . . . , Iik и выходной регистр Oj . Поместим коня на поле
r1 , . . . , rn

(∗)

где rb = 1, ri1 = x1 ,. . . , rik = xk , а все остальные регистры пусты.
Вычисления на шахматной машине
Определение. Пусть в некоторой шахматной машине выделено
начальное состояние Sb , заключительное состояние Se , входные
регистры Ii1 , . . . , Iik и выходной регистр Oj . Поместим коня на поле
r1 , . . . , rn

(∗)

где rb = 1, ri1 = x1 ,. . . , rik = xk , а все остальные регистры пусты.
Мы говорим, что шахматная машина вычисляет функцию
F (x1 , . . . , xk ), если выполены следующие три условия.
Вычисления на шахматной машине
Определение. Пусть в некоторой шахматной машине выделено
начальное состояние Sb , заключительное состояние Se , входные
регистры Ii1 , . . . , Iik и выходной регистр Oj . Поместим коня на поле
r1 , . . . , rn

(∗)

где rb = 1, ri1 = x1 ,. . . , rik = xk , а все остальные регистры пусты.
Мы говорим, что шахматная машина вычисляет функцию
F (x1 , . . . , xk ), если выполены следующие три условия.
1. Если поле r1 , . . . , rn достижимо с поля (∗), то
rj ≤ F (x1 , . . . , xk )
Вычисления на шахматной машине
Определение. Пусть в некоторой шахматной машине выделено
начальное состояние Sb , заключительное состояние Se , входные
регистры Ii1 , . . . , Iik и выходной регистр Oj . Поместим коня на поле
r1 , . . . , rn

(∗)

где rb = 1, ri1 = x1 ,. . . , rik = xk , а все остальные регистры пусты.
Мы говорим, что шахматная машина вычисляет функцию
F (x1 , . . . , xk ), если выполены следующие три условия.
1. Если поле r1 , . . . , rn достижимо с поля (∗), то
rj ≤ F (x1 , . . . , xk )
2. Для любого y такого, что y ≤ F (x1 , . . . , xk ), существует поле
r1 , . . . , rn , достижимое с поля (∗) и такое, что rj = y , re = 1.
Вычисления на шахматной машине
Определение. Пусть в некоторой шахматной машине выделено
начальное состояние Sb , заключительное состояние Se , входные
регистры Ii1 , . . . , Iik и выходной регистр Oj . Поместим коня на поле
r1 , . . . , rn

(∗)

где rb = 1, ri1 = x1 ,. . . , rik = xk , а все остальные регистры пусты.
Мы говорим, что шахматная машина вычисляет функцию
F (x1 , . . . , xk ), если выполены следующие три условия.
1. Если поле r1 , . . . , rn достижимо с поля (∗), то
rj ≤ F (x1 , . . . , xk )
2. Для любого y такого, что y ≤ F (x1 , . . . , xk ), существует поле
r1 , . . . , rn , достижимое с поля (∗) и такое, что rj = y , re = 1.
3. Состояние Se не встречается в левых частях инструкций
машины.
Сложение чисел
S1 I4

S2 O6

S1 I5

S2 O6

S1

S3

S2

S1
Умножение чисел
S1 I6

S2

S2 I7

S3 R8 O9

S3

S2

S3

S4

S4 R8

S1 I7

S1

S4

S1

S5
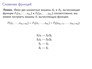
Сложение функций
Лемма. Имея две шахматные машины K1 и K2 , вычисляющие
функции F1 (x1 , . . . , xm1 ) и F2 (y1 , . . . , ym2 ) соответственно, мы
можем построить машину K, вычисляющую функцию
F (z1 , . . . , zm1 +m2 ) = F1 (z1 , . . . , zm1 ) + F2 (zm1 +1 , . . . , zm1 +m2 ).
Сложение функций
Лемма. Имея две шахматные машины K1 и K2 , вычисляющие
функции F1 (x1 , . . . , xm1 ) и F2 (y1 , . . . , ym2 ) соответственно, мы
можем построить машину K, вычисляющую функцию
F (z1 , . . . , zm1 +m2 ) = F1 (z1 , . . . , zm1 ) + F2 (zm1 +1 , . . . , zm1 +m2 ).

S1 I4

S2 O6

S1 I5

S2 O6

S1

S3

S2

S1
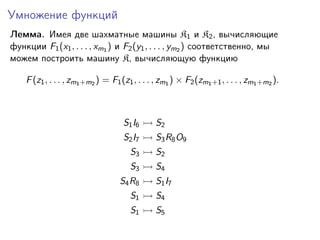
Умножение функций
Лемма. Имея две шахматные машины K1 и K2 , вычисляющие
функции F1 (x1 , . . . , xm1 ) и F2 (y1 , . . . , ym2 ) соответственно, мы
можем построить машину K, вычисляющую функцию
F (z1 , . . . , zm1 +m2 ) = F1 (z1 , . . . , zm1 ) × F2 (zm1 +1 , . . . , zm1 +m2 ).
Умножение функций
Лемма. Имея две шахматные машины K1 и K2 , вычисляющие
функции F1 (x1 , . . . , xm1 ) и F2 (y1 , . . . , ym2 ) соответственно, мы
можем построить машину K, вычисляющую функцию
F (z1 , . . . , zm1 +m2 ) = F1 (z1 , . . . , zm1 ) × F2 (zm1 +1 , . . . , zm1 +m2 ).

S1 I6

S2

S2 I7

S3 R8 O9

S3

S2

S3

S4

S4 R8

S1 I7

S1

S4

S1

S5
Альтернативы
либо
∃x1 . . . xm {D(x1 , . . . , xm ) = 0}
либо
∀x1 . . . xm {D(x1 , . . . , xm ) = 0}
Альтернативы
либо
∃x1 . . . xm {D(x1 , . . . , xm ) = 0}
либо
∀x1 . . . xm {D(x1 , . . . , xm ) = 0}
D 2 (x1 , . . . , xm ) = A(x1 , . . . , xm ) − B(x1 , . . . , xm )
Альтернативы
либо
∃x1 . . . xm {D(x1 , . . . , xm ) = 0}
либо
∀x1 . . . xm {D(x1 , . . . , xm ) = 0}
D 2 (x1 , . . . , xm ) = A(x1 , . . . , xm ) − B(x1 , . . . , xm )
A(x1 , . . . , xm ) ≥ B(x1 , . . . , xm )
Альтернативы
либо
∃x1 . . . xm {D(x1 , . . . , xm ) = 0}
либо
∀x1 . . . xm {D(x1 , . . . , xm ) = 0}
D 2 (x1 , . . . , xm ) = A(x1 , . . . , xm ) − B(x1 , . . . , xm )
A(x1 , . . . , xm ) ≥ B(x1 , . . . , xm )
либо
∃x1 . . . xm {A(x1 , . . . , xm ) = B(x1 , . . . , xm )}
либо
∀x1 . . . xm {A(x1 , . . . , xm ) ≥ B(x1 , . . . , xm ) + 1}
Альтернативы
либо
∃x1 . . . xm {D(x1 , . . . , xm ) = 0}
либо
∀x1 . . . xm {D(x1 , . . . , xm ) = 0}
D 2 (x1 , . . . , xm ) = A(x1 , . . . , xm ) − B(x1 , . . . , xm )
A(x1 , . . . , xm ) ≥ B(x1 , . . . , xm )
либо
∃x1 . . . xm {A(x1 , . . . , xm ) = B(x1 , . . . , xm )}
либо
∀x1 . . . xm {A(x1 , . . . , xm ) ≥ B(x1 , . . . , xm ) + 1}
Машина K A
A(x1 , . . . , xm )
Машина K A
A(x1 , . . . , xm ) = A (x1 , . . . , x1 , . . . , xm , . . . , xm ),
w times

w times
Машина K A
A(x1 , . . . , xm ) = A (x1 , . . . , x1 , . . . , xm , . . . , xm ),
w times

w times

Построим шахматную машину, вычисляющую A .
Машина K A
A(x1 , . . . , xm ) = A (x1 , . . . , x1 , . . . , xm , . . . , xm ),
w times

w times

Построим шахматную машину, вычисляющую A . Пусть
Ri1,1 , . . . , Rim,w – её входные регистры
Машина K A
A(x1 , . . . , xm ) = A (x1 , . . . , x1 , . . . , xm , . . . , xm ),
w times

w times

Построим шахматную машину, вычисляющую A . Пусть
Ri1,1 , . . . , Rim,w – её входные регистры, Bm+1 – выходной регистр
Машина K A
A(x1 , . . . , xm ) = A (x1 , . . . , x1 , . . . , xm , . . . , xm ),
w times

w times

Построим шахматную машину, вычисляющую A . Пусть
Ri1,1 , . . . , Rim,w – её входные регистры, Bm+1 – выходной регистр,
Sb – начальное состояние
Машина K A
A(x1 , . . . , xm ) = A (x1 , . . . , x1 , . . . , xm , . . . , xm ),
w times

w times

Построим шахматную машину, вычисляющую A . Пусть
Ri1,1 , . . . , Rim,w – её входные регистры, Bm+1 – выходной регистр,
Sb – начальное состояние, а номера всех остальных регистров и
состояний превосходят m + 9.
Машина K A
A(x1 , . . . , xm ) = A (x1 , . . . , x1 , . . . , xm , . . . , xm ),
w times

w times

Построим шахматную машину, вычисляющую A . Пусть
Ri1,1 , . . . , Rim,w – её входные регистры, Bm+1 – выходной регистр,
Sb – начальное состояние, а номера всех остальных регистров и
состояний превосходят m + 9. Добавим следующие инструкции:
Sm+2
...

Sm+3 Ri1,1 . . . Ri1,w X1
...

Sm+2

Sm+3 Rim,1 . . . Rim,w Xm

Sm+3

Sm+2

Sm+3

Sb ,

Обозначим полученную машину через K A
Машина K A
A(x1 , . . . , xm ) = A (x1 , . . . , x1 , . . . , xm , . . . , xm ),
w times

w times

Построим шахматную машину, вычисляющую A . Пусть
Ri1,1 , . . . , Rim,w – её входные регистры, Bm+1 – выходной регистр,
Sb – начальное состояние, а номера всех остальных регистров и
состояний превосходят m + 9. Добавим следующие инструкции:
Sm+2
...

Sm+3 Ri1,1 . . . Ri1,w X1
...

Sm+2

Sm+3 Rim,1 . . . Rim,w Xm

Sm+3

Sm+2

Sm+3

Sb ,

Обозначим полученную машину через K A , её начальным
состоянием объявим Sm+2 .
Машина K

B

B(x1 , . . . , xm ) + 1 = B (x1 , . . . , x1 , . . . , xm , . . . , xm ).
w times

w times

Построим шахматную машину, вычисляющую B , Пусть
Ri1,1 , . . . , Rim,w – её входные регистры, Bm+1 – выходной регистр,
Sb – начальное состояние, а номера всех остальных регистров и
состояний превосходят m + 9. Добавим следующие инструкции:
Sm+2
...

Sm+3 Ri1,1 . . . Ri1,w X1
...

Sm+2

Sm+3 Rim,1 . . . Rim,w Xm

Sm+3

Sm+2

Sm+3

Sb ,

Обозначим полученную машину через K
состоянием объявим Sm+2 .

B,

её начальным
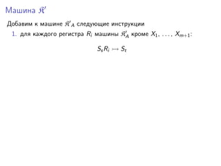
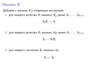
Машина K
Добавим к машине K A следующие инструкции
Машина K
Добавим к машине K A следующие инструкции
1. для каждого регистра Ri машины KA кроме X1 , . . . , Xm+1 :
Ss Ri

St
Машина K
Добавим к машине K A следующие инструкции
1. для каждого регистра Ri машины KA кроме X1 , . . . , Xm+1 :
Ss Ri

St

2. для каждого регистра Rj машины KB кроме X1 , . . . , Xm+1 :
Ss

St Rj
Машина K
Добавим к машине K A следующие инструкции
1. для каждого регистра Ri машины KA кроме X1 , . . . , Xm+1 :
Ss Ri

St

2. для каждого регистра Rj машины KB кроме X1 , . . . , Xm+1 :
Ss

St Rj

3. для каждого состояния Sk машины KB :
Ss

Sk
Машина K
Добавим к машине K A следующие инструкции
1. для каждого регистра Ri машины KA кроме X1 , . . . , Xm+1 :
Ss Ri

St

2. для каждого регистра Rj машины KB кроме X1 , . . . , Xm+1 :
Ss

St Rj

3. для каждого состояния Sk машины KB :
Ss

Sk

St

Ss

4.
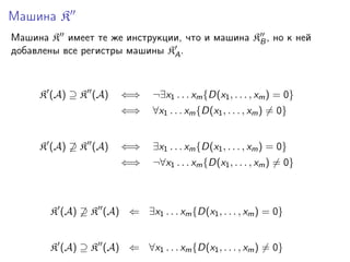
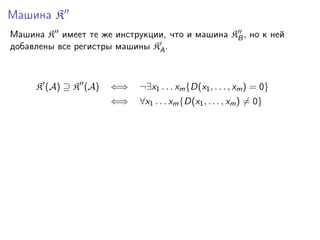
Машина K
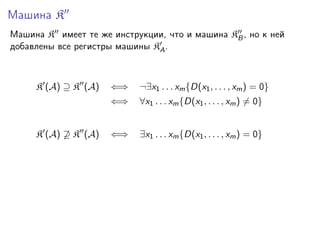
Машина K имеет те же инструкции, что и машина KB , но к ней
добавлены все регистры машины KA .
Машина K
Машина K имеет те же инструкции, что и машина KB , но к ней
добавлены все регистры машины KA .

K (A) ⊇ K (A)

⇐⇒

¬∃x1 . . . xm {D(x1 , . . . , xm ) = 0}
Машина K
Машина K имеет те же инструкции, что и машина KB , но к ней
добавлены все регистры машины KA .

K (A) ⊇ K (A)

⇐⇒

¬∃x1 . . . xm {D(x1 , . . . , xm ) = 0}

⇐⇒

∀x1 . . . xm {D(x1 , . . . , xm ) = 0}
Машина K
Машина K имеет те же инструкции, что и машина KB , но к ней
добавлены все регистры машины KA .

K (A) ⊇ K (A)

¬∃x1 . . . xm {D(x1 , . . . , xm ) = 0}

⇐⇒
K (A) ⊇ K (A)

⇐⇒

∀x1 . . . xm {D(x1 , . . . , xm ) = 0}

⇐⇒

∃x1 . . . xm {D(x1 , . . . , xm ) = 0}
Машина K
Машина K имеет те же инструкции, что и машина KB , но к ней
добавлены все регистры машины KA .

K (A) ⊇ K (A)

¬∃x1 . . . xm {D(x1 , . . . , xm ) = 0}

⇐⇒
K (A) ⊇ K (A)

⇐⇒

∀x1 . . . xm {D(x1 , . . . , xm ) = 0}

⇐⇒

∃x1 . . . xm {D(x1 , . . . , xm ) = 0}

⇐⇒

¬∀x1 . . . xm {D(x1 , . . . , xm ) = 0}
Машина K
Машина K имеет те же инструкции, что и машина KB , но к ней
добавлены все регистры машины KA .

K (A) ⊇ K (A)

¬∃x1 . . . xm {D(x1 , . . . , xm ) = 0}

⇐⇒

∀x1 . . . xm {D(x1 , . . . , xm ) = 0}

⇐⇒

∃x1 . . . xm {D(x1 , . . . , xm ) = 0}

⇐⇒

K (A) ⊇ K (A)

⇐⇒

¬∀x1 . . . xm {D(x1 , . . . , xm ) = 0}

K (A) ⊇ K (A) ⇐ ∃x1 . . . xm {D(x1 , . . . , xm ) = 0}
Машина K
Машина K имеет те же инструкции, что и машина KB , но к ней
добавлены все регистры машины KA .

K (A) ⊇ K (A)

¬∃x1 . . . xm {D(x1 , . . . , xm ) = 0}

⇐⇒

∀x1 . . . xm {D(x1 , . . . , xm ) = 0}

⇐⇒

∃x1 . . . xm {D(x1 , . . . , xm ) = 0}

⇐⇒

K (A) ⊇ K (A)

⇐⇒

¬∀x1 . . . xm {D(x1 , . . . , xm ) = 0}

K (A) ⊇ K (A) ⇐ ∃x1 . . . xm {D(x1 , . . . , xm ) = 0}
K (A) ⊇ K (A) ⇐ ∀x1 . . . xm {D(x1 , . . . , xm ) = 0}
Включение и эквивалентность
Проблема включения
ВХОД: Два обобщеных коня K и K и поле A
ВОПРОС: Верно ли, что K (A) ⊇ K (A)
Проблема эквивалентности
ВХОД: Два обобщеных коня K и K и поле A
ВОПРОС: Верно ли, что K (A) = K (A)
Включение и эквивалентность
Проблема включения
ВХОД: Два обобщеных коня K и K и поле A
ВОПРОС: Верно ли, что K (A) ⊇ K (A)
Проблема эквивалентности
ВХОД: Два обобщеных коня K и K и поле A
ВОПРОС: Верно ли, что K (A) = K (A)
K (A) = K (A) ⇐⇒ K (A) ⊇ K (A) ∧ K (A) ⊇ K (A)
Включение и эквивалентность
Проблема включения
ВХОД: Два обобщеных коня K и K и поле A
ВОПРОС: Верно ли, что K (A) ⊇ K (A)
Проблема эквивалентности
ВХОД: Два обобщеных коня K и K и поле A
ВОПРОС: Верно ли, что K (A) = K (A)
K (A) = K (A) ⇐⇒ K (A) ⊇ K (A) ∧ K (A) ⊇ K (A)

K (r1 , . . . , rn ) ⊇ K (r1 , . . . , rn ) ⇐⇒
⇐⇒ K (r1 , . . . , rn ) = K (r1 , . . . , rn ) ∪ K (r1 , . . . , rn )
Включение и эквивалентность
Проблема включения
ВХОД: Два обобщеных коня K и K и поле A
ВОПРОС: Верно ли, что K (A) ⊇ K (A)
Проблема эквивалентности
ВХОД: Два обобщеных коня K и K и поле A
ВОПРОС: Верно ли, что K (A) = K (A)
K (A) = K (A) ⇐⇒ K (A) ⊇ K (A) ∧ K (A) ⊇ K (A)

K (r1 , . . . , rn ) ⊇ K (r1 , . . . , rn ) ⇐⇒
⇐⇒ K (r1 , . . . , rn ) = K (r1 , . . . , rn ) ∪ K (r1 , . . . , rn )
K(r1 , . . . , rn ) = K (r1 , . . . , rn ) ∪ K (r1 , . . . , rn )
Включение и эквивалентность
K
Ri1 . . . Ria

K
Rj1 . . . Rjb

Ri1 . . . Ria

Rj1 . . . Rjb

K
Tm+4 Ri1 . . . Ria
Tm+5 Rj1 . . . Rjb
Tm+6 Ri1 . . . Ria
Tm+7 Rj1 . . . Rjb
Tm+5 Ri1 . . . Ria
Tm+4 Rj1 . . . Rjb
Tm+7 Ri1 . . . Ria
Tm+6 Rj1 . . . Rjb
Sm+8
Tm+4 Sm+2
Sm+8
Tm+6 Sm+2
Sm+8
Tm+5 Sm+2
Sm+8
Tm+7 Sm+2
Tm+4
Tm+5
K
все инструкции K
Tm+6
Tm+7
Включение и эквивалентность
K
Ri1 . . . Ria

K
Rj1 . . . Rjb

Ri1 . . . Ria

Rj1 . . . Rjb

K
Tm+4 Ri1 . . . Ria
Tm+5 Rj1 . . . Rjb
Tm+6 Ri1 . . . Ria
Tm+7 Rj1 . . . Rjb
Tm+5 Ri1 . . . Ria
Tm+4 Rj1 . . . Rjb
Tm+7 Ri1 . . . Ria
Tm+6 Rj1 . . . Rjb
Sm+8
Tm+4 Sm+2
Sm+8
Tm+6 Sm+2
Sm+8
Tm+5 Sm+2
Sm+8
Tm+7 Sm+2
Tm+4
Tm+5
K
все инструкции K
Tm+6
Tm+7
K ⊇K

⇐⇒ K = K
Archiving Diophantine Sets
a ∈ M ⇐⇒ ∃x1 . . . xm [P(a, x1 , . . . , xm ) = 0]
Archiving Diophantine Sets
a ∈ M ⇐⇒ ∃x1 . . . xm [P(a, x1 , . . . , xm ) = 0]

B = b1 . . . bk . . .

bk =

1,
0

if k ∈ M
otherwise
Archiving Diophantine Sets
a ∈ M ⇐⇒ ∃x1 . . . xm [P(a, x1 , . . . , xm ) = 0]

B = b1 . . . bk . . .

bk =

1,
0

Bn = b1 . . . bk . . . bn

if k ∈ M
otherwise
Archiving Diophantine Sets
a ∈ M ⇐⇒ ∃x1 . . . xm [P(a, x1 , . . . , xm ) = 0]

B = b1 . . . bk . . .

bk =

1,
0

Bn = b1 . . . bk . . . bn

if k ∈ M
otherwise
Archiving Diophantine Sets
a ∈ M ⇐⇒ ∃x1 . . . xm [P(a, x1 , . . . , xm ) = 0]

B = b1 . . . bk . . .

bk =

1,
0

if k ∈ M
otherwise

Bn = b1 . . . bk . . . bn

Alice

Bob
Archiving Diophantine Sets
a ∈ M ⇐⇒ ∃x1 . . . xm [P(a, x1 , . . . , xm ) = 0]

B = b1 . . . bk . . .

bk =

1,
0

if k ∈ M
otherwise

Bn = b1 . . . bk . . . bn

Alice
Bn

Bob
Archiving Diophantine Sets
a ∈ M ⇐⇒ ∃x1 . . . xm [P(a, x1 , . . . , xm ) = 0]

B = b1 . . . bk . . .

bk =

1,
0

if k ∈ M
otherwise

Bn = b1 . . . bk . . . bn

Alice
Bn

Bob
n bits

- Bn
Archiving Diophantine Sets
a ∈ M ⇐⇒ ∃x1 . . . xm [P(a, x1 , . . . , xm ) = 0]

B = b1 . . . bk . . .

bk =

1,
0

if k ∈ M
otherwise

Bn = b1 . . . bk . . . bn

Alice
Bn
?

COMPRESSION

Bob
n bits

- Bn
Archiving Diophantine Sets
a ∈ M ⇐⇒ ∃x1 . . . xm [P(a, x1 , . . . , xm ) = 0]

B = b1 . . . bk . . .

bk =

1,
0

if k ∈ M
otherwise

Bn = b1 . . . bk . . . bn

Alice
Bn
?

COMPRESSION
?

Cn

Bob
n bits

- Bn
Archiving Diophantine Sets
a ∈ M ⇐⇒ ∃x1 . . . xm [P(a, x1 , . . . , xm ) = 0]

B = b1 . . . bk . . .

bk =

1,
0

if k ∈ M
otherwise

Bn = b1 . . . bk . . . bn

Alice
Bn

Bob
n bits

- Bn

?

COMPRESSION
?

Cn

Length(Cn ) bits

-C

n
Archiving Diophantine Sets
a ∈ M ⇐⇒ ∃x1 . . . xm [P(a, x1 , . . . , xm ) = 0]

B = b1 . . . bk . . .

bk =

1,
0

if k ∈ M
otherwise

Bn = b1 . . . bk . . . bn

Alice
Bn

Bob
n bits

?

COMPRESSION
?

Cn

- Bn

DECOMPRESSION
Length(Cn ) bits

6
-C
n
Archiving Diophantine Sets
a ∈ M ⇐⇒ ∃x1 . . . xm [P(a, x1 , . . . , xm ) = 0]

B = b1 . . . bk . . .

bk =

1,
0

if k ∈ M
otherwise

Bn = b1 . . . bk . . . bn

Alice
Bn

Bob
n bits

?

COMPRESSION
?

Cn

- Bn
6

DECOMPRESSION
Length(Cn ) bits

6
-C
n
Archiving Diophantine Sets
a ∈ M ⇐⇒ ∃x1 . . . xm [P(a, x1 , . . . , xm ) = 0]

B = b1 . . . bk . . .

bk =

1,
0

if k ∈ M
otherwise

Bn = b1 . . . bk . . . bn

Alice
Bn

Bob
n bits

?

ZIP
?

Cn

- Bn
6

UNZIP
Length(Cn ) bits

6
-C
n
Archiving Diophantine Sets
a ∈ M ⇐⇒ ∃x1 . . . xm [P(a, x1 , . . . , xm ) = 0]

B = b1 . . . bk . . .

bk =

1,
0

if k ∈ M
otherwise

Bn = b1 . . . bk . . . bn

Alice
Bn

Bob
n bits

?

A−1

A

?

Cn

- Bn
6

Length(Cn ) bits

6
-C
n
Saving Constant Number of Bits
B = b1 . . . bk . . .

Alice
Bn

n bits

Bob
- Bn
6

?

A−1

A

?

Cn

Length(Cn ) bits

6
-C
n
Saving Constant Number of Bits
B = b1 . . . bk . . .
WE CAN always save any constant number k of bits (for n > k):

Alice
Bn

n bits

Bob
- Bn
6

?

A−1

A

?

Cn

Length(Cn ) bits

6
-C
n
Saving Constant Number of Bits
B = b1 . . . bk . . .
WE CAN always save any constant number k of bits (for n > k):
Cn = A(Bn )

Alice
Bn

n bits

Bob
- Bn
6

?

A−1

A

?

Cn

Length(Cn ) bits

6
-C
n
Saving Constant Number of Bits
B = b1 . . . bk . . .
WE CAN always save any constant number k of bits (for n > k):
if n ≤ k + 1
otherwise

Cn = A(Bn ) =

Alice
Bn

n bits

Bob
- Bn
6

?

A−1

A

?

Cn

Length(Cn ) bits

6
-C
n
Saving Constant Number of Bits
B = b1 . . . bk . . .
WE CAN always save any constant number k of bits (for n > k):
Cn = A(Bn ) =

Alice
Bn

0Bn

n bits

if n ≤ k + 1
otherwise

Bob
- Bn
6

?

A−1

A

?

Cn

Length(Cn ) bits

6
-C
n
Saving Constant Number of Bits
B = b1 . . . bk . . .
WE CAN always save any constant number k of bits (for n > k):
Cn = A(Bn ) =

Alice
Bn

0Bn
1bk+2 bk+3 . . . bn

n bits

if n ≤ k + 1
otherwise

Bob
- Bn
6

?

A−1

A

?

Cn

Length(Cn ) bits

6
-C
n
Saving Constant Number of Bits
B = b1 . . . bk . . .
WE CAN always save any constant number k of bits (for n > k):
0Bn
1bk+2 bk+3 . . . bn

Cn = A(Bn ) =

if n ≤ k + 1
otherwise

A−1 (0C ) = C

Alice
Bn

n bits

Bob
- Bn
6

?

A−1

A

?

Cn

Length(Cn ) bits

6
-C
n
Saving Constant Number of Bits
B = b1 . . . bk . . .
WE CAN always save any constant number k of bits (for n > k):
0Bn
1bk+2 bk+3 . . . bn

Cn = A(Bn ) =

if n ≤ k + 1
otherwise

A−1 (0C ) = C
A−1 (1C ) = b1 . . . bk+1 C

Alice
Bn

n bits

Bob
- Bn
6

?

A−1

A

?

Cn

Length(Cn ) bits

6
-C
n
Case of Decidable M
Bn = b1 b2 . . . bk . . . bn

Alice
Bn

bk =

n bits

1,
0

if k ∈ M
otherwise

Bob
- Bn
6

?

A−1

A

?

Cn

Length(Cn ) bits

6
-C
n
Case of Decidable M
Bn = b1 b2 . . . bk . . . bn

bk =

1,
0

if k ∈ M
otherwise

Cn = A(Bn )

Alice
Bn

n bits

Bob
- Bn
6

?

A−1

A

?

Cn

Length(Cn ) bits

6
-C
n
Case of Decidable M
Bn = b1 b2 . . . bk . . . bn
Cn = A(Bn )

Alice
Bn

bk =

1,
0

if k ∈ M
otherwise

= n = binary notation of n
˜

n bits

Bob
- Bn
6

?

A−1

A

?

Cn

Length(Cn ) bits

6
-C
n
Case of Decidable M
Bn = b1 b2 . . . bk . . . bn
Cn = A(Bn )

Alice
Bn

bk =

1,
0

if k ∈ M
otherwise

= n = binary notation of n
˜

n bits

Bob
- Bn
6

?

A−1

A

?

n
˜

log(n) bits

6
- n
˜
Case of Diophantine M
a ∈ M ⇐⇒ ∃x1 . . . xm [P(a, x1 , . . . , xm ) = 0]
Bn = b1 . . . bk . . . bn

Alice
Bn

ba =

?

Cn

if k ∈ M
otherwise

Bob
n bits

- Bn
6

A−1

A

?

1,
0

Length(Cn ) bits

6
-C
n
Case of Diophantine M
a ∈ M ⇐⇒ ∃x1 . . . xm [P(a, x1 , . . . , xm ) = 0]
Bn = b1 . . . bk . . . bn

ba =

1,
0

if k ∈ M
otherwise

Cn = A(Bn )

Alice
Bn

Bob
n bits

?

A−1

A

?

Cn

- Bn
6

Length(Cn ) bits

6
-C
n
Case of Diophantine M
a ∈ M ⇐⇒ ∃x1 . . . xm [P(a, x1 , . . . , xm ) = 0]
Bn = b1 . . . bk . . . bn

ba =

Cn = A(Bn )

1,
0

if k ∈ M
otherwise

= n qn
˜

where qn is the number of "1" in Bn and qn is the binary notation of
qn padded by leading zeros to the length of n.
Alice
Bn

Bob
n bits

?

A−1

A

?

Cn

- Bn
6

Length(Cn ) bits

6
-C
n
Case of Diophantine M
a ∈ M ⇐⇒ ∃x1 . . . xm [P(a, x1 , . . . , xm ) = 0]
Bn = b1 . . . bk . . . bn

ba =

Cn = A(Bn )

1,
0

if k ∈ M
otherwise

= n qn
˜

where qn is the number of "1" in Bn and qn is the binary notation of
qn padded by leading zeros to the length of n.
Alice
Bn

Bob
n bits

?

A−1

A

?

nqn
˜

- Bn
6

2 log(n) bits

6
- nq
˜
n
Computational Chaos in Number Theory
Gregory Chaitin [1987] constructed a particular one-parameter
exponential Diophantine equation and considered the set of all values
of the parameter for which the equation has infinitely many solutions:
a ∈ M ⇐⇒ ∃∞ x1 . . . xm [E (a, x1 , x2 , . . . , xm ) = 0]
Computational Chaos in Number Theory
Gregory Chaitin [1987] constructed a particular one-parameter
exponential Diophantine equation and considered the set of all values
of the parameter for which the equation has infinitely many solutions:
a ∈ M ⇐⇒ ∃∞ x1 . . . xm [E (a, x1 , x2 , . . . , xm ) = 0]
He proved that so called prefix-free Kolmogorov complexity (defined up
to an additive constant) of this set is equal to n.
Computational Chaos in Number Theory
Gregory Chaitin [1987] constructed a particular one-parameter
exponential Diophantine equation and considered the set of all values
of the parameter for which the equation has infinitely many solutions:
a ∈ M ⇐⇒ ∃∞ x1 . . . xm [E (a, x1 , x2 , . . . , xm ) = 0]
He proved that so called prefix-free Kolmogorov complexity (defined up
to an additive constant) of this set is equal to n.
Informally, one can say that the set M is completely chaotic.
More Computational Chaos in Number Theory
Toby Ord and Tien D. Kieu [2003] constructed another particular
one-parameter exponential Diophantine equation which for every value
of the parameter has only finitely many solutions and considered the
set of all values of the parameter for which the equation has even
number of solutions:
a ∈ M ⇐⇒ ∃even x1 . . . xm [E (a, x1 , x2 , . . . , xm ) = 0]
More Computational Chaos in Number Theory
Toby Ord and Tien D. Kieu [2003] constructed another particular
one-parameter exponential Diophantine equation which for every value
of the parameter has only finitely many solutions and considered the
set of all values of the parameter for which the equation has even
number of solutions:
a ∈ M ⇐⇒ ∃even x1 . . . xm [E (a, x1 , x2 , . . . , xm ) = 0]
They proved that the prefix-free Kolmogorov complexity of this set is
also equal to n (up to an additive constant).
Even More Computational Chaos in Number Theory
Theorem (Matiyasevich [2006]). Let U be a decidable infinite set
with infinite complement. WE CAN construct an exponential
Diophantine equation which for every value of the parameter has only
finitely many solutions and such that the prefix-free Kolmogorov
complexity of the set
a ∈ M ⇐⇒ ∃U x1 . . . xm [E (a, x1 , x2 , . . . , xm ) = 0]
is equal to n (up to an additive constant).
Унификация (невсеобщее равенство)
E1 (x1 , . . . , xm ) = E2 (x1 , . . . , xm )
Унификация (невсеобщее равенство)
E1 (x1 , . . . , xm ) = E2 (x1 , . . . , xm )
Проблема унификации для чистого исчисления предикатов первого
порядка разрешима.
Унификация (невсеобщее равенство)
E1 (x1 , . . . , xm ) = E2 (x1 , . . . , xm )
Проблема унификации для чистого исчисления предикатов первого
порядка разрешима.
Проблема унификации для исчисления предикатов третьего
порядка неразрешима.
Унификация (невсеобщее равенство)
E1 (x1 , . . . , xm ) = E2 (x1 , . . . , xm )
Проблема унификации для чистого исчисления предикатов первого
порядка разрешима.
Проблема унификации для исчисления предикатов третьего
порядка неразрешима. L. D. Baxter [1978] дал новое
доказательство этого факта с использованием неразрешимости
диофантовых уравнений.
Унификация (невсеобщее равенство)
E1 (x1 , . . . , xm ) = E2 (x1 , . . . , xm )
Проблема унификации для чистого исчисления предикатов первого
порядка разрешима.
Проблема унификации для исчисления предикатов третьего
порядка неразрешима. L. D. Baxter [1978] дал новое
доказательство этого факта с использованием неразрешимости
диофантовых уравнений.
W. D. Golfarb [1981] установил неразрешимость проблема
унификации для исчисления предикатов второго порядка, исходя
из неразрешимости 10-й проблемы Гильберта.
Одна история
Одна история
Разрешима ли проблема так называемой одновременной жесткой
E -унификации (simultaneous rigid E -unification)?
Одна история
Разрешима ли проблема так называемой одновременной жесткой
E -унификации (simultaneous rigid E -unification)?
A. Воронков и A. Дегтярев установили неразрешимость
одновременной жесткой E -унификации
Одна история
Разрешима ли проблема так называемой одновременной жесткой
E -унификации (simultaneous rigid E -unification)?
A. Воронков и A. Дегтярев установили неразрешимость
одновременной жесткой E -унификации путем сведения к ней так
называемой проблемы монадической полуунификации (monadic
semi-unification problem).
Одна история
Разрешима ли проблема так называемой одновременной жесткой
E -унификации (simultaneous rigid E -unification)?
A. Воронков и A. Дегтярев установили неразрешимость
одновременной жесткой E -унификации путем сведения к ней так
называемой проблемы монадической полуунификации (monadic
semi-unification problem).
Неразрешимость проблемы монадической полуунификации
установил ранее M. Baaz [1993] путем сведения к ней проблемы
унификации для исчисления предикатов второго порядка.
Одна история
Разрешима ли проблема так называемой одновременной жесткой
E -унификации (simultaneous rigid E -unification)?
A. Воронков и A. Дегтярев установили неразрешимость
одновременной жесткой E -унификации путем сведения к ней так
называемой проблемы монадической полуунификации (monadic
semi-unification problem).
Неразрешимость проблемы монадической полуунификации
установил ранее M. Baaz [1993] путем сведения к ней проблемы
унификации для исчисления предикатов второго порядка.
W. D. Golfarb [1981] установил неразрешимость проблемы
унификации для исчисления предикатов второго порядка, исходя
из неразрешимости 10-й проблемы Гильберта.
Одна история
Разрешима ли проблема так называемой одновременной жесткой
E -унификации (simultaneous rigid E -unification)?

A. Воронков и A. Дегтярев [1996] дали прямое доказательство
неразрешимость одновременной жесткой E -унификации на основе
неразрешимости 10-й проблемы Гильберта.

20131106 h10 lecture6_matiyasevich

  • 1.
    Что можно делать свещественными числами и нельзя делать с целыми числами Ю. В. Матиясевич Санкт-Петербургское отделение Математического института им. В. А. Стеклова РАН http://logic.pdmi.ras.ru/~yumat
  • 2.
    Что можно делать свещественными числами и нельзя делать с целыми числами Ю. В. Матиясевич Санкт-Петербургское отделение Математического института им. В. А. Стеклова РАН http://logic.pdmi.ras.ru/~yumat
  • 3.
    Что можно делать свещественными числами и нельзя делать с целыми числами Часть 2. Десятая проблема Гильберта Ю. В. Матиясевич Санкт-Петербургское отделение Математического института им. В. А. Стеклова РАН http://logic.pdmi.ras.ru/~yumat
  • 4.
    Что можно делать свещественными числами и нельзя делать с целыми числами Часть 2. Десятая проблема Гильберта Шестая лекция Ю. В. Матиясевич Санкт-Петербургское отделение Математического института им. В. А. Стеклова РАН http://logic.pdmi.ras.ru/~yumat
  • 5.
  • 6.
    Формализмы для описания параллельных/распределенныхвычислений Сети Петри (Petri net, place/transition net, P/T net)
  • 7.
    Формализмы для описания параллельных/распределенныхвычислений Сети Петри (Petri net, place/transition net, P/T net) Wikipedia:
  • 8.
    Формализмы для описания параллельных/распределенныхвычислений Сети Петри (Petri net, place/transition net, P/T net) Wikipedia: Petri nets were invented by Carl Adam Petri
  • 9.
    Формализмы для описания параллельных/распределенныхвычислений Сети Петри (Petri net, place/transition net, P/T net) Wikipedia: Petri nets were invented by Carl Adam Petri in August 1939
  • 10.
    Формализмы для описания параллельных/распределенныхвычислений Сети Петри (Petri net, place/transition net, P/T net) Wikipedia: Petri nets were invented by Carl Adam Petri in August 1939 – at the age of 13
  • 11.
    Формализмы для описания параллельных/распределенныхвычислений Сети Петри (Petri net, place/transition net, P/T net) Wikipedia: Petri nets were invented by Carl Adam Petri in August 1939 – at the age of 13 – for the purpose of describing chemical processes
  • 12.
    Формализмы для описания параллельных/распределенныхвычислений Сети Петри (Petri net, place/transition net, P/T net) Wikipedia: Petri nets were invented by Carl Adam Petri in August 1939 – at the age of 13 – for the purpose of describing chemical processes Системы векторного сложения (systems of vector addition)
  • 13.
    Системы векторного сложения ∆1= δ1,1 , . . . , δ1,n . . . ∆k = δk,1 , . . . , δk,n
  • 14.
    Системы векторного сложения ∆1= δ1,1 , . . . , δ1,n . . . ∆k = δk,1 , . . . , δk,n δj,k ∈ Z
  • 15.
    Системы векторного сложения ∆1= δ1,1 , . . . , δ1,n . . . ∆k = δk,1 , . . . , δk,n α1 ∈ N, . . . , αn ∈ N δj,k ∈ Z
  • 16.
    Системы векторного сложения ∆1= δ1,1 , . . . , δ1,n . . . ∆k = δk,1 , . . . , δk,n α1 ∈ N, . . . , αn ∈ N A = α1 , . . . , α n δj,k ∈ Z
  • 17.
    Системы векторного сложения ∆1= δ1,1 , . . . , δ1,n . . . δj,k ∈ Z ∆k = δk,1 , . . . , δk,n α1 ∈ N, . . . , αn ∈ N A = α1 , . . . , αn → α1 + δj,1 , . . . , αn + δj,n = A + ∆j
  • 18.
    Системы векторного сложения ∆1= δ1,1 , . . . , δ1,n . . . δj,k ∈ Z ∆k = δk,1 , . . . , δk,n α1 ∈ N, . . . , αn ∈ N A = α1 , . . . , αn → α1 + δj,1 , . . . , αn + δj,n = A + ∆j α1 + δj,1 ∈ N, . . . , αn + δj,n ∈ N
  • 19.
    Системы векторного сложения ∆1= δ1,1 , . . . , δ1,n . . . δj,k ∈ Z ∆k = δk,1 , . . . , δk,n α1 ∈ N, . . . , αn ∈ N A = α1 , . . . , αn → α1 + δj,1 , . . . , αn + δj,n = A + ∆j α1 + δj,1 ∈ N, . . . , αn + δj,n ∈ N A → A + ∆ j1
  • 20.
    Системы векторного сложения ∆1= δ1,1 , . . . , δ1,n . . . δj,k ∈ Z ∆k = δk,1 , . . . , δk,n α1 ∈ N, . . . , αn ∈ N A = α1 , . . . , αn → α1 + δj,1 , . . . , αn + δj,n = A + ∆j α1 + δj,1 ∈ N, . . . , αn + δj,n ∈ N A → A + ∆j1 → A + ∆j1 + ∆j2
  • 21.
    Системы векторного сложения ∆1= δ1,1 , . . . , δ1,n . . . δj,k ∈ Z ∆k = δk,1 , . . . , δk,n α1 ∈ N, . . . , αn ∈ N A = α1 , . . . , αn → α1 + δj,1 , . . . , αn + δj,n = A + ∆j α1 + δj,1 ∈ N, . . . , αn + δj,n ∈ N A → A + ∆j1 → A + ∆j1 + ∆j2 → A + ∆j1 + ∆j2 + ∆j3
  • 22.
    Системы векторного сложения ∆1= δ1,1 , . . . , δ1,n . . . δj,k ∈ Z ∆k = δk,1 , . . . , δk,n α1 ∈ N, . . . , αn ∈ N A = α1 , . . . , αn → α1 + δj,1 , . . . , αn + δj,n = A + ∆j α1 + δj,1 ∈ N, . . . , αn + δj,n ∈ N A → A + ∆j1 → A + ∆j1 + ∆j2 → A + ∆j1 + ∆j2 + ∆j3 → . . .
  • 23.
  • 24.
    Проблема достижимости ВХОД: Cистема векторногосложения {∆1 , . . . , ∆k } и два вектора A и B
  • 25.
    Проблема достижимости ВХОД: Cистема векторногосложения {∆1 , . . . , ∆k } и два вектора A и B ВОПРОС: Верно ли, что вектор B достижим из вектора A в этой системе?
  • 26.
  • 27.
    Проблема включения ВХОД: Две системывекторного сложения {Γ1 , . . . , Γk } и {∆1 , . . . , ∆k } и вектор A
  • 28.
    Проблема включения ВХОД: Две системывекторного сложения {Γ1 , . . . , Γk } и {∆1 , . . . , ∆k } и вектор A ВОПРОС: Верно ли, что каждый вектор, достижимый из вектора A во второй системе, достижим из вектора A также и в первой системе?
  • 29.
    Проблема включения ВХОД: Две системывекторного сложения {Γ1 , . . . , Γk } и {∆1 , . . . , ∆k } и вектор A ВОПРОС: Верно ли, что каждый вектор, достижимый из вектора A во второй системе, достижим из вектора A также и в первой системе? Теорема (Michael Rabin, не опубликовано). Проблема включения для систем векторного сложения неразрешима.
  • 30.
    Проблема включения ВХОД: Две системывекторного сложения {Γ1 , . . . , Γk } и {∆1 , . . . , ∆k } и вектор A ВОПРОС: Верно ли, что каждый вектор, достижимый из вектора A во второй системе, достижим из вектора A также и в первой системе? Теорема (Michael Rabin, не опубликовано). Проблема включения для систем векторного сложения неразрешима.
  • 31.
    Проблема эквивалентности ВХОД: Две системывекторного сложения {Γ1 , . . . , Γk } и {∆1 , . . . , ∆k } и вектор A ВОПРОС: Верно ли, что каждый вектор, достижимый из вектора A в одной из этих систем, достижим из вектора A также и в другой системе?
  • 32.
    Проблема эквивалентности ВХОД: Две системывекторного сложения {Γ1 , . . . , Γk } и {∆1 , . . . , ∆k } и вектор A ВОПРОС: Верно ли, что каждый вектор, достижимый из вектора A в одной из этих систем, достижим из вектора A также и в другой системе? Теорема (M. Hack; T. Araki и T. Kasami). Проблема эквивалентности для систем векторного сложения неразрешима.
  • 33.
    Обобщенные кони намногомерной шахматной доске ∆1 = δ1,1 , . . . , δ1,n . . . ∆k = δk,1 , . . . , δk,n δj,k ∈ Z
  • 34.
    Обобщенные кони намногомерной шахматной доске ∆1 = δ1,1 , . . . , δ1,n . . . δj,k ∈ Z ∆k = δk,1 , . . . , δk,n Обозначение. K(α1 , . . . , αn ) – это множество всех полей, на которых может побывать конь, начав свой путь с поля α1 , . . . , αn
  • 35.
    Обобщенные кони намногомерной шахматной доске ∆1 = δ1,1 , . . . , δ1,n . . . δj,k ∈ Z ∆k = δk,1 , . . . , δk,n Обозначение. K(α1 , . . . , αn ) – это множество всех полей, на которых может побывать конь, начав свой путь с поля α1 , . . . , αn Проблема включения ВХОД: Два обобщеных коня K и K и поле A ВОПРОС: Верно ли, K (A) ⊇ K (A)
  • 36.
    Обобщенные кони намногомерной шахматной доске ∆1 = δ1,1 , . . . , δ1,n . . . δj,k ∈ Z ∆k = δk,1 , . . . , δk,n Обозначение. K(α1 , . . . , αn ) – это множество всех полей, на которых может побывать конь, начав свой путь с поля α1 , . . . , αn Проблема включения ВХОД: Два обобщеных коня K и K и поле A ВОПРОС: Верно ли, K (A) ⊇ K (A) Проблема эквивалентности ВХОД: Два обобщеных коня K и K и поле A ВОПРОС: Верно ли, K (A) = K (A)
  • 37.
    Сравнение проблем Обозначение. K(α1, . . . , αn ) – это множество всех полей, на которых может побывать конь, начав свой путь с поля α1 , . . . , αn
  • 38.
    Сравнение проблем Обозначение. K(α1, . . . , αn ) – это множество всех полей, на которых может побывать конь, начав свой путь с поля α1 , . . . , αn Проблема включения ВХОД: Два обобщеных коня K и K и поле A ВОПРОС: Верно ли, что K (A) ⊇ K (A)
  • 39.
    Сравнение проблем Обозначение. K(α1, . . . , αn ) – это множество всех полей, на которых может побывать конь, начав свой путь с поля α1 , . . . , αn Проблема включения ВХОД: Два обобщеных коня K и K и поле A ВОПРОС: Верно ли, что K (A) ⊇ K (A) Проблема эквивалентности ВХОД: Два обобщеных коня K и K и поле A ВОПРОС: Верно ли, что K (A) = K (A)
  • 40.
    Сравнение проблем Обозначение. K(α1, . . . , αn ) – это множество всех полей, на которых может побывать конь, начав свой путь с поля α1 , . . . , αn Проблема включения ВХОД: Два обобщеных коня K и K и поле A ВОПРОС: Верно ли, что K (A) ⊇ K (A) Проблема эквивалентности ВХОД: Два обобщеных коня K и K и поле A ВОПРОС: Верно ли, что K (A) = K (A) K (A) = K (A) ⇐⇒ K (A) ⊇ K (A)&K (A) ⊇ K (A)
  • 41.
    Специальные кони δ1 ,. . . , δ n δm ∈ {−1, 0, 1}
  • 42.
    Специальные кони δ1 ,. . . , δ n δi1 = · · · = δia = −1 δm ∈ {−1, 0, 1}
  • 43.
    Специальные кони δ1 ,. . . , δ n δi1 = · · · = δia = −1 δj1 = · · · = δjb = 1 δm ∈ {−1, 0, 1}
  • 44.
    Специальные кони δ1 ,. . . , δ n δm ∈ {−1, 0, 1} δi1 = · · · = δia = −1 δj1 = · · · = δjb = 1 δm = 0, если m ∈ {i1 , . . . , ia , j1 , . . . , jb }
  • 45.
    Специальные кони δ1 ,. . . , δ n δm ∈ {−1, 0, 1} δi1 = · · · = δia = −1 δj1 = · · · = δjb = 1 δm = 0, если m ∈ {i1 , . . . , ia , j1 , . . . , jb } i1 , . . . , ia j1 , . . . , jb
  • 46.
    Специальные кони δ1 ,. . . , δ n δm ∈ {−1, 0, 1} δi1 = · · · = δia = −1 δj1 = · · · = δjb = 1 δm = 0, если m ∈ {i1 , . . . , ia , j1 , . . . , jb } i1 , . . . , ia j1 , . . . , jb Ri1 . . . Ria Rj1 . . . Rjb
  • 47.
  • 48.
    Шахматная машина Шахматная машинаимеет конечное количество регистров R1 , . . . , Rn , каждый из которых может содержать произвольно большое натуральное число.
  • 49.
    Шахматная машина Шахматная машинаимеет конечное количество регистров R1 , . . . , Rn , каждый из которых может содержать произвольно большое натуральное число. Машина может находиться в одном из конечного числа состояний S1 , . . . , Sm ;
  • 50.
    Шахматная машина Шахматная машинаимеет конечное количество регистров R1 , . . . , Rn , каждый из которых может содержать произвольно большое натуральное число. Машина может находиться в одном из конечного числа состояний S1 , . . . , Sm ; инструкции машины имеют вид Si0 Ri1 . . . Ria Sj0 Rj1 . . . Rjb где все числа i0 , i1 , . . . , ia , j0 , j1 , . . . , jb попарно различны.
  • 51.
    Шахматная машина Шахматная машинаимеет конечное количество регистров R1 , . . . , Rn , каждый из которых может содержать произвольно большое натуральное число. Машина может находиться в одном из конечного числа состояний S1 , . . . , Sm ; инструкции машины имеют вид Si0 Ri1 . . . Ria Sj0 Rj1 . . . Rjb где все числа i0 , i1 , . . . , ia , j0 , j1 , . . . , jb попарно различны. Шахматная машина является недетерминированной!
  • 52.
    Вычисления на шахматноймашине Определение. Пусть в некоторой шахматной машине выделено начальное состояние Sb
  • 53.
    Вычисления на шахматноймашине Определение. Пусть в некоторой шахматной машине выделено начальное состояние Sb , заключительное состояние Se
  • 54.
    Вычисления на шахматноймашине Определение. Пусть в некоторой шахматной машине выделено начальное состояние Sb , заключительное состояние Se , входные регистры Ii1 , . . . , Iik и выходной регистр Oj .
  • 55.
    Вычисления на шахматноймашине Определение. Пусть в некоторой шахматной машине выделено начальное состояние Sb , заключительное состояние Se , входные регистры Ii1 , . . . , Iik и выходной регистр Oj . Поместим коня на поле r1 , . . . , rn (∗) где rb = 1, ri1 = x1 ,. . . , rik = xk , а все остальные регистры пусты.
  • 56.
    Вычисления на шахматноймашине Определение. Пусть в некоторой шахматной машине выделено начальное состояние Sb , заключительное состояние Se , входные регистры Ii1 , . . . , Iik и выходной регистр Oj . Поместим коня на поле r1 , . . . , rn (∗) где rb = 1, ri1 = x1 ,. . . , rik = xk , а все остальные регистры пусты. Мы говорим, что шахматная машина вычисляет функцию F (x1 , . . . , xk ), если выполены следующие три условия.
  • 57.
    Вычисления на шахматноймашине Определение. Пусть в некоторой шахматной машине выделено начальное состояние Sb , заключительное состояние Se , входные регистры Ii1 , . . . , Iik и выходной регистр Oj . Поместим коня на поле r1 , . . . , rn (∗) где rb = 1, ri1 = x1 ,. . . , rik = xk , а все остальные регистры пусты. Мы говорим, что шахматная машина вычисляет функцию F (x1 , . . . , xk ), если выполены следующие три условия. 1. Если поле r1 , . . . , rn достижимо с поля (∗), то rj ≤ F (x1 , . . . , xk )
  • 58.
    Вычисления на шахматноймашине Определение. Пусть в некоторой шахматной машине выделено начальное состояние Sb , заключительное состояние Se , входные регистры Ii1 , . . . , Iik и выходной регистр Oj . Поместим коня на поле r1 , . . . , rn (∗) где rb = 1, ri1 = x1 ,. . . , rik = xk , а все остальные регистры пусты. Мы говорим, что шахматная машина вычисляет функцию F (x1 , . . . , xk ), если выполены следующие три условия. 1. Если поле r1 , . . . , rn достижимо с поля (∗), то rj ≤ F (x1 , . . . , xk ) 2. Для любого y такого, что y ≤ F (x1 , . . . , xk ), существует поле r1 , . . . , rn , достижимое с поля (∗) и такое, что rj = y , re = 1.
  • 59.
    Вычисления на шахматноймашине Определение. Пусть в некоторой шахматной машине выделено начальное состояние Sb , заключительное состояние Se , входные регистры Ii1 , . . . , Iik и выходной регистр Oj . Поместим коня на поле r1 , . . . , rn (∗) где rb = 1, ri1 = x1 ,. . . , rik = xk , а все остальные регистры пусты. Мы говорим, что шахматная машина вычисляет функцию F (x1 , . . . , xk ), если выполены следующие три условия. 1. Если поле r1 , . . . , rn достижимо с поля (∗), то rj ≤ F (x1 , . . . , xk ) 2. Для любого y такого, что y ≤ F (x1 , . . . , xk ), существует поле r1 , . . . , rn , достижимое с поля (∗) и такое, что rj = y , re = 1. 3. Состояние Se не встречается в левых частях инструкций машины.
  • 60.
    Сложение чисел S1 I4 S2O6 S1 I5 S2 O6 S1 S3 S2 S1
  • 61.
    Умножение чисел S1 I6 S2 S2I7 S3 R8 O9 S3 S2 S3 S4 S4 R8 S1 I7 S1 S4 S1 S5
  • 62.
    Сложение функций Лемма. Имеядве шахматные машины K1 и K2 , вычисляющие функции F1 (x1 , . . . , xm1 ) и F2 (y1 , . . . , ym2 ) соответственно, мы можем построить машину K, вычисляющую функцию F (z1 , . . . , zm1 +m2 ) = F1 (z1 , . . . , zm1 ) + F2 (zm1 +1 , . . . , zm1 +m2 ).
  • 63.
    Сложение функций Лемма. Имеядве шахматные машины K1 и K2 , вычисляющие функции F1 (x1 , . . . , xm1 ) и F2 (y1 , . . . , ym2 ) соответственно, мы можем построить машину K, вычисляющую функцию F (z1 , . . . , zm1 +m2 ) = F1 (z1 , . . . , zm1 ) + F2 (zm1 +1 , . . . , zm1 +m2 ). S1 I4 S2 O6 S1 I5 S2 O6 S1 S3 S2 S1
  • 64.
    Умножение функций Лемма. Имеядве шахматные машины K1 и K2 , вычисляющие функции F1 (x1 , . . . , xm1 ) и F2 (y1 , . . . , ym2 ) соответственно, мы можем построить машину K, вычисляющую функцию F (z1 , . . . , zm1 +m2 ) = F1 (z1 , . . . , zm1 ) × F2 (zm1 +1 , . . . , zm1 +m2 ).
  • 65.
    Умножение функций Лемма. Имеядве шахматные машины K1 и K2 , вычисляющие функции F1 (x1 , . . . , xm1 ) и F2 (y1 , . . . , ym2 ) соответственно, мы можем построить машину K, вычисляющую функцию F (z1 , . . . , zm1 +m2 ) = F1 (z1 , . . . , zm1 ) × F2 (zm1 +1 , . . . , zm1 +m2 ). S1 I6 S2 S2 I7 S3 R8 O9 S3 S2 S3 S4 S4 R8 S1 I7 S1 S4 S1 S5
  • 66.
    Альтернативы либо ∃x1 . .. xm {D(x1 , . . . , xm ) = 0} либо ∀x1 . . . xm {D(x1 , . . . , xm ) = 0}
  • 67.
    Альтернативы либо ∃x1 . .. xm {D(x1 , . . . , xm ) = 0} либо ∀x1 . . . xm {D(x1 , . . . , xm ) = 0} D 2 (x1 , . . . , xm ) = A(x1 , . . . , xm ) − B(x1 , . . . , xm )
  • 68.
    Альтернативы либо ∃x1 . .. xm {D(x1 , . . . , xm ) = 0} либо ∀x1 . . . xm {D(x1 , . . . , xm ) = 0} D 2 (x1 , . . . , xm ) = A(x1 , . . . , xm ) − B(x1 , . . . , xm ) A(x1 , . . . , xm ) ≥ B(x1 , . . . , xm )
  • 69.
    Альтернативы либо ∃x1 . .. xm {D(x1 , . . . , xm ) = 0} либо ∀x1 . . . xm {D(x1 , . . . , xm ) = 0} D 2 (x1 , . . . , xm ) = A(x1 , . . . , xm ) − B(x1 , . . . , xm ) A(x1 , . . . , xm ) ≥ B(x1 , . . . , xm ) либо ∃x1 . . . xm {A(x1 , . . . , xm ) = B(x1 , . . . , xm )} либо ∀x1 . . . xm {A(x1 , . . . , xm ) ≥ B(x1 , . . . , xm ) + 1}
  • 70.
    Альтернативы либо ∃x1 . .. xm {D(x1 , . . . , xm ) = 0} либо ∀x1 . . . xm {D(x1 , . . . , xm ) = 0} D 2 (x1 , . . . , xm ) = A(x1 , . . . , xm ) − B(x1 , . . . , xm ) A(x1 , . . . , xm ) ≥ B(x1 , . . . , xm ) либо ∃x1 . . . xm {A(x1 , . . . , xm ) = B(x1 , . . . , xm )} либо ∀x1 . . . xm {A(x1 , . . . , xm ) ≥ B(x1 , . . . , xm ) + 1}
  • 71.
    Машина K A A(x1, . . . , xm )
  • 72.
    Машина K A A(x1, . . . , xm ) = A (x1 , . . . , x1 , . . . , xm , . . . , xm ), w times w times
  • 73.
    Машина K A A(x1, . . . , xm ) = A (x1 , . . . , x1 , . . . , xm , . . . , xm ), w times w times Построим шахматную машину, вычисляющую A .
  • 74.
    Машина K A A(x1, . . . , xm ) = A (x1 , . . . , x1 , . . . , xm , . . . , xm ), w times w times Построим шахматную машину, вычисляющую A . Пусть Ri1,1 , . . . , Rim,w – её входные регистры
  • 75.
    Машина K A A(x1, . . . , xm ) = A (x1 , . . . , x1 , . . . , xm , . . . , xm ), w times w times Построим шахматную машину, вычисляющую A . Пусть Ri1,1 , . . . , Rim,w – её входные регистры, Bm+1 – выходной регистр
  • 76.
    Машина K A A(x1, . . . , xm ) = A (x1 , . . . , x1 , . . . , xm , . . . , xm ), w times w times Построим шахматную машину, вычисляющую A . Пусть Ri1,1 , . . . , Rim,w – её входные регистры, Bm+1 – выходной регистр, Sb – начальное состояние
  • 77.
    Машина K A A(x1, . . . , xm ) = A (x1 , . . . , x1 , . . . , xm , . . . , xm ), w times w times Построим шахматную машину, вычисляющую A . Пусть Ri1,1 , . . . , Rim,w – её входные регистры, Bm+1 – выходной регистр, Sb – начальное состояние, а номера всех остальных регистров и состояний превосходят m + 9.
  • 78.
    Машина K A A(x1, . . . , xm ) = A (x1 , . . . , x1 , . . . , xm , . . . , xm ), w times w times Построим шахматную машину, вычисляющую A . Пусть Ri1,1 , . . . , Rim,w – её входные регистры, Bm+1 – выходной регистр, Sb – начальное состояние, а номера всех остальных регистров и состояний превосходят m + 9. Добавим следующие инструкции: Sm+2 ... Sm+3 Ri1,1 . . . Ri1,w X1 ... Sm+2 Sm+3 Rim,1 . . . Rim,w Xm Sm+3 Sm+2 Sm+3 Sb , Обозначим полученную машину через K A
  • 79.
    Машина K A A(x1, . . . , xm ) = A (x1 , . . . , x1 , . . . , xm , . . . , xm ), w times w times Построим шахматную машину, вычисляющую A . Пусть Ri1,1 , . . . , Rim,w – её входные регистры, Bm+1 – выходной регистр, Sb – начальное состояние, а номера всех остальных регистров и состояний превосходят m + 9. Добавим следующие инструкции: Sm+2 ... Sm+3 Ri1,1 . . . Ri1,w X1 ... Sm+2 Sm+3 Rim,1 . . . Rim,w Xm Sm+3 Sm+2 Sm+3 Sb , Обозначим полученную машину через K A , её начальным состоянием объявим Sm+2 .
  • 80.
    Машина K B B(x1 ,. . . , xm ) + 1 = B (x1 , . . . , x1 , . . . , xm , . . . , xm ). w times w times Построим шахматную машину, вычисляющую B , Пусть Ri1,1 , . . . , Rim,w – её входные регистры, Bm+1 – выходной регистр, Sb – начальное состояние, а номера всех остальных регистров и состояний превосходят m + 9. Добавим следующие инструкции: Sm+2 ... Sm+3 Ri1,1 . . . Ri1,w X1 ... Sm+2 Sm+3 Rim,1 . . . Rim,w Xm Sm+3 Sm+2 Sm+3 Sb , Обозначим полученную машину через K состоянием объявим Sm+2 . B, её начальным
  • 81.
    Машина K Добавим кмашине K A следующие инструкции
  • 82.
    Машина K Добавим кмашине K A следующие инструкции 1. для каждого регистра Ri машины KA кроме X1 , . . . , Xm+1 : Ss Ri St
  • 83.
    Машина K Добавим кмашине K A следующие инструкции 1. для каждого регистра Ri машины KA кроме X1 , . . . , Xm+1 : Ss Ri St 2. для каждого регистра Rj машины KB кроме X1 , . . . , Xm+1 : Ss St Rj
  • 84.
    Машина K Добавим кмашине K A следующие инструкции 1. для каждого регистра Ri машины KA кроме X1 , . . . , Xm+1 : Ss Ri St 2. для каждого регистра Rj машины KB кроме X1 , . . . , Xm+1 : Ss St Rj 3. для каждого состояния Sk машины KB : Ss Sk
  • 85.
    Машина K Добавим кмашине K A следующие инструкции 1. для каждого регистра Ri машины KA кроме X1 , . . . , Xm+1 : Ss Ri St 2. для каждого регистра Rj машины KB кроме X1 , . . . , Xm+1 : Ss St Rj 3. для каждого состояния Sk машины KB : Ss Sk St Ss 4.
  • 86.
    Машина K Машина Kимеет те же инструкции, что и машина KB , но к ней добавлены все регистры машины KA .
  • 87.
    Машина K Машина Kимеет те же инструкции, что и машина KB , но к ней добавлены все регистры машины KA . K (A) ⊇ K (A) ⇐⇒ ¬∃x1 . . . xm {D(x1 , . . . , xm ) = 0}
  • 88.
    Машина K Машина Kимеет те же инструкции, что и машина KB , но к ней добавлены все регистры машины KA . K (A) ⊇ K (A) ⇐⇒ ¬∃x1 . . . xm {D(x1 , . . . , xm ) = 0} ⇐⇒ ∀x1 . . . xm {D(x1 , . . . , xm ) = 0}
  • 89.
    Машина K Машина Kимеет те же инструкции, что и машина KB , но к ней добавлены все регистры машины KA . K (A) ⊇ K (A) ¬∃x1 . . . xm {D(x1 , . . . , xm ) = 0} ⇐⇒ K (A) ⊇ K (A) ⇐⇒ ∀x1 . . . xm {D(x1 , . . . , xm ) = 0} ⇐⇒ ∃x1 . . . xm {D(x1 , . . . , xm ) = 0}
  • 90.
    Машина K Машина Kимеет те же инструкции, что и машина KB , но к ней добавлены все регистры машины KA . K (A) ⊇ K (A) ¬∃x1 . . . xm {D(x1 , . . . , xm ) = 0} ⇐⇒ K (A) ⊇ K (A) ⇐⇒ ∀x1 . . . xm {D(x1 , . . . , xm ) = 0} ⇐⇒ ∃x1 . . . xm {D(x1 , . . . , xm ) = 0} ⇐⇒ ¬∀x1 . . . xm {D(x1 , . . . , xm ) = 0}
  • 91.
    Машина K Машина Kимеет те же инструкции, что и машина KB , но к ней добавлены все регистры машины KA . K (A) ⊇ K (A) ¬∃x1 . . . xm {D(x1 , . . . , xm ) = 0} ⇐⇒ ∀x1 . . . xm {D(x1 , . . . , xm ) = 0} ⇐⇒ ∃x1 . . . xm {D(x1 , . . . , xm ) = 0} ⇐⇒ K (A) ⊇ K (A) ⇐⇒ ¬∀x1 . . . xm {D(x1 , . . . , xm ) = 0} K (A) ⊇ K (A) ⇐ ∃x1 . . . xm {D(x1 , . . . , xm ) = 0}
  • 92.
    Машина K Машина Kимеет те же инструкции, что и машина KB , но к ней добавлены все регистры машины KA . K (A) ⊇ K (A) ¬∃x1 . . . xm {D(x1 , . . . , xm ) = 0} ⇐⇒ ∀x1 . . . xm {D(x1 , . . . , xm ) = 0} ⇐⇒ ∃x1 . . . xm {D(x1 , . . . , xm ) = 0} ⇐⇒ K (A) ⊇ K (A) ⇐⇒ ¬∀x1 . . . xm {D(x1 , . . . , xm ) = 0} K (A) ⊇ K (A) ⇐ ∃x1 . . . xm {D(x1 , . . . , xm ) = 0} K (A) ⊇ K (A) ⇐ ∀x1 . . . xm {D(x1 , . . . , xm ) = 0}
  • 93.
    Включение и эквивалентность Проблемавключения ВХОД: Два обобщеных коня K и K и поле A ВОПРОС: Верно ли, что K (A) ⊇ K (A) Проблема эквивалентности ВХОД: Два обобщеных коня K и K и поле A ВОПРОС: Верно ли, что K (A) = K (A)
  • 94.
    Включение и эквивалентность Проблемавключения ВХОД: Два обобщеных коня K и K и поле A ВОПРОС: Верно ли, что K (A) ⊇ K (A) Проблема эквивалентности ВХОД: Два обобщеных коня K и K и поле A ВОПРОС: Верно ли, что K (A) = K (A) K (A) = K (A) ⇐⇒ K (A) ⊇ K (A) ∧ K (A) ⊇ K (A)
  • 95.
    Включение и эквивалентность Проблемавключения ВХОД: Два обобщеных коня K и K и поле A ВОПРОС: Верно ли, что K (A) ⊇ K (A) Проблема эквивалентности ВХОД: Два обобщеных коня K и K и поле A ВОПРОС: Верно ли, что K (A) = K (A) K (A) = K (A) ⇐⇒ K (A) ⊇ K (A) ∧ K (A) ⊇ K (A) K (r1 , . . . , rn ) ⊇ K (r1 , . . . , rn ) ⇐⇒ ⇐⇒ K (r1 , . . . , rn ) = K (r1 , . . . , rn ) ∪ K (r1 , . . . , rn )
  • 96.
    Включение и эквивалентность Проблемавключения ВХОД: Два обобщеных коня K и K и поле A ВОПРОС: Верно ли, что K (A) ⊇ K (A) Проблема эквивалентности ВХОД: Два обобщеных коня K и K и поле A ВОПРОС: Верно ли, что K (A) = K (A) K (A) = K (A) ⇐⇒ K (A) ⊇ K (A) ∧ K (A) ⊇ K (A) K (r1 , . . . , rn ) ⊇ K (r1 , . . . , rn ) ⇐⇒ ⇐⇒ K (r1 , . . . , rn ) = K (r1 , . . . , rn ) ∪ K (r1 , . . . , rn ) K(r1 , . . . , rn ) = K (r1 , . . . , rn ) ∪ K (r1 , . . . , rn )
  • 97.
    Включение и эквивалентность K Ri1. . . Ria K Rj1 . . . Rjb Ri1 . . . Ria Rj1 . . . Rjb K Tm+4 Ri1 . . . Ria Tm+5 Rj1 . . . Rjb Tm+6 Ri1 . . . Ria Tm+7 Rj1 . . . Rjb Tm+5 Ri1 . . . Ria Tm+4 Rj1 . . . Rjb Tm+7 Ri1 . . . Ria Tm+6 Rj1 . . . Rjb Sm+8 Tm+4 Sm+2 Sm+8 Tm+6 Sm+2 Sm+8 Tm+5 Sm+2 Sm+8 Tm+7 Sm+2 Tm+4 Tm+5 K все инструкции K Tm+6 Tm+7
  • 98.
    Включение и эквивалентность K Ri1. . . Ria K Rj1 . . . Rjb Ri1 . . . Ria Rj1 . . . Rjb K Tm+4 Ri1 . . . Ria Tm+5 Rj1 . . . Rjb Tm+6 Ri1 . . . Ria Tm+7 Rj1 . . . Rjb Tm+5 Ri1 . . . Ria Tm+4 Rj1 . . . Rjb Tm+7 Ri1 . . . Ria Tm+6 Rj1 . . . Rjb Sm+8 Tm+4 Sm+2 Sm+8 Tm+6 Sm+2 Sm+8 Tm+5 Sm+2 Sm+8 Tm+7 Sm+2 Tm+4 Tm+5 K все инструкции K Tm+6 Tm+7 K ⊇K ⇐⇒ K = K
  • 99.
    Archiving Diophantine Sets a∈ M ⇐⇒ ∃x1 . . . xm [P(a, x1 , . . . , xm ) = 0]
  • 100.
    Archiving Diophantine Sets a∈ M ⇐⇒ ∃x1 . . . xm [P(a, x1 , . . . , xm ) = 0] B = b1 . . . bk . . . bk = 1, 0 if k ∈ M otherwise
  • 101.
    Archiving Diophantine Sets a∈ M ⇐⇒ ∃x1 . . . xm [P(a, x1 , . . . , xm ) = 0] B = b1 . . . bk . . . bk = 1, 0 Bn = b1 . . . bk . . . bn if k ∈ M otherwise
  • 102.
    Archiving Diophantine Sets a∈ M ⇐⇒ ∃x1 . . . xm [P(a, x1 , . . . , xm ) = 0] B = b1 . . . bk . . . bk = 1, 0 Bn = b1 . . . bk . . . bn if k ∈ M otherwise
  • 103.
    Archiving Diophantine Sets a∈ M ⇐⇒ ∃x1 . . . xm [P(a, x1 , . . . , xm ) = 0] B = b1 . . . bk . . . bk = 1, 0 if k ∈ M otherwise Bn = b1 . . . bk . . . bn Alice Bob
  • 104.
    Archiving Diophantine Sets a∈ M ⇐⇒ ∃x1 . . . xm [P(a, x1 , . . . , xm ) = 0] B = b1 . . . bk . . . bk = 1, 0 if k ∈ M otherwise Bn = b1 . . . bk . . . bn Alice Bn Bob
  • 105.
    Archiving Diophantine Sets a∈ M ⇐⇒ ∃x1 . . . xm [P(a, x1 , . . . , xm ) = 0] B = b1 . . . bk . . . bk = 1, 0 if k ∈ M otherwise Bn = b1 . . . bk . . . bn Alice Bn Bob n bits - Bn
  • 106.
    Archiving Diophantine Sets a∈ M ⇐⇒ ∃x1 . . . xm [P(a, x1 , . . . , xm ) = 0] B = b1 . . . bk . . . bk = 1, 0 if k ∈ M otherwise Bn = b1 . . . bk . . . bn Alice Bn ? COMPRESSION Bob n bits - Bn
  • 107.
    Archiving Diophantine Sets a∈ M ⇐⇒ ∃x1 . . . xm [P(a, x1 , . . . , xm ) = 0] B = b1 . . . bk . . . bk = 1, 0 if k ∈ M otherwise Bn = b1 . . . bk . . . bn Alice Bn ? COMPRESSION ? Cn Bob n bits - Bn
  • 108.
    Archiving Diophantine Sets a∈ M ⇐⇒ ∃x1 . . . xm [P(a, x1 , . . . , xm ) = 0] B = b1 . . . bk . . . bk = 1, 0 if k ∈ M otherwise Bn = b1 . . . bk . . . bn Alice Bn Bob n bits - Bn ? COMPRESSION ? Cn Length(Cn ) bits -C n
  • 109.
    Archiving Diophantine Sets a∈ M ⇐⇒ ∃x1 . . . xm [P(a, x1 , . . . , xm ) = 0] B = b1 . . . bk . . . bk = 1, 0 if k ∈ M otherwise Bn = b1 . . . bk . . . bn Alice Bn Bob n bits ? COMPRESSION ? Cn - Bn DECOMPRESSION Length(Cn ) bits 6 -C n
  • 110.
    Archiving Diophantine Sets a∈ M ⇐⇒ ∃x1 . . . xm [P(a, x1 , . . . , xm ) = 0] B = b1 . . . bk . . . bk = 1, 0 if k ∈ M otherwise Bn = b1 . . . bk . . . bn Alice Bn Bob n bits ? COMPRESSION ? Cn - Bn 6 DECOMPRESSION Length(Cn ) bits 6 -C n
  • 111.
    Archiving Diophantine Sets a∈ M ⇐⇒ ∃x1 . . . xm [P(a, x1 , . . . , xm ) = 0] B = b1 . . . bk . . . bk = 1, 0 if k ∈ M otherwise Bn = b1 . . . bk . . . bn Alice Bn Bob n bits ? ZIP ? Cn - Bn 6 UNZIP Length(Cn ) bits 6 -C n
  • 112.
    Archiving Diophantine Sets a∈ M ⇐⇒ ∃x1 . . . xm [P(a, x1 , . . . , xm ) = 0] B = b1 . . . bk . . . bk = 1, 0 if k ∈ M otherwise Bn = b1 . . . bk . . . bn Alice Bn Bob n bits ? A−1 A ? Cn - Bn 6 Length(Cn ) bits 6 -C n
  • 113.
    Saving Constant Numberof Bits B = b1 . . . bk . . . Alice Bn n bits Bob - Bn 6 ? A−1 A ? Cn Length(Cn ) bits 6 -C n
  • 114.
    Saving Constant Numberof Bits B = b1 . . . bk . . . WE CAN always save any constant number k of bits (for n > k): Alice Bn n bits Bob - Bn 6 ? A−1 A ? Cn Length(Cn ) bits 6 -C n
  • 115.
    Saving Constant Numberof Bits B = b1 . . . bk . . . WE CAN always save any constant number k of bits (for n > k): Cn = A(Bn ) Alice Bn n bits Bob - Bn 6 ? A−1 A ? Cn Length(Cn ) bits 6 -C n
  • 116.
    Saving Constant Numberof Bits B = b1 . . . bk . . . WE CAN always save any constant number k of bits (for n > k): if n ≤ k + 1 otherwise Cn = A(Bn ) = Alice Bn n bits Bob - Bn 6 ? A−1 A ? Cn Length(Cn ) bits 6 -C n
  • 117.
    Saving Constant Numberof Bits B = b1 . . . bk . . . WE CAN always save any constant number k of bits (for n > k): Cn = A(Bn ) = Alice Bn 0Bn n bits if n ≤ k + 1 otherwise Bob - Bn 6 ? A−1 A ? Cn Length(Cn ) bits 6 -C n
  • 118.
    Saving Constant Numberof Bits B = b1 . . . bk . . . WE CAN always save any constant number k of bits (for n > k): Cn = A(Bn ) = Alice Bn 0Bn 1bk+2 bk+3 . . . bn n bits if n ≤ k + 1 otherwise Bob - Bn 6 ? A−1 A ? Cn Length(Cn ) bits 6 -C n
  • 119.
    Saving Constant Numberof Bits B = b1 . . . bk . . . WE CAN always save any constant number k of bits (for n > k): 0Bn 1bk+2 bk+3 . . . bn Cn = A(Bn ) = if n ≤ k + 1 otherwise A−1 (0C ) = C Alice Bn n bits Bob - Bn 6 ? A−1 A ? Cn Length(Cn ) bits 6 -C n
  • 120.
    Saving Constant Numberof Bits B = b1 . . . bk . . . WE CAN always save any constant number k of bits (for n > k): 0Bn 1bk+2 bk+3 . . . bn Cn = A(Bn ) = if n ≤ k + 1 otherwise A−1 (0C ) = C A−1 (1C ) = b1 . . . bk+1 C Alice Bn n bits Bob - Bn 6 ? A−1 A ? Cn Length(Cn ) bits 6 -C n
  • 121.
    Case of DecidableM Bn = b1 b2 . . . bk . . . bn Alice Bn bk = n bits 1, 0 if k ∈ M otherwise Bob - Bn 6 ? A−1 A ? Cn Length(Cn ) bits 6 -C n
  • 122.
    Case of DecidableM Bn = b1 b2 . . . bk . . . bn bk = 1, 0 if k ∈ M otherwise Cn = A(Bn ) Alice Bn n bits Bob - Bn 6 ? A−1 A ? Cn Length(Cn ) bits 6 -C n
  • 123.
    Case of DecidableM Bn = b1 b2 . . . bk . . . bn Cn = A(Bn ) Alice Bn bk = 1, 0 if k ∈ M otherwise = n = binary notation of n ˜ n bits Bob - Bn 6 ? A−1 A ? Cn Length(Cn ) bits 6 -C n
  • 124.
    Case of DecidableM Bn = b1 b2 . . . bk . . . bn Cn = A(Bn ) Alice Bn bk = 1, 0 if k ∈ M otherwise = n = binary notation of n ˜ n bits Bob - Bn 6 ? A−1 A ? n ˜ log(n) bits 6 - n ˜
  • 125.
    Case of DiophantineM a ∈ M ⇐⇒ ∃x1 . . . xm [P(a, x1 , . . . , xm ) = 0] Bn = b1 . . . bk . . . bn Alice Bn ba = ? Cn if k ∈ M otherwise Bob n bits - Bn 6 A−1 A ? 1, 0 Length(Cn ) bits 6 -C n
  • 126.
    Case of DiophantineM a ∈ M ⇐⇒ ∃x1 . . . xm [P(a, x1 , . . . , xm ) = 0] Bn = b1 . . . bk . . . bn ba = 1, 0 if k ∈ M otherwise Cn = A(Bn ) Alice Bn Bob n bits ? A−1 A ? Cn - Bn 6 Length(Cn ) bits 6 -C n
  • 127.
    Case of DiophantineM a ∈ M ⇐⇒ ∃x1 . . . xm [P(a, x1 , . . . , xm ) = 0] Bn = b1 . . . bk . . . bn ba = Cn = A(Bn ) 1, 0 if k ∈ M otherwise = n qn ˜ where qn is the number of "1" in Bn and qn is the binary notation of qn padded by leading zeros to the length of n. Alice Bn Bob n bits ? A−1 A ? Cn - Bn 6 Length(Cn ) bits 6 -C n
  • 128.
    Case of DiophantineM a ∈ M ⇐⇒ ∃x1 . . . xm [P(a, x1 , . . . , xm ) = 0] Bn = b1 . . . bk . . . bn ba = Cn = A(Bn ) 1, 0 if k ∈ M otherwise = n qn ˜ where qn is the number of "1" in Bn and qn is the binary notation of qn padded by leading zeros to the length of n. Alice Bn Bob n bits ? A−1 A ? nqn ˜ - Bn 6 2 log(n) bits 6 - nq ˜ n
  • 129.
    Computational Chaos inNumber Theory Gregory Chaitin [1987] constructed a particular one-parameter exponential Diophantine equation and considered the set of all values of the parameter for which the equation has infinitely many solutions: a ∈ M ⇐⇒ ∃∞ x1 . . . xm [E (a, x1 , x2 , . . . , xm ) = 0]
  • 130.
    Computational Chaos inNumber Theory Gregory Chaitin [1987] constructed a particular one-parameter exponential Diophantine equation and considered the set of all values of the parameter for which the equation has infinitely many solutions: a ∈ M ⇐⇒ ∃∞ x1 . . . xm [E (a, x1 , x2 , . . . , xm ) = 0] He proved that so called prefix-free Kolmogorov complexity (defined up to an additive constant) of this set is equal to n.
  • 131.
    Computational Chaos inNumber Theory Gregory Chaitin [1987] constructed a particular one-parameter exponential Diophantine equation and considered the set of all values of the parameter for which the equation has infinitely many solutions: a ∈ M ⇐⇒ ∃∞ x1 . . . xm [E (a, x1 , x2 , . . . , xm ) = 0] He proved that so called prefix-free Kolmogorov complexity (defined up to an additive constant) of this set is equal to n. Informally, one can say that the set M is completely chaotic.
  • 132.
    More Computational Chaosin Number Theory Toby Ord and Tien D. Kieu [2003] constructed another particular one-parameter exponential Diophantine equation which for every value of the parameter has only finitely many solutions and considered the set of all values of the parameter for which the equation has even number of solutions: a ∈ M ⇐⇒ ∃even x1 . . . xm [E (a, x1 , x2 , . . . , xm ) = 0]
  • 133.
    More Computational Chaosin Number Theory Toby Ord and Tien D. Kieu [2003] constructed another particular one-parameter exponential Diophantine equation which for every value of the parameter has only finitely many solutions and considered the set of all values of the parameter for which the equation has even number of solutions: a ∈ M ⇐⇒ ∃even x1 . . . xm [E (a, x1 , x2 , . . . , xm ) = 0] They proved that the prefix-free Kolmogorov complexity of this set is also equal to n (up to an additive constant).
  • 134.
    Even More ComputationalChaos in Number Theory Theorem (Matiyasevich [2006]). Let U be a decidable infinite set with infinite complement. WE CAN construct an exponential Diophantine equation which for every value of the parameter has only finitely many solutions and such that the prefix-free Kolmogorov complexity of the set a ∈ M ⇐⇒ ∃U x1 . . . xm [E (a, x1 , x2 , . . . , xm ) = 0] is equal to n (up to an additive constant).
  • 135.
  • 136.
    Унификация (невсеобщее равенство) E1(x1 , . . . , xm ) = E2 (x1 , . . . , xm ) Проблема унификации для чистого исчисления предикатов первого порядка разрешима.
  • 137.
    Унификация (невсеобщее равенство) E1(x1 , . . . , xm ) = E2 (x1 , . . . , xm ) Проблема унификации для чистого исчисления предикатов первого порядка разрешима. Проблема унификации для исчисления предикатов третьего порядка неразрешима.
  • 138.
    Унификация (невсеобщее равенство) E1(x1 , . . . , xm ) = E2 (x1 , . . . , xm ) Проблема унификации для чистого исчисления предикатов первого порядка разрешима. Проблема унификации для исчисления предикатов третьего порядка неразрешима. L. D. Baxter [1978] дал новое доказательство этого факта с использованием неразрешимости диофантовых уравнений.
  • 139.
    Унификация (невсеобщее равенство) E1(x1 , . . . , xm ) = E2 (x1 , . . . , xm ) Проблема унификации для чистого исчисления предикатов первого порядка разрешима. Проблема унификации для исчисления предикатов третьего порядка неразрешима. L. D. Baxter [1978] дал новое доказательство этого факта с использованием неразрешимости диофантовых уравнений. W. D. Golfarb [1981] установил неразрешимость проблема унификации для исчисления предикатов второго порядка, исходя из неразрешимости 10-й проблемы Гильберта.
  • 140.
  • 141.
    Одна история Разрешима липроблема так называемой одновременной жесткой E -унификации (simultaneous rigid E -unification)?
  • 142.
    Одна история Разрешима липроблема так называемой одновременной жесткой E -унификации (simultaneous rigid E -unification)? A. Воронков и A. Дегтярев установили неразрешимость одновременной жесткой E -унификации
  • 143.
    Одна история Разрешима липроблема так называемой одновременной жесткой E -унификации (simultaneous rigid E -unification)? A. Воронков и A. Дегтярев установили неразрешимость одновременной жесткой E -унификации путем сведения к ней так называемой проблемы монадической полуунификации (monadic semi-unification problem).
  • 144.
    Одна история Разрешима липроблема так называемой одновременной жесткой E -унификации (simultaneous rigid E -unification)? A. Воронков и A. Дегтярев установили неразрешимость одновременной жесткой E -унификации путем сведения к ней так называемой проблемы монадической полуунификации (monadic semi-unification problem). Неразрешимость проблемы монадической полуунификации установил ранее M. Baaz [1993] путем сведения к ней проблемы унификации для исчисления предикатов второго порядка.
  • 145.
    Одна история Разрешима липроблема так называемой одновременной жесткой E -унификации (simultaneous rigid E -unification)? A. Воронков и A. Дегтярев установили неразрешимость одновременной жесткой E -унификации путем сведения к ней так называемой проблемы монадической полуунификации (monadic semi-unification problem). Неразрешимость проблемы монадической полуунификации установил ранее M. Baaz [1993] путем сведения к ней проблемы унификации для исчисления предикатов второго порядка. W. D. Golfarb [1981] установил неразрешимость проблемы унификации для исчисления предикатов второго порядка, исходя из неразрешимости 10-й проблемы Гильберта.
  • 146.
    Одна история Разрешима липроблема так называемой одновременной жесткой E -унификации (simultaneous rigid E -unification)? A. Воронков и A. Дегтярев [1996] дали прямое доказательство неразрешимость одновременной жесткой E -унификации на основе неразрешимости 10-й проблемы Гильберта.