ИМЭИ ИГУ


ИНТЕГРАЛЬНОЕ ИСЧИСЛЕНИЕ
ФУНКЦИИ ОДНОЙ ПЕРЕМЕННОЙ
НЕОПРЕДЕЛЕННЫЙ ИНТЕГРАЛ
Гражданцева Е.Ю., Дамешек Л.Ю.



В пособии излагается основной теоретический материал по те-
ме: Неопределенный интеграл. Приводятся примеры, иллюст-
рирующие применение описанных методов интегрирования.

Пособие предназначено для студентов нематематических спе-
циальностей университета.




                                                     2010
СОДЕРЖАНИЕ

I. Неопределенный интеграл
     1. Понятие первообразной функции и неопределенного интеграла.
        1.1. Первообразная и неопределенный интеграл.
        1.2. Свойства неопределенного интеграла.
        1.3. Таблица основных интегралов.
     2. Основные способы интегрирования.
        2.1. Интегрирование с использованием основных формул (таб-
             личное интегрирование)
        2.2. Интегрирование при помощи тождественных преобразова-
             ний подынтегральной функции.
        2.3. Интегрирование заменой переменной (или метод подста-
             новки).
        2.4. Интегрирование по частям.
     3. Интегрирование дробно-рациональных функций.
        3.1. Понятие рациональной дроби.
        3.2. Интегрирование простейших рациональных дробей.
     4. Интегрирование тригонометрических выражений.
        4.1. Интегралы     вида    ∫ sin ax cos bx dx , ∫ cos ax cos bx dx ,
               ∫ sin ax sin bx dx .
         4.2. Интегралы вида ∫ sin n x cos m x dx , n ∈ N , m ∈ N .

         4.3. Интегралы вида          ∫ R (sin x, cos x) dx , где   R(sin x, cos x) явля-

               ется рациональной функцией аргументов sin x и cos x .
         4.4. Интегралы вида          ∫ R (sin x) cos x dx , где   R(sin x) является ра-

               циональной функцией аргумента sin x .
         4.5. Интегралы вида ∫ R (cos x ) sin x dx .

                                              dx
         4.6. Интегралы вида          ∫ sin m x cos n x , где m ∈ N , n ∈ N .

      5. Интегрирование простейших иррациональностей.
         5.1. Интегралы с линейной иррациональностью.
         5.2. Интегралы с квадратичной иррациональностью.
      6. Интегралы от дифференциальных биномов.
      7. Примеры для самостоятельного решения.
                                          2
ИНТЕГРАЛЬНОЕ ИСЧИСЛЕНИЕ

   I. НЕОПРЕДЕЛЕННЫЙ ИНТЕГРАЛ
    1. ПОНЯТИЕ ПОРВООБРАЗНОЙ ФУНКЦИИ И НЕОПРЕ-
        ДЕЛЕННОГО ИНТЕГРАЛА.
    1.1. Первообразная и неопределенный интеграл.

       Задача определения закона движения материальной точки, если извест-
на скорость прямолинейного движения этой точки v = v(t ) является обратной
к задаче определения скорости материальной точки при известном законе
s = s(t ) прямолинейного движения этой материальной точки. Поскольку ско-
рость v = v(t ) материальной точки определяется как производная по времени
от закона движения: v = s ′(t ) , то естественно законом движения материаль-
ной точки при известной скорости ее движения будет такая функция , для ко-
торой s ′(t ) = v .

       Определение. Функция F (x ) называется первообразной функцией для
данной функции f (x) на заданном промежутке, если на нем F ′( x ) = f (t ) .

       Пример 1.1. F ( x ) = x 3 – первообразная для функции f ( x ) = 3 x 2 для

любых х, так как ( x 3 )′ = 3 x 2 .

                           1
       Пример 1.2. F ( x) = cos 3 x – первообразная для функции f ( x) = sin 3 x
                           3
для любых x .

                                      1
       Пример 1.3. F ( x) =               – первообразная для функции
                                 1 − x2

        f ( x) = arcsin x для любых x ∈[−1;1] .


                                              3
Теорема. Если F1 ( x ) и F2 ( x) – первообразные для функции f (x) в не-
котором промежутке X , то найдется такое число С, что F2 ( x ) − F1 ( x ) = C

       Доказательство. Пусть F1′( x ) = f ( x) и F2′ ( x ) = f ( x ) для любых x ∈ X .

Так как (F1 ( x) − F2 ( x) )′ = f ( x ) − f ( x) = 0 = C ′ , то F1 ( x ) − F2 ( x ) = C .

       Замечание. Операция нахождения первообразной неоднозначна и воз-
можна с точностью до некоторого постоянного слагаемого.

       Определение. Выражение F ( x) + C , где F (x) – первообразная функ-
ции f (x) , C – некоторая постоянная, называется неопределенным инте-

гралом от f (x) и обозначается                  ∫ f ( x) dx ; то есть ∫ f ( x) dx = F ( x) + C , если
F ′( x ) = f ( x ) , C – некоторая постоянная.

       Здесь


        ∫   – знак интеграла, f ( x) dx – подынтегральное выражение , f (x) –

подынтегральная функция, x – переменная интегрирования.

       Теорема. Если функция f (x) непрерывна на [a, b] , то на нем сущест-
вует первообразная для f (x) .

       1.2.    Свойства неопределенного интеграла.

       1.   (∫ f ( x) dx)′ = f ( x) ,
       2.   d (∫ f ( x ) dx ) = f ( x ) dx ,

       3.   ∫ F ′( x) dx = F ( x) + C      или ∫ d (F ( x ) ) = F ( x) + C ,

       4.   ∫ Af ( x) dx = A∫ f ( x) dx,       A∈ R ,

       5.   ∫ ( f ( x) + g ( x) )dx = ∫ f ( x) dx + ∫ g ( x) dx .
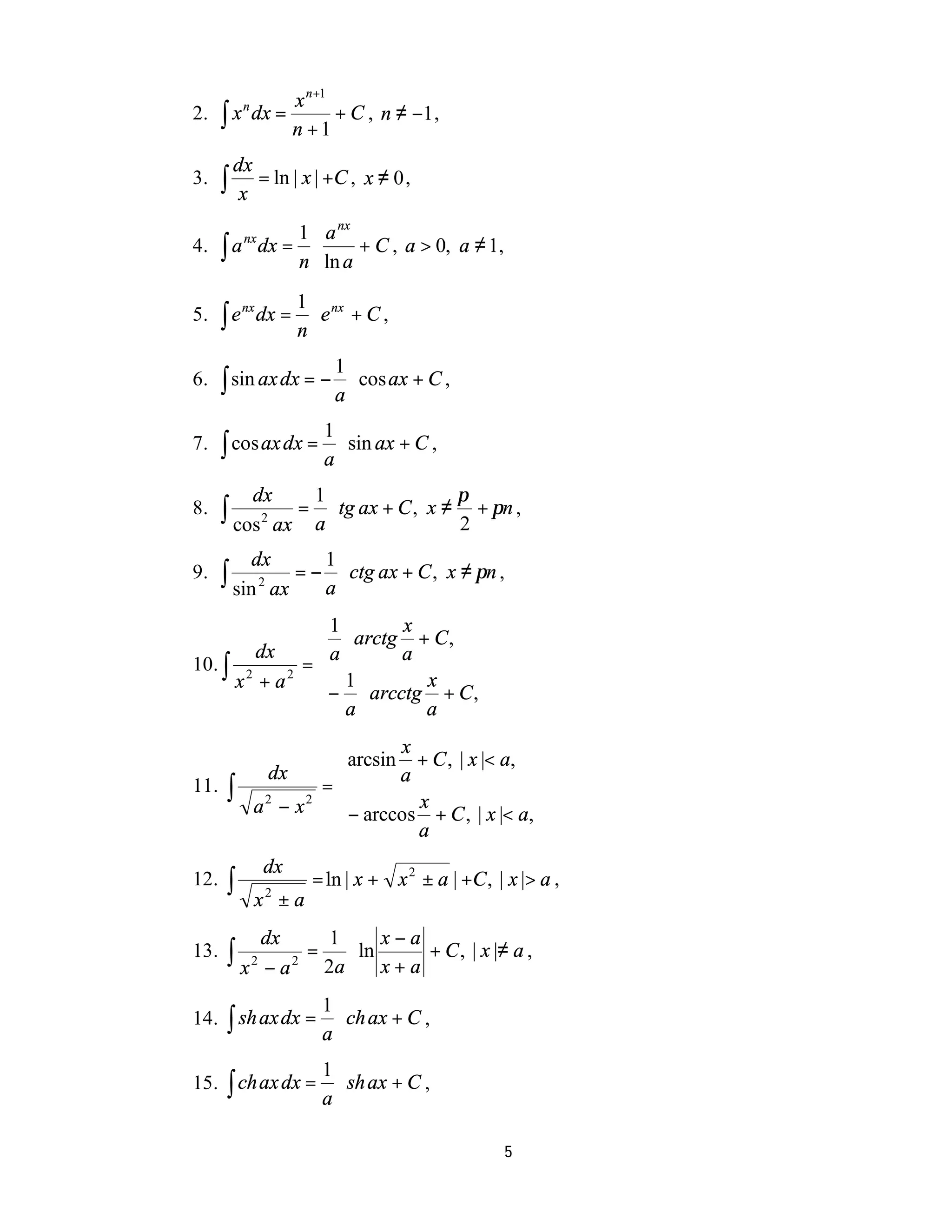
       1.3.    Таблица основных интегралов.


                                                      4
x n+1
2. ∫ x dx =n
                  + C , n ≠ −1 ,
            n +1
          dx
3.    ∫    x
             = ln | x | +C , x ≠ 0 ,

           1 a nx
4. ∫ a dx = ⋅
           nx
                  + C , a > 0, a ≠ 1,
           n ln a
                       1 nx
      ∫e        dx =     ⋅e + C,
           nx
5.
                       n
                     1
6.    ∫ sin ax dx = − ⋅ cos ax + C ,
                     a
                         1
7.    ∫ cos ax dx = a ⋅ sin ax + C ,
               dx       1                    π
8.    ∫ cos 2 ax = a ⋅ tg ax + C ,      x≠
                                             2
                                               + πn ,

           dx      1
9.    ∫ sin 2 ax a
                = − ⋅ ctg ax + C , x ≠ πn ,

            1          x
        dx   a ⋅ arctg a + C ,
            
10. ∫ 2    =
     x + a2  1            x
              − ⋅ arcctg + C ,
             a
                          a
                                x
                 dx      arcsin a + C , | x |< a,
                         
11.   ∫                 =
               a 2 − x 2 − arccos x + C , | x |< a,
                         
                                  a
                dx
12.   ∫        x2 ± a
                        = ln | x + x 2 ± a | +C , | x |> a ,

                dx          1    x−a
13.   ∫ x 2 − a 2 = 2a ⋅ ln x + a        + C , | x |≠ a ,

                         1
14.   ∫ sh ax dx = a ⋅ ch ax + C ,
                         1
15. ∫ ch ax dx =           ⋅ sh ax + C ,
                         a

                                                    5
dx         1
  16.    ∫ ch 2 ax = a ⋅ th ax + C ,
              dx     1
  17. ∫        2
                  = − ⋅ cth ax + C .
            sh ax    a


   2. ОСНОВНЫЕ СПОСОБЫ ИНТЕГРИРОВАНИЯ.
        2.1.      Интегрирование с использованием основных формул (таблич-
                   ное интегрирование).

        В простейшем случае, когда заданный интеграл представляет одну из
формул интегрирования, задача нахождения интеграла сводится к простому
применению соответствующей формулы.

        Пример. 2.1. Найти интеграл                      ∫3   x dx .

                                                 1
                                                                                     1
        Решение. Так как               3
                                           x=   x3 ,   то, применяя формулу 1 при n = , получим
                                                                                     3

                                        1                4
                            1             +1
                                       x3               x3             33 4
        ∫       x dx = ∫        dx =            +C =          +C =       x + C.
            3
                           x3
                                       1                 4             4
                                         +1
                                       3                 3

        Пример 2.2. Найти интеграл ∫ 5 x dx .

        Решение. По формуле при a = 5 , n = 1 получаем

                      5x
        ∫ 5 dx =          +C.
           x
                     ln 5

                                                              dx
        Пример 2.3. Найти интеграл                       ∫ 9 + x2 .

        Решение. Применяя формулу 9 при a = 3 получим



                                                              6
dx     1           x
      ∫ 9 + x 2 = 3 arctg 3 + C .

                                                             dx
     Пример 2.4. Найти интеграл                      ∫   4 − x2
                                                                    .


                                                                                  dx                 x
     Решение. По формуле 10 при a = 2 получаем                               ∫   4 − x2
                                                                                          = arcsin
                                                                                                     2
                                                                                                       +C.


                                                             dx
     Пример 2.5. Найти интеграл                      ∫   x2 + 5
                                                                    .


     Решение. Используя формулу 11 при a = 5 получим

             dx
      ∫     x +5
             2
                   = ln x + x 2 + 5 + C .


                                                             dx
     Пример 2.6. Найти интеграл                      ∫ x2 − 4 .

     Решение. По формуле 12 при a = 2 получаем

            dx         1       x−2               1       x−2
      ∫ x 2 − 4 = 2 ⋅ 2 ln x + 2 + C = 4 ln x + 2 + C .

                                                         dx
     Пример 2.7. Найти интеграл                      ∫    3x
                                                             .


                                                                         1
                                         1    1 1    1 −2
     Решение. Поскольку                     =   ⋅  =    x , то, применяя формулу 1
                                         3x    3 x    3
            1
при n = −     и линейные свойства интеграла, получим
            2

                                                                     1
                              1                  1
          dx     1          −           1      −                 1  x2      2
      ∫    3x
              =∫
                  3
                           x 2 dx   =
                                         3∫
                                              x 2 dx     =         ⋅
                                                                  3 1
                                                                       +C =
                                                                             3
                                                                               x +C.

                                                                     2


                                                             7
2.2.       Интегрирование при помощи тождественных преобразований
                        подынтегральной функции.
             Этот способ заключается в следующем: используя простейшие тожде-
ственные преобразования подынтегральной функции и свойства интегралов
прежний интеграл преобразуется в табличный интеграл (или в линейную
комбинацию табличных интегралов).

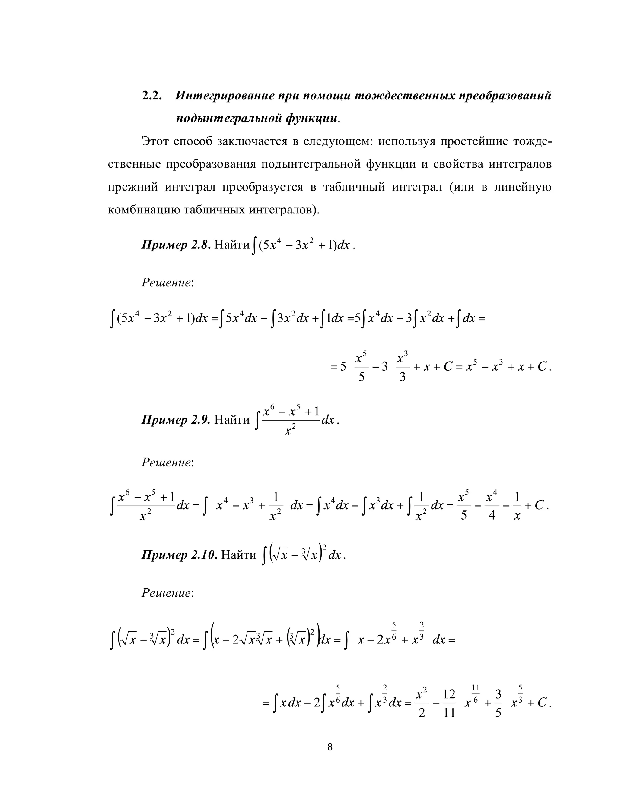
             Пример 2.8. Найти ∫ (5 x 4 − 3 x 2 + 1)dx .

             Решение:


∫ (5 x       − 3 x 2 + 1) dx = ∫ 5 x 4 dx − ∫ 3 x 2 dx + ∫1dx =5∫ x 4 dx − 3∫ x 2 dx + ∫ dx =
         4




                                                                        x5      x3
                                                               =5⋅         − 3 ⋅ + x + C = x5 − x3 + x + C .
                                                                        5       3

                                 x 6 − x5 + 1
             Пример 2.9. Найти ∫              dx .
                                      x2

             Решение:

 x6 − x5 + 1  4       1                            1        x5 x 4 1
∫ x 2 dx = ∫  x − x + x 2 dx = ∫ x dx − ∫ x dx + ∫ x 2 dx = 5 − 4 − x + C .
                    3               4        3

                          


                                           ∫(              )
                                                           2
             Пример 2.10. Найти                 x − 3 x dx .

             Решение:


                            (                   ( ))
                                                                               
∫(                  )
                                                                        5     2
              3     2
     x − x dx = ∫ x − 2 x x +          3         3     2
                                                     x dx = ∫  x − 2 x 6 + x 3 dx =
                                                                               
                                                                               

                                                                 5             2               11    5
                                                                                        x 2 12 6 3 3
                                           = ∫ x dx − 2∫       x 6 dx   +∫   x 3 dx   =    − ⋅ x + ⋅ x +C.
                                                                                        2 11      5

                                                               8
x2 + 6
        Пример 2.11. Найти ∫ 2     dx .
                            x +4

        Решение:

  x2 + 6        x2 + 4 + 2             2                      dx               x
∫ x 2 + 4 dx = ∫ x 2 + 4 dx = ∫ 1 + x 2 + 4 dx = ∫ dx + 2∫ x 2 + 4 = x + arctg 2 + C .
                                            

        2.3.     Интегрирование заменой переменной (или метод подстанов-
                 ки).
        Теорема. Пусть функция                      x = ϕ (t ) имеет непрерывную производную
ϕ ′(t ) и обратную функцию t = ψ (x) . Тогда справедливо равенство

                                           ∫ f ( x) dx = ∫ f [ϕ (t )]ϕ ′(t ) dt .
        Доказательство. Для доказательства найдем производные обеих час-
тей равенства        ∫ f ( x) dx = ∫ f [ϕ (t )]ϕ ′(t ) dt .
        Производная левого интеграла равна

                                                 (∫ f ( x) dx)      '
                                                                    x
                                                                        = f ( x) .

        Производную правого интеграла найдем по правилу дифференцирова-
ния сложной функции с промежуточным аргументом t . Учитывая, что про-
изводная обратной функции равна
                                                 1     1
                                          t′ =      =        , где ϕ ′(t ) ≠ 0 ,
                                                 xt′ ϕ ′(t )
                                           x


получим



(∫ f ([ϕ (t )]ϕ ′(t ) dt ) ′ = (∫ f ([ϕ (t )]ϕ ′(t ) dt ) ′ ⋅ t ′ = f [ϕ (t )]ϕ ′(t ) ϕ ′1(t) = f [ϕ (t )] = f ( x) .
                         x                              t       x




        Так       как        производные             левой              и     правой    частей         равенства

∫ f ( x) dx = ∫ f [ϕ (t )]ϕ ′(t ) dt равны, то интегралы ∫ f ( x) dx и ∫ f [ϕ (t )]ϕ ′(t ) dt                    оп-


                                                            9
ределяют одно и то же множество первообразных. Следовательно равенство

∫ f ( x) dx = ∫ f [ϕ (t )]ϕ ′(t ) dt   справедливо.

        Замечание. Функцию ϕ (t ) на практике выбирают так, чтобы инте-

грал в правой части равенства                     ∫ f ( x) dx = ∫ f [ϕ (t )]ϕ ′(t ) dt   оказался более про-

стым в сравнении с интегралом в левой части этого равенства.
                                                                   x
                                                           e
        Пример 2.12. Найти интеграл                    ∫       x
                                                                       dx .

        Решение. Произведем следующую замену переменной интегрирования:
                                                                                                            x
                                                                                                        e
положим x = t . Тогда                  x = t , dx = d (t ) = (t )′ ⋅ dt = 2t dt и интеграл          ∫
                     2                                         2              2
                                                                                                                dx
                                                                                                            x
преобразуется следующим образом:
                x
            e           et
        ∫       x
                  dx = ∫ 2t dt = ∫ 2e t dt = 2∫ et dt = 2e t + C .
                        t

        Так как          x = t (это следует из замены переменной), то. Возвращаясь к
                                            x
                                        e
                                   ∫            dx = 2e         +C.
                                                           x
переменной x , получим
                                            x
        Пример 2.13. Найти интеграл                    ∫       x + 3 dx .

        Решение.

                замена переменной : x + 3 = t .
                                                                    3
                                                                 2 2     2
∫   x + 3 dx =                                        = ∫ t dt = t + C = t t + C =
               тогда x = t − 3, dx = (t − 3)′dt = dt            3       3


                                                                                      2
                                                                                     = ( x + 3) x + 3 + C .
                                                                                      3
                                      ln 3 x
        Пример 2.14. Найти интеграл ∫        dx .
                                        x
        Решение.

         ln 3 x   замена переменной : ln x = t .    t3 t              1 4
        ∫ x dx = тогда x = et . dx = e t dt.     = ∫ t e dt = ∫ t dt = t + C =
                                                                   3

                                                    e                 4


                                                           10
1
                                                                                   = ln x + C .
                                                                                    4
        2.4.   Интегрирование по частям.


        Пусть функции u = u (x) и v = v (x ) имеют непрерывные производные
u ′(x ) и v ′(x ) . Тогда, по правилу дифференцирования произведения, будем
иметь

                              [u ( x) v( x)]′ = u ( x)′ v( x) + u ( x) v′( x) .
        Это равенство показывает, что произведение данных функций u ( x ) v ( x )
является первообразной для суммы u ( x)′ v ( x ) + u ( x) v′( x ) и, следовательно,

                     ∫ [u ′( x) v( x) + u ( x) v′( x)]dx = u ( x) v( x) + C .
Отсюда, используя линейное свойство интеграла, получим

                    ∫ u ( x) v′( x) dx = u ( x) v( x) − ∫ u ′( x) v( x) dx + C .
        Так как по определению дифференциала
                               v ′( x ) dx = dv , u ′( x ) dx = du ,
то полученное равенство можно записать короче

                                  ∫ u dv = u v − ∫ v du + C ,
или

                                     ∫ u dv = u v − ∫ v du ,
считая, что постоянная C включена в один из неопределенных интегралов.


        При применении формулы интегрирования по частям

                                     ∫ u dv = u v − ∫ v du
подынтегральное выражение f ( x) dx разбивают на два множителя (две час-
ти) u и dv из которых находят недостающие части формулы ,а именно, из u
находится du , а из dv находится v . Разбиение подынтегрального выраже-


                                                11
ния на две части производится таким образом, чтобы полученный инте-
грал ∫ v du оказался проще первоначального ∫ u dv .

     Пример 2.15. Найти интеграл ∫ ln x dx .

     Решение. Разобьем подынтегральное выражение ln x dx на две части

                                                                                  dx
следующим образом: u = ln x , dv = dx . Тогда du = (ln x)′dx =                       , а v = x (как
                                                                                   x
первообразная для функции v , находящейся под знаком дифференциала в
выражении dv ). Далее, используя формулу дифференцирования по частям,
получим
                                                 dx
                    ∫ ln x dx = x ln x − ∫ x ⋅    x
                                                    = x ln x − ∫ dx = x ln x − x + C .

     Пример 2.16. Найти интеграл ∫ x e x dx .

     Решение. Разобьем подынтегральное выражение на части: u = x ,
dv = e x dx . Тогда du = dx , v = e x . Затем, используя формулу интегрирования
по частям, получим

      ∫ xe       dx = x e x − ∫ e x dx = x e x − e x + C .
             x



     Пример 2.17. Найти интеграл ∫ arctg x dx .

     Решение. Разобьем подынтегральное выражение на части: u = arctg x ,

                               1
dv = dx . Тогда du =               dx , v = x . Следовательно, согласно формуле интег-
                            1 + x2
рирования по частям,
                                                                        1
                                  ∫ arctg x dx = arctg x ⋅ x − ∫ x 1 + x 2 dx .
                                                   1
     Получившийся интеграл                  ∫ x 1 + x 2 dx найдем методом подстановки (при
помощи замены переменной интегрирования):
                  замена : x 2 + 1 = t.        
       1                                                1     1
∫ x 1 + x 2 dx = тогда x = t − 1, dx = 1 dt. = ∫ t − 1⋅ t ⋅ 2 t − 1 dt =
                                               
                                        2 t −1 
                                                       12
1 dt 1               1
                                                         =     ∫ t = 2 ln t + C = 2 ln( x + 1) + C .
                                                                                         2
                                                             2
                                          1
Таким образом ∫ arctg x dx = arctg x ⋅ x − ln( x 2 + 1) + C .
                                          2
           Пример 2.18. Найти интеграл ∫ x 2 cos x dx .

           Решение. Проинтегрируем по частям.
                              по частям :               
                                                        
               ∫ x cos x dx = u = x ⇒ du = 2 x dx,  = x sin x − ∫ sin x ⋅ 2 x dx .
                  2                 2                      2

                              dv = cos x dx ⇒ v = sin x 
                                                        
           Получившийся интеграл найдем интегрированием по частям.
                                    по частям :                 
                                                                
∫ sin x ⋅ 2 x dx = ∫ 2 x sin x dx = u = 2 x ⇒ du = 2dx,          = −2 x cos x + ∫ 2 cos x dx =
                                    dv = sin x dx ⇒ v = − cos x 
                                                                

                                                                         = −2 x cos x + 2 sin x + C .
Следовательно

∫x
     2
         cos x dx = x 2 sin x − (− 2 x cos x + 2 sin x + C ) = x 2 sin x + 2 x cos x − 2 sin x + C .

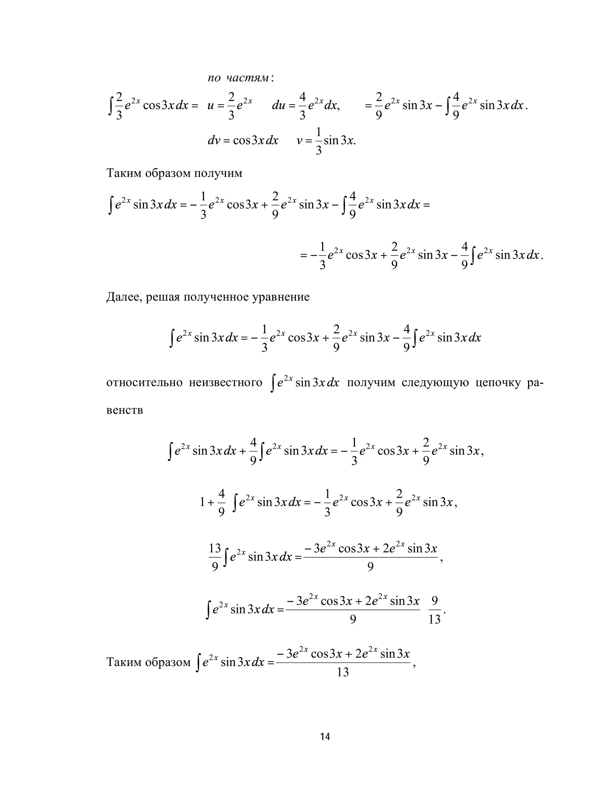
Пример 2.19. Найти интеграл ∫ e 2 x sin 3 x dx .

Решение.
                                              
                по частям :                   
                                                  1 2x         2 2x
∫ e sin 3x dx = u = e ⇒ du = 2e dx,            = − e cos 3x + ∫ e cos 3x dx .
   2x                 2x            2x

                                                  3            3
                                       1
                dv = sin 3x dx ⇒ v = − cos 3x.
                                      3       
                                      2
                                    ∫3e
                                          2x
Получившийся интеграл                          cos 3x dx найдем интегрированием по частям,

разбивая на части аналогично разбиению на части исходного интеграла

∫e
     2x
          sin 3 x dx .




                                                    13
                              
                  по частям :                   
                                                
  2 2x                2 2x          4 2x         2 2x      4 2x
∫ 3 e cos 3x dx = u = 3 e ⇒ du = 3 e dx,  = 9 e sin 3x − ∫ 9 e sin 3x dx .
                                                
                                       1        
                  dv = cos 3x dx ⇒ v = 3 sin 3x.
                                                
Таким образом получим
                       1              2                 4
∫e        sin 3x dx = − e 2 x cos 3x + e 2 x sin 3 x − ∫ e 2 x sin 3x dx =
     2x
                       3              9                 9

                                                         1              2              4
                                                      = − e 2 x cos 3x + e 2 x sin 3x − ∫ e 2 x sin 3x dx .
                                                         3              9              9

Далее, решая полученное уравнение

                                        1              2              4
                 ∫e        sin 3x dx = − e 2 x cos 3x + e 2 x sin 3x − ∫ e 2 x sin 3 x dx
                      2x
                                        3              9              9

относительно неизвестного                   ∫e        sin 3 x dx получим следующую цепочку ра-
                                                 2x


венств

                                         4 2x                1 2x         2 2x
                 ∫e        sin 3x dx +     ∫ e sin 3x dx = − 3 e cos 3x + 9 e sin 3x ,
                      2x
                                         9

                            4  2x                1 2x       2 2x
                           1 +  ∫ e sin 3x dx = − e cos 3x + e sin 3x ,
                            9                    3          9

                              13 2 x            − 3e 2 x cos 3x + 2e 2 x sin 3x
                               9∫
                                  e sin 3x dx =                                 ,
                                                               9

                                             − 3e 2 x cos 3x + 2e 2 x sin 3x 9
                             ∫ e sin 3x dx =                                ⋅ .
                                   2x
                                                            9                13

                              − 3e 2 x cos 3x + 2e 2 x sin 3x
Таким образом ∫ e sin 3x dx = 2x
                                                              ,
                                            13



                                                          14
e2x
или ∫ e sin 3x dx =
            2x
                        (2 sin 3x − 3 cos 3x ) .
                    13



           Замечание.

           1. В интегралах вида              ∫x                     ∫x                          ∫x       cos( ax )dx рекомен-
                                                  n
                                                      e ax dx ,          n
                                                                             sin( ax ) dx ,          n



дуется подынтегральное выражение разбивать на части таким образом,
чтобы u = x n ;

           2. В интегралах вида               ∫x                             ∫x                            ∫x
                                                      n
                                                          ln k x dx ,             n
                                                                                      arcsin( ax ) dx ,         n
                                                                                                                    arccos( ax ) dx ,

∫x                           ∫x       arcctg (ax )dx рекомендуется подынтегральное выраже-
     n                            n
         arctg ( ax ) dx ,

ние разбивать на части таким образом, чтобы dv = x n dx . (Здесь a, k , n –
действительные числа.)

           3.     ИНТЕГРИРОВАНИЕ                                     ДРОБНО-РАЦИОНАЛЬНЫХ
                   ФУНКЦИЙ.

           3.1. Понятие рациональной дроби.

           Определение. Дробно-рациональной функцией (или рациональной
дробью) называют отношение двух многочленов.

           Определение. Рациональную дробь называют правильной, если сте-
пень многочлена, находящегося в числителе, меньше степени многочлена, на-
ходящегося в знаменателе; Рациональную дробь называют неправильной,
если степень многочлена, находящегося в числителе, больше степени много-
члена, находящегося в знаменателе.

           Пример 3.1.

           3x + 2 2    x +1
                 , , 6      – правильные рациональные дроби;
             x 2
                  x x − x+8

                                                               15
x2     x3 − 1 x + 5
                ,       ,      – неправильные рациональные дроби.
          3x + 1 5 x      3− x

          Утверждение 1. Любую неправильную рациональную дробь можно
представить в виде суммы целой части и правильной рациональной дроби
(непосредственным делением числителя на знаменатель).

                                                 x4 − x3 + 1
          Пример 3.2. Рассмотрим дробь                       .
                                                 x2 + x − 2

          Разделим x 4 − x 3 + 1 на x 2 + x − 2 . Деление будем производить «стол-
биком»:

          _ x4 − x3 + 1         x2 + x − 2

            x4 + x3 − 2x 2      x 2 − 2x + 4
            _ − 2 x3 + 2 x 2 + 1
             − 2x3 − 2x 2 + 2x
              _ 4x2 − 2x + 1
                4x 2 + 4x − 8
                  − 8x + 9

          В результате деления x 4 − x 3 + 1 на x 2 + x − 2 получим

          x4 − x3 + 1                 − 8x + 9
                      = x2 − 2x + 4 + 2        .
          x +x−2
           2
                                     x +x−2

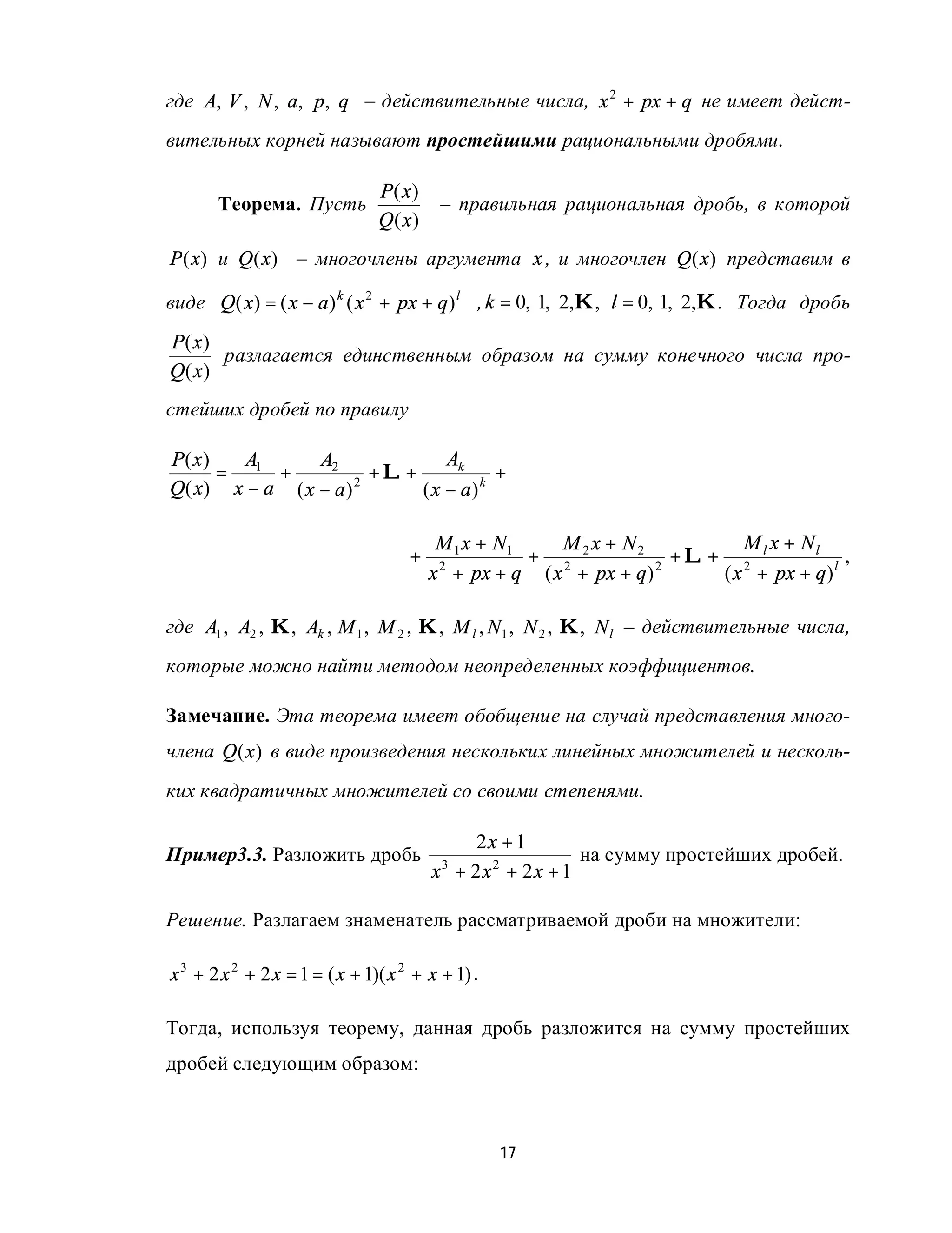
          Определение. Рациональные дроби следующих типов:

      A                                            A
1)       ,                                2)              , k = 2, 3, K,
     x−a                                       ( x − a) k

      Mx + N                                       Mx + N
3)              ,                         4)                   , l = 2, 3, K
     x + px + q
      2
                                               ( x + px + q) l
                                                 2




                                                 16
где A, V , N , a, p, q – действительные числа, x 2 + px + q не имеет дейст-
вительных корней называют простейшими рациональными дробями.

                                P( x)
       Теорема. Пусть                     – правильная рациональная дробь, в которой
                                Q ( x)
P (x) и Q (x) – многочлены аргумента x , и многочлен Q (x) представим в

виде Q( x) = ( x − a) k ( x 2 + px + q) l , k = 0, 1, 2,K, l = 0, 1, 2,K . Тогда дробь
P( x)
      разлагается единственным образом на сумму конечного числа про-
Q( x)
стейших дробей по правилу

P( x)   A        A2              Ak
      = 1 +              +L+            +
Q ( x) x − a ( x − a ) 2     ( x − a) k

                                          M 1 x + N1   M x + N2           M x + Nl
                                     +               + 2 2          +L+ 2 l            ,
                                         x + px + q ( x + px + q)
                                          2                       2
                                                                       ( x + px + q) l

где A1 , A2 , K, Ak , M 1 , M 2 , K , M l , N1 , N 2 , K, N l – действительные числа,
которые можно найти методом неопределенных коэффициентов.

Замечание. Эта теорема имеет обобщение на случай представления много-
члена Q (x ) в виде произведения нескольких линейных множителей и несколь-
ких квадратичных множителей со своими степенями.

                                             2x + 1
Пример3.3. Разложить дробь                                на сумму простейших дробей.
                                         x + 2x2 + 2x + 1
                                          3



Решение. Разлагаем знаменатель рассматриваемой дроби на множители:

x 3 + 2 x 2 + 2 x = 1 = ( x + 1)( x 2 + x + 1) .

Тогда, используя теорему, данная дробь разложится на сумму простейших
дробей следующим образом:



                                                   17
2x + 1               2x + 1         A    Bx + C
                              =                    =     + 2        .
             x + 2 x + 2 x + 1 ( x + 1)( x + x + 1) x + 1 x + x + 1
              3     2                     2



Далее используем метод неопределенных коэффициентов для нахождения
чисел A, B, C :

  1) в получившемся равенстве приведем левую и правую части к общему
                                 2x + 3            A( x 2 + x + 1) + ( x + 1) Bx + C
     знаменателю –                               =                                   ;
                          ( x + 1)( x 2 + x + 1)          ( x + 1)( x 2 + x + 1)
  2) для того, чтобы последнее равенство стало тождеством приравниваем
     числители левой и правой дробей этого равенства. Получаем
      2 x + 3 = A( x 2 + x + 1) + ( x + 1) Bx + C .
     После перегруппировки в правой части получим
      2 x + 3 = ( A + B) x 2 + ( A + C + B) x + ( A + C ) .
  3) Приравнивая коэффициенты при одинаковых степенях аргумента x ,
     т.е. при x 2 , x , x 0 (свободный член), в левой и правой частях тождест-
     ва, получаем линейную систему уравнений для нахождения неизвест-
     ных коэффициентов A, B, C :

      x2 A + B = 0   
                     
      x A + C + B = 2 .
                     
      x0 A + C = 3   
  4) Решая полученную систему находим A = 1 , B = −1, C = 2 .
                                                                  2x + 3
     Таким образом разложение данной дроби                                     на сумму
                                                              x + 2x2 + 2x + 1
                                                                3


     простейших дробей имеет вид
                                   2x + 3        1    −x+2
                                              =     + 2        .
                               x + 2x + 2x + 1 x + 1 x + x + 1
                                3    2


     Пример        3.4.   Разложить       на    сумму      простейших        дробей      дробь
       5 x 2 − 14 x + 11
                           .
      x 3 − 3x 2 + 3 x − 1

                                               18
Решение. Так как x 3 − 3 x 2 + 3 x − 1 = ( x − 1) 3 , то, согласно теореме о раз-
ложении правильной рациональной дроби на сумму простейших дробей, по-
           5 x 2 − 14 x + 11    A       B          C
лучим                        =     +          +           .
          x 3 − 3x 2 + 3x − 1 x − 1 ( x − 1) 2 ( x − 1) 3
Далее, приводя к общему знаменателю обе части полученного равенства и
приравнивая получившиеся после этого числители, получим равенство
        5 x 2 − 14 x + 11 = Ax 2 + (−2 A + B ) x + ( A − B + C ) .
Откуда, приравнивая коэффициенты при одинаковых степенях аргумента x ,
получаем систему линейных уравнений относительно неизвестных A, B, C
вида

        x2 A = 5           
                           
        x A− 2 A + B = −14  .
                           
        x 0 A − B + C = 11 

Из полученной системы получаем A = 5 , B = −4 , C = 2 .
       Следовательно разложение данной дроби на сумму простейших дробей
                5 x 2 − 14 x + 11   5    −4            2
примет вид                        =   +          +            .
               x − 3x + 3 x − 1 x − 1 ( x − 1)
                3       2                      2
                                                   ( x − 1) 3
   3.2.     Интегрирование простейших рациональных дробей.
       Как было сказано выше, неправильную рациональную дробь можно
представить в виде суммы многочлена (целой части) и правильной рацио-
нальной дроби, а правильную рациональную дробь, в свою очередь, можно
представить суммой простейших рациональных дробей. Следовательно, не-
правильная рациональная дробь представима в виде суммы многочлена и
простейших рациональных дробей. Поэтому интегрирование неправильной
рациональной дроби сводится интегрированию многочлена (что не представ-
ляет трудностей) и интегрированию простейших рациональных дробей.
       Рассмотрим вопрос об интегрировании простейших рациональных дро-
бей.


                                               19
A              d ( x − a)
      1)   ∫ x − a dx = A∫     x−a
                                        = A ln | x − a | +C .

                 A                                                    1
           ∫ ( x − a) k dx = A∫ ( x − a)
                                           −k
      2)                                        d ( x − a) = A ⋅          ⋅ ( x − a) − k +1 + C =
                                                                   − k +1
                                                                                    A        1
                                                                              =        ⋅               +C.
                                                                                  1 − k ( x − a ) k −1
                                                     Mx + N
      3)      Чтобы найти интеграл               ∫ x 2 + px + q dx     у квадратного трехчлена в

знаменателе выделим полный квадрат двучлена:

                                             p        p2 
                                               2
                                        
                           x + px + q =  x +  +  q −
                             2
                                                           .
                                            2       4 
                                                                                               p
Далее сделаем замену следующую переменной интегрирования: x +                                    =t.
                                                                                               2
                 p
Тогда x = t −      , dx = dt . Следовательно, учитывая линейные свойства неоп-
                 2
ределенного интеграла, получим следующую цепочку равенств:
                           p                    Mp
                     M t −  + N          Mt −      +N
     Mx + N
               dx = ∫ 
                            2
∫ x 2 + px + q                p2 
                                    dt = ∫
                                                
                                                   2
                                                     p2 
                                                          dt =
                     t2 + q −
                                 
                                          t2 + q −
                                                       
                              4                   4 
                       t                  Mp         dt
           =M∫                  dt +  N −    ∫               =
                          p2            2  2         p2 
                 t2 + q −
                                               t + q −    
                          4 
                                                     
                                                         4 

                   M  2         p2         Mp    1              t
               =    ln t +  q −
                                     +  N −    ⋅        ⋅ arctg        +C =
                   2           4  
                                               2      p 2
                                                                        p 2
                                                      q−             q−
                                                         4              4

                                 =
                                     M
                                            (
                                       ln x 2 + px + q +     )
                                                         2 N − Mp
                                                                    ⋅ arctg
                                                                            2x + p
                                                                                     +C.
                                     2                     4q − p 2         4q − p 2

                                                     2−x
      Пример3.5. Найти интеграл                 ∫ x 2 + 4 x + 6 dx .

                                                    20
Решение. Подынтегральная функция является простейшей рациональ-
ной дробью третьего типа, так как степень числителя меньше степени знаме-
нателя и в знаменателе стоит квадратный трехчлен не имеющий действи-
тельных корней. Поэтому решаем следующим образом:
    • Выделяем полный квадрат в квадратном трехчлене
           o x 2 + 4 x + 6 = ( x + 2) 2 + 2 ;
    • делаем подстановку x + 2 = t , тогда x = t − 2 , dx = dt ;
    • находим интеграл
               2−x               2 − (t − 2)           dt      t
        ∫ x 2 + 4 x + 6 dx = ∫     t +2
                                    2
                                             dt = 4∫ 2
                                                    t +2
                                                          −∫ 2
                                                            t +2
                                                                 dt =

               4        t  1                  4        x+2 1
           =      arctg   − ln(t 2 + 2) + C =    arctg    − ln( x 2 + 4 x + 6) + C .
                2        2 2                   2        2  2
                                                Mx + N
        4) Чтобы найти интеграл          ∫ ( x 2 + px + q) k dx ( k > 2 ), аналогично выше
                                                                                   p
           изложенному, делаем замену переменной интегрирования: x +                 =t.
                                                                                   2
Тогда получим
                                   p                       Mp
                             M t −  + N              Mt −     +N
       Mx + N                      2
∫ ( x 2 + px + q) k dx = ∫             2 
                                            k
                                              dt = ∫
                                                      2 
                                                              2
                                                                 2 
                                                                     k
                                                                       dt =
                                                                
                           t2 + q − p            t +  q − p 
                                     4                    4 
                                                            
                          t                Mp             dt
          =M∫                    dt +  N −    ∫                     =
                                           2  
                                     k                              k
                  2        2 
                                                              2 
                                                                 
                 t +  q − p                   t 2 +  q − p 
                          4                              4 
                                                           
       M                 1                Mp            dt
=            ⋅                  k −1
                                     +N −    ∫                    .
    2(1 − k )             2 
                                         2               2 
                                                               
                                                                  k

               t2 +  q − p                   t 2 + q − p 
                                                       4 
                         4                               
                                                     x +1
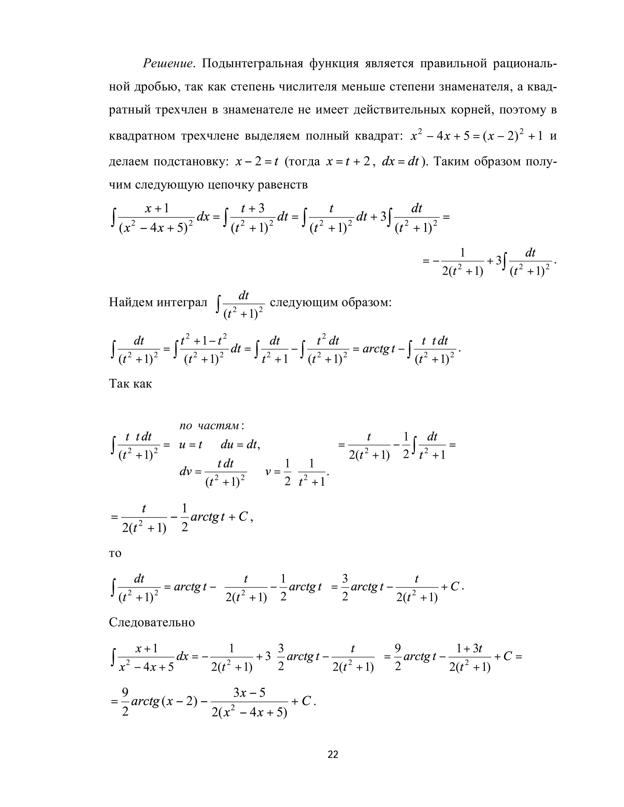
        Пример 3.6. Найти интеграл         ∫ ( x 2 − 4 x + 5) 2 dx .

                                                21
Решение. Подынтегральная функция является правильной рациональ-
ной дробью, так как степень числителя меньше степени знаменателя, а квад-
ратный трехчлен в знаменателе не имеет действительных корней, поэтому в
квадратном трехчлене выделяем полный квадрат: x 2 − 4 x + 5 = ( x − 2) 2 + 1 и
делаем подстановку: x − 2 = t (тогда x = t + 2 , dx = dt ). Таким образом полу-
чим следующую цепочку равенств
            x +1               t +3                t                  dt
∫ ( x 2 − 4 x + 5) 2 dx = ∫ (t 2 + 1) 2 dt = ∫ (t 2 + 1) 2 dt + 3∫ (t 2 + 1) 2 =
                                                                                    1             dt
                                                                           =−              + 3∫ 2        .
                                                                                2(t 2 + 1)     (t + 1) 2
                               dt
Найдем интеграл          ∫ (t 2 + 1) 2   следующим образом:

       dt      t 2 +1− t 2         dt    t 2 dt                  t ⋅ t dt
∫ (t 2 + 1) 2 (t + 1) 2
             =∫ 2          dt = ∫ 2   −∫ 2
                                 t + 1 (t + 1)  2
                                                  = arctg t − ∫ 2
                                                               (t + 1) 2
                                                                          .

Так как
                                            
                по частям :                 
    t ⋅ t dt    
                                            
                                                   t    1 dt
∫ (t 2 + 1) 2 = u = t ⇒ du = dt ,           =         − ∫ 2
                                                2(t + 1) 2 t + 1
                                                   2
                                                                 =
                        t dt         1 1 
                dv = 2          ⇒ v = ⋅ 2 .
                
                      (t + 1) 2      2 t +1 
                                             
        t       1
=              − arctg t + C ,
     2(t 2 + 1) 2
то
       dt                       t     1         3             t
∫ (t 2 + 1) 2   = arctg t −  2       − arctg t  = arctg t − 2
                             2(t + 1) 2
                            
                                                 2
                                                            2(t + 1)
                                                                      +C.

Следовательно
      x +1              1       3            t      9           1 + 3t
∫ x 2 − 4x + 5 dx = − 2      + 3 arctg t − 2
                     2(t + 1)  2                   = arctg t − 2
                                                     2
                                           2(t + 1)             2(t + 1)
                                                                          +C =

 9                       3x − 5
= arctg ( x − 2) −                   +C.
 2                 2( x 2 − 4 x + 5)


                                                   22
4. ИНТЕГРИРОВАНИЕ                       ТРИГОНОМЕТРИЧЕСКИХ                          ВЫ-
         РАЖЕНИЙ.
4.1.    Интегралы вида ∫ sin ax cos bx dx , ∫ cos ax cos bx dx , ∫ sin ax sin bx dx .

Использование тригонометрических формул
                                            1
                            sin α cos β =     (sin(α + β ) + sin(α − β )) ,
                                            2
                                            1
                           cosα cos β =       (cos(α + β ) + cos(α − β ) ) ,
                                            2
                           1
        sin α sin β = −      (cos(α + β ) + cos(α − β )) = 1 (cos(α − β ) − cos(α + β ))
                           2                               2
дает возможность произведение тригонометрических функций представить в
виде суммы. А именно:
                                                1
А) используя формулу sin α cos β =                (sin(α + β ) + sin(α − β ))
                                                2

получим sin ax cos bx =
                               1
                                 (sin(a + b) x + sin(a − b) x) , следовательно
                               2
                       1
∫ sin ax cos bx dx = 2 ∫ (sin( a + b) x + sin( a − b) x )dx =
                                                         1  cos( a + b) x cos(a − b) x 
                                                        = −              −             +C;
                                                         2     a+b           a−b 
                                               1
Б) применяя формулу cosα cos β =                 (cos(α + β ) + cos(α − β ) )
                                               2
                             1
имеем cos ax cos bx =          (cos(a + b) x + cos(a − b) x ) , следовательно
                             2
                       1
∫ cos ax cos bx dx =      (cos(a + b) x + cos(a − b) x ) dx =
                       2∫
                                                           1  sin( a + b) x sin( a − b) x 
                                                          =                +              +C;
                                                           2 a + b             a−b 
В) согласно формуле
                  1
sin α sin β = −     (cos(α + β ) + cos(α − β )) = 1 (cos(α − β ) − cos(α + β ))
                  2                               2

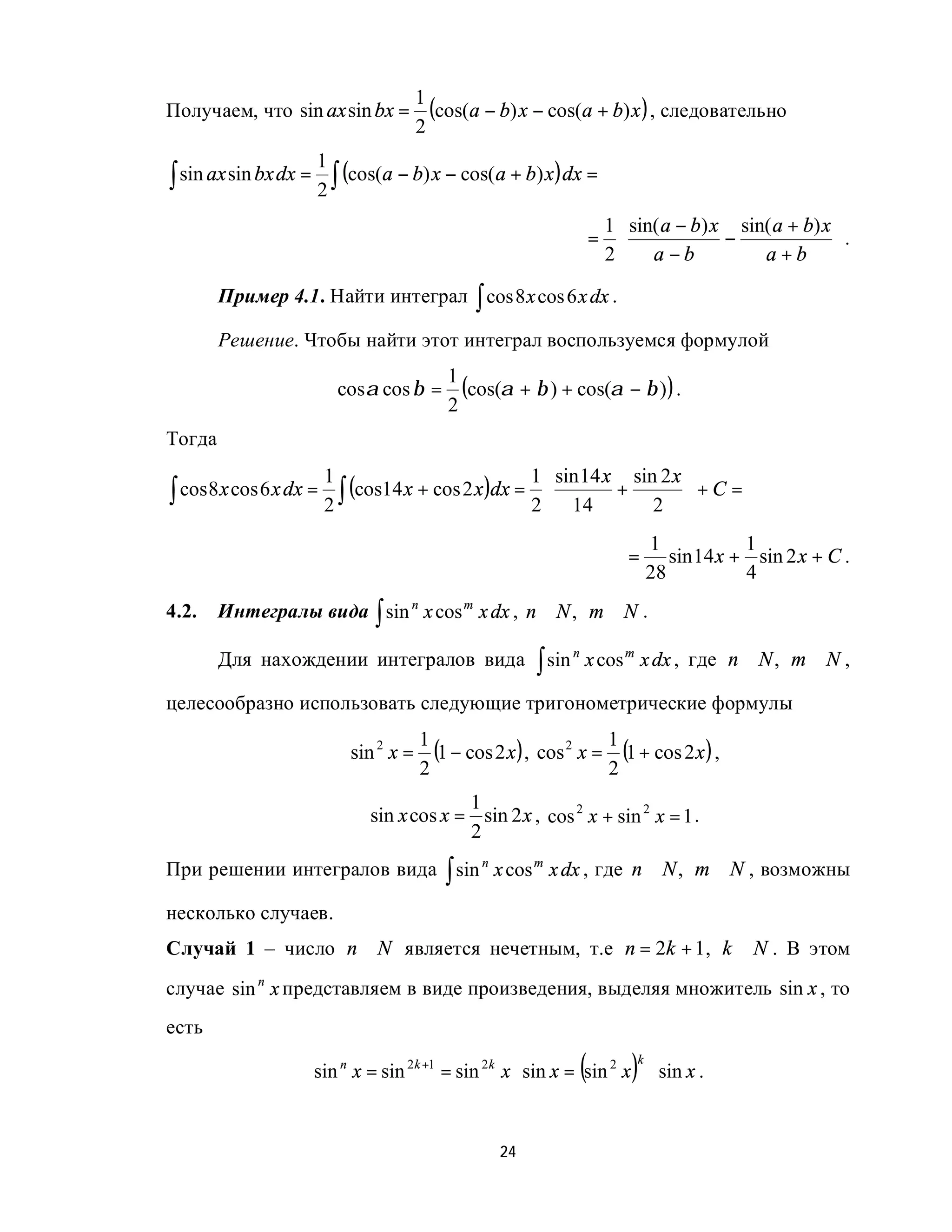
                                                   23
1
Получаем, что sin ax sin bx =              (cos(a − b) x − cos(a + b) x ) , следовательно
                                         2
                       1
∫ sin ax sin bx dx =      (cos(a − b) x − cos(a + b) x )dx =
                       2∫
                                                                        1  sin( a − b) x sin( a + b) x 
                                                                       =                −              .
                                                                        2 a − b             a+b 

        Пример 4.1. Найти интеграл ∫ cos 8 x cos 6 x dx .

        Решение. Чтобы найти этот интеграл воспользуемся формулой
                                             1
                            cosα cos β =       (cos(α + β ) + cos(α − β ) ) .
                                             2
Тогда
                                                          1  sin 14 x sin 2 x 
∫ cos 8 x cos 6 x dx = 2 ∫ (cos14 x + cos 2 x )dx = 2 
                        1
                                                                      +        +C =
                                                               14        2 
                                                                                 1            1
                                                                            =       sin 14 x + sin 2 x + C .
                                                                                 28           4
4.2.    Интегралы вида ∫ sin n x cos m x dx , n ∈ N , m ∈ N .

        Для нахождении интегралов вида                     ∫ sin       x cos m x dx , где n ∈ N , m ∈ N ,
                                                                   n



целесообразно использовать следующие тригонометрические формулы
                                         1
                             sin 2 x =     (1 − cos 2 x ) , cos 2 x = 1 (1 + cos 2 x ) ,
                                         2                            2
                                            1
                               sin x cos x = sin 2 x , cos 2 x + sin 2 x = 1 .
                                            2
При решении интегралов вида ∫ sin n x cos m x dx , где n ∈ N , m ∈ N , возможны

несколько случаев.
Случай 1 – число n ∈ N является нечетным, т.е n = 2k + 1, k ∈ N . В этом
случае sin n x представляем в виде произведения, выделяя множитель sin x , то
есть

                                                                   (         )
                                                                             k
                       sin n x = sin 2k +1 = sin 2k x ⋅ sin x = sin 2 x ⋅ sin x .


                                                     24
Далее,            поскольку           из          формулы         cos 2 x + sin 2 x = 1                   следует,   что
sin 2 x = 1 − cos 2 x , получим, окончательно,

                                                       (           )  k
                                            sin n x = 1 − cos 2 x ⋅ sin x .

 Таким образом

∫ sin
        n
                                                             (            )
                                                                          k
            x cos m x dx = ∫ sin 2 k +1 x cos m x dx = ∫ sin 2 x cos m x sin x dx =

                                                                                         (            )
                                                                                                      k
                                                                                      = ∫ 1 − cos 2 x cos m x sin x dx .

            Поскольку sin x dx = d (cos x ) , то, вводя новую переменную интегриро-
вания как t = cos x , получим, что sin x dx = − dt , следовательно, после замены
переменной интегрирования

                                    ∫ sin
                                            n
                                                                  (               )
                                                                                  k
                                                x cos m x dx = − ∫ 1 − t 2 t m dt .

                      ∫ (1 − t ) t
                              2 k
В интеграле                          m
                                         dt раскрывая скобки в подынтегральной функции

получим интеграл от степенных функций, интегрирование которых очевид-
но.
Случай 2 – число m ∈ N является нечетным, т.е. m = 2l + 1, l ∈ N . В этом
случае поступают аналогично первому случаю, а именно,

cos m x представляем в виде произведения, выделяя множитель cos x , то есть

                                                                              (
                         cos m x = cos 2l +1 = cos 2l x ⋅ cos x = cos 2 x ⋅ cos x .          )
                                                                                             l



Далее,            поскольку           из          формулы         cos 2 x + sin 2 x = 1                   следует,   что
cos 2 x = 1 − sin 2 x , получим, окончательно,

                                                        (             )
                                                                      l
                                         cos m x = 1 − sin 2 x ⋅ cos x .

 Таким образом,

∫ sin       x cos m x dx = ∫ sin n x cos 2l +1 x dx = ∫ sin n x cos 2l x cos x dx =
        n



                                                                                                  (            )
                                                                                                               l
                                                                                       = ∫ sin n x 1 − sin 2 x cos x dx .



                                                            25
Поскольку cos x dx = d (sin x ) , то, вводя новую переменную интегриро-
вания как t = sin x , получим, что cos x dx = dt , следовательно, после замены
переменной интегрирования

                                   ∫ sin
                                              n
                                                                       (
                                                  x cos m x dx = ∫ t n 1 − t 2   )
                                                                                 l
                                                                                     dt .

Получившийся интеграл ∫ t n 1 − t 2               (      )l
                                                              dt легко находится.

Случай 3 – числа n ∈ N , m ∈ N являются нечетными одновременно, т.е.
n = 2k + 1, k ∈ N , m = 2l + 1, l ∈ N .
В этом можно использовать один из рассмотренных выше случаев.
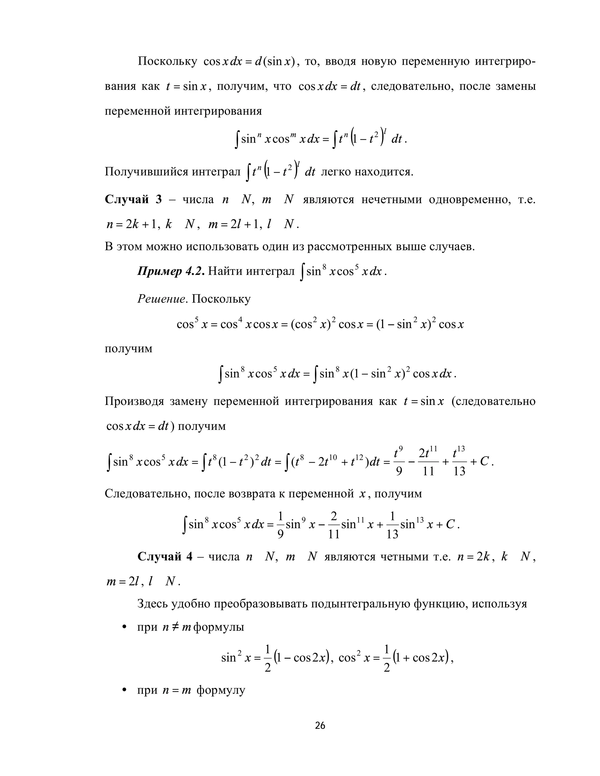
      Пример 4.2. Найти интеграл ∫ sin 8 x cos 5 x dx .

      Решение. Поскольку

               cos 5 x = cos 4 x cos x = (cos 2 x) 2 cos x = (1 − sin 2 x) 2 cos x
получим

                                ∫ sin       x cos 5 x dx = ∫ sin 8 x (1 − sin 2 x ) 2 cos x dx .
                                        8



Производя замену переменной интегрирования как t = sin x (следовательно
cos x dx = dt ) получим

                                                                                     t 9 2t 11 t 13
∫ sin x cos x dx = ∫ t (1 − t ) dt = ∫ (t − 2t + t )dt =                                −     +     +C.
     8     5          8      2 2         8    10  12
                                                                                      9   11 13
Следовательно, после возврата к переменной x , получим
                                            1          2         1
                   ∫ sin       x cos5 x dx = sin 9 x − sin11 x + sin 13 x + C .
                           8
                                            9         11        13
      Случай 4 – числа n ∈ N , m ∈ N являются четными т.е. n = 2k , k ∈ N ,
m = 2l , l ∈ N .
      Здесь удобно преобразовывать подынтегральную функцию, используя
   • при n ≠ m формулы
                                                  1
                                sin 2 x =           (1 − cos 2 x ) , cos 2 x = 1 (1 + cos 2 x ) ,
                                                  2                            2
   • при n = m формулу

                                                               26
1
                                                    sin x cos x = sin 2 x .
                                                                 2
            В результате применения этих формул
   • при n ≠ m интеграл приведется к виду

            ∫ sin       x cos m x dx = ∫ sin 2 k x cos 2l x dx = ∫ (sin 2 x ) k (cos 2 x) l dx =
                    n


                                          k                     l
                  1               1                     1
              = ∫  (1 − cos 2 x)   (1 + cos 2 x)  dx = k +l ∫ (1 − cos 2 x) k (1 + cos 2 x) l dx .
                  2               2                   2

Возводя биномы 1 − cos 2 x , 1 + cos 2 x в соответствующие степени и раскры-
вая скобки, подынтегральная функция примет вид суммы, члены которой со-
держат четные и нечетные степени cos 2 x . Далее, используя линейные свой-

ства неопределенного интеграла, интеграл                             ∫ sin       x cos m x dx преобразуется в
                                                                             n


сумму рассмотренных выше интегралов;

   • при n = m интеграл приведется к виду

                                                                      n
                                        1                1
∫ sin x cos x dx = ∫ sin x cos x dx = ∫  2 sin 2 x  dx = 2 n ∫ sin 2 x dx .
        n           m                 n       n                     n

                                                   

Далее, поскольку число n = 2k , k ∈ N , получим

                                1                   1                   1
∫ sin       x cos m x dx =          ∫ sin 2 x dx = 2 2 k ∫ sin 2 x dx = 4 k ∫ (sin 2 x) dx =
        n                                n                    2k                  2    k
                                  n
                                2

                                                                                    k
                                                       1 1                      1
                                                     = k ∫  (1 − cos 4 x)  dx = n ∫ (1 − cos 4 x) k dx .
                                                      4 2                      8

Далее, раскрывая в подынтегральной функции скобки и используя линейные
свойства интеграла, получим сумму интегралов, каждый из которых будет
соответствовать одному из четырех выше рассмотренных случаев.

            Пример 4.3. Найти интеграл ∫ sin 2 x cos 2 x dx .

            Решение.
                                                           27
2
                                         1                1
∫ sin x cos x dx = ∫ (sin x cos x) dx =∫  2 sin 2 x  dx = 4 ∫ sin 2 x dx =
         2        2                        2                       2

                                                    

                                 1 1                    1    1              x 1
                             =    ⋅ ∫ (1 − cos 4 x) dx =  x − sin 4 x  + C = − sin 4 x + C .
                                 4 2                    8    4              8 32

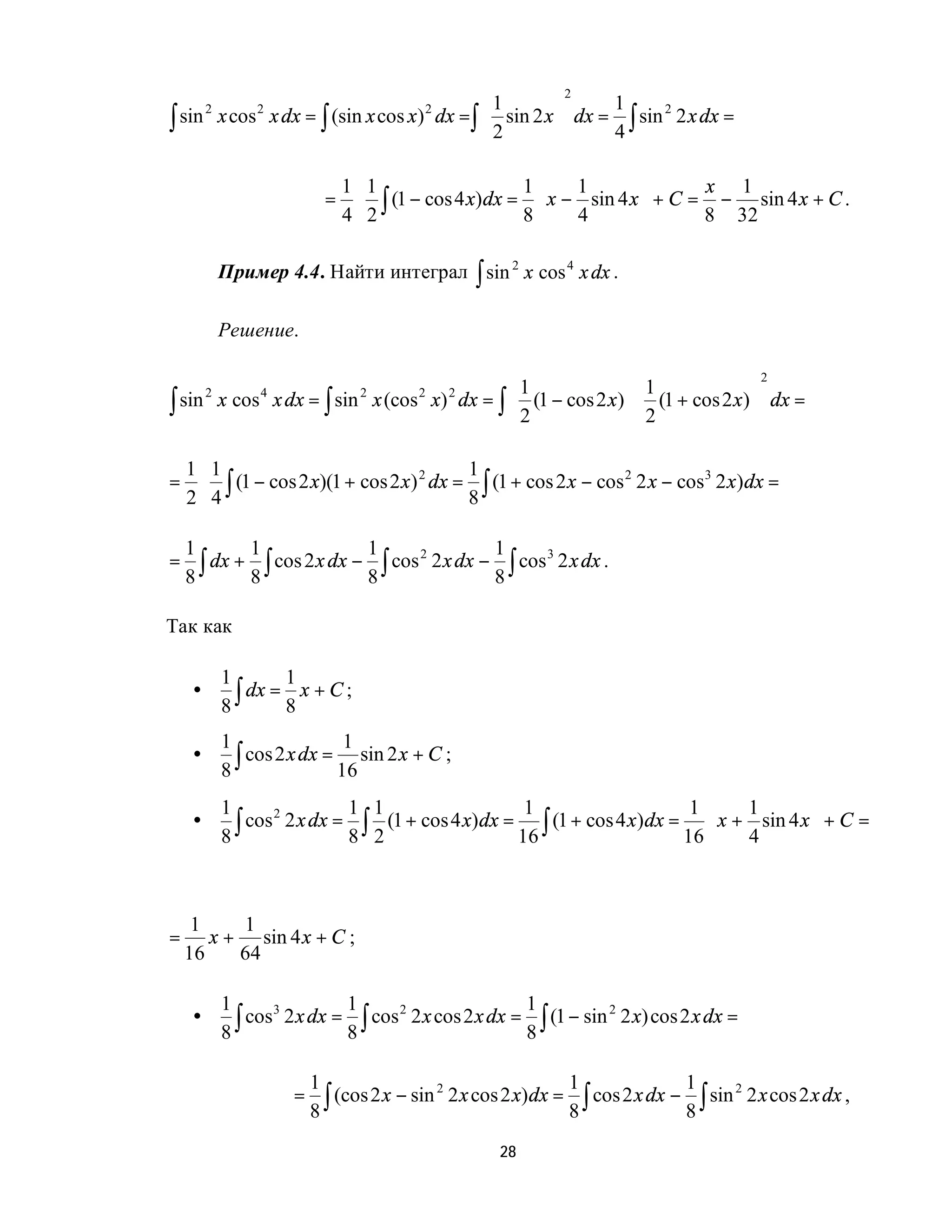
             Пример 4.4. Найти интеграл ∫ sin 2 x cos 4 x dx .

             Решение.

                                                                                           2
                                          1                 1               
∫ sin x cos x dx = ∫ sin x (cos x) dx = ∫  2 (1 − cos 2 x)  2 (1 + cos 2 x)  dx =
         2        4                2      2    2

                                                                            

    1 1                                   1
=    ⋅ ∫ (1 − cos 2 x)(1 + cos 2 x) 2 dx = ∫ (1 + cos 2 x − cos 2 2 x − cos3 2 x) dx =
    2 4                                   8

    1        1                1                1
=     ∫ dx + 8 ∫ cos 2 x dx − 8 ∫ cos 2 x dx − 8 ∫ cos 2 x dx .
                                     2                3
    8

Так как

             1        1
     •
             8 ∫ dx = 8 x + C ;
             1                 1
     •
             8 ∫ cos 2 x dx = 16 sin 2 x + C ;
             1                1 1                      1                      1      1         
     •         ∫ cos 2 x dx = 8 ∫ 2 (1 + cos 4 x)dx = 16 ∫ (1 + cos 4 x)dx = 16  x + 4 sin 4 x  + C =
                    2
             8                                                                                 



     1    1
=      x + sin 4 x + C ;
    16    64

             1                1                        1
     •         ∫ cos 2 x dx = 8 ∫ cos 2 x cos 2 x dx = 8 ∫ (1 − sin 2 x) cos 2 x dx =
                    3                2                             2
             8

                           1                                    1              1
                           8∫
                       =      (cos 2 x − sin 2 2 x cos 2 x) dx = ∫ cos 2 x dx − ∫ sin 2 2 x cos 2 x dx ,
                                                                8              8
                                                      28
поскольку

                1                 1
                8 ∫ cos 2 x dx = 16 sin 2 x + C ,

                1                                                             1 
                  ∫ sin 2 x cos 2 x dx =  замена : t = sin 2 x ⇒ cos 2 x dx = 2 t  =
                       2
                8                                                                 

                                                      1 1 2     1 t3   1
                                                     = ∫ t dt = ⋅ + C = sin 3 2 x + C ,
                                                      8 2      16 3    48

                          1                 1           1
                            ∫ cos 2 x dx = 16 sin 2 x − 48 sin 2 x + C .
                                 3                            3
               то
                          8

Следовательно

                          1    1         1   1         1           1          
∫ sin       x cos 4 x dx = x + sin 2 x −  x + sin 4 x  −  sin 2 x − sin 3 2 x  + C =
        2
                          8   16          16 64         16         48         




                                                                 1     1        1
                                                            =      x − sin 4 x + sin 3 2 x + C .
                                                                16    64        48

4.3.        Интегралы вида         ∫ R(sin x, cos x) dx ,   где R(sin x, cos x) является ра-

            циональной функцией аргументов sin x и cos x .
Интегралы указанного вида приводятся к интегралам от рациональных функ-
                                                                        x
ций с помощью тригонометрической подстановки tg                           = t , где x ∈ ( −π ; π ) .
                                                                        2
                                                    x
(Тригонометрическую подстановку tg                    = t принято называть универсальной
                                                    2
тригонометрической подстановкой.)
                                                                         x
Выразим sin x и cos x через t используя подстановку tg                     = t . Получим
                                                                         2



                                                    29
x                            x
                             2tg                             1 − tg 2
                                                                2 = 1− t .
                                                                        2
                                   2    2t
                  sin x =            =       , cos x =
                          1 + tg 2 x   1+ t2           1 + tg 2
                                                                x 1+ t2
                                   2                            2
                  x
Из того, что tg     = t следует, что
                  2
                                                            2
                                 x = 2 arctg t , dx =           dt .
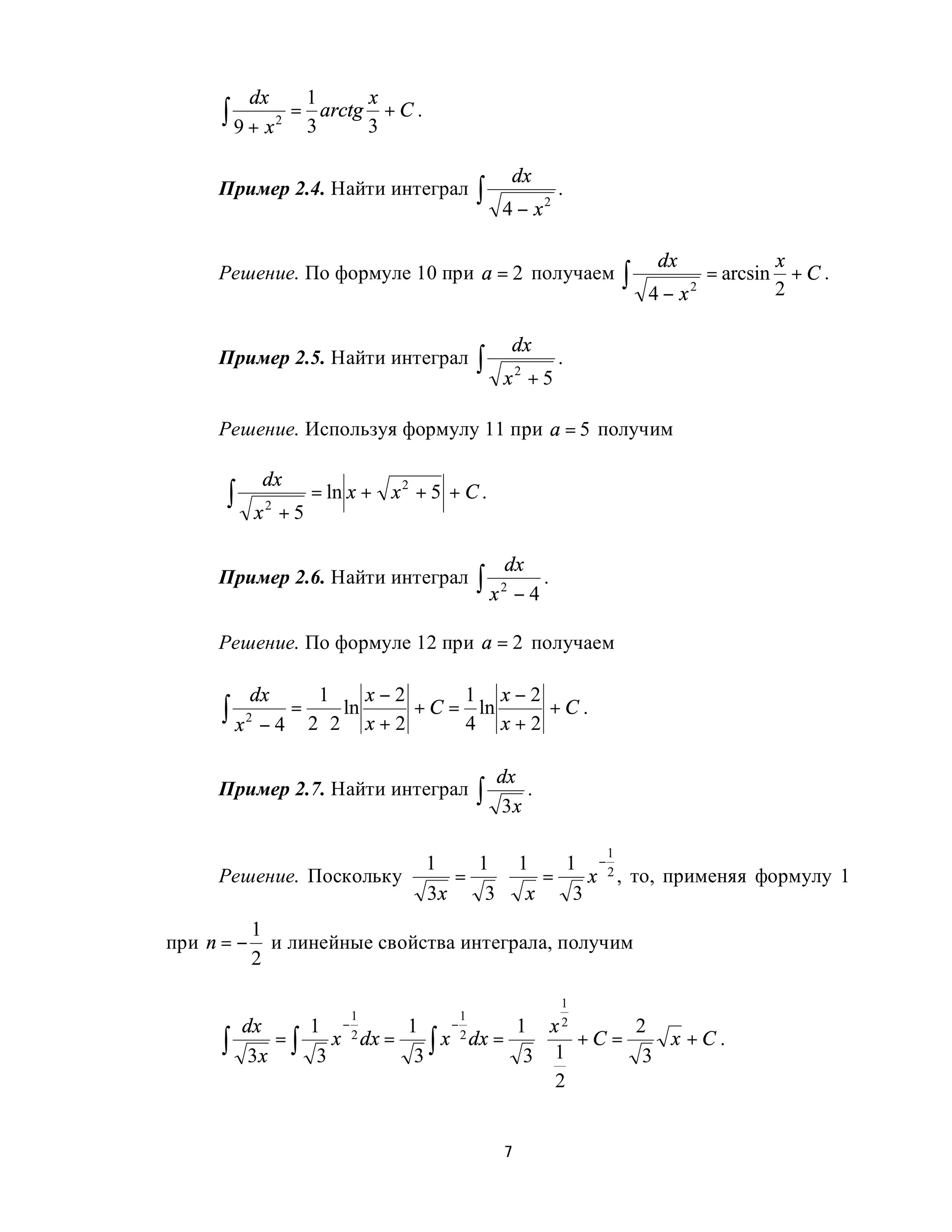
                                                          1+ t2
Таким образом
                                         2t 1 − t 2  2
            ∫ R (sin x, cos x) dx = ∫ R 
                                         1 + t 2 , 1 + t 2  ⋅ 1 + t 2 dt = ∫ R1 (t ) dt ,
                                                            
                                                           
Где R1 (t ) является рациональной функцией аргумента t .

                                                 dx
      Пример 4.5. Найти интеграл              ∫ sin x .
      Решение.
                                                2
         dx                      x         1 + t 2 dt =     2 1+ t2
      ∫ sin x = подстановка : tg 2 = t  = ∫ 2t
                                       
                                                          ∫ 1 + t 2 ⋅ 2t dt =
                                             1+ t2
           dt                                              x          x
      =∫      = ln | t | +C = обратная подстановка : t = tg  = ln | tg | +C .
           t                                               2          2
                                                         dx
      Пример 4.6. Найти интеграл              ∫ 4 sin x + 3 cos x + 5 .
      Решение.
                                                                  2
           dx                              x                  1+ t2
∫ 4 sin x + 3 cos x + 5 = подстановка : tg 2 = t  = ∫ 2t
                                                                   1− t2
                                                                              dt =
                                                       4⋅       + 3⋅       +5
                                                          1+ t2      1+ t2
      2
    1+ t2               2      1+ t2              dt            dt
=∫ 2          dt = ∫        ⋅ 2          dt = ∫ 2         =∫           =
  2t + 8t + 8        1 + t 2(t + 4t + 4)
                          2
                                               t + 4t + 4    (t + 2) 2
    1+ t2


                                                 30
1           1
                                                                   =−       +C =−        +C.
                                                                        t+2         x
                                                                                  tg + 2
                                                                                    2

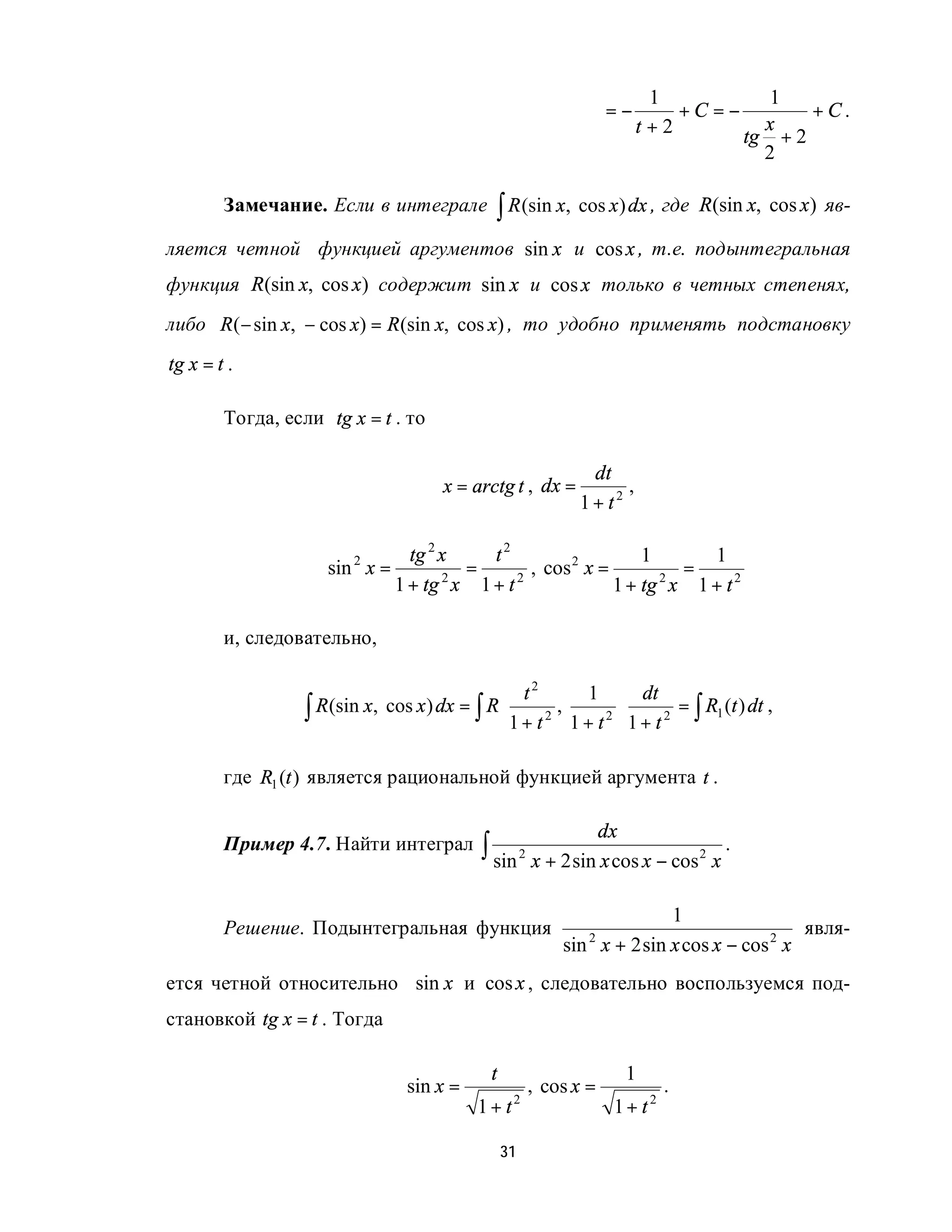
        Замечание. Если в интеграле            ∫ R (sin x, cos x) dx , где      R(sin x, cos x) яв-

ляется четной функцией аргументов sin x и cos x , т.е. подынтегральная
функция R(sin x, cos x) содержит sin x и cos x только в четных степенях,
либо R (− sin x, − cos x) = R (sin x, cos x) , то удобно применять подстановку
tg x = t .

        Тогда, если tg x = t . то

                                                              dt
                                       x = arctg t , dx =          ,
                                                             1+ t2

                               tg 2 x   t2                    1      1
                     sin x =
                         2
                                      =       , cos 2 x =         =
                             1 + tg x 1 + t
                                    2       2
                                                          1 + tg x 1 + t 2
                                                                2



        и, следовательно,

                                             t2           1  dt
                  ∫ R(sin x, cos x) dx = ∫ R 1 + t 2 , 1 + t 2  1 + t 2 = ∫ R1 (t ) dt ,
                                                               
                                                               

        где R1 (t ) является рациональной функцией аргумента t .

                                                                   dx
        Пример 4.7. Найти интеграл           ∫ sin 2 x + 2 sin x cos x − cos 2 x .

                                                                         1
        Решение. Подынтегральная функция                                                   явля-
                                                           sin x + 2 sin x cos x − cos 2 x
                                                               2


ется четной относительно sin x и cos x , следовательно воспользуемся под-
становкой tg x = t . Тогда

                                              t                         1
                                 sin x =               , cos x =            .
                                            1 + t2                  1+ t2

                                                  31
И получаем следующую цепочку равенств

                                                                 dt
                           dx                                  1+ t2
          ∫ sin 2 x + 2 sin x cos x − cos 2 x = ∫ t 2         t       1   1
                                                                                =
                                                        + 2⋅        ⋅   −
                                                 1 + t2      1+ t2 1+ t2 1+ t
                                                                              2




                    dt              dt                   dt          1    t +1− 2
          =∫                =∫               =∫                    =   ln         +C =
               t 2 + 2t − 1    (t + 1) 2 − 2    (t + 1) 2 − ( 2 ) 2 2 2 t + 1 + 2

                                                                      1         tg x + 1 − 2
                                                                 =         ln                +C.
                                                                     2 2        tg x + 1 + 2

4.4.     Интегралы вида       ∫ R (sin x) cos x dx ,   где R(sin x) является рациональ-

         ной функцией аргумента sin x .

         Интегралы этого вида при использовании подстановки sin x = t приво-
дятся к интегралам вида ∫ R (t ) dt , где R(t ) – рациональная функция аргумен-

та t .

                                                 cos x
         Пример 4.8. Найти интеграл         ∫ 4 + sin 2 x dx .

         Решение.


∫ 4 + sin 2 x dx = {подстановка : sin x = t     ⇒ cos x dx = dt } = ∫
       cos x                                                                 dt
                                                                                  =
                                                                           4 + t2

                                                        1     t     1       sin x 
                                                       = arctg + C = arctg         +C.
                                                        2     2     2       2 

4.5.     Интегралы вида ∫ R (cos x ) sin x dx .




                                               32
Интегралы данного вида приводятся к интегралам вида                              ∫ R(t ) dt ,   где

R(t ) – рациональная функция аргумента , при использовании подстановки
cos x = t .

                                               sin x
        Пример 4.9. Найти интеграл          ∫ 2 + cos x dx .

        Решение.


        ∫ 2 + cos x dx = {cos x = t   ⇒ sin x dx = −dt} = − ∫
              sin x                                                  dt
                                                                        = − ln | 2 + t | +C =
                                                                    2+t

                                                                            = − ln | 2 + cos x | +C .

       Замечание. Если в интеграле           ∫ R (sin x, cos x) dx , где       R (sin x, cos x ) яв-

ляется рациональной функцией аргументов sin x и cos x , подынтегральная
функция R(sin x, cos x) содержит sin x и cos x только в четных степенях,
то удобно применять подстановку tg x = t .

                                      dx
4.6.   Интегралы вида       ∫ sin m x cos n x , где m ∈ N , n ∈ N .

       Подстановкой tg x = t данный интеграл приводится к интегралу от ра-
циональной функции следующим образом:

                                                            m
                                                                        n −2
                                   dx                 1 2
                                                                (
                           ∫ sin m x cos n x = ∫ 1 + t 2  1 + t
                                                                  2
                                                                       )  2 dt .
                                                         

                                                       dx
       В частности, к интегралу вида          ∫ sin m x cos n x , где      m∈ N , n ∈ N сводят-

ся следующие интегралы:

                            dx                                                     x
   • интеграл вида      ∫ sin m x , используя прежде подстановку                   2
                                                                                     = t , т.е.


                                              33
dx      x                 1              dt
                             ∫ sin m x =  2 = t  = 2 m−1 ∫ sin m t cos m t ;
                                                

                                  dx                                                     π
   • интеграл вида          ∫ cos n x ,   используя прежде подстановку x +
                                                                                         2
                                                                                           =t и

                               π
        формулу cos x = sin x +  , получим
                               2

                                                   dx              dt
                                          ∫ cos n x = ∫ sin n t .

        Надлежащие преобразования получившегося интеграла описаны выше.

5. ИНТЕГРИРОВАНИЕ ПРОСТЕЙШИХ                                                      ИРРАЦИОНАЛЬ-
       НОСТЕЙ.


5.1.    Интегралы с линейной иррациональностью.


        Если подынтегральная функция содержит только линейные иррацио-
                             m1               m2

нальности вида (ax + b) , (ax + b)
                             n1               n2
                                                   , …, где a ∈ R , a ≠ 0 , b ∈ R , m1 , n1 , m2 ,

n2 –целые числа, то полезна подстановка ( ax + b ) = t s , где s – наименьшее
общее кратное чисел n1 , n2 . … . С помощью такой подстановки интеграл с
линейной иррациональностью преобразуется в интеграл от рациональной
функции.


                                              ∫
                                                                   dx
        Пример 5.1. Найти интеграл                             2                 1
                                                                                     .
                                                   (2 x   + 1) 3   − (2 x   + 1) 2
        Решение. Здесь подынтегральная функция содержит линейные ирра-
                              2                 1
циональности      (2 x +   b) 3   и (2 x +   b) 2 .     Следовательно n1 = 3 , n2 = 2 , а наи-
меньшее общее кратное этих чисел s = 6 .

                                                   34
1
           Применим подстановку 2 x + 1 = t 6 . Тогда x = (t 6 − 1) , dx = 3t 5 dt .
                                                         2
           Таким образом, после замены переменной интегрирования получим
                    dx                      3t 5        3t 5           3t 2                    1 
∫               2                  1
                                       = ∫ 4 3 dt = ∫ 3
                                          t −t       t (t − 1)
                                                               dt = ∫
                                                                      t −1
                                                                            dt = 3∫  t + 1 +
                                                                                    
                                                                                                  dt =
                                                                                              t −1
    (2 x   + 1) 3   − (2 x    + 1) 2

                                                           1
                                                                                                  
                 t      2
                                               ( 2 x + 1) 3              1                1
                                                                                                  
              = 3 + t + ln | t − 1 |  + C = 3
                 2                                          + ( 2 x + 1) 6 + ln (2 x + 1) 6 − 1  + C .
                                                    2                                          
                                                                                                 
5.2.       Интегралы с квадратичной иррациональностью.


                                                     dx
     • Интегралы вида                    ∫       ax 2 + bx + c
                                                                 , где a , b , c – действительные числа.

           Интегралы такого вида путем выделения полного квадрата из квадрат-
ного трехчлена, в зависимости от знака числа а, приводятся к одному из таб-
личных интегралов.
                                                                      dx
           Пример 5.2. Найти интеграл                      ∫     x 2 + 2x + 5
                                                                                .

           Решение. В квадратном трехчлене x 2 + 2 x + 5 выделим полный квад-

рат: x 2 + 2 x + 5 = ( x + 1) 2 + 4 . Тогда

                                                      = {замена x + 1 = t ⇒ x = t − 1, dx = dt } =
            dx                          dx
∫     x + 2x + 5
       2
                             =∫
                                  ( x + 1) + 4
                                             2


                                             dt
                                   =∫                 = ln t + t 2 + 4 + C = ln x + 1 + x 2 + 2 x + 5 + C .
                                             t +4
                                             2


                                                                       dx
           Пример 5.3. Найти интеграл                      ∫     − 3x + 4 x − 1
                                                                      2
                                                                                    .

           Решение. Выделяя в полный квадрат в квадратном трехчлене
− 3 x 2 + 4 x − 1 получим

                    2 4    1       2 2 2 1   1           2
                                                                   
− 3x + 4 x − 1 = −3 x − x +  = −3
       2                             x −  −  = 3 −  x − 2   .
                                                                 
                       3   3          3  9 9          3 
                                                
                                                                 35
Следовательно

           dx                         dx                 1       dx
∫                        =∫
                                1 
                                                    =       ∫            =
    − 3x 2 + 4 x − 1                     2 
                                           2              3            2
                                                              1    2
                               3 −  x −                    −x − 
                                9      3                  9    3
                                            

               2             2           1      dt   1
=  замена : x − = t ⇒ x = t + , dx = dt  =
               3             3             3 ∫ 1 2 = 3 ⋅ arcsin(3t ) + C =
                                                   −t
                                                 9

                                            1               2        1
                                        =      arcsin  3 x −   + C =    arcsin(3x − 2) + C .
                                             3              3         3

                                      Ax + B
    • Интегралы вида             ∫   ax + bx + c
                                       2
                                                    dx , где A , B , a , b , c – действитель-

       ные числа.

       Чтобы найти такой интеграл надо в числителе выделить производную
квадратного трехчлена, стоящего под знаком корня, и почленным делением
разложить на сумму двух интегралов, один из которых элементарными пре-
образованиями приводится к табличному интегралу , а другой интегралом
                    dx
вида   ∫   ax + bx + c
                2
                              , который рассмотрен выше.


                                                         5x − 3
       Пример 5.4. Найти интеграл               ∫    2x 2 + 8x + 1
                                                                        dx .


       Решение. Найдем производную квадратного трехчлена, стоящего под
знаком корня:

                                      ( 2 x 2 + 8 x + 1)′ = 4 x + 8 .

       Выделим в числителе производную квадратного трехчлена:

                                               5
                                      5 x − 3 = ( 4 x + 8) − 13 .
                                               4
                                                    36
Таким образом, после преобразования числителя и почленного деле-
ния, получим следующую цепочку равенств:

                         5
                           ( 4 x + 8) − 13
      5x − 3                                   5   4x + 8                    dx
∫   2x 2 + 8x + 1
                  dx = ∫ 4
                           2 x 2 + 8x + 1
                                           dx = ∫
                                               4 2x 2 + 8x + 1
                                                               dx − 13∫
                                                                        2x 2 + 8x + 1
                                                                                      .


         Найдем каждое слагаемое правого выражения этого равенства.

         Первое слагаемое:
         5
         4
                4x + 8               2
                                       {                                 5 dt
           ∫ 2 x 2 + 8 x + 1 dx = 2 x + 8 x + 1 = t ⇒ (4 x + 8)dx = dt = 4 ∫ t =   }
                                                               5           5
                                                           =     ⋅2 t +C =   2 x 2 + 8x + 1 + C
                                                               4           2                    ,


         Второе слагаемое:
                    dx                           dx               13          dx
         13∫                    = 13∫                         =      ∫                  =
                2x 2 + 8x + 1                           1        2
                                                                         x + 4x +
                                                                                  1
                                           2 x 2 + 4 x + 
                                                                          2

                                                        2                       2


                                     = {x + 2 = t ⇒ x = t − 2, dx = dt} =
         13           dx                                                      13        dt
          2∫                                                                   2∫
     =                                                                                          =
                              7                                                             7
                 ( x + 2) 2 −                                                          t2 −
                              2                                                             2

                                     13             7      13                       1
                                =       ln t + t 2 − + C =    ln x + 2 + x 2 + 4 x + + C .
                                      2             2       2                       2

Следовательно

               5x − 3                5                  13                       1
         ∫   2 x 2 + 8x + 1
                              dx =
                                     2
                                       2 x 2 + 8x + 1 −
                                                         2
                                                           ln x + 2 + x 2 + 4 x + + C .
                                                                                 2

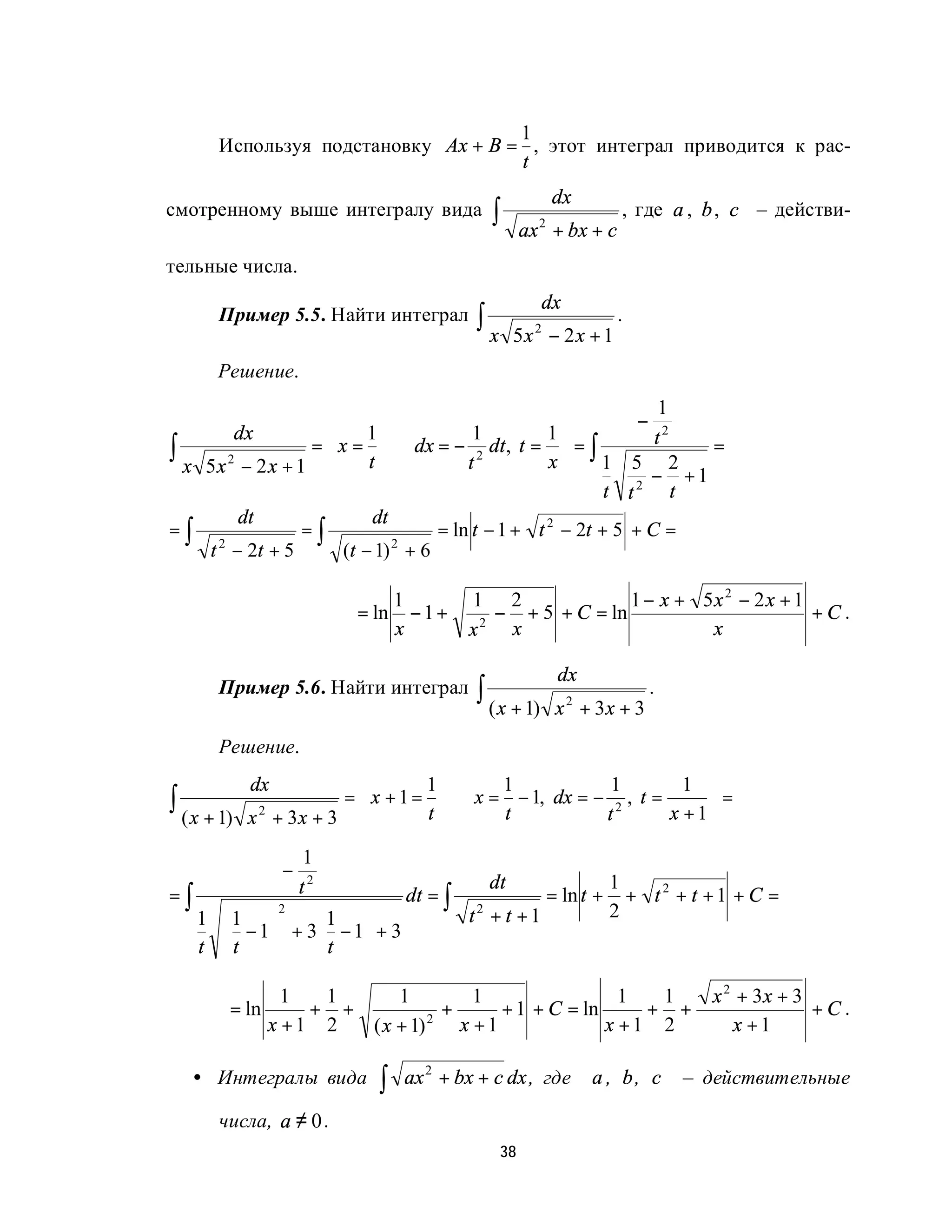
                                                dx
    • Интегралы вида              ∫ ( Ax + B)   ax + bx + c
                                                     2
                                                                  , где A , B , a , b , c – дейст-

         вительные числа, A ≠ 0 .
                                                      37
1
       Используя подстановку Ax + B = , этот интеграл приводится к рас-
                                     t
                                                            dx
смотренному выше интегралу вида               ∫       ax + bx + c
                                                        2
                                                                        , где a , b , c – действи-

тельные числа.
                                                         dx
       Пример 5.5. Найти интеграл           ∫x     5x 2 − 2 x + 1
                                                                       .

       Решение.
                                                                   1
                                                                           −
        dx            1                   1         1            t2
∫ x 5x 2 − 2 x + 1  t
                   =  x = ⇒ dx = − 2 dt , t =  = ∫
                                          t          x     1 5 2
                                                                       =
                                                                  − +1
                                                             t t2 t
         dt                 dt
=∫                =∫                  = ln t − 1 + t 2 − 2t + 5 + C =
    t 2 − 2t + 5        (t − 1) 2 + 6

                                  1         1 2              1 − x + 5x 2 − 2 x + 1
                           = ln     −1+       − + 5 + C = ln                        +C.
                                  x         x2 x                      x

                                                             dx
       Пример 5.6. Найти интеграл           ∫ ( x + 1)       x 2 + 3x + 3
                                                                               .

       Решение.
             dx                  1     1            1         1 
∫ ( x + 1)             =  x + 1 = ⇒ x = − 1, dx = − 2 , t =
             x + 3x + 3 
              2                   t     t           t
                                                                  =
                                                             x + 1

                      1
                  −
                      t2                      dt                       1
=∫                                 dt = ∫                   = ln t +     + t2 + t +1 + C =
     1 1 
                  2
                 1                        t2 + t +1                  2
        − 1 + 3 − 1 + 3
     t t       t 

                1  1      1          1                 1  1                          x 2 + 3x + 3
         = ln     + +            +      + 1 + C = ln     + +                                      +C.
              x +1 2  ( x + 1) 2
                                   x +1              x +1 2                             x +1

   • Интегралы вида          ∫    ax 2 + bx + c dx , где          a , b, c         – действительные

       числа, a ≠ 0 .
                                                 38
Выделением полного квадрата в квадратном трехчлене и применением

линейной подстановки интеграл             ∫    ax 2 + bx + c dx примет один из следую-

щих видов:

             1) при a > 0 получим интеграл вида       ∫   t 2 + M dt , где M ∈ R ;

             2) при a < 0 получим интеграл вида       ∫   M − t 2 dt , где M ∈ R .


             Чтобы найти такие интегралы, сначала подынтегральную функцию
представляют в виде дроби, в которой знаменателем является иррациональ-
ность, а числителем – выражение, стоящее под знаком корня. Затем в преоб-
разованной подынтегральной функции производят почленное деление, и та-

ким образом исходный интеграл ( ∫ t 2 + M dt или ∫ M − t 2 dt ) преобразуют

в сумму двух интегралов, один из которых является табличным, а другой ин-
теграл находится интегрированием по частям один раз. После этого, выражая

из полученного равенства исходный интеграл ( ∫ t 2 + M dt или ∫ M − t 2 dt ),

получим окончательный ответ.


             Пример 5.7. Найти интеграл    ∫   x 2 + 5 dx .

             Решение.

                      x2 + 5           x2           5             x2             dx
∫   x + 5 dx = ∫               dx = ∫       +             dx = ∫        dx + 5∫
        2
                                       2                                               .
                        x2 + 5         x +5        x2 + 5        x2 + 5         x2 + 5

Так как

                                                  
                        по частям :               

    ∫                                                                  ∫
             x 2        
                                                  
                                                   
                   dx = u = x ⇒ du = dx,           = x x +5 −
                                                          2
                                                                           x 2 + 5 dx ;
            x2 + 5            x dx                
                        dv =         ⇒ v = x 2 + 5
                        
                              x2 + 5              
                                                   
                                               39
dx
∫    x +5
      2
              = ln x + x 2 + 5 + C ,


то


              ∫       x 2 + 5 dx = x x 2 + 5 − ∫ x 2 + 5 dx + 5 ln x + x 2 + 5 + C .


Далее, выражая из полученного равенства                              ∫    x 2 + 5 dx , получим ответ:


                             x 2 + 5 dx =  x x 2 + 5 + 5 ln x + x 2 + 5  + C .
                                         1
                        ∫                2
                                                                        
                                                                         

          Пример 5.8. Найти интеграл               ∫           9 − x 2 dx .

          Решение.

                            9 − x2                dx                     x2
∫    9 − x 2 dx = ∫
                            9− x   2
                                       dx = 9∫
                                                 9−x       2
                                                                −∫
                                                                         9−x   2
                                                                                   dx .


Поскольку

      dx                     x
∫    9 − x2
              = arcsin
                             3
                               +C;


                                                                        
                                                                        
                 по частям :                                            
                                                                        
        2
      x
∫           dx = u = x ⇒ du = dx,                                        = − x 9 − x + ∫ 9 − x dx ,
                                                                                      2         2

     9 − x2                                                             
                         x dx
                 dv =         ⇒ v = − 9 − x2                            
                 
                       9 − x2                                           
                                                                         

то


                  ∫    9 − x 2 dx = 9 arcsin
                                                 x
                                                 3
                                                       (
                                                   − − x 9 − x 2 + ∫ 9 − x 2 dx + C .     )
Следовательно
                                                               40
1         x            
                             ∫   9 − x 2 dx =  9 arcsin + x 9 − x 2  + C .
                                             2         3            

    • Тригонометрические подстановки.

    Интегралы            с       квадратичными       иррациональностями        вида     a2 − x2 ,

      a2 + x2 ,      x 2 − a 2 приводятся интегралам от рациональной относитель-
    но sin x и cos x функции с помощью надлежащей тригонометрической
    подстановки:

    1) для иррациональности                  a 2 − x 2 удобна подстановка x = a sin t (или
       x = a cos t ),

    2) для иррациональности                  a 2 + x 2 удобна подстановка x = a tg t (или
       x = a ctg t ),
                                                                                        a
    3) для иррациональности                   x 2 − a 2 удобна подстановка x =              (или
                                                                                      sin t
               a
       x=           ).
              cos t

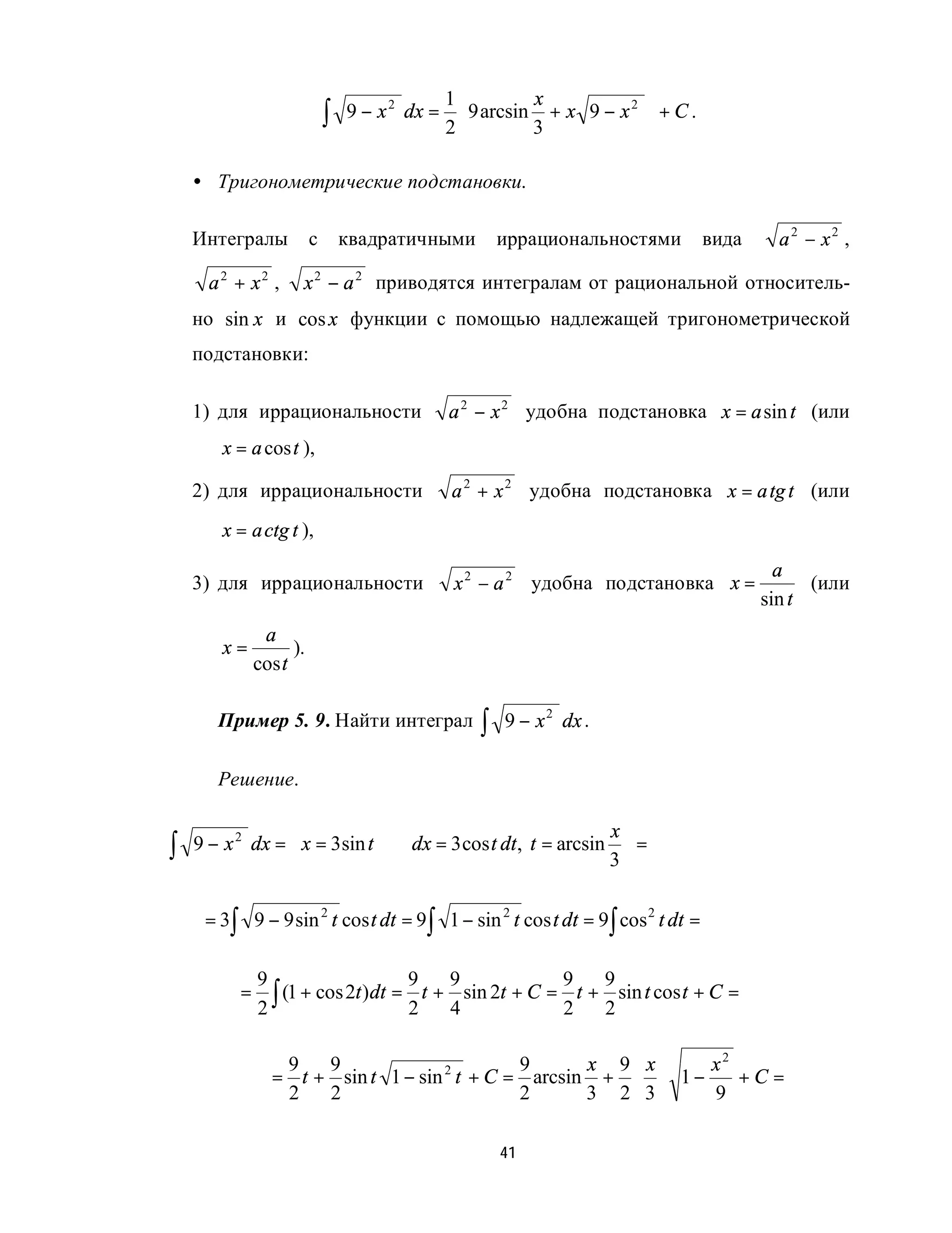
       Пример 5. 9. Найти интеграл               ∫   9 − x 2 dx .

       Решение.

                                                           x
∫   9 − x 2 dx =  x = 3sin t ⇒ dx = 3 cos t dt , t = arcsin  =
                                                           3

     = 3∫ 9 − 9 sin 2 t cos t dt = 9∫ 1 − sin 2 t cos t dt = 9∫ cos 2 t dt =

              9                     9     9              9     9
          =
              2 ∫ (1 + cos 2t )dt = 2 t + 4 sin 2t + C = 2 t + 2 sin t cos t + C =

                 9   9                       9      x 9 x      x2
                = t + sin t 1 − sin 2 t + C = arcsin + ⋅ ⋅ 1 −    +C=
                 2   2                       2      3 2 3      9

                                                     41
1         x            
                                                                        =  9 arcsin + x 9 − x 2  + C .
                                                                         2         3            

                                                           x 2 dx
        Пример 5.10. Найти интеграл                   ∫    x2 − 4
                                                                    .


        Решение.

            x 2 dx        2            2 cos t                2
        ∫         = x =
            x2 − 4      sin t
                               ⇒ dx = −     2
                                        sin t
                                                dt , t = arcsin  =
                                                               x

                4      2 cos t
                     ⋅
                 2         2              cos t                   cos t
        = − ∫ sin t sin t dt = −4∫                     dt = −4∫ 3          dt =
                   4
                         −4        sin 3 t 1 − sin 2 t         sin t cos t
                 sin 2 t

          dt                dt                   t                           2du 
= −4∫         = − 4∫                           =tg = u ⇒ t = 2arctg u, dt =        =
           3
        sin t               t
                     8 sin 3 cos 3
                                   t             2                          1 + u2 
                            2      2

                     3
            1 2
                         (       )                  (1 + u 2 ) 3          (1 + u 2 ) 2
                                  3
                                       2du
= −4 ∫  1 + 2  1 + u 2          2          = −8 ∫ 3            du = −8∫              du =
        u                           1 + u2       u (1 + u 2 )               u3

       1 2              1                 u2 
= −8∫  3 + + u  du = −8 − 2 + 2 ln | u | +  + C .
                          2u
      u   u                               2 

Далее, постепенно возвращаясь к старой переменной интегрирования путем
обратных подстановок, получим

                                 x 2 dx  x 2            x + x2 − 4
                             ∫         =
                                 x2 − 4 2
                                           x − 4 + 2 ln
                                                            2
                                                                   +C.


6. Интегралы от дифференциальных биномов.

         Интегралы от дифференциальных биномов                              ∫x       (a + bx n ) p dx , где m, n,
                                                                                 m


p – рациональные числа, выражаются через элементарные функции только в
                                                          42
m +1
трех случаях: когда p – целое число; когда                                     – целое число, когда
                                                                         n
m +1
     + p – целое число. В каждом из этих случаев удобно применять свою
 n
подстановку:

     1) если p – целое число, то подстановка x = t s , где s – наименьшее
          общее кратное знаменателей дробей m и n ;

               m +1
     2) если        – целое число, то подстановка a + bx n = t s , где s – наи-
                n
          меньшее общее кратное знаменателей дробей m и n ;

          m +1                                   a
     3)        + p – целое число, то подстановка n + b = t r , где r – знаме-
           n                                     x
          натель дроби p .

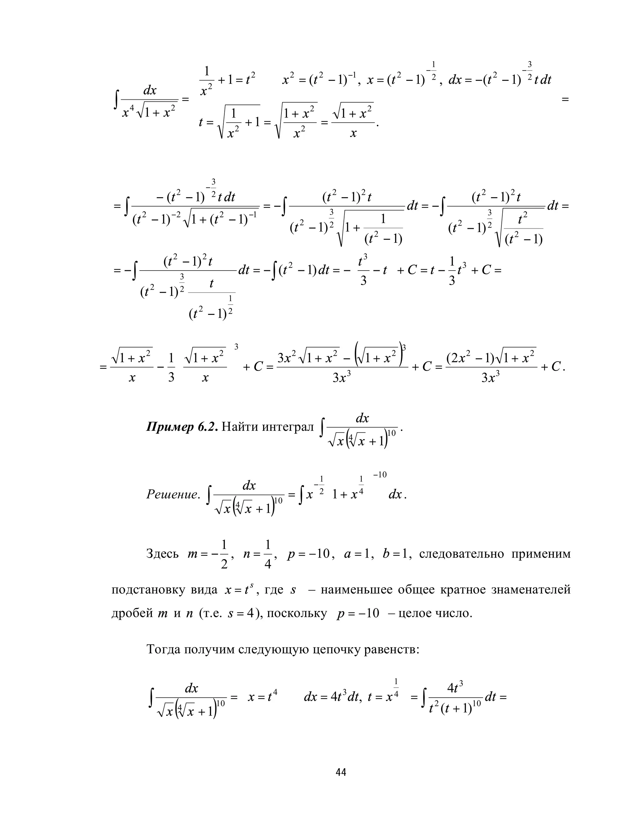
                                                       dx
      Пример 6.1. Найти интеграл            ∫ x4       1 + x2
                                                                    ,


                                                           1
                        dx                             −
                 ∫ x4              = ∫ x (1 + x )
                                       −4
      Решение.                                     2       2 dx .

                        1+ x   2



                                  1
      Здесь m = −4 , n = 2 , p = − , a = 1 , b = 1.
                                  2

                   m +1      − 4 +1 1
      Поскольку         + p=       − = −2                           – целое число, то применяем
                    n           2   2
                   a
подстановку вида     n
                       + b = t r , где где r – знаменатель дроби p .
                   x

                                    1
      Так как m = −4 , n = 2 , p = − , a = 1, b = 1, r = 2 , то, окончательно,
                                    2
                         1
получим подстановку        2
                             + 1 = t 2 . Следовательно, применяя данную подста-
                         x
новку, получим
                                             43
1                        −1
                                                        −
                                                          1
                                                                             −
                                                                               3
                                                                                     
                 2 + 1 = t ⇒ x = (t − 1) , x = (t − 1)   2 , dx = −(t 2 − 1) 2 t dt
                                                                                     
                           2    2      2          2
         dx     x                                                                   
  ∫ x4         =
         1 + x2 
                                                                                     =
                      1        1+ x  2
                                         1+ x 2
                                                                                     
                t = x 2 + 1 =
                                x 2
                                       =
                                           x
                                                .                                    
                                                                                     


                                        3
                                    −
                  − (t − 1)
                       2                2 t dt                           (t 2 − 1) 2 t                                              (t 2 − 1) 2 t
  =∫                                                      = −∫                                                    dt = − ∫                              dt =
       (t 2 − 1) −2 1 + (t 2 − 1) −1
                                                                         3                                                           3
                                                                                          1                                                     t2
                                                                 (t − 1) 2
                                                                   2
                                                                                     1+ 2                                    (t − 1) 2
                                                                                                                               2
                                                                                       (t − 1)                                              (t 2 − 1)
                   (t 2 − 1) 2 t                                              t3            1
  = −∫                 3
                                                    dt = − ∫ (t 2 − 1) dt = − − t  + C = t − t 3 + C =
                                                                             3    
                                    t                                                       3
         (t   2
                  − 1) 2                 1
                           (t   2
                                    − 1) 2


=
  1 + x2 1  1 + x2
        − 
                                              
                                                3

                                               + C = 3x 1 + x − 1 + x
                                                        2     2        2
                                                                                          (                   ) + C = (2 x
                                                                                                              3
                                                                                                                                2
                                                                                                                                    − 1) 1 + x 2
                                                                                                                                                 +C.
    x    3   x                              
                                                             3x 3                                                                   3x3

                                                                                          dx
          Пример 6.2. Найти интеграл                                     ∫                                    .
                                                                                 x   (4
                                                                                              x +1   )   10



                                                                                                   −10
                                                     dx              −
                                                                         1
                                                                                         1
                                                                                               
                                                                         2 1 +                
                                    ∫
                                                           ) ∫
          Решение.                                           = x                         x4              dx .
                                            x   (4
                                                     x +1
                                                            10               
                                                                             
                                                                                               
                                                                                               

                     1     1
          Здесь m = − , n = , p = −10 , a = 1, b = 1, следовательно применим
                     2     4
 подстановку вида x = t s , где s – наименьшее общее кратное знаменателей
 дробей m и n (т.е. s = 4 ), поскольку p = −10 – целое число.

          Тогда получим следующую цепочку равенств:

                                                
                                                
                                                                            1
                                                                              
                                                                            4=
                           dx                                                       4t 3
              ∫                               =  x = t ⇒ dx = 4t dt , t = x  ∫ 2          dt =
                                                       4         3

                   x   (
                       4
                           x +1         )10
                                                
                                                                             
                                                                               t (t + 1)10



                                                                                 44
t             t +1−1                dt             dt
      = 4∫             dt = 4∫           dt = 4 ∫           − 4∫           =
             (t + 1)10
                               (t + 1)10
                                                  (t + 1) 9
                                                                 (t + 1)10

                 1                1                1          4
      = 4 ⋅ −            − 4⋅−
             8(t + 1) 8                   +C =−
                                9(t + 1) 9                 +           +C =
                                               2(t + 1) 8 9(t + 1) 9

                                                                     1                  4
                                                           =−                  +                  +C.
                                                                 (
                                                                2 4 x +1 ) 8
                                                                                    (
                                                                                   9 4 x +1 ) 9




7. Примеры для самостоятельного решения.
     Читателю предлагается самостоятельно решить следуюшие
примеры (смотри: Минорский В.П. Сборник задач по высшей ма-
тематике.: М. 1986.):
   1264, 1265, 1267, 1270, 1272, 1273, 1275, 1276, 1281, 1282, 1284,
   1286, 1288, 1292, 1297, 1298, 1302, 1305, 1308, 1309, 1311, 1314,
   1315, 1322, 1330, 1331, 1332, 1336, 1338, 1339, 1341, 1345, 1346,
   1353, 1357, 1358, 1360, 1363, 1368, 1369, 1372, 1371, 1373, 1376,
   1379, 1377, 1378, 1380.




                                              45

Integral1

  • 1.
    ИМЭИ ИГУ ИНТЕГРАЛЬНОЕ ИСЧИСЛЕНИЕ ФУНКЦИИОДНОЙ ПЕРЕМЕННОЙ НЕОПРЕДЕЛЕННЫЙ ИНТЕГРАЛ Гражданцева Е.Ю., Дамешек Л.Ю. В пособии излагается основной теоретический материал по те- ме: Неопределенный интеграл. Приводятся примеры, иллюст- рирующие применение описанных методов интегрирования. Пособие предназначено для студентов нематематических спе- циальностей университета. 2010
  • 2.
    СОДЕРЖАНИЕ I. Неопределенный интеграл 1. Понятие первообразной функции и неопределенного интеграла. 1.1. Первообразная и неопределенный интеграл. 1.2. Свойства неопределенного интеграла. 1.3. Таблица основных интегралов. 2. Основные способы интегрирования. 2.1. Интегрирование с использованием основных формул (таб- личное интегрирование) 2.2. Интегрирование при помощи тождественных преобразова- ний подынтегральной функции. 2.3. Интегрирование заменой переменной (или метод подста- новки). 2.4. Интегрирование по частям. 3. Интегрирование дробно-рациональных функций. 3.1. Понятие рациональной дроби. 3.2. Интегрирование простейших рациональных дробей. 4. Интегрирование тригонометрических выражений. 4.1. Интегралы вида ∫ sin ax cos bx dx , ∫ cos ax cos bx dx , ∫ sin ax sin bx dx . 4.2. Интегралы вида ∫ sin n x cos m x dx , n ∈ N , m ∈ N . 4.3. Интегралы вида ∫ R (sin x, cos x) dx , где R(sin x, cos x) явля- ется рациональной функцией аргументов sin x и cos x . 4.4. Интегралы вида ∫ R (sin x) cos x dx , где R(sin x) является ра- циональной функцией аргумента sin x . 4.5. Интегралы вида ∫ R (cos x ) sin x dx . dx 4.6. Интегралы вида ∫ sin m x cos n x , где m ∈ N , n ∈ N . 5. Интегрирование простейших иррациональностей. 5.1. Интегралы с линейной иррациональностью. 5.2. Интегралы с квадратичной иррациональностью. 6. Интегралы от дифференциальных биномов. 7. Примеры для самостоятельного решения. 2
  • 3.
    ИНТЕГРАЛЬНОЕ ИСЧИСЛЕНИЕ I. НЕОПРЕДЕЛЕННЫЙ ИНТЕГРАЛ 1. ПОНЯТИЕ ПОРВООБРАЗНОЙ ФУНКЦИИ И НЕОПРЕ- ДЕЛЕННОГО ИНТЕГРАЛА. 1.1. Первообразная и неопределенный интеграл. Задача определения закона движения материальной точки, если извест- на скорость прямолинейного движения этой точки v = v(t ) является обратной к задаче определения скорости материальной точки при известном законе s = s(t ) прямолинейного движения этой материальной точки. Поскольку ско- рость v = v(t ) материальной точки определяется как производная по времени от закона движения: v = s ′(t ) , то естественно законом движения материаль- ной точки при известной скорости ее движения будет такая функция , для ко- торой s ′(t ) = v . Определение. Функция F (x ) называется первообразной функцией для данной функции f (x) на заданном промежутке, если на нем F ′( x ) = f (t ) . Пример 1.1. F ( x ) = x 3 – первообразная для функции f ( x ) = 3 x 2 для любых х, так как ( x 3 )′ = 3 x 2 . 1 Пример 1.2. F ( x) = cos 3 x – первообразная для функции f ( x) = sin 3 x 3 для любых x . 1 Пример 1.3. F ( x) = – первообразная для функции 1 − x2 f ( x) = arcsin x для любых x ∈[−1;1] . 3
  • 4.
    Теорема. Если F1( x ) и F2 ( x) – первообразные для функции f (x) в не- котором промежутке X , то найдется такое число С, что F2 ( x ) − F1 ( x ) = C Доказательство. Пусть F1′( x ) = f ( x) и F2′ ( x ) = f ( x ) для любых x ∈ X . Так как (F1 ( x) − F2 ( x) )′ = f ( x ) − f ( x) = 0 = C ′ , то F1 ( x ) − F2 ( x ) = C . Замечание. Операция нахождения первообразной неоднозначна и воз- можна с точностью до некоторого постоянного слагаемого. Определение. Выражение F ( x) + C , где F (x) – первообразная функ- ции f (x) , C – некоторая постоянная, называется неопределенным инте- гралом от f (x) и обозначается ∫ f ( x) dx ; то есть ∫ f ( x) dx = F ( x) + C , если F ′( x ) = f ( x ) , C – некоторая постоянная. Здесь ∫ – знак интеграла, f ( x) dx – подынтегральное выражение , f (x) – подынтегральная функция, x – переменная интегрирования. Теорема. Если функция f (x) непрерывна на [a, b] , то на нем сущест- вует первообразная для f (x) . 1.2. Свойства неопределенного интеграла. 1. (∫ f ( x) dx)′ = f ( x) , 2. d (∫ f ( x ) dx ) = f ( x ) dx , 3. ∫ F ′( x) dx = F ( x) + C или ∫ d (F ( x ) ) = F ( x) + C , 4. ∫ Af ( x) dx = A∫ f ( x) dx, A∈ R , 5. ∫ ( f ( x) + g ( x) )dx = ∫ f ( x) dx + ∫ g ( x) dx . 1.3. Таблица основных интегралов. 4
  • 5.
    x n+1 2. ∫x dx =n + C , n ≠ −1 , n +1 dx 3. ∫ x = ln | x | +C , x ≠ 0 , 1 a nx 4. ∫ a dx = ⋅ nx + C , a > 0, a ≠ 1, n ln a 1 nx ∫e dx = ⋅e + C, nx 5. n 1 6. ∫ sin ax dx = − ⋅ cos ax + C , a 1 7. ∫ cos ax dx = a ⋅ sin ax + C , dx 1 π 8. ∫ cos 2 ax = a ⋅ tg ax + C , x≠ 2 + πn , dx 1 9. ∫ sin 2 ax a = − ⋅ ctg ax + C , x ≠ πn , 1 x dx  a ⋅ arctg a + C ,  10. ∫ 2 = x + a2  1 x − ⋅ arcctg + C ,  a  a  x dx arcsin a + C , | x |< a,  11. ∫ = a 2 − x 2 − arccos x + C , | x |< a,   a dx 12. ∫ x2 ± a = ln | x + x 2 ± a | +C , | x |> a , dx 1 x−a 13. ∫ x 2 − a 2 = 2a ⋅ ln x + a + C , | x |≠ a , 1 14. ∫ sh ax dx = a ⋅ ch ax + C , 1 15. ∫ ch ax dx = ⋅ sh ax + C , a 5
  • 6.
    dx 1 16. ∫ ch 2 ax = a ⋅ th ax + C , dx 1 17. ∫ 2 = − ⋅ cth ax + C . sh ax a 2. ОСНОВНЫЕ СПОСОБЫ ИНТЕГРИРОВАНИЯ. 2.1. Интегрирование с использованием основных формул (таблич- ное интегрирование). В простейшем случае, когда заданный интеграл представляет одну из формул интегрирования, задача нахождения интеграла сводится к простому применению соответствующей формулы. Пример. 2.1. Найти интеграл ∫3 x dx . 1 1 Решение. Так как 3 x= x3 , то, применяя формулу 1 при n = , получим 3 1 4 1 +1 x3 x3 33 4 ∫ x dx = ∫ dx = +C = +C = x + C. 3 x3 1 4 4 +1 3 3 Пример 2.2. Найти интеграл ∫ 5 x dx . Решение. По формуле при a = 5 , n = 1 получаем 5x ∫ 5 dx = +C. x ln 5 dx Пример 2.3. Найти интеграл ∫ 9 + x2 . Решение. Применяя формулу 9 при a = 3 получим 6
  • 7.
    dx 1 x ∫ 9 + x 2 = 3 arctg 3 + C . dx Пример 2.4. Найти интеграл ∫ 4 − x2 . dx x Решение. По формуле 10 при a = 2 получаем ∫ 4 − x2 = arcsin 2 +C. dx Пример 2.5. Найти интеграл ∫ x2 + 5 . Решение. Используя формулу 11 при a = 5 получим dx ∫ x +5 2 = ln x + x 2 + 5 + C . dx Пример 2.6. Найти интеграл ∫ x2 − 4 . Решение. По формуле 12 при a = 2 получаем dx 1 x−2 1 x−2 ∫ x 2 − 4 = 2 ⋅ 2 ln x + 2 + C = 4 ln x + 2 + C . dx Пример 2.7. Найти интеграл ∫ 3x . 1 1 1 1 1 −2 Решение. Поскольку = ⋅ = x , то, применяя формулу 1 3x 3 x 3 1 при n = − и линейные свойства интеграла, получим 2 1 1 1 dx 1 − 1 − 1 x2 2 ∫ 3x =∫ 3 x 2 dx = 3∫ x 2 dx = ⋅ 3 1 +C = 3 x +C. 2 7
  • 8.
    2.2. Интегрирование при помощи тождественных преобразований подынтегральной функции. Этот способ заключается в следующем: используя простейшие тожде- ственные преобразования подынтегральной функции и свойства интегралов прежний интеграл преобразуется в табличный интеграл (или в линейную комбинацию табличных интегралов). Пример 2.8. Найти ∫ (5 x 4 − 3 x 2 + 1)dx . Решение: ∫ (5 x − 3 x 2 + 1) dx = ∫ 5 x 4 dx − ∫ 3 x 2 dx + ∫1dx =5∫ x 4 dx − 3∫ x 2 dx + ∫ dx = 4 x5 x3 =5⋅ − 3 ⋅ + x + C = x5 − x3 + x + C . 5 3 x 6 − x5 + 1 Пример 2.9. Найти ∫ dx . x2 Решение: x6 − x5 + 1  4 1  1 x5 x 4 1 ∫ x 2 dx = ∫  x − x + x 2 dx = ∫ x dx − ∫ x dx + ∫ x 2 dx = 5 − 4 − x + C . 3 4 3   ∫( ) 2 Пример 2.10. Найти x − 3 x dx . Решение: ( ( ))   ∫( ) 5 2 3 2 x − x dx = ∫ x − 2 x x + 3 3 2 x dx = ∫  x − 2 x 6 + x 3 dx =     5 2 11 5 x 2 12 6 3 3 = ∫ x dx − 2∫ x 6 dx +∫ x 3 dx = − ⋅ x + ⋅ x +C. 2 11 5 8
  • 9.
    x2 + 6 Пример 2.11. Найти ∫ 2 dx . x +4 Решение: x2 + 6 x2 + 4 + 2  2  dx x ∫ x 2 + 4 dx = ∫ x 2 + 4 dx = ∫ 1 + x 2 + 4 dx = ∫ dx + 2∫ x 2 + 4 = x + arctg 2 + C .   2.3. Интегрирование заменой переменной (или метод подстанов- ки). Теорема. Пусть функция x = ϕ (t ) имеет непрерывную производную ϕ ′(t ) и обратную функцию t = ψ (x) . Тогда справедливо равенство ∫ f ( x) dx = ∫ f [ϕ (t )]ϕ ′(t ) dt . Доказательство. Для доказательства найдем производные обеих час- тей равенства ∫ f ( x) dx = ∫ f [ϕ (t )]ϕ ′(t ) dt . Производная левого интеграла равна (∫ f ( x) dx) ' x = f ( x) . Производную правого интеграла найдем по правилу дифференцирова- ния сложной функции с промежуточным аргументом t . Учитывая, что про- изводная обратной функции равна 1 1 t′ = = , где ϕ ′(t ) ≠ 0 , xt′ ϕ ′(t ) x получим (∫ f ([ϕ (t )]ϕ ′(t ) dt ) ′ = (∫ f ([ϕ (t )]ϕ ′(t ) dt ) ′ ⋅ t ′ = f [ϕ (t )]ϕ ′(t ) ϕ ′1(t) = f [ϕ (t )] = f ( x) . x t x Так как производные левой и правой частей равенства ∫ f ( x) dx = ∫ f [ϕ (t )]ϕ ′(t ) dt равны, то интегралы ∫ f ( x) dx и ∫ f [ϕ (t )]ϕ ′(t ) dt оп- 9
  • 10.
    ределяют одно ито же множество первообразных. Следовательно равенство ∫ f ( x) dx = ∫ f [ϕ (t )]ϕ ′(t ) dt справедливо. Замечание. Функцию ϕ (t ) на практике выбирают так, чтобы инте- грал в правой части равенства ∫ f ( x) dx = ∫ f [ϕ (t )]ϕ ′(t ) dt оказался более про- стым в сравнении с интегралом в левой части этого равенства. x e Пример 2.12. Найти интеграл ∫ x dx . Решение. Произведем следующую замену переменной интегрирования: x e положим x = t . Тогда x = t , dx = d (t ) = (t )′ ⋅ dt = 2t dt и интеграл ∫ 2 2 2 dx x преобразуется следующим образом: x e et ∫ x dx = ∫ 2t dt = ∫ 2e t dt = 2∫ et dt = 2e t + C . t Так как x = t (это следует из замены переменной), то. Возвращаясь к x e ∫ dx = 2e +C. x переменной x , получим x Пример 2.13. Найти интеграл ∫ x + 3 dx . Решение.  замена переменной : x + 3 = t . 3  2 2 2 ∫ x + 3 dx =   = ∫ t dt = t + C = t t + C = тогда x = t − 3, dx = (t − 3)′dt = dt  3 3 2 = ( x + 3) x + 3 + C . 3 ln 3 x Пример 2.14. Найти интеграл ∫ dx . x Решение. ln 3 x  замена переменной : ln x = t . t3 t 1 4 ∫ x dx = тогда x = et . dx = e t dt.  = ∫ t e dt = ∫ t dt = t + C = 3   e 4 10
  • 11.
    1 = ln x + C . 4 2.4. Интегрирование по частям. Пусть функции u = u (x) и v = v (x ) имеют непрерывные производные u ′(x ) и v ′(x ) . Тогда, по правилу дифференцирования произведения, будем иметь [u ( x) v( x)]′ = u ( x)′ v( x) + u ( x) v′( x) . Это равенство показывает, что произведение данных функций u ( x ) v ( x ) является первообразной для суммы u ( x)′ v ( x ) + u ( x) v′( x ) и, следовательно, ∫ [u ′( x) v( x) + u ( x) v′( x)]dx = u ( x) v( x) + C . Отсюда, используя линейное свойство интеграла, получим ∫ u ( x) v′( x) dx = u ( x) v( x) − ∫ u ′( x) v( x) dx + C . Так как по определению дифференциала v ′( x ) dx = dv , u ′( x ) dx = du , то полученное равенство можно записать короче ∫ u dv = u v − ∫ v du + C , или ∫ u dv = u v − ∫ v du , считая, что постоянная C включена в один из неопределенных интегралов. При применении формулы интегрирования по частям ∫ u dv = u v − ∫ v du подынтегральное выражение f ( x) dx разбивают на два множителя (две час- ти) u и dv из которых находят недостающие части формулы ,а именно, из u находится du , а из dv находится v . Разбиение подынтегрального выраже- 11
  • 12.
    ния на двечасти производится таким образом, чтобы полученный инте- грал ∫ v du оказался проще первоначального ∫ u dv . Пример 2.15. Найти интеграл ∫ ln x dx . Решение. Разобьем подынтегральное выражение ln x dx на две части dx следующим образом: u = ln x , dv = dx . Тогда du = (ln x)′dx = , а v = x (как x первообразная для функции v , находящейся под знаком дифференциала в выражении dv ). Далее, используя формулу дифференцирования по частям, получим dx ∫ ln x dx = x ln x − ∫ x ⋅ x = x ln x − ∫ dx = x ln x − x + C . Пример 2.16. Найти интеграл ∫ x e x dx . Решение. Разобьем подынтегральное выражение на части: u = x , dv = e x dx . Тогда du = dx , v = e x . Затем, используя формулу интегрирования по частям, получим ∫ xe dx = x e x − ∫ e x dx = x e x − e x + C . x Пример 2.17. Найти интеграл ∫ arctg x dx . Решение. Разобьем подынтегральное выражение на части: u = arctg x , 1 dv = dx . Тогда du = dx , v = x . Следовательно, согласно формуле интег- 1 + x2 рирования по частям, 1 ∫ arctg x dx = arctg x ⋅ x − ∫ x 1 + x 2 dx . 1 Получившийся интеграл ∫ x 1 + x 2 dx найдем методом подстановки (при помощи замены переменной интегрирования):  замена : x 2 + 1 = t.  1   1 1 ∫ x 1 + x 2 dx = тогда x = t − 1, dx = 1 dt. = ∫ t − 1⋅ t ⋅ 2 t − 1 dt =    2 t −1  12
  • 13.
    1 dt 1 1 = ∫ t = 2 ln t + C = 2 ln( x + 1) + C . 2 2 1 Таким образом ∫ arctg x dx = arctg x ⋅ x − ln( x 2 + 1) + C . 2 Пример 2.18. Найти интеграл ∫ x 2 cos x dx . Решение. Проинтегрируем по частям. по частям :    ∫ x cos x dx = u = x ⇒ du = 2 x dx,  = x sin x − ∫ sin x ⋅ 2 x dx . 2 2 2 dv = cos x dx ⇒ v = sin x    Получившийся интеграл найдем интегрированием по частям. по частям :    ∫ sin x ⋅ 2 x dx = ∫ 2 x sin x dx = u = 2 x ⇒ du = 2dx,  = −2 x cos x + ∫ 2 cos x dx = dv = sin x dx ⇒ v = − cos x    = −2 x cos x + 2 sin x + C . Следовательно ∫x 2 cos x dx = x 2 sin x − (− 2 x cos x + 2 sin x + C ) = x 2 sin x + 2 x cos x − 2 sin x + C . Пример 2.19. Найти интеграл ∫ e 2 x sin 3 x dx . Решение.   по частям :    1 2x 2 2x ∫ e sin 3x dx = u = e ⇒ du = 2e dx,  = − e cos 3x + ∫ e cos 3x dx . 2x 2x 2x   3 3 1 dv = sin 3x dx ⇒ v = − cos 3x.  3  2 ∫3e 2x Получившийся интеграл cos 3x dx найдем интегрированием по частям, разбивая на части аналогично разбиению на части исходного интеграла ∫e 2x sin 3 x dx . 13
  • 14.
     по частям :    2 2x  2 2x 4 2x  2 2x 4 2x ∫ 3 e cos 3x dx = u = 3 e ⇒ du = 3 e dx,  = 9 e sin 3x − ∫ 9 e sin 3x dx .    1  dv = cos 3x dx ⇒ v = 3 sin 3x.   Таким образом получим 1 2 4 ∫e sin 3x dx = − e 2 x cos 3x + e 2 x sin 3 x − ∫ e 2 x sin 3x dx = 2x 3 9 9 1 2 4 = − e 2 x cos 3x + e 2 x sin 3x − ∫ e 2 x sin 3x dx . 3 9 9 Далее, решая полученное уравнение 1 2 4 ∫e sin 3x dx = − e 2 x cos 3x + e 2 x sin 3x − ∫ e 2 x sin 3 x dx 2x 3 9 9 относительно неизвестного ∫e sin 3 x dx получим следующую цепочку ра- 2x венств 4 2x 1 2x 2 2x ∫e sin 3x dx + ∫ e sin 3x dx = − 3 e cos 3x + 9 e sin 3x , 2x 9  4  2x 1 2x 2 2x 1 +  ∫ e sin 3x dx = − e cos 3x + e sin 3x ,  9 3 9 13 2 x − 3e 2 x cos 3x + 2e 2 x sin 3x 9∫ e sin 3x dx = , 9 − 3e 2 x cos 3x + 2e 2 x sin 3x 9 ∫ e sin 3x dx = ⋅ . 2x 9 13 − 3e 2 x cos 3x + 2e 2 x sin 3x Таким образом ∫ e sin 3x dx = 2x , 13 14
  • 15.
    e2x или ∫ esin 3x dx = 2x (2 sin 3x − 3 cos 3x ) . 13 Замечание. 1. В интегралах вида ∫x ∫x ∫x cos( ax )dx рекомен- n e ax dx , n sin( ax ) dx , n дуется подынтегральное выражение разбивать на части таким образом, чтобы u = x n ; 2. В интегралах вида ∫x ∫x ∫x n ln k x dx , n arcsin( ax ) dx , n arccos( ax ) dx , ∫x ∫x arcctg (ax )dx рекомендуется подынтегральное выраже- n n arctg ( ax ) dx , ние разбивать на части таким образом, чтобы dv = x n dx . (Здесь a, k , n – действительные числа.) 3. ИНТЕГРИРОВАНИЕ ДРОБНО-РАЦИОНАЛЬНЫХ ФУНКЦИЙ. 3.1. Понятие рациональной дроби. Определение. Дробно-рациональной функцией (или рациональной дробью) называют отношение двух многочленов. Определение. Рациональную дробь называют правильной, если сте- пень многочлена, находящегося в числителе, меньше степени многочлена, на- ходящегося в знаменателе; Рациональную дробь называют неправильной, если степень многочлена, находящегося в числителе, больше степени много- члена, находящегося в знаменателе. Пример 3.1. 3x + 2 2 x +1 , , 6 – правильные рациональные дроби; x 2 x x − x+8 15
  • 16.
    x2 x3 − 1 x + 5 , , – неправильные рациональные дроби. 3x + 1 5 x 3− x Утверждение 1. Любую неправильную рациональную дробь можно представить в виде суммы целой части и правильной рациональной дроби (непосредственным делением числителя на знаменатель). x4 − x3 + 1 Пример 3.2. Рассмотрим дробь . x2 + x − 2 Разделим x 4 − x 3 + 1 на x 2 + x − 2 . Деление будем производить «стол- биком»: _ x4 − x3 + 1 x2 + x − 2 x4 + x3 − 2x 2 x 2 − 2x + 4 _ − 2 x3 + 2 x 2 + 1 − 2x3 − 2x 2 + 2x _ 4x2 − 2x + 1 4x 2 + 4x − 8 − 8x + 9 В результате деления x 4 − x 3 + 1 на x 2 + x − 2 получим x4 − x3 + 1 − 8x + 9 = x2 − 2x + 4 + 2 . x +x−2 2 x +x−2 Определение. Рациональные дроби следующих типов: A A 1) , 2) , k = 2, 3, K, x−a ( x − a) k Mx + N Mx + N 3) , 4) , l = 2, 3, K x + px + q 2 ( x + px + q) l 2 16
  • 17.
    где A, V, N , a, p, q – действительные числа, x 2 + px + q не имеет дейст- вительных корней называют простейшими рациональными дробями. P( x) Теорема. Пусть – правильная рациональная дробь, в которой Q ( x) P (x) и Q (x) – многочлены аргумента x , и многочлен Q (x) представим в виде Q( x) = ( x − a) k ( x 2 + px + q) l , k = 0, 1, 2,K, l = 0, 1, 2,K . Тогда дробь P( x) разлагается единственным образом на сумму конечного числа про- Q( x) стейших дробей по правилу P( x) A A2 Ak = 1 + +L+ + Q ( x) x − a ( x − a ) 2 ( x − a) k M 1 x + N1 M x + N2 M x + Nl + + 2 2 +L+ 2 l , x + px + q ( x + px + q) 2 2 ( x + px + q) l где A1 , A2 , K, Ak , M 1 , M 2 , K , M l , N1 , N 2 , K, N l – действительные числа, которые можно найти методом неопределенных коэффициентов. Замечание. Эта теорема имеет обобщение на случай представления много- члена Q (x ) в виде произведения нескольких линейных множителей и несколь- ких квадратичных множителей со своими степенями. 2x + 1 Пример3.3. Разложить дробь на сумму простейших дробей. x + 2x2 + 2x + 1 3 Решение. Разлагаем знаменатель рассматриваемой дроби на множители: x 3 + 2 x 2 + 2 x = 1 = ( x + 1)( x 2 + x + 1) . Тогда, используя теорему, данная дробь разложится на сумму простейших дробей следующим образом: 17
  • 18.
    2x + 1 2x + 1 A Bx + C = = + 2 . x + 2 x + 2 x + 1 ( x + 1)( x + x + 1) x + 1 x + x + 1 3 2 2 Далее используем метод неопределенных коэффициентов для нахождения чисел A, B, C : 1) в получившемся равенстве приведем левую и правую части к общему 2x + 3 A( x 2 + x + 1) + ( x + 1) Bx + C знаменателю – = ; ( x + 1)( x 2 + x + 1) ( x + 1)( x 2 + x + 1) 2) для того, чтобы последнее равенство стало тождеством приравниваем числители левой и правой дробей этого равенства. Получаем 2 x + 3 = A( x 2 + x + 1) + ( x + 1) Bx + C . После перегруппировки в правой части получим 2 x + 3 = ( A + B) x 2 + ( A + C + B) x + ( A + C ) . 3) Приравнивая коэффициенты при одинаковых степенях аргумента x , т.е. при x 2 , x , x 0 (свободный член), в левой и правой частях тождест- ва, получаем линейную систему уравнений для нахождения неизвест- ных коэффициентов A, B, C : x2 A + B = 0   x A + C + B = 2 .  x0 A + C = 3  4) Решая полученную систему находим A = 1 , B = −1, C = 2 . 2x + 3 Таким образом разложение данной дроби на сумму x + 2x2 + 2x + 1 3 простейших дробей имеет вид 2x + 3 1 −x+2 = + 2 . x + 2x + 2x + 1 x + 1 x + x + 1 3 2 Пример 3.4. Разложить на сумму простейших дробей дробь 5 x 2 − 14 x + 11 . x 3 − 3x 2 + 3 x − 1 18
  • 19.
    Решение. Так какx 3 − 3 x 2 + 3 x − 1 = ( x − 1) 3 , то, согласно теореме о раз- ложении правильной рациональной дроби на сумму простейших дробей, по- 5 x 2 − 14 x + 11 A B C лучим = + + . x 3 − 3x 2 + 3x − 1 x − 1 ( x − 1) 2 ( x − 1) 3 Далее, приводя к общему знаменателю обе части полученного равенства и приравнивая получившиеся после этого числители, получим равенство 5 x 2 − 14 x + 11 = Ax 2 + (−2 A + B ) x + ( A − B + C ) . Откуда, приравнивая коэффициенты при одинаковых степенях аргумента x , получаем систему линейных уравнений относительно неизвестных A, B, C вида x2 A = 5   x A− 2 A + B = −14  .  x 0 A − B + C = 11  Из полученной системы получаем A = 5 , B = −4 , C = 2 . Следовательно разложение данной дроби на сумму простейших дробей 5 x 2 − 14 x + 11 5 −4 2 примет вид = + + . x − 3x + 3 x − 1 x − 1 ( x − 1) 3 2 2 ( x − 1) 3 3.2. Интегрирование простейших рациональных дробей. Как было сказано выше, неправильную рациональную дробь можно представить в виде суммы многочлена (целой части) и правильной рацио- нальной дроби, а правильную рациональную дробь, в свою очередь, можно представить суммой простейших рациональных дробей. Следовательно, не- правильная рациональная дробь представима в виде суммы многочлена и простейших рациональных дробей. Поэтому интегрирование неправильной рациональной дроби сводится интегрированию многочлена (что не представ- ляет трудностей) и интегрированию простейших рациональных дробей. Рассмотрим вопрос об интегрировании простейших рациональных дро- бей. 19
  • 20.
    A d ( x − a) 1) ∫ x − a dx = A∫ x−a = A ln | x − a | +C . A 1 ∫ ( x − a) k dx = A∫ ( x − a) −k 2) d ( x − a) = A ⋅ ⋅ ( x − a) − k +1 + C = − k +1 A 1 = ⋅ +C. 1 − k ( x − a ) k −1 Mx + N 3) Чтобы найти интеграл ∫ x 2 + px + q dx у квадратного трехчлена в знаменателе выделим полный квадрат двучлена: p  p2  2  x + px + q =  x +  +  q − 2 .  2   4  p Далее сделаем замену следующую переменной интегрирования: x + =t. 2 p Тогда x = t − , dx = dt . Следовательно, учитывая линейные свойства неоп- 2 ределенного интеграла, получим следующую цепочку равенств:  p Mp M t −  + N Mt − +N Mx + N dx = ∫  2 ∫ x 2 + px + q  p2  dt = ∫  2 p2  dt = t2 + q −    t2 + q −    4   4  t  Mp  dt =M∫ dt +  N − ∫ =  p2   2  2  p2  t2 + q −   t + q −   4    4  M  2  p2   Mp  1 t = ln t +  q −   +  N − ⋅ ⋅ arctg +C = 2   4    2  p 2 p 2 q− q− 4 4 = M ( ln x 2 + px + q + ) 2 N − Mp ⋅ arctg 2x + p +C. 2 4q − p 2 4q − p 2 2−x Пример3.5. Найти интеграл ∫ x 2 + 4 x + 6 dx . 20
  • 21.
    Решение. Подынтегральная функцияявляется простейшей рациональ- ной дробью третьего типа, так как степень числителя меньше степени знаме- нателя и в знаменателе стоит квадратный трехчлен не имеющий действи- тельных корней. Поэтому решаем следующим образом: • Выделяем полный квадрат в квадратном трехчлене o x 2 + 4 x + 6 = ( x + 2) 2 + 2 ; • делаем подстановку x + 2 = t , тогда x = t − 2 , dx = dt ; • находим интеграл 2−x 2 − (t − 2) dt t ∫ x 2 + 4 x + 6 dx = ∫ t +2 2 dt = 4∫ 2 t +2 −∫ 2 t +2 dt = 4 t 1 4 x+2 1 = arctg − ln(t 2 + 2) + C = arctg − ln( x 2 + 4 x + 6) + C . 2 2 2 2 2 2 Mx + N 4) Чтобы найти интеграл ∫ ( x 2 + px + q) k dx ( k > 2 ), аналогично выше p изложенному, делаем замену переменной интегрирования: x + =t. 2 Тогда получим  p Mp M t −  + N Mt − +N Mx + N  2 ∫ ( x 2 + px + q) k dx = ∫  2  k dt = ∫  2  2 2  k dt =    t2 + q − p  t +  q − p    4    4        t  Mp  dt =M∫ dt +  N − ∫ =  2   k k  2  2    2   t +  q − p  t 2 +  q − p    4    4        M 1  Mp  dt = ⋅ k −1 +N − ∫ . 2(1 − k )   2    2    2   k t2 +  q − p  t 2 + q − p       4    4     x +1 Пример 3.6. Найти интеграл ∫ ( x 2 − 4 x + 5) 2 dx . 21
  • 22.
    Решение. Подынтегральная функцияявляется правильной рациональ- ной дробью, так как степень числителя меньше степени знаменателя, а квад- ратный трехчлен в знаменателе не имеет действительных корней, поэтому в квадратном трехчлене выделяем полный квадрат: x 2 − 4 x + 5 = ( x − 2) 2 + 1 и делаем подстановку: x − 2 = t (тогда x = t + 2 , dx = dt ). Таким образом полу- чим следующую цепочку равенств x +1 t +3 t dt ∫ ( x 2 − 4 x + 5) 2 dx = ∫ (t 2 + 1) 2 dt = ∫ (t 2 + 1) 2 dt + 3∫ (t 2 + 1) 2 = 1 dt =− + 3∫ 2 . 2(t 2 + 1) (t + 1) 2 dt Найдем интеграл ∫ (t 2 + 1) 2 следующим образом: dt t 2 +1− t 2 dt t 2 dt t ⋅ t dt ∫ (t 2 + 1) 2 (t + 1) 2 =∫ 2 dt = ∫ 2 −∫ 2 t + 1 (t + 1) 2 = arctg t − ∫ 2 (t + 1) 2 . Так как   по частям :  t ⋅ t dt     t 1 dt ∫ (t 2 + 1) 2 = u = t ⇒ du = dt , = − ∫ 2 2(t + 1) 2 t + 1 2 =  t dt 1 1  dv = 2 ⇒ v = ⋅ 2 .   (t + 1) 2 2 t +1   t 1 = − arctg t + C , 2(t 2 + 1) 2 то dt  t 1  3 t ∫ (t 2 + 1) 2 = arctg t −  2 − arctg t  = arctg t − 2  2(t + 1) 2   2  2(t + 1) +C. Следовательно x +1 1 3 t  9 1 + 3t ∫ x 2 − 4x + 5 dx = − 2 + 3 arctg t − 2 2(t + 1)  2  = arctg t − 2  2 2(t + 1)  2(t + 1) +C = 9 3x − 5 = arctg ( x − 2) − +C. 2 2( x 2 − 4 x + 5) 22
  • 23.
    4. ИНТЕГРИРОВАНИЕ ТРИГОНОМЕТРИЧЕСКИХ ВЫ- РАЖЕНИЙ. 4.1. Интегралы вида ∫ sin ax cos bx dx , ∫ cos ax cos bx dx , ∫ sin ax sin bx dx . Использование тригонометрических формул 1 sin α cos β = (sin(α + β ) + sin(α − β )) , 2 1 cosα cos β = (cos(α + β ) + cos(α − β ) ) , 2 1 sin α sin β = − (cos(α + β ) + cos(α − β )) = 1 (cos(α − β ) − cos(α + β )) 2 2 дает возможность произведение тригонометрических функций представить в виде суммы. А именно: 1 А) используя формулу sin α cos β = (sin(α + β ) + sin(α − β )) 2 получим sin ax cos bx = 1 (sin(a + b) x + sin(a − b) x) , следовательно 2 1 ∫ sin ax cos bx dx = 2 ∫ (sin( a + b) x + sin( a − b) x )dx = 1  cos( a + b) x cos(a − b) x  = − − +C; 2 a+b a−b  1 Б) применяя формулу cosα cos β = (cos(α + β ) + cos(α − β ) ) 2 1 имеем cos ax cos bx = (cos(a + b) x + cos(a − b) x ) , следовательно 2 1 ∫ cos ax cos bx dx = (cos(a + b) x + cos(a − b) x ) dx = 2∫ 1  sin( a + b) x sin( a − b) x  =  + +C; 2 a + b a−b  В) согласно формуле 1 sin α sin β = − (cos(α + β ) + cos(α − β )) = 1 (cos(α − β ) − cos(α + β )) 2 2 23
  • 24.
    1 Получаем, что sinax sin bx = (cos(a − b) x − cos(a + b) x ) , следовательно 2 1 ∫ sin ax sin bx dx = (cos(a − b) x − cos(a + b) x )dx = 2∫ 1  sin( a − b) x sin( a + b) x  =  − . 2 a − b a+b  Пример 4.1. Найти интеграл ∫ cos 8 x cos 6 x dx . Решение. Чтобы найти этот интеграл воспользуемся формулой 1 cosα cos β = (cos(α + β ) + cos(α − β ) ) . 2 Тогда 1  sin 14 x sin 2 x  ∫ cos 8 x cos 6 x dx = 2 ∫ (cos14 x + cos 2 x )dx = 2  1 + +C =  14 2  1 1 = sin 14 x + sin 2 x + C . 28 4 4.2. Интегралы вида ∫ sin n x cos m x dx , n ∈ N , m ∈ N . Для нахождении интегралов вида ∫ sin x cos m x dx , где n ∈ N , m ∈ N , n целесообразно использовать следующие тригонометрические формулы 1 sin 2 x = (1 − cos 2 x ) , cos 2 x = 1 (1 + cos 2 x ) , 2 2 1 sin x cos x = sin 2 x , cos 2 x + sin 2 x = 1 . 2 При решении интегралов вида ∫ sin n x cos m x dx , где n ∈ N , m ∈ N , возможны несколько случаев. Случай 1 – число n ∈ N является нечетным, т.е n = 2k + 1, k ∈ N . В этом случае sin n x представляем в виде произведения, выделяя множитель sin x , то есть ( ) k sin n x = sin 2k +1 = sin 2k x ⋅ sin x = sin 2 x ⋅ sin x . 24
  • 25.
    Далее, поскольку из формулы cos 2 x + sin 2 x = 1 следует, что sin 2 x = 1 − cos 2 x , получим, окончательно, ( ) k sin n x = 1 − cos 2 x ⋅ sin x . Таким образом ∫ sin n ( ) k x cos m x dx = ∫ sin 2 k +1 x cos m x dx = ∫ sin 2 x cos m x sin x dx = ( ) k = ∫ 1 − cos 2 x cos m x sin x dx . Поскольку sin x dx = d (cos x ) , то, вводя новую переменную интегриро- вания как t = cos x , получим, что sin x dx = − dt , следовательно, после замены переменной интегрирования ∫ sin n ( ) k x cos m x dx = − ∫ 1 − t 2 t m dt . ∫ (1 − t ) t 2 k В интеграле m dt раскрывая скобки в подынтегральной функции получим интеграл от степенных функций, интегрирование которых очевид- но. Случай 2 – число m ∈ N является нечетным, т.е. m = 2l + 1, l ∈ N . В этом случае поступают аналогично первому случаю, а именно, cos m x представляем в виде произведения, выделяя множитель cos x , то есть ( cos m x = cos 2l +1 = cos 2l x ⋅ cos x = cos 2 x ⋅ cos x . ) l Далее, поскольку из формулы cos 2 x + sin 2 x = 1 следует, что cos 2 x = 1 − sin 2 x , получим, окончательно, ( ) l cos m x = 1 − sin 2 x ⋅ cos x . Таким образом, ∫ sin x cos m x dx = ∫ sin n x cos 2l +1 x dx = ∫ sin n x cos 2l x cos x dx = n ( ) l = ∫ sin n x 1 − sin 2 x cos x dx . 25
  • 26.
    Поскольку cos xdx = d (sin x ) , то, вводя новую переменную интегриро- вания как t = sin x , получим, что cos x dx = dt , следовательно, после замены переменной интегрирования ∫ sin n ( x cos m x dx = ∫ t n 1 − t 2 ) l dt . Получившийся интеграл ∫ t n 1 − t 2 ( )l dt легко находится. Случай 3 – числа n ∈ N , m ∈ N являются нечетными одновременно, т.е. n = 2k + 1, k ∈ N , m = 2l + 1, l ∈ N . В этом можно использовать один из рассмотренных выше случаев. Пример 4.2. Найти интеграл ∫ sin 8 x cos 5 x dx . Решение. Поскольку cos 5 x = cos 4 x cos x = (cos 2 x) 2 cos x = (1 − sin 2 x) 2 cos x получим ∫ sin x cos 5 x dx = ∫ sin 8 x (1 − sin 2 x ) 2 cos x dx . 8 Производя замену переменной интегрирования как t = sin x (следовательно cos x dx = dt ) получим t 9 2t 11 t 13 ∫ sin x cos x dx = ∫ t (1 − t ) dt = ∫ (t − 2t + t )dt = − + +C. 8 5 8 2 2 8 10 12 9 11 13 Следовательно, после возврата к переменной x , получим 1 2 1 ∫ sin x cos5 x dx = sin 9 x − sin11 x + sin 13 x + C . 8 9 11 13 Случай 4 – числа n ∈ N , m ∈ N являются четными т.е. n = 2k , k ∈ N , m = 2l , l ∈ N . Здесь удобно преобразовывать подынтегральную функцию, используя • при n ≠ m формулы 1 sin 2 x = (1 − cos 2 x ) , cos 2 x = 1 (1 + cos 2 x ) , 2 2 • при n = m формулу 26
  • 27.
    1 sin x cos x = sin 2 x . 2 В результате применения этих формул • при n ≠ m интеграл приведется к виду ∫ sin x cos m x dx = ∫ sin 2 k x cos 2l x dx = ∫ (sin 2 x ) k (cos 2 x) l dx = n k l 1  1  1 = ∫  (1 − cos 2 x)   (1 + cos 2 x)  dx = k +l ∫ (1 − cos 2 x) k (1 + cos 2 x) l dx . 2  2  2 Возводя биномы 1 − cos 2 x , 1 + cos 2 x в соответствующие степени и раскры- вая скобки, подынтегральная функция примет вид суммы, члены которой со- держат четные и нечетные степени cos 2 x . Далее, используя линейные свой- ства неопределенного интеграла, интеграл ∫ sin x cos m x dx преобразуется в n сумму рассмотренных выше интегралов; • при n = m интеграл приведется к виду n 1  1 ∫ sin x cos x dx = ∫ sin x cos x dx = ∫  2 sin 2 x  dx = 2 n ∫ sin 2 x dx . n m n n n   Далее, поскольку число n = 2k , k ∈ N , получим 1 1 1 ∫ sin x cos m x dx = ∫ sin 2 x dx = 2 2 k ∫ sin 2 x dx = 4 k ∫ (sin 2 x) dx = n n 2k 2 k n 2 k 1 1  1 = k ∫  (1 − cos 4 x)  dx = n ∫ (1 − cos 4 x) k dx . 4 2  8 Далее, раскрывая в подынтегральной функции скобки и используя линейные свойства интеграла, получим сумму интегралов, каждый из которых будет соответствовать одному из четырех выше рассмотренных случаев. Пример 4.3. Найти интеграл ∫ sin 2 x cos 2 x dx . Решение. 27
  • 28.
    2 1  1 ∫ sin x cos x dx = ∫ (sin x cos x) dx =∫  2 sin 2 x  dx = 4 ∫ sin 2 x dx = 2 2 2 2   1 1 1 1  x 1 = ⋅ ∫ (1 − cos 4 x) dx =  x − sin 4 x  + C = − sin 4 x + C . 4 2 8 4  8 32 Пример 4.4. Найти интеграл ∫ sin 2 x cos 4 x dx . Решение. 2 1  1  ∫ sin x cos x dx = ∫ sin x (cos x) dx = ∫  2 (1 − cos 2 x)  2 (1 + cos 2 x)  dx = 2 4 2 2 2    1 1 1 = ⋅ ∫ (1 − cos 2 x)(1 + cos 2 x) 2 dx = ∫ (1 + cos 2 x − cos 2 2 x − cos3 2 x) dx = 2 4 8 1 1 1 1 = ∫ dx + 8 ∫ cos 2 x dx − 8 ∫ cos 2 x dx − 8 ∫ cos 2 x dx . 2 3 8 Так как 1 1 • 8 ∫ dx = 8 x + C ; 1 1 • 8 ∫ cos 2 x dx = 16 sin 2 x + C ; 1 1 1 1 1 1  • ∫ cos 2 x dx = 8 ∫ 2 (1 + cos 4 x)dx = 16 ∫ (1 + cos 4 x)dx = 16  x + 4 sin 4 x  + C = 2 8   1 1 = x + sin 4 x + C ; 16 64 1 1 1 • ∫ cos 2 x dx = 8 ∫ cos 2 x cos 2 x dx = 8 ∫ (1 − sin 2 x) cos 2 x dx = 3 2 2 8 1 1 1 8∫ = (cos 2 x − sin 2 2 x cos 2 x) dx = ∫ cos 2 x dx − ∫ sin 2 2 x cos 2 x dx , 8 8 28
  • 29.
    поскольку 1 1 8 ∫ cos 2 x dx = 16 sin 2 x + C , 1  1  ∫ sin 2 x cos 2 x dx =  замена : t = sin 2 x ⇒ cos 2 x dx = 2 t  = 2 8   1 1 2 1 t3 1 = ∫ t dt = ⋅ + C = sin 3 2 x + C , 8 2 16 3 48 1 1 1 ∫ cos 2 x dx = 16 sin 2 x − 48 sin 2 x + C . 3 3 то 8 Следовательно 1 1 1 1  1 1  ∫ sin x cos 4 x dx = x + sin 2 x −  x + sin 4 x  −  sin 2 x − sin 3 2 x  + C = 2 8 16  16 64   16 48  1 1 1 = x − sin 4 x + sin 3 2 x + C . 16 64 48 4.3. Интегралы вида ∫ R(sin x, cos x) dx , где R(sin x, cos x) является ра- циональной функцией аргументов sin x и cos x . Интегралы указанного вида приводятся к интегралам от рациональных функ- x ций с помощью тригонометрической подстановки tg = t , где x ∈ ( −π ; π ) . 2 x (Тригонометрическую подстановку tg = t принято называть универсальной 2 тригонометрической подстановкой.) x Выразим sin x и cos x через t используя подстановку tg = t . Получим 2 29
  • 30.
    x x 2tg 1 − tg 2 2 = 1− t . 2 2 2t sin x = = , cos x = 1 + tg 2 x 1+ t2 1 + tg 2 x 1+ t2 2 2 x Из того, что tg = t следует, что 2 2 x = 2 arctg t , dx = dt . 1+ t2 Таким образом  2t 1 − t 2  2 ∫ R (sin x, cos x) dx = ∫ R   1 + t 2 , 1 + t 2  ⋅ 1 + t 2 dt = ∫ R1 (t ) dt ,    Где R1 (t ) является рациональной функцией аргумента t . dx Пример 4.5. Найти интеграл ∫ sin x . Решение. 2 dx  x  1 + t 2 dt = 2 1+ t2 ∫ sin x = подстановка : tg 2 = t  = ∫ 2t   ∫ 1 + t 2 ⋅ 2t dt = 1+ t2 dt  x x =∫ = ln | t | +C = обратная подстановка : t = tg  = ln | tg | +C . t  2 2 dx Пример 4.6. Найти интеграл ∫ 4 sin x + 3 cos x + 5 . Решение. 2 dx  x  1+ t2 ∫ 4 sin x + 3 cos x + 5 = подстановка : tg 2 = t  = ∫ 2t   1− t2 dt = 4⋅ + 3⋅ +5 1+ t2 1+ t2 2 1+ t2 2 1+ t2 dt dt =∫ 2 dt = ∫ ⋅ 2 dt = ∫ 2 =∫ = 2t + 8t + 8 1 + t 2(t + 4t + 4) 2 t + 4t + 4 (t + 2) 2 1+ t2 30
  • 31.
    1 1 =− +C =− +C. t+2 x tg + 2 2 Замечание. Если в интеграле ∫ R (sin x, cos x) dx , где R(sin x, cos x) яв- ляется четной функцией аргументов sin x и cos x , т.е. подынтегральная функция R(sin x, cos x) содержит sin x и cos x только в четных степенях, либо R (− sin x, − cos x) = R (sin x, cos x) , то удобно применять подстановку tg x = t . Тогда, если tg x = t . то dt x = arctg t , dx = , 1+ t2 tg 2 x t2 1 1 sin x = 2 = , cos 2 x = = 1 + tg x 1 + t 2 2 1 + tg x 1 + t 2 2 и, следовательно,  t2 1  dt ∫ R(sin x, cos x) dx = ∫ R 1 + t 2 , 1 + t 2  1 + t 2 = ∫ R1 (t ) dt ,     где R1 (t ) является рациональной функцией аргумента t . dx Пример 4.7. Найти интеграл ∫ sin 2 x + 2 sin x cos x − cos 2 x . 1 Решение. Подынтегральная функция явля- sin x + 2 sin x cos x − cos 2 x 2 ется четной относительно sin x и cos x , следовательно воспользуемся под- становкой tg x = t . Тогда t 1 sin x = , cos x = . 1 + t2 1+ t2 31
  • 32.
    И получаем следующуюцепочку равенств dt dx 1+ t2 ∫ sin 2 x + 2 sin x cos x − cos 2 x = ∫ t 2 t 1 1 = + 2⋅ ⋅ − 1 + t2 1+ t2 1+ t2 1+ t 2 dt dt dt 1 t +1− 2 =∫ =∫ =∫ = ln +C = t 2 + 2t − 1 (t + 1) 2 − 2 (t + 1) 2 − ( 2 ) 2 2 2 t + 1 + 2 1 tg x + 1 − 2 = ln +C. 2 2 tg x + 1 + 2 4.4. Интегралы вида ∫ R (sin x) cos x dx , где R(sin x) является рациональ- ной функцией аргумента sin x . Интегралы этого вида при использовании подстановки sin x = t приво- дятся к интегралам вида ∫ R (t ) dt , где R(t ) – рациональная функция аргумен- та t . cos x Пример 4.8. Найти интеграл ∫ 4 + sin 2 x dx . Решение. ∫ 4 + sin 2 x dx = {подстановка : sin x = t ⇒ cos x dx = dt } = ∫ cos x dt = 4 + t2 1 t 1  sin x  = arctg + C = arctg   +C. 2 2 2  2  4.5. Интегралы вида ∫ R (cos x ) sin x dx . 32
  • 33.
    Интегралы данного видаприводятся к интегралам вида ∫ R(t ) dt , где R(t ) – рациональная функция аргумента , при использовании подстановки cos x = t . sin x Пример 4.9. Найти интеграл ∫ 2 + cos x dx . Решение. ∫ 2 + cos x dx = {cos x = t ⇒ sin x dx = −dt} = − ∫ sin x dt = − ln | 2 + t | +C = 2+t = − ln | 2 + cos x | +C . Замечание. Если в интеграле ∫ R (sin x, cos x) dx , где R (sin x, cos x ) яв- ляется рациональной функцией аргументов sin x и cos x , подынтегральная функция R(sin x, cos x) содержит sin x и cos x только в четных степенях, то удобно применять подстановку tg x = t . dx 4.6. Интегралы вида ∫ sin m x cos n x , где m ∈ N , n ∈ N . Подстановкой tg x = t данный интеграл приводится к интегралу от ра- циональной функции следующим образом: m n −2 dx  1 2 ( ∫ sin m x cos n x = ∫ 1 + t 2  1 + t 2 ) 2 dt .   dx В частности, к интегралу вида ∫ sin m x cos n x , где m∈ N , n ∈ N сводят- ся следующие интегралы: dx x • интеграл вида ∫ sin m x , используя прежде подстановку 2 = t , т.е. 33
  • 34.
    dx x  1 dt ∫ sin m x =  2 = t  = 2 m−1 ∫ sin m t cos m t ;   dx π • интеграл вида ∫ cos n x , используя прежде подстановку x + 2 =t и  π формулу cos x = sin x +  , получим  2 dx dt ∫ cos n x = ∫ sin n t . Надлежащие преобразования получившегося интеграла описаны выше. 5. ИНТЕГРИРОВАНИЕ ПРОСТЕЙШИХ ИРРАЦИОНАЛЬ- НОСТЕЙ. 5.1. Интегралы с линейной иррациональностью. Если подынтегральная функция содержит только линейные иррацио- m1 m2 нальности вида (ax + b) , (ax + b) n1 n2 , …, где a ∈ R , a ≠ 0 , b ∈ R , m1 , n1 , m2 , n2 –целые числа, то полезна подстановка ( ax + b ) = t s , где s – наименьшее общее кратное чисел n1 , n2 . … . С помощью такой подстановки интеграл с линейной иррациональностью преобразуется в интеграл от рациональной функции. ∫ dx Пример 5.1. Найти интеграл 2 1 . (2 x + 1) 3 − (2 x + 1) 2 Решение. Здесь подынтегральная функция содержит линейные ирра- 2 1 циональности (2 x + b) 3 и (2 x + b) 2 . Следовательно n1 = 3 , n2 = 2 , а наи- меньшее общее кратное этих чисел s = 6 . 34
  • 35.
    1 Применим подстановку 2 x + 1 = t 6 . Тогда x = (t 6 − 1) , dx = 3t 5 dt . 2 Таким образом, после замены переменной интегрирования получим dx 3t 5 3t 5 3t 2  1  ∫ 2 1 = ∫ 4 3 dt = ∫ 3 t −t t (t − 1) dt = ∫ t −1 dt = 3∫  t + 1 +  dt = t −1 (2 x + 1) 3 − (2 x + 1) 2  1  t 2   ( 2 x + 1) 3 1 1  = 3 + t + ln | t − 1 |  + C = 3 2  + ( 2 x + 1) 6 + ln (2 x + 1) 6 − 1  + C .    2    5.2. Интегралы с квадратичной иррациональностью. dx • Интегралы вида ∫ ax 2 + bx + c , где a , b , c – действительные числа. Интегралы такого вида путем выделения полного квадрата из квадрат- ного трехчлена, в зависимости от знака числа а, приводятся к одному из таб- личных интегралов. dx Пример 5.2. Найти интеграл ∫ x 2 + 2x + 5 . Решение. В квадратном трехчлене x 2 + 2 x + 5 выделим полный квад- рат: x 2 + 2 x + 5 = ( x + 1) 2 + 4 . Тогда = {замена x + 1 = t ⇒ x = t − 1, dx = dt } = dx dx ∫ x + 2x + 5 2 =∫ ( x + 1) + 4 2 dt =∫ = ln t + t 2 + 4 + C = ln x + 1 + x 2 + 2 x + 5 + C . t +4 2 dx Пример 5.3. Найти интеграл ∫ − 3x + 4 x − 1 2 . Решение. Выделяя в полный квадрат в квадратном трехчлене − 3 x 2 + 4 x − 1 получим  2 4 1   2 2 2 1   1  2  − 3x + 4 x − 1 = −3 x − x +  = −3 2   x −  −  = 3 −  x − 2   .    3 3  3 9 9  3     35
  • 36.
    Следовательно dx dx 1 dx ∫ =∫ 1  = ∫ = − 3x 2 + 4 x − 1 2  2 3 2 1  2 3 −  x −   −x −  9  3  9  3    2 2  1 dt 1 =  замена : x − = t ⇒ x = t + , dx = dt  =  3 3  3 ∫ 1 2 = 3 ⋅ arcsin(3t ) + C = −t 9 1   2  1 = arcsin  3 x −   + C = arcsin(3x − 2) + C . 3   3  3 Ax + B • Интегралы вида ∫ ax + bx + c 2 dx , где A , B , a , b , c – действитель- ные числа. Чтобы найти такой интеграл надо в числителе выделить производную квадратного трехчлена, стоящего под знаком корня, и почленным делением разложить на сумму двух интегралов, один из которых элементарными пре- образованиями приводится к табличному интегралу , а другой интегралом dx вида ∫ ax + bx + c 2 , который рассмотрен выше. 5x − 3 Пример 5.4. Найти интеграл ∫ 2x 2 + 8x + 1 dx . Решение. Найдем производную квадратного трехчлена, стоящего под знаком корня: ( 2 x 2 + 8 x + 1)′ = 4 x + 8 . Выделим в числителе производную квадратного трехчлена: 5 5 x − 3 = ( 4 x + 8) − 13 . 4 36
  • 37.
    Таким образом, послепреобразования числителя и почленного деле- ния, получим следующую цепочку равенств: 5 ( 4 x + 8) − 13 5x − 3 5 4x + 8 dx ∫ 2x 2 + 8x + 1 dx = ∫ 4 2 x 2 + 8x + 1 dx = ∫ 4 2x 2 + 8x + 1 dx − 13∫ 2x 2 + 8x + 1 . Найдем каждое слагаемое правого выражения этого равенства. Первое слагаемое: 5 4 4x + 8 2 { 5 dt ∫ 2 x 2 + 8 x + 1 dx = 2 x + 8 x + 1 = t ⇒ (4 x + 8)dx = dt = 4 ∫ t = } 5 5 = ⋅2 t +C = 2 x 2 + 8x + 1 + C 4 2 , Второе слагаемое: dx dx 13 dx 13∫ = 13∫ = ∫ = 2x 2 + 8x + 1  1 2 x + 4x + 1 2 x 2 + 4 x +  2  2 2 = {x + 2 = t ⇒ x = t − 2, dx = dt} = 13 dx 13 dt 2∫ 2∫ = = 7 7 ( x + 2) 2 − t2 − 2 2 13 7 13 1 = ln t + t 2 − + C = ln x + 2 + x 2 + 4 x + + C . 2 2 2 2 Следовательно 5x − 3 5 13 1 ∫ 2 x 2 + 8x + 1 dx = 2 2 x 2 + 8x + 1 − 2 ln x + 2 + x 2 + 4 x + + C . 2 dx • Интегралы вида ∫ ( Ax + B) ax + bx + c 2 , где A , B , a , b , c – дейст- вительные числа, A ≠ 0 . 37
  • 38.
    1 Используя подстановку Ax + B = , этот интеграл приводится к рас- t dx смотренному выше интегралу вида ∫ ax + bx + c 2 , где a , b , c – действи- тельные числа. dx Пример 5.5. Найти интеграл ∫x 5x 2 − 2 x + 1 . Решение. 1 − dx  1 1 1 t2 ∫ x 5x 2 − 2 x + 1  t =  x = ⇒ dx = − 2 dt , t =  = ∫ t x 1 5 2 = − +1 t t2 t dt dt =∫ =∫ = ln t − 1 + t 2 − 2t + 5 + C = t 2 − 2t + 5 (t − 1) 2 + 6 1 1 2 1 − x + 5x 2 − 2 x + 1 = ln −1+ − + 5 + C = ln +C. x x2 x x dx Пример 5.6. Найти интеграл ∫ ( x + 1) x 2 + 3x + 3 . Решение. dx  1 1 1 1  ∫ ( x + 1) =  x + 1 = ⇒ x = − 1, dx = − 2 , t = x + 3x + 3  2 t t t = x + 1 1 − t2 dt 1 =∫ dt = ∫ = ln t + + t2 + t +1 + C = 1 1  2 1  t2 + t +1 2  − 1 + 3 − 1 + 3 t t  t  1 1 1 1 1 1 x 2 + 3x + 3 = ln + + + + 1 + C = ln + + +C. x +1 2 ( x + 1) 2 x +1 x +1 2 x +1 • Интегралы вида ∫ ax 2 + bx + c dx , где a , b, c – действительные числа, a ≠ 0 . 38
  • 39.
    Выделением полного квадратав квадратном трехчлене и применением линейной подстановки интеграл ∫ ax 2 + bx + c dx примет один из следую- щих видов: 1) при a > 0 получим интеграл вида ∫ t 2 + M dt , где M ∈ R ; 2) при a < 0 получим интеграл вида ∫ M − t 2 dt , где M ∈ R . Чтобы найти такие интегралы, сначала подынтегральную функцию представляют в виде дроби, в которой знаменателем является иррациональ- ность, а числителем – выражение, стоящее под знаком корня. Затем в преоб- разованной подынтегральной функции производят почленное деление, и та- ким образом исходный интеграл ( ∫ t 2 + M dt или ∫ M − t 2 dt ) преобразуют в сумму двух интегралов, один из которых является табличным, а другой ин- теграл находится интегрированием по частям один раз. После этого, выражая из полученного равенства исходный интеграл ( ∫ t 2 + M dt или ∫ M − t 2 dt ), получим окончательный ответ. Пример 5.7. Найти интеграл ∫ x 2 + 5 dx . Решение. x2 + 5  x2 5  x2 dx ∫ x + 5 dx = ∫ dx = ∫  + dx = ∫ dx + 5∫ 2  2  . x2 + 5  x +5 x2 + 5  x2 + 5 x2 + 5 Так как   по частям :  ∫ ∫ x 2     dx = u = x ⇒ du = dx,  = x x +5 − 2 x 2 + 5 dx ; x2 + 5  x dx  dv = ⇒ v = x 2 + 5   x2 + 5   39
  • 40.
    dx ∫ x +5 2 = ln x + x 2 + 5 + C , то ∫ x 2 + 5 dx = x x 2 + 5 − ∫ x 2 + 5 dx + 5 ln x + x 2 + 5 + C . Далее, выражая из полученного равенства ∫ x 2 + 5 dx , получим ответ: x 2 + 5 dx =  x x 2 + 5 + 5 ln x + x 2 + 5  + C . 1 ∫ 2    Пример 5.8. Найти интеграл ∫ 9 − x 2 dx . Решение. 9 − x2 dx x2 ∫ 9 − x 2 dx = ∫ 9− x 2 dx = 9∫ 9−x 2 −∫ 9−x 2 dx . Поскольку dx x ∫ 9 − x2 = arcsin 3 +C;     по частям :    2 x ∫ dx = u = x ⇒ du = dx,  = − x 9 − x + ∫ 9 − x dx , 2 2 9 − x2   x dx dv = ⇒ v = − 9 − x2    9 − x2   то ∫ 9 − x 2 dx = 9 arcsin x 3 ( − − x 9 − x 2 + ∫ 9 − x 2 dx + C . ) Следовательно 40
  • 41.
    1 x  ∫ 9 − x 2 dx =  9 arcsin + x 9 − x 2  + C . 2 3  • Тригонометрические подстановки. Интегралы с квадратичными иррациональностями вида a2 − x2 , a2 + x2 , x 2 − a 2 приводятся интегралам от рациональной относитель- но sin x и cos x функции с помощью надлежащей тригонометрической подстановки: 1) для иррациональности a 2 − x 2 удобна подстановка x = a sin t (или x = a cos t ), 2) для иррациональности a 2 + x 2 удобна подстановка x = a tg t (или x = a ctg t ), a 3) для иррациональности x 2 − a 2 удобна подстановка x = (или sin t a x= ). cos t Пример 5. 9. Найти интеграл ∫ 9 − x 2 dx . Решение.  x ∫ 9 − x 2 dx =  x = 3sin t ⇒ dx = 3 cos t dt , t = arcsin  =  3 = 3∫ 9 − 9 sin 2 t cos t dt = 9∫ 1 − sin 2 t cos t dt = 9∫ cos 2 t dt = 9 9 9 9 9 = 2 ∫ (1 + cos 2t )dt = 2 t + 4 sin 2t + C = 2 t + 2 sin t cos t + C = 9 9 9 x 9 x x2 = t + sin t 1 − sin 2 t + C = arcsin + ⋅ ⋅ 1 − +C= 2 2 2 3 2 3 9 41
  • 42.
    1 x  =  9 arcsin + x 9 − x 2  + C . 2 3  x 2 dx Пример 5.10. Найти интеграл ∫ x2 − 4 . Решение. x 2 dx  2 2 cos t 2 ∫ = x = x2 − 4  sin t ⇒ dx = − 2 sin t dt , t = arcsin  = x 4 2 cos t ⋅ 2 2 cos t cos t = − ∫ sin t sin t dt = −4∫ dt = −4∫ 3 dt = 4 −4 sin 3 t 1 − sin 2 t sin t cos t sin 2 t dt dt  t 2du  = −4∫ = − 4∫ =tg = u ⇒ t = 2arctg u, dt = = 3 sin t t 8 sin 3 cos 3 t  2 1 + u2  2 2 3  1 2 ( ) (1 + u 2 ) 3 (1 + u 2 ) 2 3 2du = −4 ∫  1 + 2  1 + u 2 2 = −8 ∫ 3 du = −8∫ du =  u  1 + u2 u (1 + u 2 ) u3  1 2   1 u2  = −8∫  3 + + u  du = −8 − 2 + 2 ln | u | +  + C .  2u u u   2  Далее, постепенно возвращаясь к старой переменной интегрирования путем обратных подстановок, получим x 2 dx x 2 x + x2 − 4 ∫ = x2 − 4 2 x − 4 + 2 ln 2 +C. 6. Интегралы от дифференциальных биномов. Интегралы от дифференциальных биномов ∫x (a + bx n ) p dx , где m, n, m p – рациональные числа, выражаются через элементарные функции только в 42
  • 43.
    m +1 трех случаях:когда p – целое число; когда – целое число, когда n m +1 + p – целое число. В каждом из этих случаев удобно применять свою n подстановку: 1) если p – целое число, то подстановка x = t s , где s – наименьшее общее кратное знаменателей дробей m и n ; m +1 2) если – целое число, то подстановка a + bx n = t s , где s – наи- n меньшее общее кратное знаменателей дробей m и n ; m +1 a 3) + p – целое число, то подстановка n + b = t r , где r – знаме- n x натель дроби p . dx Пример 6.1. Найти интеграл ∫ x4 1 + x2 , 1 dx − ∫ x4 = ∫ x (1 + x ) −4 Решение. 2 2 dx . 1+ x 2 1 Здесь m = −4 , n = 2 , p = − , a = 1 , b = 1. 2 m +1 − 4 +1 1 Поскольку + p= − = −2 – целое число, то применяем n 2 2 a подстановку вида n + b = t r , где где r – знаменатель дроби p . x 1 Так как m = −4 , n = 2 , p = − , a = 1, b = 1, r = 2 , то, окончательно, 2 1 получим подстановку 2 + 1 = t 2 . Следовательно, применяя данную подста- x новку, получим 43
  • 44.
    1 −1 − 1 − 3   2 + 1 = t ⇒ x = (t − 1) , x = (t − 1) 2 , dx = −(t 2 − 1) 2 t dt  2 2 2 2 dx x  ∫ x4 = 1 + x2  = 1 1+ x 2 1+ x 2  t = x 2 + 1 =  x 2 = x .   3 − − (t − 1) 2 2 t dt (t 2 − 1) 2 t (t 2 − 1) 2 t =∫ = −∫ dt = − ∫ dt = (t 2 − 1) −2 1 + (t 2 − 1) −1 3 3 1 t2 (t − 1) 2 2 1+ 2 (t − 1) 2 2 (t − 1) (t 2 − 1) (t 2 − 1) 2 t  t3  1 = −∫ 3 dt = − ∫ (t 2 − 1) dt = − − t  + C = t − t 3 + C = 3  t   3 (t 2 − 1) 2 1 (t 2 − 1) 2 = 1 + x2 1  1 + x2 −   3  + C = 3x 1 + x − 1 + x 2 2 2 ( ) + C = (2 x 3 2 − 1) 1 + x 2 +C. x 3 x   3x 3 3x3 dx Пример 6.2. Найти интеграл ∫ . x (4 x +1 ) 10 −10 dx − 1  1  2 1 +  ∫ ) ∫ Решение. = x x4 dx . x (4 x +1 10     1 1 Здесь m = − , n = , p = −10 , a = 1, b = 1, следовательно применим 2 4 подстановку вида x = t s , где s – наименьшее общее кратное знаменателей дробей m и n (т.е. s = 4 ), поскольку p = −10 – целое число. Тогда получим следующую цепочку равенств:   1  4= dx 4t 3 ∫ =  x = t ⇒ dx = 4t dt , t = x  ∫ 2 dt = 4 3 x ( 4 x +1 )10     t (t + 1)10 44
  • 45.
    t t +1−1 dt dt = 4∫ dt = 4∫ dt = 4 ∫ − 4∫ = (t + 1)10 (t + 1)10 (t + 1) 9 (t + 1)10  1   1  1 4 = 4 ⋅ −  − 4⋅−  8(t + 1) 8  +C =−  9(t + 1) 9  + +C =     2(t + 1) 8 9(t + 1) 9 1 4 =− + +C. ( 2 4 x +1 ) 8 ( 9 4 x +1 ) 9 7. Примеры для самостоятельного решения. Читателю предлагается самостоятельно решить следуюшие примеры (смотри: Минорский В.П. Сборник задач по высшей ма- тематике.: М. 1986.): 1264, 1265, 1267, 1270, 1272, 1273, 1275, 1276, 1281, 1282, 1284, 1286, 1288, 1292, 1297, 1298, 1302, 1305, 1308, 1309, 1311, 1314, 1315, 1322, 1330, 1331, 1332, 1336, 1338, 1339, 1341, 1345, 1346, 1353, 1357, 1358, 1360, 1363, 1368, 1369, 1372, 1371, 1373, 1376, 1379, 1377, 1378, 1380. 45