Что можно делать
с вещественными числами
и нельзя делать с целыми
числами
Ю. В. Матиясевич
Санкт-Петербургское отделение
Математического института им. В. А. Стеклова РАН
http://logic.pdmi.ras.ru/~yumat
Что можно делать
с вещественными числами
и нельзя делать с целыми
числами
Ю. В. Матиясевич
Санкт-Петербургское отделение
Математического института им. В. А. Стеклова РАН
http://logic.pdmi.ras.ru/~yumat
Что можно делать
с вещественными числами
и нельзя делать с целыми
числами
Часть 2. Десятая проблема Гильберта
Вторая лекция
Ю. В. Матиясевич
Санкт-Петербургское отделение
Математического института им. В. А. Стеклова РАН
http://logic.pdmi.ras.ru/~yumat
Диофантовы уравнения
Определение. Диофантово уравнение имеет вид
M(x1, . . . , xm) = 0,
где M – многочлен с целыми коэффициентами.
Диофантовы уравнения
Определение. Диофантово уравнение имеет вид
M(x1, . . . , xm) = 0,
где M – многочлен с целыми коэффициентами.
Диофант искал решения в (положительных) рациональных
числах
Диофантовы уравнения
Определение. Диофантово уравнение имеет вид
M(x1, . . . , xm) = 0,
где M – многочлен с целыми коэффициентами.
Диофант искал решения в (положительных) рациональных
числах
Гильберт спрашивал про решение диофантовых уравнений в
целых числах
Диофантовы уравнения
Определение. Диофантово уравнение имеет вид
M(x1, . . . , xm) = 0,
где M – многочлен с целыми коэффициентами.
Диофант искал решения в (положительных) рациональных
числах
Гильберт спрашивал про решение диофантовых уравнений в
целых числах
Мы будем заниматься решением уравнений в натуральных
числах 0, 1, 2, . . .
Диофантовы уравнения
Определение. Диофантово уравнение имеет вид
M(x1, . . . , xm) = 0,
где M – многочлен с целыми коэффициентами.
Диофант искал решения в (положительных) рациональных
числах
Гильберт спрашивал про решение диофантовых уравнений в
целых числах
Мы будем заниматься решением уравнений в натуральных
числах 0, 1, 2, . . .
Уравнения с параметрами
Семейство диофантовых уравнений имеет вид
M(a1, . . . , an, x1, . . . , xm) = 0,
где M – многочлен с целыми коэффициентами, переменные
которго разделены на две группы:
Уравнения с параметрами
Семейство диофантовых уравнений имеет вид
M(a1, . . . , an, x1, . . . , xm) = 0,
где M – многочлен с целыми коэффициентами, переменные
которго разделены на две группы:
параметры a1, . . . ,an;
Уравнения с параметрами
Семейство диофантовых уравнений имеет вид
M(a1, . . . , an, x1, . . . , xm) = 0,
где M – многочлен с целыми коэффициентами, переменные
которго разделены на две группы:
параметры a1, . . . ,an;
неизвестные x1, . . . ,xm.
Уравнения с параметрами
Семейство диофантовых уравнений имеет вид
M(a1, . . . , an, x1, . . . , xm) = 0,
где M – многочлен с целыми коэффициентами, переменные
которго разделены на две группы:
параметры a1, . . . ,an;
неизвестные x1, . . . ,xm.
Рассмотрим множество M такое, что
a1, . . . , an ∈ M ⇐⇒∃x1 . . . xm{M(a1, . . . , an, x1, . . . , xm) = 0}.
Уравнения с параметрами
Семейство диофантовых уравнений имеет вид
M(a1, . . . , an, x1, . . . , xm) = 0,
где M – многочлен с целыми коэффициентами, переменные
которго разделены на две группы:
параметры a1, . . . ,an;
неизвестные x1, . . . ,xm.
Рассмотрим множество M такое, что
a1, . . . , an ∈ M ⇐⇒∃x1 . . . xm{M(a1, . . . , an, x1, . . . , xm) = 0}.
Множества, имеющие такие представления называются
диофантовыми.
Перечислимые множества
Перечислимые множества
Определение. Множество M, состоящее из n-ок натуральных
чисел называется перечислимым, если можно написать
программу R, такую что
R-a1, . . . , an -
остановка, если a1, . . . , an ∈ M
вечная работа в противном случае



Гипотеза Martin’a Davis’а
Гипотеза Martin’a Davis’а
Тривиальный факт. Каждое диофантово множество является
перечислимым.
Гипотеза Martin’a Davis’а
Тривиальный факт. Каждое диофантово множество является
перечислимым.
Гипотеза M. Davis’а (начало 50-х). Каждое перечислимое
множество является диофантовым.
Гипотеза Martin’a Davis’а
Тривиальный факт. Каждое диофантово множество является
перечислимым.
Гипотеза M. Davis’а (начало 50-х). Каждое перечислимое
множество является диофантовым.
Гипотеза M. Davis’а была доказана в 1970 году.
DPRM-теорема. Понятия перечислимое множество и
диофантово множество совпадают.
Гипотеза Martin’a Davis’а
Тривиальный факт. Каждое диофантово множество является
перечислимым.
Гипотеза M. Davis’а (начало 50-х). Каждое перечислимое
множество является диофантовым.
Гипотеза M. Davis’а была доказана в 1970 году.
DPRM-теорема. Понятия перечислимое множество и
диофантово множество совпадают.
DPRM-теорема
DPRM-теорема. Понятия перечислимое множество и
диофантово множество совпадают.
DPRM-теорема
DPRM-теорема. Понятия перечислимое множество и
диофантово множество совпадают.
DPRM-теорема
DPRM-теорема. Понятия перечислимое множество и
диофантово множество совпадают.
Определение. Множество M, состоящее из n-ок натуральных
чисел называется перечислимым, если можно написать
программу R, такую что
R-a1, . . . , an -
остановка, если a1, . . . , an ∈ M
вечная работа в противном случае



DPRM-теорема
DPRM-теорема. Понятия перечислимое множество и
диофантово множество совпадают.
Определение. Множество M, состоящее из n-ок натуральных
чисел называется перечислимым, если можно написать
программу R, такую что
R-a1, . . . , an -
остановка, если a1, . . . , an ∈ M
вечная работа в противном случае



a1, . . . , an ∈ M ⇐⇒∃x1 . . . xm{M(a1, . . . , an, x1, . . . , xm) = 0}
An e-mail
An e-mail
Dear Professor,
you are wrong. I am a brilliant young programmer and
last night I wrote a sophisticated program in Java##.
My program solves Hilbert’s tenth problem in the
__positive__ sense. Namely, for every Diophantine
equation given as input, the program will print 1 or 0
depending on whether the equation has a solution or
not.
The attachment contains my ingenious program. You can
run it on your favorite Diophantine equations and see
how fast my program works.
Have a fun, Professor!
Первый шаг
Теорема (Martin Davis [1950]) Каждое перечислимое
множество M имеет "почти диофантово" представление
a1, . . . , an ∈ M ⇐⇒
∃z∀y≤z∃x1 . . . xm{P(a1, . . . , an, x1, . . . , xm, y, z) = 0}.
DPR-теорема
Определение. Множество M, состоящее из n-ок натуральных
чисел называется перечислимым, если можно написать
программу R, такую что
R-a1, . . . , an -
остановка, если a1, . . . , an ∈ M
вечная работа в противном случае



DPR-теорема
Определение. Множество M, состоящее из n-ок натуральных
чисел называется перечислимым, если можно написать
программу R, такую что
R-a1, . . . , an -
остановка, если a1, . . . , an ∈ M
вечная работа в противном случае



Теорема (Martin Davis, Hilary Putnam, Julia Robinson
[1961]). Для каждого перечислимого множества можно
построить его экспоненциально диофантово представление:
a1, . . . , an ∈ M ⇐⇒
∃x1 . . . xm{EL(a1, . . . , an, x1, . . . , xm) = ER(a1, . . . , an, x1, . . . , xm)}
где EL и ER – выражения, построенные по традиционным пра-
вилам из переменных и конкретных натуральных чисел с по-
мощью операций сложения, умножения и возведения в степень.
DPR-теорема
Определение. Множество M, состоящее из n-ок натуральных
чисел называется перечислимым, если можно написать
программу R, такую что
R-a1, . . . , an -
остановка, если a1, . . . , an ∈ M
вечная работа в противном случае



Теорема (Martin Davis, Hilary Putnam, Julia Robinson
[1961]). Для каждого перечислимого множества можно
построить его экспоненциально диофантово представление:
a1, . . . , an ∈ M ⇐⇒
∃x1 . . . xm{EL(a1, . . . , an, x1, . . . , xm) = ER(a1, . . . , an, x1, . . . , xm)}
где EL и ER – выражения, построенные по традиционным пра-
вилам из переменных и конкретных натуральных чисел с по-
мощью операций сложения, умножения и возведения в степень.
Регистровые машины
Регистровые машины
Регистровая машина имеет конечное количество регистров
R1, . . . ,Rn каждый из которых может содержать произвольно
большое натуральное число.
Регистровые машины
Регистровая машина имеет конечное количество регистров
R1, . . . ,Rn каждый из которых может содержать произвольно
большое натуральное число. Машина выполняет программу
состоящую из конечного числа инструкций снабженных
метками S1, . . . ,Sm. Когда машина выполняет инструкцию с
меткой Sk, мы говорим, что машина находится в состоянии Sk.
Регистровые машины
Регистровая машина имеет конечное количество регистров
R1, . . . ,Rn каждый из которых может содержать произвольно
большое натуральное число. Машина выполняет программу
состоящую из конечного числа инструкций снабженных
метками S1, . . . ,Sm. Когда машина выполняет инструкцию с
меткой Sk, мы говорим, что машина находится в состоянии Sk.
Инструкции бывают трёх типов:
Регистровые машины
Регистровая машина имеет конечное количество регистров
R1, . . . ,Rn каждый из которых может содержать произвольно
большое натуральное число. Машина выполняет программу
состоящую из конечного числа инструкций снабженных
метками S1, . . . ,Sm. Когда машина выполняет инструкцию с
меткой Sk, мы говорим, что машина находится в состоянии Sk.
Инструкции бывают трёх типов:
I. Sk: R + +;Si
Регистровые машины
Регистровая машина имеет конечное количество регистров
R1, . . . ,Rn каждый из которых может содержать произвольно
большое натуральное число. Машина выполняет программу
состоящую из конечного числа инструкций снабженных
метками S1, . . . ,Sm. Когда машина выполняет инструкцию с
меткой Sk, мы говорим, что машина находится в состоянии Sk.
Инструкции бывают трёх типов:
I. Sk: R + +;Si
II. Sk: R − −; Si;Sj
Регистровые машины
Регистровая машина имеет конечное количество регистров
R1, . . . ,Rn каждый из которых может содержать произвольно
большое натуральное число. Машина выполняет программу
состоящую из конечного числа инструкций снабженных
метками S1, . . . ,Sm. Когда машина выполняет инструкцию с
меткой Sk, мы говорим, что машина находится в состоянии Sk.
Инструкции бывают трёх типов:
I. Sk: R + +;Si
II. Sk: R − −; Si;Sj
III. Sk: STOP
Регистровые машины
Регистровая машина имеет конечное количество регистров
R1, . . . ,Rn каждый из которых может содержать произвольно
большое натуральное число. Машина выполняет программу
состоящую из конечного числа инструкций снабженных
метками S1, . . . ,Sm. Когда машина выполняет инструкцию с
меткой Sk, мы говорим, что машина находится в состоянии Sk.
Инструкции бывают трёх типов:
I. Sk: R + +;Si
II. Sk: R − −; Si;Sj
III. Sk: STOP
Lambek [1961], Melzak [1961], Minsky [1961], Minsky [1967],
Shepherdson и Sturgis [1963]
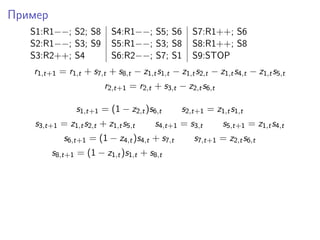
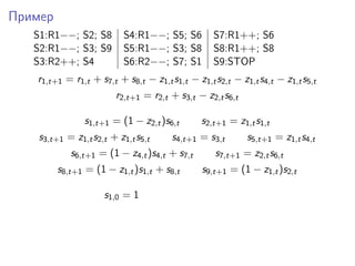
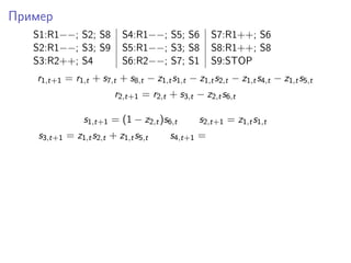
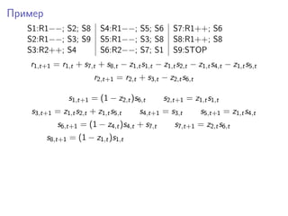
Пример
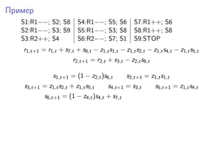
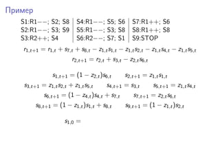
S1:R1−−; S2; S8 S4:R1−−; S5; S6 S7:R1++; S6
S2:R1−−; S3; S9 S5:R1−−; S3; S8 S8:R1++; S8
S3:R2++; S4 S6:R2−−; S7; S1 S9:STOP
Пример
S1:R1−−; S2; S8 S4:R1−−; S5; S6 S7:R1++; S6
S2:R1−−; S3; S9 S5:R1−−; S3; S8 S8:R1++; S8
S3:R2++; S4 S6:R2−−; S7; S1 S9:STOP
Начальное состояние S1
Пример
S1:R1−−; S2; S8 S4:R1−−; S5; S6 S7:R1++; S6
S2:R1−−; S3; S9 S5:R1−−; S3; S8 S8:R1++; S8
S3:R2++; S4 S6:R2−−; S7; S1 S9:STOP
Начальное состояние S1
Начальное содержимое регистров R1=a, R2=0
Пример
S1:R1−−; S2; S8 S4:R1−−; S5; S6 S7:R1++; S6
S2:R1−−; S3; S9 S5:R1−−; S3; S8 S8:R1++; S8
S3:R2++; S4 S6:R2−−; S7; S1 S9:STOP
Начальное состояние S1
Начальное содержимое регистров R1=a, R2=0
В каком случае машина остановится?
Протокол
Протокол
q . . . t + 1 t . . . 0
S1 s1,q . . . s1,t+1 s1,t . . . s1,0
...
...
...
...
...
...
...
Sk sk,q . . . sk,t+1 sk,t . . . sk,0
...
...
...
...
...
...
...
Sm sm,q . . . sm,t+1 sm,t . . . sm,0
sk,t =
1, если на шаге t машина была в состоянии k
0 в противном случае
Протокол
q . . . t + 1 t . . . 0
...
...
...
...
...
...
...
Sk sk,q . . . sk,t+1 sk,t . . . sk,0
...
...
...
...
...
...
...
R1 r1,q . . . r1,t+1 r1,t . . . r1,0
...
...
...
...
...
...
...
R r ,q . . . r ,t+1 r ,t . . . r ,0
...
...
...
...
...
...
...
Rn rn,q . . . rn,t+1 rn,t . . . rn,0
r ,t – это содержимое -го регистра на шаге t
Протокол
q . . . t + 1 t . . . 0
...
...
...
...
...
...
...
Sk sk,q . . . sk,t+1 sk,t . . . sk,0
...
...
...
...
...
...
...
...
...
...
...
...
...
...
R r ,q . . . r ,t+1 r ,t . . . r ,0
...
...
...
...
...
...
...
Z1 z1,q . . . z1,t+1 z1,t . . . z1,0
...
...
...
...
...
...
...
Z z ,q . . . z ,t+1 z ,t . . . z ,0
...
...
...
...
...
...
...
Zn zn,q . . . zn,t+1 zn,t . . . zn,0
z ,t =
1, если r ,t > 0
0 в противном случае
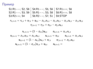
Пример
S1:R1−−; S2; S8 S4:R1−−; S5; S6 S7:R1++; S6
S2:R1−−; S3; S9 S5:R1−−; S3; S8 S8:R1++; S8
S3:R2++; S4 S6:R2−−; S7; S1 S9:STOP
Пример
S1:R1−−; S2; S8 S4:R1−−; S5; S6 S7:R1++; S6
S2:R1−−; S3; S9 S5:R1−−; S3; S8 S8:R1++; S8
S3:R2++; S4 S6:R2−−; S7; S1 S9:STOP
r1,t+1 =
Пример
S1:R1−−; S2; S8 S4:R1−−; S5; S6 S7:R1++; S6
S2:R1−−; S3; S9 S5:R1−−; S3; S8 S8:R1++; S8
S3:R2++; S4 S6:R2−−; S7; S1 S9:STOP
r1,t+1 = r1,t
Пример
S1:R1−−; S2; S8 S4:R1−−; S5; S6 S7:R1++; S6
S2:R1−−; S3; S9 S5:R1−−; S3; S8 S8:R1++; S8
S3:R2++; S4 S6:R2−−; S7; S1 S9:STOP
r1,t+1 = r1,t + s7,t
Пример
S1:R1−−; S2; S8 S4:R1−−; S5; S6 S7:R1++; S6
S2:R1−−; S3; S9 S5:R1−−; S3; S8 S8:R1++; S8
S3:R2++; S4 S6:R2−−; S7; S1 S9:STOP
r1,t+1 = r1,t + s7,t + s8,t
Пример
S1:R1−−; S2; S8 S4:R1−−; S5; S6 S7:R1++; S6
S2:R1−−; S3; S9 S5:R1−−; S3; S8 S8:R1++; S8
S3:R2++; S4 S6:R2−−; S7; S1 S9:STOP
r1,t+1 = r1,t + s7,t + s8,t − z1,ts1,t
Пример
S1:R1−−; S2; S8 S4:R1−−; S5; S6 S7:R1++; S6
S2:R1−−; S3; S9 S5:R1−−; S3; S8 S8:R1++; S8
S3:R2++; S4 S6:R2−−; S7; S1 S9:STOP
r1,t+1 = r1,t + s7,t + s8,t − z1,ts1,t − z1,ts2,t
Пример
S1:R1−−; S2; S8 S4:R1−−; S5; S6 S7:R1++; S6
S2:R1−−; S3; S9 S5:R1−−; S3; S8 S8:R1++; S8
S3:R2++; S4 S6:R2−−; S7; S1 S9:STOP
r1,t+1 = r1,t + s7,t + s8,t − z1,ts1,t − z1,ts2,t − z1,ts4,t
Пример
S1:R1−−; S2; S8 S4:R1−−; S5; S6 S7:R1++; S6
S2:R1−−; S3; S9 S5:R1−−; S3; S8 S8:R1++; S8
S3:R2++; S4 S6:R2−−; S7; S1 S9:STOP
r1,t+1 = r1,t + s7,t + s8,t − z1,ts1,t − z1,ts2,t − z1,ts4,t − z1,ts5,t
Пример
S1:R1−−; S2; S8 S4:R1−−; S5; S6 S7:R1++; S6
S2:R1−−; S3; S9 S5:R1−−; S3; S8 S8:R1++; S8
S3:R2++; S4 S6:R2−−; S7; S1 S9:STOP
r1,t+1 = r1,t + s7,t + s8,t − z1,ts1,t − z1,ts2,t − z1,ts4,t − z1,ts5,t
r2,t+1 =
Пример
S1:R1−−; S2; S8 S4:R1−−; S5; S6 S7:R1++; S6
S2:R1−−; S3; S9 S5:R1−−; S3; S8 S8:R1++; S8
S3:R2++; S4 S6:R2−−; S7; S1 S9:STOP
r1,t+1 = r1,t + s7,t + s8,t − z1,ts1,t − z1,ts2,t − z1,ts4,t − z1,ts5,t
r2,t+1 = r2,t
Пример
S1:R1−−; S2; S8 S4:R1−−; S5; S6 S7:R1++; S6
S2:R1−−; S3; S9 S5:R1−−; S3; S8 S8:R1++; S8
S3:R2++; S4 S6:R2−−; S7; S1 S9:STOP
r1,t+1 = r1,t + s7,t + s8,t − z1,ts1,t − z1,ts2,t − z1,ts4,t − z1,ts5,t
r2,t+1 = r2,t + s3,t
Пример
S1:R1−−; S2; S8 S4:R1−−; S5; S6 S7:R1++; S6
S2:R1−−; S3; S9 S5:R1−−; S3; S8 S8:R1++; S8
S3:R2++; S4 S6:R2−−; S7; S1 S9:STOP
r1,t+1 = r1,t + s7,t + s8,t − z1,ts1,t − z1,ts2,t − z1,ts4,t − z1,ts5,t
r2,t+1 = r2,t + s3,t − z2,ts6,t
Пример
S1:R1−−; S2; S8 S4:R1−−; S5; S6 S7:R1++; S6
S2:R1−−; S3; S9 S5:R1−−; S3; S8 S8:R1++; S8
S3:R2++; S4 S6:R2−−; S7; S1 S9:STOP
r1,t+1 = r1,t + s7,t + s8,t − z1,ts1,t − z1,ts2,t − z1,ts4,t − z1,ts5,t
r2,t+1 = r2,t + s3,t − z2,ts6,t
s1,t+1 =
Пример
S1:R1−−; S2; S8 S4:R1−−; S5; S6 S7:R1++; S6
S2:R1−−; S3; S9 S5:R1−−; S3; S8 S8:R1++; S8
S3:R2++; S4 S6:R2−−; S7; S1 S9:STOP
r1,t+1 = r1,t + s7,t + s8,t − z1,ts1,t − z1,ts2,t − z1,ts4,t − z1,ts5,t
r2,t+1 = r2,t + s3,t − z2,ts6,t
s1,t+1 = (1 − z2,t)s6,t
Пример
S1:R1−−; S2; S8 S4:R1−−; S5; S6 S7:R1++; S6
S2:R1−−; S3; S9 S5:R1−−; S3; S8 S8:R1++; S8
S3:R2++; S4 S6:R2−−; S7; S1 S9:STOP
r1,t+1 = r1,t + s7,t + s8,t − z1,ts1,t − z1,ts2,t − z1,ts4,t − z1,ts5,t
r2,t+1 = r2,t + s3,t − z2,ts6,t
s1,t+1 = (1 − z2,t)s6,t s2,t+1 =
Пример
S1:R1−−; S2; S8 S4:R1−−; S5; S6 S7:R1++; S6
S2:R1−−; S3; S9 S5:R1−−; S3; S8 S8:R1++; S8
S3:R2++; S4 S6:R2−−; S7; S1 S9:STOP
r1,t+1 = r1,t + s7,t + s8,t − z1,ts1,t − z1,ts2,t − z1,ts4,t − z1,ts5,t
r2,t+1 = r2,t + s3,t − z2,ts6,t
s1,t+1 = (1 − z2,t)s6,t s2,t+1 = z1,ts1,t
Пример
S1:R1−−; S2; S8 S4:R1−−; S5; S6 S7:R1++; S6
S2:R1−−; S3; S9 S5:R1−−; S3; S8 S8:R1++; S8
S3:R2++; S4 S6:R2−−; S7; S1 S9:STOP
r1,t+1 = r1,t + s7,t + s8,t − z1,ts1,t − z1,ts2,t − z1,ts4,t − z1,ts5,t
r2,t+1 = r2,t + s3,t − z2,ts6,t
s1,t+1 = (1 − z2,t)s6,t s2,t+1 = z1,ts1,t
s3,t+1 =
Пример
S1:R1−−; S2; S8 S4:R1−−; S5; S6 S7:R1++; S6
S2:R1−−; S3; S9 S5:R1−−; S3; S8 S8:R1++; S8
S3:R2++; S4 S6:R2−−; S7; S1 S9:STOP
r1,t+1 = r1,t + s7,t + s8,t − z1,ts1,t − z1,ts2,t − z1,ts4,t − z1,ts5,t
r2,t+1 = r2,t + s3,t − z2,ts6,t
s1,t+1 = (1 − z2,t)s6,t s2,t+1 = z1,ts1,t
s3,t+1 = z1,ts2,t
Пример
S1:R1−−; S2; S8 S4:R1−−; S5; S6 S7:R1++; S6
S2:R1−−; S3; S9 S5:R1−−; S3; S8 S8:R1++; S8
S3:R2++; S4 S6:R2−−; S7; S1 S9:STOP
r1,t+1 = r1,t + s7,t + s8,t − z1,ts1,t − z1,ts2,t − z1,ts4,t − z1,ts5,t
r2,t+1 = r2,t + s3,t − z2,ts6,t
s1,t+1 = (1 − z2,t)s6,t s2,t+1 = z1,ts1,t
s3,t+1 = z1,ts2,t + z1,ts5,t
Пример
S1:R1−−; S2; S8 S4:R1−−; S5; S6 S7:R1++; S6
S2:R1−−; S3; S9 S5:R1−−; S3; S8 S8:R1++; S8
S3:R2++; S4 S6:R2−−; S7; S1 S9:STOP
r1,t+1 = r1,t + s7,t + s8,t − z1,ts1,t − z1,ts2,t − z1,ts4,t − z1,ts5,t
r2,t+1 = r2,t + s3,t − z2,ts6,t
s1,t+1 = (1 − z2,t)s6,t s2,t+1 = z1,ts1,t
s3,t+1 = z1,ts2,t + z1,ts5,t s4,t+1 =
Пример
S1:R1−−; S2; S8 S4:R1−−; S5; S6 S7:R1++; S6
S2:R1−−; S3; S9 S5:R1−−; S3; S8 S8:R1++; S8
S3:R2++; S4 S6:R2−−; S7; S1 S9:STOP
r1,t+1 = r1,t + s7,t + s8,t − z1,ts1,t − z1,ts2,t − z1,ts4,t − z1,ts5,t
r2,t+1 = r2,t + s3,t − z2,ts6,t
s1,t+1 = (1 − z2,t)s6,t s2,t+1 = z1,ts1,t
s3,t+1 = z1,ts2,t + z1,ts5,t s4,t+1 = s3,t
Пример
S1:R1−−; S2; S8 S4:R1−−; S5; S6 S7:R1++; S6
S2:R1−−; S3; S9 S5:R1−−; S3; S8 S8:R1++; S8
S3:R2++; S4 S6:R2−−; S7; S1 S9:STOP
r1,t+1 = r1,t + s7,t + s8,t − z1,ts1,t − z1,ts2,t − z1,ts4,t − z1,ts5,t
r2,t+1 = r2,t + s3,t − z2,ts6,t
s1,t+1 = (1 − z2,t)s6,t s2,t+1 = z1,ts1,t
s3,t+1 = z1,ts2,t + z1,ts5,t s4,t+1 = s3,t s5,t+1 =
Пример
S1:R1−−; S2; S8 S4:R1−−; S5; S6 S7:R1++; S6
S2:R1−−; S3; S9 S5:R1−−; S3; S8 S8:R1++; S8
S3:R2++; S4 S6:R2−−; S7; S1 S9:STOP
r1,t+1 = r1,t + s7,t + s8,t − z1,ts1,t − z1,ts2,t − z1,ts4,t − z1,ts5,t
r2,t+1 = r2,t + s3,t − z2,ts6,t
s1,t+1 = (1 − z2,t)s6,t s2,t+1 = z1,ts1,t
s3,t+1 = z1,ts2,t + z1,ts5,t s4,t+1 = s3,t s5,t+1 = z1,ts4,t
Пример
S1:R1−−; S2; S8 S4:R1−−; S5; S6 S7:R1++; S6
S2:R1−−; S3; S9 S5:R1−−; S3; S8 S8:R1++; S8
S3:R2++; S4 S6:R2−−; S7; S1 S9:STOP
r1,t+1 = r1,t + s7,t + s8,t − z1,ts1,t − z1,ts2,t − z1,ts4,t − z1,ts5,t
r2,t+1 = r2,t + s3,t − z2,ts6,t
s1,t+1 = (1 − z2,t)s6,t s2,t+1 = z1,ts1,t
s3,t+1 = z1,ts2,t + z1,ts5,t s4,t+1 = s3,t s5,t+1 = z1,ts4,t
s6,t+1 =
Пример
S1:R1−−; S2; S8 S4:R1−−; S5; S6 S7:R1++; S6
S2:R1−−; S3; S9 S5:R1−−; S3; S8 S8:R1++; S8
S3:R2++; S4 S6:R2−−; S7; S1 S9:STOP
r1,t+1 = r1,t + s7,t + s8,t − z1,ts1,t − z1,ts2,t − z1,ts4,t − z1,ts5,t
r2,t+1 = r2,t + s3,t − z2,ts6,t
s1,t+1 = (1 − z2,t)s6,t s2,t+1 = z1,ts1,t
s3,t+1 = z1,ts2,t + z1,ts5,t s4,t+1 = s3,t s5,t+1 = z1,ts4,t
s6,t+1 = (1 − z4,t)s4,t
Пример
S1:R1−−; S2; S8 S4:R1−−; S5; S6 S7:R1++; S6
S2:R1−−; S3; S9 S5:R1−−; S3; S8 S8:R1++; S8
S3:R2++; S4 S6:R2−−; S7; S1 S9:STOP
r1,t+1 = r1,t + s7,t + s8,t − z1,ts1,t − z1,ts2,t − z1,ts4,t − z1,ts5,t
r2,t+1 = r2,t + s3,t − z2,ts6,t
s1,t+1 = (1 − z2,t)s6,t s2,t+1 = z1,ts1,t
s3,t+1 = z1,ts2,t + z1,ts5,t s4,t+1 = s3,t s5,t+1 = z1,ts4,t
s6,t+1 = (1 − z4,t)s4,t + s7,t
Пример
S1:R1−−; S2; S8 S4:R1−−; S5; S6 S7:R1++; S6
S2:R1−−; S3; S9 S5:R1−−; S3; S8 S8:R1++; S8
S3:R2++; S4 S6:R2−−; S7; S1 S9:STOP
r1,t+1 = r1,t + s7,t + s8,t − z1,ts1,t − z1,ts2,t − z1,ts4,t − z1,ts5,t
r2,t+1 = r2,t + s3,t − z2,ts6,t
s1,t+1 = (1 − z2,t)s6,t s2,t+1 = z1,ts1,t
s3,t+1 = z1,ts2,t + z1,ts5,t s4,t+1 = s3,t s5,t+1 = z1,ts4,t
s6,t+1 = (1 − z4,t)s4,t + s7,t s7,t+1 =
Пример
S1:R1−−; S2; S8 S4:R1−−; S5; S6 S7:R1++; S6
S2:R1−−; S3; S9 S5:R1−−; S3; S8 S8:R1++; S8
S3:R2++; S4 S6:R2−−; S7; S1 S9:STOP
r1,t+1 = r1,t + s7,t + s8,t − z1,ts1,t − z1,ts2,t − z1,ts4,t − z1,ts5,t
r2,t+1 = r2,t + s3,t − z2,ts6,t
s1,t+1 = (1 − z2,t)s6,t s2,t+1 = z1,ts1,t
s3,t+1 = z1,ts2,t + z1,ts5,t s4,t+1 = s3,t s5,t+1 = z1,ts4,t
s6,t+1 = (1 − z4,t)s4,t + s7,t s7,t+1 = z2,ts6,t
Пример
S1:R1−−; S2; S8 S4:R1−−; S5; S6 S7:R1++; S6
S2:R1−−; S3; S9 S5:R1−−; S3; S8 S8:R1++; S8
S3:R2++; S4 S6:R2−−; S7; S1 S9:STOP
r1,t+1 = r1,t + s7,t + s8,t − z1,ts1,t − z1,ts2,t − z1,ts4,t − z1,ts5,t
r2,t+1 = r2,t + s3,t − z2,ts6,t
s1,t+1 = (1 − z2,t)s6,t s2,t+1 = z1,ts1,t
s3,t+1 = z1,ts2,t + z1,ts5,t s4,t+1 = s3,t s5,t+1 = z1,ts4,t
s6,t+1 = (1 − z4,t)s4,t + s7,t s7,t+1 = z2,ts6,t
s8,t+1 =
Пример
S1:R1−−; S2; S8 S4:R1−−; S5; S6 S7:R1++; S6
S2:R1−−; S3; S9 S5:R1−−; S3; S8 S8:R1++; S8
S3:R2++; S4 S6:R2−−; S7; S1 S9:STOP
r1,t+1 = r1,t + s7,t + s8,t − z1,ts1,t − z1,ts2,t − z1,ts4,t − z1,ts5,t
r2,t+1 = r2,t + s3,t − z2,ts6,t
s1,t+1 = (1 − z2,t)s6,t s2,t+1 = z1,ts1,t
s3,t+1 = z1,ts2,t + z1,ts5,t s4,t+1 = s3,t s5,t+1 = z1,ts4,t
s6,t+1 = (1 − z4,t)s4,t + s7,t s7,t+1 = z2,ts6,t
s8,t+1 = (1 − z1,t)s1,t
Пример
S1:R1−−; S2; S8 S4:R1−−; S5; S6 S7:R1++; S6
S2:R1−−; S3; S9 S5:R1−−; S3; S8 S8:R1++; S8
S3:R2++; S4 S6:R2−−; S7; S1 S9:STOP
r1,t+1 = r1,t + s7,t + s8,t − z1,ts1,t − z1,ts2,t − z1,ts4,t − z1,ts5,t
r2,t+1 = r2,t + s3,t − z2,ts6,t
s1,t+1 = (1 − z2,t)s6,t s2,t+1 = z1,ts1,t
s3,t+1 = z1,ts2,t + z1,ts5,t s4,t+1 = s3,t s5,t+1 = z1,ts4,t
s6,t+1 = (1 − z4,t)s4,t + s7,t s7,t+1 = z2,ts6,t
s8,t+1 = (1 − z1,t)s1,t + s8,t
Пример
S1:R1−−; S2; S8 S4:R1−−; S5; S6 S7:R1++; S6
S2:R1−−; S3; S9 S5:R1−−; S3; S8 S8:R1++; S8
S3:R2++; S4 S6:R2−−; S7; S1 S9:STOP
r1,t+1 = r1,t + s7,t + s8,t − z1,ts1,t − z1,ts2,t − z1,ts4,t − z1,ts5,t
r2,t+1 = r2,t + s3,t − z2,ts6,t
s1,t+1 = (1 − z2,t)s6,t s2,t+1 = z1,ts1,t
s3,t+1 = z1,ts2,t + z1,ts5,t s4,t+1 = s3,t s5,t+1 = z1,ts4,t
s6,t+1 = (1 − z4,t)s4,t + s7,t s7,t+1 = z2,ts6,t
s8,t+1 = (1 − z1,t)s1,t + s8,t s9,t+1 =
Пример
S1:R1−−; S2; S8 S4:R1−−; S5; S6 S7:R1++; S6
S2:R1−−; S3; S9 S5:R1−−; S3; S8 S8:R1++; S8
S3:R2++; S4 S6:R2−−; S7; S1 S9:STOP
r1,t+1 = r1,t + s7,t + s8,t − z1,ts1,t − z1,ts2,t − z1,ts4,t − z1,ts5,t
r2,t+1 = r2,t + s3,t − z2,ts6,t
s1,t+1 = (1 − z2,t)s6,t s2,t+1 = z1,ts1,t
s3,t+1 = z1,ts2,t + z1,ts5,t s4,t+1 = s3,t s5,t+1 = z1,ts4,t
s6,t+1 = (1 − z4,t)s4,t + s7,t s7,t+1 = z2,ts6,t
s8,t+1 = (1 − z1,t)s1,t + s8,t s9,t+1 = (1 − z1,t)s2,t
Пример
S1:R1−−; S2; S8 S4:R1−−; S5; S6 S7:R1++; S6
S2:R1−−; S3; S9 S5:R1−−; S3; S8 S8:R1++; S8
S3:R2++; S4 S6:R2−−; S7; S1 S9:STOP
r1,t+1 = r1,t + s7,t + s8,t − z1,ts1,t − z1,ts2,t − z1,ts4,t − z1,ts5,t
r2,t+1 = r2,t + s3,t − z2,ts6,t
s1,t+1 = (1 − z2,t)s6,t s2,t+1 = z1,ts1,t
s3,t+1 = z1,ts2,t + z1,ts5,t s4,t+1 = s3,t s5,t+1 = z1,ts4,t
s6,t+1 = (1 − z4,t)s4,t + s7,t s7,t+1 = z2,ts6,t
s8,t+1 = (1 − z1,t)s1,t + s8,t s9,t+1 = (1 − z1,t)s2,t
s1,0 =
Пример
S1:R1−−; S2; S8 S4:R1−−; S5; S6 S7:R1++; S6
S2:R1−−; S3; S9 S5:R1−−; S3; S8 S8:R1++; S8
S3:R2++; S4 S6:R2−−; S7; S1 S9:STOP
r1,t+1 = r1,t + s7,t + s8,t − z1,ts1,t − z1,ts2,t − z1,ts4,t − z1,ts5,t
r2,t+1 = r2,t + s3,t − z2,ts6,t
s1,t+1 = (1 − z2,t)s6,t s2,t+1 = z1,ts1,t
s3,t+1 = z1,ts2,t + z1,ts5,t s4,t+1 = s3,t s5,t+1 = z1,ts4,t
s6,t+1 = (1 − z4,t)s4,t + s7,t s7,t+1 = z2,ts6,t
s8,t+1 = (1 − z1,t)s1,t + s8,t s9,t+1 = (1 − z1,t)s2,t
s1,0 = 1
Пример
S1:R1−−; S2; S8 S4:R1−−; S5; S6 S7:R1++; S6
S2:R1−−; S3; S9 S5:R1−−; S3; S8 S8:R1++; S8
S3:R2++; S4 S6:R2−−; S7; S1 S9:STOP
r1,t+1 = r1,t + s7,t + s8,t − z1,ts1,t − z1,ts2,t − z1,ts4,t − z1,ts5,t
r2,t+1 = r2,t + s3,t − z2,ts6,t
s1,t+1 = (1 − z2,t)s6,t s2,t+1 = z1,ts1,t
s3,t+1 = z1,ts2,t + z1,ts5,t s4,t+1 = s3,t s5,t+1 = z1,ts4,t
s6,t+1 = (1 − z4,t)s4,t + s7,t s7,t+1 = z2,ts6,t
s8,t+1 = (1 − z1,t)s1,t + s8,t s9,t+1 = (1 − z1,t)s2,t
s1,0 = 1 s2,0 = · · · = s9,0 = 0
Пример
S1:R1−−; S2; S8 S4:R1−−; S5; S6 S7:R1++; S6
S2:R1−−; S3; S9 S5:R1−−; S3; S8 S8:R1++; S8
S3:R2++; S4 S6:R2−−; S7; S1 S9:STOP
r1,t+1 = r1,t + s7,t + s8,t − z1,ts1,t − z1,ts2,t − z1,ts4,t − z1,ts5,t
r2,t+1 = r2,t + s3,t − z2,ts6,t
s1,t+1 = (1 − z2,t)s6,t s2,t+1 = z1,ts1,t
s3,t+1 = z1,ts2,t + z1,ts5,t s4,t+1 = s3,t s5,t+1 = z1,ts4,t
s6,t+1 = (1 − z4,t)s4,t + s7,t s7,t+1 = z2,ts6,t
s8,t+1 = (1 − z1,t)s1,t + s8,t s9,t+1 = (1 − z1,t)s2,t
s1,0 = 1 s2,0 = · · · = s9,0 = 0
r1,0 =
Пример
S1:R1−−; S2; S8 S4:R1−−; S5; S6 S7:R1++; S6
S2:R1−−; S3; S9 S5:R1−−; S3; S8 S8:R1++; S8
S3:R2++; S4 S6:R2−−; S7; S1 S9:STOP
r1,t+1 = r1,t + s7,t + s8,t − z1,ts1,t − z1,ts2,t − z1,ts4,t − z1,ts5,t
r2,t+1 = r2,t + s3,t − z2,ts6,t
s1,t+1 = (1 − z2,t)s6,t s2,t+1 = z1,ts1,t
s3,t+1 = z1,ts2,t + z1,ts5,t s4,t+1 = s3,t s5,t+1 = z1,ts4,t
s6,t+1 = (1 − z4,t)s4,t + s7,t s7,t+1 = z2,ts6,t
s8,t+1 = (1 − z1,t)s1,t + s8,t s9,t+1 = (1 − z1,t)s2,t
s1,0 = 1 s2,0 = · · · = s9,0 = 0
r1,0 = a
Пример
S1:R1−−; S2; S8 S4:R1−−; S5; S6 S7:R1++; S6
S2:R1−−; S3; S9 S5:R1−−; S3; S8 S8:R1++; S8
S3:R2++; S4 S6:R2−−; S7; S1 S9:STOP
r1,t+1 = r1,t + s7,t + s8,t − z1,ts1,t − z1,ts2,t − z1,ts4,t − z1,ts5,t
r2,t+1 = r2,t + s3,t − z2,ts6,t
s1,t+1 = (1 − z2,t)s6,t s2,t+1 = z1,ts1,t
s3,t+1 = z1,ts2,t + z1,ts5,t s4,t+1 = s3,t s5,t+1 = z1,ts4,t
s6,t+1 = (1 − z4,t)s4,t + s7,t s7,t+1 = z2,ts6,t
s8,t+1 = (1 − z1,t)s1,t + s8,t s9,t+1 = (1 − z1,t)s2,t
s1,0 = 1 s2,0 = · · · = s9,0 = 0
r1,0 = a r2,0 = 0
Пример
S1:R1−−; S2; S8 S4:R1−−; S5; S6 S7:R1++; S6
S2:R1−−; S3; S9 S5:R1−−; S3; S8 S8:R1++; S8
S3:R2++; S4 S6:R2−−; S7; S1 S9:STOP
r1,t+1 = r1,t + s7,t + s8,t − z1,ts1,t − z1,ts2,t − z1,ts4,t − z1,ts5,t
r2,t+1 = r2,t + s3,t − z2,ts6,t
s1,t+1 = (1 − z2,t)s6,t s2,t+1 = z1,ts1,t
s3,t+1 = z1,ts2,t + z1,ts5,t s4,t+1 = s3,t s5,t+1 = z1,ts4,t
s6,t+1 = (1 − z4,t)s4,t + s7,t s7,t+1 = z2,ts6,t
s8,t+1 = (1 − z1,t)s1,t + s8,t s9,t+1 = (1 − z1,t)s2,t
s1,0 = 1 s2,0 = · · · = s9,0 = 0
r1,0 = a r2,0 = 0
s9,q = 1
Пример
S1:R1−−; S2; S8 S4:R1−−; S5; S6 S7:R1++; S6
S2:R1−−; S3; S9 S5:R1−−; S3; S8 S8:R1++; S8
S3:R2++; S4 S6:R2−−; S7; S1 S9:STOP
r1,t+1 = r1,t + s7,t + s8,t − z1,ts1,t − z1,ts2,t − z1,ts4,t − z1,ts5,t
r2,t+1 = r2,t + s3,t − z2,ts6,t
s1,t+1 = (1 − z2,t)s6,t s2,t+1 = z1,ts1,t
s3,t+1 = z1,ts2,t + z1,ts5,t s4,t+1 = s3,t s5,t+1 = z1,ts4,t
s6,t+1 = (1 − z4,t)s4,t + s7,t s7,t+1 = z2,ts6,t
s8,t+1 = (1 − z1,t)s1,t + s8,t s9,t+1 = (1 − z1,t)s2,t
s1,0 = 1 s2,0 = · · · = s9,0 = 0
r1,0 = a r2,0 = 0
s9,q = 1 s1,q = · · · = s8,q = 0
Пример
S1:R1−−; S2; S8 S4:R1−−; S5; S6 S7:R1++; S6
S2:R1−−; S3; S9 S5:R1−−; S3; S8 S8:R1++; S8
S3:R2++; S4 S6:R2−−; S7; S1 S9:STOP
r1,t+1 = r1,t + s7,t + s8,t − z1,ts1,t − z1,ts2,t − z1,ts4,t − z1,ts5,t
r2,t+1 = r2,t + s3,t − z2,ts6,t
s1,t+1 = (1 − z2,t)s6,t s2,t+1 = z1,ts1,t
s3,t+1 = z1,ts2,t + z1,ts5,t s4,t+1 = s3,t s5,t+1 = z1,ts4,t
s6,t+1 = (1 − z4,t)s4,t + s7,t s7,t+1 = z2,ts6,t
s8,t+1 = (1 − z1,t)s1,t + s8,t s9,t+1 = (1 − z1,t)s2,t
s1,0 = 1 s2,0 = · · · = s9,0 = 0
r1,0 = a r2,0 = 0
s9,q = 1 s1,q = · · · = s8,q = 0
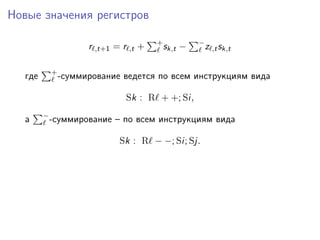
Новые значения регистров
r ,t+1 = r ,t + +
sk,t − −
z ,tsk,t
Новые значения регистров
r ,t+1 = r ,t + +
sk,t − −
z ,tsk,t
где +
-суммирование ведется по всем инструкциям вида
Sk : R + +; Si,
Новые значения регистров
r ,t+1 = r ,t + +
sk,t − −
z ,tsk,t
где +
-суммирование ведется по всем инструкциям вида
Sk : R + +; Si,
а −
-суммирование – по всем инструкциям вида
Sk : R − −; Si; Sj.
Новые состояния
sd,t+1 = +
d sk,t + −
d z ,tsk,t + 0
d (1 − z ,t)sk,t
Новые состояния
sd,t+1 = +
d sk,t + −
d z ,tsk,t + 0
d (1 − z ,t)sk,t
где +
d -суммирование ведется по всем инструкциям вида
Sk : R + +; Sd,
Новые состояния
sd,t+1 = +
d sk,t + −
d z ,tsk,t + 0
d (1 − z ,t)sk,t
где +
d -суммирование ведется по всем инструкциям вида
Sk : R + +; Sd,
−
d -суммирование ведется по всем инструкциям вида
Sk : R − −; Sd; Sj,
Новые состояния
sd,t+1 = +
d sk,t + −
d z ,tsk,t + 0
d (1 − z ,t)sk,t
где +
d -суммирование ведется по всем инструкциям вида
Sk : R + +; Sd,
−
d -суммирование ведется по всем инструкциям вида
Sk : R − −; Sd; Sj,
а 0
d -суммирование – по всем инструкциям вида
Sk : R − −; Si; Sd.
Начальные значения
Начальные значения
Всегда начинаем в состоянии S1:
s1,0 = 1,
s2,0 = · · · = sm,0 = 0.
Начальные значения
Всегда начинаем в состоянии S1:
s1,0 = 1,
s2,0 = · · · = sm,0 = 0.
(Единственная) входная величина a помещается в регистр R1:
r1,0 = a,
Начальные значения
Всегда начинаем в состоянии S1:
s1,0 = 1,
s2,0 = · · · = sm,0 = 0.
(Единственная) входная величина a помещается в регистр R1:
r1,0 = a,
все остальные регистры пусты:
r2,0 = · · · = rn,0 = 0.
Остановка
Sm является единственной командой STOP:
sm,q = 1,
s1,q = · · · = sm−1,q = 0.
При остановке все регистры пусты:
r1,q = · · · = rn,q = 0.
Протокол
q . . . t + 1 t . . . 0
...
...
...
...
...
...
...
Sk sk,q . . . sk,t+1 sk,t . . . sk,0
...
...
...
...
...
...
...
...
...
...
...
...
...
...
R r ,q . . . r ,t+1 r ,t . . . r ,0
...
...
...
...
...
...
...
...
...
...
...
...
...
...
Z z ,q . . . z ,t+1 z ,t . . . z ,0
...
...
...
...
...
...
...
Протокол
q . . . t + 1 t . . . 0
...
...
...
...
...
...
...
Sk sk,q . . . sk,t+1 sk,t . . . sk,0 sk = q
t=0 sk,tbt
...
...
...
...
...
...
...
...
...
...
...
...
...
...
R r ,q . . . r ,t+1 r ,t . . . r ,0
...
...
...
...
...
...
...
...
...
...
...
...
...
...
Z z ,q . . . z ,t+1 z ,t . . . z ,0
...
...
...
...
...
...
...
Протокол
q . . . t + 1 t . . . 0
...
...
...
...
...
...
...
Sk sk,q . . . sk,t+1 sk,t . . . sk,0 = sk = q
t=0 sk,tbt
...
...
...
...
...
...
...
...
...
...
...
...
...
...
R r ,q . . . r ,t+1 r ,t . . . r ,0
...
...
...
...
...
...
...
...
...
...
...
...
...
...
Z z ,q . . . z ,t+1 z ,t . . . z ,0
...
...
...
...
...
...
...
Протокол
q . . . t + 1 t . . . 0
...
...
...
...
...
...
...
Sk sk,q . . . sk,t+1 sk,t . . . sk,0 = sk = q
t=0 sk,tbt
...
...
...
...
...
...
...
...
...
...
...
...
...
...
R r ,q . . . r ,t+1 r ,t . . . r ,0 = r = q
t=0 r ,tbt
...
...
...
...
...
...
...
...
...
...
...
...
...
...
Z z ,q . . . z ,t+1 z ,t . . . z ,0
...
...
...
...
...
...
...
Протокол
q . . . t + 1 t . . . 0
...
...
...
...
...
...
...
Sk sk,q . . . sk,t+1 sk,t . . . sk,0 = sk = q
t=0 sk,tbt
...
...
...
...
...
...
...
...
...
...
...
...
...
...
R r ,q . . . r ,t+1 r ,t . . . r ,0 = r = q
t=0 r ,tbt
...
...
...
...
...
...
...
...
...
...
...
...
...
...
Z z ,q . . . z ,t+1 z ,t . . . z ,0 = z = q
t=0 z ,tbt
...
...
...
...
...
...
...
Протокол
q . . . t + 1 t . . . 0 b = 2c+1
...
...
...
...
...
...
...
Sk sk,q . . . sk,t+1 sk,t . . . sk,0 = sk = q
t=0 sk,tbt
...
...
...
...
...
...
...
...
...
...
...
...
...
...
R r ,q . . . r ,t+1 r ,t . . . r ,0 = r = q
t=0 r ,tbt
...
...
...
...
...
...
...
...
...
...
...
...
...
...
Z z ,q . . . z ,t+1 z ,t . . . z ,0 = z = q
t=0 z ,tbt
...
...
...
...
...
...
...
Поразрядное умножение
a =
∞
k=0
ak2k
b =
∞
k=0
bk2k
Поразрядное умножение
a =
∞
k=0
ak2k
b =
∞
k=0
bk2k
a & b =
∞
k=0
akbk2k
Новые значения регистров
sk =
q
t=0
sk,tbt
r =
q
t=0
r ,tbt
z =
q
t=0
z ,tbt
r ,t+1 = r ,t + +
sk,t − −
z ,tsk,t
Новые значения регистров
sk =
q
t=0
sk,tbt
r =
q
t=0
r ,tbt
z =
q
t=0
z ,tbt
r ,t+1 = r ,t + +
sk,t − −
z ,tsk,t
Новые значения регистров
sk =
q
t=0
sk,tbt
r =
q
t=0
r ,tbt
z =
q
t=0
z ,tbt
r ,t+1 = r ,t + +
sk,t − −
z ,tsk,t
Новые значения регистров
sk =
q
t=0
sk,tbt
r =
q
t=0
r ,tbt
z =
q
t=0
z ,tbt
r ,t+1 = r ,t + +
sk,t − −
z ,tsk,t
Новые значения регистров
sk =
q
t=0
sk,tbt
r =
q
t=0
r ,tbt
z =
q
t=0
z ,tbt
r ,t+1bt+1
= r ,tbt+1
+ +
sk,tbt+1
− −
z ,tsk,tbt+1
Новые значения регистров
sk =
q
t=0
sk,tbt
r =
q
t=0
r ,tbt
z =
q
t=0
z ,tbt
q−1
t=0
r ,t+1bt+1
=
q−1
t=0
r ,tbt+1
+ +
sk,tbt+1
− −
z ,tsk,tbt+1
Новые значения регистров
sk =
q
t=0
sk,tbt
r =
q
t=0
r ,tbt
z =
q
t=0
z ,tbt
q−1
t=0
r ,t+1bt+1
=
q−1
t=0
r ,tbt+1
+ +
sk,tbt+1
− −
z ,tsk,tbt+1
Новые значения регистров
sk =
q
t=0
sk,tbt
r =
q
t=0
r ,tbt
z =
q
t=0
z ,tbt
q−1
t=0
r ,t+1bt+1
=
q−1
t=0
r ,tbt+1
+ +
sk,tbt+1
− −
z ,tsk,tbt+1
r − r ,0 = br + b +
sk − b −
(z & sk)
Новые значения регистров
sk =
q
t=0
sk,tbt
r =
q
t=0
r ,tbt
z =
q
t=0
z ,tbt
q−1
t=0
r ,t+1bt+1
=
q−1
t=0
r ,tbt+1
+ +
sk,tbt+1
− −
z ,tsk,tbt+1
r − r ,0 = br + b +
sk − b −
(z & sk)
r1 − a = br1 + b +
sk − b −
(z & sk)
r = br + b +
sk − b −
(z & sk), = 2, . . . , n
Новые состояния
sk =
q
t=0
sk,tbt
z =
q
t=0
z ,tbt
sd,t+1 =
= +
d sk,t + −
d z ,tsk,t + 0
d (1 − z ,t)sk,t
Новые состояния
sk =
q
t=0
sk,tbt
z =
q
t=0
z ,tbt
sd,t+1 =
= +
d sk,t + −
d z ,tsk,t + 0
d (1 − z ,t)sk,t
Новые состояния
sk =
q
t=0
sk,tbt
z =
q
t=0
z ,tbt
sd,t+1 =
= +
d sk,t + −
d z ,tsk,t + 0
d (1 − z ,t)sk,t
Новые состояния
sk =
q
t=0
sk,tbt
z =
q
t=0
z ,tbt
sd,t+1 =
= +
d sk,t + −
d z ,tsk,t + 0
d (1 − z ,t)sk,t
Новые состояния
sk =
q
t=0
sk,tbt
z =
q
t=0
z ,tbt
sd,t+1bt+1
=
= +
d sk,tbt+1
+ −
d z ,tsk,tbt+1
+ 0
d (1 − z ,t)sk,tbt+1
Новые состояния
sk =
q
t=0
sk,tbt
z =
q
t=0
z ,tbt
q−1
t=0
sd,t+1bt+1
=
=
q−1
t=0
+
d sk,tbt+1
+ −
d z ,tsk,tbt+1
+ 0
d (1 − z ,t)sk,tbt+1
Новые состояния
sk =
q
t=0
sk,tbt
z =
q
t=0
z ,tbt
q−1
t=0
sd,t+1bt+1
=
=
q−1
t=0
+
d sk,tbt+1
+ −
d z ,tsk,tbt+1
+ 0
d (1 − z ,t)sk,tbt+1
Новые состояния
sk =
q
t=0
sk,tbt
z =
q
t=0
z ,tbt
q−1
t=0
sd,t+1bt+1
=
=
q−1
t=0
+
d sk,tbt+1
+ −
d z ,tsk,tbt+1
+ 0
d (1 − z ,t)sk,tbt+1
sd − sd,0 = b +
d sk + b +
d (z & sk) + b 0
d ((e − z ) & sk)
Новые состояния
sk =
q
t=0
sk,tbt
z =
q
t=0
z ,tbt
q−1
t=0
sd,t+1bt+1
=
=
q−1
t=0
+
d sk,tbt+1
+ −
d z ,tsk,tbt+1
+ 0
d (1 − z ,t)sk,tbt+1
sd − sd,0 = b +
d sk + b +
d (z & sk) + b 0
d ((e − z ) & sk)
e =
q−1
t=0
1 · bt+1
=
bq − 1
b − 1
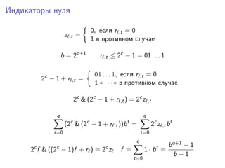
Индикаторы нуля
z ,t =
0, если r ,t = 0
1 в противном случае
Индикаторы нуля
z ,t =
0, если r ,t = 0
1 в противном случае
b = 2c+1
r ,t ≤ 2c
− 1
Индикаторы нуля
z ,t =
0, если r ,t = 0
1 в противном случае
b = 2c+1
r ,t ≤ 2c
− 1 = 01 . . . 1
Индикаторы нуля
z ,t =
0, если r ,t = 0
1 в противном случае
b = 2c+1
r ,t ≤ 2c
− 1 = 01 . . . 1
2c
− 1 + r ,t =
Индикаторы нуля
z ,t =
0, если r ,t = 0
1 в противном случае
b = 2c+1
r ,t ≤ 2c
− 1 = 01 . . . 1
2c
− 1 + r ,t =
01 . . . 1, если r ,t = 0
1 ∗ · · · ∗ в противном случае
Индикаторы нуля
z ,t =
0, если r ,t = 0
1 в противном случае
b = 2c+1
r ,t ≤ 2c
− 1 = 01 . . . 1
2c
− 1 + r ,t =
01 . . . 1, если r ,t = 0
1 ∗ · · · ∗ в противном случае
2c
& (2c
− 1 + r ,t) = 2c
z ,t
Индикаторы нуля
z ,t =
0, если r ,t = 0
1 в противном случае
b = 2c+1
r ,t ≤ 2c
− 1 = 01 . . . 1
2c
− 1 + r ,t =
01 . . . 1, если r ,t = 0
1 ∗ · · · ∗ в противном случае
2c
& (2c
− 1 + r ,t) = 2c
z ,t
q
t=0
(2c
& (2c
− 1 + r ,t))bt
=
q
t=0
2c
z ,tbt
Индикаторы нуля
z ,t =
0, если r ,t = 0
1 в противном случае
b = 2c+1
r ,t ≤ 2c
− 1 = 01 . . . 1
2c
− 1 + r ,t =
01 . . . 1, если r ,t = 0
1 ∗ · · · ∗ в противном случае
2c
& (2c
− 1 + r ,t) = 2c
z ,t
q
t=0
(2c
& (2c
− 1 + r ,t))bt
=
q
t=0
2c
z ,tbt
2c
f & ((2c
− 1)f + r ) = 2c
z f =
q
t=0
1 · bt
=
bq+1 − 1
b − 1
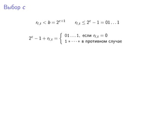
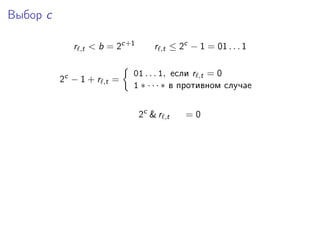
Выбор c
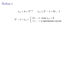
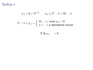
r ,t < b
Выбор c
r ,t < b = 2c+1
Выбор c
r ,t < b = 2c+1
r ,t ≤ 2c
− 1 = 01 . . . 1
2c
− 1 + r ,t =
01 . . . 1, если r ,t = 0
1 ∗ · · · ∗ в противном случае
Выбор c
r ,t < b = 2c+1
r ,t ≤ 2c
− 1 = 01 . . . 1
2c
− 1 + r ,t =
01 . . . 1, если r ,t = 0
1 ∗ · · · ∗ в противном случае
Выбор c
r ,t < b = 2c+1
r ,t ≤ 2c
− 1 = 01 . . . 1
2c
− 1 + r ,t =
01 . . . 1, если r ,t = 0
1 ∗ · · · ∗ в противном случае
2c
& r ,t = 0
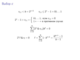
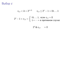
Выбор c
r ,t < b = 2c+1
r ,t ≤ 2c
− 1 = 01 . . . 1
2c
− 1 + r ,t =
01 . . . 1, если r ,t = 0
1 ∗ · · · ∗ в противном случае
2c
& r ,t = 0
Выбор c
r ,t < b = 2c+1
r ,t ≤ 2c
− 1 = 01 . . . 1
2c
− 1 + r ,t =
01 . . . 1, если r ,t = 0
1 ∗ · · · ∗ в противном случае
2c
& r ,t = 0
Выбор c
r ,t < b = 2c+1
r ,t ≤ 2c
− 1 = 01 . . . 1
2c
− 1 + r ,t =
01 . . . 1, если r ,t = 0
1 ∗ · · · ∗ в противном случае
q
t=0
(2c
& r ,t)bt
= 0
Выбор c
r ,t < b = 2c+1
r ,t ≤ 2c
− 1 = 01 . . . 1
2c
− 1 + r ,t =
01 . . . 1, если r ,t = 0
1 ∗ · · · ∗ в противном случае
q
t=0
(2c
& r ,t)bt
= 0
2c
f & r = 0 f =
q
t=0
1 · bt+1
=
bq+1 − 1
b − 1
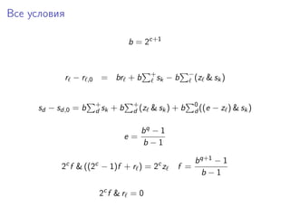
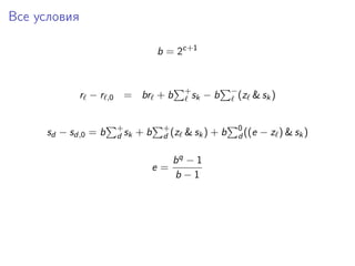
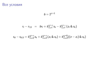
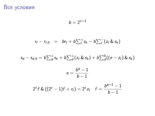
Все условия
Все условия
b = 2c+1
Все условия
b = 2c+1
r − r ,0 = br + b +
sk − b −
(z & sk)
Все условия
b = 2c+1
r − r ,0 = br + b +
sk − b −
(z & sk)
sd − sd,0 = b +
d sk + b +
d (z & sk) + b 0
d ((e − z ) & sk)
Все условия
b = 2c+1
r − r ,0 = br + b +
sk − b −
(z & sk)
sd − sd,0 = b +
d sk + b +
d (z & sk) + b 0
d ((e − z ) & sk)
e =
bq − 1
b − 1
Все условия
b = 2c+1
r − r ,0 = br + b +
sk − b −
(z & sk)
sd − sd,0 = b +
d sk + b +
d (z & sk) + b 0
d ((e − z ) & sk)
e =
bq − 1
b − 1
2c
f & ((2c
− 1)f + r ) = 2c
z f =
bq+1 − 1
b − 1
Все условия
b = 2c+1
r − r ,0 = br + b +
sk − b −
(z & sk)
sd − sd,0 = b +
d sk + b +
d (z & sk) + b 0
d ((e − z ) & sk)
e =
bq − 1
b − 1
2c
f & ((2c
− 1)f + r ) = 2c
z f =
bq+1 − 1
b − 1
2c
f & r = 0
Все условия
b = 2c+1
r − r ,0 = br + b +
sk − b −
(z & sk)
sd − sd,0 = b +
d sk + b +
d (z & sk) + b 0
d ((e − z ) & sk)
e =
bq − 1
b − 1
2c
f & ((2c
− 1)f + r ) = 2c
z f =
bq+1 − 1
b − 1
2c
f & r = 0 sm = bq

20131006 h10 lecture2_matiyasevich

  • 1.
    Что можно делать свещественными числами и нельзя делать с целыми числами Ю. В. Матиясевич Санкт-Петербургское отделение Математического института им. В. А. Стеклова РАН http://logic.pdmi.ras.ru/~yumat
  • 2.
    Что можно делать свещественными числами и нельзя делать с целыми числами Ю. В. Матиясевич Санкт-Петербургское отделение Математического института им. В. А. Стеклова РАН http://logic.pdmi.ras.ru/~yumat
  • 3.
    Что можно делать свещественными числами и нельзя делать с целыми числами Часть 2. Десятая проблема Гильберта Вторая лекция Ю. В. Матиясевич Санкт-Петербургское отделение Математического института им. В. А. Стеклова РАН http://logic.pdmi.ras.ru/~yumat
  • 4.
    Диофантовы уравнения Определение. Диофантовоуравнение имеет вид M(x1, . . . , xm) = 0, где M – многочлен с целыми коэффициентами.
  • 5.
    Диофантовы уравнения Определение. Диофантовоуравнение имеет вид M(x1, . . . , xm) = 0, где M – многочлен с целыми коэффициентами. Диофант искал решения в (положительных) рациональных числах
  • 6.
    Диофантовы уравнения Определение. Диофантовоуравнение имеет вид M(x1, . . . , xm) = 0, где M – многочлен с целыми коэффициентами. Диофант искал решения в (положительных) рациональных числах Гильберт спрашивал про решение диофантовых уравнений в целых числах
  • 7.
    Диофантовы уравнения Определение. Диофантовоуравнение имеет вид M(x1, . . . , xm) = 0, где M – многочлен с целыми коэффициентами. Диофант искал решения в (положительных) рациональных числах Гильберт спрашивал про решение диофантовых уравнений в целых числах Мы будем заниматься решением уравнений в натуральных числах 0, 1, 2, . . .
  • 8.
    Диофантовы уравнения Определение. Диофантовоуравнение имеет вид M(x1, . . . , xm) = 0, где M – многочлен с целыми коэффициентами. Диофант искал решения в (положительных) рациональных числах Гильберт спрашивал про решение диофантовых уравнений в целых числах Мы будем заниматься решением уравнений в натуральных числах 0, 1, 2, . . .
  • 9.
    Уравнения с параметрами Семействодиофантовых уравнений имеет вид M(a1, . . . , an, x1, . . . , xm) = 0, где M – многочлен с целыми коэффициентами, переменные которго разделены на две группы:
  • 10.
    Уравнения с параметрами Семействодиофантовых уравнений имеет вид M(a1, . . . , an, x1, . . . , xm) = 0, где M – многочлен с целыми коэффициентами, переменные которго разделены на две группы: параметры a1, . . . ,an;
  • 11.
    Уравнения с параметрами Семействодиофантовых уравнений имеет вид M(a1, . . . , an, x1, . . . , xm) = 0, где M – многочлен с целыми коэффициентами, переменные которго разделены на две группы: параметры a1, . . . ,an; неизвестные x1, . . . ,xm.
  • 12.
    Уравнения с параметрами Семействодиофантовых уравнений имеет вид M(a1, . . . , an, x1, . . . , xm) = 0, где M – многочлен с целыми коэффициентами, переменные которго разделены на две группы: параметры a1, . . . ,an; неизвестные x1, . . . ,xm. Рассмотрим множество M такое, что a1, . . . , an ∈ M ⇐⇒∃x1 . . . xm{M(a1, . . . , an, x1, . . . , xm) = 0}.
  • 13.
    Уравнения с параметрами Семействодиофантовых уравнений имеет вид M(a1, . . . , an, x1, . . . , xm) = 0, где M – многочлен с целыми коэффициентами, переменные которго разделены на две группы: параметры a1, . . . ,an; неизвестные x1, . . . ,xm. Рассмотрим множество M такое, что a1, . . . , an ∈ M ⇐⇒∃x1 . . . xm{M(a1, . . . , an, x1, . . . , xm) = 0}. Множества, имеющие такие представления называются диофантовыми.
  • 14.
  • 15.
    Перечислимые множества Определение. МножествоM, состоящее из n-ок натуральных чисел называется перечислимым, если можно написать программу R, такую что R-a1, . . . , an - остановка, если a1, . . . , an ∈ M вечная работа в противном случае   
  • 16.
  • 17.
    Гипотеза Martin’a Davis’а Тривиальныйфакт. Каждое диофантово множество является перечислимым.
  • 18.
    Гипотеза Martin’a Davis’а Тривиальныйфакт. Каждое диофантово множество является перечислимым. Гипотеза M. Davis’а (начало 50-х). Каждое перечислимое множество является диофантовым.
  • 19.
    Гипотеза Martin’a Davis’а Тривиальныйфакт. Каждое диофантово множество является перечислимым. Гипотеза M. Davis’а (начало 50-х). Каждое перечислимое множество является диофантовым. Гипотеза M. Davis’а была доказана в 1970 году. DPRM-теорема. Понятия перечислимое множество и диофантово множество совпадают.
  • 20.
    Гипотеза Martin’a Davis’а Тривиальныйфакт. Каждое диофантово множество является перечислимым. Гипотеза M. Davis’а (начало 50-х). Каждое перечислимое множество является диофантовым. Гипотеза M. Davis’а была доказана в 1970 году. DPRM-теорема. Понятия перечислимое множество и диофантово множество совпадают.
  • 21.
    DPRM-теорема DPRM-теорема. Понятия перечислимоемножество и диофантово множество совпадают.
  • 22.
    DPRM-теорема DPRM-теорема. Понятия перечислимоемножество и диофантово множество совпадают.
  • 23.
    DPRM-теорема DPRM-теорема. Понятия перечислимоемножество и диофантово множество совпадают. Определение. Множество M, состоящее из n-ок натуральных чисел называется перечислимым, если можно написать программу R, такую что R-a1, . . . , an - остановка, если a1, . . . , an ∈ M вечная работа в противном случае   
  • 24.
    DPRM-теорема DPRM-теорема. Понятия перечислимоемножество и диофантово множество совпадают. Определение. Множество M, состоящее из n-ок натуральных чисел называется перечислимым, если можно написать программу R, такую что R-a1, . . . , an - остановка, если a1, . . . , an ∈ M вечная работа в противном случае    a1, . . . , an ∈ M ⇐⇒∃x1 . . . xm{M(a1, . . . , an, x1, . . . , xm) = 0}
  • 25.
  • 26.
    An e-mail Dear Professor, youare wrong. I am a brilliant young programmer and last night I wrote a sophisticated program in Java##. My program solves Hilbert’s tenth problem in the __positive__ sense. Namely, for every Diophantine equation given as input, the program will print 1 or 0 depending on whether the equation has a solution or not. The attachment contains my ingenious program. You can run it on your favorite Diophantine equations and see how fast my program works. Have a fun, Professor!
  • 27.
    Первый шаг Теорема (MartinDavis [1950]) Каждое перечислимое множество M имеет "почти диофантово" представление a1, . . . , an ∈ M ⇐⇒ ∃z∀y≤z∃x1 . . . xm{P(a1, . . . , an, x1, . . . , xm, y, z) = 0}.
  • 28.
    DPR-теорема Определение. Множество M,состоящее из n-ок натуральных чисел называется перечислимым, если можно написать программу R, такую что R-a1, . . . , an - остановка, если a1, . . . , an ∈ M вечная работа в противном случае   
  • 29.
    DPR-теорема Определение. Множество M,состоящее из n-ок натуральных чисел называется перечислимым, если можно написать программу R, такую что R-a1, . . . , an - остановка, если a1, . . . , an ∈ M вечная работа в противном случае    Теорема (Martin Davis, Hilary Putnam, Julia Robinson [1961]). Для каждого перечислимого множества можно построить его экспоненциально диофантово представление: a1, . . . , an ∈ M ⇐⇒ ∃x1 . . . xm{EL(a1, . . . , an, x1, . . . , xm) = ER(a1, . . . , an, x1, . . . , xm)} где EL и ER – выражения, построенные по традиционным пра- вилам из переменных и конкретных натуральных чисел с по- мощью операций сложения, умножения и возведения в степень.
  • 30.
    DPR-теорема Определение. Множество M,состоящее из n-ок натуральных чисел называется перечислимым, если можно написать программу R, такую что R-a1, . . . , an - остановка, если a1, . . . , an ∈ M вечная работа в противном случае    Теорема (Martin Davis, Hilary Putnam, Julia Robinson [1961]). Для каждого перечислимого множества можно построить его экспоненциально диофантово представление: a1, . . . , an ∈ M ⇐⇒ ∃x1 . . . xm{EL(a1, . . . , an, x1, . . . , xm) = ER(a1, . . . , an, x1, . . . , xm)} где EL и ER – выражения, построенные по традиционным пра- вилам из переменных и конкретных натуральных чисел с по- мощью операций сложения, умножения и возведения в степень.
  • 31.
  • 32.
    Регистровые машины Регистровая машинаимеет конечное количество регистров R1, . . . ,Rn каждый из которых может содержать произвольно большое натуральное число.
  • 33.
    Регистровые машины Регистровая машинаимеет конечное количество регистров R1, . . . ,Rn каждый из которых может содержать произвольно большое натуральное число. Машина выполняет программу состоящую из конечного числа инструкций снабженных метками S1, . . . ,Sm. Когда машина выполняет инструкцию с меткой Sk, мы говорим, что машина находится в состоянии Sk.
  • 34.
    Регистровые машины Регистровая машинаимеет конечное количество регистров R1, . . . ,Rn каждый из которых может содержать произвольно большое натуральное число. Машина выполняет программу состоящую из конечного числа инструкций снабженных метками S1, . . . ,Sm. Когда машина выполняет инструкцию с меткой Sk, мы говорим, что машина находится в состоянии Sk. Инструкции бывают трёх типов:
  • 35.
    Регистровые машины Регистровая машинаимеет конечное количество регистров R1, . . . ,Rn каждый из которых может содержать произвольно большое натуральное число. Машина выполняет программу состоящую из конечного числа инструкций снабженных метками S1, . . . ,Sm. Когда машина выполняет инструкцию с меткой Sk, мы говорим, что машина находится в состоянии Sk. Инструкции бывают трёх типов: I. Sk: R + +;Si
  • 36.
    Регистровые машины Регистровая машинаимеет конечное количество регистров R1, . . . ,Rn каждый из которых может содержать произвольно большое натуральное число. Машина выполняет программу состоящую из конечного числа инструкций снабженных метками S1, . . . ,Sm. Когда машина выполняет инструкцию с меткой Sk, мы говорим, что машина находится в состоянии Sk. Инструкции бывают трёх типов: I. Sk: R + +;Si II. Sk: R − −; Si;Sj
  • 37.
    Регистровые машины Регистровая машинаимеет конечное количество регистров R1, . . . ,Rn каждый из которых может содержать произвольно большое натуральное число. Машина выполняет программу состоящую из конечного числа инструкций снабженных метками S1, . . . ,Sm. Когда машина выполняет инструкцию с меткой Sk, мы говорим, что машина находится в состоянии Sk. Инструкции бывают трёх типов: I. Sk: R + +;Si II. Sk: R − −; Si;Sj III. Sk: STOP
  • 38.
    Регистровые машины Регистровая машинаимеет конечное количество регистров R1, . . . ,Rn каждый из которых может содержать произвольно большое натуральное число. Машина выполняет программу состоящую из конечного числа инструкций снабженных метками S1, . . . ,Sm. Когда машина выполняет инструкцию с меткой Sk, мы говорим, что машина находится в состоянии Sk. Инструкции бывают трёх типов: I. Sk: R + +;Si II. Sk: R − −; Si;Sj III. Sk: STOP Lambek [1961], Melzak [1961], Minsky [1961], Minsky [1967], Shepherdson и Sturgis [1963]
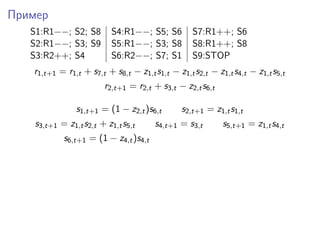
  • 39.
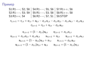
    Пример S1:R1−−; S2; S8S4:R1−−; S5; S6 S7:R1++; S6 S2:R1−−; S3; S9 S5:R1−−; S3; S8 S8:R1++; S8 S3:R2++; S4 S6:R2−−; S7; S1 S9:STOP
  • 40.
    Пример S1:R1−−; S2; S8S4:R1−−; S5; S6 S7:R1++; S6 S2:R1−−; S3; S9 S5:R1−−; S3; S8 S8:R1++; S8 S3:R2++; S4 S6:R2−−; S7; S1 S9:STOP Начальное состояние S1
  • 41.
    Пример S1:R1−−; S2; S8S4:R1−−; S5; S6 S7:R1++; S6 S2:R1−−; S3; S9 S5:R1−−; S3; S8 S8:R1++; S8 S3:R2++; S4 S6:R2−−; S7; S1 S9:STOP Начальное состояние S1 Начальное содержимое регистров R1=a, R2=0
  • 42.
    Пример S1:R1−−; S2; S8S4:R1−−; S5; S6 S7:R1++; S6 S2:R1−−; S3; S9 S5:R1−−; S3; S8 S8:R1++; S8 S3:R2++; S4 S6:R2−−; S7; S1 S9:STOP Начальное состояние S1 Начальное содержимое регистров R1=a, R2=0 В каком случае машина остановится?
  • 43.
  • 44.
    Протокол q . .. t + 1 t . . . 0 S1 s1,q . . . s1,t+1 s1,t . . . s1,0 ... ... ... ... ... ... ... Sk sk,q . . . sk,t+1 sk,t . . . sk,0 ... ... ... ... ... ... ... Sm sm,q . . . sm,t+1 sm,t . . . sm,0 sk,t = 1, если на шаге t машина была в состоянии k 0 в противном случае
  • 45.
    Протокол q . .. t + 1 t . . . 0 ... ... ... ... ... ... ... Sk sk,q . . . sk,t+1 sk,t . . . sk,0 ... ... ... ... ... ... ... R1 r1,q . . . r1,t+1 r1,t . . . r1,0 ... ... ... ... ... ... ... R r ,q . . . r ,t+1 r ,t . . . r ,0 ... ... ... ... ... ... ... Rn rn,q . . . rn,t+1 rn,t . . . rn,0 r ,t – это содержимое -го регистра на шаге t
  • 46.
    Протокол q . .. t + 1 t . . . 0 ... ... ... ... ... ... ... Sk sk,q . . . sk,t+1 sk,t . . . sk,0 ... ... ... ... ... ... ... ... ... ... ... ... ... ... R r ,q . . . r ,t+1 r ,t . . . r ,0 ... ... ... ... ... ... ... Z1 z1,q . . . z1,t+1 z1,t . . . z1,0 ... ... ... ... ... ... ... Z z ,q . . . z ,t+1 z ,t . . . z ,0 ... ... ... ... ... ... ... Zn zn,q . . . zn,t+1 zn,t . . . zn,0 z ,t = 1, если r ,t > 0 0 в противном случае
  • 47.
    Пример S1:R1−−; S2; S8S4:R1−−; S5; S6 S7:R1++; S6 S2:R1−−; S3; S9 S5:R1−−; S3; S8 S8:R1++; S8 S3:R2++; S4 S6:R2−−; S7; S1 S9:STOP
  • 48.
    Пример S1:R1−−; S2; S8S4:R1−−; S5; S6 S7:R1++; S6 S2:R1−−; S3; S9 S5:R1−−; S3; S8 S8:R1++; S8 S3:R2++; S4 S6:R2−−; S7; S1 S9:STOP r1,t+1 =
  • 49.
    Пример S1:R1−−; S2; S8S4:R1−−; S5; S6 S7:R1++; S6 S2:R1−−; S3; S9 S5:R1−−; S3; S8 S8:R1++; S8 S3:R2++; S4 S6:R2−−; S7; S1 S9:STOP r1,t+1 = r1,t
  • 50.
    Пример S1:R1−−; S2; S8S4:R1−−; S5; S6 S7:R1++; S6 S2:R1−−; S3; S9 S5:R1−−; S3; S8 S8:R1++; S8 S3:R2++; S4 S6:R2−−; S7; S1 S9:STOP r1,t+1 = r1,t + s7,t
  • 51.
    Пример S1:R1−−; S2; S8S4:R1−−; S5; S6 S7:R1++; S6 S2:R1−−; S3; S9 S5:R1−−; S3; S8 S8:R1++; S8 S3:R2++; S4 S6:R2−−; S7; S1 S9:STOP r1,t+1 = r1,t + s7,t + s8,t
  • 52.
    Пример S1:R1−−; S2; S8S4:R1−−; S5; S6 S7:R1++; S6 S2:R1−−; S3; S9 S5:R1−−; S3; S8 S8:R1++; S8 S3:R2++; S4 S6:R2−−; S7; S1 S9:STOP r1,t+1 = r1,t + s7,t + s8,t − z1,ts1,t
  • 53.
    Пример S1:R1−−; S2; S8S4:R1−−; S5; S6 S7:R1++; S6 S2:R1−−; S3; S9 S5:R1−−; S3; S8 S8:R1++; S8 S3:R2++; S4 S6:R2−−; S7; S1 S9:STOP r1,t+1 = r1,t + s7,t + s8,t − z1,ts1,t − z1,ts2,t
  • 54.
    Пример S1:R1−−; S2; S8S4:R1−−; S5; S6 S7:R1++; S6 S2:R1−−; S3; S9 S5:R1−−; S3; S8 S8:R1++; S8 S3:R2++; S4 S6:R2−−; S7; S1 S9:STOP r1,t+1 = r1,t + s7,t + s8,t − z1,ts1,t − z1,ts2,t − z1,ts4,t
  • 55.
    Пример S1:R1−−; S2; S8S4:R1−−; S5; S6 S7:R1++; S6 S2:R1−−; S3; S9 S5:R1−−; S3; S8 S8:R1++; S8 S3:R2++; S4 S6:R2−−; S7; S1 S9:STOP r1,t+1 = r1,t + s7,t + s8,t − z1,ts1,t − z1,ts2,t − z1,ts4,t − z1,ts5,t
  • 56.
    Пример S1:R1−−; S2; S8S4:R1−−; S5; S6 S7:R1++; S6 S2:R1−−; S3; S9 S5:R1−−; S3; S8 S8:R1++; S8 S3:R2++; S4 S6:R2−−; S7; S1 S9:STOP r1,t+1 = r1,t + s7,t + s8,t − z1,ts1,t − z1,ts2,t − z1,ts4,t − z1,ts5,t r2,t+1 =
  • 57.
    Пример S1:R1−−; S2; S8S4:R1−−; S5; S6 S7:R1++; S6 S2:R1−−; S3; S9 S5:R1−−; S3; S8 S8:R1++; S8 S3:R2++; S4 S6:R2−−; S7; S1 S9:STOP r1,t+1 = r1,t + s7,t + s8,t − z1,ts1,t − z1,ts2,t − z1,ts4,t − z1,ts5,t r2,t+1 = r2,t
  • 58.
    Пример S1:R1−−; S2; S8S4:R1−−; S5; S6 S7:R1++; S6 S2:R1−−; S3; S9 S5:R1−−; S3; S8 S8:R1++; S8 S3:R2++; S4 S6:R2−−; S7; S1 S9:STOP r1,t+1 = r1,t + s7,t + s8,t − z1,ts1,t − z1,ts2,t − z1,ts4,t − z1,ts5,t r2,t+1 = r2,t + s3,t
  • 59.
    Пример S1:R1−−; S2; S8S4:R1−−; S5; S6 S7:R1++; S6 S2:R1−−; S3; S9 S5:R1−−; S3; S8 S8:R1++; S8 S3:R2++; S4 S6:R2−−; S7; S1 S9:STOP r1,t+1 = r1,t + s7,t + s8,t − z1,ts1,t − z1,ts2,t − z1,ts4,t − z1,ts5,t r2,t+1 = r2,t + s3,t − z2,ts6,t
  • 60.
    Пример S1:R1−−; S2; S8S4:R1−−; S5; S6 S7:R1++; S6 S2:R1−−; S3; S9 S5:R1−−; S3; S8 S8:R1++; S8 S3:R2++; S4 S6:R2−−; S7; S1 S9:STOP r1,t+1 = r1,t + s7,t + s8,t − z1,ts1,t − z1,ts2,t − z1,ts4,t − z1,ts5,t r2,t+1 = r2,t + s3,t − z2,ts6,t s1,t+1 =
  • 61.
    Пример S1:R1−−; S2; S8S4:R1−−; S5; S6 S7:R1++; S6 S2:R1−−; S3; S9 S5:R1−−; S3; S8 S8:R1++; S8 S3:R2++; S4 S6:R2−−; S7; S1 S9:STOP r1,t+1 = r1,t + s7,t + s8,t − z1,ts1,t − z1,ts2,t − z1,ts4,t − z1,ts5,t r2,t+1 = r2,t + s3,t − z2,ts6,t s1,t+1 = (1 − z2,t)s6,t
  • 62.
    Пример S1:R1−−; S2; S8S4:R1−−; S5; S6 S7:R1++; S6 S2:R1−−; S3; S9 S5:R1−−; S3; S8 S8:R1++; S8 S3:R2++; S4 S6:R2−−; S7; S1 S9:STOP r1,t+1 = r1,t + s7,t + s8,t − z1,ts1,t − z1,ts2,t − z1,ts4,t − z1,ts5,t r2,t+1 = r2,t + s3,t − z2,ts6,t s1,t+1 = (1 − z2,t)s6,t s2,t+1 =
  • 63.
    Пример S1:R1−−; S2; S8S4:R1−−; S5; S6 S7:R1++; S6 S2:R1−−; S3; S9 S5:R1−−; S3; S8 S8:R1++; S8 S3:R2++; S4 S6:R2−−; S7; S1 S9:STOP r1,t+1 = r1,t + s7,t + s8,t − z1,ts1,t − z1,ts2,t − z1,ts4,t − z1,ts5,t r2,t+1 = r2,t + s3,t − z2,ts6,t s1,t+1 = (1 − z2,t)s6,t s2,t+1 = z1,ts1,t
  • 64.
    Пример S1:R1−−; S2; S8S4:R1−−; S5; S6 S7:R1++; S6 S2:R1−−; S3; S9 S5:R1−−; S3; S8 S8:R1++; S8 S3:R2++; S4 S6:R2−−; S7; S1 S9:STOP r1,t+1 = r1,t + s7,t + s8,t − z1,ts1,t − z1,ts2,t − z1,ts4,t − z1,ts5,t r2,t+1 = r2,t + s3,t − z2,ts6,t s1,t+1 = (1 − z2,t)s6,t s2,t+1 = z1,ts1,t s3,t+1 =
  • 65.
    Пример S1:R1−−; S2; S8S4:R1−−; S5; S6 S7:R1++; S6 S2:R1−−; S3; S9 S5:R1−−; S3; S8 S8:R1++; S8 S3:R2++; S4 S6:R2−−; S7; S1 S9:STOP r1,t+1 = r1,t + s7,t + s8,t − z1,ts1,t − z1,ts2,t − z1,ts4,t − z1,ts5,t r2,t+1 = r2,t + s3,t − z2,ts6,t s1,t+1 = (1 − z2,t)s6,t s2,t+1 = z1,ts1,t s3,t+1 = z1,ts2,t
  • 66.
    Пример S1:R1−−; S2; S8S4:R1−−; S5; S6 S7:R1++; S6 S2:R1−−; S3; S9 S5:R1−−; S3; S8 S8:R1++; S8 S3:R2++; S4 S6:R2−−; S7; S1 S9:STOP r1,t+1 = r1,t + s7,t + s8,t − z1,ts1,t − z1,ts2,t − z1,ts4,t − z1,ts5,t r2,t+1 = r2,t + s3,t − z2,ts6,t s1,t+1 = (1 − z2,t)s6,t s2,t+1 = z1,ts1,t s3,t+1 = z1,ts2,t + z1,ts5,t
  • 67.
    Пример S1:R1−−; S2; S8S4:R1−−; S5; S6 S7:R1++; S6 S2:R1−−; S3; S9 S5:R1−−; S3; S8 S8:R1++; S8 S3:R2++; S4 S6:R2−−; S7; S1 S9:STOP r1,t+1 = r1,t + s7,t + s8,t − z1,ts1,t − z1,ts2,t − z1,ts4,t − z1,ts5,t r2,t+1 = r2,t + s3,t − z2,ts6,t s1,t+1 = (1 − z2,t)s6,t s2,t+1 = z1,ts1,t s3,t+1 = z1,ts2,t + z1,ts5,t s4,t+1 =
  • 68.
    Пример S1:R1−−; S2; S8S4:R1−−; S5; S6 S7:R1++; S6 S2:R1−−; S3; S9 S5:R1−−; S3; S8 S8:R1++; S8 S3:R2++; S4 S6:R2−−; S7; S1 S9:STOP r1,t+1 = r1,t + s7,t + s8,t − z1,ts1,t − z1,ts2,t − z1,ts4,t − z1,ts5,t r2,t+1 = r2,t + s3,t − z2,ts6,t s1,t+1 = (1 − z2,t)s6,t s2,t+1 = z1,ts1,t s3,t+1 = z1,ts2,t + z1,ts5,t s4,t+1 = s3,t
  • 69.
    Пример S1:R1−−; S2; S8S4:R1−−; S5; S6 S7:R1++; S6 S2:R1−−; S3; S9 S5:R1−−; S3; S8 S8:R1++; S8 S3:R2++; S4 S6:R2−−; S7; S1 S9:STOP r1,t+1 = r1,t + s7,t + s8,t − z1,ts1,t − z1,ts2,t − z1,ts4,t − z1,ts5,t r2,t+1 = r2,t + s3,t − z2,ts6,t s1,t+1 = (1 − z2,t)s6,t s2,t+1 = z1,ts1,t s3,t+1 = z1,ts2,t + z1,ts5,t s4,t+1 = s3,t s5,t+1 =
  • 70.
    Пример S1:R1−−; S2; S8S4:R1−−; S5; S6 S7:R1++; S6 S2:R1−−; S3; S9 S5:R1−−; S3; S8 S8:R1++; S8 S3:R2++; S4 S6:R2−−; S7; S1 S9:STOP r1,t+1 = r1,t + s7,t + s8,t − z1,ts1,t − z1,ts2,t − z1,ts4,t − z1,ts5,t r2,t+1 = r2,t + s3,t − z2,ts6,t s1,t+1 = (1 − z2,t)s6,t s2,t+1 = z1,ts1,t s3,t+1 = z1,ts2,t + z1,ts5,t s4,t+1 = s3,t s5,t+1 = z1,ts4,t
  • 71.
    Пример S1:R1−−; S2; S8S4:R1−−; S5; S6 S7:R1++; S6 S2:R1−−; S3; S9 S5:R1−−; S3; S8 S8:R1++; S8 S3:R2++; S4 S6:R2−−; S7; S1 S9:STOP r1,t+1 = r1,t + s7,t + s8,t − z1,ts1,t − z1,ts2,t − z1,ts4,t − z1,ts5,t r2,t+1 = r2,t + s3,t − z2,ts6,t s1,t+1 = (1 − z2,t)s6,t s2,t+1 = z1,ts1,t s3,t+1 = z1,ts2,t + z1,ts5,t s4,t+1 = s3,t s5,t+1 = z1,ts4,t s6,t+1 =
  • 72.
    Пример S1:R1−−; S2; S8S4:R1−−; S5; S6 S7:R1++; S6 S2:R1−−; S3; S9 S5:R1−−; S3; S8 S8:R1++; S8 S3:R2++; S4 S6:R2−−; S7; S1 S9:STOP r1,t+1 = r1,t + s7,t + s8,t − z1,ts1,t − z1,ts2,t − z1,ts4,t − z1,ts5,t r2,t+1 = r2,t + s3,t − z2,ts6,t s1,t+1 = (1 − z2,t)s6,t s2,t+1 = z1,ts1,t s3,t+1 = z1,ts2,t + z1,ts5,t s4,t+1 = s3,t s5,t+1 = z1,ts4,t s6,t+1 = (1 − z4,t)s4,t
  • 73.
    Пример S1:R1−−; S2; S8S4:R1−−; S5; S6 S7:R1++; S6 S2:R1−−; S3; S9 S5:R1−−; S3; S8 S8:R1++; S8 S3:R2++; S4 S6:R2−−; S7; S1 S9:STOP r1,t+1 = r1,t + s7,t + s8,t − z1,ts1,t − z1,ts2,t − z1,ts4,t − z1,ts5,t r2,t+1 = r2,t + s3,t − z2,ts6,t s1,t+1 = (1 − z2,t)s6,t s2,t+1 = z1,ts1,t s3,t+1 = z1,ts2,t + z1,ts5,t s4,t+1 = s3,t s5,t+1 = z1,ts4,t s6,t+1 = (1 − z4,t)s4,t + s7,t
  • 74.
    Пример S1:R1−−; S2; S8S4:R1−−; S5; S6 S7:R1++; S6 S2:R1−−; S3; S9 S5:R1−−; S3; S8 S8:R1++; S8 S3:R2++; S4 S6:R2−−; S7; S1 S9:STOP r1,t+1 = r1,t + s7,t + s8,t − z1,ts1,t − z1,ts2,t − z1,ts4,t − z1,ts5,t r2,t+1 = r2,t + s3,t − z2,ts6,t s1,t+1 = (1 − z2,t)s6,t s2,t+1 = z1,ts1,t s3,t+1 = z1,ts2,t + z1,ts5,t s4,t+1 = s3,t s5,t+1 = z1,ts4,t s6,t+1 = (1 − z4,t)s4,t + s7,t s7,t+1 =
  • 75.
    Пример S1:R1−−; S2; S8S4:R1−−; S5; S6 S7:R1++; S6 S2:R1−−; S3; S9 S5:R1−−; S3; S8 S8:R1++; S8 S3:R2++; S4 S6:R2−−; S7; S1 S9:STOP r1,t+1 = r1,t + s7,t + s8,t − z1,ts1,t − z1,ts2,t − z1,ts4,t − z1,ts5,t r2,t+1 = r2,t + s3,t − z2,ts6,t s1,t+1 = (1 − z2,t)s6,t s2,t+1 = z1,ts1,t s3,t+1 = z1,ts2,t + z1,ts5,t s4,t+1 = s3,t s5,t+1 = z1,ts4,t s6,t+1 = (1 − z4,t)s4,t + s7,t s7,t+1 = z2,ts6,t
  • 76.
    Пример S1:R1−−; S2; S8S4:R1−−; S5; S6 S7:R1++; S6 S2:R1−−; S3; S9 S5:R1−−; S3; S8 S8:R1++; S8 S3:R2++; S4 S6:R2−−; S7; S1 S9:STOP r1,t+1 = r1,t + s7,t + s8,t − z1,ts1,t − z1,ts2,t − z1,ts4,t − z1,ts5,t r2,t+1 = r2,t + s3,t − z2,ts6,t s1,t+1 = (1 − z2,t)s6,t s2,t+1 = z1,ts1,t s3,t+1 = z1,ts2,t + z1,ts5,t s4,t+1 = s3,t s5,t+1 = z1,ts4,t s6,t+1 = (1 − z4,t)s4,t + s7,t s7,t+1 = z2,ts6,t s8,t+1 =
  • 77.
    Пример S1:R1−−; S2; S8S4:R1−−; S5; S6 S7:R1++; S6 S2:R1−−; S3; S9 S5:R1−−; S3; S8 S8:R1++; S8 S3:R2++; S4 S6:R2−−; S7; S1 S9:STOP r1,t+1 = r1,t + s7,t + s8,t − z1,ts1,t − z1,ts2,t − z1,ts4,t − z1,ts5,t r2,t+1 = r2,t + s3,t − z2,ts6,t s1,t+1 = (1 − z2,t)s6,t s2,t+1 = z1,ts1,t s3,t+1 = z1,ts2,t + z1,ts5,t s4,t+1 = s3,t s5,t+1 = z1,ts4,t s6,t+1 = (1 − z4,t)s4,t + s7,t s7,t+1 = z2,ts6,t s8,t+1 = (1 − z1,t)s1,t
  • 78.
    Пример S1:R1−−; S2; S8S4:R1−−; S5; S6 S7:R1++; S6 S2:R1−−; S3; S9 S5:R1−−; S3; S8 S8:R1++; S8 S3:R2++; S4 S6:R2−−; S7; S1 S9:STOP r1,t+1 = r1,t + s7,t + s8,t − z1,ts1,t − z1,ts2,t − z1,ts4,t − z1,ts5,t r2,t+1 = r2,t + s3,t − z2,ts6,t s1,t+1 = (1 − z2,t)s6,t s2,t+1 = z1,ts1,t s3,t+1 = z1,ts2,t + z1,ts5,t s4,t+1 = s3,t s5,t+1 = z1,ts4,t s6,t+1 = (1 − z4,t)s4,t + s7,t s7,t+1 = z2,ts6,t s8,t+1 = (1 − z1,t)s1,t + s8,t
  • 79.
    Пример S1:R1−−; S2; S8S4:R1−−; S5; S6 S7:R1++; S6 S2:R1−−; S3; S9 S5:R1−−; S3; S8 S8:R1++; S8 S3:R2++; S4 S6:R2−−; S7; S1 S9:STOP r1,t+1 = r1,t + s7,t + s8,t − z1,ts1,t − z1,ts2,t − z1,ts4,t − z1,ts5,t r2,t+1 = r2,t + s3,t − z2,ts6,t s1,t+1 = (1 − z2,t)s6,t s2,t+1 = z1,ts1,t s3,t+1 = z1,ts2,t + z1,ts5,t s4,t+1 = s3,t s5,t+1 = z1,ts4,t s6,t+1 = (1 − z4,t)s4,t + s7,t s7,t+1 = z2,ts6,t s8,t+1 = (1 − z1,t)s1,t + s8,t s9,t+1 =
  • 80.
    Пример S1:R1−−; S2; S8S4:R1−−; S5; S6 S7:R1++; S6 S2:R1−−; S3; S9 S5:R1−−; S3; S8 S8:R1++; S8 S3:R2++; S4 S6:R2−−; S7; S1 S9:STOP r1,t+1 = r1,t + s7,t + s8,t − z1,ts1,t − z1,ts2,t − z1,ts4,t − z1,ts5,t r2,t+1 = r2,t + s3,t − z2,ts6,t s1,t+1 = (1 − z2,t)s6,t s2,t+1 = z1,ts1,t s3,t+1 = z1,ts2,t + z1,ts5,t s4,t+1 = s3,t s5,t+1 = z1,ts4,t s6,t+1 = (1 − z4,t)s4,t + s7,t s7,t+1 = z2,ts6,t s8,t+1 = (1 − z1,t)s1,t + s8,t s9,t+1 = (1 − z1,t)s2,t
  • 81.
    Пример S1:R1−−; S2; S8S4:R1−−; S5; S6 S7:R1++; S6 S2:R1−−; S3; S9 S5:R1−−; S3; S8 S8:R1++; S8 S3:R2++; S4 S6:R2−−; S7; S1 S9:STOP r1,t+1 = r1,t + s7,t + s8,t − z1,ts1,t − z1,ts2,t − z1,ts4,t − z1,ts5,t r2,t+1 = r2,t + s3,t − z2,ts6,t s1,t+1 = (1 − z2,t)s6,t s2,t+1 = z1,ts1,t s3,t+1 = z1,ts2,t + z1,ts5,t s4,t+1 = s3,t s5,t+1 = z1,ts4,t s6,t+1 = (1 − z4,t)s4,t + s7,t s7,t+1 = z2,ts6,t s8,t+1 = (1 − z1,t)s1,t + s8,t s9,t+1 = (1 − z1,t)s2,t s1,0 =
  • 82.
    Пример S1:R1−−; S2; S8S4:R1−−; S5; S6 S7:R1++; S6 S2:R1−−; S3; S9 S5:R1−−; S3; S8 S8:R1++; S8 S3:R2++; S4 S6:R2−−; S7; S1 S9:STOP r1,t+1 = r1,t + s7,t + s8,t − z1,ts1,t − z1,ts2,t − z1,ts4,t − z1,ts5,t r2,t+1 = r2,t + s3,t − z2,ts6,t s1,t+1 = (1 − z2,t)s6,t s2,t+1 = z1,ts1,t s3,t+1 = z1,ts2,t + z1,ts5,t s4,t+1 = s3,t s5,t+1 = z1,ts4,t s6,t+1 = (1 − z4,t)s4,t + s7,t s7,t+1 = z2,ts6,t s8,t+1 = (1 − z1,t)s1,t + s8,t s9,t+1 = (1 − z1,t)s2,t s1,0 = 1
  • 83.
    Пример S1:R1−−; S2; S8S4:R1−−; S5; S6 S7:R1++; S6 S2:R1−−; S3; S9 S5:R1−−; S3; S8 S8:R1++; S8 S3:R2++; S4 S6:R2−−; S7; S1 S9:STOP r1,t+1 = r1,t + s7,t + s8,t − z1,ts1,t − z1,ts2,t − z1,ts4,t − z1,ts5,t r2,t+1 = r2,t + s3,t − z2,ts6,t s1,t+1 = (1 − z2,t)s6,t s2,t+1 = z1,ts1,t s3,t+1 = z1,ts2,t + z1,ts5,t s4,t+1 = s3,t s5,t+1 = z1,ts4,t s6,t+1 = (1 − z4,t)s4,t + s7,t s7,t+1 = z2,ts6,t s8,t+1 = (1 − z1,t)s1,t + s8,t s9,t+1 = (1 − z1,t)s2,t s1,0 = 1 s2,0 = · · · = s9,0 = 0
  • 84.
    Пример S1:R1−−; S2; S8S4:R1−−; S5; S6 S7:R1++; S6 S2:R1−−; S3; S9 S5:R1−−; S3; S8 S8:R1++; S8 S3:R2++; S4 S6:R2−−; S7; S1 S9:STOP r1,t+1 = r1,t + s7,t + s8,t − z1,ts1,t − z1,ts2,t − z1,ts4,t − z1,ts5,t r2,t+1 = r2,t + s3,t − z2,ts6,t s1,t+1 = (1 − z2,t)s6,t s2,t+1 = z1,ts1,t s3,t+1 = z1,ts2,t + z1,ts5,t s4,t+1 = s3,t s5,t+1 = z1,ts4,t s6,t+1 = (1 − z4,t)s4,t + s7,t s7,t+1 = z2,ts6,t s8,t+1 = (1 − z1,t)s1,t + s8,t s9,t+1 = (1 − z1,t)s2,t s1,0 = 1 s2,0 = · · · = s9,0 = 0 r1,0 =
  • 85.
    Пример S1:R1−−; S2; S8S4:R1−−; S5; S6 S7:R1++; S6 S2:R1−−; S3; S9 S5:R1−−; S3; S8 S8:R1++; S8 S3:R2++; S4 S6:R2−−; S7; S1 S9:STOP r1,t+1 = r1,t + s7,t + s8,t − z1,ts1,t − z1,ts2,t − z1,ts4,t − z1,ts5,t r2,t+1 = r2,t + s3,t − z2,ts6,t s1,t+1 = (1 − z2,t)s6,t s2,t+1 = z1,ts1,t s3,t+1 = z1,ts2,t + z1,ts5,t s4,t+1 = s3,t s5,t+1 = z1,ts4,t s6,t+1 = (1 − z4,t)s4,t + s7,t s7,t+1 = z2,ts6,t s8,t+1 = (1 − z1,t)s1,t + s8,t s9,t+1 = (1 − z1,t)s2,t s1,0 = 1 s2,0 = · · · = s9,0 = 0 r1,0 = a
  • 86.
    Пример S1:R1−−; S2; S8S4:R1−−; S5; S6 S7:R1++; S6 S2:R1−−; S3; S9 S5:R1−−; S3; S8 S8:R1++; S8 S3:R2++; S4 S6:R2−−; S7; S1 S9:STOP r1,t+1 = r1,t + s7,t + s8,t − z1,ts1,t − z1,ts2,t − z1,ts4,t − z1,ts5,t r2,t+1 = r2,t + s3,t − z2,ts6,t s1,t+1 = (1 − z2,t)s6,t s2,t+1 = z1,ts1,t s3,t+1 = z1,ts2,t + z1,ts5,t s4,t+1 = s3,t s5,t+1 = z1,ts4,t s6,t+1 = (1 − z4,t)s4,t + s7,t s7,t+1 = z2,ts6,t s8,t+1 = (1 − z1,t)s1,t + s8,t s9,t+1 = (1 − z1,t)s2,t s1,0 = 1 s2,0 = · · · = s9,0 = 0 r1,0 = a r2,0 = 0
  • 87.
    Пример S1:R1−−; S2; S8S4:R1−−; S5; S6 S7:R1++; S6 S2:R1−−; S3; S9 S5:R1−−; S3; S8 S8:R1++; S8 S3:R2++; S4 S6:R2−−; S7; S1 S9:STOP r1,t+1 = r1,t + s7,t + s8,t − z1,ts1,t − z1,ts2,t − z1,ts4,t − z1,ts5,t r2,t+1 = r2,t + s3,t − z2,ts6,t s1,t+1 = (1 − z2,t)s6,t s2,t+1 = z1,ts1,t s3,t+1 = z1,ts2,t + z1,ts5,t s4,t+1 = s3,t s5,t+1 = z1,ts4,t s6,t+1 = (1 − z4,t)s4,t + s7,t s7,t+1 = z2,ts6,t s8,t+1 = (1 − z1,t)s1,t + s8,t s9,t+1 = (1 − z1,t)s2,t s1,0 = 1 s2,0 = · · · = s9,0 = 0 r1,0 = a r2,0 = 0 s9,q = 1
  • 88.
    Пример S1:R1−−; S2; S8S4:R1−−; S5; S6 S7:R1++; S6 S2:R1−−; S3; S9 S5:R1−−; S3; S8 S8:R1++; S8 S3:R2++; S4 S6:R2−−; S7; S1 S9:STOP r1,t+1 = r1,t + s7,t + s8,t − z1,ts1,t − z1,ts2,t − z1,ts4,t − z1,ts5,t r2,t+1 = r2,t + s3,t − z2,ts6,t s1,t+1 = (1 − z2,t)s6,t s2,t+1 = z1,ts1,t s3,t+1 = z1,ts2,t + z1,ts5,t s4,t+1 = s3,t s5,t+1 = z1,ts4,t s6,t+1 = (1 − z4,t)s4,t + s7,t s7,t+1 = z2,ts6,t s8,t+1 = (1 − z1,t)s1,t + s8,t s9,t+1 = (1 − z1,t)s2,t s1,0 = 1 s2,0 = · · · = s9,0 = 0 r1,0 = a r2,0 = 0 s9,q = 1 s1,q = · · · = s8,q = 0
  • 89.
    Пример S1:R1−−; S2; S8S4:R1−−; S5; S6 S7:R1++; S6 S2:R1−−; S3; S9 S5:R1−−; S3; S8 S8:R1++; S8 S3:R2++; S4 S6:R2−−; S7; S1 S9:STOP r1,t+1 = r1,t + s7,t + s8,t − z1,ts1,t − z1,ts2,t − z1,ts4,t − z1,ts5,t r2,t+1 = r2,t + s3,t − z2,ts6,t s1,t+1 = (1 − z2,t)s6,t s2,t+1 = z1,ts1,t s3,t+1 = z1,ts2,t + z1,ts5,t s4,t+1 = s3,t s5,t+1 = z1,ts4,t s6,t+1 = (1 − z4,t)s4,t + s7,t s7,t+1 = z2,ts6,t s8,t+1 = (1 − z1,t)s1,t + s8,t s9,t+1 = (1 − z1,t)s2,t s1,0 = 1 s2,0 = · · · = s9,0 = 0 r1,0 = a r2,0 = 0 s9,q = 1 s1,q = · · · = s8,q = 0
  • 90.
    Новые значения регистров r,t+1 = r ,t + + sk,t − − z ,tsk,t
  • 91.
    Новые значения регистров r,t+1 = r ,t + + sk,t − − z ,tsk,t где + -суммирование ведется по всем инструкциям вида Sk : R + +; Si,
  • 92.
    Новые значения регистров r,t+1 = r ,t + + sk,t − − z ,tsk,t где + -суммирование ведется по всем инструкциям вида Sk : R + +; Si, а − -суммирование – по всем инструкциям вида Sk : R − −; Si; Sj.
  • 93.
    Новые состояния sd,t+1 =+ d sk,t + − d z ,tsk,t + 0 d (1 − z ,t)sk,t
  • 94.
    Новые состояния sd,t+1 =+ d sk,t + − d z ,tsk,t + 0 d (1 − z ,t)sk,t где + d -суммирование ведется по всем инструкциям вида Sk : R + +; Sd,
  • 95.
    Новые состояния sd,t+1 =+ d sk,t + − d z ,tsk,t + 0 d (1 − z ,t)sk,t где + d -суммирование ведется по всем инструкциям вида Sk : R + +; Sd, − d -суммирование ведется по всем инструкциям вида Sk : R − −; Sd; Sj,
  • 96.
    Новые состояния sd,t+1 =+ d sk,t + − d z ,tsk,t + 0 d (1 − z ,t)sk,t где + d -суммирование ведется по всем инструкциям вида Sk : R + +; Sd, − d -суммирование ведется по всем инструкциям вида Sk : R − −; Sd; Sj, а 0 d -суммирование – по всем инструкциям вида Sk : R − −; Si; Sd.
  • 97.
  • 98.
    Начальные значения Всегда начинаемв состоянии S1: s1,0 = 1, s2,0 = · · · = sm,0 = 0.
  • 99.
    Начальные значения Всегда начинаемв состоянии S1: s1,0 = 1, s2,0 = · · · = sm,0 = 0. (Единственная) входная величина a помещается в регистр R1: r1,0 = a,
  • 100.
    Начальные значения Всегда начинаемв состоянии S1: s1,0 = 1, s2,0 = · · · = sm,0 = 0. (Единственная) входная величина a помещается в регистр R1: r1,0 = a, все остальные регистры пусты: r2,0 = · · · = rn,0 = 0.
  • 101.
    Остановка Sm является единственнойкомандой STOP: sm,q = 1, s1,q = · · · = sm−1,q = 0. При остановке все регистры пусты: r1,q = · · · = rn,q = 0.
  • 102.
    Протокол q . .. t + 1 t . . . 0 ... ... ... ... ... ... ... Sk sk,q . . . sk,t+1 sk,t . . . sk,0 ... ... ... ... ... ... ... ... ... ... ... ... ... ... R r ,q . . . r ,t+1 r ,t . . . r ,0 ... ... ... ... ... ... ... ... ... ... ... ... ... ... Z z ,q . . . z ,t+1 z ,t . . . z ,0 ... ... ... ... ... ... ...
  • 103.
    Протокол q . .. t + 1 t . . . 0 ... ... ... ... ... ... ... Sk sk,q . . . sk,t+1 sk,t . . . sk,0 sk = q t=0 sk,tbt ... ... ... ... ... ... ... ... ... ... ... ... ... ... R r ,q . . . r ,t+1 r ,t . . . r ,0 ... ... ... ... ... ... ... ... ... ... ... ... ... ... Z z ,q . . . z ,t+1 z ,t . . . z ,0 ... ... ... ... ... ... ...
  • 104.
    Протокол q . .. t + 1 t . . . 0 ... ... ... ... ... ... ... Sk sk,q . . . sk,t+1 sk,t . . . sk,0 = sk = q t=0 sk,tbt ... ... ... ... ... ... ... ... ... ... ... ... ... ... R r ,q . . . r ,t+1 r ,t . . . r ,0 ... ... ... ... ... ... ... ... ... ... ... ... ... ... Z z ,q . . . z ,t+1 z ,t . . . z ,0 ... ... ... ... ... ... ...
  • 105.
    Протокол q . .. t + 1 t . . . 0 ... ... ... ... ... ... ... Sk sk,q . . . sk,t+1 sk,t . . . sk,0 = sk = q t=0 sk,tbt ... ... ... ... ... ... ... ... ... ... ... ... ... ... R r ,q . . . r ,t+1 r ,t . . . r ,0 = r = q t=0 r ,tbt ... ... ... ... ... ... ... ... ... ... ... ... ... ... Z z ,q . . . z ,t+1 z ,t . . . z ,0 ... ... ... ... ... ... ...
  • 106.
    Протокол q . .. t + 1 t . . . 0 ... ... ... ... ... ... ... Sk sk,q . . . sk,t+1 sk,t . . . sk,0 = sk = q t=0 sk,tbt ... ... ... ... ... ... ... ... ... ... ... ... ... ... R r ,q . . . r ,t+1 r ,t . . . r ,0 = r = q t=0 r ,tbt ... ... ... ... ... ... ... ... ... ... ... ... ... ... Z z ,q . . . z ,t+1 z ,t . . . z ,0 = z = q t=0 z ,tbt ... ... ... ... ... ... ...
  • 107.
    Протокол q . .. t + 1 t . . . 0 b = 2c+1 ... ... ... ... ... ... ... Sk sk,q . . . sk,t+1 sk,t . . . sk,0 = sk = q t=0 sk,tbt ... ... ... ... ... ... ... ... ... ... ... ... ... ... R r ,q . . . r ,t+1 r ,t . . . r ,0 = r = q t=0 r ,tbt ... ... ... ... ... ... ... ... ... ... ... ... ... ... Z z ,q . . . z ,t+1 z ,t . . . z ,0 = z = q t=0 z ,tbt ... ... ... ... ... ... ...
  • 108.
  • 109.
  • 110.
    Новые значения регистров sk= q t=0 sk,tbt r = q t=0 r ,tbt z = q t=0 z ,tbt r ,t+1 = r ,t + + sk,t − − z ,tsk,t
  • 111.
    Новые значения регистров sk= q t=0 sk,tbt r = q t=0 r ,tbt z = q t=0 z ,tbt r ,t+1 = r ,t + + sk,t − − z ,tsk,t
  • 112.
    Новые значения регистров sk= q t=0 sk,tbt r = q t=0 r ,tbt z = q t=0 z ,tbt r ,t+1 = r ,t + + sk,t − − z ,tsk,t
  • 113.
    Новые значения регистров sk= q t=0 sk,tbt r = q t=0 r ,tbt z = q t=0 z ,tbt r ,t+1 = r ,t + + sk,t − − z ,tsk,t
  • 114.
    Новые значения регистров sk= q t=0 sk,tbt r = q t=0 r ,tbt z = q t=0 z ,tbt r ,t+1bt+1 = r ,tbt+1 + + sk,tbt+1 − − z ,tsk,tbt+1
  • 115.
    Новые значения регистров sk= q t=0 sk,tbt r = q t=0 r ,tbt z = q t=0 z ,tbt q−1 t=0 r ,t+1bt+1 = q−1 t=0 r ,tbt+1 + + sk,tbt+1 − − z ,tsk,tbt+1
  • 116.
    Новые значения регистров sk= q t=0 sk,tbt r = q t=0 r ,tbt z = q t=0 z ,tbt q−1 t=0 r ,t+1bt+1 = q−1 t=0 r ,tbt+1 + + sk,tbt+1 − − z ,tsk,tbt+1
  • 117.
    Новые значения регистров sk= q t=0 sk,tbt r = q t=0 r ,tbt z = q t=0 z ,tbt q−1 t=0 r ,t+1bt+1 = q−1 t=0 r ,tbt+1 + + sk,tbt+1 − − z ,tsk,tbt+1 r − r ,0 = br + b + sk − b − (z & sk)
  • 118.
    Новые значения регистров sk= q t=0 sk,tbt r = q t=0 r ,tbt z = q t=0 z ,tbt q−1 t=0 r ,t+1bt+1 = q−1 t=0 r ,tbt+1 + + sk,tbt+1 − − z ,tsk,tbt+1 r − r ,0 = br + b + sk − b − (z & sk) r1 − a = br1 + b + sk − b − (z & sk) r = br + b + sk − b − (z & sk), = 2, . . . , n
  • 119.
    Новые состояния sk = q t=0 sk,tbt z= q t=0 z ,tbt sd,t+1 = = + d sk,t + − d z ,tsk,t + 0 d (1 − z ,t)sk,t
  • 120.
    Новые состояния sk = q t=0 sk,tbt z= q t=0 z ,tbt sd,t+1 = = + d sk,t + − d z ,tsk,t + 0 d (1 − z ,t)sk,t
  • 121.
    Новые состояния sk = q t=0 sk,tbt z= q t=0 z ,tbt sd,t+1 = = + d sk,t + − d z ,tsk,t + 0 d (1 − z ,t)sk,t
  • 122.
    Новые состояния sk = q t=0 sk,tbt z= q t=0 z ,tbt sd,t+1 = = + d sk,t + − d z ,tsk,t + 0 d (1 − z ,t)sk,t
  • 123.
    Новые состояния sk = q t=0 sk,tbt z= q t=0 z ,tbt sd,t+1bt+1 = = + d sk,tbt+1 + − d z ,tsk,tbt+1 + 0 d (1 − z ,t)sk,tbt+1
  • 124.
    Новые состояния sk = q t=0 sk,tbt z= q t=0 z ,tbt q−1 t=0 sd,t+1bt+1 = = q−1 t=0 + d sk,tbt+1 + − d z ,tsk,tbt+1 + 0 d (1 − z ,t)sk,tbt+1
  • 125.
    Новые состояния sk = q t=0 sk,tbt z= q t=0 z ,tbt q−1 t=0 sd,t+1bt+1 = = q−1 t=0 + d sk,tbt+1 + − d z ,tsk,tbt+1 + 0 d (1 − z ,t)sk,tbt+1
  • 126.
    Новые состояния sk = q t=0 sk,tbt z= q t=0 z ,tbt q−1 t=0 sd,t+1bt+1 = = q−1 t=0 + d sk,tbt+1 + − d z ,tsk,tbt+1 + 0 d (1 − z ,t)sk,tbt+1 sd − sd,0 = b + d sk + b + d (z & sk) + b 0 d ((e − z ) & sk)
  • 127.
    Новые состояния sk = q t=0 sk,tbt z= q t=0 z ,tbt q−1 t=0 sd,t+1bt+1 = = q−1 t=0 + d sk,tbt+1 + − d z ,tsk,tbt+1 + 0 d (1 − z ,t)sk,tbt+1 sd − sd,0 = b + d sk + b + d (z & sk) + b 0 d ((e − z ) & sk) e = q−1 t=0 1 · bt+1 = bq − 1 b − 1
  • 128.
    Индикаторы нуля z ,t= 0, если r ,t = 0 1 в противном случае
  • 129.
    Индикаторы нуля z ,t= 0, если r ,t = 0 1 в противном случае b = 2c+1 r ,t ≤ 2c − 1
  • 130.
    Индикаторы нуля z ,t= 0, если r ,t = 0 1 в противном случае b = 2c+1 r ,t ≤ 2c − 1 = 01 . . . 1
  • 131.
    Индикаторы нуля z ,t= 0, если r ,t = 0 1 в противном случае b = 2c+1 r ,t ≤ 2c − 1 = 01 . . . 1 2c − 1 + r ,t =
  • 132.
    Индикаторы нуля z ,t= 0, если r ,t = 0 1 в противном случае b = 2c+1 r ,t ≤ 2c − 1 = 01 . . . 1 2c − 1 + r ,t = 01 . . . 1, если r ,t = 0 1 ∗ · · · ∗ в противном случае
  • 133.
    Индикаторы нуля z ,t= 0, если r ,t = 0 1 в противном случае b = 2c+1 r ,t ≤ 2c − 1 = 01 . . . 1 2c − 1 + r ,t = 01 . . . 1, если r ,t = 0 1 ∗ · · · ∗ в противном случае 2c & (2c − 1 + r ,t) = 2c z ,t
  • 134.
    Индикаторы нуля z ,t= 0, если r ,t = 0 1 в противном случае b = 2c+1 r ,t ≤ 2c − 1 = 01 . . . 1 2c − 1 + r ,t = 01 . . . 1, если r ,t = 0 1 ∗ · · · ∗ в противном случае 2c & (2c − 1 + r ,t) = 2c z ,t q t=0 (2c & (2c − 1 + r ,t))bt = q t=0 2c z ,tbt
  • 135.
    Индикаторы нуля z ,t= 0, если r ,t = 0 1 в противном случае b = 2c+1 r ,t ≤ 2c − 1 = 01 . . . 1 2c − 1 + r ,t = 01 . . . 1, если r ,t = 0 1 ∗ · · · ∗ в противном случае 2c & (2c − 1 + r ,t) = 2c z ,t q t=0 (2c & (2c − 1 + r ,t))bt = q t=0 2c z ,tbt 2c f & ((2c − 1)f + r ) = 2c z f = q t=0 1 · bt = bq+1 − 1 b − 1
  • 136.
  • 137.
  • 138.
    Выбор c r ,t< b = 2c+1 r ,t ≤ 2c − 1 = 01 . . . 1 2c − 1 + r ,t = 01 . . . 1, если r ,t = 0 1 ∗ · · · ∗ в противном случае
  • 139.
    Выбор c r ,t< b = 2c+1 r ,t ≤ 2c − 1 = 01 . . . 1 2c − 1 + r ,t = 01 . . . 1, если r ,t = 0 1 ∗ · · · ∗ в противном случае
  • 140.
    Выбор c r ,t< b = 2c+1 r ,t ≤ 2c − 1 = 01 . . . 1 2c − 1 + r ,t = 01 . . . 1, если r ,t = 0 1 ∗ · · · ∗ в противном случае 2c & r ,t = 0
  • 141.
    Выбор c r ,t< b = 2c+1 r ,t ≤ 2c − 1 = 01 . . . 1 2c − 1 + r ,t = 01 . . . 1, если r ,t = 0 1 ∗ · · · ∗ в противном случае 2c & r ,t = 0
  • 142.
    Выбор c r ,t< b = 2c+1 r ,t ≤ 2c − 1 = 01 . . . 1 2c − 1 + r ,t = 01 . . . 1, если r ,t = 0 1 ∗ · · · ∗ в противном случае 2c & r ,t = 0
  • 143.
    Выбор c r ,t< b = 2c+1 r ,t ≤ 2c − 1 = 01 . . . 1 2c − 1 + r ,t = 01 . . . 1, если r ,t = 0 1 ∗ · · · ∗ в противном случае q t=0 (2c & r ,t)bt = 0
  • 144.
    Выбор c r ,t< b = 2c+1 r ,t ≤ 2c − 1 = 01 . . . 1 2c − 1 + r ,t = 01 . . . 1, если r ,t = 0 1 ∗ · · · ∗ в противном случае q t=0 (2c & r ,t)bt = 0 2c f & r = 0 f = q t=0 1 · bt+1 = bq+1 − 1 b − 1
  • 145.
  • 146.
  • 147.
    Все условия b =2c+1 r − r ,0 = br + b + sk − b − (z & sk)
  • 148.
    Все условия b =2c+1 r − r ,0 = br + b + sk − b − (z & sk) sd − sd,0 = b + d sk + b + d (z & sk) + b 0 d ((e − z ) & sk)
  • 149.
    Все условия b =2c+1 r − r ,0 = br + b + sk − b − (z & sk) sd − sd,0 = b + d sk + b + d (z & sk) + b 0 d ((e − z ) & sk) e = bq − 1 b − 1
  • 150.
    Все условия b =2c+1 r − r ,0 = br + b + sk − b − (z & sk) sd − sd,0 = b + d sk + b + d (z & sk) + b 0 d ((e − z ) & sk) e = bq − 1 b − 1 2c f & ((2c − 1)f + r ) = 2c z f = bq+1 − 1 b − 1
  • 151.
    Все условия b =2c+1 r − r ,0 = br + b + sk − b − (z & sk) sd − sd,0 = b + d sk + b + d (z & sk) + b 0 d ((e − z ) & sk) e = bq − 1 b − 1 2c f & ((2c − 1)f + r ) = 2c z f = bq+1 − 1 b − 1 2c f & r = 0
  • 152.
    Все условия b =2c+1 r − r ,0 = br + b + sk − b − (z & sk) sd − sd,0 = b + d sk + b + d (z & sk) + b 0 d ((e − z ) & sk) e = bq − 1 b − 1 2c f & ((2c − 1)f + r ) = 2c z f = bq+1 − 1 b − 1 2c f & r = 0 sm = bq